Evolutionary and Transcriptomic Analyses of the Plant TPST-Sulfated Peptides System, with Insights from Woody Liriodendron chinense
Abstract
1. Introduction
2. Results
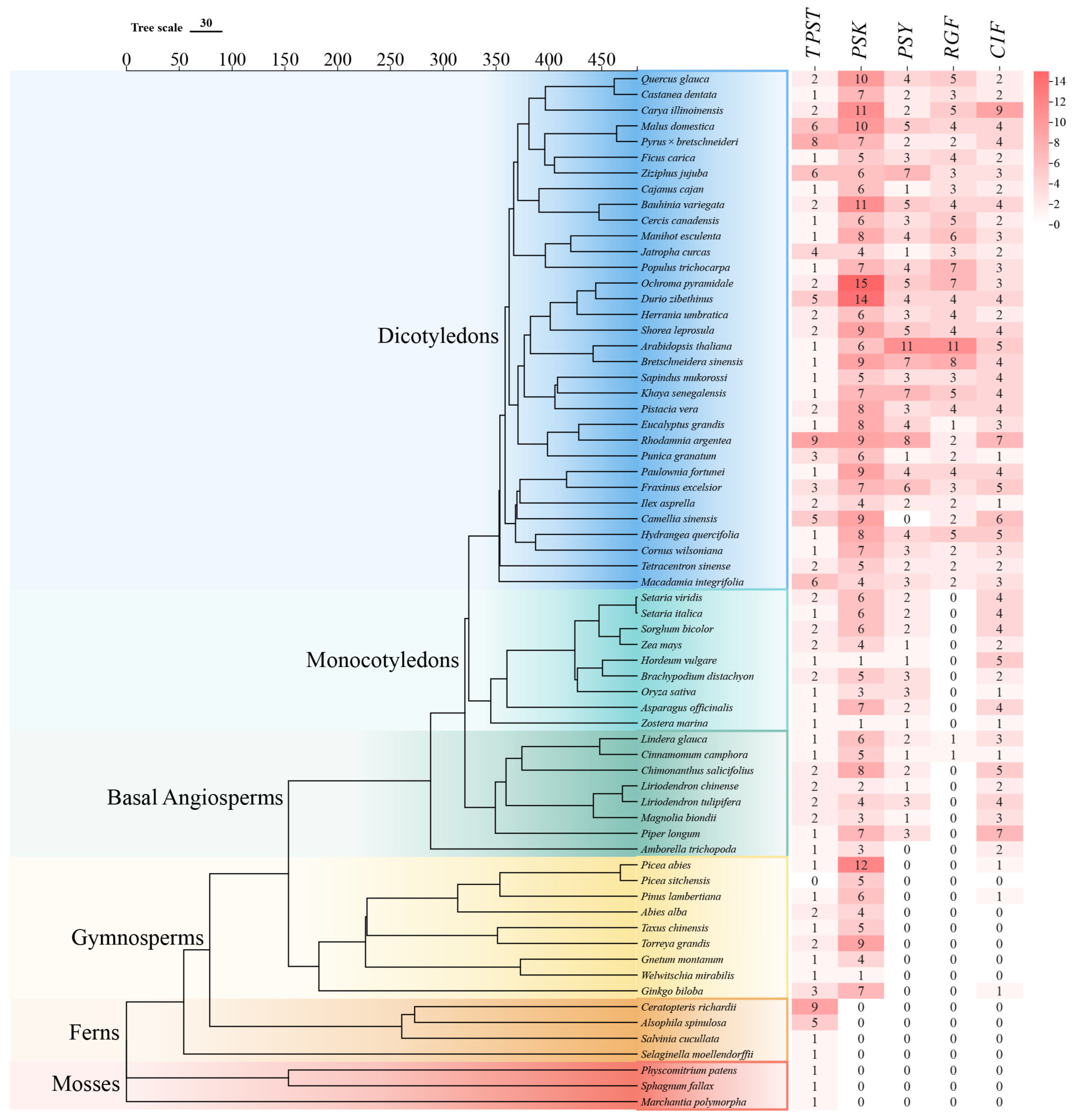
2.1. Lineage-Specific Distribution and Evolutionary Patterns of the TPST Gene Family and Sulfated-Peptide Genes
2.2. Phylogenetic Analyses of TPST, PSK, PSY, RGF, and CIF
2.3. Physicochemical Characterization of TPST, PSK, PSY, RGF, and CIF
2.4. Cis-Regulatory Element Analysis of Gene Family Members in L. chinense
2.5. Chromosomal Localization and Synteny Analysis
2.6. Molecular Docking
2.7. Expression Patterns of Gene Family Members in L. chinense
2.8. Co-Expression Networks and Transcription Factors
3. Discussion
4. Materials and Methods
4.1. Identification and Physicochemical Characterization of Five Gene Families
4.2. Phylogenetic Analysis
4.3. Cis-Element Analysis, Chromosomal Mapping, and Synteny Analysis
4.4. Molecular Docking of Proteins
4.5. Transcriptome Analysis
4.6. Gene Co-Expression Network Analysis
4.7. Gene Ontology Enrichment Analysis
Supplementary Materials
Author Contributions
Funding
Data Availability Statement
Acknowledgments
Conflicts of Interest
References
- Zhang, Z.; Han, H.; Zhao, J.; Liu, Z.; Deng, L.; Wu, L.; Niu, J.; Guo, Y.; Wang, G.; Gou, X.; et al. Peptide Hormones in Plants. Mol. Hortic. 2025, 5, 7. [Google Scholar] [CrossRef]
- Matsubayashi, Y. Post-Translational Modifications in Secreted Peptide Hormones in Plants. Plant Cell Physiol. 2011, 52, 5–13. [Google Scholar] [CrossRef] [PubMed]
- Wang, M.; Lu, R.; Zhang, Z.; Li, L.; Chen, Y.; Han, H. Unlocking plant regeneration capacity: Small signaling peptides are on aboard. Front. Plant Sci. 2025, 16, 1679487. [Google Scholar] [CrossRef] [PubMed]
- Zhang, X.; Ghishkori, Z.G.N.; Hussain, I.; Javaid, M.H.; Zhu, G.; Huang, J.; Gulzar, R.M.A. Genome-Wide Identification of PSK Gene Family and Effects of Abscisic Acid (ABA) in Regulating Antioxidant Activity and ROS Signaling Under Drought Stress in Brassica napus. Int. J. Mol. Sci. 2026, 27, 1064. [Google Scholar] [CrossRef] [PubMed]
- Matsuzaki, Y.; Ogawa-Ohnishi, M.; Mori, A.; Matsubayashi, Y. Secreted Peptide Signals Required for Maintenance of Root Stem Cell Niche in Arabidopsis. Science 2010, 329, 1065–1067. [Google Scholar] [CrossRef]
- Nakayama, T.; Shinohara, H.; Tanaka, M.; Baba, K.; Ogawa-Ohnishi, M.; Matsubayashi, Y. A Peptide Hormone Required for Casparian Strip Diffusion Barrier Formation in Arabidopsis Roots. Science 2017, 355, 284–286. [Google Scholar] [CrossRef]
- Doll, N.M.; Royek, S.; Fujita, S.; Okuda, S.; Chamot, S.; Stintzi, A.; Widiez, T.; Hothorn, M.; Schaller, A.; Geldner, N.; et al. A Two-Way Molecular Dialogue between Embryo and Endosperm Is Required for Seed Development. Science 2020, 367, 431–435. [Google Scholar] [CrossRef]
- Zhang, P.; Zhao, J.; Zhang, W.; Guo, Y.; Zhang, K. Sulfated peptides: Key players in plant development, growth, and stress responses. Front. Plant Sci. 2024, 15, 1474111. [Google Scholar] [CrossRef]
- He, L.; Wu, L.; Li, J. Sulfated peptides and their receptors: Key regulators of plant development and stress adaptation. Plant Commun. 2024, 5, 100918. [Google Scholar] [CrossRef]
- Kutschmar, A.; Rzewuski, G.; Stührwohldt, N.; Beemster, G.T.S.; Inzé, D.; Sauter, M. PSK-α Promotes Root Growth in Arabidopsis. New Phytol. 2009, 181, 820–831. [Google Scholar] [CrossRef]
- Li, Y.; Di, Q.; Luo, L.; Yu, L. Phytosulfokine Peptides, Their Receptors, and Functions. Front. Plant Sci. 2024, 14, 1326964. [Google Scholar] [CrossRef]
- Kaufmann, C.; Sauter, M. Sulfated Plant Peptide Hormones. J. Exp. Bot. 2019, 70, 4267–4277. [Google Scholar] [CrossRef]
- Hanai, H.; Matsuno, T.; Yamamoto, M.; Matsubayashi, Y.; Kobayashi, T.; Kamada, H.; Sakagami, Y. A Secreted Peptide Growth Factor, Phytosulfokine, Acting as a Stimulatory Factor of Carrot Somatic Embryo Formation. Plant Cell Physiol. 2000, 41, 27–32. [Google Scholar] [CrossRef] [PubMed]
- Hao, Z.; Wu, H.; Zheng, R.; Li, R.; Zhu, Z.; Chen, Y.; Lu, Y.; Cheng, T.; Shi, J.; Chen, J. The plant peptide hormone phytosulfokine promotes somatic embryogenesis by maintaining redox homeostasis in Cunninghamia lanceolata. Plant J. 2023, 113, 716–733. [Google Scholar] [CrossRef]
- Igarashi, D.; Tsuda, K.; Katagiri, F. The Peptide Growth Factor, Phytosulfokine, Attenuates Pattern-Triggered Immunity. Plant J. 2012, 71, 194–204. [Google Scholar] [CrossRef]
- Rajamanickam, K.; Schönhof, M.D.; Hause, B.; Sauter, M. PSK signaling controls ABA homeostasis and signaling genes and maintains shoot growth under osmotic stress. bioRxiv 2021. [Google Scholar] [CrossRef]
- Mosher, S.; Kemmerling, B. PSKR1 and PSY1R-Mediated Regulation of Plant Defense Responses. Plant Signal Behav. 2013, 8, e24119. [Google Scholar] [CrossRef]
- Zhang, H.; Hu, Z.; Lei, C.; Zheng, C.; Wang, J.; Shao, S.; Li, X.; Xia, X.; Cai, X.; Zhou, J.; et al. A Plant Phytosulfokine Peptide Initiates Auxin-Dependent Immunity through Cytosolic Ca2+ Signaling in Tomato[OPEN]. Plant Cell 2018, 30, 652–667. [Google Scholar] [CrossRef]
- Amano, Y.; Tsubouchi, H.; Shinohara, H.; Ogawa, M.; Matsubayashi, Y. Tyrosine-Sulfated Glycopeptide Involved in Cellular Proliferation and Expansion in Arabidopsis. Proc. Natl. Acad. Sci. USA 2007, 104, 18333–18338. [Google Scholar] [CrossRef] [PubMed]
- Li, P.; Yang, M.; Chang, J.; Wu, J.; Zhong, F.; Rahman, A.; Qin, H.; Wu, S. Spatial Expression and Functional Analysis of Casparian Strip Regulatory Genes in Endodermis Reveals the Conserved Mechanism in Tomato. Front. Plant Sci. 2018, 9, 832. [Google Scholar] [CrossRef] [PubMed]
- Wang, Z.; Yamaji, N.; Huang, S.; Zhang, X.; Shi, M.; Fu, S.; Yang, G.; Ma, J.F.; Xia, J. OsCASP1 Is Required for Casparian Strip Formation at Endodermal Cells of Rice Roots for Selective Uptake of Mineral Elements. Plant Cell 2019, 31, 2636–2648. [Google Scholar] [CrossRef]
- Shinohara, H. Root Meristem Growth Factor RGF, a Sulfated Peptide Hormone in Plants. Peptides 2021, 142, 170556. [Google Scholar] [CrossRef] [PubMed]
- Fang, Y.; Chang, J.; Shi, T.; Luo, W.; Ou, Y.; Wan, D.; Li, J. Evolution of RGF/GLV/CLEL Peptide Hormones and Their Roles in Land Plant Growth and Regulation. Int. J. Mol. Sci. 2021, 22, 13372. [Google Scholar] [CrossRef]
- Komori, R.; Amano, Y.; Ogawa-Ohnishi, M.; Matsubayashi, Y. Identification of Tyrosylprotein Sulfotransferase in Arabidopsis. Proc. Natl. Acad. Sci. USA 2009, 106, 15067–15072. [Google Scholar] [CrossRef]
- Chen, J.; Hao, Z.; Guang, X.; Zhao, C.; Wang, P.; Xue, L.; Zhu, Q.; Yang, L.; Sheng, Y.; Zhou, Y.; et al. Liriodendron Genome Sheds Light on Angiosperm Phylogeny and Species–Pair Differentiation. Nat. Plants 2019, 5, 18–25. [Google Scholar] [CrossRef]
- Han, S.; Chen, Z.; Liu, Q.; Ding, Y.; Wang, J.; Liu, H.; Zou, J.; Hong, Z.; Zhang, H.; Yang, W.; et al. Identification and Evolution of the Plant Sulfotransferase Family. BMC Genom. 2025, 26, 895. [Google Scholar] [CrossRef]
- Pasternak, T.; Yaroshko, O. Molecular Biology Needs a Map: Spatial in Situ Approaches in Plant Science. Plant Biol. 2026, 28, 323–327. [Google Scholar] [CrossRef]
- Zhou, W.; Wei, L.; Xu, J.; Zhai, Q.; Jiang, H.; Chen, R.; Chen, Q.; Sun, J.; Chu, J.; Zhu, L.; et al. Arabidopsis Tyrosylprotein Sulfotransferase Acts in the Auxin/PLETHORA Pathway in Regulating Postembryonic Maintenance of the Root Stem Cell Niche. Plant Cell 2010, 22, 3692–3709. [Google Scholar] [CrossRef] [PubMed]
- Matsubayashi, Y.; Sakagami, Y. Phytosulfokine, Sulfated Peptides That Induce the Proliferation of Single Mesophyll Cells of Asparagus officinalis L. Proc. Natl. Acad. Sci. USA 1996, 93, 7623–7627. [Google Scholar] [CrossRef] [PubMed]
- Moreno-Sánchez, R.; Saavedra, E.; Rodríguez-Enríquez, S.; Olín-Sandoval, V. Metabolic Control Analysis: A Tool for Designing Strategies to Manipulate Metabolic Pathways. J. Biomed. Biotechnol. 2008, 2008, 597913. [Google Scholar] [CrossRef]
- Furumizu, C.; Aalen, R.B. Peptide signaling through leucine-rich repeat receptor kinases: Insight into land plant evolution. New Phytol. 2023, 238, 977–982. [Google Scholar] [CrossRef]
- Nguyen, Q.T.C.; Kim, J. PSY–PSYR Peptide–Receptor Pairs Control the Trade-off between Plant Growth and Stress Response. Plant Signal. Behav. 2023, 18, 2260638. [Google Scholar] [CrossRef]
- Okuda, S.; Fujita, S.; Moretti, A.; Hohmann, U.; Doblas, V.G.; Ma, Y.; Pfister, A.; Brandt, B.; Geldner, N.; Hothorn, M. Molecular mechanism for the recognition of sequence-divergent CIF peptides by the plant receptor kinases GSO1/SGN3 and GSO2. Proc. Natl. Acad. Sci. USA 2020, 117, 26944–26953. [Google Scholar] [CrossRef]
- Song, W.; Liu, L.; Wang, J.; Wu, Z.; Zhang, H.; Tang, J.; Lin, G.; Wang, Y.; Wen, X.; Li, W.; et al. Signature motif-guided identification of receptors for peptide hormones essential for root meristem growth. Cell Res. 2016, 26, 674–685. [Google Scholar] [CrossRef] [PubMed]
- Ma, X.; Xu, G.; He, P.; Shan, L. SERKing Coreceptors for Receptors. Trends Plant Sci. 2016, 21, 1017–1033. [Google Scholar] [CrossRef] [PubMed]
- Shinohara, H.; Mori, A.; Yasue, N.; Sumida, K.; Matsubayashi, Y. Identification of Three LRR-RKs Involved in Perception of Root Meristem Growth Factor in Arabidopsis. Proc. Natl. Acad. Sci. USA 2016, 113, 3897–3902. [Google Scholar] [CrossRef]
- Wang, J.; Li, H.; Han, Z.; Zhang, H.; Wang, T.; Lin, G.; Chang, J.; Yang, W.; Chai, J. Allosteric Receptor Activation by the Plant Peptide Hormone Phytosulfokine. Nature 2015, 525, 265–268. [Google Scholar] [CrossRef]
- Tang, D.; Wang, G.; Zhou, J.-M. Receptor Kinases in Plant-Pathogen Interactions: More Than Pattern Recognition. Plant Cell 2017, 29, 618–637. [Google Scholar] [CrossRef]
- Tost, A.S.; Kristensen, A.; Olsen, L.I.; Axelsen, K.B.; Fuglsang, A.T. The PSY Peptide Family—Expression, Modification and Physiological Implications. Genes 2021, 12, 218. [Google Scholar] [CrossRef]
- Sayers, E.W.; Beck, J.; Bolton, E.E.; Brister, J.R.; Chan, J.; Connor, R.; Feldgarden, M.; Fine, A.M.; Funk, K.; Hoffman, J.; et al. Database Resources of the National Center for Biotechnology Information in 2025. Nucleic Acids Res. 2025, 53, D20–D29. [Google Scholar] [CrossRef] [PubMed]
- Goodstein, D.M.; Shu, S.; Howson, R.; Neupane, R.; Hayes, R.D.; Fazo, J.; Mitros, T.; Dirks, W.; Hellsten, U.; Putnam, N.; et al. Phytozome: A comparative platform for green plant genomics. Nucleic Acids Res. 2012, 40, D1178–D1186. [Google Scholar] [CrossRef]
- Chen, M.; Ma, Y.; Wu, S.; Zheng, X.; Kang, H.; Sang, J.; Xu, X.; Hao, L.; Li, Z.; Gong, Z.; et al. Genome Warehouse: A Public Repository Housing Genome-Scale Data. Genom. Proteom. Bioinform. 2021, 19, 584–589. [Google Scholar] [CrossRef] [PubMed]
- Camacho, C.; Coulouris, G.; Avagyan, V.; Ma, N.; Papadopoulos, J.; Bealer, K.; Madden, T.L. BLAST+: Architecture and Applications. BMC Bioinform. 2009, 10, 421. [Google Scholar] [CrossRef]
- Eddy, S.R. Accelerated Profile HMM Searches. PLoS Comput. Biol. 2011, 7, e1002195. [Google Scholar] [CrossRef] [PubMed]
- Wang, J.; Chitsaz, F.; Derbyshire, M.K.; Gonzales, N.R.; Gwadz, M.; Lu, S.; Marchler, G.H.; Song, J.S.; Thanki, N.; Yamashita, R.A.; et al. The Conserved Domain Database in 2023. Nucleic Acids Res. 2023, 51, D384–D388. [Google Scholar] [CrossRef] [PubMed]
- Marchler-Bauer, A.; Derbyshire, M.K.; Gonzales, N.R.; Lu, S.; Chitsaz, F.; Geer, L.Y.; Geer, R.C.; He, J.; Gwadz, M.; Hurwitz, D.I.; et al. CDD: NCBI’s Conserved Domain Database. Nucleic Acids Res. 2015, 43, D222–D226. [Google Scholar] [CrossRef]
- Chen, C.; Chen, H.; Zhang, Y.; Thomas, H.R.; Frank, M.H.; He, Y.; Xia, R. TBtools: An Integrative Toolkit Developed for Interactive Analyses of Big Biological Data. Mol. Plant 2020, 13, 1194–1202. [Google Scholar] [CrossRef]
- Kumar, S.; Stecher, G.; Suleski, M.; Hedges, S.B. TimeTree: A Resource for Timelines, Timetrees, and Divergence Times. Mol. Biol. Evol. 2017, 34, 1812–1819. [Google Scholar] [CrossRef]
- Tamura, K.; Stecher, G.; Kumar, S. MEGA11: Molecular Evolutionary Genetics Analysis Version 11. Mol. Biol. Evol. 2021, 38, 3022–3027. [Google Scholar] [CrossRef]
- Minh, B.Q.; Schmidt, H.A.; Chernomor, O.; Schrempf, D.; Woodhams, M.D.; von Haeseler, A.; Lanfear, R. IQ-TREE 2: New Models and Efficient Methods for Phylogenetic Inference in the Genomic Era. Mol. Biol. Evol. 2020, 37, 1530–1534. [Google Scholar] [CrossRef]
- Lescot, M.; Déhais, P.; Thijs, G.; Marchal, K.; Moreau, Y.; Van de Peer, Y.; Rouzé, P.; Rombauts, S. PlantCARE, a Database of Plant Cis-Acting Regulatory Elements and a Portal to Tools for In Silico Analysis of Promoter Sequences. Nucleic Acids Res. 2002, 30, 325–327. [Google Scholar] [CrossRef] [PubMed]
- Wang, Y.; Tang, H.; Debarry, J.D.; Tan, X.; Li, J.; Wang, X.; Lee, T.-H.; Jin, H.; Marler, B.; Guo, H.; et al. MCScanX: A Toolkit for Detection and Evolutionary Analysis of Gene Synteny and Collinearity. Nucleic Acids Res. 2012, 40, e49. [Google Scholar] [CrossRef] [PubMed]
- Abramson, J.; Adler, J.; Dunger, J.; Evans, R.; Green, T.; Pritzel, A.; Ronneberger, O.; Willmore, L.; Ballard, A.J.; Bambrick, J.; et al. Accurate Structure Prediction of Biomolecular Interactions with AlphaFold 3. Nature 2024, 630, 493–500. [Google Scholar] [CrossRef]
- Cheng, W.; Yao, Y.; Wang, Q.; Chang, X.; Shi, Z.; Fang, X.; Chen, F.; Chen, S.; Zhang, Y.; Zhang, F.; et al. Characterization of Benzylisoquinoline Alkaloid Methyltransferases in Liriodendron Chinense Provides Insights into the Phylogenic Basis of Angiosperm Alkaloid Diversity. Plant J. 2022, 112, 535–548. [Google Scholar] [CrossRef]
- Tu, Z.; Shen, Y.; Wen, S.; Zong, Y.; Li, H. Alternative Splicing Enhances the Transcriptome Complexity of Liriodendron Chinense. Front. Plant Sci. 2020, 11, 578100. [Google Scholar] [CrossRef]
- Wu, W.; Zhu, S.; Zhu, L.; Wang, D.; Liu, Y.; Liu, S.; Zhang, J.; Hao, Z.; Lu, Y.; Cheng, T.; et al. Characterization of the Liriodendron chinense MYB Gene Family and Its Role in Abiotic Stress Response. Front. Plant Sci. 2021, 12, 641280. [Google Scholar] [CrossRef] [PubMed]
- Bastian, M.; Heymann, S.; Jacomy, M. Gephi: An Open Source Software for Exploring and Manipulating Networks. In Proceedings of the International AAAI Conference on Web and Social Media, San Jose, CA, USA, 17–20 May 2009; Volume 3, pp. 361–362. [Google Scholar] [CrossRef]









Disclaimer/Publisher’s Note: The statements, opinions and data contained in all publications are solely those of the individual author(s) and contributor(s) and not of MDPI and/or the editor(s). MDPI and/or the editor(s) disclaim responsibility for any injury to people or property resulting from any ideas, methods, instructions or products referred to in the content. |
© 2026 by the authors. Licensee MDPI, Basel, Switzerland. This article is an open access article distributed under the terms and conditions of the Creative Commons Attribution (CC BY) license.
Share and Cite
Liu, Y.; Hong, K.; Manda, T.; Hu, X.; Yang, L. Evolutionary and Transcriptomic Analyses of the Plant TPST-Sulfated Peptides System, with Insights from Woody Liriodendron chinense. Plants 2026, 15, 1115. https://doi.org/10.3390/plants15071115
Liu Y, Hong K, Manda T, Hu X, Yang L. Evolutionary and Transcriptomic Analyses of the Plant TPST-Sulfated Peptides System, with Insights from Woody Liriodendron chinense. Plants. 2026; 15(7):1115. https://doi.org/10.3390/plants15071115
Chicago/Turabian StyleLiu, Yu, Kaiyue Hong, Teja Manda, Xiangyang Hu, and Liming Yang. 2026. "Evolutionary and Transcriptomic Analyses of the Plant TPST-Sulfated Peptides System, with Insights from Woody Liriodendron chinense" Plants 15, no. 7: 1115. https://doi.org/10.3390/plants15071115
APA StyleLiu, Y., Hong, K., Manda, T., Hu, X., & Yang, L. (2026). Evolutionary and Transcriptomic Analyses of the Plant TPST-Sulfated Peptides System, with Insights from Woody Liriodendron chinense. Plants, 15(7), 1115. https://doi.org/10.3390/plants15071115

