Genome-Wide Identification of WRKY Group II Genes and the Role of HbWRKY11 in Hordeum brevisubulatum Under Saline-Alkali Stress
Abstract
1. Introduction
2. Results
2.1. Phylogenetic and Physicochemical Properties Analyses of Group II HbWRKYs
2.2. Chromosomal Distribution of Group II WRKY Genes
2.3. Gene Structure and Motif Analysis of Group II WRKY Genes in H. brevisubulatum
2.4. Cis-Acting Element Analysis of Group II WRKY Genes in H. brevisubulatum
2.5. Collinearity and Ka/Ks Analyses
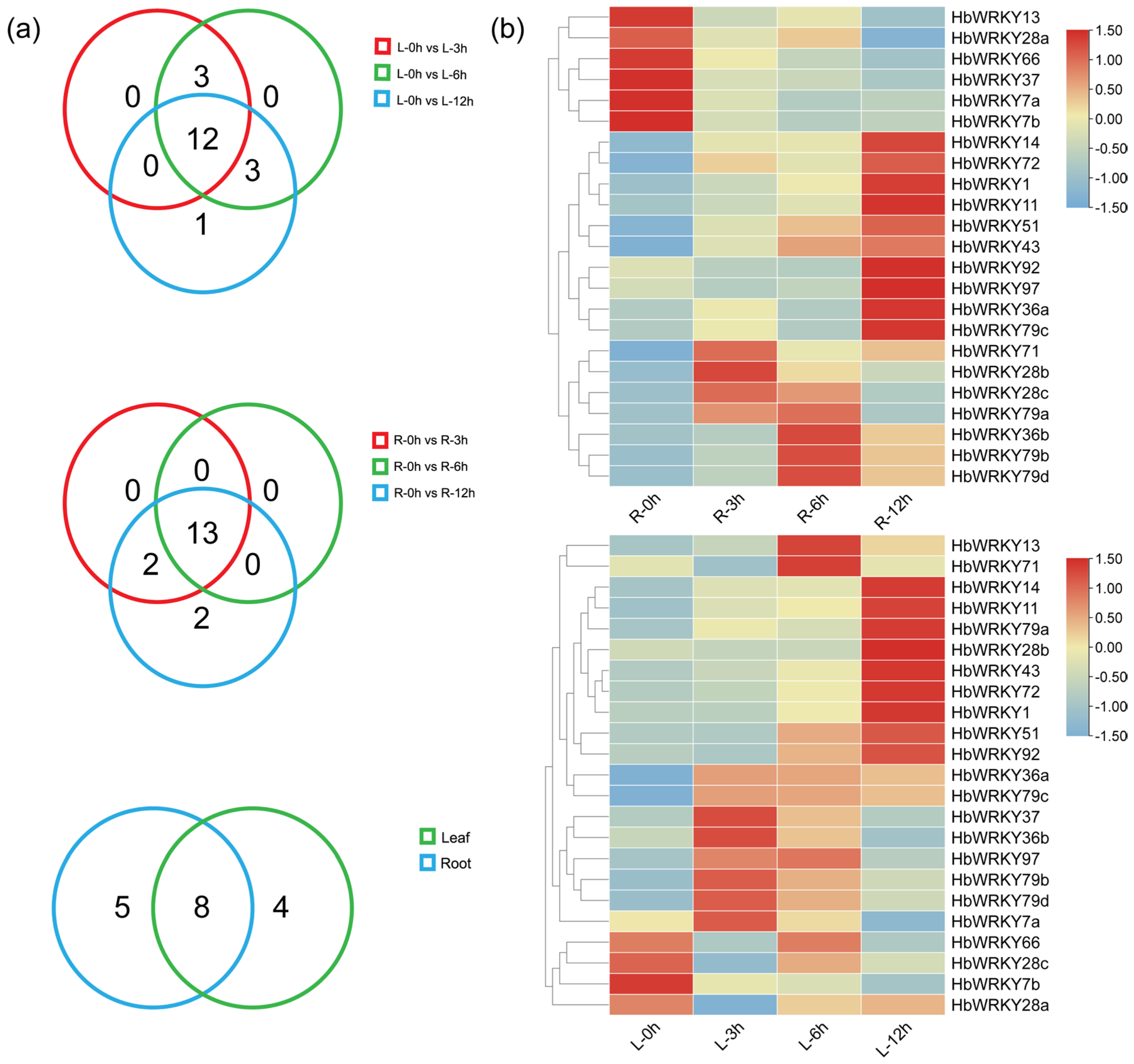
2.6. Expression Patterns of H. brevisubulatum Group II WRKY Genes Under Saline-Alkali Stress
2.7. Expression Patterns of HbWRKYs Under Abiotic Stresses
2.8. The Potential of HbWRKY11 Conferring Saline-Alkali Stress Tolerance
3. Discussion
4. Materials and Methods
4.1. Identification of Group II WRKY Genes in Three Hordeum Species
4.2. Phylogenetic Analysis and Physicochemical Characterization of the Group II WRKYs
4.3. Chromosomal Distribution
4.4. Gene Structure Analysis
4.5. Cis-Acting Element Analysis
4.6. Collinearity Analysis and Ka/Ks Analysis
4.7. Transcriptome Analysis of Group II WRKY Genes in H. brevisubulatum
4.8. Total RNA Extraction, Reverse Transcription, and qRT-PCR Analysis
4.9. Cloning and Vector Construction of HbWRKY11
4.10. Phenotypic Analysis of saline-alkali Tolerance in Yeast
5. Conclusions
Supplementary Materials
Author Contributions
Funding
Data Availability Statement
Acknowledgments
Conflicts of Interest
References
- Kellogg, E.A. Evolutionary history of the grasses. Plant Physiol. 2001, 125, 1198–1205. [Google Scholar] [CrossRef]
- Ranauda, M.A.; Prigioniero, A.; Labella-Ortega, M.; Gizzi, G.; Fosso, E.; Maisto, M.; Zuzolo, D.; Tartaglia, M.; Guarino, C. Poaceae in phytoremediation: A systematic review of current knowledge, research trends and insights into useful plant traits. J. Hazard. Mater. 2025, 496, 139225. [Google Scholar] [CrossRef]
- Tian, Y.; Cao, L.; Xin, Y.; Zhu, L.; Zhou, Z.; Guo, B.; Lv, C.; Zhu, J.; Xu, R.; Wang, F. Strong Root System Enhances Waterlogging Resilience in Barley (Hordeum vulgare) at the Early Stage Stress. Plants 2026, 15, 134. [Google Scholar] [CrossRef]
- Kuang, L.; Shen, Q.; Chen, L.; Ye, L.; Yan, T.; Chen, Z.H.; Waugh, R.; Li, Q.; Huang, L.; Cai, S.; et al. The genome and gene editing system of sea barleygrass provide a novel platform for cereal domestication and stress tolerance studies. Plant Commun. 2022, 3, 100333. [Google Scholar] [CrossRef] [PubMed]
- Feng, H.; Du, Q.; Jiang, Y.; Jia, Y.; He, T.; Wang, Y.; Chapman, B.; Yu, J.; Zhang, H.; Gu, M.; et al. Hordeum I genome unlocks adaptive evolution and genetic potential for crop improvement. Nat. Plants 2025, 11, 438–452. [Google Scholar] [CrossRef]
- Wang, Z.; Wu, W.; Liu, T.; Shi, W.; Ma, K.; He, Z.; Chen, L.; Du, C.; Wang, C.; Yang, Z. Identification and Characterization of the StCPAI Gene Family in Potato. Plants 2025, 14, 2472. [Google Scholar] [CrossRef] [PubMed]
- Luo, X.; Wang, H.; Wei, Y.; Wu, F.; Zhu, Y.; Xie, H.; Xie, H.; Zhang, J. Characterization and Expression Analysis of the ALOG Gene Family in Rice (Oryza sativa L.). Plants 2025, 14, 1208. [Google Scholar] [CrossRef]
- Du, Q.; Li, R. Super pan-genome-wide analysis of Hordeum WOX genes and identification of key members conferring salt stress tolerance. Plant Physiol. Biochem. 2025, 223, 109874. [Google Scholar] [CrossRef]
- Munns, R.; Tester, M. Mechanisms of salinity tolerance. Annu. Rev. Plant Biol. 2008, 59, 651–681. [Google Scholar] [CrossRef]
- Chen, Y.; Zhang, W.Y.; Wang, M.; Zhang, J.H.; Chen, M.X.; Zhu, F.Y.; Song, T. Integrated approaches for managing soil salinization: Detection, mitigation, and sustainability. Plant Physiol. Biochem. 2025, 229, 110484. [Google Scholar] [CrossRef] [PubMed]
- Yuan, S.; Nie, C.; Jia, S.; Liu, T.; Zhao, J.; Peng, J.; Kong, W.; Liu, W.; Gou, W.; Lei, X.; et al. Complete chloroplast genomes of three wild perennial Hordeum species from Central Asia: Genome structure, mutation hotspot, phylogenetic relationships, and comparative analysis. Front. Plant Sci. 2023, 14, 1170004. [Google Scholar] [CrossRef] [PubMed]
- Gharaghanipor, N.; Arzani, A.; Rahimmalek, M.; Ravash, R. Physiological and Transcriptome Indicators of Salt Tolerance in Wild and Cultivated Barley. Front. Plant Sci. 2022, 13, 819282. [Google Scholar] [CrossRef]
- Yang, Y.; He, M.; Zhang, K.; Zhai, Z.; Cheng, J.; Tian, Y.; Cao, X.; Liu, L. Genome-Wide Analysis of NAC Transcription Factor Gene Family in Morus atropurpurea. Plants 2025, 14, 1179. [Google Scholar] [CrossRef] [PubMed]
- Wani, S.H.; Anand, S.; Singh, B.; Bohra, A.; Joshi, R. WRKY transcription factors and plant defense responses: Latest discoveries and future prospects. Plant Cell Rep. 2021, 40, 1071–1085. [Google Scholar] [CrossRef]
- Chen, L.; Song, Y.; Li, S.; Zhang, L.; Zou, C.; Yu, D. The role of WRKY transcription factors in plant abiotic stresses. Biochim. Biophys. Acta 2012, 1819, 120–128. [Google Scholar] [CrossRef]
- Yu, Y.; Wu, Y.; He, L. A wheat WRKY transcription factor TaWRKY17 enhances tolerance to salt stress in transgenic Arabidopsis and wheat plant. Plant Mol. Biol. 2023, 113, 171–191. [Google Scholar] [CrossRef] [PubMed]
- Li, C.; Guan, J.; Liang, W.-H.; Yao, S.; He, L.; Wei, X.-D.; Zhao, L.; Zhou, L.-H.; Zhao, C.-F.; Zhao, Q.-Y.; et al. OsWRKY72 enhances salt tolerance in rice via SKC1-mediated Na+ regulation. Plant Stress 2025, 17, 100962. [Google Scholar] [CrossRef]
- Chanwala, J.; Jha, D.K.; Giri, M.K.; Dey, N. PgWRKY44, a pearl millet WRKY transcription factor-Calmodulin module, enhances salt and drought stress resilience in transgenic plants. Environ. Exp. Bot. 2024, 219, 105629. [Google Scholar] [CrossRef]
- Wang, M.; Guan, Z.; Wu, S.; Zhang, J.; Lin, C.; Sun, Y.; Shen, M.; Zhang, C. Genome-Wide Identification and Salt Stress-Responsive Expression Analysis of the GmPLATZ Gene Family in Soybean (Glycine max L.). Plants 2025, 14, 2004. [Google Scholar] [CrossRef]
- Zhou, Q.; Guo, Z.; Zhou, X.; Zhou, L.; Wang, D.; Bo, K.; Zhu, P. Genome-Wide Identification and Characterization of the WRKY Gene Family in Cucurbita maxima. Genes 2023, 14, 2030. [Google Scholar] [CrossRef]
- Chen, J.; Hou, S.; Zhang, Q.; Meng, J.; Zhang, Y.; Du, J.; Wang, C.; Liang, D.; Guo, Y. Genome-Wide Identification and Analysis of the WRKY Gene Family in Asparagus officinalis. Genes 2023, 14, 1704. [Google Scholar] [CrossRef]
- Li, W.; Xiao, N.; Wang, Y.; Liu, X.; Chen, Z.; Gu, X.; Chen, Y. Genome-Wide Identification, Evolutionary and Functional Analyses of WRKY Family Members in Ginkgo biloba. Genes 2023, 14, 343. [Google Scholar] [CrossRef]
- Qin, Y.; Yu, H.; Cheng, S.; Liu, Z.; Yu, C.; Zhang, X.; Su, X.; Huang, J.; Shi, S.; Zou, Y.; et al. Genome-Wide Analysis of the WRKY Gene Family in Malus domestica and the Role of MdWRKY70L in Response to Drought and Salt Stresses. Genes 2022, 13, 1068. [Google Scholar] [CrossRef]
- Wang, L.; Chen, H.; Chen, G.; Luo, G.; Shen, X.; Ouyang, B.; Bie, Z. Transcription factor SlWRKY50 enhances cold tolerance in tomato by activating the jasmonic acid signaling. Plant Physiol. 2024, 194, 1075–1090. [Google Scholar] [CrossRef] [PubMed]
- Estruch, F. Stress-controlled transcription factors, stress-induced genes and stress tolerance in budding yeast. FEMS Microbiol. Rev. 2000, 24, 469–486. [Google Scholar] [CrossRef]
- Guo, J.; Zhao, Y.; Cheng, H.; Yu, R.; Gu, B.; Wang, Q.; Zhang, J.; Li, S.; Guan, Q. Enhancing Plant Stress Tolerance: The Role of LcWRKY40 Gene in Drought and Alkaline Salt Resistance in Tobacco and Yeast. Int. J. Mol. Sci. 2024, 25, 10149. [Google Scholar] [CrossRef]
- Zhang, H.; Xiao, W.; Yu, W.; Jiang, Y.; Li, R. Halophytic Hordeum brevisubulatum HbHAK1 Facilitates Potassium Retention and Contributes to Salt Tolerance. Int. J. Mol. Sci. 2020, 21, 5292. [Google Scholar] [CrossRef]
- Yang, L.; Fang, S.; Liu, L.; Zhao, L.; Chen, W.; Li, X.; Xu, Z.; Chen, S.; Wang, H.; Yu, D. WRKY transcription factors: Hubs for regulating plant growth and stress responses. J. Integr. Plant Biol. 2025, 67, 488–509. [Google Scholar] [CrossRef]
- Tang, Y.; Xia, P. WRKY transcription factors: Key regulators in plant drought tolerance. Plant Sci. 2025, 359, 112647. [Google Scholar] [CrossRef] [PubMed]
- Li, T.; Li, B.; Wang, Y.; Xu, J.; Li, W.; Chen, Z.H.; Mou, W.; Xue, D. WRKY Transcription Factors in Rice: Key Regulators Orchestrating Development and Stress Resilience. Plant Cell Environ. 2025, 48, 8388–8406. [Google Scholar] [CrossRef] [PubMed]
- Zhang, X.; Liu, W.; Yin, Y.; Zheng, J.; Li, J.; Tan, X.; Wu, L. WRKY transcription factors participate in abiotic stress responses mediated by sugar metabolism. Front. Plant Sci. 2025, 16, 1646357. [Google Scholar] [CrossRef]
- Lee, M.B.; Han, H.; Lee, S. The role of WRKY transcription factors, FaWRKY29 and FaWRKY64, for regulating Botrytis fruit rot resistance in strawberry (Fragaria × ananassa Duch.). BMC Plant Biol. 2023, 23, 420. [Google Scholar] [CrossRef]
- Aizaz, M.; Lubna; Jan, R.; Asaf, S.; Bilal, S.; Kim, K.M.; Al-Harrasi, A. Regulatory Dynamics of Plant Hormones and Transcription Factors under Salt Stress. Biology 2024, 13, 673. [Google Scholar] [CrossRef]
- Lai, D.; Yao, X.; Yan, J.; Gao, A.; Yang, H.; Xiang, D.; Ruan, J.; Fan, Y.; Cheng, J. Genome-wide identification, phylogenetic and expression pattern analysis of GATA family genes in foxtail millet (Setaria italica). BMC Genom. 2022, 23, 549. [Google Scholar] [CrossRef]
- Yao, X.; Zhou, M.; Ruan, J.; He, A.; Ma, C.; Wu, W.; Lai, D.; Fan, Y.; Gao, A.; Weng, W.; et al. Genome-Wide Identification, Evolution, and Expression Pattern Analysis of the GATA Gene Family in Tartary Buckwheat (Fagopyrum tataricum). Int. J. Mol. Sci. 2022, 23, 12434. [Google Scholar] [CrossRef]
- Vision, T.J.; Brown, D.G.; Tanksley, S.D. The origins of genomic duplications in Arabidopsis. Science 2000, 290, 2114–2117. [Google Scholar] [CrossRef] [PubMed]
- Huang, F.; Ye, X.; Wang, Z.; Ding, Y.; Cai, X.; Yu, L.; Waseem, M.; Abbas, F.; Ashraf, U.; Chen, X.; et al. The prohibitins (PHB) gene family in tomato: Bioinformatic identification and expression analysis under abiotic and phytohormone stresses. GM Crops Food 2021, 12, 535–550. [Google Scholar] [CrossRef]
- Xiong, R.; Peng, Z.; Zhou, H.; Xue, G.; He, A.; Yao, X.; Weng, W.; Wu, W.; Ma, C.; Bai, Q.; et al. Genome-wide identification, structural characterization and gene expression analysis of the WRKY transcription factor family in pea (Pisum sativum L.). BMC Plant Biol. 2024, 24, 113. [Google Scholar] [CrossRef]
- Shabalina, S.A.; Ogurtsov, A.Y.; Spiridonov, A.N.; Novichkov, P.S.; Spiridonov, N.A.; Koonin, E.V. Distinct patterns of expression and evolution of intronless and intron-containing mammalian genes. Mol. Biol. Evol. 2010, 27, 1745–1749. [Google Scholar] [CrossRef] [PubMed]
- Huo, S.; Li, Y.; Li, R.; Chen, R.; Xing, H.; Wang, J.; Zhao, Y.; Song, X. Genome-wide analysis of the MADS-box gene family in Rhododendron hainanense Merr. and expression analysis under heat and waterlogging stresses. Ind. Crops Prod. 2021, 172, 114007. [Google Scholar] [CrossRef]
- Lynch, M.; Conery, J.S. The evolutionary fate and consequences of duplicate genes. Science 2000, 290, 1151–1155. [Google Scholar] [CrossRef] [PubMed]
- Cannon, S.B.; Mitra, A.; Baumgarten, A.; Young, N.D.; May, G. The roles of segmental and tandem gene duplication in the evolution of large gene families in Arabidopsis thaliana. BMC Plant Biol. 2004, 4, 10. [Google Scholar] [CrossRef]
- Li, M.; Zhang, X.; Zhang, T.; Bai, Y.; Chen, C.; Guo, D.; Guo, C.; Shu, Y. Genome-wide analysis of the WRKY genes and their important roles during cold stress in white clover. PeerJ 2023, 11, e15610. [Google Scholar] [CrossRef]
- Chen, Z.; Xu, M.; Quan, C.; Lin, S.; Li, J.; Wei, F.; Tang, D. Genome-wide identification and expression analysis of the WRKY gene family reveal essential roles in abiotic stress responses and polysaccharides and flavonoids biosynthesis in Platostoma palustre (Blume) A. J. Paton. BMC Plant Biol. 2024, 24, 1122. [Google Scholar] [CrossRef]
- Wu, X.; Shiroto, Y.; Kishitani, S.; Ito, Y.; Toriyama, K. Enhanced heat and drought tolerance in transgenic rice seedlings overexpressing OsWRKY11 under the control of HSP101 promoter. Plant Cell Rep. 2009, 28, 21–30. [Google Scholar] [CrossRef] [PubMed]
- Lu, S.; Wang, J.; Chitsaz, F.; Derbyshire, M.K.; Geer, R.C.; Gonzales, N.R.; Gwadz, M.; Hurwitz, D.I.; Marchler, G.H.; Song, J.S.; et al. CDD/SPARCLE: The conserved domain database in 2020. Nucleic Acids Res. 2020, 48, D265–D268. [Google Scholar] [CrossRef] [PubMed]
- Marchler-Bauer, A.; Bo, Y.; Han, L.; He, J.; Lanczycki, C.J.; Lu, S.; Chitsaz, F.; Derbyshire, M.K.; Geer, R.C.; Gonzales, N.R.; et al. CDD/SPARCLE: Functional classification of proteins via subfamily domain architectures. Nucleic Acids Res. 2017, 45, D200–D203. [Google Scholar] [CrossRef]
- Kumar, S.; Stecher, G.; Tamura, K. MEGA7: Molecular Evolutionary Genetics Analysis Version 7.0 for Bigger Datasets. Mol. Biol. Evol. 2016, 33, 1870–1874. [Google Scholar] [CrossRef]
- Letunic, I.; Bork, P. Interactive tree of life (iTOL) v3: An online tool for the display and annotation of phylogenetic and other trees. Nucleic Acids Res. 2016, 44, W242–W245. [Google Scholar] [CrossRef]
- Gasteiger, E.; Gattiker, A.; Hoogland, C.; Ivanyi, I.; Appel, R.D.; Bairoch, A. ExPASy: The proteomics server for in-depth protein knowledge and analysis. Nucleic Acids Res. 2003, 31, 3784–3788. [Google Scholar] [CrossRef]
- Lescot, M.; Déhais, P.; Thijs, G.; Marchal, K.; Moreau, Y.; Van de Peer, Y.; Rouzé, P.; Rombauts, S. PlantCARE, a database of plant cis-acting regulatory elements and a portal to tools for in silico analysis of promoter sequences. Nucleic Acids Res. 2002, 30, 325–327. [Google Scholar] [CrossRef]
- Krzywinski, M.; Schein, J.; Birol, I.; Connors, J.; Gascoyne, R.; Horsman, D.; Jones, S.J.; Marra, M.A. Circos: An information aesthetic for comparative genomics. Genome Res. 2009, 19, 1639–1645. [Google Scholar] [CrossRef] [PubMed]
- Chen, C.; Chen, X.; Han, J.; Lu, W.; Ren, Z. Genome-wide analysis of the WRKY gene family in the cucumber genome and transcriptome-wide identification of WRKY transcription factors that respond to biotic and abiotic stresses. BMC Plant Biol. 2020, 20, 443. [Google Scholar] [CrossRef]
- Love, M.I.; Huber, W.; Anders, S. Moderated estimation of fold change and dispersion for RNA-seq data with DESeq2. Genome Biol. 2014, 15, 550. [Google Scholar] [CrossRef] [PubMed]
- Jakada, B.H.; Zhu, F.; Waqas, K.; Chen, H.; Guan, Q.; Lan, X. The CBL-interacting protein kinase 9 (OsCIPK9) contributes to saline-alkali stress tolerance in rice. Plant Physiol. Biochem. 2025, 229, 110332. [Google Scholar] [CrossRef] [PubMed]








Disclaimer/Publisher’s Note: The statements, opinions and data contained in all publications are solely those of the individual author(s) and contributor(s) and not of MDPI and/or the editor(s). MDPI and/or the editor(s) disclaim responsibility for any injury to people or property resulting from any ideas, methods, instructions or products referred to in the content. |
© 2026 by the authors. Licensee MDPI, Basel, Switzerland. This article is an open access article distributed under the terms and conditions of the Creative Commons Attribution (CC BY) license.
Share and Cite
Chen, S.; Yin, Y.; Qi, G.; Li, Y.; Jakada, B.H.; Sun, D.; Liu, X.; Lan, X. Genome-Wide Identification of WRKY Group II Genes and the Role of HbWRKY11 in Hordeum brevisubulatum Under Saline-Alkali Stress. Plants 2026, 15, 926. https://doi.org/10.3390/plants15060926
Chen S, Yin Y, Qi G, Li Y, Jakada BH, Sun D, Liu X, Lan X. Genome-Wide Identification of WRKY Group II Genes and the Role of HbWRKY11 in Hordeum brevisubulatum Under Saline-Alkali Stress. Plants. 2026; 15(6):926. https://doi.org/10.3390/plants15060926
Chicago/Turabian StyleChen, Sihan, Yicheng Yin, Guangyao Qi, Yanda Li, Bello Hassan Jakada, Dan Sun, Xinying Liu, and Xingguo Lan. 2026. "Genome-Wide Identification of WRKY Group II Genes and the Role of HbWRKY11 in Hordeum brevisubulatum Under Saline-Alkali Stress" Plants 15, no. 6: 926. https://doi.org/10.3390/plants15060926
APA StyleChen, S., Yin, Y., Qi, G., Li, Y., Jakada, B. H., Sun, D., Liu, X., & Lan, X. (2026). Genome-Wide Identification of WRKY Group II Genes and the Role of HbWRKY11 in Hordeum brevisubulatum Under Saline-Alkali Stress. Plants, 15(6), 926. https://doi.org/10.3390/plants15060926

