Symphytum officinale L. Plays a Dominant Role in Mitigating Nitrogen Accumulation in Soil Under Long-Term Irrigation with Treated Poultry Wastewater
Abstract
1. Introduction
2. Results and Discussion
2.1. Contribution of S. Officinale to Removing N from TPW-Receiving Soil
2.2. Variations in Soil Chemical Properties in Grassland vs. Farmland Under Long-Term TPW Irrigation
2.3. Effects of TPW Irrigation on Bacterial Community
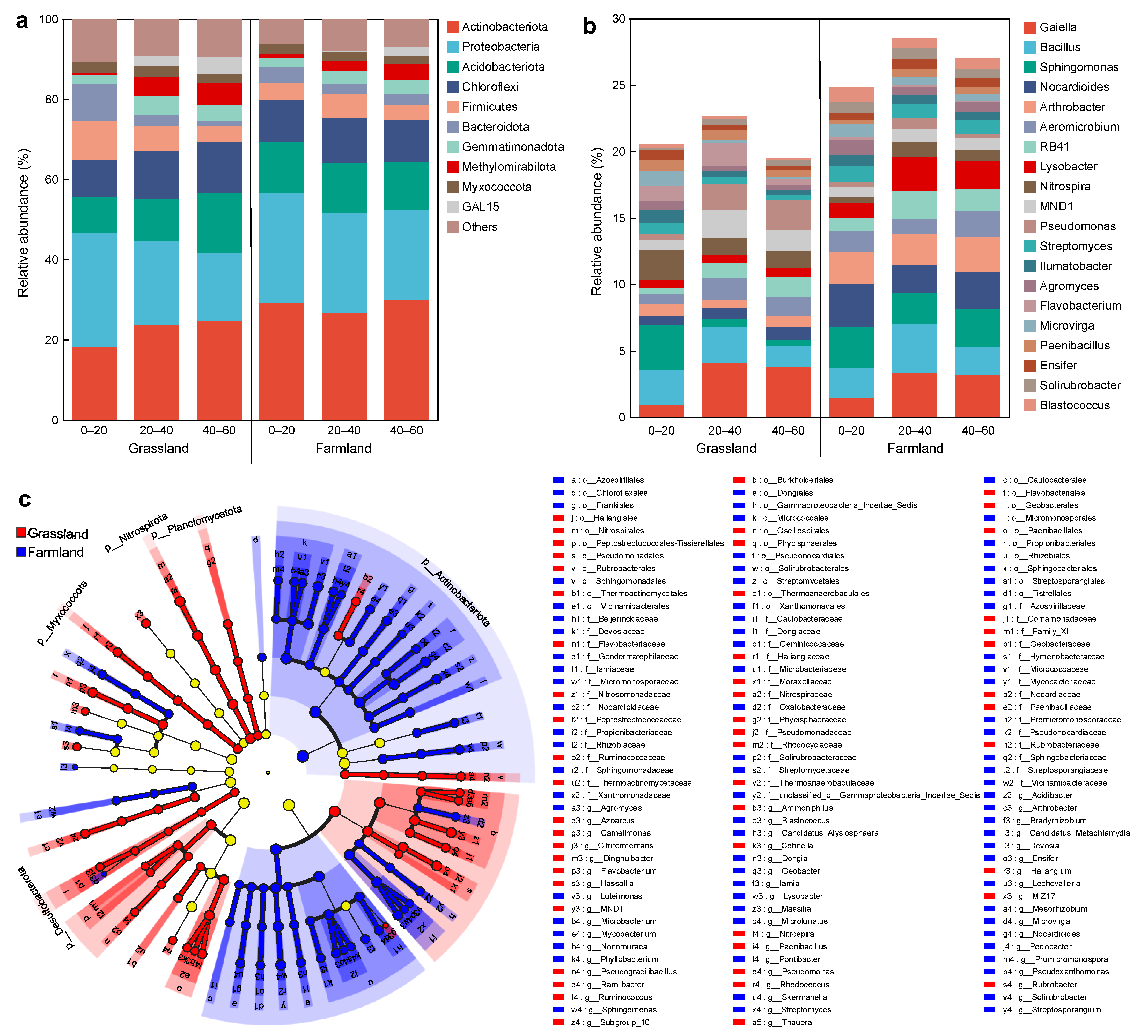
2.3.1. Soil Bacterial Diversity
2.3.2. Bacterial Community Composition
2.3.3. Relation Between Bacterial Communities and Soil Properties
3. Materials and Methods
3.1. Experimental Design
3.2. Plant and Soil Sampling
3.3. Soil Chemical Analyses
3.4. Bacterial Community Analysis
3.5. Data Analysis
4. Conclusions
Author Contributions
Funding
Data Availability Statement
Conflicts of Interest
References
- Vaishnav, S.; Saini, T.; Chauhan, A.; Gaur, G.K.; Tiwari, R.; Dutt, T.; Tarafdar, A. Livestock and poultry farm wastewater treatment and its valorization for generating value-added products: Recent updates and way forward. Bioresour. Technol. 2023, 382, 129170. [Google Scholar] [CrossRef]
- Chen, K.; Huang, Y.; Zhang, Q.; Zhao, S.; Liu, W.; Wang, Q.; Huang, B.; Jin, R. Biological waste-derived dual-site catalyst empowers electro-fenton systems to sustainably decontaminate livestock wastewater. ACS EST Eng. 2024, 4, 3057–3066. [Google Scholar] [CrossRef]
- Aka, R.J.N.; Hossain, M.; Yuan, Y.; Agyekum-Oduro, E.; Zhan, Y.; Zhu, J.; Wu, S. Nutrient recovery through struvite precipitation from anaerobically digested poultry wastewater in an air-lift electrolytic reactor: Process modeling and cost analysis. Chem. Eng. J. 2023, 465, 142825. [Google Scholar] [CrossRef]
- Pratap, B.; Kumar, S.; Purchase, D.; Bharagava, R.N.; Dutta, V. Practice of wastewater irrigation and its impacts on human health and environment: A state of the art. Int. J. Environ. Sci. Technol. 2023, 20, 2181–2196. [Google Scholar] [CrossRef]
- Penserini, L.; Cantoni, B.; Antonelli, M. Modelling the impacts generated by reclaimed wastewater reuse in agriculture: From literature gaps to an integrated risk assessment in a One Health perspective. J. Environ. Manag. 2024, 371, 122715. [Google Scholar] [CrossRef] [PubMed]
- Gao, Y.; Shao, G.; Wu, S.; Xiaojun, W.; Lu, J.; Cui, J. Changes in soil salinity under treated wastewater irrigation: A meta-analysis. Agric. Water Manag. 2021, 255, 106986. [Google Scholar] [CrossRef]
- Leonel, L.P.; Bize, A.; Mariadassou, M.; Midoux, C.; Schneider, J.; Tonetti, A.L. Impacts of disinfected wastewater irrigation on soil characteristics, microbial community composition, and crop yield. Blue-Green Syst. 2022, 4, 247–271. [Google Scholar] [CrossRef]
- Aka, R.J.N.; Hossain, M.M.; Nasir, A.; Zhan, Y.; Zhang, X.; Zhu, J.; Wang, Z.; Wu, S. Enhanced nutrient recovery from anaerobically digested poultry wastewater through struvite precipitation by organic acid pre-treatment and seeding in a bubble column electrolytic reactor. Water Res. 2024, 252, 121239. [Google Scholar] [CrossRef] [PubMed]
- Chauhan, A.; Jain, A.; Kolton, M.; Pathak, A. Impacts of long-term irrigation of municipally-treated wastewater to the soil microbial and nutrient properties. Sci. Total Environ. 2025, 959, 178143. [Google Scholar] [CrossRef]
- Zhao, Y.; Wang, S.; Wang, A. Optimizing water and nitrogen application to furrow-irrigated summer corn using the Aquacrop Model. Agronomy 2025, 15, 1229. [Google Scholar] [CrossRef]
- PAN, X.; LIU, S.; LI, Q.; HE, J.; SUN, Z.; MAO, X. Photosynthetic diurnal variations of Symphytum officinale in different regions of Ningxia and selection of suitable introduction sites. J. Northwest AF Univ. (Nat. Sci. Ed.) 2023, 51, 19–28. [Google Scholar]
- Torsvik, V.; øvreås, L. Microbial diversity and function in soil: From genes to ecosystems. Curr. Opin. Microbiol. 2002, 5, 240–245. [Google Scholar] [CrossRef] [PubMed]
- Tian, Z.; She, D.; Wang, H.; Sun, X.; Fang, K.; Qiu, C.; Li, Y. Influence of long-term irrigation with reclaimed water on the soil quality of different land use types. Water Resour. Manag. 2025, 39, 5861–5878. [Google Scholar] [CrossRef]
- Mancuso, G.; Lavrnić, S.; Canet-Martí, A.; Zaheer, A.; Avolio, F.; Langergraber, G.; Toscano, A. Performance of lagoon and constructed wetland systems for tertiary wastewater treatment and potential of reclaimed water in agricultural irrigation. J. Environ. Manag. 2023, 348, 119278. [Google Scholar] [CrossRef] [PubMed]
- Hasan, E.; Abu-Awwad, A. Impacts of long-term treated wastewater irrigation and rainfall on soil chemical and microbial indicators in semi-arid calcareous soils. Sustainability 2025, 17, 8663. [Google Scholar] [CrossRef]
- Salgado-Méndez, S.; Gilabert-Alarcón, C.; Daesslé, L.W.; Mendoza-Espinosa, L.; Avilés-Marín, S.; Stumpp, C. Short-term effects on agricultural soils irrigated with reclaimed water in Baja California, Mexico. Bull. Environ. Contam. Tox. 2019, 102, 829–835. [Google Scholar] [CrossRef]
- Berbel, J.; Pérez, E.M.; Simón, P. Challenges for circular economy under the EU 2020/741 wastewater reuse regulation. Glob. Chall. 2023, 7, 2200232. [Google Scholar] [CrossRef]
- Deinlein, U.; Stephan, A.B.; Horie, T.; Luo, W.; Xu, G.; Schroeder, J.I. Plant salt-tolerance mechanisms. Trends Plant Sci. 2014, 19, 371–379. [Google Scholar] [CrossRef]
- Leng, F.; Liu, X.; Zhou, L.; Zhang, Q.; Li, S.; Wu, F.; Luo, W.; Yang, H.; Wang, Y.; Zhu, X.; et al. Salt-tolerance of Alfalfa (Medicago sativa L.) are mediated by rhizosphere microbiome and root exudate. Rhizosphere-Neth 2025, 36, 101216. [Google Scholar]
- Takács, F.; Jurík, J.; Nováková, P.; Vojs Staňová, A.; Jankovičová, B.; Bodík, I. Pilot-scale quaternary treatment of municipal wastewater for agricultural reuse: Removal of pharmaceuticals and compliance with EU Regulation 2020/741. ACS Agric. Sci. Technol. 2025, 5, 2575–2584. [Google Scholar] [CrossRef]
- Regulation (EU) 2020/741 of the European Parliament and of the Council of 25 May 2020 on Minimum Requirements for Water Reuse. Official Journal of the European Union. Available online: https://eur-lex.europa.eu/legal-content/EN/TXT/PDF/?uri=CELEX:32020R0741&from=EN (accessed on 9 January 2026).
- Shah, S.H.H.; Wang, J.; Hao, X.; Thomas, B.W. Modeling the effect of wastewater irrigation on soil salinity using a SALT-DNDC model. Land Degrad. Dev. 2022, 33, 55–67. [Google Scholar] [CrossRef]
- Asha, R.C.; Kumar, M. Photocatalytic degradation of poultry wastewater using activated carbon-supported titanium dioxide. Desalin. Water Treat. 2015, 54, 3279–3290. [Google Scholar] [CrossRef]
- Wang, B.; Zhang, L.; Lian, L.; Zhang, X.; Qi, Y. Treatment of compound pollution in simulated livestock and poultry wastewater by algae-bacteria symbiosis system. Chemosphere 2025, 370, 143927. [Google Scholar] [CrossRef]
- Ghosh, M.; Ganguli, A.; Pathak, S. Application of a novel biopolymer for removal of Salmonella from poultry wastewater. Environ. Technol. 2009, 30, 337–344. [Google Scholar] [CrossRef]
- Pang, C.; Zhang, Z.; Zhu, X.; Wei, W.; Mustafa, A.; Chen, W.; Mao, Q.; Mo, J.; Li, S.; Lu, X. Divergent microbial metabolic limitations across soil depths after two decades of high nitrogen inputs in a primary tropical forest. Glob. Change Biol. 2025, 31, e70440. [Google Scholar] [CrossRef]
- Ratzke, C.; Barrere, J.; Gore, J. Strength of species interactions determines biodiversity and stability in microbial communities. Nat. Ecol. Evol. 2020, 4, 376–383. [Google Scholar] [CrossRef]
- De Menezes, A.B.; Prendergast-Miller, M.T.; Poonpatana, P.; Farrell, M.; Bissett, A.; Macdonald, L.M.; Toscas, P.; Richardson, A.E.; Thrall, P.H. C/N ratio drives soil Actinobacterial Cellobiohydrolase gene diversity. Appl. Environ. Microb. 2015, 81, 3016–3028. [Google Scholar] [CrossRef] [PubMed]
- Yu, Y.; Zhang, L.; Li, Y.; Hou, L.; Yang, H.; Shi, G. Silicon fertilizer and microbial agents changed the bacterial community in the consecutive replant soil of lilies. Agronomy 2022, 12, 1530. [Google Scholar] [CrossRef]
- Stein, L.Y.; Klotz, M.G. The nitrogen cycle. Curr. Biol. 2016, 26, R94–R98. [Google Scholar] [CrossRef] [PubMed]
- Zhang, Y.; Cao, C.; Peng, M.; Xu, X.; Zhang, P.; Yu, Q.; Sun, T. Diversity of nitrogen-fixing, ammonia-oxidizing, and denitrifying bacteria in biological soil crusts of a revegetation area in Horqin Sandy Land, Northeast China. Ecol. Eng. 2014, 71, 71–79. [Google Scholar] [CrossRef]
- Lan, Z.; Yang, J.; Feng, L.; Yu, H.; Ye, X.; Yang, G.; Gao, H.; Zhou, J. Comparative analysis of denitrification performance, denitrifying community and functional genes to oxytetracycline exposure between single and hybrid biodegradable polymers supported solid-phase denitrification systems. Biodegradation 2020, 31, 289–301. [Google Scholar] [CrossRef]
- Wang, Z.; Xie, J.; Wang, G.; Li, Z.; Zhang, K.; Xia, Y.; Tian, J.; Li, H.; Xie, W.; Gong, W. Evaluating denitrification performance and microbial com-munities in sorghum stalk-based systems: Optimal conditions for nitrate removal. Agric. Water Manag. 2025, 314, 109510. [Google Scholar] [CrossRef]
- Daims, H.; Lebedeva, E.V.; Pjevac, P.; Han, P.; Herbold, C.; Albertsen, M.; Jehmlich, N.; Palatinszky, M.; Vierheilig, J.; Bulaev, A.; et al. Complete nitrification by Nitrospira bacteria. Nature 2015, 528, 504–509. [Google Scholar] [CrossRef]
- Latocheski, E.C.; Da Rocha, M.C.V.; Braga, M.C.B. Nitrospira in wastewater treatment: Applications, opportunities and research gaps. Rev. Environ. Sci. Biotechnol. 2022, 21, 905–930. [Google Scholar] [CrossRef]
- Li, Z.; Tian, D.; Wang, B.; Wang, J.; Wang, S.; Chen, H.Y.H.; Xu, X.; Wang, C.; He, N.; Niu, S. Microbes drive global soil nitrogen mineralization and availability. Glob. Change Biol. 2019, 25, 1078–1088. [Google Scholar] [CrossRef]
- Duan, L.; Fan, J.; Wang, Y.; Wu, Y.; Xie, C.; Ye, F.; Lv, J.; Mao, M.; Sun, Y. Interaction mechanism between nitrogen conversion and the microbial community in the hydrodynamic heterogeneous interaction zone. Environ. Sci. Pollut. Res. 2023, 30, 5799–5814. [Google Scholar] [CrossRef]
- Yang, X.; Hu, Z.; Xie, Z.; Li, S.; Sun, X.; Ke, X.; Tao, M. Low soil C:N ratio results in accumulation and leaching of nitrite and nitrate in agricultural soils under heavy rainfall. Pedosphere 2023, 33, 865–879. [Google Scholar] [CrossRef]
- Koltz, A.M.; Asmus, A.; Gough, L.; Pressler, Y.; Moore, J.C. The detritus-based microbial-invertebrate food web contributes disproportionately to carbon and nitrogen cycling in the Arctic. Polar Biol. 2018, 41, 1531–1545. [Google Scholar] [CrossRef]
- Shapir, N.; Pedersen, C.; Gil, O.; Strong, L.; Seffernick, J.; Sadowsky, M.J.; Wackett, L.P. TrzN from Arthrobacter aurescens TC1 is a zinc amidohydrolase. J. Bacteriol. 2006, 188, 5859–5864. [Google Scholar] [CrossRef] [PubMed]
- Bazhanov, D.P.; Li, C.; Li, H.; Li, J.; Zhang, X.; Chen, X.; Yang, H. Occurrence, diversity and community structure of culturable atrazine degraders in industrial and agricultural soils exposed to the herbicide in Shandong Province, P.R. China. BMC Microbiol. 2016, 16, 265. [Google Scholar] [CrossRef]
- Shen, F.; Fei, L.; Peng, Y.; Zheng, R.; Wang, Q.; Fan, Q.; Gao, Y. Optimized water-nitrogen management enhances soil nitrogen cycling and microbial functions to enhance wheat yield. Plant Soil 2025, 515, 1819–1844. [Google Scholar] [CrossRef]
- Li, S.; Fan, X.; Cui, E.; Gao, F.; Wu, H.; Li, S.; Cui, B.; Hu, C. Effects of dripping rate with reclaimed water on typical microbial community structure in the root zone soil of tomato. J. Irrig. Drain. 2021, 40, 26–35. [Google Scholar]
- Gao, P.; Ye, G.; Guo, S.; Ma, Y.; Zhang, Y.; Sun, S.; Guo, L.; San, H.; Liu, W.; Ren, Q.; et al. Environmental factors drive the changes of bacterial structure and functional diversity in rhizosphere soil of Hippophae rhamnoides subsp. sinensis Rousi in arid regions of Northwest China. Microorganisms 2025, 13, 1860. [Google Scholar] [CrossRef]
- Luo, S.; Yuan, J.; Song, Y.; Ren, J.; Qi, J.; Zhu, M.; Feng, Y.; Li, M.; Wang, B.; Li, X.; et al. Elevated salinity decreases microbial communities complexity and carbon, nitrogen and phosphorus metabolism in the Songnen Plain wetlands of China. Water Res. 2025, 276, 123285. [Google Scholar] [CrossRef]
- Guo, J.; Chen, Y.; Lu, P.; Liu, M.; Sun, P.; Zhang, Z. Roles of endophytic bacteria in Suaeda salsa grown in coastal wetlands: Plant growth characteristics and salt tolerance mechanisms. Environ. Pollut. 2021, 287, 117641. [Google Scholar] [CrossRef]
- Zolti, A.; Green, S.J.; Ben Mordechay, E.; Hadar, Y.; Minz, D. Root microbiome response to treated wastewater irrigation. Sci. Total Environ. 2019, 655, 899–907. [Google Scholar] [CrossRef]
- Qubo, Z.; Rezapour, S.; Jodat, H. Influence of treated wastewater irrigation on soil health indicators in cropland: A comprehensive assessment framework. Agric. Water Manag. 2025, 319, 109749. [Google Scholar] [CrossRef]
- Li, X.; Meng, D.; Li, J.; Yin, H.; Liu, H.; Liu, X.; Cheng, C.; Xiao, Y.; Liu, Z.; Yan, M. Response of soil microbial communities and microbial interactions to long-term heavy metal contamination. Environ. Pollut. 2017, 231, 908–917. [Google Scholar] [CrossRef]
- Niu, G.; Hasi, M.; Wang, R.; Wang, Y.; Geng, Q.; Hu, S.; Xu, X.; Yang, J.; Wang, C.; Han, X.; et al. Soil microbial community responses to long-term nitrogen addition at different soil depths in a typical steppe. Appl. Soil Ecol. 2021, 167, 104054. [Google Scholar] [CrossRef]
- Lauber, C.L.; Hamady, M.; Knight, R.; Fierer, N. Pyrosequencing-based assessment of soil pH as a predictor of soil bacterial community structure at the continental scale. Appl. Environ. Microb. 2009, 75, 5111–5120. [Google Scholar] [CrossRef] [PubMed]
- Ai, C.; Zhang, S.; Zhang, X.; Guo, D.; Zhou, W.; Huang, S. Distinct responses of soil bacterial and fungal communities to changes in fertilization regime and crop rotation. Geoderma 2018, 319, 156–166. [Google Scholar] [CrossRef]
- Zhao, Q.; Sun, D.; Tang, X.; Hou, L.; Liu, M.; Han, P. An investigation of Nitrospira bacteria in coastal wetlands of China: Distribution pattern and related environmental driving factors. Front. Mar. Sci. 2023, 10, 1288142. [Google Scholar] [CrossRef]
- Gou, Z.; Zheng, H.; He, Z.; Su, Y.; Chen, S.; Chen, H.; Chen, G.; Ma, N.L.; Sun, Y. The combined action of biochar and nitrogen-fixing bacteria on microbial and enzymatic activities of soil N cycling. Environ. Pollut. 2023, 317, 120790. [Google Scholar] [CrossRef] [PubMed]






| The Number of Mowings | Dry Weight t ha−1 | N Content in Plants g kg−1 | N Accumulation in Plants kg ha−1 | N Input by Irrigation with TPW kg ha−1 | N Removal by Plants % |
|---|---|---|---|---|---|
| 1 | 3.08 ± 0.77 a * | 23.08 ± 2.01 c | 73.45 ± 13.55 b | 514.69 | 65.95 |
| 2 | 3.75 ± 0.75 a | 26.66 ± 2.95 c | 100.16 ± 24.39 a | ||
| 3 | 3.20 ± 0.11 a | 31.79 ± 3.06 b | 101.59 ± 6.76 a | ||
| 4 | 1.65 ± 0.27 b | 39.01 ± 3.73 a | 64.21 ± 10.70 b | ||
| Total | 11.68 | / | 339.41 |
| pH | EC mS·cm−1 | AP mg·L−1 | TN g·L−1 | NH4+-N mg·L−1 | NO3−-N mg·L−1 | COD mg·L−1 |
|---|---|---|---|---|---|---|
| 7.58 ± 0.02 | 2.16 ± 0.04 | 1.93 ± 0.38 | 0.27 ± 0.08 | 38.73 ± 10.61 | Not detected | 390.23 ± 15.17 |
Disclaimer/Publisher’s Note: The statements, opinions and data contained in all publications are solely those of the individual author(s) and contributor(s) and not of MDPI and/or the editor(s). MDPI and/or the editor(s) disclaim responsibility for any injury to people or property resulting from any ideas, methods, instructions or products referred to in the content. |
© 2026 by the authors. Licensee MDPI, Basel, Switzerland. This article is an open access article distributed under the terms and conditions of the Creative Commons Attribution (CC BY) license.
Share and Cite
Li, J.; Zheng, R.; Chen, C.; Wang, P.; Yang, X.; Yang, Z.; Wang, Q. Symphytum officinale L. Plays a Dominant Role in Mitigating Nitrogen Accumulation in Soil Under Long-Term Irrigation with Treated Poultry Wastewater. Plants 2026, 15, 433. https://doi.org/10.3390/plants15030433
Li J, Zheng R, Chen C, Wang P, Yang X, Yang Z, Wang Q. Symphytum officinale L. Plays a Dominant Role in Mitigating Nitrogen Accumulation in Soil Under Long-Term Irrigation with Treated Poultry Wastewater. Plants. 2026; 15(3):433. https://doi.org/10.3390/plants15030433
Chicago/Turabian StyleLi, Jiaxin, Ruilun Zheng, Chuansheng Chen, Peixin Wang, Xinjie Yang, Zhicheng Yang, and Qinghai Wang. 2026. "Symphytum officinale L. Plays a Dominant Role in Mitigating Nitrogen Accumulation in Soil Under Long-Term Irrigation with Treated Poultry Wastewater" Plants 15, no. 3: 433. https://doi.org/10.3390/plants15030433
APA StyleLi, J., Zheng, R., Chen, C., Wang, P., Yang, X., Yang, Z., & Wang, Q. (2026). Symphytum officinale L. Plays a Dominant Role in Mitigating Nitrogen Accumulation in Soil Under Long-Term Irrigation with Treated Poultry Wastewater. Plants, 15(3), 433. https://doi.org/10.3390/plants15030433
