Chili Pepper–Rice Rotation Alleviates Continuous-Cropping Constraints by Improving Nutrient Availability and Suppressing Pathogens via Rhizosphere Network Rewiring
Abstract
1. Introduction
2. Results
2.1. Effects of Different Cultivation Patterns on the Incidence and Yield of Chili Peppers
2.2. Effects of Different Planting Patterns on Rhizosphere Soil Nutrients and Microbial Nutrient Acquisition Enzymes
2.3. Effects of Different Planting Patterns on Pathogen Abundance
2.4. Characteristics of Pathogen Network Structure Changes Under Different Planting Patterns
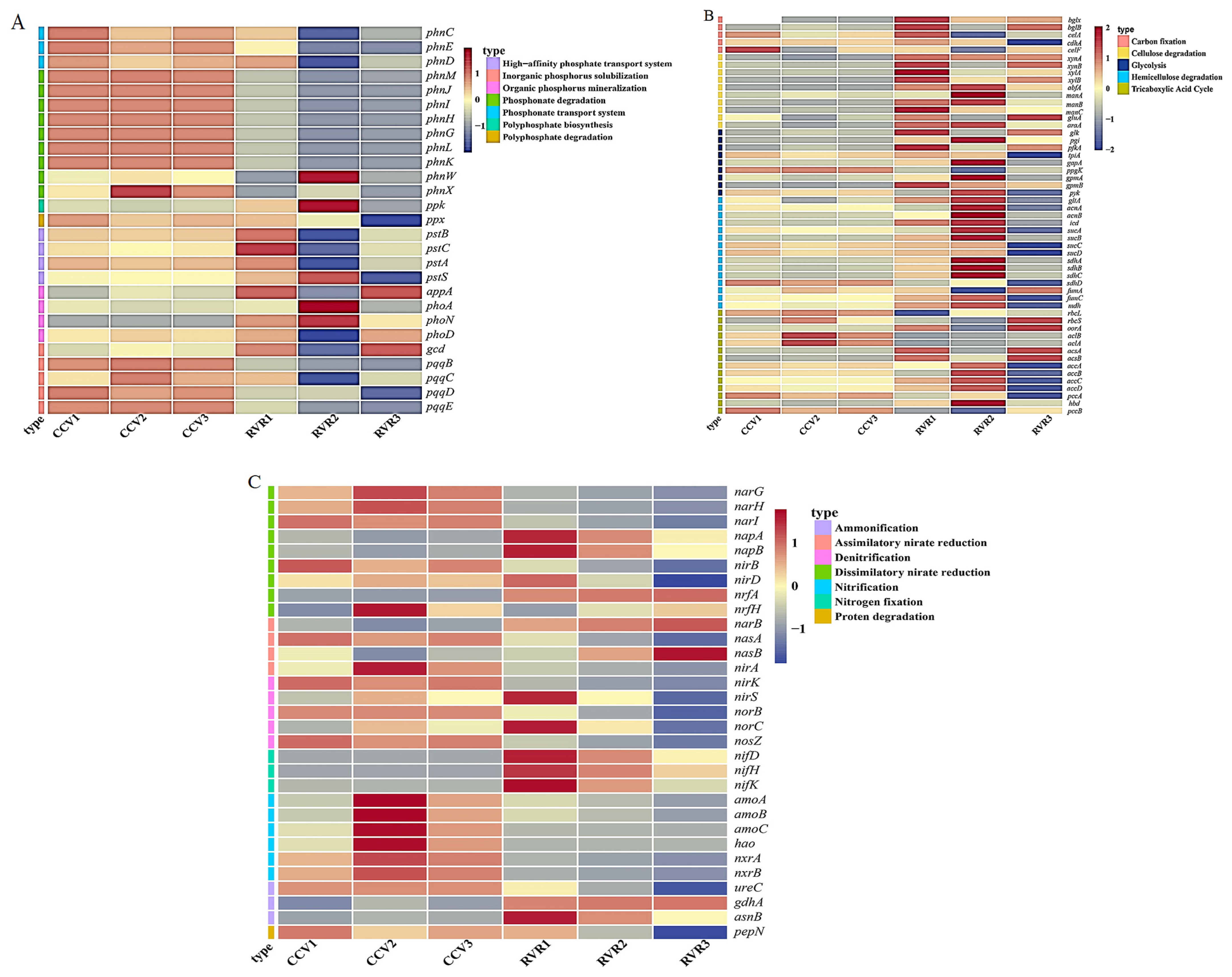
2.5. Characteristics of Microbial Functional Changes Under Different Planting Patterns
2.6. Correlation Analysis of Key Factors in Pepper Growth Regulation Under Different Planting Systems
3. Discussion
4. Materials and Methods
4.1. Experimental Site Overview
4.2. Experimental Design
4.3. Measurement Items and Methods
4.3.1. Chili Pepper Yield and Disease Survey
4.3.2. Rhizosphere Soil Sampling and Physicochemical Property Analysis
4.3.3. Rhizosphere Soil DNA Extraction and High-Throughput Sequencing
4.3.4. Biological Information Analysis
4.3.5. Network Analysis and Functional Annotation
4.3.6. Data Analysis
5. Conclusions
Author Contributions
Funding
Data Availability Statement
Conflicts of Interest
References
- Kazerooni, E.A.; Maharachchikumbura, S.S.N.; AlSadi, A.M.; Kang, S.M.; Yun, B.W.; Lee, I.J. Biocontrol potential of Bacillus amyloliquefaciens against Botrytis pelargonii and Alternaria alternata on Capsicum annuum. J. Fungi 2021, 7, 472. [Google Scholar] [CrossRef]
- Ro, N.; Haile, M.; Oh, H.; Ko, H.-C.; Yi, J.; Na, Y.-W.; Hur, O. Evaluation of Pepper (Capsicum spp.) Germplasm Collection for Bacterial Wilt (Ralstonia solanacearum) Resistance. Agronomy 2024, 14, 1753. [Google Scholar] [CrossRef]
- FAOSTAT. 2022. Available online: https://www.fao.org/faostat/en/#data/QCL (accessed on 8 April 2024).
- Stan, T.; Munteanu, N.; Teliban, G.-C.; Cojocaru, A.; Stoleru, V. Fertilization management improves the yield and capsaicinoid content of chili peppers. Agriculture 2021, 11, 181. [Google Scholar] [CrossRef]
- Gyalai, I.M.; Helyes, L.; Daood, H.G.; Kovács, F.; Szarvas, A.; Lantos, F. Genetic and seasonal factors influence pungent pepper capsaicinoid and vitamin C content. Horticulturae 2025, 11, 286. [Google Scholar] [CrossRef]
- Waha, K.; Dietrich, J.P.; Portmann, F.T.; Siebert, S.; Thornton, P.K.; Bondeau, A.; Herrero, M. Multiple cropping systems of the world and the potential for increasing cropping intensity. Glob. Environ. Change 2020, 64, 102131. [Google Scholar] [CrossRef]
- Chen, Q.; Mushtaq, W.; Wang, X.; Liao, Z.; Li, J.; Xiao, S.; Miao, Y.; Liu, D. Crop rotation alleviates continuous cropping obstacles in Chrysanthemum morifolium production by regulating rhizosphere soil microbial communities and metabolites. Environ. Microbiome 2025, 20, 90. [Google Scholar] [CrossRef]
- Gao, J.; Pei, H.; Xie, H. Synergistic effects of organic fertilizer and corn straw on microorganisms of pepper continuous cropping soil in China. Bioengineered 2020, 11, 1258–1268. [Google Scholar] [CrossRef] [PubMed]
- Xu, D.; Peng, C.; Si, G.; Xu, X.; Zhao, S.; You, C.; Zhou, W. Soil microbiome dysbiosis and rhizosphere metabolic dysfunction drive continuous cropping obstacles of Codonopsis tangshen. Front. Microbiol. 2025, 16, 1628234. [Google Scholar] [CrossRef]
- Haq, M.Z.U.; Bai, Z.; Gu, G.; Liu, Y.; Yang, D.; Yang, H.; Yu, J.; Wu, Y. Continuous cropping obstacles in medicinal plants: Driven by soil microbial communities and root exudates. A review. Plant Sci. 2025, 359, 112686. [Google Scholar] [CrossRef] [PubMed]
- Yang, B.; Feng, C.; Jiang, H.; Chen, Y.; Ding, M.; Dai, H.; Zhai, Z.; Yang, M.; Liang, T.; Zhang, Y. Effects of long-term continuous cropping on microbial community structure and function in tobacco rhizosphere soil. Front. Microbiol. 2025, 16, 1496385. [Google Scholar] [CrossRef] [PubMed]
- Yuan, W.; Yang, D.; Xu, Z.; Liu, Y.; Li, X.; Ding, C.; Wang, Z. Diversity of soil microbial communities in the bulk and rhizosphere soils of Acanthopanax senticosus in different Habitats. Curr. Microbiol. 2025, 82, 73. [Google Scholar] [CrossRef]
- Nisrina, L.; Effendi, Y.; Pancoro, A. Revealing the role of plant growth promoting rhizobacteria in suppressive soils against Fusarium oxysporum f.sp. cubense based on metagenomic analysis. Heliyon 2021, 7, e07636. [Google Scholar] [CrossRef] [PubMed]
- Todorović, I.; Moënne-Loccoz, Y.; Raičević, V.; Jovičić-Petrović, J.; Muller, D. Microbial diversity in soils suppressive to Fusarium diseases. Front. Plant Sci. 2023, 14, 1228749. [Google Scholar] [CrossRef]
- Gu, S.; Xiong, X.; Tan, L.; Deng, Y.; Du, X.; Yang, X.; Hu, Q. Soil microbial community assembly and stability are associated with potato (Solanum tuberosum L.) fitness under continuous cropping regime. Front. Plant Sci. 2022, 13, 1000045. [Google Scholar] [CrossRef]
- Qiao, Y.; Wang, T.; Huang, Q.; Guo, H.; Zhang, H.; Xu, Q.; Shen, Q.; Ling, N. Core species impact plant health by enhancing soil microbial cooperation and network complexity during community coalescence. Soil Biol. Biochem. 2024, 188, 109231. [Google Scholar] [CrossRef]
- Qiu, M.; Zhang, R.; Xue, C.; Zhang, S.; Li, S.; Zhang, N.; Shen, Q. Application of bio-organic fertilizer can control Fusarium wilt of cucumber plants by regulating microbial community of rhizosphere soil. Biol. Fertil. Soils 2012, 48, 807–816. [Google Scholar] [CrossRef]
- Ouyang, P.; Narayanan, M.; Shi, X.; Chen, X.; Li, Z.; Luo, Y.; Ma, Y. Integrating biochar and bacteria for sustainable remediation of metal-contaminated soils. Biochar 2023, 5, 63. [Google Scholar] [CrossRef]
- Liu, Q.; Zhao, Y.; Li, T.; Chen, L.; Chen, Y.; Sui, P. Changes in soil microbial biomass, diversity, and activity with crop rotation in cropping systems: A global synthesis. Appl. Soil Ecol. 2023, 186, 104815. [Google Scholar] [CrossRef]
- Wang, P.; Yan, S.; Zhang, W.; Xie, X.; Li, M.; Ren, T.; Gu, L.; Zhang, Z. Effect of soil management systems on the rhizosphere bacterial community structure of tobacco: Continuous cropping vs. paddy-upland rotation. Front. Plant Sci. 2022, 13, 996858. [Google Scholar] [CrossRef]
- Lin, S.; Yang, Y.; Chen, T.; Jiao, Y.; Yang, J.; Cai, Z.; Lin, W. Effects and underlying mechanisms of rice-paddy-upland rotation combined with bacterial fertilizer for the abatement of Radix pseudostellariae continuous cropping obstacles. Agriculture 2024, 14, 326. [Google Scholar] [CrossRef]
- Sun, H.; Jiang, S.; Jiang, C.; Wu, C.; Gao, M.; Wang, Q. A review of root exudates and rhizosphere microbiome for crop production. Environ. Sci. Pollut. Res. Int. 2021, 28, 54497–54510. [Google Scholar] [CrossRef] [PubMed]
- Ma, X.; Du, M.; Liu, P.; Tang, Y.; Li, H.; Yuan, Q.; Ruan, Y.; Meng, L.; Zhang, J.; Lin, M. Alternation of soil bacterial and fungal communities by tomato-rice rotation in Hainan Island in Southeast of China. Arch. Microbiol. 2021, 203, 913–925. [Google Scholar] [CrossRef]
- Zhou, Y.; Luo, W.; Li, M.; Wang, Q.; Liu, Y.; Guo, H. Summer Rice–Winter Potato Rotation Suppresses Various Soil-Borne Plant Fungal Pathogens. Agronomy 2023, 13, 2143. [Google Scholar] [CrossRef]
- Haruna, S.I.; Nkongolo, N.V. Influence of cover crop, tillage, and crop rotation management on soil nutrients. Agriculture 2020, 10, 225. [Google Scholar] [CrossRef]
- Fan, D.; Zhao, Z.; Wang, Y.; Ma, J.; Wang, X. Crop-type-driven changes in polyphenols regulate soil nutrient availability and soil microbiota. Front. Microbiol. 2022, 13, 964039. [Google Scholar] [CrossRef]
- Nair, G.R.; Kooverjee, B.B.; Scally, S.; Cowan, D.A.; Makhalanyane, T.P. Changes in nutrient availability substantially alter bacteria and extracellular enzymatic activities in Antarctic soils. FEMS Microbiol. Ecol. 2024, 100, fiae071. [Google Scholar] [CrossRef]
- Xiao, C.; Xu, C.; Zhang, J.; Jiang, W.; Zhang, X.; Yang, C.; Xu, J.; Zhang, Y.; Zhou, T. Soil microbial communities affect the growth and secondary metabolite accumulation in Bletilla striata (Thunb.) Rchb. f. Front. Microbiol. 2022, 13, 916418. [Google Scholar] [CrossRef]
- Venter, Z.S.; Jacobs, K.; Hawkins, H.J. The impact of crop rotation on soil microbial diversity: A meta-analysis. Pedobiologia 2016, 59, 215–223. [Google Scholar] [CrossRef]
- Wang, C.; Shi, Z.; Li, A.; Geng, T.; Liu, L.; Liu, W. Long-term nitrogen input reduces soil bacterial network complexity by shifts in life history strategy in temperate grassland. Imeta 2024, 3, e194. [Google Scholar] [CrossRef] [PubMed]
- Liu, H.; Jiang, J.; An, M.; Li, B.; Xie, Y.; Xu, C.; Jiang, L.; Yan, F.; Wang, Z.; Wu, Y. Bacillus velezensis SYL-3 suppresses Alternaria alternata and tobacco mosaic virus infecting Nicotiana tabacum by regulating the phyllosphere microbial community. Front. Microbiol. 2022, 13, 840318. [Google Scholar] [CrossRef]
- Che, J.; Wu, Y.; Yang, H.; Wang, S.; Wu, W.; Lyu, L.; Li, W. Long-term cultivation drives dynamic changes in the rhizosphere microbial community of blueberry. Front. Plant Sci. 2022, 13, 962759. [Google Scholar] [CrossRef]
- Zhang, K.; Maltais-Landry, G.; James, M.; Mendez, V.; Wright, D.; George, S.; Liao, H.L. Absolute microbiome profiling highlights the links among microbial stability, soil health, and crop productivity under long-term sod-based rotation. Biol. Fertil. Soils 2022, 58, 883–901. [Google Scholar] [CrossRef]
- Zhou, X.; Wu, F. Vanillic acid changed cucumber (Cucumis sativus L.) seedling rhizosphere total bacterial, Pseudomonas and Bacillus spp. communities. Sci. Rep. 2018, 8, 4929. [Google Scholar] [CrossRef] [PubMed]
- Dong, L.; Xu, J.; Feng, G.; Li, X.; Chen, S. Soil bacterial and fungal community dynamics in relation to Panax notoginseng death rate in a continuous cropping system. Sci. Rep. 2016, 6, 31802. [Google Scholar] [CrossRef] [PubMed]
- Li, X.; Ding, C.; Zhang, T.; Wang, X. Fungal pathogen accumulation at the expense of plant-beneficial fungi as a consequence of consecutive peanut monoculturing. Soil Biol. Biochem. 2014, 72, 11–18. [Google Scholar] [CrossRef]
- Wu, L.; Yang, B.; Li, M.; Chen, J.; Xiao, Z.; Wu, H.; Tong, Q.; Luo, X.; Lin, W. Modification of rhizosphere bacterial community structure and functional potentials to control Pseudostellaria heterophylla replant disease. Plant Dis. 2020, 104, 25–34. [Google Scholar] [CrossRef]
- Zhang, B.; Tang, L.; Li, R.; Pan, R.; You, L.; Chen, X.; Yang, K.; Lin, W.; Huang, J. Synergistic co-evolution of rhizosphere bacteria in response to acidification amelioration strategies: Impacts on the alleviation of tobacco wilt and underlying mechanisms. Front. Microbiol. 2024, 15, 1448950. [Google Scholar] [CrossRef]
- Panneerselvam, P.; Senapati, A.; Chidambaranathan, P.; Prabhukarthikeyan, S.R.; Mitra, D.; Pandi Govindharaj, G.P.; Nayak, A.K.; Anandan, A. Long-term impact of pulses crop rotation on soil fungal diversity in aerobic and wetland rice cultivation. Fungal Biol. 2023, 127, 1053–1066. [Google Scholar] [CrossRef]
- Yakubu, I.; Yeon, E.; Kong, H.G. Microbial community responses to alternate wetting and drying in the system of rice intensification. Plant Pathol. J. 2025, 41, 231–239. [Google Scholar] [CrossRef]
- Ge, J.; Li, D.; Ding, J.; Xiao, X.; Liang, Y. Microbial coexistence in the rhizosphere and the promotion of plant stress resistance: A review. Environ. Res. 2023, 222, 115298. [Google Scholar] [CrossRef]
- Li, Q.M.; Zhang, D.; Zhang, J.Z.; Zhou, Z.J.; Pan, Y.; Yang, Z.H.; Zhu, J.H.; Liu, Y.H.; Zhang, L.F. Crop rotations increased soil ecosystem multifunctionality by improving keystone taxa and soil properties in potatoes. Front. Microbiol. 2023, 14, 1034761. [Google Scholar] [CrossRef]
- Dasgupta, D.; Banerjee, S. Greater network connectivity and fewer putative pathogens in the rhizosphere microbiome under organic farming at a regional scale. Plant Soil 2025, 516, 1365–1381. [Google Scholar] [CrossRef]
- Gu, S.; Wei, Z.; Shao, Z.; Friman, V.P.; Cao, K.; Yang, T.; Kramer, J.; Wang, X.; Li, M.; Mei, X. Competition for iron drives phytopathogen control by natural rhizosphere microbiomes. Nat. Microbiol. 2020, 5, 1002–1010. [Google Scholar] [CrossRef]
- Qiao, Y.; Wang, Z.; Sun, H.; Guo, H.; Song, Y.; Zhang, H.; Ruan, Y.; Xu, Q.; Huang, Q.; Shen, Q. Synthetic community derived from grafted watermelon rhizosphere provides protection for ungrafted watermelon against Fusarium oxysporum via microbial synergistic effects. Microbiome 2024, 12, 101. [Google Scholar] [CrossRef] [PubMed]
- Ling, N.; Wang, T.; Kuzyakov, Y. Rhizosphere bacteriome structure and functions. Nat. Commun. 2022, 13, 836. [Google Scholar] [CrossRef] [PubMed]
- Hu, Y.; Yang, X.; Tai, B.; Wang, G.; Zhang, X.; Yin, Y.; Xing, F. Bacillus amyloliquefaciens A-1 inhibiting fungal spoilage in agricultural products is improved by metabolic engineering of enhancing surfactin yield. Food Res. Int. 2023, 175, 113752. [Google Scholar] [CrossRef] [PubMed]
- Chai, K.F.; Ng, K.R.; Samarasiri, M.; Chen, W.N. Precision fermentation to advance fungal food fermentations. Curr. Opin. Food Sci. 2022, 47, 100881. [Google Scholar] [CrossRef]
- Wang, Y.; Li, T.; Sun, Z.; Huang, X.; Yu, N.; Tai, H.; Yang, Q. Comparative transcriptome meta-analysis reveals a set of genes involved in the responses to multiple pathogens in maize. Front. Plant Sci. 2022, 13, 971371. [Google Scholar] [CrossRef]
- Wen, T.; Zhao, M.; Liu, T.; Huang, Q.; Yuan, J.; Shen, Q. High abundance of Ralstonia solanacearum changed tomato rhizosphere microbiome and metabolome. BMC Plant Biol. 2020, 20, 166. [Google Scholar] [CrossRef]
- Kushkevych, I.; Cejnar, J.; Treml, J.; Dordević, D.; Kollar, P.; Vítězová, M. Recent advances in metabolic pathways of sulfate reduction in intestinal bacteria. Cells 2020, 9, 698. [Google Scholar] [CrossRef]
- Dordević, D.; Jančíková, S.; Vítězová, M.; Kushkevych, I. Hydrogen sulfide toxicity in the gut environment: Meta-analysis of sulfate-reducing and lactic acid bacteria in inflammatory processes. J. Adv. Res. 2021, 27, 55–69. [Google Scholar] [CrossRef]
- Sun, P.; Huang, Y.; Yang, X.; Liao, A.; Wu, J. The role of indole derivative in the growth of plants: A review. Front. Plant Sci. 2022, 13, 1120613. [Google Scholar] [CrossRef]
- Hu, L.; Ye, M.; Erb, M. Integration of two herbivore-induced plant volatiles results in synergistic effects on plant defence and resistance. Plant Cell Environ. 2019, 42, 959–971. [Google Scholar] [CrossRef]
- Zhang, M.; Gou, J.; Wei, Q.; Liu, Y.; Qin, S. Effects of different biochar-based fertilizers on the biological properties and economic benefits of pod pepper (Capsicum annuum var. frutescens L.). Appl. Ecol. Environ. Res. 2021, 19, 2829–2841. [Google Scholar] [CrossRef]
- Du, H.; Chen, B.; Zhang, X.; Zhang, F.; Miller, S.A.; Rajashekara, G.; Xu, X.; Geng, S. Evaluation of Ralstonia solanacearum infection dynamics in resistant and susceptible pepper lines using bioluminescence imaging. Plant Dis. 2017, 101, 272–278. [Google Scholar] [CrossRef] [PubMed]
- Cai, G.; Zhao, C.; Peng, X.; WU, P.; Zhang, F.; Wang, H. Isolation and identification of pathogenic fungi of pepper root rot and biological agents of Gauze No. 15 in Shiyan. J. Cent. China Norm. Univ. (Nat. Sci.) 2019, 53, 248–254, (In Chinese with English Abstract). [Google Scholar] [CrossRef]
- Zhao, H.; Sun, J.; Xu, X.; Qin, X. Stoichiometry of soil microbial biomass carbon and microbial biomass nitrogen in China’s temperate and alpine grasslands. Eur. J. Soil Biol. 2017, 83, 1–8. [Google Scholar] [CrossRef]
- Li, J.; Qin, B.; Lan, C.; Xu, H.; Zou, J.; Zhang, B.; Fang, C.; Zhang, Z.; Chen, H.; Lin, W. Rhizosphere microecological mechanism of carbon sequestration and its emission mitigation in rice ratooning. Agric. Ecosyst. Environ. 2025, 381, 109406. [Google Scholar] [CrossRef]
- Qi, R.; Li, J.; Lin, Z.; Li, Z.; Li, Y.; Yang, X.; Zhang, J.; Zhao, B. Temperature effects on soil organic carbon, soil labile organic carbon fractions, and soil enzyme activities under long-term fertilization regimes. Appl. Soil Ecol. 2016, 102, 36–45. [Google Scholar] [CrossRef]
- Moorhead, D.L.; Sinsabaugh, R.L.; Hill, B.H.; Weintraub, M.N. Vector analysis of ecoenzyme activities reveal constraints on coupled C.; N and P dynamics. Soil Biol. Biochem. 2016, 93, 1–7. [Google Scholar] [CrossRef]
- Wickham, H. Reshaping data with the reshape package. J. Stat. Softw. 2007, 21, 1–20. [Google Scholar] [CrossRef]
- Langfelder, P.; Horvath, S. WGCNA: An R package for weighted correlation network analysis. BMC Bioinform. 2008, 9, 559. [Google Scholar] [CrossRef]
- Yuan, M.M.; Guo, X.; Wu, L.; Zhang, Y.; Xiao, N.; Ning, D.; Shi, Z.; Zhou, X.; Wu, L.; Yang, Y. Climate warming enhances microbial network complexity and stability. Nat. Clim. Change 2021, 11, 343–348. [Google Scholar] [CrossRef]
- Herren, C.M.; McMahon, K.D. Cohesion: A method for quantifying the connectivity of microbial communities. ISME J. 2017, 11, 2426–2438. [Google Scholar] [CrossRef]
- Douglas, G.M.; Maffei, V.J.; Zaneveld, J.R.; Yurgel, S.N.; Brown, J.R.; Taylor, C.M.; Huttenhower, C.; Langille, M.G.I. PICRUSt2 for prediction of metagenome functions. Nat. Biotechnol. 2020, 38, 685–688. [Google Scholar] [CrossRef] [PubMed]
- Shrestha, P.; Kim, M.S.; Elbasani, E.; Kim, J.D.; Oh, T.J. Prediction of trehalose-metabolic pathway and comparative analysis of KEGG, MetaCyc, and RAST databases based on complete genome of Variovorax sp. PAMC28711. BMC Genom. Data 2022, 23, 4. [Google Scholar] [CrossRef] [PubMed]









| Year | Yield (kg·ha−1) | Bacterial Wilt Incidence Percentage (%) | Bacterial Wilt Disease Index | Root Rot Incidence Percentage (%) | Root Rot Disease Index (%) | |
|---|---|---|---|---|---|---|
| 2023 | RVR | 102,835 ± 602.85 a | 36.06 ± 0.61 c | 22.22 ± 0.30 c | 24.81 ± 2.99 c | 14.25 ± 1.63 c |
| CCV | 91,933 ± 282.90 b | 46.28 ± 0.85 b | 28.33 ± 0.63 b | 30.62 ± 0.93 b | 19.72 ± 0.49 b | |
| 2024 | RVR | 103,694 ± 347.70 a | 25.89 ± 0.73 d | 12.34 ± 0.92 d | 10.84 ± 1.10 d | 5.86 ± 0.30 d |
| CCV | 64,379 ± 828.15 c | 58.49 ± 0.84 a | 44.08 ± 0.41 a | 40.91 ± 0.77 a | 30.36 ± 0.83 a |
| Sample ID | Chao1 | Shannon | Ace | Observed ASVs | |
|---|---|---|---|---|---|
| RVR | 16S-V3-V4 | 4076.55 ± 249.28 a | 7.26 ± 0.19 a | 4068.68 ± 246.69 a | 4049 ± 242.95 a |
| CCV | 3868.52 ± 744.11 a | 6.96 ± 0.55 a | 3868.45 ± 744.03 a | 3854.33 ± 743.08 a | |
| RVR | ITS | 533.67 ± 49.12 a | 4.57 ± 0.11 a | 533.67 ± 49.12 a | 533.67 ± 49.12 a |
| CCV | 634.33 ± 39.58 a | 4.46 ± 0.28 a | 640.72 ± 45.28 a | 634.33 ± 39.58 a |
Disclaimer/Publisher’s Note: The statements, opinions and data contained in all publications are solely those of the individual author(s) and contributor(s) and not of MDPI and/or the editor(s). MDPI and/or the editor(s) disclaim responsibility for any injury to people or property resulting from any ideas, methods, instructions or products referred to in the content. |
© 2026 by the authors. Licensee MDPI, Basel, Switzerland. This article is an open access article distributed under the terms and conditions of the Creative Commons Attribution (CC BY) license.
Share and Cite
Li, R.; Bai, G.; Fan, S.; He, Y.; Li, J.; Wang, Z.; Zhang, B.; Zhang, Y.; Hu, X.; Fang, C.; et al. Chili Pepper–Rice Rotation Alleviates Continuous-Cropping Constraints by Improving Nutrient Availability and Suppressing Pathogens via Rhizosphere Network Rewiring. Plants 2026, 15, 400. https://doi.org/10.3390/plants15030400
Li R, Bai G, Fan S, He Y, Li J, Wang Z, Zhang B, Zhang Y, Hu X, Fang C, et al. Chili Pepper–Rice Rotation Alleviates Continuous-Cropping Constraints by Improving Nutrient Availability and Suppressing Pathogens via Rhizosphere Network Rewiring. Plants. 2026; 15(3):400. https://doi.org/10.3390/plants15030400
Chicago/Turabian StyleLi, Rong, Ge Bai, Saifei Fan, Ying He, Jianhe Li, Zhaochen Wang, Bianhong Zhang, Yuanyuan Zhang, Xinyun Hu, Changxun Fang, and et al. 2026. "Chili Pepper–Rice Rotation Alleviates Continuous-Cropping Constraints by Improving Nutrient Availability and Suppressing Pathogens via Rhizosphere Network Rewiring" Plants 15, no. 3: 400. https://doi.org/10.3390/plants15030400
APA StyleLi, R., Bai, G., Fan, S., He, Y., Li, J., Wang, Z., Zhang, B., Zhang, Y., Hu, X., Fang, C., Lin, W., & Chen, H. (2026). Chili Pepper–Rice Rotation Alleviates Continuous-Cropping Constraints by Improving Nutrient Availability and Suppressing Pathogens via Rhizosphere Network Rewiring. Plants, 15(3), 400. https://doi.org/10.3390/plants15030400

