Cadmium Stress Disrupts Auxin Signaling and Growth in Ilex verticillata: Insights from Physiological and Transcriptomic Analyses
Abstract
1. Introduction
2. Results
2.1. Changes in Growth of Ilex verticillata
2.2. Changes in Photosynthetic Parameters and Chlorophyll Content
2.3. Changes in Main Physiological and Biochemical Indices of Roots
2.4. RNA-Seq and Mapping to the Reference Genome
2.5. Transcriptomic Profiling of Ilex Verticillata Roots Under Cadmium Stress
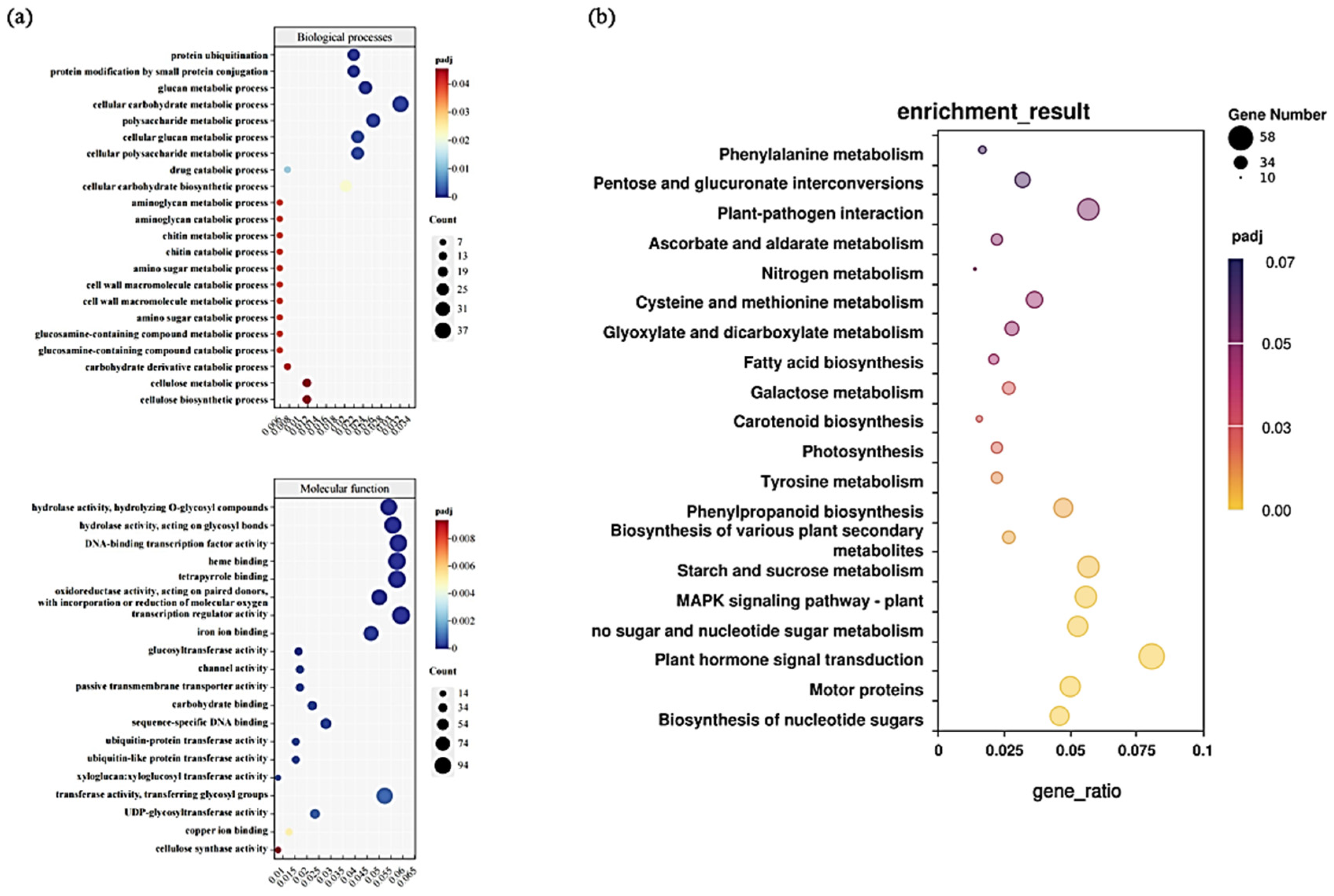
2.6. Function Annotation and Enrichment Analysis of DEGs
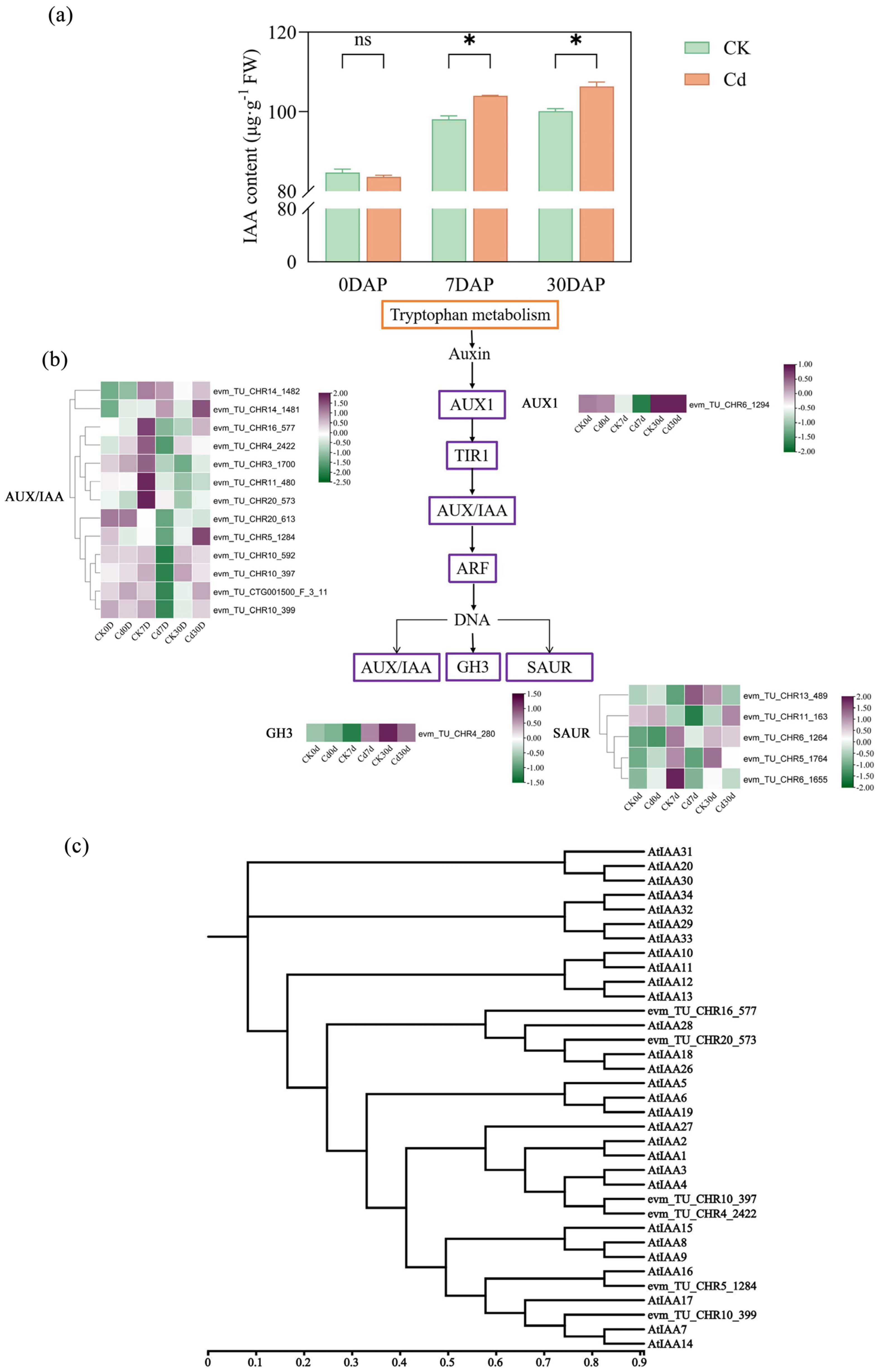
2.7. Cadmium Stress Alters Auxin Homeostasis and Signaling
2.8. Molecular Cloning and Sequence Analysis of IvIAA Genes from Ilex verticillata
2.9. Subcellular Localization of IvIAA Proteins and Their Interaction with IvMYB77
3. Discussion
4. Materials and Methods
4.1. Plant Materials
4.2. Plant Growth Observation
4.3. Photosynthetic Parameters and Chlorophyll Content Determination
4.4. Main Physiological and Biochemical Indexes of Roots
4.5. Measurement of IAA Content
4.6. RNA-Seq and Data Analysis
4.7. RNA Isolation, cDNA Synthesis, Gene Cloning, and Bioinformatic Analysis
4.8. Subcellular Localization Assays
4.9. Yeast Two-Hybrid Assays
4.10. Statistical Analysis
5. Conclusions
Supplementary Materials
Author Contributions
Funding
Data Availability Statement
Conflicts of Interest
References
- Zhao, F.; Ma, Y.; Zhu, Y.; Tang, Z.; McGrath, S.P. Soil contamination in China: Current status and mitigation strategies. Environ. Sci. Technol. 2014, 49, 750–759. [Google Scholar] [CrossRef]
- Wu, J.; Dong, X.M.; Zheng, Y.F.; Zhang, J.R. Recent research progress in molecular mechanisms of cadmium induced carcinogenesis. Asian J. Ecotoxicol. 2015, 10, 54–61. [Google Scholar] [CrossRef]
- Mezynska, M.; Brzóska, M.M. Environmental exposure to cadmium—A risk for health of the general population in industrialized countries and preventive strategies. Environ. Sci. Pollut. Res. 2018, 25, 3211–3232. [Google Scholar] [CrossRef]
- Sarma, S.N.; Saleem, A.; Lee, J.; Tokumoto, M.; Hwang, G.; Chan, H.M.; Satoh, M. Effects of long-term cadmium exposure on urinary metabolite profiles in mice. J. Toxicol. Sci. 2018, 43, 89–100. [Google Scholar] [CrossRef]
- Zhu, H.L.; Xiong, Y.W.; Wang, H. Adverse effects of cadmium on embryonic and fetal development and its mechanism. J. Environ. Occup. Med. 2019, 36, 151–156. [Google Scholar] [CrossRef]
- Su, M.; Liao, Y.; Ye, C.; Cai, S.; Long, C.; Deng, H. The growth and physiological responses of Melia azedarach L. seedlings to cadmium stress. J. Agro-Environ. Sci. 2016, 35, 2086–2093. [Google Scholar] [CrossRef]
- Wang, C.N.; Liu, S.L.; Li, X.; Wang, L.P.; Zhang, J. Impacts of Cd stress on growth, and accumulation and distribution of C, N, P and K in Toona ciliata Roem. seedlings. J. Agro-Environ. Sci. 2017, 36, 1492–1499. [Google Scholar] [CrossRef]
- Zhai, J. The Effects of Nitrogen on Poplar Growth and Chlorophyll Synthesis Under Cadmium Stress. Master’s Thesis, Sichuan Agricultural University, Ya’an, China, 2014. [Google Scholar]
- Feng, S.; Yang, T.; Zhang, Y.; Lv, X.; Liu, Z.; Wei, A. Effects of cadmium on photosynthetic gas exchange and chlorophyll fluorescence of two species of poplar. J. Agro-Environ. Sci. 2013, 32, 539–547. [Google Scholar]
- Zhao, N. Physiological Growth and Transcriptome Sequencing Analysis of Two Black Poplar Clones Under Cadmium Stress. Master’s Thesis, Northeast Forestry University, Harbin, China, 2022. [Google Scholar]
- Rao, M.J.; Duan, M.; Zhou, C.; Jiao, J.; Cheng, P.; Yang, L.; Wei, W.; Shen, Q.; Ji, P.; Yang, Y.; et al. Antioxidant defense system in plants: Reactive oxygen species production, signaling, and scavenging during abiotic stress-induced oxidative damage. Horticulturae 2025, 11, 477. [Google Scholar] [CrossRef]
- Bahmani, R.; Kim, D.; Modareszadeh, M.; Hwang, S. Cadmium enhances root hair elongation through reactive oxygen species in Arabidopsis. Environ. Exp. Bot. 2022, 196, 104813. [Google Scholar] [CrossRef]
- Rao, M.J.; Duan, M.; Ikram, M.; Zheng, B. ROS Regulation and Antioxidant Responses in Plants Under Air Pollution: Molecular Signaling, Metabolic Adaptation, and Biotechnological Solutions. Antioxidants 2025, 14, 907. [Google Scholar] [CrossRef]
- Markovska, Y.K.; Gorinova, N.I.; Nedkovska, M.P.; Miteva, K.M. Cadmium-induced oxidative damage and antioxidant responses in Brassica juncea plants. Biol. Plant. 2009, 53, 151–154. [Google Scholar] [CrossRef]
- Zhou, J.; Cheng, K.; Huang, G.; Chen, G.; Zhou, S.; Huang, Y.; Zhang, J.; Duan, H.; Fan, H. Effects of exogenous 3-indoleacetic acid and cadmium stress on the physiological and biochemical characteristics of Cinnamomum camphora. Ecotoxicol. Environ. Saf. 2019, 191, 109998. [Google Scholar] [CrossRef] [PubMed]
- Liu, Z.; Zhang, L.; Yang, Y.; Huang, X.; Li, Y.; Quan, Q.; Zhu, X. Effects of lead and cadmium on physiology and biochemical indexes of Davidia involucrata seedlings. Guihaia 2021, 41, 1401–1410. [Google Scholar]
- Rao, M.J.; Zheng, B. The role of polyphenols in abiotic stress tolerance and their antioxidant properties to scavenge reactive oxygen species and free radicals. Antioxidants 2025, 14, 74. [Google Scholar] [CrossRef]
- Yu, Z.; Zhang, F.; Friml, J.; Ding, Z. Auxin signaling: Research advances over the past 30 years. J. Integr. Plant Biol. 2022, 64, 371–392. [Google Scholar] [CrossRef] [PubMed]
- Demecsová, L.; Zelinová, V.; Liptáková, Ľ.; Tamás, L. Mild cadmium stress induces auxin synthesis and accumulation, while severe cadmium stress causes its rapid depletion in barley root tip. Environ. Exp. Bot. 2020, 175, 104038. [Google Scholar] [CrossRef]
- Zhan, Y.; Zhang, C.; Zheng, Q.; Huang, Z.; Yu, C. Cadmium stress inhibits the growth of primary roots by interfering auxin homeostasis in Sorghum bicolor seedlings. J. Plant Biol. 2017, 60, 593–603. [Google Scholar] [CrossRef]
- Liscum, E.; Reed, J.W. Genetics of Aux/IAA and ARF action in plant growth and development. Plant Mol. Biol. 2002, 49, 387–400. [Google Scholar] [CrossRef]
- Xu, C.; Shen, Y.; He, F.; Fu, X.; Yu, H.; Lu, W.; Li, Y.; Li, C.; Fan, D.; Wang, H.C.; et al. Auxin-mediated Aux/IAA-ARF-HB signaling cascade regulates secondary xylem development in Populus. New Phytol. 2018, 222, 752–767. [Google Scholar] [CrossRef]
- Jain, M.; Kaur, N.; Garg, R.; Thakur, J.K.; Tyagi, A.K.; Khurana, J.P. Structure and expression analysis of early auxin-responsive Aux/IAA gene family in rice (Oryza sativa). Funct. Integr. Genomics 2006, 6, 47–59. [Google Scholar] [CrossRef]
- Ludwig, Y.; Zhang, Y.; Hochholdinger, F. The maize (Zea mays L.) AUXIN/INDOLE-3-ACETIC ACID gene family: Phylogeny, synteny, and unique root-type and tissue-specific expression patterns during development. PLoS ONE 2013, 8, e78859. [Google Scholar] [CrossRef] [PubMed]
- Audran-Delalande, C.; Bassa, C.; Mila, I.; Regad, F.; Zouine, M.; Bouzayen, M. Genome-wide identification, functional analysis and expression profiling of the AUX/IAA gene family in tomato. Plant Cell Physiol. 2012, 53, 659–672. [Google Scholar] [CrossRef] [PubMed]
- Liu, S.; Hu, Q.; Luo, S.; Li, Q.; Yang, X.; Wang, X.; Wang, S. Expression of wild-type PtrIAA14.1, a poplar Aux/IAA gene causes morphological changes in Arabidopsis. Front. Plant Sci. 2015, 6, 388. [Google Scholar] [CrossRef]
- Yu, H.; Soler, M.; Clemente, H.S.; Mila, I.; Paiva, J.A.; Myburg, A.A.; Bouzayen, M.; Grima-Pettenati, J.; Cassan-Wang, H. Comprehensive genome-wide analysis of the AUX/IAA gene family in eucalyptus: Evidence for the role of EgIAA4 in wood formation. Plant Cell Physiol. 2015, 56, 700–714. [Google Scholar] [CrossRef] [PubMed]
- Emamverdian, A.; Ding, Y.; Mokhberdoran, F.; Ahmad, Z. Mechanisms of selected plant hormones under heavy metal stress. Pol. J. Environ. Stud. 2021, 30, 497–507. [Google Scholar] [CrossRef]
- Imran, M.; Wu, Q.; Guanming, C.; Zhou, L. Multifaceted roles and regulatory mechanisms of MYB transcription factors in plant development, secondary metabolism, and stress adaptation: Current insights and future prospects. GM Crops Food 2025, 16, 626–655. [Google Scholar] [CrossRef]
- Wang, X.; Niu, Y.; Zheng, Y. Multiple functions of MYB transcription factors in abiotic stress responses. Int. J. Mol. Sci. 2021, 22, 6125. [Google Scholar] [CrossRef]
- Ma, G.; Li, M.; Wu, Y.; Jiang, C.; Chen, Y.; Xing, D.; Zhao, Y.; Liu, Y.; Jiang, X.; Xia, T.; et al. Camellia sinensis CsMYB4a participates in regulation of stamen growth by interaction with auxin signaling transduction repressor CsAUX/IAA4. Crop J. 2024, 12, 188–201. [Google Scholar] [CrossRef]
- Zheng, T.; Lu, X.; Yang, F.; Zhang, D. Synergetic modulation of plant cadmium tolerance via MYB75-mediated ROS homeostasis and transcriptional regulation. Plant Cell Rep. 2022, 41, 1515–1530. [Google Scholar] [CrossRef]
- Yang, Y.; You, J.; Hu, X. Genome-wide screening of the MYB genes in Coptis chinensis and their roles in growth, development, and heavy metal resistance. Genes 2025, 16, 476. [Google Scholar] [CrossRef]
- Shin, R.; Burch, A.Y.; Huppert, K.A.; Tiwari, S.B.; Murphy, A.S.; Guilfoyle, T.J.; Schachtman, D.P. The Arabidopsis transcription factor MYB77 modulates auxin signal transduction. Plant Cell 2007, 19, 2440–2453. [Google Scholar] [CrossRef] [PubMed]
- Yang, Y.; Chen, G.; Wang, G. Landscape characteristics of North American Holly and its application. J. Agric. 2015, 5, 73–76. [Google Scholar] [CrossRef]
- Qu, H.; Zhang, M.; Sun, Y.; Shao, H.; Yu, Y.; Xu, M. Market analysis and forecast of Jiangsu Nianxiao Flower Market. China Flowers Hortic. 2022, 53–57. [Google Scholar]
- Wu, T.; Zheng, B.; Yan, D. Research progress in introduction and cultivation of Ilex verticillata. Shandong For. Sci. Technol. 2020, 50, 102–105. [Google Scholar]
- Su, X. Domestic production exceeds 2 million stems this year. Can high-end North American holly become “common goods”? China Flower News 2021. [Google Scholar] [CrossRef]
- Zou, C.W.; Jiang, Y.J.; Huang, H. Distribution, exposure and health risk assessment of heavy metal cadmium: A review. Asian J. Ecotoxicol. 2022, 17, 225–243. [Google Scholar] [CrossRef]
- Chen, X.; Tao, H.; Wu, Y.; Xu, X. Effects of cadmium on metabolism of photosynthetic pigment and photosynthetic system in Lactuca sativa L. revealed by physiological and proteomics analysis. Sci. Hortic. 2022, 305, 111371. [Google Scholar] [CrossRef]
- Guo, Z. Study on Mechanisms of Physiological Response of Hyperaccumulator Plant Solanum nigrum L. to Cadmium Stress. Master’s Thesis, Shanghai Jiao Tong University, Shanghai, China, 2009. [Google Scholar]
- Zhou, R.; Xu, J.; Li, L.; Yin, Y.; Xue, B.; Li, J.; Sun, F. Exploration of the effects of cadmium stress on photosynthesis in Oenanthe javanica (Blume) DC. Toxics 2024, 12, 307. [Google Scholar] [CrossRef]
- Wu, X.; Yan, J.; Qin, M.; Li, R.; Jia, T.; Liu, Z.; Ahmad, P.; El-Sheikh, M.A.; Yadav, K.K.; Rodríguez-Díaz, J.M.; et al. Comprehensive transcriptome, physiological and biochemical analyses reveal that key role of transcription factor WRKY and plant hormone in responding cadmium stress. J. Environ. Manag. 2024, 367, 121979. [Google Scholar] [CrossRef]
- Qin, S.; Xu, Y.; Nie, Z.; Liu, H.; Gao, W.; Li, C.; Zhao, P. Metabolomic and antioxidant enzyme activity changes in response to cadmium stress under boron application of wheat (Triticum aestivum). Environ. Sci. Pollut. Res. 2022, 29, 34701–34713. [Google Scholar] [CrossRef]
- Ran, T.; Cao, G.; Xiao, L.; Li, Y.; Xia, R.; Zhao, X.; Qin, Y.; Wu, P.; Tian, S. Effects of cadmium stress on the growth and physiological characteristics of sweet potato. BMC Plant Biol. 2024, 24, 850. [Google Scholar] [CrossRef] [PubMed]
- Rhaman, M.S.; Shirazy, B.J.; Kadri, O.; Jahan, I.; Shaiek, O.; Ye, W.; Brestic, M.; Farooq, M.; Murata, Y. Stomatal signaling under drought: Integrating hormonal pathways for crop resilience. Plant Cell Rep. 2025, 44, 259. [Google Scholar] [CrossRef]
- Hu, Y.F.; Zhou, G.; Na, X.F.; Yang, L.; Nan, W.B.; Liu, X.; Zhang, Y.Q.; Li, J.L.; Bi, Y.R. Cadmium interferes with maintenance of auxin homeostasis in Arabidopsis seedlings. J. Plant Physiol. 2013, 170, 965–975. [Google Scholar] [CrossRef] [PubMed]
- Li, S.; Wang, H.Y.; Zhang, Y.; Huang, J.; Chen, Z.; Shen, R.F.; Zhu, X.F. Auxin is involved in cadmium accumulation in rice through controlling nitric oxide production and the ability of cell walls to bind cadmium. Sci. Total Environ. 2023, 904, 166644. [Google Scholar] [CrossRef]
- Ronzan, M.; Piacentini, D.; Fattorini, L.; Della Rovere, F.; Eiche, E.; Riemann, M.; Altamura, M.; Falasca, G. Cadmium and arsenic affect root development in Oryza sativa L. negatively interacting with auxin. Environ. Exp. Bot. 2018, 151, 64–75. [Google Scholar] [CrossRef]
- Shani, E.; Salehin, M.; Zhang, Y.; Sanchez, S.E.; Doherty, C.; Wang, R.; Mangado, C.C.; Song, L.; Tal, I.; Pisanty, O.; et al. Plant stress tolerance requires auxin-sensitive AUX/IAA transcriptional repressors. Curr. Biol. 2017, 27, 437–444. [Google Scholar] [CrossRef]
- Pacenza, M.; Muto, A.; Chiappetta, A.; Mariotti, L.; Talarico, E.; Picciarelli, P.; Picardi, E.; Bruno, L.; Bitonti, M.B. In Arabidopsis thaliana Cd differentially impacts on hormone genetic pathways in the methylation defective ddc mutant compared to wild type. Sci. Rep. 2021, 11, 10965. [Google Scholar] [CrossRef]
- Li, J.; Han, G.; Sun, C.; Sui, N. Research advances of MYB transcription factors in plant stress resistance and breeding. Plant Signal. Behav. 2019, 14, 1613131. [Google Scholar] [CrossRef]
- Hu, Y.; Wu, G.; Liu, C.; Wei, M. Roles of MYB transcription factor in regulating the responses of plants to stress. Biotechnol. Bull. 2024, 40, 5–22. [Google Scholar] [CrossRef]
- Luo, J.; Zhou, J.J.; Zhang, J.Z. Aux/IAA gene family in plants: Molecular structure, regulation, and function. Int. J. Mol. Sci. 2018, 19, 259. [Google Scholar] [CrossRef] [PubMed]
- Li, H. Principles and Techniques of Plant Physiological and Biochemical Experiments; Higher Education Press: Beijing, China, 2000; pp. 130–132. [Google Scholar]
- GB/T 35871-2018; Inspection of Grain and Oils—Determination of Calcium, Potassium, Magnesium, Sodium, Iron, Phosphorus, Zinc, Copper, Manganese, Boron, Barium, Molybdenum, Cobalt, Chromium, Lithium, Strontium, Nickel, Sulfur, Vanadium, Selenium, Rubidium Contents in Cereals and Derived Products—Inductively Coupled Plasma Optical Emission Spectrometric Method. National Food and Strategic Reserves Administration: Beijing, China; Standards Press of China: Beijing, China, 2018.
- Wang, X.; Huang, J. Principles and Techniques of Plant Physiology and Biochemistry; Higher Education Press: Beijing, China, 2015. [Google Scholar]










| Gene Name | Locus ID | CDs (bp) | ORF (aa) | PI | MW (Da) | Instability Index | GRAVY | Predicted Location(s) |
|---|---|---|---|---|---|---|---|---|
| IvIAA4a | evm_TU_CHR10_397 | 579 | 192 | 5.27 | 21,643.43 | 38.91 | −0.763 | Nucleus |
| IvIAA4b | evm_TU_CHR4_2422 | 576 | 191 | 5.61 | 21,263.16 | 42.3 | −0.58 | Nucleus |
| IvIAA14 | evm_TU_CHR10_399 | 744 | 247 | 8.55 | 27,586.96 | 36.5 | −0.536 | Nucleus |
| IvIAA16 | evm_TU_CHR5_1284 | 708 | 235 | 7.63 | 25,986.4 | 43.62 | −0.666 | Nucleus |
| IvIAA18 | evm_TU_CHR20_573 | 1125 | 374 | 8.76 | 41,565.68 | 53.84 | −0.815 | Nucleus |
| IvIAA28 | evm_TU_CHR16_577 | 1053 | 350 | 8.88 | 38,462.53 | 48.89 | −0.642 | Nucleus |
Disclaimer/Publisher’s Note: The statements, opinions and data contained in all publications are solely those of the individual author(s) and contributor(s) and not of MDPI and/or the editor(s). MDPI and/or the editor(s) disclaim responsibility for any injury to people or property resulting from any ideas, methods, instructions or products referred to in the content. |
© 2026 by the authors. Licensee MDPI, Basel, Switzerland. This article is an open access article distributed under the terms and conditions of the Creative Commons Attribution (CC BY) license.
Share and Cite
Shen, Q.; Huang, L.; Ji, P.; Rao, M.J.; Li, W.; Zuo, J.; Yuan, H.; Yan, D.; Wang, X.; Zheng, B. Cadmium Stress Disrupts Auxin Signaling and Growth in Ilex verticillata: Insights from Physiological and Transcriptomic Analyses. Plants 2026, 15, 277. https://doi.org/10.3390/plants15020277
Shen Q, Huang L, Ji P, Rao MJ, Li W, Zuo J, Yuan H, Yan D, Wang X, Zheng B. Cadmium Stress Disrupts Auxin Signaling and Growth in Ilex verticillata: Insights from Physiological and Transcriptomic Analyses. Plants. 2026; 15(2):277. https://doi.org/10.3390/plants15020277
Chicago/Turabian StyleShen, Qinyuan, Liangye Huang, Piyu Ji, Muhammad Junaid Rao, Wanchun Li, Jianfang Zuo, Huwei Yuan, Daoliang Yan, Xiaofei Wang, and Bingsong Zheng. 2026. "Cadmium Stress Disrupts Auxin Signaling and Growth in Ilex verticillata: Insights from Physiological and Transcriptomic Analyses" Plants 15, no. 2: 277. https://doi.org/10.3390/plants15020277
APA StyleShen, Q., Huang, L., Ji, P., Rao, M. J., Li, W., Zuo, J., Yuan, H., Yan, D., Wang, X., & Zheng, B. (2026). Cadmium Stress Disrupts Auxin Signaling and Growth in Ilex verticillata: Insights from Physiological and Transcriptomic Analyses. Plants, 15(2), 277. https://doi.org/10.3390/plants15020277

