Quantitative Method for Analysis of Lipids by LC-HRMS and Fatty Acid Methyl Ester by GC-FID in Macauba (Acrocomia aculeata) Oils
Abstract
1. Introduction
2. Results
2.1. Methods Validation
2.2. FAME in Macauba Oils
2.2.1. FAME in Commercial Pulp Oils
2.2.2. FAME in Commercial Seed Oil
2.3. Comprehensive Lipid Analysis in Commercial Macauba Oils by LC-HRMS
2.3.1. Lipid Profile
2.3.2. Lipids Quantification
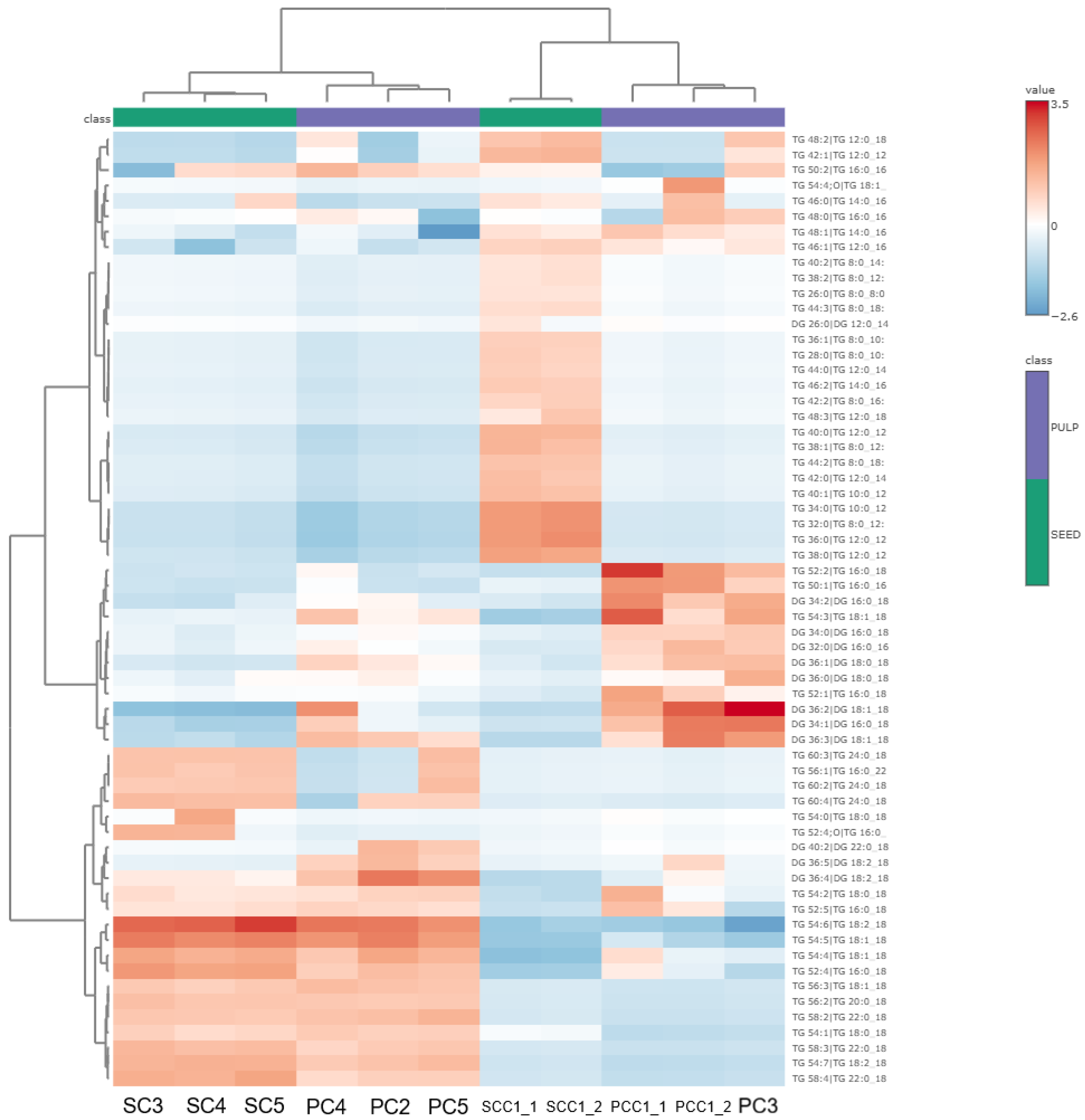
2.3.3. Statistical Analysis of Commercial Macauba Oils
3. Discussion
4. Materials and Methods
4.1. Reagents and Materials
4.2. Methods Validation
4.3. Linearity
4.4. Limit of Detection (LOD) and Quantification (LOQ)
4.5. Accuracy and Precision
4.6. Selectivity
4.7. Carryover
4.8. GC-FID and GC-MS Analysis for FAME
4.9. FAME Quantification in Macauba Oil by GC
4.10. Comprehensive Lipids by LC-HRMS
4.11. Lipid Quantification in Macauba Oil
4.12. Data Processing
4.13. Statistical Analysis
5. Conclusions
Supplementary Materials
Author Contributions
Funding
Data Availability Statement
Acknowledgments
Conflicts of Interest
Abbreviations
| ANVISA | National Health Surveillance Agency |
| DG | Diglyceride |
| ESI | Electrospray ionization |
| FAME | Fatty acid methyl ester |
| FDA | Food and drug administration |
| FFA | Free fatty acid |
| FID | Flame ionization detector |
| FWHM | Full width at half Maximum |
| GC | Gas chromatography |
| HRMS | High-resolution mass spectrometry |
| IS | Internal standard |
| LC | Liquid chromatography |
| LOD | Limits of detection |
| LOQ | Limits of quantification |
| MS | Mass spectrometry |
| PCA | Principal component analysis |
| QC | Quality control |
| RSD | Relative standard deviation |
| TG | Triglyceride |
| TGox | Oxidized triglyceride |
References
- Borges, C.E.; dos Santos, J.C.B.; Evaristo, A.B.; da Cunha, T.G.; Von dos Santos Veloso, R.; Barroso, G.M.; Souza, P.G.C.; da Silva, R.S. Distribution and Future Projection of Potential Cultivation Areas for Acrocomia aculeata (Arecaceae) Worldwide: The Emerging Energy Culture of the Tropics. Theor. Appl. Climatol. 2021, 146, 1069–1078. [Google Scholar] [CrossRef]
- Nobre, D.A.; Trogello, E.; Borghetti, R.A.; de Souza David, A.M. Macaúba: Palmeira de Extração Sustentável Para Biocombustível. Colloq. Agrar. 2014, 10, 92–105. [Google Scholar] [CrossRef]
- Sehnen, C.; Corrêa, T.R.; Grossi, J.A.; Castricini, A.; Ribeiro, A.S. Exploração Sustentável Da Macaúba Para Produção de Biodiesel Colheita, Pós-Colheita e Qualidade Dos Frutos. Inf. Demogr. 2011, 32, 41–51. [Google Scholar]
- Madeira, D.D.C.; Motoike, S.Y.; Simiqueli, G.F.; Kuki, K.N.; de Melo Goulart, S.; Rigolon, T.C.B.; Nogueira, P.T.S.; da Silva Castro, A.; de Oliveira Couto, E.G. Phenotypic Characterization and Genetic Diversity of Macauba (Acrocomia aculeata) Accessions Based on Oil Attributes and Fruit Biometrics. Genet. Resour. Crop Evol. 2024, 71, 3433–3451. [Google Scholar] [CrossRef]
- Fernández-Coppel, I.A.; Barbosa-Evaristo, A.; Corrêa-Guimarães, A.; Martín-Gil, J.; Navas-Gracia, L.M.; Martín-Ramos, P. Life Cycle Analysis of Macauba Palm Cultivation: A Promising Crop for Biofuel Production. Ind. Crops Prod. 2018, 125, 556–566. [Google Scholar] [CrossRef]
- Sorita, G.D.; Favaro, S.P.; Gambetta, R.; Ambrosi, A.; Di Luccio, M. Macauba (Acrocomia ssp.) Fruits: A Comprehensive Review of Nutritional and Phytochemical Profiles, Health Benefits, and Sustainable Oil Production. Compr. Rev. Food Sci. Food Saf. 2025, 24, e70097. [Google Scholar] [CrossRef]
- Sant’ Ana, C.T.; Do Carmo, M.A.V.; Azevedo, L.; Costa, N.M.B.; Martino, H.S.D.; de Barros, F.A.R. Macauba (Acrocomia aculeata) Pulp and Kernel Oils, and Co-Products: Chemical Characterization and Antioxidant Properties. Cienc. Rural. 2025, 55, e20230383. Available online: https://www.scielo.br/j/cr/a/cTrW7WFWLTQCWvjKp355dZn/?lang=en# (accessed on 4 December 2025).
- Coimbra, M.C.; Jorge, N. Fatty Acids and Bioactive Compounds of the Pulps and Kernels of Brazilian Palm Species, Guariroba (Syagrus oleraces), Jerivá (Syagrus romanzoffiana) and Macaúba (Acrocomia aculeata). J. Sci. Food Agric. 2012, 92, 679–684. [Google Scholar] [CrossRef]
- Nunes, A.A.; Favaro, S.P.; Galvani, F.; Miranda, C.H.B. Good Practices of Harvest and Processing Provide High Quality Macauba Pulp Oil. Eur. J. Lipid Sci. Technol. 2015, 117, 2036–2043. [Google Scholar] [CrossRef]
- Antoniassi, R.; Cordeiro De Freitas, S.; Santos Silva, T.D.; De Araujo Santiago, M.C.P.; Wilhelm, A.E.; Vilela Junqueira, N.T. Impact of Genotype on Fatty Acid Profile, Oil Content and Nutritional Value of the Sweet Fruits of Acrocomia aculeate. Rev. Bras. Frutic. 2020, 42, e-796. [Google Scholar] [CrossRef]
- de Oliveira Gonçalves, T.; Filbido, G.S.; de Oliveira Pinheiro, A.P.; Pinto Piereti, P.D.; Dalla Villa, R.; de Oliveira, A.P. In Vitro Bioaccessibility of the Cu, Fe, Mn and Zn in the Baru Almond and Bocaiúva Pulp and, Macronutrients Characterization. J. Food Compos. Anal. 2020, 86, 103356. [Google Scholar] [CrossRef]
- Souza, G.K.; Diório, A.; Johann, G.; Gomes, M.C.S.; Pomini, A.M.; Arroyo, P.A.; Pereira, N.C. Assessment of the Physicochemical Properties and Oxidative Stability of Kernel Fruit Oil from the Acrocomia totai Palm Tree. J. Am. Oil Chem. Soc. 2019, 96, 51–61. [Google Scholar] [CrossRef]
- Silva, R.B.; Silva-Júnior, E.V.; Rodrigues, L.C.; Andrade, L.H.C.; Da Silva, S.I.; Harand, W.; Oliveira, A.F.M. A Comparative Study of Nutritional Composition and Potential Use of Some Underutilized Tropical Fruits of Arecaceae. An. Acad. Bras. Cienc. 2015, 87, 1701–1709. [Google Scholar] [CrossRef] [PubMed]
- Landmann, W.; Frampton, V.L. Fatty Acid Composition of Mbocayá Palm (Acrocomia totai) Kernel and Pulp Oils. J. Am. Oil Chem. Soc. 1968, 45, 584. [Google Scholar] [CrossRef]
- Teles, H.D.F.; Pires, L.L.; Garcia, J.; Rosa, J.Q.S.; Farias, J.G.; Naves, R.V. Ambientes de Ocorrência Natural de Macaúba. Pesqui. Agropecu. Trop. 2011, 41, 595–601. [Google Scholar] [CrossRef]
- da Costa Lima Pires, P.; da Silva César, A.; Cardoso, A.N.; Favaro, S.P.; Conejero, M.A. Strategies to Improve the Competitiveness of an Agroindustrial System for a Macauba Based Oil Production in Minas Gerais State, Brazil. Land Use Policy 2023, 126, 106552. [Google Scholar] [CrossRef]
- Cardoso, A.; Laviola, B.G.; Santos, G.S.; de Sousa, H.U.; de Oliveira, H.B.; Veras, L.C.; Ciannella, R.; Favaro, S.P. Opportunities and Challenges for Sustainable Production of A. Aculeata through Agroforestry Systems. Ind. Crops Prod. 2017, 107, 573–580. [Google Scholar] [CrossRef]
- César, A.D.S.; Almeida, F.D.A.; De Souza, R.P.; Silva, G.C.; Atabani, A.E. The Prospects of Using Acrocomia aculeata (Macaúba) a Non-Edible Biodiesel Feedstock in Brazil. Renew. Sustain. Energy Rev. 2015, 49, 1213–1220. [Google Scholar] [CrossRef]
- Aires, G.C.M.; de Carvalho Junior, R.N. Potential of Supercritical Acrocomia aculeata Oil and Its Technology Trends. Appl. Sci. 2023, 13, 8594. [Google Scholar] [CrossRef]
- García Cabrera, O.; Magalhães Grimaldi, L.; Grimaldi, R.; Paula Badan Ribeiro, A. Macauba (Acrocomia aculeata): Biology, Oil Processing, and Technological Potential. In Oilseed Crops—Uses, Biology and Production; IntechOpen: London, UK, 2023. [Google Scholar]
- Lorenzi, G.M.A.C.; Negrelle, R.R.B. Acrocomia aculeata (Jacq.) Lodd. ex Mart.: Aspectos Ecológicos. Visão Acad. 2006, 7, 1–12. [Google Scholar] [CrossRef]
- Figueiredo, A.L.; Silva, M.C.; Pizzo, J.S.; Santos, P.D.S.; Manin, L.P.; Leôncio, M.S.; Visentainer, J.V.; Santos, O.O. Evaluation of Lipid Composition and Nutritional Quality of Olive Oil Varieties Using ESI-MS, GC-FID and Chemometrics Techniques. J. Braz. Chem. Soc. 2023, 35, e-20230158. [Google Scholar] [CrossRef]
- Costa, G.L.A.; Buccini, D.F.; Arruda, A.L.A.; Favaro, S.P.; Moreno, S.E. Phytochemical Profile, Anti-Inflammatory, Antimutagenic and Antioxidant Properties Acrocomia aculeata (Jacq.) Lodd. Pulp Oil. Food Sci. Technol. 2020, 40, 963–971. [Google Scholar] [CrossRef]
- Da Silva, L.P.R.; Rodrigues, E.L.; Hiane, P.A.; Nunes, Â.A.; Filiú, W.F.; Cavalheiro, L.F.; Nazário, C.E.D.; Asato, M.A.; Freitas, K.D.C.; Bogo, D.; et al. Bocaiuva (Acrocomia aculeata) Nut Oil: Composition and Metabolic Impact in an Experimental Study. Food Sci. Technol. 2023, 43, e43522. [Google Scholar] [CrossRef]
- Prates-Valério, P.; Celayeta, J.M.F.; Cren, E.C. Quality Parameters of Mechanically Extracted Edible Macauba Oils (Acrocomia aculeata) for Potential Food and Alternative Industrial Feedstock Application. Eur. J. Lipid Sci. Technol. 2019, 121, 1800329. [Google Scholar] [CrossRef]
- Del Río, J.C.; Evaristo, A.B.; Marques, G.; Martín-Ramos, P.; Martín-Gil, J.; Gutiérrez, A. Chemical Composition and Thermal Behavior of the Pulp and Kernel Oils from Macauba Palm (Acrocomia aculeata) Fruit. Ind. Crops Prod. 2016, 84, 294–304. [Google Scholar] [CrossRef]
- Lieb, V.M.; Schex, R.; Esquivel, P.; Jiménez, V.M.; Schmarr, H.G.; Carle, R.; Steingass, C.B. Fatty Acids and Triacylglycerols in the Mesocarp and Kernel Oils of Maturing Costa Rican Acrocomia aculeata Fruits. NFS J. 2019, 14–15, 6–13. [Google Scholar] [CrossRef]
- Dodds, E.D.; McCoy, M.R.; Rea, L.D.; Kennish, J.M. Gas Chromatographic Quantification of Fatty Acid Methyl Esters: Flame Ionization Detection vs. Electron Impact Mass Spectrometry. Lipids 2005, 40, 419–428. [Google Scholar] [CrossRef]
- Tietel, Z.; Hammann, S.; Meckelmann, S.W.; Ziv, C.; Pauling, J.K.; Wölk, M.; Würf, V.; Alves, E.; Neves, B.; Domingues, M.R. An Overview of Food Lipids toward Food Lipidomics. Compr. Rev. Food Sci. Food Saf. 2023, 22, 4302–4354. [Google Scholar] [CrossRef]
- Murphy, R.C.; Axelsen, P.H. Mass Spectrometric Analysis of Long-Chain Lipids. Mass Spectrom. Rev. 2011, 30, 579–599. [Google Scholar] [CrossRef]
- ANVISA. Ministério Da Saúde Agência Nacional de Vigilância Sanitária RESOLUÇÃO DA DIRETORIA COLEGIADA-RDC No 166, DE 24 DE JULHO DE 2017; ANVISA: Brasilia, Brazil, 2017. [Google Scholar]
- FDA; CDER. Bioanalytical Method Validation Guidance for Industry Biopharmaceutics Bioanalytical Method Validation Guidance for Industry Biopharmaceutics Contains Nonbinding Recommendations; FDA: Silver Spring, MD, USA, 2018. [Google Scholar]
- de Souza, F.I.L.; Lima, K.C.; de Lima, W.S.; Mendes Oliveira, R.M. Evaluation of Macaúba Oil: Extractive Yield, Quality, Nutritional Indexes, and Biodiesel Lipid Profile. Rev. Virtual Quim. 2024, 16, 42–50. [Google Scholar] [CrossRef]
- Kato, S.; Shimizu, N.; Hanzawa, Y.; Otoki, Y.; Ito, J.; Kimura, F.; Takekoshi, S.; Sakaino, M.; Sano, T.; Eitsuka, T.; et al. Determination of Triacylglycerol Oxidation Mechanisms in Canola Oil Using Liquid Chromatography–Tandem Mass Spectrometry. npj Sci. Food 2018, 2, 1. [Google Scholar] [CrossRef]
- Kamal-Eldin, A. Effect of Fatty Acids and Tocopherols on the Oxidative Stability of Vegetable Oils. Eur. J. Lipid Sci. Technol. 2006, 108, 1051–1061. [Google Scholar] [CrossRef]
- Pimenta, T.V.; Cano Andrade, M.H.; Antoniassi, R. Extração, Neutralização e Caracterização dos Óleos do Fruto da Macaúba (Acrocomia aculeata). In Proceedings of the XIX Congresso Brasileiro de Engenharia Química, Rio de Janeiro, Brazil, 8–11 September 2012. [Google Scholar]
- Guerin, C.; Serret, J.; Montúfar, R.; Vaissayre, V.; Bastos-Siqueira, A.; Durand-Gasselin, T.; Tregear, J.; Morcillo, F.; Dussert, S. Palm Seed and Fruit Lipid Composition: Phylogenetic and Ecological Perspectives. Ann. Bot. 2020, 125, 157–172. [Google Scholar] [CrossRef] [PubMed]
- Montoya, S.G.; Motoike, S.Y.; Kuki, K.N.; Couto, A.D. Fruit Development, Growth, and Stored Reserves in Macauba Palm (Acrocomia aculeata), an Alternative Bioenergy Crop. Planta 2016, 244, 927–938. [Google Scholar] [CrossRef] [PubMed]
- Afifi, E.H.; John Martin, J.J.; Wang, Q.; Li, X.; Liu, X.; Zhou, L.; Li, R.; Fu, D.; Li, Q.; Ye, J.; et al. Fatty Acid and Lipid Metabolism in Oil Palm: From Biochemistry to Molecular Mechanisms. Int. J. Mol. Sci. 2025, 26, 2531. [Google Scholar] [CrossRef] [PubMed]
- Gomes, T.; Caponio, F.; Delcuratolo, D. Fate of Oxidized Triglycerides during Refining of Seed Oils. J. Agric. Food Chem. 2003, 51, 4647–4651. [Google Scholar] [CrossRef]
- Crossley, A.; Heyes, T.D.; Hudson, B.J.F. The Effect of Heat on Pure Triglycerides. J. Am. Oil Chem. Soc. 1962, 39, 9–14. [Google Scholar] [CrossRef]
- Yoshida, Y.; Umeno, A.; Shichiri, M. Lipid Peroxidation Biomarkers for Evaluating Oxidative Stress and Assessing Antioxidant Capacity in Vivo. J. Clin. Biochem. Nutr. 2013, 52, 9–16. [Google Scholar] [CrossRef]
- Zeng, W.; Liu, X.; Chao, Y.; Wu, Y.; Qiu, S.; Lin, B.; Liu, R.; Tang, R.; Wu, S.; Xiao, Z.; et al. The Effect of Extraction Methods on the Components and Quality of Camellia Oleifera Oil: Focusing on the Flavor and Lipidomics. Food Chem. 2024, 447, 139046. [Google Scholar] [CrossRef]
- Oliveira, C.D.; Pereira e Silveira, B.M.; Fernanda de Assis, N.; Rios, G.R.; Siqueira-Silva, A.I.; Baffa Júnior, J.C.; Viana, P.A.; Pereira, E.G. Synchronization between Photosynthetic Responses to Seasonality during Fruit Development and Fatty Acid Profile of Mesocarp Oil in Macauba (Acrocomia aculeata). Biocatal. Agric. Biotechnol. 2022, 43, 102423. [Google Scholar] [CrossRef]
- Barreto, L.C.; Magalhães, A.L.L.; Takahashi, J.A.; Garcia, Q.S. Dynamic of Reserve Compounds of Mesocarp and Seeds of Macaw Palm (Acrocomia aculeata) Submitted to Different Storage Conditions. Trees-Struct. Funct. 2016, 30, 1945–1952. [Google Scholar] [CrossRef]
- Alfaro-Solís, J.D.; Montoya-Arroyo, A.; Jiménez, V.M.; Arnáez-Serrano, E.; Pérez, J.; Vetter, W.; Frank, J.; Lewandowski, I. Acrocomia aculeata Fruits from Three Regions in Costa Rica: An Assessment of Biometric Parameters, Oil Content and Oil Fatty Acid Composition to Evaluate Industrial Potential. Agrofor. Syst. 2020, 94, 1913–1927. [Google Scholar] [CrossRef]
- Carvalho, M.S.; Corrêa, P.C.; Silva, G.N.; de Sousa, A.H.; Lopes, L.M. Physico-Chemical Characteristics of the Oil from Macauba Kernels Stored after Drying at Different Temperatures. Rev. Cienc. Agron. 2023, 54, e20207656. [Google Scholar] [CrossRef]
- Magalhães, K.T.; de Sousa Tavares, T.; Nunes, C.A. The Chemical, Thermal and Textural Characterization of Fractions from Macauba Kernel Oil. Food Res. Int. 2020, 130, 108925. [Google Scholar] [CrossRef]
- de Souza, E.F.; Silva, R.D.S.; Santos, M.N.; de Andrade Silva, C.A.; Fiorucci, A.R. Evaluation of Oxidative Stability, Fatty Acid Profile and Quality Physico-Chemical Parameters of Brazil Nut, Coconut and Palm Oils. Ciênc. Nat. 2020, 42, e19. [Google Scholar] [CrossRef]
- Favaro, S.P.; Tapeti, C.F.; Miranda, C.H.B.; Ciaconini, G.; Amélia, M.M.M.; Roscoe, R. Macauba (Acrocomia aculeata) Pulp Oil Quality Is Negatively Affected by Drying Fruits at 60 °C. Braz. Arch. Biol. Technol. 2017, 60, e17160373. [Google Scholar] [CrossRef]
- Brand, A.L.M.; Silva, A.C.R.; Garrett, R.; Rezende, C.M. Quantitative Lipidomics in Green Robusta Coffees from the Brazilian Amazon by LC-HRMS. Food Biosci. 2024, 57, 103472. [Google Scholar] [CrossRef]
- Silva, A.C.R.; da Silva, C.C.; Garrett, R.; Rezende, C.M. Comprehensive Lipid Analysis of Green Arabica Coffee Beans by LC-HRMS/MS. Food Res. Int. 2020, 137, 109727. [Google Scholar] [CrossRef]
- Silva, R.M.V.; Brand, L.M.; Tinoco, N.A.B.; Freitas, S.P.; Rezende, C.M. Bioactive Diterpenes and Serotonin Amides in Cold-Pressed Green Coffee Oil (Coffea arabica L.). J. Braz. Chem. Soc. 2023, 35, e-20230131. [Google Scholar] [CrossRef]
- Hartman, L.; Lago, R.C. Rapid Preparation of Fatty Acid Methyl Esters from Lipids. Lab. Pract. 1973, 22, 475–476. [Google Scholar]
- Antoniassi, R.; Wilhelm, A.E.; Ferreira De Faria-Machado, A.; Maciel, A.M.; Humberto, G.; Bizzo, R. Otimização do Método Hartman e Lago de Preparação de Ésteres Metílicos de Ácidos Graxos; Embrapa Agroindústria de Alimentos: Rio de Janeiro, Brazil, 2018. [Google Scholar]
- Sun, J.; Hu, P.; Lyu, C.; Tian, J.; Meng, X.; Tan, H.; Dong, W. Comprehensive Lipidomics Analysis of the Lipids in Hazelnut Oil during Storage. Food Chem. 2022, 378, 132050. [Google Scholar] [CrossRef]
- Tsugawa, H.; Cajka, T.; Kind, T.; Ma, Y.; Higgins, B.; Ikeda, K.; Kanazawa, M.; Vandergheynst, J.; Fiehn, O.; Arita, M. MS-DIAL: Data-Independent MS/MS Deconvolution for Comprehensive Metabolome Analysis. Nat. Methods 2015, 12, 523–526. [Google Scholar] [CrossRef]
- Chong, J.; Wishart, D.S.; Xia, J. Using MetaboAnalyst 4.0 for Comprehensive and Integrative Metabolomics Data Analysis. Curr. Protoc. Bioinform. 2019, 68, e86. [Google Scholar] [CrossRef]









| Method | Standard | tR(min) | R2 | LOD (mg mL−1) | LOQ (mg mL−1) | Linear Range (mg mL−1) | Intra-Day Precision | Inter-Day Precision | Accuracy (%) | Carryover/Matrix Effect | Equity of Variance |
|---|---|---|---|---|---|---|---|---|---|---|---|
| GC | methyl n-heptadecanoate | 13.54 | 0.99 | 0.0637 | 0.193 | 0.1–6.0 | 0.80 | 2.59 | 97 | Absent | Homoscedastic |
| LC | DG 33:1(d7) | 15.46 | 0.99 | 0.0343 | 0.1039 | 0.1–2.7 | 4.17 | 24.59 | 85.84 | Absent | Homoscedastic |
| TG 48:1(d7) | 18.08 | 0.99 | 0.1558 | 0.4722 | 1.0–13.0 | 3.81 | 8.92 | 86.97 | Absent | Homoscedastic |
| FAME | Pulp Oil | Seed Oil |
|---|---|---|
| Caprylic acid methyl ester (C8:0) | - | 0.84 ± 0.22 |
| Capric acid methyl ester (C10:0) | - | 2.69 ± 0.08 |
| Lauric acid methyl ester (C12:0) | - | 33.55 ± 1.30 |
| Myristic acid methyl ester (C14:0) | - | 9.79 ± 0.62 |
| Palmitic acid methyl ester (C16:0) | 20.07 ± 0.05 | 9.50 ± 0.31 |
| Palmitoleic acid methyl ester (C16:1) | 3.58 ± 0.04 | - |
| Stearic acid methyl ester (C18:0) | 2.76 ± 0.05 | 3.42 ± 0.24 |
| Oleic acid methyl ester (C18:1) | 59.19 ± 0.14 | 36.02 ± 2.27 |
| Linoleic acid methyl ester (C18:2) | 13.57 ± 0.03 | 4.19 ± 0.17 |
| Linolenic acid methyl ester (C18:3) | 0.83 ± 0.01 | - |
| FAME | PCC1_1 | PCC1_2 | PC2 | PC3 | PC4 | PC5 |
|---|---|---|---|---|---|---|
| Caprylic acid methyl ester (C8:0) | - | - | - | - | - | - |
| Capric acid methyl ester (C10:0) | - | - | - | - | - | - |
| Lauric acid methyl ester (C12:0) | - | - | n.q. | n.q. | n.q. | n.q. |
| Myristic acid methyl ester (C14:0) | - | - | - | n.q. | - | - |
| Palmitic acid methyl ester (C16:0) | 12.99 ± 0.58 a | 11.59 ± 0.58 b | 6.74 ± 0.10 c | 9.95 ± 0.09 d | 9.22 ± 6.47 d | 6.28 ± 0.39 c |
| Palmitoleic acid methyl ester (C16:1) | 2.33 ± 0.11 a | 2.29 ± 0.18 a | n.q. | 1.73 ± 0.01 b | n.q. | n.q. |
| Stearic acid methyl ester (C18:0) | 1.73 ± 0.10 a | 1.91 ± 0.08 a | 3.84 ± 0.03 b | n.q. | 2.80 ± 3.70 d | 3.59 ± 0.27 b |
| Oleic acid methyl ester (C18:1) | 38.37 ± 1.55 a | 52.76 ± 4.10 b,d | 30.68 ± 0.25 c | 56.30 ± 0.71 b | 49.15 ± 29.60 d | 28.73 ± 2.27 e |
| Linoleic acid methyl ester (C18:2) | 8.80 ± 0.36 a | 8.08 ± 0.35 a | 39.10 ± 0.36 b | 7.66 ± 0.09 a | 23.64 ± 37.65 c | 36.51 ± 2.78 b |
| Linolenic acid methyl ester (C18:3) | n.q. | n.q. | n.q. | n.q. | n.q. | n.q. |
| Saturated fatty acids (SFAs) | 14.72 ± 0.59 | 13.50 ± 0.58 | 10.58 ± 0.11 | 9.95 ± 0.09 | 12.02 ± 7.45 | 9.87 ± 0.47 |
| Unsaturated fatty acids (UFAs) | 49.49 ± 1.60 | 63.13 ± 4.12 | 69.78 ± 0.44 | 65.70 ± 0.71 | 72.79 ± 47.89 | 65.24 ± 3.59 |
| Total content | 64.21 ± 1.70 | 76.63 ± 4.16 | 80.36 ± 0.45 | 75.64 ± 0.72 | 84.81 ± 48.47 | 75.11 ± 3.62 |
| FAME | SCC1_1 | SCC1_2 | SC3 | SC4 | SC5 |
|---|---|---|---|---|---|
| Caprylic acid methyl ester (C8:0) | n.q. | 1.81 ± 0.89 | - | - | - |
| Capric acid methyl ester (C10:0) | 2.63 ± 0.15 a | 2.82 ± 0.53 a | - | - | - |
| Lauric acid methyl ester (C12:0) | 33.03 ± 2.24 a | 35.02 ± 4.34 a | - | - | - |
| Myristic acid methyl ester (C14:0) | 9.53 ± 0.72 a | 8.51 ± 0.96 a | - | - | - |
| Palmitic acid methyl ester (C16:0) | 8.88 ± 0.30 a | 7.53 ± 0.39 a,b | 6.19 ± 0.41 b | 7.72 ± 1.12 a,b | 6.44 ± 0.45 b |
| Palmitoleic acid methyl ester (C16:1) | - | - | n.q. | - | - |
| Stearic acid methyl ester (C18:0) | 3.26 ± 0.24 a | 2.45 ± 0.06 b | 4.22 ± 0.19 c | 4.57 ± 0.16 c | 4.64 ± 0.42 c |
| Oleic acid methyl ester (C18:1) | 33.56 ± 1.72 a | 31.77 ± 0.87 a | 24.05 ± 1.00 b | 29.41 ± 7.32 a,b | 23.11 ± 2.72 b |
| Linoleic acid methyl ester (C18:2) | 3.80 ± 0.29 a | 4.18 ± 0.10 a | 48.72 ± 2.22 c | 69.65 ± 10.28 b | 52.89 ± 4.83 c |
| Linolenic acid methyl ester (C18:3) | - | - | n.q. | n.q. | n.q. |
| Saturated fatty acids (SFAs) | 58.12 ± 2.40 | 58.13 ± 4.59 | 10.42 ± 0.45 | 12.29 ± 1.13 | 11.09 ± 0.62 |
| Unsaturated fatty acids (UFAs) | 37.36 ± 1.74 | 35.96 ± 0.87 | 72.77 ± 2.43 | 99.06 ± 12.62 | 76.00 ± 5.54 |
| Total content | 95.48 ± 2.97 | 94.08 ± 4.67 | 83.18 ± 2.48 | 111.36 ± 12.67 | 87.08 ± 5.58 |
Disclaimer/Publisher’s Note: The statements, opinions and data contained in all publications are solely those of the individual author(s) and contributor(s) and not of MDPI and/or the editor(s). MDPI and/or the editor(s) disclaim responsibility for any injury to people or property resulting from any ideas, methods, instructions or products referred to in the content. |
© 2026 by the authors. Licensee MDPI, Basel, Switzerland. This article is an open access article distributed under the terms and conditions of the Creative Commons Attribution (CC BY) license.
Share and Cite
Ferro, E.Z.S.; Brand, A.L.M.; Teixeira, R.S.S.; Rezende, C.M. Quantitative Method for Analysis of Lipids by LC-HRMS and Fatty Acid Methyl Ester by GC-FID in Macauba (Acrocomia aculeata) Oils. Plants 2026, 15, 268. https://doi.org/10.3390/plants15020268
Ferro EZS, Brand ALM, Teixeira RSS, Rezende CM. Quantitative Method for Analysis of Lipids by LC-HRMS and Fatty Acid Methyl Ester by GC-FID in Macauba (Acrocomia aculeata) Oils. Plants. 2026; 15(2):268. https://doi.org/10.3390/plants15020268
Chicago/Turabian StyleFerro, Eva Zopelario S., Ana Laura M. Brand, Ricardo Sposina S. Teixeira, and Claudia M. Rezende. 2026. "Quantitative Method for Analysis of Lipids by LC-HRMS and Fatty Acid Methyl Ester by GC-FID in Macauba (Acrocomia aculeata) Oils" Plants 15, no. 2: 268. https://doi.org/10.3390/plants15020268
APA StyleFerro, E. Z. S., Brand, A. L. M., Teixeira, R. S. S., & Rezende, C. M. (2026). Quantitative Method for Analysis of Lipids by LC-HRMS and Fatty Acid Methyl Ester by GC-FID in Macauba (Acrocomia aculeata) Oils. Plants, 15(2), 268. https://doi.org/10.3390/plants15020268

