Population Structure of Genotypes and Genome-Wide Association Studies of Cannabinoids and Terpenes Synthesis in Hemp (Cannabis sativa L.)
Abstract
1. Introduction
- Chemotype I: High tetrahydrocannabinol (THC) content (>0.3%, >0.5%) and low cannabidiol (CBD) content (<0.5%);
- Chemotype II: Intermediate type with a THC:CBD ratio around 1:1;
- Chemotype III: High CBD content with THC <0.5%;
- Chemotype IV: Dominated by cannabigerol (CBG) content;
2. Results
2.1. Phenotype Determination
2.2. SNP Position Selection from Transcriptomic Data
2.3. Population Structure
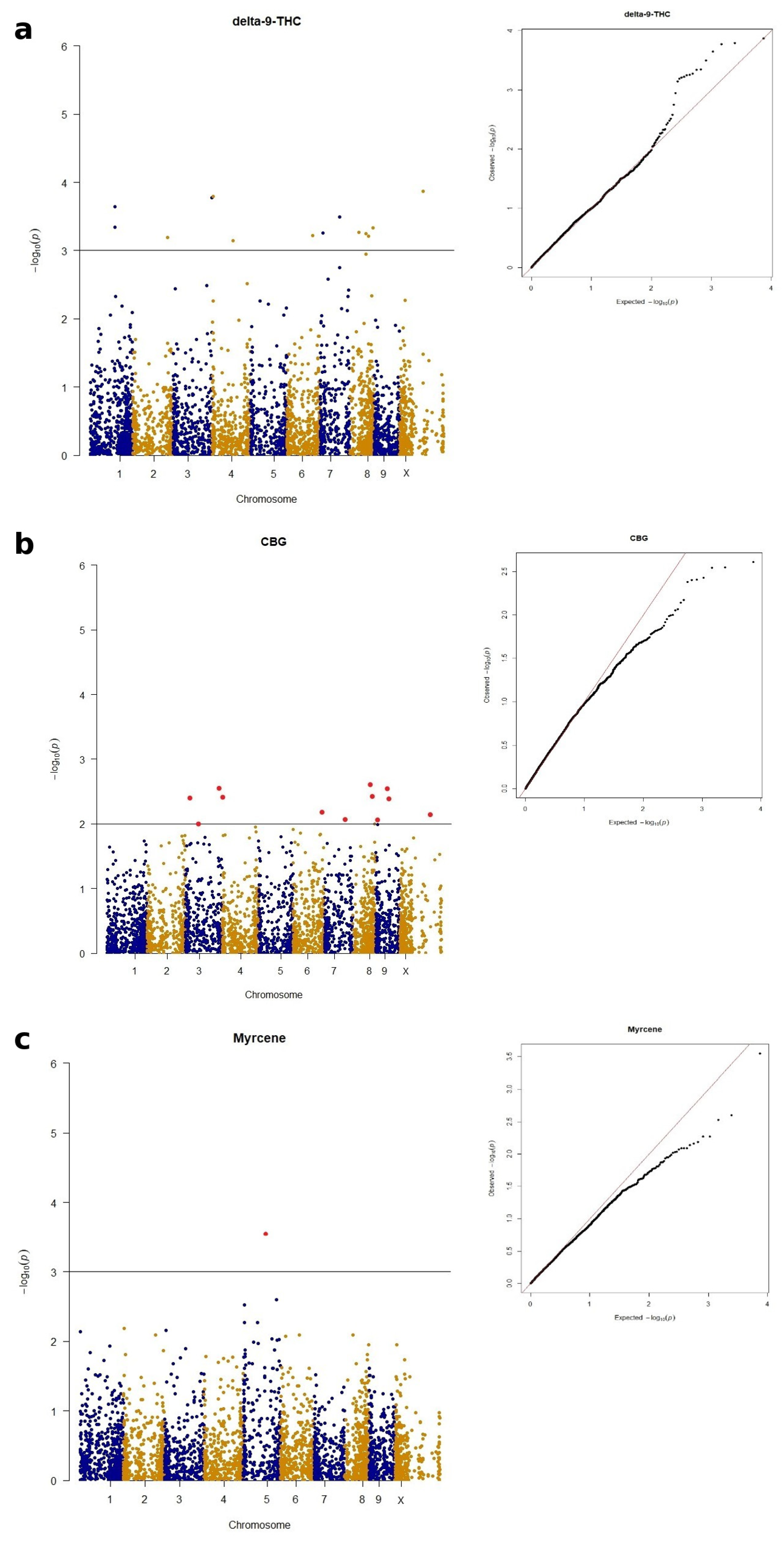
2.4. Genome-Wide Associations (GWAS)
3. Discussion
4. Materials and Methods
4.1. Plant Material
4.2. Determination of SNP Positions from Transcriptomic Data
4.3. NGS Library Preparation
4.4. Hybridization Capture-Based Target Enrichment
4.5. Sequencing
4.6. Analysis of Sequencing Data
4.7. Population Structure
4.8. Genome-Wide Association Studies (GWAS)
5. Conclusions
Supplementary Materials
Author Contributions
Funding
Data Availability Statement
Acknowledgments
Conflicts of Interest
Abbreviations
| CBC | Cannabichromene |
| CBC-A | Cannabichromenic acid |
| CBD | Cannabidiol |
| CBD-A | Cannabidiolic acid |
| CBG | Cannabigerol |
| CBG-A | Cannabigerolic acid |
| CS | Carmagnola selected |
| delta-9-THC | Delta-9-tetrahydrocannabinol |
| DNA | Deoxyribonucleic acid |
| FDR | False discovery rate |
| FS | Finola selection |
| GPP | Geranyl diphosphate |
| NGS | Next-generation sequencing |
| OLA | Olivetolic acid |
| PCR | Polymerase chain reaction |
| SNP | Single-nucleotide position |
| SRA | Sequencing Read Archive |
| THC-A | Tertrahydrocannabinolic acid |
| TS | Tiborszallasi |
References
- Hillig, K.W. Genetic Evidence for Speciation in Cannabis (Cannabaceae). Genet. Resour. Crop Evol. 2005, 52, 161–180. [Google Scholar] [CrossRef]
- Namdar, D.; Mazuz, M.; Ion, A.; Koltai, H. Variation in the Compositions of Cannabinoid and Terpenoids in Cannabis Sativa Derived from Inflorescence Position along the Stem and Extraction Methods. Ind. Crops Prod. 2018, 113, 376–382. [Google Scholar] [CrossRef]
- Russo, E.B.; Marcu, J. Cannabis Pharmacology: The Usual Suspects and a Few Promising Leads. In Advances in Pharmacology; Elsevier: Amsterdam, The Netherlands, 2017; Volume 80, pp. 67–134. [Google Scholar] [CrossRef]
- Hartley, J.; Nogrady, S.; Seaton, A. Bronchodilator Effect of Delta1-tetrahydrocannabinol. Br. J. Clin. Pharmacol. 1978, 5, 523–525. [Google Scholar] [CrossRef] [PubMed]
- Naef, M.; Curatolo, M.; Petersen-Felix, S.; Arendt-Nielsen, L.; Zbinden, A.; Brenneisen, R. The Analgesic Effect of Oral Delta-9-Tetrahydrocannabinol (THC), Morphine, and a THC-Morphine Combination in Healthy Subjects under Experimental Pain Conditions. Pain 2003, 105, 79–88. [Google Scholar] [CrossRef]
- Neff, G.W.; O’Brien, C.B.; Reddy, K.R.; Bergasa, N.V.; Regev, A.; Molina, E.; Amaro, R.; Rodriguez, M.J.; Chase, V.; Jeffers, L.; et al. Preliminary Observation with Dronabinol in Patients with Intractable Pruritus Secondary to Cholestatic Liver Disease. Am. J. Gastroenterol. 2002, 97, 2117–2119. [Google Scholar] [CrossRef]
- Pacher, P.; Mechoulam, R. Is Lipid Signaling through Cannabinoid 2 Receptors Part of a Protective System? Prog. Lipid Res. 2011, 50, 193–211. [Google Scholar] [CrossRef]
- Russo, E.B. Taming THC: Potential Cannabis Synergy and Phytocannabinoid-terpenoid Entourage Effects. Br. J. Pharmacol. 2011, 163, 1344–1364. [Google Scholar] [CrossRef]
- Sommano, S.R.; Chittasupho, C.; Ruksiriwanich, W.; Jantrawut, P. The Cannabis Terpenes. Molecules 2020, 25, 5792. [Google Scholar] [CrossRef]
- Nuutinen, T. Medicinal Properties of Terpenes Found in Cannabis sativa and Humulus lupulus. Eur. J. Med. Chem. 2018, 157, 198–228. [Google Scholar] [CrossRef]
- Fournier, G.; Richez-Dumanois, C.; Duvezin, J.; Mathieu, J.-P.; Paris, M. Identification of a New Chemotype in Cannabis Sativa: Cannabigerol-Dominant Plants, Biogenetic and Agronomic Prospects. Planta Med. 1987, 53, 277–280. [Google Scholar] [CrossRef]
- Small, E.; Beckstead, H.D. Common Cannabinoid Phenotypes in 350 Stock of Cannabis. Lloydia 1973, 36, 144–165. [Google Scholar]
- Garfinkel, A.R.; Otten, M.; Crawford, S. SNP in Potentially Defunct Tetrahydrocannabinolic Acid Synthase Is a Marker for Cannabigerolic Acid Dominance in Cannabis sativa L. Genes 2021, 12, 228. [Google Scholar] [CrossRef] [PubMed]
- De Meijer, E.P.M.; Hammond, K.M. The Inheritance of Chemical Phenotype in Cannabis Sativa L. (II): Cannabigerol Predominant Plants. Euphytica 2005, 145, 189–198. [Google Scholar] [CrossRef]
- Welling, M.T.; Liu, L.; Shapter, T.; Raymond, C.A.; King, G.J. Characterisation of Cannabinoid Composition in a Diverse Cannabis Sativa L. Germplasm Collection. Euphytica 2016, 208, 463–475. [Google Scholar] [CrossRef]
- Laverty, K.U.; Stout, J.M.; Sullivan, M.J.; Shah, H.; Gill, N.; Holbrook, L.; Deikus, G.; Sebra, R.; Hughes, T.R.; Page, J.E.; et al. A Physical and Genetic Map of Cannabis sativa Identifies Extensive Rearrangements at the THC/CBD Acid Synthase Loci. Genome Res. 2019, 29, 146–156. [Google Scholar] [CrossRef]
- Kojoma, M.; Iida, O.; Makino, Y.; Sekita, S.; Satake, M. DNA Fingerprinting of Cannabis Sativa Using Inter-Simple Sequence Repeat (ISSR) Amplification. Planta Med. 2002, 68, 60–63. [Google Scholar] [CrossRef]
- Grassa, C.J.; Weiblen, G.D.; Wenger, J.P.; Dabney, C.; Poplawski, S.G.; Timothy Motley, S.; Michael, T.P.; Schwartz, C.J. A New Cannabis Genome Assembly Associates Elevated Cannabidiol (CBD) with Hemp Introgressed into Marijuana. New Phytol. 2021, 230, 1665–1679. [Google Scholar] [CrossRef]
- Andre, C.M.; Hausman, J.-F.; Guerriero, G. Cannabis Sativa: The Plant of the Thousand and One Molecules. Front. Plant Sci. 2016, 7, 19. [Google Scholar] [CrossRef]
- Ryu, B.-R.; Gim, G.-J.; Shin, Y.-R.; Kang, M.-J.; Kim, M.-J.; Kwon, T.-H.; Lim, Y.-S.; Park, S.-H.; Lim, J.-D. Chromosome-Level Haploid Assembly of Cannabis Sativa L. Cv. Pink Pepper. Sci. Data 2024, 11, 1442. [Google Scholar] [CrossRef]
- Van Bakel, H.; Stout, J.M.; Cote, A.G.; Tallon, C.M.; Sharpe, A.G.; Hughes, T.R.; Page, J.E. The Draft Genome and Transcriptome of Cannabis Sativa. Genome Biol. 2011, 12, R102. [Google Scholar] [CrossRef]
- Gao, C.; Xin, P.; Cheng, C.; Tang, Q.; Chen, P.; Wang, C.; Zang, G.; Zhao, L. Diversity Analysis in Cannabis sativa Based on Large-Scale Development of Expressed Sequence Tag-Derived Simple Sequence Repeat Markers. PLoS ONE 2014, 9, e110638. [Google Scholar] [CrossRef] [PubMed]
- Sawler, J.; Stout, J.M.; Gardner, K.M.; Hudson, D.; Vidmar, J.; Butler, L.; Page, J.E.; Myles, S. The Genetic Structure of Marijuana and Hemp. PLoS ONE 2015, 10, e0133292. [Google Scholar] [CrossRef] [PubMed]
- Shirley, N.; Allgeier, L.; LaNier, T.; Coyle, H.M. Analysis of the NMI 01 Marker for a Population Database of Cannabis Seeds. J. Forensic Sci. 2013, 58, S182. [Google Scholar] [CrossRef] [PubMed]
- Soler, S.; Gramazio, P.; Figàs, M.R.; Vilanova, S.; Rosa, E.; Llosa, E.R.; Borràs, D.; Plazas, M.; Prohens, J. Genetic Structure of Cannabis Sativa Var. Indica Cultivars Based on Genomic SSR (gSSR) Markers: Implications for Breeding and Germplasm Management. Ind. Crops Prod. 2017, 104, 171–178. [Google Scholar] [CrossRef]
- Hurgobin, B.; Tamiru-Oli, M.; Welling, M.T.; Doblin, M.S.; Bacic, A.; Whelan, J.; Lewsey, M.G. Recent Advances in Cannabis Sativa Genomics Research. New Phytol. 2021, 230, 73–89. [Google Scholar] [CrossRef]
- Hesami, M.; Pepe, M.; Alizadeh, M.; Rakei, A.; Baiton, A.; Phineas Jones, A.M. Recent Advances in Cannabis Biotechnology. Ind. Crops Prod. 2020, 158, 113026. [Google Scholar] [CrossRef]
- Johnson, M.S.; Wallace, J.G. Genomic and Chemical Diversity of Commercially Available High-CBD Industrial Hemp Accessions. Front. Genet. 2021, 12, 682475. [Google Scholar] [CrossRef]
- Soorni, A.; Fatahi, R.; Haak, D.C.; Salami, S.A.; Bombarely, A. Assessment of Genetic Diversity and Population Structure in Iranian Cannabis Germplasm. Sci. Rep. 2017, 7, 15668. [Google Scholar] [CrossRef]
- Adamek, K.; Grainger, C.; Jones, A.M.P.; Torkamaneh, D. Genotyping-by-Sequencing (GBS) Reveals Greater Somatic Mutations than Simple Sequence Repeats (SSRs) in Micropropagated Cannabis Plants. Vitro Cell. Dev. Biol.-Plant 2023, 59, 757–766. [Google Scholar] [CrossRef]
- Balant, M.; Vitales, D.; Wang, Z.; Barina, Z.; Fu, L.; Gao, T.; Garnatje, T.; Gras, A.; Hayat, M.Q.; Oganesian, M.; et al. Integrating Target Capture with Whole Genome Sequencing of Recent and Natural History Collections to Explain the Phylogeography of Wild-growing and Cultivated Cannabis. Plants People Planet. 2025, 7, 1771–1788. [Google Scholar] [CrossRef]
- Gilmore, S.; Peakall, R.; Robertson, J. Short Tandem Repeat (STR) DNA Markers Are Hypervariable and Informative in Cannabis Sativa: Implications for Forensic Investigations. Forensic Sci. Int. 2003, 131, 65–74. [Google Scholar] [CrossRef]
- Zhang, J.; Yan, J.; Huang, S.; Pan, G.; Chang, L.; Li, J.; Zhang, C.; Tang, H.; Chen, A.; Peng, D.; et al. Genetic Diversity and Population Structure of Cannabis Based on the Genome-Wide Development of Simple Sequence Repeat Markers. Front. Genet. 2020, 11, 958. [Google Scholar] [CrossRef] [PubMed]
- Hazekamp, A.; Tejkalová, K.; Papadimitriou, S. Cannabis: From Cultivar to Chemovar II—A Metabolomics Approach to Cannabis Classification. Cannabis Cannabinoid Res. 2016, 1, 202–215. [Google Scholar] [CrossRef]
- Eržen, M.; Košir, I.J.; Ocvirk, M.; Kreft, S.; Čerenak, A. Metabolomic Analysis of Cannabinoid and Essential Oil Profiles in Different Hemp (Cannabis sativa L.) Phenotypes. Plants 2021, 10, 966. [Google Scholar] [CrossRef] [PubMed]
- Grassa, C.J.; Wenger, J.P.; Dabney, C.; Poplawski, S.G.; Motley, S.T.; Michael, T.P.; Schwartz, C.J.; Weiblen, G.D. A Complete Cannabis Chromosome Assembly and Adaptive Admixture for Elevated Cannabidiol (CBD) Content. BioRxiv 2018. [Google Scholar] [CrossRef]
- Henry, P.; Khatodia, S.; Kapoor, K.; Gonzales, B.; Middleton, A.; Hong, K.; Hilyard, A.; Johnson, S.; Allen, D.; Chester, Z.; et al. A Single Nucleotide Polymorphism Assay Sheds Light on the Extent and Distribution of Genetic Diversity, Population Structure and Functional Basis of Key Traits in Cultivated North American Cannabis. J. Cannabis Res. 2020, 2, 26. [Google Scholar] [CrossRef]
- Chen, X.; Guo, H.-Y.; Zhang, Q.-Y.; Wang, L.; Guo, R.; Zhan, Y.-X.; Lv, P.; Xu, Y.-P.; Guo, M.-B.; Zhang, Y.; et al. Whole-Genome Resequencing of Wild and Cultivated Cannabis Reveals the Genetic Structure and Adaptive Selection of Important Traits. BMC Plant Biol. 2022, 22, 371. [Google Scholar] [CrossRef]
- Uffelmann, E.; Huang, Q.Q.; Munung, N.S.; De Vries, J.; Okada, Y.; Martin, A.R.; Martin, H.C.; Lappalainen, T.; Posthuma, D. Genome-Wide Association Studies. Nat. Rev. Methods Primer 2021, 1, 59. [Google Scholar] [CrossRef]
- Petit, J.; Salentijn, E.M.J.; Paulo, M.-J.; Denneboom, C.; Van Loo, E.N.; Trindade, L.M. Elucidating the Genetic Architecture of Fiber Quality in Hemp (Cannabis sativa L.) Using a Genome-Wide Association Study. Front. Genet. 2020, 11, 566314. [Google Scholar] [CrossRef]
- Sun, J.; Chen, J.; Zhang, X.; Xu, G.; Yu, Y.; Dai, Z.; Su, J. Genome-Wide Association Study of Salt Tolerance at the Germination Stage in Hemp. Euphytica 2023, 219, 5. [Google Scholar] [CrossRef]
- Hillig, K.W. A Chemotaxonomic Analysis of Terpenoid Variation in Cannabis. Biochem. Syst. Ecol. 2004, 32, 875–891. [Google Scholar] [CrossRef]
- Onofri, C.; De Meijer, E.P.M.; Mandolino, G. Sequence Heterogeneity of Cannabidiolic- and Tetrahydrocannabinolic Acid-Synthase in Cannabis sativa L. and Its Relationship with Chemical Phenotype. Phytochemistry 2015, 116, 57–68. [Google Scholar] [CrossRef] [PubMed]
- Yan, Y.; Gan, J.; Tao, Y.; Okita, T.W.; Tian, L. RNA-Binding Proteins: The Key Modulator in Stress Granule Formation and Abiotic Stress Response. Front. Plant Sci. 2022, 13, 882596. [Google Scholar] [CrossRef] [PubMed]
- Hua, J.; Meyerowitz, E.M. Ethylene Responses Are Negatively Regulated by a Receptor Gene Family in Arabidopsis Thaliana. Cell 1998, 94, 261–271. [Google Scholar] [CrossRef]
- Matoušek, J.; Kocábek, T.; Patzak, J.; Bříza, J.; Siglová, K.; Mishra, A.K.; Duraisamy, G.S.; Týcová, A.; Ono, E.; Krofta, K. The “Putative” Role of Transcription Factors from HlWRKY Family in the Regulation of the Final Steps of Prenylflavonid and Bitter Acids Biosynthesis in Hop (Humulus lupulus L.). Plant Mol. Biol. 2016, 92, 263–277. [Google Scholar] [CrossRef]
- McKernan, K.J.; Helbert, Y.; Kane, L.T.; Ebling, H.; Zhang, L.; Liu, B.; Eaton, Z.; McLaughlin, S.; Kingan, S.; Baybayan, P.; et al. Sequence and Annotation of 42 Cannabis Genomes Reveals Extensive Copy Number Variation in Cannabinoid Synthesis and Pathogen Resistance Genes. BioRxiv 2020. [Google Scholar] [CrossRef]
- Kovalchuk, I.; Pellino, M.; Rigault, P.; Van Velzen, R.; Ebersbach, J.; Ashnest, J.R.; Mau, M.; Schranz, M.E.; Alcorn, J.; Laprairie, R.B.; et al. The Genomics of Cannabis and Its Close Relatives. Annu. Rev. Plant Biol. 2020, 71, 713–739. [Google Scholar] [CrossRef]
- Kump, B.; Javornik, B. Evaluation of Genetic Variability among Common Buckwheat (Fagopyrum Esculentum Moench) Populations by RAPD Markers. Plant Sci. 1996, 114, 149–158. [Google Scholar] [CrossRef]
- Alexander, D.H.; Novembre, J.; Lange, K. Fast Model-Based Estimation of Ancestry in Unrelated Individuals. Genome Res. 2009, 19, 1655–1664. [Google Scholar] [CrossRef]
- Criscuolo, N.G.; Angelini, C. StructuRly: A Novel Shiny App to Produce Comprehensive, Detailed and Interactive Plots for Population Genetic Analysis. PLoS ONE 2020, 15, e0229330. [Google Scholar] [CrossRef]
- Bradbury, P.J.; Zhang, Z.; Kroon, D.E.; Casstevens, T.M.; Ramdoss, Y.; Buckler, E.S. TASSEL: Software for Association Mapping of Complex Traits in Diverse Samples. Bioinformatics 2007, 23, 2633–2635. [Google Scholar] [CrossRef]
- Storey, J.D.; Bass, A.J.; Dabney, A.; Robinson, D. qvalue: Q-value estimation for false discovery rate control. Bioconductor 2025. [Google Scholar] [CrossRef]
- Turner, S.D. Qqman: An R Package for Visualizing GWAS Results Using Q-Q and Manhattan Plots. J. Open Source Softw. 2018, 3, 731. [Google Scholar] [CrossRef]





| Phenotype | Height | Color | Leaf Size | Inflorescence | Anthocyanin Coloration of Leaf Petiole | Branching |
|---|---|---|---|---|---|---|
| CI | Tall | Bright | Large | Small | No | *** |
| CII | Tall | Dark | Small | Small | Yes | ***** |
| TI | Tall | Medium | Medium | Small | No | ***** |
| TII | Medium | Dark | Medium | Medium | Yes | *** |
| TIII | Small | Dark | Small | Medium | Yes | ** |
| TIV | Medium | Dark | Large | Big | No | *** |
| TV | Small | Medium | Small | Medium | Yes | * |
| FI | Tall | Dark | Medium | Big | No | ***** |
| FII | Medium | Medium | Medium | Big | No | *** |
| FII | Medium | Bright | Medium | Medium | Yes | ***** |
| FIV | Medium | Dark | Medium | Big | Yes | ***** |
| Intersection | Chromosome 1 (101,209 kb) | Chromosome 2 (96,347 kb) | Chromosome 3 (94,671 kb) | Chromosome 4 (91,941 kb) | Chromosome 5 (88,182 kb) | Chromosome 6 (79,355 kb) | Chromosome 7 (71,238 kb) | Chromosome8 (64,622 kb) | Chromosome 9 (61,561 kb) | Chromosome X (104,666 kb) |
|---|---|---|---|---|---|---|---|---|---|---|
| F, S27, PK | 176 | 75 | 83 | 84 | 72 | 113 | 67 | 116 | 85 | 89 |
| F, S27 | 327 | 175 | 216 | 262 | 174 | 195 | 155 | 253 | 213 | 251 |
| F, PK | 635 | 394 | 333 | 357 | 307 | 345 | 292 | 416 | 293 | 286 |
| S27, PK | 361 | 184 | 221 | 218 | 171 | 253 | 144 | 275 | 217 | 171 |
| Total | 1499 | 828 | 853 | 921 | 724 | 906 | 658 | 1060 | 808 | 797 |
| Distribution | 67.5 kb/SNP | 116.4 kb/SNP | 111.9 kb/SNP | 99.8 kb/SNP | 121.8 kb/SNP | 87.6 kb/SNP | 108.4 kb/SNP | 61.0 kb/SNP | 76.2 kb/SNP | 131.3 kb/SNP |
| Primers | Chromosome | Position on Chromosome | Primer sequences 5′-3′ | |
|---|---|---|---|---|
| SNP 1 | 1 | 443869 | L: CCGTAGAAGGTGGCAAATGT R: TGCTTGTTTTCTTGGTTTTAGG | Common positions to ‘Finola’, ‘Santhica 27’ and ‘Purple Kush’ |
| SNP 2 | 2 | 7186803 | L: AGCCATTCCAAAAGCATTCC R: TTACAGCTTGTGCCAGCAAT | |
| SNP 3 | 3 | 1187767 | L: TAGGAATTGAACCGGATTGC R: TCAGCCTGCAATAATCGAAA | |
| SNP 4 | 4 | 26919313 | L: TTTTAGCGGGAACAACAACC R: AAGGAGGGAATTGGAAGAGC | |
| SNP 5 | 4 | 66059933 | L: AACTTGCAGCTCAAGGGAAA R: AAATCCACCATGGAAGGACA | |
| SNP 6 | 6 | 78288161 | L: GAAAACAGGTGTGGGAAGGA R: CCCGTTTGCAACATTTCTCT | |
| SNP 7 | 9 | 3445493 | L: TTCGTTTTGATGTATGCACTCC R: TGCATGCTTAGACCCATCTG | |
| SNP 8 | 10 | 55429963 | L: TTCAGCACACCACGACATAA R: AGGGTTGGGTGAATGAATGA | |
| SNP 9 | 1 | 5266236 | L: TCTCCTTGATCAGCAACCAA R: TGCTCTCCTCCCTCAACAGT | Common positions to ‘Finola’ and ‘Santhica 27’ |
| SNP 10 | 1 | 1037237 | L: AAGCTTCACCTTCTGCGAAA R: CAAATGCCGGAGTTTGACTT | |
| SNP 11 | 3 | 7382936 | L: TTTCCCCGATCTTAGGGTTT R: TGGGAAAGTGAGGAGACTGG | |
| SNP 12 | 4 | 69568690 | L: TTCGCTGAAAACGACAAATG R: CCCGTCTAATCGGAAATTGA | |
| SNP 13 | 6 | 70711381 | L: ACTGCCTTCGTTTTCACCAG R: ATTCAGGGCCATGTCAAAAG | |
| SNP 14 | 8 | 42763723 | L: GCACAAGAACTAATGGGCTGT R: ATATGGTGTTGGTGGCGTTT |
Disclaimer/Publisher’s Note: The statements, opinions and data contained in all publications are solely those of the individual author(s) and contributor(s) and not of MDPI and/or the editor(s). MDPI and/or the editor(s) disclaim responsibility for any injury to people or property resulting from any ideas, methods, instructions or products referred to in the content. |
© 2026 by the authors. Licensee MDPI, Basel, Switzerland. This article is an open access article distributed under the terms and conditions of the Creative Commons Attribution (CC BY) license.
Share and Cite
Eržen, M.; Čerenak, A.; Cesar, T.; Jakše, J. Population Structure of Genotypes and Genome-Wide Association Studies of Cannabinoids and Terpenes Synthesis in Hemp (Cannabis sativa L.). Plants 2026, 15, 202. https://doi.org/10.3390/plants15020202
Eržen M, Čerenak A, Cesar T, Jakše J. Population Structure of Genotypes and Genome-Wide Association Studies of Cannabinoids and Terpenes Synthesis in Hemp (Cannabis sativa L.). Plants. 2026; 15(2):202. https://doi.org/10.3390/plants15020202
Chicago/Turabian StyleEržen, Marjeta, Andreja Čerenak, Tjaša Cesar, and Jernej Jakše. 2026. "Population Structure of Genotypes and Genome-Wide Association Studies of Cannabinoids and Terpenes Synthesis in Hemp (Cannabis sativa L.)" Plants 15, no. 2: 202. https://doi.org/10.3390/plants15020202
APA StyleEržen, M., Čerenak, A., Cesar, T., & Jakše, J. (2026). Population Structure of Genotypes and Genome-Wide Association Studies of Cannabinoids and Terpenes Synthesis in Hemp (Cannabis sativa L.). Plants, 15(2), 202. https://doi.org/10.3390/plants15020202

