Transcriptomics Reveals Cold Tolerance Maize Lines Involved in the Phenylpropanoid and Flavonoid Pathways
Abstract
1. Introduction
2. Results
2.1. Low Temperature Differentially Affects Germination and Coleoptile Growth in Three Maize Inbred Lines
2.2. Low Temperature Induces Genotype-Dependent Changes in Oxidative Stress-Related Physiological Parameters
2.3. Transcriptome Profiling Reveals Strong Genotype- and Temperature-Dependent Transcriptional Reprogramming
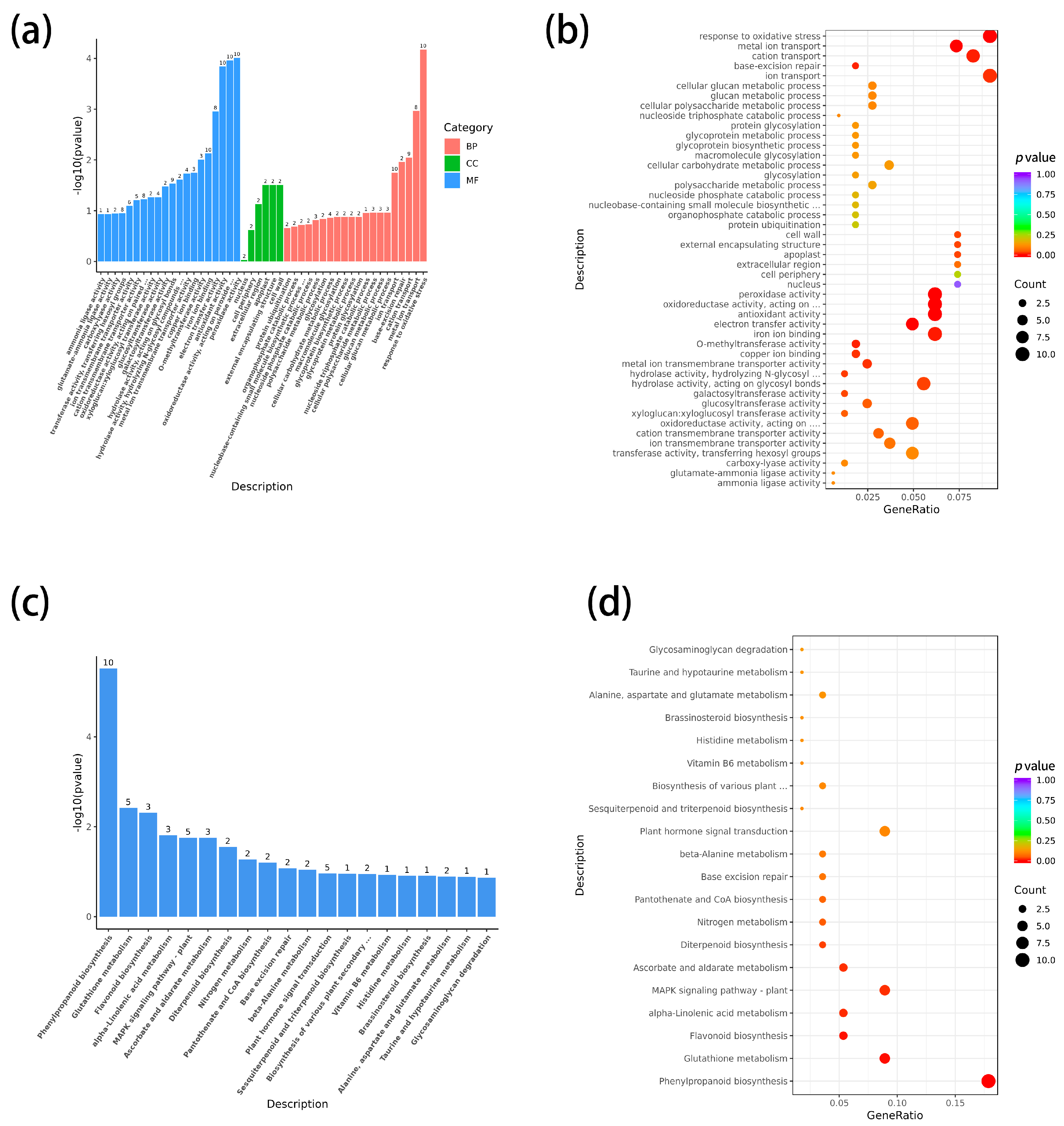
2.4. GO Enrichment Analysis Identifies Cold-Induced Activation of Oxidative Stress- and Ion Transport-Related Processes in Tolerant Lines
2.5. KEGG Pathway Enrichment Shows Specific Activation of Phenylpropanoid and Flavonoid Biosynthesis in Cold-Tolerant Lines
2.6. Validation of RNA-Seq Data by qRT-PCR
3. Discussion
3.1. Phenotypic and Physiological Distinctions Define Cold Tolerance
3.2. Specific Activation of Phenylpropanoid and Flavonoid Biosynthesis Pathways Drives Adaptive Responses
3.3. Coordinated Enhancement of the Integrated Antioxidant System
3.4. Genotypic Variation in the Transcriptional Response and Implications
3.5. Synthesis and Mechanistic Model
4. Materials and Methods
4.1. Plant Materials
4.2. Seed Germination Assay
4.3. Germination Rate and Coleoptile Length Measurement
4.4. Physiological Index Determination
4.4.1. SOD Activity Assay
4.4.2. POD Activity Assay
4.4.3. Malondialdehyde (MDA) Content Determination
4.5. Transcriptome Sequencing
4.5.1. RNA Sequencing and Data Processing
4.5.2. Differential Gene Expression Analysis
4.5.3. Quantitative Real-Time PCR (qRT-PCR) Validation
Supplementary Materials
Author Contributions
Funding
Data Availability Statement
Conflicts of Interest
References
- Erenstein, O.; Jaleta, M.; Sonder, K.; Mottaleb, K.; Prasanna, B.M. Global maize production, consumption and trade: Trends and R&D implications. Food Secur. 2022, 14, 1295–1319. [Google Scholar] [CrossRef]
- Choudhary, M.; Singh, A.; Gupta, M.; Rakshit, S. Enabling technologies for utilization of maize as a bioenergy feedstock. Biofuels Bioprod. Biorefining 2020, 14, 402–416. [Google Scholar] [CrossRef]
- Yang, S.; Li, Y.; Wang, Y.; Zhang, X.; Liu, X. A natural variant of COOL1 enhances cold tolerance for high-latitude adaptation in maize. Cell 2025, 188, 1024–1039. [Google Scholar]
- FAO. Agricultural Production Statistics 2000–2020. FAOSTAT Analytical Brief 41; FAO: Rome, Italy, 2022. [Google Scholar]
- Li, X.; Sun, Y.; Liu, J.; Wang, Y. Chilling stress disrupts starch metabolism and redox homeostasis during maize seed germination. Plant Physiol. Biochem. 2023, 189, 432–443. [Google Scholar]
- Zhang, J.; Huang, B. Chilling-induced oxidative stress and antioxidant responses in maize seedlings. J. Integr. Plant Biol. 2012, 54, 968–980. [Google Scholar]
- Hou, P.; Li, X.; Liu, Y.; Zhang, S. GWAS identifies loci for low-temperature germination ability in maize. Front. Plant Sci. 2021, 12, 689345. [Google Scholar]
- Fuentes, M.; Alvarado, D.; Pinto, M. Cold tolerance evaluation in Chilean rice genotypes at the germination stage. J. Agron. Crop Sci. 2020, 206, 215–224. [Google Scholar]
- Zhao, X.; Niu, Y.; Hossain, Z.; Bai, X.; Mao, T. Light-quality–regulated plasticity of maize coleoptile and mesocotyl elongation during germination. Front. Plant Sci. 2023, 14, 1152399. [Google Scholar]
- Liu, X.; Wang, Y.; Zhang, X.; Li, J.; Zhao, H.; Chen, L.; Yang, M.; Zhou, Q.; Wu, S.; Sun, T.; et al. Identification of cold-tolerant genes in rice via GWAS. Rice Sci. 2020, 27, 203–212. [Google Scholar]
- Shakiba, E.; Eizenga, G.C.; McCouch, S.R. SNPs Associated with rice seedling cold tolerance identified by GWAS. In Proceedings of the Rice Technical Workshop Group, Hangzhou, China, 12–15 October 2014. [Google Scholar]
- Zhao, X.; Wang, P.; Si, T.; Hsu, C.-C.; Wang, L.; Zayed, O.; Yu, Z.; Zhu, Y.; Dong, J.; Tao, W.A.; et al. MAP kinase cascades regulate the cold response by modulating ICE1 stability. Dev. Cell 2017, 42, 637–651. [Google Scholar] [CrossRef]
- Saijo, Y.; Hata, S.; Kyozuka, J.; Shimamoto, K.; Izui, K. Overexpression of a Ca2+-dependent protein kinase confers cold tolerance in rice. Plant J. 2000, 23, 319–332. [Google Scholar] [CrossRef]
- Wang, Y.; Zhang, L.; Li, J.; Zhao, H.; Chen, F. Wheat TaSOD1.2 maintains redox homeostasis under cold stress. Plant Physiol. 2020, 184, 1325–1340. [Google Scholar]
- Lee, G.H.; Kim, J.; Lee, S.C. Cytosolic ascorbate peroxidase contributes to cold tolerance in rice. Plant Cell Environ. 2013, 36, 1881–1895. [Google Scholar]
- Tavu, L.E.J.; Redillas, M.C.F.R. Oxidative Stress in Rice (Oryza sativa): Mechanisms, Impact, and Adaptive Strategies. Plants 2025, 14, 1463. [Google Scholar] [CrossRef] [PubMed]
- Gulzar, F.; Yang, H.; Chen, J.; Hassan, B.; Huang, X.; Qiong, F. 6-BA Reduced Yield Loss under Waterlogging Stress by Regulating the Phenylpropanoid Pathway in Wheat. Plants 2024, 13, 1991. [Google Scholar] [CrossRef]
- Wang, C.; Hao, N.; Li, Y.; Sun, N.; Wang, L.; Ye, Y. Cold-tolerance candidate gene identification during maize germination via multi-omics. Agronomy 2025, 15, 1067. [Google Scholar] [CrossRef]
- Zhang, J.; Liu, J.P.; Yang, R.J.; Yuan, Y.Y.; Li, D.Y.; Zhang, Z.H. Melatonin differentially regulates the activities of antioxidant enzymes in roots and coleoptiles of etiolated maize seedlings. J. Plant Growth Regul. 2019, 38, 1438–1449. [Google Scholar]
- Dou, Y.; Luo, W.; Zhang, Y.; Li, W.; Zhang, C.; Lv, Y.; Liu, X.; Yu, S. Integrated transcriptome–metabolome analysis reveals the flavonoids metabolism mechanism of maize radicle in response to low temperature. Plants 2025, 14, 2988. [Google Scholar] [CrossRef]
- Kusvuran, S.; Kiran, S.; Ellialtioglu, S.S. Antioxidant enzyme activities and abiotic stress tolerance relationship in vegetable crops. In Abiotic and Biotic Stress in Plants—Recent Advances and Future Perspectives; InTech: London, UK, 2016; pp. 481–506. [Google Scholar]
- Vogt, T. Phenylpropanoid biosynthesis. Mol. Plant 2010, 3, 221–237. [Google Scholar] [CrossRef]
- Zhang, Y.; Li, Y.; Zhao, X.; Wang, H.; Chen, J.; Liu, S.; Zhou, Q.; Wu, L.; Sun, M.; Han, Z.; et al. Effects of low-temperature stress on seed germination and seedling growth of different maize varieties. J. Northeast Agric. Univ. Engl. Ed. 2018, 25, 79–86. [Google Scholar]
- Li, Y.; Zhang, H.; Wang, X. Effects of low temperature on coleoptile growth and cell elongation in wheat. J. Cereal Sci. 2015, 62, 210–216. [Google Scholar]
- Bindschedler, L.V.; Feussner, I.; Kwon, S.J.; Lee, J.; Choi, Y.; Apel, K.; Durner, J.; Klessig, D.F.; Park, C.M.; Kang, B.G.; et al. The role of class III peroxidases in plant defence. Trends Plant Sci. 2006, 11, 533–540. [Google Scholar]
- Agati, G.; Tattini, M. Flavonoids as antioxidants in plants: Location and functional significance. Plant Sci. 2010, 179, 673–681. [Google Scholar] [CrossRef]
- Sato, Y.; Tanaka, Y.; Nakano, Y.; Asada, K. Ascorbate peroxidase 2 is a key enzyme for hydrogen peroxide scavenging during photooxidative stress in rice leaves. Plant Cell Physiol. 2011, 52, 1780–1792. [Google Scholar]
- Qin, Y.; Li, J.; Zhang, S. Transcriptome profiling reveals key genes involved in cold stress response in maize seedlings. BMC Genom. 2020, 21, 648. [Google Scholar]
- Mao, Y.; Zhang, L.; Li, J.; Wang, H.; Chen, S.; Liu, Q.; Zhao, Y.; Huang, J.; Zhou, X.; Sun, W.; et al. Genome-wide association study reveals divergent genetic architectures for cold tolerance at germination and seedling stages in rice. New Phytol. 2021, 231, 1166–1181. [Google Scholar]
- Li, J.; Zhang, Y.; Dong, C.; Yang, S.; Wang, H.; Chen, L.; Liu, Q.; Zhao, X.; Huang, M.; Zhou, T.; et al. Heat shock transcription factor HSF21 enhances cold tolerance in maize by activating the CBF pathway and antioxidant system. Mol. Plant 2023, 16, 823–838. [Google Scholar]
- He, R.Y.; Zheng, J.J.; Chen, Y.; Pan, Z.Y.; Yang, T.; Zhou, Y.; Li, X.-F.; Nan, X.; Li, Y.-Z.; Cheng, M.-J.; et al. QTL-seq and Transcriptomic Integrative Analyses Reveal Two Positively Regulated Genes That Control the Low-Temperature Germination Ability of MTP–Maize Introgression Lines. Theor. Appl. Genet. 2023, 136, 116. [Google Scholar] [CrossRef]
- Draves, M.A.; Banerjee, A.; Eckardt, N.A. Maize seedling growth and hormone response assays using the rolled towel method. Curr. Protoc. 2022, 2, e562. [Google Scholar] [CrossRef] [PubMed]
- Tandon, J.P.; Grover, S.K.; Chaturvedi, S.K. Guidelines for Testing Crop Varieties Under the All-India Coordinated Crop Improvement Projects; Indian Council of Agricultural Research: New Delhi, India, 2015. [Google Scholar]
- Hakizimana, F.; Haley, S.D.; Turnipseed, E.B. Repeatability and genotype × environment interaction of coleoptile length measurements in winter wheat. Crop Sci. 2000, 40, 1233–1237. [Google Scholar] [CrossRef]
- Yan, N.; Cao, J.; Wang, J.; Zou, X.; Yu, X.; Zhang, X.; Si, T. Seed priming with graphene oxide improves salinity tolerance and increases productivity of peanut through modulating multiple physiological processes. J. Nanobiotechnol. 2024, 22, 565. [Google Scholar] [CrossRef] [PubMed]
- Pruitt, K.M.; Reiter, B. Biochemistry of peroxidase system: Antimicrobial effects. In The Lactoperoxidase System: Chemistry and Biological Significance; Reiter, B., Hjorth, S., Tenovuo, J., Eds.; Marcel Dekker: Washington, DC, USA, 1985; pp. 143–178. [Google Scholar]
- Senthilkumar, M.; Prasad, M.N.V. Estimation of malondialdehyde (MDA) by thiobarbituric acid (TBA) assay. In Handbook of Stress Tolerance in Plants: Volume 2: Assessment of Plant Stress Tolerance; Sahu, P.K., Mandal, S.C., Mishra, S., Eds.; Springer: Singapore, 2021; pp. 325–333. [Google Scholar]
- Hadi, M.; Stacy, E.A. An optimized RNA extraction method for diverse leaves of Hawaiian Metrosideros, a hypervariable tree species complex. Appl. Plant Sci. 2023, 11, e11518. [Google Scholar] [CrossRef]
- Anders, S.; Huber, W. Differential expression analysis for sequence count data. Genome Biol. 2010, 11, R106. [Google Scholar] [CrossRef]
- Garber, M.; Grabherr, M.G.; Guttman, M.; Trapnell, C. Computational methods for transcriptome annotation and quantification using RNA-seq. Nat. Methods 2011, 8, 469–477. [Google Scholar] [CrossRef]
- Goldstein, L.D.; Cao, Y.; Pau, G.; Lawrence, M.; Wu, T.D.; Seshagiri, S.; Gentleman, R. Prediction and quantification of splice events from RNA-Seq data. PLoS ONE 2016, 11, e0156132. [Google Scholar] [CrossRef]
- Huang, J.; Wu, J.; Li, C.; Xiao, C.; Wang, G. Specific and sensitive detection of Ralstonia solanacearum in soil with quantitative, real-time PCR assays. J. Appl. Microbiol. 2009, 107, 1729–1739. [Google Scholar] [CrossRef]
- Litholdo, C.G., Jr.; da Fonseca, G.C. Circular RNAs and plant stress responses. In Circular RNAs: Biogenesis and Functions; Springer: Berlin/Heidelberg, Germany, 2018; pp. 345–353. [Google Scholar]
- Jia, X.; Wang, F.; Sun, B.; Zhang, X. Selection of reliable reference genes for quantitative real-time PCR studies in maize grains. Plant Mol. Biol. Report. 2012, 30, 254–263. [Google Scholar]
- Livak, K.J.; Schmittgen, T.D. Analysis of relative gene expression data using real-time quantitative PCR and the 2−ΔΔCt method. Methods 2001, 25, 402–408. [Google Scholar] [CrossRef] [PubMed]






Disclaimer/Publisher’s Note: The statements, opinions and data contained in all publications are solely those of the individual author(s) and contributor(s) and not of MDPI and/or the editor(s). MDPI and/or the editor(s) disclaim responsibility for any injury to people or property resulting from any ideas, methods, instructions or products referred to in the content. |
© 2026 by the authors. Licensee MDPI, Basel, Switzerland. This article is an open access article distributed under the terms and conditions of the Creative Commons Attribution (CC BY) license.
Share and Cite
Zhou, S.; Yu, X.; Tan, J.; Sun, H.; Yang, W.; Jiang, L.; Zang, Z.; Ci, J.; Ren, X. Transcriptomics Reveals Cold Tolerance Maize Lines Involved in the Phenylpropanoid and Flavonoid Pathways. Plants 2026, 15, 161. https://doi.org/10.3390/plants15010161
Zhou S, Yu X, Tan J, Sun H, Yang W, Jiang L, Zang Z, Ci J, Ren X. Transcriptomics Reveals Cold Tolerance Maize Lines Involved in the Phenylpropanoid and Flavonoid Pathways. Plants. 2026; 15(1):161. https://doi.org/10.3390/plants15010161
Chicago/Turabian StyleZhou, Shuna, Xinling Yu, Jian Tan, Haixiao Sun, Wei Yang, Liangyu Jiang, Zhenyuan Zang, Jiabin Ci, and Xuejiao Ren. 2026. "Transcriptomics Reveals Cold Tolerance Maize Lines Involved in the Phenylpropanoid and Flavonoid Pathways" Plants 15, no. 1: 161. https://doi.org/10.3390/plants15010161
APA StyleZhou, S., Yu, X., Tan, J., Sun, H., Yang, W., Jiang, L., Zang, Z., Ci, J., & Ren, X. (2026). Transcriptomics Reveals Cold Tolerance Maize Lines Involved in the Phenylpropanoid and Flavonoid Pathways. Plants, 15(1), 161. https://doi.org/10.3390/plants15010161
