Endemic of Kazakhstan Allium lehmannianum Merckl. Ex Bunge and Its Position Within the Genus Allium
Abstract
1. Introduction
2. Results
2.1. Association of Allium lehmannianum with Plant Communities
2.2. Anatomical Analysis
2.3. Flow Cytometry
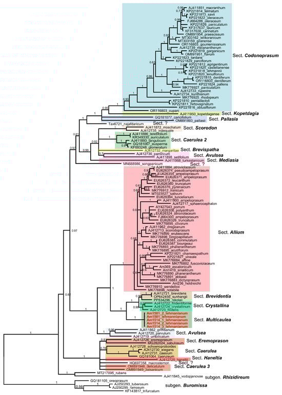
2.4. Phylogenetic Analysis
2.5. CP Analysis
3. Discussion
Nomenclatural Notice
4. Materials and Methods
4.1. Distribution Analyses
4.2. Anatomical Analysis
4.3. Flow Cytometry
4.4. DNA Extraction, Amplification, and Sequencing
4.5. Phylogenetic Analyses
5. Conclusions
Author Contributions
Funding
Data Availability Statement
Conflicts of Interest
Appendix A
| Herbarium (AA) | ||||
|---|---|---|---|---|
| Floristic District | Label Data | Coordinates | Collectors | Date of Collection | 
| Betpakdala | Northern shore of Balkhash near Bertys Bay, rocky desert | N 46.460001 E 74.044183 | Popov M.G. | 11.VI.1934 | 
| Northern Pribalkhashie. Bertys. Rubbly steppe near Novaya Ploschad. | N 46.555308 E 74.305633 | Zeifert O.A. | 30.V.1935 | |
| Northern Pribalkhashie. Coast of Bertys Bay. Wormwood rubbly desert. | N 46.541451 E 74.242282 | Rubtsov N.I. | 30.V.1935 | |
| Northern Pribalkhashie. Near the Buru-Baytal settlement. Rubble hills. | N 46.667969 E 74.126609 | Dmitrieva A.A. | 26.V.1937 | |
| Eastern Betpakdala. Neighbourhood of Myn-Aral settlement. Stony-clay solonchak interfold plain. | N 45.443402 E 73.588443 | Goloskokov V.P. | 07.VI.1949 | |
| Pribalkhashie, stony slopes of hills along the shore of Balkhash Bay at 225 notch. | N 46.537809 E 73.822024 | Pavlov N.V. | 18.V.1951 | |
| Jambyl region. 70 km from Priozersk, western part of Betpakdala, northeastern slope. | N 46.000268 E 72.792945 | Vesselova P.V., Kudabayeva G.M., Friesen N.V., Osmonali B.B., Urazalina A.S., Abdildanov D.Sh. | 28.IV.2024 | |
| Karaganda region, northern part of Betpakdala near the Gulshat settlement, stony-rubble slope. | N 46.600332 E 74.414978 | Vesselova P.V., Kudabayeva G.M., Friesen N.V., Osmonali B.B., Urazalina A.S., Abdildanov D.Sh. | 29.IV.2024 | |
| Karatau | Zakaratav desert, rubbly areas in the wormwood-bojalych plain between the Uzen and Aksumbe rivers. | N 43.630095 E 69.484828 | Pavlov N.V. | 12.V.1939 | 
| Jamb.obl., on the slope of red clay hills on the eastern shore of the salt lake Kzyl-Kul. | N 43.729897 E 69.432568 | Pavlov N.V. | 02.VI.1948 | |
| Shu-Ili | Khan-Tau steppe | N 44.251918 E 73.823705 | Baitenov M.S. | 17.V.1951 | 
| Herbarium (MW) | ||||
| Turgai | Slopes of Khoban-Kulak. Khoban-Kulak, Irsu | N 49.285007 E 63.565340 | Kryukov I. | 18.V.1898 | 
| Herbarium (LE) | ||||
| Turgai | Turgai oblast, Kizil-jingilskaya volost, Sarysu river in the lower reaches. Sarysu in the lower reaches. Neighbourhood of the tract. Tes-Bulak thickets of biurguns and Nanaphyton | N 49.175696 E 63.519753 | Krasneshnikov I.M. | 03.VI. 1914 | 
| Karatau | Northern slope of Northern Karatau slope of Balasauskandyk mountains | N 43.364328 E 69.787435 | Kamelin R.V., Mikhailova M.A., Mishenkova A.P., Safronova I.N., Soloviev V.I. | 14.V.1977 | 
Appendix B

Appendix C
| № | Species | Popul. | Life Form | Phenoph. | Ecotype | Notes | |
|---|---|---|---|---|---|---|---|
| I | II | ||||||
| I. Amaryllidaceae J.St.-Hil. | |||||||
| 1 | Allium lehmannianum | + | + | Perennial | Bl. V–VI | Xerophyte | Endeme | 
| II. Amaranthaceae Juss. | |||||||
| 2 | Anabasis truncata (Schrenk) Bunge | + | Perennial | Bl. VII | Xerophyte | ||
| 3 | Anabasis salsa (C.A. Mey.) Benth. ex Volkens | + | Semi-shrub | Bl. VII | Xerophyte | ||
| 4 | Bassia prostrata (L.) Beck | + | + | Half-shrub | Bl. and fr. VII–IX | Xerophyte | |
| 5 | Ceratocarpus arenarius L. | + | Annual | Bl. and fr. V–VII | Xerophyte | ||
| 6 | Nanophyton erinaceum (Pall.) Bunge. | + | Shrub | Bl. VII | Xerophyte | ||
| 7 | Oreosalsola arbusculiformis (Drobow) Sennikov (Salsola arbusculiformis Drobow.) | + | + | Shrub | Bl.V–VIII | Xerophyte | |
| 8 | Krascheninnikovia ceratoides (L.) Gueldenst., | + | Shrub | Bl. VIII–IX | Xerophyte | ||
| III. Asphodelaceae Juss. | |||||||
| 9 | Eremurus cristatus | + | Perennial | Bl. V–VI | Xero-mesophyte | ||
| IV. Asteraceae Bercht. & J.Presl | |||||||
| 10 | Artemisia terrae-albae | + | + | Half-shrub | Bl. VIII–X | Mesophyte | |
| V. Boraginaceae Juss. | |||||||
| 11 | Rochelia retorta (Pall. Lipsky) | + | Annual | Bl. IV–V | Xerophyte | ||
| 12 | Lappula spinocarpos (Forssk.) Asch. | + | Annual | Bl. IV–V | Xerophyte | ||
| VI. Brassicaceae Burnett | |||||||
| 13 | Descurainia sophia (L.) Webb ex Prantl | + | Annual | Bl. V–VIII | Xero-mesophyte | ||
| 14 | Megacarpaea megalocarpa (Fisch. ex DC.) B. Fedtsch. | + | Perennial | Bl. IV–V | Xerophyte | Relict | |
| 15 | Meniocus linifolius (Stephan ex Willd.) DC. | + | Annual | Bl. III–IV | Xero-mesophyte | ||
| VII. Cyperaceae Juss. | |||||||
| 16 | Carex pachystylis J. Gay, | + | Perennial | Bl. IV–VI | Mesophyte | ||
| 17 | Carex physodes M. Bieb. | + | Perennial | Bl. IV–VI | Mesophyte | ||
| VIII. Ephedraceae Dumort. | |||||||
| 18 | Ephedra distachya L. | + | Shrub | Bl. V–VI Fr. VII–VIII | Xerophyte | ||
| IX. Euphorbiaceae Juss. | |||||||
| 19 | Euphorbia rapulum Kar. and Kir. | + | Perennial | Bl. IV–V | Xerophyte | ||
| X. Fabaceae Lindl. | |||||||
| 20 | Astragalus campylotrichus Bunge | + | + | Annual | Bl. IV–V Fr. V–VI | Xerophyte | |
| XI. Iridaceae Juss. | |||||||
| 21 | Iris tenuifolia Pall. | + | Perennial | Bl. IV–V | Xerophyte | ||
| XII. Liliaceae Juss. | |||||||
| 22 | Fritillaria karelinii (Fisch. ex D.Don) Baker | + | Perennial | Bl. III–V Fr. V–VI | Xero-mesophyte | ||
| 23 | Tulipa biflora Pall. (Tulipa buhseana Boiss.) | + | + | Perennial | Bl. IV–V | Xero-mesophyte | |
| 24 | Tulipa alberti Regel | + | Perennial | Bl. IV–V | Xero-mesophyte | rare species | |
| XIII. Poaceae Barnhart | |||||||
| 25 | Festuca valesiaca Gaudin | + | Perennial | Bl. V–VI | Xero-mesophyte | ||
| 26 | Eremopyrum bonaepartis (Spreng.) Nevski | + | Annual | Bl. IV–V | Xero-mesophyte | ||
| 27 | Stipa caucasica Schmalh. | + | Perennial | Bl.IV–VI | Xerophyte | ||
| XIV. Polygonaceae Juss. | |||||||
| 28 | Rheum tataricum L. f | + | Perennial | Bl. IV–V Fr. V–VI | Xero-mesophyte | ||
| XV. Ranunculaceae Juss. | |||||||
| 29 | Ranunculus testiculatus Crantz | + | Annual | Bl. III–V | Mesophyte | ||
| XVI. Zygophyllaceae R.Br. | |||||||
| 30 | Zygophyllum pinnatum Cham. | + | Perennial | Bl. IV–V Fr. V–VIII | Xerophyte | ||
| Accession | Species | Origin | Lat_Lon | ITS | psbA-trnH | trnL-trnF | 
|---|---|---|---|---|---|---|
| Am1501 | A. lehmannianum | KZ: West Betpakdala | 46.000268 N, 72.792945 E | PQ890140 | PQ894028 | PQ894030 | 
| Am1501_2 | A. lehmannianum | KZ: West Betpakdala | 46.000268 N, 72.792945 E | PQ890141 | ||
| Am1514_1 | A. lehmannianum | KZ: East Betpakdala | 46.600332 N, 74.414978 E | PQ890142 | PQ894029 | PQ894031 | 
| Am1514_1 | A. lehmannianum | KZ: East Betpakdala | 46.600332 N, 74.414978 E | PQ890143 | ||
| Am1514_3 | A. lehmannianum | KZ: East Betpakdala | 46.600332 N, 74.414978 E | PQ890144 | 

References
- Epiktetov, V. The Genus Allium in the Flora of Kazakhstan. Floristic List. 2025. Available online: https://www.plantarium.ru/page/flora/id/1087.html (accessed on 19 December 2024). (In Russian).
- Kubentayev, S.A.; Alibekov, D.T.; Perezhogin, Y.V.; Lazkov, G.A.; Kupriyanov, A.N.; Ebel, A.L.; Izbastina, K.; Borodulina, O.; Kubentayeva, B.B. Revised checklist of endemic vascular plants of Kazakhstan. PhytoKeys 2024, 238, 241–279. [Google Scholar] [CrossRef] [PubMed]
- Baitulin, I.O.; Lysenko, V.V.; Nurusheva, A.M. To the Question of Endemism in the Genus Allium L. In Kazakhstan; Reports of the National Academy of Sciences of the Republic of Kazakhstan: Almaty, Kazakhstan, 2015; Volume 6, p. 95. [Google Scholar]
- Fritsch, R.M. A Preliminary Review of Allium subg. Melanocrommyum in Central Asia. In IPK Gatersleben; 2016; e-version; p. 288. [Google Scholar]
- Friesen, N.; Grützmacher, L.; Skaptsov, M.; Vesselova, P.; Dorofeyev, V.; Luferov, A.N.; Hurka, H. Allium pallasii and A. caricifolium—Surprisingly diverse old steppe species, showing a clear geographical barrier in Lake Zaysan. Plants 2022, 11, 1465. [Google Scholar] [CrossRef]
- Khassanov, F.O. Conspectus of the wild growing Allium species of Middle Asia. In Plant Life in Southwest and Central Asia; Öztürk, M., Seçmen, Ö., Görk, G., Eds.; EGE Üniversitesi Press: İzmir, Türkiye, 1996; Volume 1, pp. 141–159. [Google Scholar]
- Khassanov, F.O.; Shomuradov, H.; Kadyrov, G. Taxonomical revision of sect. Allium s. L. in Central Asia. Stapfia 2011, 95, 171–174. [Google Scholar]
- Khassanov, F.O.; Pulatov, S.; Asatulloev, T.; Ergashov, I.; Tojibaev, K.S.H.; Yusupov, Z. Allium sunhangii—A new species from section Brevidentia F.O.Khass. & Iengal. (Amaryllidaceae) from Southern Pamir-Alay, Uzbekistan. PhytoKeys 2023, 219, 35–48. [Google Scholar] [CrossRef]
- Khassanov, F.O.; Kubentaev, S.A.; Turdiboev, O.A. Taxonomical revision and typification of species of Allium L. sect. Multicaulea and Unicaulea. Probl. Bot. South Sib. Mong. 2023, 22, 391–399. [Google Scholar] [CrossRef]
- Khassanov, F.O. Amaryllidaceae. In Flora of Uzbekistan; Sennikov, A.N., Ed.; Navroʻz Publishers: Tashkent, Uzbekistan, 2017; Volume 1, pp. 1–119. (In Russian) [Google Scholar]
- Alekseev, E.B.; Gubanov, I.A.; Tikhomirov, V.N. Botanical Nomenclature; Moskow State University: Moscow, Russia, 1989; p. 169. [Google Scholar]
- Global Biodiversity Information Facility. Available online: https://www.gbif.org/species/2856108 (accessed on 10 January 2025).
- Vvedensky, A.I. Genus Allium L. Flora of the USSR; Publishing House of the USSR Academy of Sciences: Leningrad, Russia, 1935; Volume 4, pp. 112–280. (In Russian) [Google Scholar]
- Vvedensky, A.I. Genus Allium L. Identifier of Plants of Central Asia; FAN Uzbek SSR: Tashkent, Uzbekistan, 1971; pp. 39–89. (In Russian) [Google Scholar]
- Pavlov, N.V. (Ed.) Flora of Kazakhstan; Academy of Sciences of the Kazakh SSR: Alma-Ata, Kazakhstan, 1958; Volume 2. (In Russian) [Google Scholar]
- Tsekhovsky, Y.G. Sedimentogenesis and geodynamics in the Cretaceous-Paleogene boundary epoch of continental peneplainisation. Message 1. Central and eastern Eurasia. Lithosphere 2015, 1, 5–23. (In Russian) [Google Scholar]
- Pavlov, V.N. Endemism of the flora of Western Tian-Shan. Bot. Zhurnal 1970, 9, 1232–1241. (In Russian) [Google Scholar]
- Kamelin, R.V. Phylogenetic Analysis of the Natural Flora of Mountainous Central Asia; Nauka: Leningrad, Russia, 1973; pp. 1–356. (In Russian) [Google Scholar]
- Fritsch, R.M. Taxonomy of the genus Allium: Contribution from IPK Gatersleben. Herbertia 2001, 56, 19–50. [Google Scholar]
- Khassanov, F.O. Taxonomical and Etnobotanical aspect of Allium species from Midle Asia with particular reference to subgenus Allium. In The Allium Genomes, Compedium of Plant Genomes; Shigyo, M., Ed.; Springer Nature: Cham, Switzerland, 2018. [Google Scholar]
- Abdildanov, D.S.H.; Kudabayeva, G.M.; Kurmanbayeva, M.S.; Kurbatova, N.V. Anatomical structure of psammophytes species of the genus Allium L. Syrdarya river valley. Innov. Sci. Res. 2022, 3, 23–33. [Google Scholar]
- Bogdanović, S.; Anačkov, G.; Ćato, S.; Borovečki-Voska, L.; Salmeri, C.; Brullo, S. Allium dinaricum (Amaryllidaceae), a new species of A. sect. Codonoprasum from the Balkan Peninsula based on morphology and karyology. Willdenowia 2024, 54, 183–196. [Google Scholar] [CrossRef]
- Çeçen, C. Leaf anatomy of endemic Allium mardinense (Amaryllidaceae) from sect. Allium. Int. J. Curr. Nat. Adv. Phytochem. 2023, 3, 27–30. [Google Scholar]
- Ohri, D.; Fritsch, R.M.; Hanelt, P. Evolution of genome size in Allium (Alliaceae). Plant Syst. Evol. 1998, 210, 57–86. [Google Scholar] [CrossRef]
- Vakhtina, L.I.; Zakirova, R.O.; Vakhtin, Y.B. Interspecific differences in DNA content and taxonomically significant characters in the genus Allium L.(Liliaceae). Bot. Zhurnal Leningrad 1977, 62, 677–684. [Google Scholar]
- Ohri, D.; Pistrick, K. Phenology and genome size variation in Allium L. tight correlation? Plant Biol. 2001, 3, 654–660. [Google Scholar] [CrossRef]
- Thiers, B. Index Herbariorum: A Global Directory of Public Herbaria and Associated Staff. New York Botanical Garden’s Virtual Herbarium. Available online: http://sweetgum.nybg.org/science/ih/ (accessed on 15 January 2024).
- Goloskokov, V.P. (Ed.) Illustrated Identifier of Plants of Kazakhstan; Nauka Kazahskoj SSR: Alma-Ata, Kazakhstan, 1972; Volume 2. (In Russian) [Google Scholar]
- Friesen, N.; Fritsch, R.M.; Blattner, F. Phylogeny and new intrageneric classification of Allium L. (Alliaceae) based on nuclear ribosomal DNA ITS sequences. Aliso 2006, 22, 372–395. [Google Scholar] [CrossRef]
- Friesen, N.; Herden, T.; Leweke, M.; Grützmacher, L.; Fragman-Sapir, O.; Hurka, H.; Frank, R.; Blattner, F.R.; Fritsch, R.M. Dated phylogeny, phylogeography, and classification of Allium subgenus Amerallium (Amaryllidaceae) from the Old World, based on six DNA fragments. Taxon 2024, 73, 971–991. [Google Scholar] [CrossRef]
- Ju, E.J.; Shukherdorj, B.; Nudkhuu, N.; Seung-Yoon, O.; Jun-Ho, S.; Ziyoviddin, Y.; Komijlon, T.; Hyeok, J.C. Flower morphology of Allium (Amaryllidaceae) and its systematic significance. Plant Divers. 2024, 46, 3–27. [Google Scholar] [CrossRef]
- Teotia, D.; Agrawal, A.; Goyal, H.; Jain, P.; Singh, V.; Verma, Y.; Kahkashan, P.; Najat, A.; Aakansh, C.; Malik, V. Pharmacophylogeny of genus Allium L. J. King Saud Univ. Sci. 2024, 36, 103330. [Google Scholar] [CrossRef]
- POWO Plants of the World Online. Facilitated by the Royal Botanic Gardens, Kew. Available online: http://www.plantsoftheworldonline.org (accessed on 10 January 2024).
- The Royal Botanic Gardens Kew; Harvard University Herbaria; Libraries and Australian National Botanic Gardens. IPNI International Plant Names Index. Available online: http://www.ipni.org (accessed on 10 January 2024).
- Plantarium (2007–2025): An Open Online Atlas-Definition of Plants and Lichens of Russia And Neighbouring Countries. Electronic Resource. Available online: http://www.plantarium.ru/ (accessed on 10 January 2024). (In Russian).
- Botanical Geography of Kazakhstan and Central Asia (Within the Desert Region). St. Petersburg, Russia,, 2003; p. 424. (In Russian)
- Thomas, D.J.; Rainbow, J.; Bartley, L.E. The rapid-tome, a 3D-printed microtome, and an updated hand-sectioning method for high-quality plant sectioning. Plant Methods 2023, 19, 12. [Google Scholar] [CrossRef]
- Doležel, J.; Sgorbati, S.; Lucretti, S. Comparison of three DNA fluorochromes for flow cytometric estimation of nuclear DNA content in plants. Physiol. Plant. 1992, 85, 625–631. [Google Scholar] [CrossRef]
- Doležel, J.; Greilhuber, J.; Lucretti, S.; Meister, A.; Lysák, M.; Nardi, L.; Obermayer, R. Plant genome size estimation by flow cytometry: Inter-laboratory comparison. Ann. Bot. 1998, 82, 17–26. [Google Scholar]
- Skaptsov, M.V.; Kutsev, M.G.; Smirnov, S.V.; Vaganov, A.V.; Uvarova, O.V.; Shmakov, A.I. Standards in plant flow cytometry: An overview, polymorphism and linearity issues. Turczaninowia 2024, 27, 86–104. [Google Scholar] [CrossRef]
- Leitch, I.J.; Johnston, E.; Pellicer, J.; Hidalgo, O.; Bennett, M.D. Plant DNA C-values Database (release 9.0, April 2019). Available online: https://cvalues.science.kew.org/ (accessed on 5 January 2025).
- Blattner, F. Direct amplification of the entire ITS region from poorly preserved plant material using recombinant PCR. Biotechniques 1999, 27, 1180–1186. [Google Scholar] [CrossRef] [PubMed]
- White, T.J.; Bruns, T.; Lee, S.; Taylor, J. Amplification and direct sequencing of fungal ribosomal RNA genes for phylogenetics. In PCR Protocols: A Guide to Methods and Applications; Academic Press: New York, NY, USA, 1990; pp. 315–322. [Google Scholar] [CrossRef]
- Shaw, J.; Lickey, E.; Beck, J.T.; Farmer, S.B.; Liu, W.; Miller, J.; Siripun, K.C.; Winder, C.T.; Schilling, E.E.; Small, R.L. The tortoise and the hare II: Relative utility of 21 noncoding chloroplast DNA sequences for phylogenetic analysis. Am. J. Bot. 2005, 92, 142–166. [Google Scholar]
- Taberlet, P.; Gielly, L.; Pautou, G.; Bouvet, J. Universal primers for amplification of three non-coding regions of chloroplast DNA. Pl. Molec. Biol. 1991, 17, 1105–1109. [Google Scholar] [CrossRef]
- Thompson, M. Theory of Sample Surveys; CRC Press: Boca Raton, FL, USA, 1997; Volume 74. [Google Scholar]
- Kumar, S.; Stecher, G.; Tamura, K. MEGA 7: Molecular Evolutionary Genetic Analysis version 7.0 for bigger datasets. Mol. Biol. Evol. 2016, 33, 1870–1874. [Google Scholar] [CrossRef]
- Fritsch, R.M.; Friesen, N. Evolution, domestication and taxonomy. In Allium Crop Science: Recent Advances; Rabinowitch, H.D., Currah, L., Eds.; CAB International: Wallingford, UK, 2002; pp. 5–30. [Google Scholar]
- Swofford, D.L. PAUP*: Phylogenetic Analysis Using Parsimony (*and Other Methods), version 4.0b10; Sinauer Associates: Sunderland, MA, USA, 2002. [Google Scholar]
- Kluge, A.G.; Farris, J.S. Quantitative phyletic and the evolution of anurans. Syst. Zool. 1969, 18, 1–32. [Google Scholar] [CrossRef]
- Felsenstein, J. Confidence limits on phylogenies: An approach using the bootstrap. Evolution 1985, 39, 783–791. [Google Scholar] [CrossRef]
- Ronquist, F.; Huelsenbeck, J.P. MrBayes 3: Bayesian phylogenetic inference under mixed models. Bioinformatics 2003, 19, 1572–1574. [Google Scholar] [CrossRef][Green Version]
- Darriba, D.; Taboada, G.L.; Doallo, R.; Posada, D. jModelTest 2: More models, new heuristics and parallel computing. Nat. Meth. 2012, 9, 772. [Google Scholar] [CrossRef]






| K | E | PM | Xy | Ph | PX | 
|---|---|---|---|---|---|
| Population 1 | |||||
| 21 ± 3.36 | 21.7 ± 3.39 | 79.85 ± 9.17 × 16.21 ± 2.30 | 8.80 ± 1.46 | 8.65 ± 2.25 | 42.36 ± 4.13 | 
| Population 2 | |||||
| 21 ± 3.02 | 23.30 ± 3.05 | 90.23 ± 9.51 × 20 ± 2.8 | 10.27 ± 2.27 | 5.82 ± 0.95 | 58.74 ± 4.44 | 
| K | E | SM | SC | Xy | Ph | Xy2 | Ph2 | PX | 
|---|---|---|---|---|---|---|---|---|
| Population 1 | ||||||||
| 18 ± 3.36 | 24.19 ± 3.45 | 23.35 ± 3.09 | 24.4 ± 2.04 | 8.97 ± 1.55 | 4.76 ± 1.46 | 12.89 ± 4.15 | 9.04 ± 3.36 | 51.18 ± 4.45 | 
| Population 2 | ||||||||
| 21 ± 3.02 | 19.55 ± 3.16 | 21.21 ± 4.19 | 19.59 ± 5.34 | 9.22 ± 1.55 | 7.59 ± 1.89 | 18.22 ± 3.44 | 12.74 ± 2.14 | 51.27 ± 4.43 | 
| Species | Locality | Mean 2C, pg | SD, pg | CV | 1C, Gbp | Expected Ploidy | 
|---|---|---|---|---|---|---|
| A. lehmannianum (2×) | Pop 1 | 35.468 | 0.405 | 1.14% | 34.688 | 2 | 
| A. lehmannianum (2×) | Pop 2 | 35.104 | 0.292 | 0.83% | 34.332 | 2 | 
| Mean 2C for diploid cytotype | 35.323 | 0.393 | 1.11% | |||
| A. lehmannianum (3×) | Pop 2 | 50.212 | 0.417 | 0.83% | 49.107 | 3 | 
| Disclaimer/Publisher’s Note: The statements, opinions and data contained in all publications are solely those of the individual author(s) and contributor(s) and not of MDPI and/or the editor(s). MDPI and/or the editor(s) disclaim responsibility for any injury to people or property resulting from any ideas, methods, instructions or products referred to in the content. | 
© 2025 by the authors. Licensee MDPI, Basel, Switzerland. This article is an open access article distributed under the terms and conditions of the Creative Commons Attribution (CC BY) license (https://creativecommons.org/licenses/by/4.0/).
Share and Cite
Abdildanov, D.S.; Vesselova, P.V.; Kudabayeva, G.M.; Osmonali, B.B.; Skaptsov, M.V.; Friesen, N. Endemic of Kazakhstan Allium lehmannianum Merckl. Ex Bunge and Its Position Within the Genus Allium. Plants 2025, 14, 1113. https://doi.org/10.3390/plants14071113
Abdildanov DS, Vesselova PV, Kudabayeva GM, Osmonali BB, Skaptsov MV, Friesen N. Endemic of Kazakhstan Allium lehmannianum Merckl. Ex Bunge and Its Position Within the Genus Allium. Plants. 2025; 14(7):1113. https://doi.org/10.3390/plants14071113
Chicago/Turabian StyleAbdildanov, Daulet Sh., Polina V. Vesselova, Gulmira M. Kudabayeva, Bektemir B. Osmonali, Michail V. Skaptsov, and Nikolai Friesen. 2025. "Endemic of Kazakhstan Allium lehmannianum Merckl. Ex Bunge and Its Position Within the Genus Allium" Plants 14, no. 7: 1113. https://doi.org/10.3390/plants14071113
APA StyleAbdildanov, D. S., Vesselova, P. V., Kudabayeva, G. M., Osmonali, B. B., Skaptsov, M. V., & Friesen, N. (2025). Endemic of Kazakhstan Allium lehmannianum Merckl. Ex Bunge and Its Position Within the Genus Allium. Plants, 14(7), 1113. https://doi.org/10.3390/plants14071113
 
         
                                                

 
       