Exploring the Genetic Potential for Multi-Resistance to Rust and Other Coffee Phytopathogens in Breeding Programs
Abstract
1. Introduction
2. Results
2.1. Assisted Selection by Molecular Markers for CLR and CBD
2.2. Morphoagronomic Analyses
2.3. Selection of Genotypes with Five-Gene Pyramiding for Resistance to CLR and CBD
3. Discussion
4. Materials and Methods
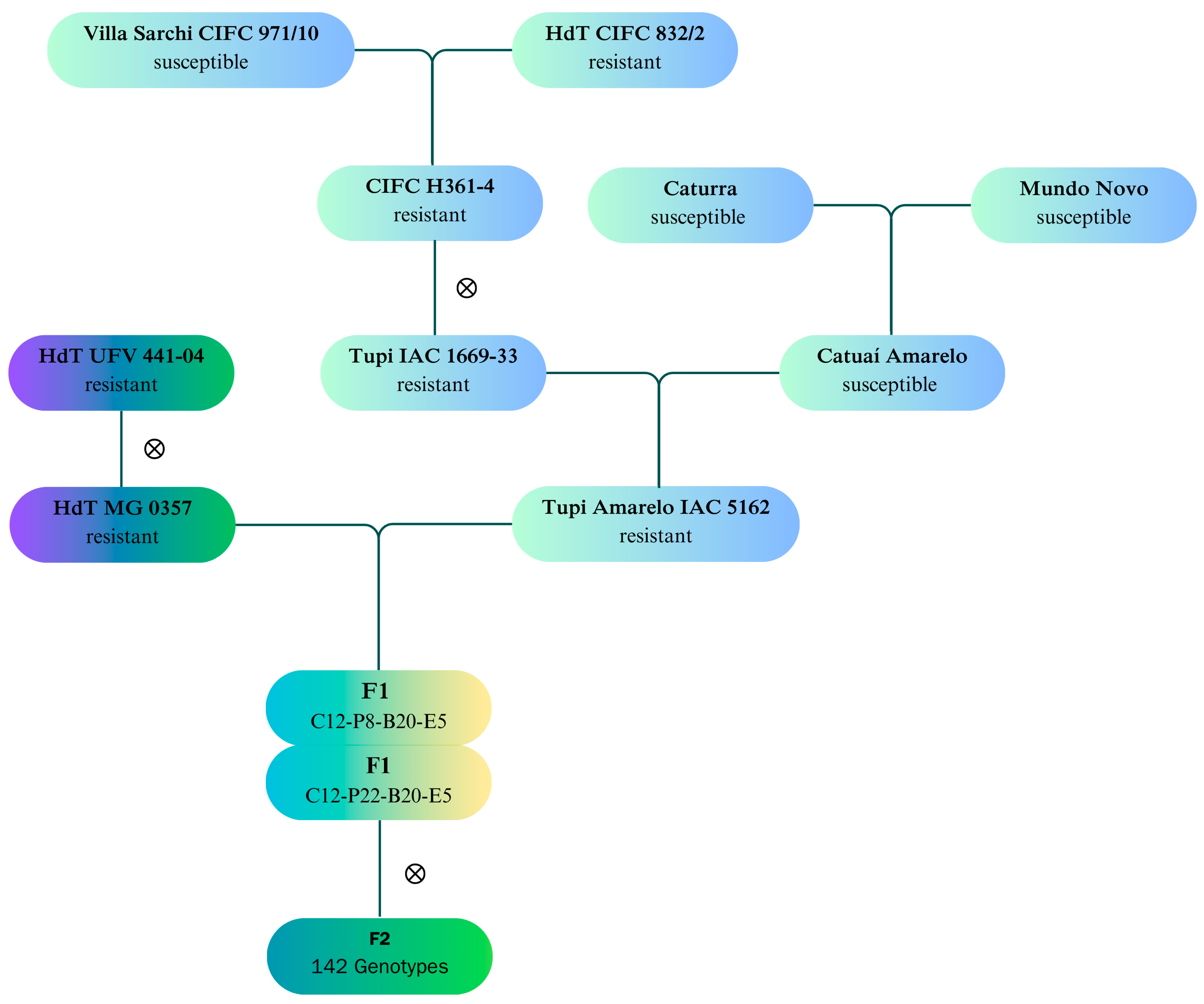
4.1. Prospecting for the Improvement Program
4.2. Molecular Marker-Assisted Selection for CLR and CBD
- Assisted selection for the SH3 gene—Locus A
- Assisted selection for QTL LG2—Locus B
- Assisted selection for gene/QTL of LG5—Locus C
- Assisted selection for CC-NBS-LRR—Locus D
- Assisted selection for HdT_LRR_RLK2—Locus E
- Assisted selection for Ck-1—Locus F
4.3. Evaluating Morphoagronomic Traits
Author Contributions
Funding
Data Availability Statement
Acknowledgments
Conflicts of Interest
References
- Salojärvi, J.; Rambani, A.; Yu, Z.; Guyot, R.; Strickler, S.; Lepelley, M.; Wang, C.; Rajaraman, S.; Rastas, P.; Zheng, C.; et al. The genome and population genomics of allopolyploid Coffea arabica reveal the diversification history of modern coffee cultivars. Nat. Genet. 2024, 56, 721–731. [Google Scholar] [CrossRef] [PubMed]
- Scalabrin, S.; Toniutti, L.; Di Gaspero, G.; Scaglione, D.; Magris, G.; Vidotto, M.; Pinosio, S.; Cattonaro, F.; Magni, F.; Jurman, I.; et al. A single polyploidization event at the origin of the tetraploid genome of Coffea arabica is responsible for the extremely low genetic variation in wild and cultivated germplasm. Sci. Rep. 2020, 10, 4642. [Google Scholar] [CrossRef]
- Guyot, R.; Hamon, P.; Couturon, E.; Raharimalala, N.; Rakotomalala, J.-J.; Lakkanna, S.; Sabatier, S.; Affouard, A.; Bonnet, P. WCSdb: A database of wild Coffea species. Database 2020, 2020, baaa069. [Google Scholar] [CrossRef] [PubMed]
- Sattler, M.C.; de Oliveira, S.C.; Mendonça, M.A.C.; Clarindo, W.R. Coffea cytogenetics: From the first karyotypes to the meeting with genomics. Planta 2022, 255, 112. [Google Scholar] [CrossRef] [PubMed]
- Bettencourt, A.J.; Rodrigues, C.J., Jr. Principles and practice of coffee breeding for resistance to rust and other diseases. Coffee Agron. 1988, 4, 99–234. [Google Scholar]
- Cui, L.; Hanika, K.; Visser, R.G.F.; Bai, Y. Improving Pathogen Resistance by Exploiting Plant Susceptibility Genes in Coffee (Coffea spp.). Agronomy 2020, 10, 1928. [Google Scholar] [CrossRef]
- van der Vossen, H.; Bertrand, B.; Charrier, A. Next generation variety development for sustainable production of arabica coffee (Coffea arabica L.): A Review. Euphytica 2015, 204, 243–256. [Google Scholar] [CrossRef]
- Sera, G.H.; de Carvalho, C.H.S.; de Rezende Abrahão, J.C.; Pozza, E.A.; Matiello, J.B.; de Almeida, S.R.; Bartelega, L.; dos Santos Botelho, D.M. Coffee Leaf Rust in Brazil: Historical Events, Current Situation, and Control Measures. Agronomy 2022, 12, 496. [Google Scholar] [CrossRef]
- Dantas, J.; Motta, I.O.; Vidal, L.A.; Nascimento, E.F.; Bilio, J.; Pupe, J.M.; Veiga, A.; Carvalho, C.; Lopes, R.B.; Rocha, T.L.; et al. A comprehensive review of the coffee leaf miner Leucoptera coffeella (Lepidoptera: Lyonetiidae)—A major pest for the coffee crop in Brazil and others neotropical countries. Insects 2021, 12, 1130. [Google Scholar] [CrossRef] [PubMed]
- Ferrucho, R.L.; Marín-Ramírez, G.A.; Ochoa-Corona, F.; Ángel, C.C.A. PCR-Based Detection for the Quarantine Fungus Colletotrichum kahawae, a Biosecurity Threat to the Coffee (Coffea arabica) Industry Worldwide. Plant Dis. 2024, 108, 2615–2624. [Google Scholar] [CrossRef]
- Silva, M.D.C.; Guerra-Guimarães, L.; Diniz, I.; Loureiro, A.; Azinheira, H.; Pereira, A.P.; Tavares, S.; Batista, D.; Várzea, V. An Overview of the Mechanisms Involved in Coffee-Hemileia vastatrix Interactions: Plant and Pathogen Perspectives. Agronomy 2022, 12, 326. [Google Scholar] [CrossRef]
- Lemma, D.T.; Abewoy, D. Review on integrated pest management of Coffee Berry Disease and Coffe Berry Borer. Int. J. Plant Breed. Crop Sci. 2021, 8, 1001–1008. [Google Scholar]
- Andrade, C.C.L.; de Resende, M.L.V.; Moreira, S.I.; Mathioni, S.M.; Botelho, D.M.S.; Costa, J.R.; Andrade, A.C.M.; Alves, E. Infection process and defense response of two distinct symptoms of Cercospora leaf spot in coffee leaves. Phytoparasitica 2021, 49, 727–737. [Google Scholar] [CrossRef]
- Koutouleas, A.; Collinge, D.B.; Ræbild, A. Alternative plant protection strategies for tomorrow’s coffee. Plant Pathol. 2022, 72, 409–429. [Google Scholar] [CrossRef]
- Rodrigues, C.J.; Bettencourt, A.J.; Rijo, L. Races of the Pathogen and Resistance to Coffee Rust. Annu. Rev. Phytopathol. 1975, 13, 49–70. [Google Scholar] [CrossRef]
- Ministério da Agricultura Pecuária e Abastecimento, Brasil. Registro Nacional de Cultivares—RNC. Available online: http://sistemas.agricultura.gov.br/snpc/cultivarweb/cultivares_registradas.php (accessed on 15 January 2025).
- Alves, D.R.; de Almeida, D.P.; de Andrade Silva, E.M.; Castro, I.S.L.; Barreiros, P.R.R.M.; de Oliveira Mendes, T.A.; Zambolim, L.; Caixeta, E.T. Unravelling the role of key genes involved coffee leaf rust resistance. Curr. Plant Biol. 2024, 38, 100347. [Google Scholar] [CrossRef]
- da Silva Angelo, P.C.; Sera, G.H.; Shigueoka, L.H.; Caixeta, E.T. Rust resistance S3 loci in Coffea spp. Physiol. Mol. Plant Pathol. 2023, 127, 102111. [Google Scholar] [CrossRef]
- Tavares, S.; Azinheira, H.; Valverde, J.; Pajares, A.J.M.; Talhinhas PSilva, M.D.C. Identification of HIR, EDS1 and PAD4 Genes Reveals Differences between Coffea Species That May Impact Disease Resistance. Agronomy 2023, 13, 992. [Google Scholar] [CrossRef]
- Bettencourt, A.J.; Noronha-Wagner, M. Genetic factors conditioning resistance of Coffea arabica L. to Hemileia vastatrix Berk Br. Agron. Lusit. 1971, 31, 285–292. [Google Scholar]
- Noronha-Wagner, M.; Bettencourt, A.J. Genetic study of resistance of Coffea spp. to leaf rust–Identification and behaviour of four factors conditionig disease reaction in Coffea arabica to twelve physiologic races of Hemileia vastatrix. Can. J. Bot. 1967, 45, 2021–2031. [Google Scholar] [CrossRef]
- Bettencourt, A.J.; Lopes, J.; Palma, S. Fatores genéticos que condicionam a resistência às raças de Hemileia vastatrix Berk. et Br. dos clones-tipo dos grupos 1, 2, e 3 derivados de Híbrido de Timor. Broteria Genética 1992, 13, 185–194. [Google Scholar]
- Bettencourt, A.J. Considerações gerais sobre o Hibrido de Timor, 3rd ed.; Instituto Agronômico de Campinas: Campinas, Brazil, 1973; 20p. [Google Scholar]
- Almeida, D.P.D.; Castro, I.S.L.; Mendes, T.A.D.O.; Alves, D.R.; Barka, G.D.; Barreiros, P.R.R.M.; Zambolim, L.; Sakiyama, N.S.; Caixeta, E.T. Receptor-like kinase (Rlk) as a candidate gene conferring resistance to Hemileia vastatrix in coffee. Sci. Agric. 2021, 78, 1–9. [Google Scholar] [CrossRef]
- Barka, G.D.; Caixeta, E.T.; Ferreira, S.S.; Zambolim, L. In silico guided structural and functional analysis of genes with potential involvement in resistance to coffee leaf rust: A functional marker-based approach. PLoS ONE 2020, 15, e0222747. [Google Scholar] [CrossRef]
- Vieira, A.; Diniz, I.; Loureiro, A.; Pereira, A.P.; Silva, M.C.; Várzea, V.; Batista, D. Aggressiveness profiling of the coffee pathogen Colletotrichum kahawae. Plant Pathol. 2019, 68, 358–368. [Google Scholar] [CrossRef]
- Adugna, G. Coffee berry disease: A century-old anthracnose of green berries of Arabica coffee (Coffea arabica L.) in Africa. J. Plant Dis. Prot. 2024, 131, 315–328. [Google Scholar] [CrossRef]
- Batista, D.; Silva, D.N.; Vieira, A.; Cabral, A.; Pires, A.S.; Loureiro, A.; Guerra-Guimarães, L.; Pereira, A.P.; Azinheira, H.; Talhinhas, P.; et al. Legitimacy and Implications of Reducing Colletotrichum kahawae to Subspecies in Plant Pathology. Front. Plant Sci. 2017, 7, 2051. [Google Scholar] [CrossRef]
- Alemu, K.; Adugna, G.; Lemessa, F.; Muleta, D. Variation among colletotrichum isolates associated with coffee berry disease in Ethiopia. Cogent Biol. 2020, 6, 1740537. [Google Scholar] [CrossRef]
- Gichuru, E.K.; Agwanda, C.O.; Combes, M.C.; Mutitu, E.W.; Ngugi EC, K.; Bertrand, B.; Lashermes, P. Identification of molecular markers linked to a gene conferring resistance to coffee berry disease (Colletotrichum kahawae) in Coffea arabica. Plant Pathol. 2008, 57, 1117–1124. [Google Scholar] [CrossRef]
- Gimase, M.J.; Thagana, W.M.; Omondi, C.O.; Cheserek, J.J.; Gichimu, B.M.; Gichuru, E.K.; Ziyomo, C.; Sneller, C.H. Genome-Wide Association Study identify the genetic loci conferring resistance to Coffee Berry Disease (Colletotrichum kahawae) in Coffea arabica var. Rume Sudan. Euphytica 2020, 216, 86. [Google Scholar] [CrossRef]
- Van Der Vossen HA, M.; Walyaro, D.J. Breeding for resistance to coffee berry disease in Coffea arabica L. II. Inheritance of the resistance. Euphytica 1980, 29, 777–791. [Google Scholar] [CrossRef]
- Hindorf, H.; Omondi, C.O. A review of three major fungal diseases of Coffea arabica L. in the rainforests of Ethiopia and progress in breeding for resistance in Kenya. J. Adv. Res. 2011, 2, 109–120. [Google Scholar] [CrossRef]
- Azevedo de Paula PV, A.; Pozza, E.A.; Alves, E.; Moreira, S.I.; Paula JC, A.; Santos, L.A. Infection process of Cercospora coffeicola in immature coffee fruits. Coffee Sci. 2019, 14, 127–130. [Google Scholar]
- Vale PA, S.; de Resende ML, V.; dos Santos Botelho, D.M.; de Andrade CC, L.; Alves, E.; Ogoshi, C.; da Silva Costa Guimarães, S.; Pfenning, L.H. Epitypification of Cercospora coffeicola and its involvement with two different symptoms on coffee leaves in Brazil. Eur. J. Plant Pathol. 2020, 159, 399–408. [Google Scholar] [CrossRef]
- Pestana, K.N.; Capucho, A.S.; Caixeta, E.T.; de Almeida, D.P.; Zambolim, E.M.; Cruz, C.D.; Zambolim, L.; Pereira, A.A.; de Oliveira AC, B.; Sakiyama, N.S. Inheritance study and linkage mapping of resistance loci to Hemileia vastatrix in Híbrido de Timor UFV 443-03. Tree Genet. Genomes 2015, 11, 72. [Google Scholar] [CrossRef]
- López-Monsalve, L.F.; Quiroga-Cardona, J.; López, N.A.; Ramírez-Cardona, C.A.; Flórez-Ramos, C.P. Characterization in populations of Coffea arabica L. for resistance to CBD using molecular markers. Coffee Sci. 2024, 19, e192230. [Google Scholar] [CrossRef]
- Resende DM, V.; Alves, R.S. Statistical significance, selection accuracy, and experimental precision in plant breeding. Crop Breed. Appl. Biotechnol. 2022, 22, e42712238. [Google Scholar] [CrossRef]
- Resende MD, V.; Alves, R.S. Linear, generalized, hierarchical, Bayesian and random regression mixed models in genetics/genomics in plant breeding. Funct. Plant Breed. J. 2020, 2, 11. [Google Scholar] [CrossRef]
- Pereira, T.B.; Carvalho JP, F.; Botelho, C.E.; Resende MD V de Rezende JC de Mendes AN, G. Eficiência da seleção de progênies de café F4 pela metodologia de modelos mistos (REML/BLUP). Bragantia 2013, 72, 230–236. [Google Scholar] [CrossRef][Green Version]
- Mistro, J.C.; Resende MD V de Fazuoli, L.C.; Vencovsky, R. Effective population size and genetic gain expected in a population of Coffea canephora. Crop Breed. Appl. Biotechnol. 2019, 19, 1–17. [Google Scholar] [CrossRef]
- Pereira, F.A.C.; De Carvalho, S.P.; Rezende, T.T.; Oliveira, L.L.; Maia, D.R.B. Selection of Coffea arabica L. Hybrids using mixed models with different structures of variance-covariance matrices. Coffee Sci. 2018, 13, 304–311. [Google Scholar] [CrossRef]
- Figueiredo, Y.F.; Oliveira, J.M.; Almeida, K.A.; de Fátima Pereira, P.; Pedroso, L.A.; de Resende Faria Guimarães, M.; Costa, M.M.; Pozza, E.A. Coffee leaf rust assessment: Comparison and validation of diagrammatic scales for Coffea arabica. Eur. J. Plant Pathol. 2022, 164, 411–427. [Google Scholar] [CrossRef]
- Flor, H.H. Inheritance of pathogeniciy of Melampsora lini. Phytopathology 1942, 32, 653–667. [Google Scholar]
- Zhu, Q.; Feng, Y.; Xue, J.; Chen, P.; Zhang, A.; Yu, Y. Advances in Receptor-like Protein Kinases in Balancing Plant Growth and Stress Responses. Plants 2023, 12, 427. [Google Scholar] [CrossRef] [PubMed]
- Diniz, I.; Azinheira, H.; Figueiredo, A.; Gichuru, E.; Oliveira, H.; Guerra-Guimarães, L.; Silva, M.C. Fungal penetration associated with recognition, signaling and defence-related genes and peroxidase activity during the resistance response of coffee to Colletotrichum kahawae. Physiol. Mol. Plant Pathol. 2019, 105, 119–127. [Google Scholar] [CrossRef]
- Mahé, L.; Combes, M.C.; Várzea VM, P.; Guilhaumon, C.; Lashermes, P. Development of sequence characterized DNA markers linked to leaf rust (Hemileia vastatrix) resistance in coffee (Coffea arabica L.). Mol. Breed. 2008, 21, 105–113. [Google Scholar] [CrossRef]
- Combes, M.C.; Andrzejewski, S.; Anthony, F.; Bertrand, B.; Rovelli, P.; Graziosi, G.; Lashermes, P. Characterization of microsatellite loci in Coffea arabica and related coffee species. Mol. Ecol. 2000, 9, 1178–1180. [Google Scholar] [CrossRef]
- Alkimim, E.R.; Caixeta, E.T.; Sousa, T.V.; Pereira, A.A.; de Oliveira AC, B.; Zambolim, L.; Sakiyama, N.S. Marker-assisted selection provides arabica coffee with genes from other Coffea species targeting on multiple resistance to rust and coffee berry disease. Mol. Breed. 2017, 37, 6. [Google Scholar] [CrossRef]
- Feitosa, F.D.M.; Santos IG dos Pereira, A.A.; de Oliveira AC, B.; Caixeta, E.T. Gene pyramiding for achieving enhanced disease and insect multiple resistance in Coffea arabica. Crop Sci. 2024, 64, 2736–2747. [Google Scholar] [CrossRef]
- Saavedra, L.M.; Caixeta, E.T.; Barka, G.D.; Borém, A.; Zambolim, L.; Nascimento, M.; Cruz, C.D.; Oliveira AC B de Pereira, A.A. Marker-Assisted Recurrent Selection for Pyramiding Leaf Rust and Coffee Berry Disease Resistance Alleles in Coffea arabica L. Genes 2023, 14, 189. [Google Scholar] [CrossRef]
- Alvarenga, S.M.; Caixeta, E.T.; Hufnagel, B.; Thiebaut, F.; Maciel-Zambolim, E.; Zambolim, L.; Sakiyama, N.S. Molecular markers from coffee genome expressed sequences potentially involved in resistance to rust. Pesqui. Agropecu. Bras. 2011, 46, 890–898. [Google Scholar] [CrossRef]
- Sousa, T.V.; Cixeta, E.T.; Alkimim, E.R.; Oliveira AC B de Pereira, A.A.; Zambolim, L.; Sakiyama, N.S. Molecular markers useful to discriminate Coffea arabica cultivars with high genetic similarity. Euphytica 2017, 213, 75. [Google Scholar] [CrossRef]
- Medeiros, A.C.; Caixeta, E.T.; Oliveira AC B de Sousa, T.V.; Stock, V.D.M.; Cruz, C.D.; Zambolim, L.; Pereira, A.A. Combining Ability and Molecular Marker Approach Identified Genetic Resources to Improve Agronomic Performance in Coffea arabica Breeding. Front Sustain. Food Syst. 2021, 5, 705278. [Google Scholar] [CrossRef]
- Conceição CH, C.; Guerreiro-Filho, O.; Gonçalves, W. Flutuação populacional do bicho-mineiro em cultivares de café arábica resistentes à ferrugem. Bragantia 2005, 64, 625–631. [Google Scholar] [CrossRef]
- Santiago-Salazar, C.M.; Barrera, J.F.; Rojas, J.C.; Huerta-Palacios, G.; Escamilla-Prado, E. The oviposition preference of Leucoptera coffeella is not determined by the cultivar of Coffea arabica, but it may influence some traits of its offspring performance. Arthropod Plant Interact. 2021, 15, 563–571. [Google Scholar] [CrossRef]
- Nonato JV, A.; Carvalho, H.F.; Borges KL, R.; Padilha, L.; Maluf, M.P.; Fritsche-Neto, R.; Guerreiro Filho, O. Association mapping reveals genomic regions associated with bienniality and resistance to biotic stresses in arabica coffee. Euphytica 2021, 217, 190. [Google Scholar] [CrossRef]
- Diniz, L.E.C.; Sakiyama, N.S.; Lashermes, P.; Caixeta, E.T.; Oliveira, A.C.B.; Zambolim, E.M.; Loureiro, M.E.; Pereira, A.A.; Zambolim, L. Analysis of AFLP markers associated to the Mex-1 resistance locus in Icatu progenies. Crop. Breed. Appl. Biotechnol. 2005, 5, 387–393. [Google Scholar] [CrossRef]
- Almeida, D.; Caixeta, E.T.; Moreira, K.F.; de Oliveira AC, B.; de Freitas KN, P.; Pereira, A.A.; Rosado RD, S.; Zambolim, L.; Cruz, C.D. Marker-Assisted Pyramiding of Multiple Disease Resistance Genes in Coffee Genotypes (Coffea arabica). Agronomy 2021, 11, 1763. [Google Scholar] [CrossRef]
- Resende, M.D.V. Software Selegen-REML/BLUP: A useful tool for plant breeding. Crop Breed. Appl. Biotechnol. 2016, 16, 330–339. [Google Scholar] [CrossRef]


| N° | Individual * | Genotype | N° | Individual | Genotype | N° | Individual | Genotype |
|---|---|---|---|---|---|---|---|---|
| 1 | HdT MG 0357 | aaBBC-D-eeFF | 50 | T22 B20 P20 | aaBBccD-E-Ff | 99 | T23 B21 P33 | aaBBC-D-E-FF |
| 2 | Tupi IAC 5162 | aaBbccddE-Ff | 51 | T22 B20 P21 | aaBbccD-eeFf | 100 | T23 B21 P36 | aaBBC-D-E-Ff |
| 3 | C12-P8-B20-E5 | aaBbC_D_E_Ff | 52 | T22 B20 P25 | aabbccD-E-Ff | 101 | T23 B21 P37 | aaBBC-ddE-FF |
| 4 | C12-P22-B20-E6 | aaBBC_D_eeFF | 53 | T22 B20 P26 | aabbccD-eeFf | 102 | T23 B21 P39 | aaBbC-ddE-FF |
| 5 | T22 B19 P1 | aaBBC-D-E-ff | 54 | T22 B20 P27 | aaBBccddE-Ff | 103 | T23 B21 P40 | aaBBC-ddE-FF |
| 6 | T22 B19 P3 | aaBBC-ddE-Ff | 55 | T22 B20 P29 | aabbccddeeff | 104 | T23 B21 P41 | aaBBC-ddE-FF |
| 7 | T22 B19 P4 | aaBbccddeeFf | 56 | T22 B20 P30 | aaBbccD-eeFF | 105 | T23 B21 P42 | aaBBC-ddE-FF |
| 8 | T22 B19 P5 | aaBbccddeeff | 57 | T22 B20 P31 | aaBbccD-E-Ff | 106 | T23 B21 P44 | aaBBC-ddE-FF |
| 9 | T22 B19 P6 | aaBbC-D-eeFf | 58 | T22 B20 P32 | aaBBccD-E-FF | 107 | T23 B21 P45 | aaBbC-ddE-FF |
| 10 | T22 B19 P7 | aaBbC-D-eeFf | 59 | T22 B20 P34 | aabbccD-eeFf | 108 | T23 B21 P46 | aaBBC-ddE-FF |
| 11 | T22 B19 P9 | aaBbC-D-eeFf | 60 | T22 B20 P35 | aaBBccddeeff | 109 | T23 B21 P47 | aaBBC-D-E-FF |
| 12 | T22 B19 P10 | aaBbC-D-eeFF | 61 | T22 B20 P36 | aaBbccD-E-Ff | 110 | T23 B21 P48 | aaBBC-D-E-FF |
| 13 | T22 B19 P11 | aaBbC-D-E-FF | 62 | T22 B20 P37 | aaBBccddeeFf | 111 | T23 B21 P50 | aaBBC-ddE-FF |
| 14 | T22 B19 P12 | aaBbC-D-eeFF | 63 | T22 B20 P38 | aaBbccD-E-Ff | 112 | T23 B22 P1 | aaBBC-D-E-Ff |
| 15 | T22 B19 P13 | aaBBC-D-E-Ff | 64 | T22 B20 P40 | aaBBccD-E-FF | 113 | T23 B22 P3 | aaBBC-D-E-FF |
| 16 | T22 B19 P15 | aaBbC-D-eeFF | 65 | T22 B20 P42 | aaBbccD-eeFf | 114 | T23 B22 P4 | aaBbC-D-E-FF |
| 17 | T22 B19 P16 | aaBbC-D-E-Ff | 66 | T22 B20 P43 | aaBbccD-E-Ff | 115 | T23 B22 P5 | aaBBC-ddE-FF |
| 18 | T22 B19 P17 | aaBbC-D-eeFf | 67 | T22 B20 P44 | aabbccD-E-Ff | 116 | T23 B22 P6 | aaBBC-D-E-FF |
| 19 | T22 B19 P19 | aaBBC-D-eeFf | 68 | T22 B20 P46 | aaBbccddeeff | 117 | T23 B22 P7 | aaBBC-D-E-FF |
| 20 | T22 B19 P20 | aabbccddeeFf | 69 | T22 B20 P48 | aabbccD-E-Ff | 118 | T23 B22 P8 | aaBBC-D-E-Ff |
| 21 | T22 B19 P21 | aabbccD-E-Ff | 70 | T22 B20 P49 | aaBbccddE-FF | 119 | T23 B22 P9 | aaBBC-D-E-FF |
| 22 | T22 B19 P22 | aaBbccD-eeFf | 71 | T22 B20 P50 | aaBBccD-E-FF | 120 | T23 B22 P11 | aaBbC-D-E-Ff |
| 23 | T22 B19 P26 | aaBBccddeeFf | 72 | T23 B21 P1 | aaBBccD-E-FF | 121 | T23 B22 P12 | aaBbC-D-E-FF |
| 24 | T22 B19 P35 | aaBbccD-E-Ff | 73 | T23 B21 P2 | aaBbccD-E-FF | 122 | T23 B22 P14 | aaBBC-ddE-FF |
| 25 | T22 B19 P36 | aaBBccD-eeFf | 74 | T23 B21 P3 | aaBBccD-E-FF | 123 | T23 B22 P15 | aaBbC-ddE-FF |
| 26 | T22 B19 P39 | aaBbccD-E-FF | 75 | T23 B21 P4 | aaBBC-D-E-FF | 124 | T23 B22 P17 | aaBBC-D-E-FF |
| 27 | T22 B19 P40 | aaBbccD-E-FF | 76 | T23 B21 P5 | aaBBC-D-E-FF | 125 | T23 B22 P18 | aaBBC-D-E-FF |
| 28 | T22 B19 P41 | aaBbccddeeFf | 77 | T23 B21 P6 | aaBBC-ddE-FF | 126 | T23 B22 P19 | aaBBC-D-E-FF |
| 29 | T22 B19 P42 | aaBbccddeeFf | 78 | T23 B21 P7 | aaBbC-D-E-Ff | 127 | T23 B22 P20 | aaBBC-D-E-FF |
| 30 | T22 B19 P43 | aaBbccD-E-Ff | 79 | T23 B21 P9 | aaBBC-D-E-FF | 128 | T23 B22 P21 | aaBBC-D-E-FF |
| 31 | T22 B19 P44 | aaBBccD-eeFf | 80 | T23 B21 P10 | aaBbC-D-E-FF | 129 | T23 B22 P23 | aaBBC-D-E-FF |
| 32 | T22 B19 P46 | aaBBccddeeFF | 81 | T23 B21 P13 | aaBbC-D-E-FF | 130 | T23 B22 P25 | aaBBC-D-E-FF |
| 33 | T22 B19 P47 | aaBbccD-E-Ff | 82 | T23 B21 P15 | aaBBC-D-E-FF | 131 | T23 B22 P28 | aaBBC-ddeeFF |
| 34 | T22 B19 P48 | aaBBccD-E-Ff | 83 | T23 B21 P16 | aaBBC-D-E-FF | 132 | T23 B22 P30 | aaBBC-D-E-FF |
| 35 | T22 B19 P49 | aaBbccD-eeFf | 84 | T23 B21 P17 | aaBBC-D-E-FF | 133 | T23 B22 P34 | aaBBccD-E-FF |
| 36 | T22 B19 P50 | aaBbccddeeff | 85 | T23 B21 P18 | aaBBC-ddE-FF | 134 | T23 B22 P35 | aabbC-D-E-Ff |
| 37 | T22 B20 P3 | aabbccD-eeFf | 86 | T23 B21 P19 | aaBBC-ddE-FF | 135 | T23 B22 P37 | aaBBC-D-E-FF |
| 38 | T22 B20 P4 | aaBbccddeeff | 87 | T23 B21 P20 | aaBBC-ddE-Ff | 136 | T23 B22 P38 | aaBBC-D-E-FF |
| 39 | T22 B20 P5 | aaBbccD-eeFf | 88 | T23 B21 P21 | aaBBC-D_E-FF | 137 | T23 B22 P39 | aaBBC-D-E-FF |
| 40 | T22 B20 P6 | aaBBccD-eeFF | 89 | T23 B21 P22 | aaBBC-D-E-FF | 138 | T23 B22 P40 | aaBBC-D-E-FF |
| 41 | T22 B20 P7 | aaBbccD-eeff | 90 | T23 B21 P24 | aaBBC-D-E-FF | 139 | T23 B22 P41 | aaBBC-D-E-FF |
| 42 | T22 B20 P8 | aaBbccD-eeFf | 91 | T23 B21 P25 | aaBBC-ddE-FF | 140 | T23 B22 P42 | aaBbC-D-E-FF |
| 43 | T22 B20 P10 | aaBbccddeeff | 92 | T23 B21 P26 | aaBBC-D-E-FF | 141 | T23 B22 P43 | aaBBC-D-E-FF |
| 44 | T22 B20 P11 | aaBbccD-eeFf | 93 | T23 B21 P27 | aaBBC-D-E-FF | 142 | T23 B22 P44 | aaBBC-D-E-FF |
| 45 | T22 B20 P12 | aabbccddeeff | 94 | T23 B21 P28 | aaBBC-D-E-FF | 143 | T23 B22 P45 | aaBBC-D-E-FF |
| 46 | T22 B20 P13 | aabbccD-E-Ff | 95 | T23 B21 P29 | aaBBC-D-E-FF | 144 | T23 B22 P46 | aaBBC-D-E-FF |
| 47 | T22 B20 P15 | aaBBccD-E-Ff | 96 | T23 B21 P30 | aaBBC-D-E-FF | 145 | T23 B22 P49 | aaBBC-D-E-FF |
| 48 | T22 B20 P17 | aabbccD-eeff | 97 | T23 B21 P31 | aaBBC-D-E-FF | 146 | T23 B22 P50 | aaBbC-D-E-ff |
| 49 | T22 B20 P18 | aaBBccD-eeFf | 98 | T23 B21 P32 | aaBBC-D-E-FF | 147 | Paraíso H419-1 | aaBBccddeeff |
| 148 | Catuaí Vermelho | aabbccddeeFf |
| Genetic Loci | Expected Segregation | Degrees of Freedom | Chi-Squared | Probability |
|---|---|---|---|---|
| A | 1:2:1 | 2 | 426 | 0 |
| B | 1:2:1 | 2 | 80.03 | 0 |
| C | 3:1 | 1 | 19.01 | 0 |
| D | 3:1 | 1 | 0.01 | 92.28 |
| E | 3:1 | 1 | 1.14 | 28.65 |
| F | 1:2:1 | 2 | 77.55 | 0 |
| Year | 2018 | 2020 | 2021 | 2022 | ||||||||
|---|---|---|---|---|---|---|---|---|---|---|---|---|
| Genetic Parameter | h2a | Ac | μ | h2a | Ac | μ | h2a | Ac | μ | h2a | Ac | μ |
| Y | 0.25 * | 0.80 | 0.74 | - | 0.14 | 3.10 | 0.04 * | 0.56 | 0.96 | - | 0.14 | 0.52 |
| VIG | 0.09 * | 0.76 | 6.33 | 0.04 * | 0.67 | 6.66 | - | 0.27 | 6.40 | 0.03 * | 0.55 | 6.63 |
| PH | 0.05 * | 0.69 | 85.32 | 0.04 * | 0.68 | 139.68 | 0.07 * | 0.73 | 148.05 | - | 0.56 | 166.92 |
| FS | 0.05 * | 0.67 | 2.97 | 0.08 * | 0.74 | 3.08 | - | 0.10 | 2.81 | - | 0.11 | 2.82 |
| SD | - | 0.13 | 3.01 | - | 0.61 | 5.12 | - | 0.56 | 60.46 | 0.04 * | 0.66 | 72.51 |
| CD | 0.18 * | 0.81 | 106.15 | 0.16 * | 0.80 | 138.12 | - | 0.44 | 144.73 | 0.04 * | 0.65 | 153.01 |
| QPB | - | 0.23 | 34.89 | - | 0.16 | 52.94 | - | 0.52 | 41.83 | 0.11 * | 0.76 | 60.91 |
| LPB | 0.12 * | 0.78 | 46.33 | 0.25 * | 0.83 | 63.16 | - | 0.15 | 71.80 | - | 0.55 | 62.37 |
| NNR | - | 0.10 | 12.90 | - | 0.41 | 23.69 | - | 0.17 | 24.85 | 0.11 * | 0.77 | 19.31 |
| CLR | 0.39 * | 0.83 | 1.61 | 0.07 * | 0.67 | 1.98 | - | 0.26 | 1.91 | 0.50 * | 0.84 | 1.58 |
| CER | - | 0.12 | 1.84 | 0.09 * | 0.75 | 2.41 | 0.09 * | 0.76 | 2.15 | 0.13 * | 0.73 | 1.80 |
| CLM | 0.07 * | 0.71 | 1.58 | - | 0.27 | 2.40 | 0.19 * | 0.80 | 1.66 | 0.39 * | 0.83 | 1.40 |
| CS | 0.44 * | 0.85 | 1.90 | 0.44 * | 0.85 | 1.90 | 0.44 * | 0.85 | 1.90 | 0.44 * | 0.85 | 1902.00 |
| CF | - | 0.48 | 1.44 | - | 0.48 | 1.44 | - | 0.48 | 1.44 | - | 0.48 | 1436.00 |
| FMC | - | 0.20 | 2.69 | 0.12 * | 0.78 | 3.12 | - | 0.33 | 2.83 | 0.13 * | 0.74 | 2.79 |
| FUC | 0.07 * | 0.63 | 2.16 | - | 0.32 | 2.72 | 0.03 * | 0.59 | 2.63 | 0.29 * | 0.83 | 2.83 |
| Genetic Parameter | Years | r | h2g | Vg | Ve | h2ad | Ac-fam | Acc-Ind | LRT |
|---|---|---|---|---|---|---|---|---|---|
| Y | 2018 | - | 0.25 | 0.20 | 0.56 | 0.18 | 0.80 | 0.91 | 6.51 ** |
| VIG | 2018.2020 | 0.23 | 0.07 | 0.09 | 1.00 | 0.04 | 0.76 | 0.78 | 0 ** |
| PH | 2018.2021 | 0.01 | 0.00 | 10.84 | 1325.85 | 0.00 | 0.54 | 0.54 | 0.46 ns |
| FS | 2018.2020 | 0.06 | 0.02 | 0.00 | 0.19 | 0.01 | 0.61 | 0.62 | 0.48 ns |
| CD | 2018.2020 | 0.13 | 0.11 | 83.74 | 673.11 | 0.06 | 0.81 | 0.85 | 3.72 * |
| QPB | 2022 | - | 0.11 | - | - | 0.06 | 0.77 | 0.81 | 2.36 * |
| LPB | 2018.2020 | 0.12 | 0.12 | 30.72 | 226.66 | 0.07 | 0.82 | 0.86 | 5.45 ** |
| NNR | 2022 | - | 0.11 | - | - | 0.06 | 0.77 | 0.81 | 2.36 * |
| CLR | 2018.2020.2022 | 0.15 | 0.14 | 0.05 | 0.31 | 0.08 | 0.84 | 0.89 | 13.08 ** |
| CER | 2020.2021.2022 | 0.08 | 0.02 | 0.01 | 0.41 | 0.01 | 0.62 | 0.63 | 0.27 ns |
| CLM | 2018.2021.2022 | 0.15 | 0.14 | 0.04 | 0.27 | 0.08 | 0.83 | 0.88 | 11.68 ** |
| CS | 2018.2020.2021 | 0.59 | 0.37 | 0.07 | 0.07 | 0.45 | 0.84 | 1.07 | 13.93 ** |
| FMC | 2020.2022 | 0.13 | 0.09 | 0.07 | 0.63 | 0.05 | 0.78 | 0.81 | 3.65 * |
| FUC | 2018.2022 | 0.19 | 0.19 | 0.12 | 0.51 | 0.12 | 0.83 | 0.90 | 13.17 ** |
| Nº | Y | VIG | PH | FS | SD | CD | QPB | LPB | NNR | CLR | CER | LM | CS | CF | FMC | FUC |
|---|---|---|---|---|---|---|---|---|---|---|---|---|---|---|---|---|
| 73 | 2.50 | 8 | 141 | 3 | 44 | 164 | 56 | 66 | 19 | 2 | 2 | 2 | 2 | 1 | 3 | 3 |
| 74 | 1.80 | 8 | 117 | 3 | 4 | 60 | 48 | 60 | 17 | 1 | 2 | 2 | 2 | 1 | 3 | 3 |
| 77 | 0.85 | 7 | 130 | 3 | 39 | 140 | 47 | 60 | 15 | 2 | 2 | 2 | 2 | 1 | 3 | 2 |
| 80 | 1.68 | 8 | 135 | 3 | 36 | 159 | 51 | 66 | 22 | 2 | 2 | 2 | 2 | 3 | 3 | 3 |
| 81 | 1.78 | 7 | 138 | 3 | 35 | 153 | 56 | 73 | 24 | 2 | 2 | 2 | 2 | 1 | 3 | 3 |
| 82 | 1.05 | 7 | 128 | 3 | 35 | 134 | 56 | 62 | 20 | 2 | 2 | 2 | 2 | 1 | 3 | 3 |
| 86 | 1.43 | 7 | 149 | 3 | 35 | 144 | 57 | 56 | 21 | 2 | 2 | 2 | 2 | 2 | 3 | 3 |
| 87 | 2.65 | 8 | 133 | 3 | 48 | 177 | 50 | 64 | 19 | 2 | 2 | 2 | 2 | 1 | 3 | 3 |
| 88 | 1.78 | 7 | 122 | 3 | 40 | 139 | 50 | 64 | 21 | 2 | 2 | 2 | 2 | 3 | 3 | 3 |
| 90 | 2.33 | 7 | 132 | 3 | 39 | 142 | 48 | 65 | 22 | 2 | 2 | 2 | 2 | 1 | 3 | 3 |
| 91 | 1.43 | 6 | 130 | 3 | 34 | 136 | 53 | 56 | 18 | 2 | 2 | 2 | 2 | 2 | 3 | 3 |
| 92 | 2.05 | 8 | 145 | 3 | 47 | 183 | 55 | 82 | 24 | 2 | 2 | 2 | 2 | 1 | 4 | 3 |
| 93 | 1.50 | 7 | 136 | 3 | 36 | 163 | 48 | 69 | 21 | 2 | 2 | 2 | 2 | 1 | 3 | 3 |
| 94 | 0.78 | 6 | 123 | 2 | 33 | 134 | 43 | 58 | 21 | 2 | 3 | 2 | 2 | 1 | 3 | 3 |
| 95 | 2.88 | 8 | 141 | 3 | 41 | 164 | 55 | 73 | 25 | 2 | 2 | 2 | 2 | 2 | 3 | 3 |
| 96 | 1.30 | 7 | 135 | 3 | 35 | 149 | 46 | 69 | 21 | 2 | 2 | 2 | 3 | 1 | 3 | 3 |
| 97 | 2.33 | 7 | 129 | 3 | 36 | 147 | 54 | 65 | 23 | 2 | 2 | 2 | 2 | 1 | 3 | 2 |
| 107 | 0.08 | 7 | 134 | 2 | 46 | 147 | 49 | 66 | 20 | 2 | 2 | 2 | 2 | 1 | 3 | 3 |
| 108 | 1.48 | 7 | 121 | 3 | 31 | 144 | 52 | 66 | 25 | 2 | 2 | 2 | 2 | 1 | 3 | 3 |
| 111 | 1.58 | 7 | 92 | 3 | 28 | 133 | 27 | 57 | 20 | 2 | 2 | 2 | 2 | 1 | 4 | 3 |
| 114 | 3.88 | 8 | 172 | 3 | 39 | 188 | 61 | 77 | 24 | 2 | 2 | 2 | 2 | 1 | 4 | 3 |
| 115 | 1.75 | 8 | 146 | 3 | 35 | 164 | 64 | 77 | 24 | 2 | 2 | 2 | 2 | 1 | 3 | 2 |
| 117 | 0.75 | 7 | 133 | 3 | 37 | 151 | 54 | 60 | 19 | 2 | 2 | 2 | 2 | 2 | 3 | 3 |
| 122 | 1.90 | 7 | 146 | 3 | 37 | 147 | 44 | 63 | 22 | 1 | 2 | 2 | 2 | 1 | 3 | 3 |
| 123 | 0.10 | 5 | 103 | 3 | 26 | 116 | 26 | 48 | 11 | 2 | 3 | 1 | 2 | 1 | 3 | 3 |
| 124 | 0.10 | 8 | 156 | 3 | 40 | 169 | 55 | 70 | 21 | 2 | 3 | 2 | 2 | 2 | 4 | 3 |
| 125 | 1.28 | 7 | 108 | 3 | 28 | 131 | 39 | 61 | 19 | 2 | 2 | 2 | 2 | 1 | 3 | 2 |
| 126 | 1.05 | 6 | 117 | 3 | 45 | 119 | 43 | 46 | 14 | 2 | 3 | 1 | 2 | 1 | 3 | 3 |
| 127 | 0.30 | 6 | 107 | 3 | 41 | 106 | 38 | 50 | 18 | 2 | 2 | 2 | 2 | 1 | 2 | 2 |
| 128 | 2.90 | 7 | 115 | 3 | 31 | 138 | 43 | 72 | 22 | 2 | 2 | 2 | 2 | 1 | 3 | 3 |
| 130 | 1.15 | 7 | 120 | 3 | 39 | 131 | 45 | 53 | 18 | 2 | 2 | 2 | 2 | 1 | 3 | 2 |
| 133 | 0.07 | 6 | 128 | 3 | 32 | 147 | 48 | 66 | 22 | 2 | 2 | 1 | 2 | 1 | 4 | 4 |
| 134 | 1.20 | 7 | 143 | 3 | 30 | 157 | 53 | 66 | 24 | 2 | 2 | 2 | 2 | 1 | 3 | 3 |
| 135 | 0.23 | 8 | 156 | 3 | 42 | 172 | 60 | 78 | 23 | 1 | 2 | 2 | 2 | 1 | 5 | 4 |
| 136 | 1.20 | 7 | 133 | 3 | 34 | 149 | 46 | 66 | 19 | 2 | 2 | 2 | 2 | 1 | 3 | 3 |
| 137 | 1.00 | 6 | 137 | 3 | 44 | 154 | 54 | 71 | 21 | 2 | 2 | 2 | 2 | 2 | 3 | 3 |
| 109 | 0.75 | 7 | 129 | 3 | 30 | 125 | 36 | 65 | 20 | 2 | 2 | 2 | 2 | 1 | 4 | 3 |
| 140 | 0.10 | 6 | 78 | 3 | 3 | 100 | 30 | 40 | 11 | 1 | 2 | 1 | 2 | 1 | 3 | 2 |
| 141 | 0.80 | 7 | 146 | 3 | 36 | 141 | 45 | 68 | 23 | 2 | 2 | 2 | 2 | 1 | 3 | 2 |
| 142 | 0.90 | 6 | 139 | 3 | 33 | 143 | 43 | 72 | 22 | 1 | 2 | 2 | 2 | 1 | 4 | 3 |
| 143 | 0.58 | 6 | 101 | 3 | 26 | 122 | 30 | 62 | 19 | 2 | 2 | 2 | 2 | 2 | 3 | 3 |
| μ | 1.35 | 6.81 | 129.74 | 2.88 | 34.72 | 143.33 | 47.51 | 64.0 | 20.23 | 1.58 | 1.99 | 1.74 | 2.02 | 1.27 | 3.07 | 2.76 |
| Resistance | Locus | Gene | Marker | Type | Distance (cM) | Tag | Primers | T (°C) | Reference |
|---|---|---|---|---|---|---|---|---|---|
| Hemileia vastatrix | A | SH3 | SAT 244 | SSR | 0 | Codominant | F:GCATGTGCTTTTTGATGTCGT R:GCATACTAAGGAATTATCTGACTGCT | 52 | [47,49] |
| BA-124 -12K-f | SCAR | 0 | Dominant | F:TGATTTCGCTTGTTGTCGAG R: TGCAGATTGATGGCACGTTA | 56 | ||||
| B | Gene/QTL-GL2 | CaRHv8 | SCAR | 3 | Dominant | F:CCTTCTAGTGTTACCGAGGA R: CTTAGCGCCATGAATAGCCA | 65 | [59] | |
| SSR 016 | SSR | 3.7 | Codominant | R:CCACACAACTCTCCTCATTC F:ACCCGAAAGAAAGAACCAAG | 65 | [48] | |||
| C | Gene/QTL-GL5 | CaRHv9 | SCAR | 2.3 | Dominant | F:TGATGAAGAAGAGCGCATAGC R:GTCTAAGACCAGAATCAGATGG | 65 | [59] | |
| D | NB-ARC e LRR | CARF 005 | Functional | . | Dominant | F:GGACATCAACACCAACCTC R:ATCCCTACCATCCACTTCAAC | 60 | [25,52] | |
| E | HdT_LRR_RLK2 | RLK2 | Functional | . | Dominant | F:GCTCACAGGTCCGATTCCTCTG R:TTTGGGAATAGGCCCGGAAAGA | 60 | [24] | |
| Colletotrichum kahawae | F | Ck-1 | SAT 235 | SSR | 0 | Codominant | F:TCGTTCTGTCATTAAATCGTCAA R: GCAAATCATGAAAATAGTTGGTG | 50 | [30,49] |
| SAT 207 | SSR | 17.2 | Codominant | F:GAAGCCGTTTCAAGCC R: CAATCTCTTTCCGATGCTCT | 50 |
| TRAITS | ||
|---|---|---|
| Y | Yield | |
| Estimated in liters per plant | ||
| VIG | Vegetative vigor | |
| Evaluated on a scoring scale ranging from 1 (minimum vigor) to 10 (maximum vigor) | ||
| PH | Plant height | |
| Measured in the main orthotropic branch, from the soil surface to the final point of branch growth | ||
| FS | Fruit size | |
| 1 = tiny, 2 = small, 3 = medium, 4 = big, and 5 = large | ||
| SD | Stem diameter | |
| Measured with the aid of a digital caliper, in the region of the plant’s stem (+ or −5 cm from the surface of the soil) | ||
| CD | Canopy diameter | |
| Measured in the transverse direction to the planting line, measuring the largest projection of the coffee tree canopy | ||
| QPB | Quantity of productive branch | |
| Number on the main stem | ||
| LPB | Length of productive branch | |
| Measurement in the middle third of a representative plagiotropic branch of the plant | ||
| NNR | Number of nodes in the reproductive branch | |
| Number of nodes of the representative plagiotropic branch of the plant measured in LPB | ||
| CLR | Coffee leaf rust severity | |
| 1—Absence of pustules and hypersensitivity reactions | ||
| 2—Few leaves with pustules without spores and hypersensitivity reactions | ||
| 3—Few pustules with high spore production and poorly distributed | ||
| 4—Medium content of pustules per leaf, with high spore production and well distributed throughout the plant | ||
| 5—High quantity of pustules, spore production, and plant defoliation | ||
| Note: Plants with a score of 1 or 2 = resistant and 3 to 5 = susceptible | ||
| CER | Cercosporiosis severity | |
| 1—Leaf without cercospora symptoms | ||
| 2—Low incidence of cercospora lesions on the leaves | ||
| 3—Medium incidence of small-diameter cercospora lesions on the leaves | ||
| 4—High incidence of large-diameter cercospora lesions on the leaves | ||
| 5—Severity of cercospora on leaves with presence of necrosis | ||
| Note: Plants with a score of 1 or 2 = resistant and 3 to 5 = susceptible | ||
| CLM | Coffee leaf miner infestation | |
| 1—Immune leaves, without any injury | ||
| 2—Leaves with few sharply shaped lesions | ||
| 3—Leaves with few and small lesions | ||
| 4—Leaves with moderate infestation and typical lesions with live larvae | ||
| 5—Leaves with severe infestation and typical lesions with live larvae | ||
| CS | Color of the sprout | |
| 1—Green; 2—light bronze; 3—bronze; and 4—dark bronze | ||
| CF | Color of ripe fruit | |
| 1—Green; 2—yellow; and 3—orange | ||
| FMC | Fruit maturation cycle | |
| 1—Early; 2—medium to early; 3—medium; 4—medium to late; and 5—late | ||
| FUC | Fruit uniformity cycle | |
| 1—Uniform; 2—moderately uniform; 3—moderately non-uniform; and 4—non-uniform | ||
Disclaimer/Publisher’s Note: The statements, opinions and data contained in all publications are solely those of the individual author(s) and contributor(s) and not of MDPI and/or the editor(s). MDPI and/or the editor(s) disclaim responsibility for any injury to people or property resulting from any ideas, methods, instructions or products referred to in the content. |
© 2025 by the authors. Licensee MDPI, Basel, Switzerland. This article is an open access article distributed under the terms and conditions of the Creative Commons Attribution (CC BY) license (https://creativecommons.org/licenses/by/4.0/).
Share and Cite
Mariz, B.L.; Caixeta, E.T.; Resende, M.D.V.d.; Oliveira, A.C.B.d.; Almeida, D.P.d.; Alves, D.R. Exploring the Genetic Potential for Multi-Resistance to Rust and Other Coffee Phytopathogens in Breeding Programs. Plants 2025, 14, 391. https://doi.org/10.3390/plants14030391
Mariz BL, Caixeta ET, Resende MDVd, Oliveira ACBd, Almeida DPd, Alves DR. Exploring the Genetic Potential for Multi-Resistance to Rust and Other Coffee Phytopathogens in Breeding Programs. Plants. 2025; 14(3):391. https://doi.org/10.3390/plants14030391
Chicago/Turabian StyleMariz, Bruna Lopes, Eveline Teixeira Caixeta, Marcos Deon Vilela de Resende, Antônio Carlos Baião de Oliveira, Dênia Pires de Almeida, and Danúbia Rodrigues Alves. 2025. "Exploring the Genetic Potential for Multi-Resistance to Rust and Other Coffee Phytopathogens in Breeding Programs" Plants 14, no. 3: 391. https://doi.org/10.3390/plants14030391
APA StyleMariz, B. L., Caixeta, E. T., Resende, M. D. V. d., Oliveira, A. C. B. d., Almeida, D. P. d., & Alves, D. R. (2025). Exploring the Genetic Potential for Multi-Resistance to Rust and Other Coffee Phytopathogens in Breeding Programs. Plants, 14(3), 391. https://doi.org/10.3390/plants14030391

