First Insights into the Anti-Inflammatory Potential of Colliguaja odorifera Molina Leaf Extracts and Their Isolated Phenolic Compounds
Abstract
1. Introduction
2. Results
2.1. LOX Inhibitory Activity of Colliguaja Odorifera Leaf Extracts
2.2. sPLA2 and Hyaluronidase Inhibitory Activities of C. odorifera Leaf Extracts
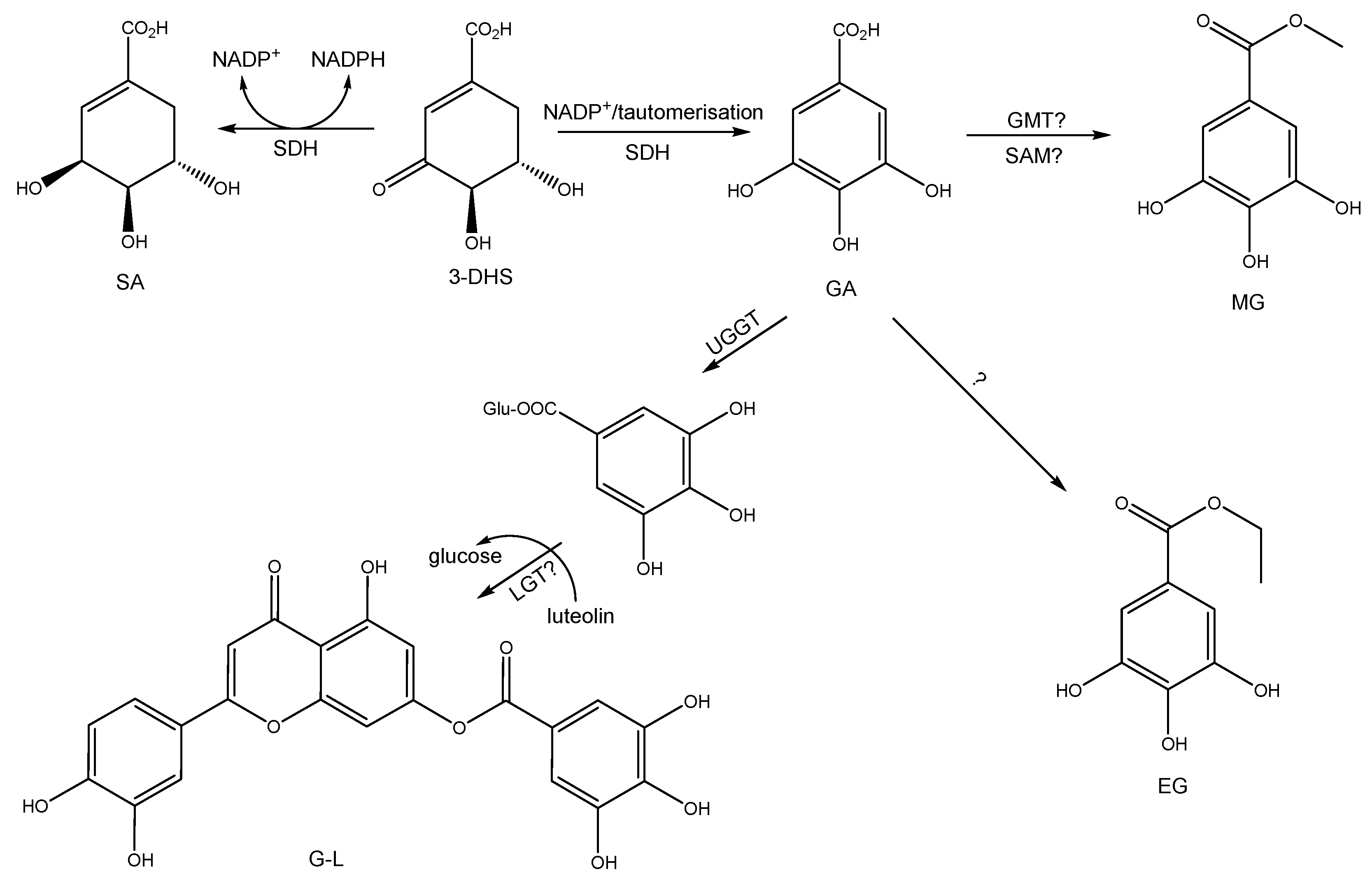
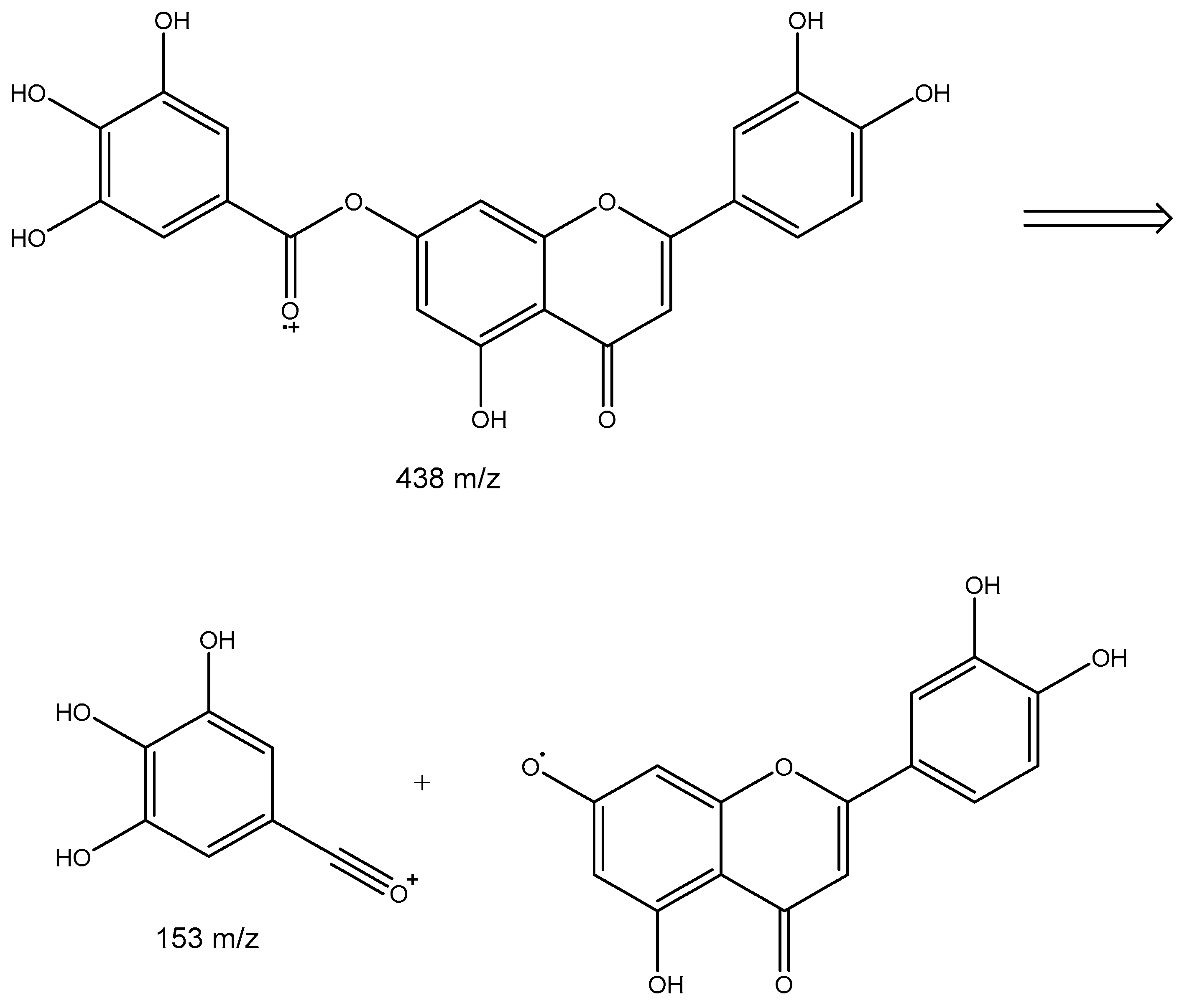
2.3. Chemical Characterization of the Ethyl Acetate Extract (EA-E)
3. Discussion
4. Materials and Methods
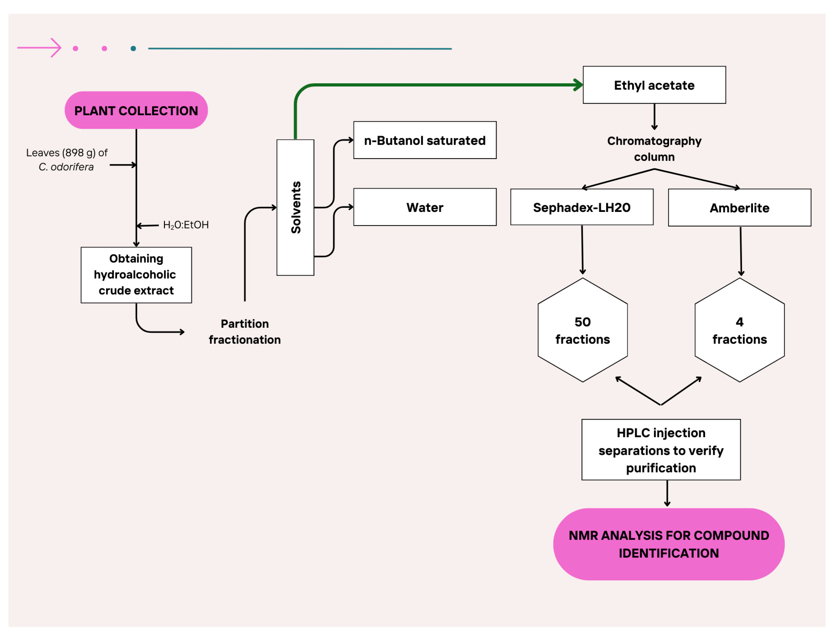
4.1. Plant Collection and Extracts Obtention
4.2. Inhibitory LOX Activity
4.3. Screening Assay for Phospholipase A2 Inhibitors (Type V)
4.4. Hyaluronidase Inhibition Assay
4.5. Analysis of EA-E by High-Performance Liquid Chromatography Coupled to High Resolution Electrospray Ionization Mass Spectrometry (HPLC-HR-ESI-MS)
4.6. Isolation and Identification of the Main Compounds in EA-E
4.7. Statistical Analysis
5. Conclusions
Author Contributions
Funding
Data Availability Statement
Acknowledgments
Conflicts of Interest
Abbreviations
| LOX | Lipoxygenase |
| sPLA2 | Secretory phospholipase |
| HA | Hyaluronidase |
| EA-E | Ethyl acetate extract |
| B-E | Butanol extract |
| W-E | Water extract |
References
- Xu, Y.; Tang, P.; Zhu, M.; Wang, Y.; Sun, D.; Li, H.; Chen, L. Diterpenoids from the genus Euphorbia: Structure and biological activity (2013–2019). Phytochemistry 2021, 190, 112846. [Google Scholar] [CrossRef] [PubMed]
- Marticorena, C. Contribución a la estadística de la flora vascular de Chile. Gayana Bot. 1990, 47, 85–113. [Google Scholar]
- Bittner, M.; Alarcón, J.; Aqueveque, P.; Becerra, J.; Hernández, V.; Hoeneisen, M.; Silva, M. Estudio químico de especies de la familia Euphorbiaceae en Chile. Bol. Soc. Chil. Quím. 2001, 46, 419–431. [Google Scholar] [CrossRef]
- Rodríguez, R.; Marticorena, C.; Alarcón, D.; Baeza, C.; Cavieres, L.; Finot, V.L.; Fuentes, N.; Kiessling, A.; Mihoc, M.; Pauchard, A.; et al. Catálogo de las plantas vasculares de Chile. Gayana Bot. 2018, 75, 1–430. [Google Scholar] [CrossRef]
- Bull-Hereñu, K.; MartÍnez, E.; Squeo, F. Structure and genetic diversity in Colliguaja odorifera Mol. (Euphorbiaceae), a shrub subjected to Pleisto-Holocenic natural perturbations in a Mediterranean South American región. J. Biogeogr. 2005, 32, 1129–1138. [Google Scholar] [CrossRef]
- Murillo, D. Memoria Sobre Plantas Medicinales de Chile y el Uso que de Ellas se Hacen en el País; Imprenta del Ferrocarril: Santiago, Chile, 1861; p. 627. [Google Scholar]
- Espinoza, E. Plantas medicinales de Chile. In Jeografía Descriptiva de La República de Chile, 1st ed.; Espinoza, E., Ed.; Imprenta i Encuadernación Barcelona: Santiago, Chile, 1897; pp. 3–15. [Google Scholar]
- Gusinde, M. Plantas medicinales que los indios Araucanos recomiendan. Anthropos 1936, 31, 555–571. [Google Scholar]
- de Mösbach, E.W. Botánica Indígena de Chile, 2nd ed.; Ediciones Mac-Kay: Puerto Varas, Chile, 2023; pp. 91–92. [Google Scholar]
- Bittner, M.; Becerra, J.; Hoeneisen, M.; Silva, M. Chemical and biological studies of Chilean species of Euphorbiaceae. In Flora de Chile: Biología, Farmacología y Química, 1st ed.; Muñoz, O., Fajardo, V., Eds.; Universidad de Playa Ancha: Valparaíso, Chile, 2005; pp. 69–85. [Google Scholar]
- Cordero, S.; Gálvez, F.; Abello, L. Usos Tradicionales de la Flora de Chile, 1st ed.; Ediciones Botánicas, Editorial Planeta de papel Ltda: Valparaíso, Chile, 2020; Volume I, p. 408. [Google Scholar]
- Alvarez, M.; Gil, R.; Acosta, M.; Saad, R.; Borkowski, E.; María, A. Diuretic activity of aqueous extract and botulin from Colliguaja integerrima in rats. Pharmac. Biol. 2009, 47, 274–278. [Google Scholar] [CrossRef]
- Vitorino, G.P.; Quezada, D.P.; Mamuncurá, M.S.; Córdoba, O.S.; Flores, M.J. Colliguaja integerrina Gillis & Hook. In Medicinal and Aromatic Plants of South America Vol. 2 Argentina, Chile and Uruguay; Máthé, Á., Bandoni, A., Eds.; Springer: Cham, Switzerland, 2021; Volume 7, pp. 173–181. [Google Scholar]
- Ciampagna, M.L. Estudio de la Interacción Entre Grupos Cazadores Recolectores de Patagonia y las Plantas Silvestres: El Caso de la Costa Norte de Santa Cruz Durante el Holoceno Medio y Tardío. Ph.D. Thesis, Facultad de Ciencias Naturales y Museo, Universidad Nacional de La Plata, La Plata, Argentina, 2014; p. 537. [Google Scholar]
- Gnecco, S.; Bartulín, J.; Marticorena, C.; Ramírez, A. Chilean Euphorbiaceae as sources of fuels and raw chemicals. Biomass 1988, 15, 165–173. [Google Scholar] [CrossRef]
- Gnecco, S.; Bartulin, J.; Becerra, J.; Marticorena, C. n-Alkanes from Chilean Euphorbiaceae and Compositae species. Phytochemistry 1989, 8, 1251–1256. [Google Scholar] [CrossRef]
- Saleem, M. Lupeol, a novel anti-inflammatory and anti-cancer dietary triterpene. Cancer Lett. 2009, 285, 109–115. [Google Scholar] [CrossRef]
- Nile, A.; Nile, S.H.; Shin, J.; Park, G.; Oh, J.-W. Quercetin-3-glucoside extracted from apple pomace induces cell cycle arrest and apoptosis by increasing intracellular ROS levels. Int. J. Mol. Sci. 2021, 22, 10749. [Google Scholar] [CrossRef]
- Hu, C.; Ma, S. Recent development of lipoxygenase inhibitors as anti-inflammatory agents. Med. Chem. Commun. 2018, 9, 212. [Google Scholar] [CrossRef] [PubMed]
- Harmut, K.; Thiele, B.J. The diversity of the lipoxygenase family: Many sequence data but little information on biological signi¢cance. FEBS Lett. 1999, 449, 7–11. [Google Scholar]
- Loncaric, M.; Strelec, I.; Moslavac, T.; Šubaric, D.; Pavic, V.; Molnar, M. Lipoxygenase inhibition by plant extracts. Biomolecules 2021, 11, 152. [Google Scholar] [CrossRef] [PubMed]
- Iqbal, A.; Abbas, W.; Ejaz, S.; Riaz, N.; Ashok, A.K.; Hayat, M.M.; Ashraf, M. Mulimodal evaluation of lipoxygenase-targeting NSAIDs using integrated in vitro, SAR, in silico, cytotoxicity towards MCF-7 cell line, DNA docking and MSD simulation approaches. Int. J. Biol. Macromol. 2025, 214, 143665. [Google Scholar] [CrossRef]
- Saleem, H.; Ahmad, I.; Gill, M.S.A. Evaluation of lipoxygenase inhibition of Jatropha gossypifolia, a medicinal plant from Pakistan. Bangladesh J. Pharmacol. 2016, 11, 319. [Google Scholar] [CrossRef]
- Palit, P.; Mandal, S.C.; Bhunia, B. Total steroid and terpenoid enriched fraction from Euphorbia neriifolia Linn offers protection against nociceptive-pain, inflammation, and in vitro arthritis Model: An insight of mechanistic study. Int. Immunopharmacol. 2016, 41, 106–115. [Google Scholar] [CrossRef]
- Mbhele, N.; Ncube, B.; Ndhlala, A.R.; Moteetee, A. Pro-inflammatory enzyme inhibition and antioxidant activity of six scientifically unexplored indigenous plants traditionally used in South Africa to treat wounds. S. Afr. J. Bot. 2022, 147, 119–129. [Google Scholar] [CrossRef]
- Ngouana, V.; Tsouh, V.; Donfack, V.; Kemzeu, R.; Dongmo, Y.; Kamdem, B.; Bakarnga-Via, I.; Jazet, P.; Fekam, F. Antifungal, antiradical and anti-inflammatory properties of four Euphorbiaceae species. Curr. Top. Phytochem. 2022, 18, 65–78. [Google Scholar]
- Paun, G.; Neagu, E.; Moroeanu, V.; Albu, C.; Savin, S.; Radu, G. Chemical and bioactivity evaluation of Eryngium planum and Cnicus benedictus polyphenolic-rich extracts. BioMed Res. Int. 2019, 2019, 3692605. [Google Scholar] [CrossRef]
- Phosrithong, N.; Nuchtavorn, N. Antioxidant and anti-inflammatory activities of Clerodendrum leaf extracts collected in Thailand. Eur. J. Integr. Med. 2016, 8, 281–285. [Google Scholar] [CrossRef]
- Marlin, S.; Elya, B. Antioxidant activity and lipoxygenase enzyme inhibition assay with total flavonoid content from Garcinia hombroniana Pierre leaves. Phcog. J. 2017, 9, 267–272. [Google Scholar] [CrossRef]
- Avelia, S.; Mauldina, M.G.; Elya, B. Antioxidant activity and lipoxygenase inhibitory assay with total flavonoid content of Garcinia lateriflora Blume leaves extract. Asian J. Phar. Clin. Res. 2017, 10, 163–165. [Google Scholar] [CrossRef]
- Putri, N.L.; Elya, B.; Puspitasari, N. Antioxidant activity and lipoxygenase inhibition test with total flavonoid content from Garcinia kydia Roxburgh leaves extract. Phcog. J. 2017, 9, 280–284. [Google Scholar] [CrossRef]
- Handayani, E.; Nuraini, P. Cyclea barbata leaf extract: Lipoxygenase inhibitory activity and phytochemical screening. Int. J. Appl. Pharm. 2018, 10, 106–109. [Google Scholar] [CrossRef]
- Sobeh, M.; Hamza, M.S.; Ashour, M.L.; Elkhatieb, M.; El Raey, M.A.; Abdel-Naim, A.B.; Wink, M. A polyphenol-rich fraction from Eugenia uniflora exhibits antioxidant and hepatoprotective activities in vivo. Pharmaceuticals 2020, 13, 84. [Google Scholar] [CrossRef]
- Arniati, M.P.; Baits, M.; Tahir, M. Determination of total phenolic levels of ethyl acetate fraction of llove leaves (Syzygium aromaticum (L.) Merr). Pharm. Rep. 2022, 1, 29–32. [Google Scholar]
- Subardini, D.; Elya, B.; Noviani, A. Lipoxygenase inhibitory assay of ethyl acetate fraction from star fruit leaves (Averrhoa carambola l.) from three regions in west java. Int. J. Appl. Pharmac. 2020, 12, 119–121. [Google Scholar] [CrossRef]
- Nishida, Y.; Sugahara, S.; Wada, K.; Toyohisa, D.; Tanaka, T.; Ono, M.; Yasuda, S. Inhibitory effects of the ethyl acetate extract from bulbs of Scilla scilloides on lipoxygenase and hyaluronidase activities. Pharm. Biol. 2014, 52, 1351–1357. [Google Scholar] [CrossRef]
- Khan, S.A.; Ilies, M.A. The phospholipase A2 Superfamily: Structure, isozymes, catalysis, physiologic and pathologic roles. Int. J. Mol. Sci. 2023, 24, 1353. [Google Scholar] [CrossRef]
- Dennis, E.A.; Cao, J.; Hsu, Y.-H.; Magrioti, V.; Kokotos, G. Phospholipase A enzymes: Physical structure, biological function, disease implication, chemical inhibition, and therapeutic intervention. Chem. Rev. 2011, 111, 6130–6185. [Google Scholar] [CrossRef] [PubMed]
- Six, D.A.; Dennis, E.A. The expanding superfamily of phospholipase A2 enzymes: Classification and characterization. Biochim. Biophys. Acta 2000, 1488, 1–19. [Google Scholar] [CrossRef] [PubMed]
- Boilard, E.; Lai, Y.; Larabee, K.; Balestrieri, B.; Ghomashchi, F.; Fujioka, D.; Gobezie, R.; Coblyn, J.S.; Weinblatt, M.E.; Massarotti, E.M.; et al. A novel anti-inflammatory role for secretory phospholipase A2 in immune complex-mediated arthritis: Opposing functions of sPLA2in arthritis. EMBO Mol. Med. 2010, 2, 172–187. [Google Scholar] [CrossRef] [PubMed]
- Balestrieri, B.; Arm, J.P. Group V sPLA2: Classical and novel functions. BBA 2006, 1761, 1280–1288. [Google Scholar] [CrossRef]
- Arnold, E.; Benz, T.; Zapp, C.; Wink, M. Inhibition of cytosolic phospholipase A2α (cPLA2α) by medicinal plants in relation to their phenolic content. Molecules 2015, 20, 15033–15048. [Google Scholar] [CrossRef]
- Giresha, A.S.; Pramod, S.N.; Sathisha, A.D.; Dharmappa, K.K. Neutralization of inflammation by inhibiting in vitro and in vivo secretory A2 by ethanol extract of Boerhaavia diffusa L. Pharmacogn. Res. 2017, 9, 174–181. [Google Scholar]
- Stern, R.; Asari, A.A.; Sugahara, K.N. Hyaluronan fragments: An information rich system. Eur. J. Cell Biol. 2006, 85, 699–715. [Google Scholar] [CrossRef]
- Studzińska-Sroka, E.; Dudek-Makuch, M.; Chanaj-Kaczmarek, J.; Czepulis, N.; Korybalska, K.; Rutkowski, R.; Łuczak, J.; Grabowska, K.; Bylka, W.; Witowski, J. Anti-inflammatory activity and phytochemical profile of Galinsoga parviflora cav. Molecules 2018, 23, 2133. [Google Scholar] [CrossRef]
- Balsinde, J.; Balboa, M.A.; Insel, P.A.; Dennis, E.A. Regulation and inhibition of phospholipase A2. Annu. Rev. Pharmacol. Toxicol. 1999, 39, 175–189. [Google Scholar] [CrossRef]
- Girish, K.S.; Kemparaju, K.; Nagaraju, S.; Vishwanath, B.S. Hyaluronidase Inhibitors: A biological and therapeutic perspective. Curr. Med. Chem. 2009, 16, 2261–2288. [Google Scholar] [CrossRef]
- Medina, A.V.; Nazareno, M.A.; Chaillou, L.L. Inhibitory effect of phenolic compounds on lipoxygenase activity in reverse micellar systems. Food Biosci. 2024, 62, 105039. [Google Scholar] [CrossRef]
- Zhang, Y.-Y.; Thakur, K.; Wei, C.-K.; Wang, H.; Zhang, J.-G.; Wei, Z.-J. Evaluation of inhibitory activity of natural plant polyphenols on Soybean lipoxygenase by UFLC-mass spectrometry. S. Afr. J. Bot. 2019, 120, 179–185. [Google Scholar] [CrossRef]
- Batory, M.; Rotsztejn, H. Shikimic acid in the light of current knowledge. J. Cosmet. Dermatol. 2021, 21, 501–505. [Google Scholar] [CrossRef] [PubMed]
- Middleton, E.; Kandaswami, C.; Theoharides, T.C. The effects of plant flavonoids on mammalian cells: Implications for inflammation, heart disease, and cancer. Pharmacol. Rev. 2000, 52, 673–751. [Google Scholar] [CrossRef]
- Kroes, K.H.; van der Berg, A.J.J.; Quarles van Ufford, H.C.; van Dijk, H.; Labadie, R.P. Anti-inflammatory activity of gallic acid. Planta Med. 1992, 58, 499–504. [Google Scholar] [CrossRef]
- Liang, H.; Huang, Q.; Zou, L.; Wei, P.; Lu, J.; Zhang, Y. Methyl gallate: Review of pharmacological activity. Pharmacol. Res. 2023, 194, 106849. [Google Scholar] [CrossRef] [PubMed]
- Galvão, F.; dos Santos, E.; Dantas, F.; Santos, J.; Sauda, T.; dos Santos, A.; Carvalho Souza, R.; Pinto, L.; Moraes, C.; Sangalli, A.; et al. Chemical composition and effects of ethanolic extract and gel of Cochlospermum regium (Schrank) Pilg. Leaves on inflammation, pain, and wounds. J. Ethnopharmacol. 2023, 302, 115881. [Google Scholar] [CrossRef]
- Hongxia, C.; Yuan, J.; Du, X.; Wang, M.; Yue, M.; Liu, J. Ethyl gallate suppresses proliferation and invasion in human breast cancer cells via Akt-NF-κB signaling. Oncol. Rep. 2015, 33, 1284–1290. [Google Scholar]
- Muddu, C.; Jayaprakash, N.K.; Asha, S.; Sravan, T. Biological potential of ethyl gallate. Res. J. Biotech. 2024, 19, 122–125. [Google Scholar] [CrossRef]
- Huang, K.; Li, M.; Liu, Y.; Zhu, M.; Zhao, G.; Zhou, Y.; Zhang, L.; Wu, Y.; Dai, X.; Xia, T.; et al. Functional analysis of 3-dehydroquinate dehydratase/shikimate dehydrogenases involved in shikimate pathway in Camellia sinensis. Front. Plant Sci. 2019, 10, 1268. [Google Scholar] [CrossRef]
- Kasama, J.S.T.; Ohishi, M.; Ding, L.; Hofus, D.; Hajirezaei, M.-R.; Ferni, A.R. Functional analysis of the essential bifunctional tobacco enzyme 3-dehydroquinate dehydratase/shikimate dehydrogenase in transgenic tobacco plants. J. Exp. Bot. 2007, 58, 2053–2067. [Google Scholar] [CrossRef]
- Maeda, H.; Dudareva, N. The shikimate pathway and aromatic amino acid biosynthesis in plants. Annu. Rev. Plant Biol. 2012, 63, 73–105. [Google Scholar] [CrossRef] [PubMed]
- Dewick, P.M.; Haslam, E. Phenol biosynthesis in higher plants. Gallic acid. Biochem. J. 1969, 113, 537. [Google Scholar] [CrossRef] [PubMed]
- Ossipov, V.; Salminen, J.P.; Ossipova, S.E.; Pihlaja, K. Gallic acid and hydrolysable tannins are formed in birch leaves from an intermediate compound of the shikimate pathway. Biochem. Syst. Ecol. 2003, 31, 3–16. [Google Scholar] [CrossRef]
- Lekouagheta, A.; Boutefnouchetc, A.; Bensuicie, C.; Galie, L.; Ghenaietb, K.; Tichati, L. In vitro evaluation of antioxidant and anti-inflammatory activities of the hydroalcoholic extract and its fractions from Leuzea conifera L. roots. S. Afr. J. Bot. 2020, 132, 103–107. [Google Scholar] [CrossRef]
- da Silva, G.; Tanic, M.; Rocha, J.; Serrano, R.; Gomes, E.T.; Sepodes, B.; Silva, O. In vivo anti-inflammatory effect and toxicological screening of Maytenus heterophylla and Maytenus senegalensis extracts. Hum. Exp. Toxicol. 2010, 30, 693–700. [Google Scholar] [CrossRef]
- Çoruh, N.; Özdoğan, N. Identification and quantification of phenolic components of Rosa heckeliana Tratt roots. J. Liq. Chromatogr. Relat. Technol. 2015, 38, 569–578. [Google Scholar] [CrossRef]
- Abubakar, A.R.; Haque, M. Preparation of medicinal plants: Basic extraction and fractionation procedures for experimental purposes. J. Phar. Bioallied Sci. 2020, 20, 1–10. [Google Scholar] [CrossRef]
- Lyckander, I.M.; Malterud, K.E. Lipophilic flavonoids from Orthosiphon spicatus as inhibitors of 15-lipoxygenase. Acta Phar. Nord. 1992, 4, 159–166. [Google Scholar]
- Ben-Nasr, S.; Aazza, S.; Mnif, W.; Miguel, M.G.C. Antioxidant and anti-lipoxygenase activities of extracts from different parts of Lavatera cretica L. grown in Algarve (Portugal). Pharmacog. Mag. 2015, 11, 48. [Google Scholar] [CrossRef]
- George, A.; Chinnappan, S.; Chintamaneni, M.; Kotak, V.; Choudhary, Y.; Kueper, T.; Radhakrishnan, A.K. Anti-inflammatory effects of Polygonum minus (Huds) extract (Lineminus™) in in-vitro enzyme assays and carrageenan-induced paw edema. BMC Complement. Altern. Med. 2014, 14, 355. Available online: http://www.biomedcentral.com/1472-6882/14/355 (accessed on 12 December 2025). [CrossRef]
- Lättig, J.; Böhl, M.; Fischer, P.; Tischer, T.; Tietböhl, C.; Menschikowski, M.; Gutzeit, H.O.; Metz, P.; Pisabarro, M.T. Mechanism of inhibition of human secretory phospholipase A2 by flavonoids: Rationale for lead design. J. Comput. Aided Mol. Des. 2007, 21, 473–483. [Google Scholar] [CrossRef]
- Perera, H.D.S.M.; Samarasekera, J.K.R.R.; Handunnetti, S.M.; Weerasena, O.V.D.S.J. In vitro anti-inflammatory and anti-oxidant activities of Sri Lankan medicinal plants. Ind. Crop. Prod. 2016, 94, 610–620. [Google Scholar] [CrossRef]
- Wolfender, J.L. HPLC in natural product analysis: The detection issue. Planta Med. 2009, 75, 719–734. [Google Scholar] [CrossRef]
- Solano-Cueva, N.; Figueroa, J.G.; Loja, C.; Armijos, C.; Vidari, G.; Ramírez, J.A. Validated HPLC-UV-ESI-IT-MS Method for the quantification of carnosol in Lepechinia mutica, a medicinal plant endemic to Ecuador. Molecules 2023, 28, 6701. [Google Scholar] [CrossRef] [PubMed]
- Rosler, K.H.; Goodwin, R.S. A general use of Amberlite XAD-2 resin for the purification of flavonoids from aqueous fractions. J. Nat. Prod. 1984, 47, 188. [Google Scholar] [CrossRef]




| Sample | LOX Inhibition (IC50 µg/mL) | Statistical Differences 1 | |
|---|---|---|---|
| Leaf extracts | HA-E | 64.65 ± 12.92 | a |
| EA-E | 11.75 ± 1.86 | c | |
| B-E | 42.50 ± 10.61 | b | |
| W-E | NI | - | |
| Pure compounds | Shikimic acid | 0.97 ± 0.04 | d |
| Gallic Acid | 0.37 ± 0.15 | d | |
| Methyl gallate | 60.70 ± 15.00 | a | |
| Ethyl gallate | 65.15 ± 12.45 | a | |
| Positive controls | Naproxen | 0.56 ± 0.02 | d |
| Quercetin | 0.48 ± 0.03 | d | |
| Sample | sPLA2 Inhibition (IC50 µg/mL) | HA Inhibition (IC50 µg/mL) |
|---|---|---|
| EA-E | 31.09 ± 4.59 a 1 | 6.60 ± 0.64 a 1 |
| Gallic acid | 11.16 ± 4.41 b | 1.76 ± 1.31 b |
| Shikimic acid | NI | NI |
| Quercetin (positive control) | 23.48 ± 3.85 a | 1.80 ± 0.17 b |
| Peak | Name | RT (min) | [mg/G d.m.] 1 | UV λmax | Molecular Weight (g/mol) | m/z Data | 1H NMR (ppm) | 13C NMR (ppm) |
|---|---|---|---|---|---|---|---|---|
| 1 | Shikimic acid | 3.2 | 0.3 | 210 | 174 | 197 [M + Na]+ 157 [M-OH]+ | δ 6.58 (s; H2) 4.21 (s; H3) 3.82 (m; H5) 3.57 (m; H4) 2.40 (d; H6a) 1.99 (d; H6b) | δ 168.07 (C1), 139.00 (C2), 128.36 (C3), 70.36 (C4), 66.87 (C5), 65.57 (C6), 29.94 (C7) |
| 2 | Gallic acid | 5.0 | 2.7 | 272 | 170 | 193 [M + Na]+ 171 [M + H]+ 153 [M-OH]+ | δH 6.88 (d; H2, H6) | δ 168.38 (C1),145.82 (C2), 138.65 (C3), 121.12 (C4), 109.67 (C5) |
| 3 | Methyl gallate | 6.8 | 0.23 | 272 | 184 | 185 [M + H]+ | δH 6.97 (s; H2, H6), 3.17 (s; H8) | δC: 120.40 (C1), 109.19 (C2, C6), 146.02 (C3, C5), 138.74 (C4), 168.21 (C7), 49.21 (C8) |
| 4 | Ethyl gallate | 7.4 | 0.7 | 273 | 198 | 199 [M + H]+ 221 [M + Na]+ | δH: 9.44 (H3, H5), 6.95 (s; H2, H6), 4.16 (s; H8), 1.21 (t; H9) | δC: 120.49 (C1), 109.33 (C2, C6), 145.59 (C3, C5), 139.01 (C4), 166.89 (C7), 61.06 (C8), 14.86 (C9) |
| 5 | Galloyl-luteolin | 13.0 | - | - | 438 | 309 [luteolin + Na]+ 153 [gallic acid-OH]+ | - | - |
| Species | Plan Part Extracted | Extracting Solvent | IC50 µg/mL | Control | IC50 µg/mL | Ref. |
|---|---|---|---|---|---|---|
| Jatropha gossypifolia L. | Leaf | Ethyl acetate | 58.5 | Baicalein | 22.4 | [23] |
| Euphorbia neriifolia | Stems | Hydro-alcoholic | 73.1 | - | - | [24] |
| Euphorbia clavarioides Boiss | Whole plant | Water | 50.5 | NDGA 1 | 0.45 | [25] |
| Croton zambesicus Müll. Arg. | Bark | MeOH | 93.7 | [26] | ||
| Mallotus oppositifolius Müll. Arg. | Leaf | MeOH | 39.2 | |||
| Neoboutonia glabrescens Prain | Leaf | MeOH | 66.3 | 0.48 | ||
| Drypetes gossweleri | Bark | MeOH/CH2Cl2 | 46.7 |
| Species | Plan Part Extracted | Extracting Solvent | IC50 µg/mL | Control | IC50 µg/mL | Ref. |
|---|---|---|---|---|---|---|
| Eryngium planum L. (Apiaceae) | Leaf | MEOH | 31.3 | Ibuprofen | 69.7 | [27] |
| Clerodendrum laevifolium (Lamiaceae) | Leaf | Ethanol | 14.1 | Indomethacin | 7.9 | [28] |
| Garcinia hombroniana (Clusiaceae) | Leaf | Ethyl acetate | 0.13 | - | - | [29] |
| Garcinia laterifolia (Clusiaceae) | Leaf | Ethyl acetate | 0.79 | - | - | [30] |
| Garcinia kydia (Clusiaceae) | Leaf | Ethyl acetate | 0.21 | - | - | [31] |
| Cyclea barbata Miers (Menispermaceae | Leaf | Ethyl acetate | 0.27 | Baicalein | 0.15 | [32] |
Disclaimer/Publisher’s Note: The statements, opinions and data contained in all publications are solely those of the individual author(s) and contributor(s) and not of MDPI and/or the editor(s). MDPI and/or the editor(s) disclaim responsibility for any injury to people or property resulting from any ideas, methods, instructions or products referred to in the content. |
© 2025 by the authors. Licensee MDPI, Basel, Switzerland. This article is an open access article distributed under the terms and conditions of the Creative Commons Attribution (CC BY) license (https://creativecommons.org/licenses/by/4.0/).
Share and Cite
Figueroa, A.; Mutis, A.; Hormazabal, E.; Rubilar, O.; Hermosilla, E.; Lago, J.H.G.; Quiroz, A.; Espinoza, J. First Insights into the Anti-Inflammatory Potential of Colliguaja odorifera Molina Leaf Extracts and Their Isolated Phenolic Compounds. Plants 2025, 14, 3839. https://doi.org/10.3390/plants14243839
Figueroa A, Mutis A, Hormazabal E, Rubilar O, Hermosilla E, Lago JHG, Quiroz A, Espinoza J. First Insights into the Anti-Inflammatory Potential of Colliguaja odorifera Molina Leaf Extracts and Their Isolated Phenolic Compounds. Plants. 2025; 14(24):3839. https://doi.org/10.3390/plants14243839
Chicago/Turabian StyleFigueroa, Amy, Ana Mutis, Emilio Hormazabal, Olga Rubilar, Edward Hermosilla, João Henrique Ghilardi Lago, Andrés Quiroz, and Javier Espinoza. 2025. "First Insights into the Anti-Inflammatory Potential of Colliguaja odorifera Molina Leaf Extracts and Their Isolated Phenolic Compounds" Plants 14, no. 24: 3839. https://doi.org/10.3390/plants14243839
APA StyleFigueroa, A., Mutis, A., Hormazabal, E., Rubilar, O., Hermosilla, E., Lago, J. H. G., Quiroz, A., & Espinoza, J. (2025). First Insights into the Anti-Inflammatory Potential of Colliguaja odorifera Molina Leaf Extracts and Their Isolated Phenolic Compounds. Plants, 14(24), 3839. https://doi.org/10.3390/plants14243839

