Root Functional Specialization in Dalbergia odorifera Reveals Localized Molecular Adaptations to Karst Rocky Desertification Stress
Abstract
1. Introduction
2. Results
2.1. Changes in Biomass and Root Morphological Characteristics of D. odorifera
2.2. Changes in Root Mineral Element Content
2.3. Changes in Root Activities, Enzyme Activity, Soluble Protein and Carbohydrates Content
2.4. Differential Proteomics Analysis
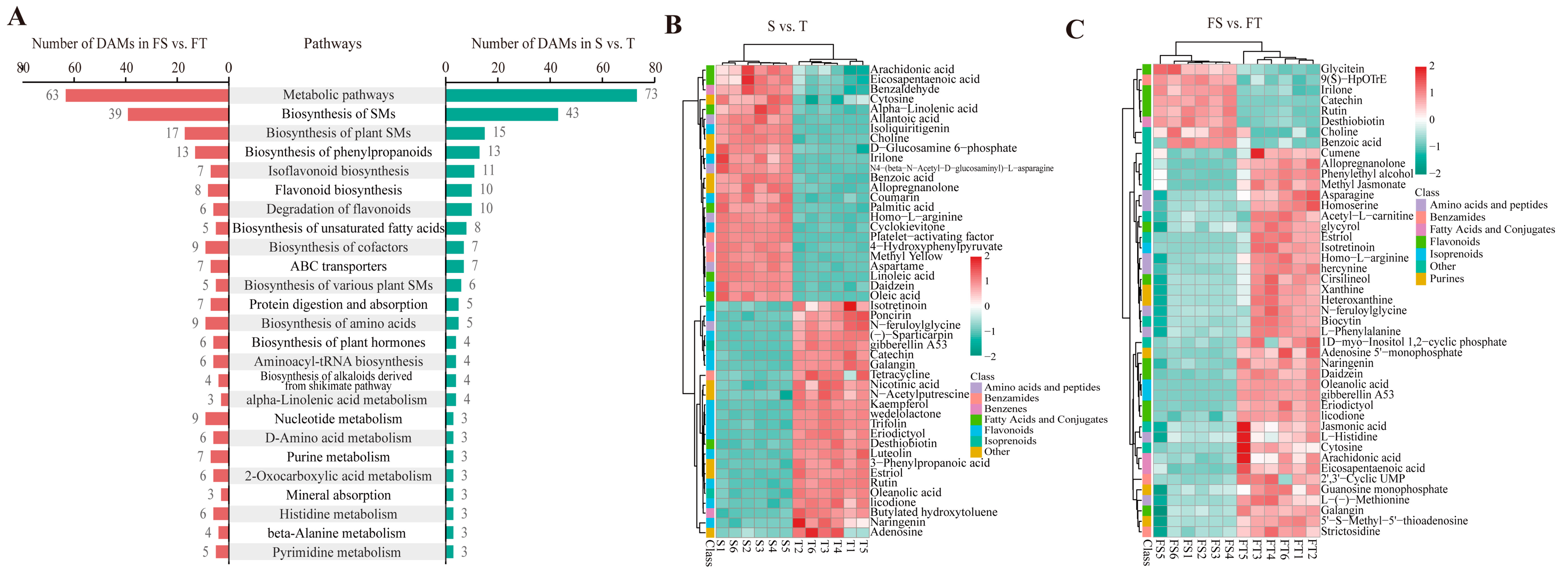
2.5. Functional Analysis of Differential Metabolites
3. Discussion
3.1. Contrasting Root Morphological Strategies in D. odorifera Under Heterogeneous Karst Stress
3.2. Physiological Integration of Nutrient Conservation and Metabolic Adjustment
3.3. Molecular Mechanisms of Localized Adaptation: From Pathways to Networks
3.4. Ecological Implications and Future Perspectives
4. Materials and Methods
4.1. Plant Materials and Experimental Design
4.2. Biomass and Composition Analysis
4.3. Proteomics Analysis
4.3.1. Root Sample Protein Pretreatment
4.3.2. LC-MS/MS Peptide Analysis
4.3.3. Protein Identification and Data Analysis
4.4. Metabolomics Analysis
4.4.1. Metabolite Extraction from Root Samples
4.4.2. LC-MS/MS Analysis
4.4.3. Metabolite Identification and Data Analysis
4.5. Statistical Analysis
5. Conclusions
Author Contributions
Funding
Data Availability Statement
Conflicts of Interest
Abbreviations
| KRD | Karst Rocky Desertification |
| NR | Nitrate Reductase |
| GS | Glutamine Synthetase |
| ACP | Acid Phosphatase |
| NSC | Non-Structural Carbohydrate |
| GST | Glutathione S-Transferase |
| ROS | Reactive Oxygen Species |
| S | Roots grown entirely in loam substrate |
| T | Roots grown entirely in limestone gravel substrate |
| FS | Roots from the loam compartment in the split-root setup |
| FT | Roots from the limestone gravel compartment in the split-root setup |
References
- Qu, Q.; Xu, H.; Ai, Z.; Wang, M.; Wang, G.; Liu, G.; Geissen, V.; Ritsema, C.J.; Xue, S. Impacts of extreme weather events on terrestrial carbon and nitrogen cycling: A global meta-analysis. Environ. Pollut. 2023, 319, 120996. [Google Scholar] [CrossRef]
- Xie, L.W.; Zhong, J.; Chen, F.F.; Cao, F.X.; Li, J.J.; Wu, L.C. Evaluation of soil fertility in the succession of karst rocky desertification using principal component analysis. Solid Earth 2015, 6, 515–524. [Google Scholar] [CrossRef]
- Qi, D.; Wieneke, X.; Tao, J.; Zhou, X.; Desilva, U. Soil pH Is the Primary Factor Correlating With Soil Microbiome in Karst Rocky Desertification Regions in the Wushan County, Chongqing, China. Front. Microbiol. 2018, 9, 01027. [Google Scholar] [CrossRef]
- Li, D.; Li, X.; Du, X.; Zhang, X.; Wang, J.; Dungait, J.A.J.; Quine, T.A.; Green, S.M.; Wen, X.; Yang, Y.; et al. Response of heterotrophic respiration to vegetation restoration in a karst area of SW China. Land Degrad. Dev. 2023, 34, 2523–2534. [Google Scholar] [CrossRef]
- Cui, Y.; Yan, Y.; Wang, S.; Zhang, H.; He, Y.; Jiang, C.; Fan, R.; Ye, S. Mixed Eucalyptus Plantations in Subtropical China Enhance Phosphorus Accumulation and Transformation in Soil Aggregates. Front. For. Glob. Change 2023, 6, 1269487. [Google Scholar] [CrossRef]
- Yao, X.; Li, Y.; Liao, L.; Sun, G.; Wang, H.; Ye, S. Enhancement of nutrient absorption and interspecific nitrogen transfer in a Eucalyptus urophylla × eucalyptus grandis and Dalbergia odorifera mixed plantation. For. Ecol. Manag. 2019, 449, 117465. [Google Scholar] [CrossRef]
- Yu, S.; Yu, K.; Yang, Z. Physiological Characteristics and Proteome of Dalbergia odorifera in Loam and Gravel Substrates. Horticulturae 2022, 8, 1154. [Google Scholar] [CrossRef]
- Li, M.; You, Y.; Tan, X.; Wen, Y.; Yu, S.; Xiao, N.; Shen, W.; Huang, X. Mixture of N2-fixing tree species promotes organic phosphorus accumulation and transformation in topsoil aggregates in a degraded karst region of subtropical China. Geoderma 2022, 413, 115752. [Google Scholar] [CrossRef]
- Colombi, T.; Pandey, B.K.; Chawade, A.; Bennett, M.J.; Mooney, S.J.; Keller, T. Root plasticity versus elasticity—When are responses acclimative? Trends Plant Sci. 2024, 29, 856–864. [Google Scholar] [CrossRef] [PubMed]
- Freschet, G.T.; Bellingham, P.J.; Lyver, P.O.B.; Bonner, K.I.; Wardle, D.A. Plasticity in above- and belowground resource acquisition traits in response to single and multiple environmental factors in three tree species. Ecol. Evol. 2013, 3, 1065–1078. [Google Scholar] [CrossRef]
- Sharma, A.; Shahzad, B.; Rehman, A.; Bhardwaj, R.; Landi, M.; Zheng, B. Response of Phenylpropanoid Pathway and the Role of Polyphenols in Plants under Abiotic Stress. Molecules 2019, 24, 2452. [Google Scholar] [CrossRef]
- Agati, G.; Azzarello, E.; Pollastri, S.; Tattini, M. Flavonoids as antioxidants in plants: Location and functional significance. Plant Sci. 2012, 196, 67–76. [Google Scholar] [CrossRef]
- Rao, M.J.; Duan, M.; Zhou, C.; Jiao, J.; Cheng, P.; Yang, L.; Wei, W.; Shen, Q.; Ji, P.; Yang, Y.; et al. Antioxidant Defense System in Plants: Reactive Oxygen Species Production, Signaling, and Scavenging During Abiotic Stress-Induced Oxidative Damage. Horticulturae 2025, 11, 477. [Google Scholar] [CrossRef]
- López-Bucio, J.S.; Ravelo-Ortega, G.; López-Bucio, J. Chromium in plant growth and development: Toxicity, tolerance and hormesis. Environ. Pollut. 2022, 312, 120084. [Google Scholar] [CrossRef]
- Kafle, A.; Frank, H.E.R.; Rose, B.D.; Garcia, K.; Gifford, M. Split down the middle: Studying arbuscular mycorrhizal and ectomycorrhizal symbioses using split-root assays. J. Exp. Bot. 2022, 73, 1288–1300. [Google Scholar] [CrossRef]
- Giehl, R.F.H.; von Wiren, N. Root Nutrient Foraging. Plant Physiol. 2014, 166, 509–517. [Google Scholar] [CrossRef] [PubMed]
- BLOOM, A.; CHAPIN, F.; MOONEY, H. Resource Limitation in Plants—An Economic Analogy. Annu. Rev. Ecol. Syst. 1985, 16, 363–392. [Google Scholar] [CrossRef]
- Poorter, H.; Niklas, K.J.; Reich, P.B.; Oleksyn, J.; Poot, P.; Mommer, L. Biomass Allocation to Leaves, Stems and Roots: Meta-Analyses of Interspecific Variation and Environmental Control. New Phytol. 2012, 193, 30–50. [Google Scholar] [CrossRef] [PubMed]
- Elser, J.; O’Brien, W.; Dobberfuhl, D.; Dowling, T. The Evolution of Ecosystem Processes: Growth Rate and Elemental Stoichiometry of A Key Herbivore in Temperate and Arctic Habitats. J. Evol. Biol. 2000, 13, 845–853. [Google Scholar] [CrossRef]
- Yuan, L.; Xi-huan, L.; Xing, S.; Cai-ying, Z. Variation of Acid Phosphatase Activity and Analysis of Genotypic Difference in P Efficiency of Soybean under Phosphorus Stress. J. Plant Genet. Resour. 2012, 13, 521–528. [Google Scholar] [CrossRef]
- Tarafdar, J.C.; Claassen, N. Organic Phosphorus Compounds As a Phosphorus Source for Higher Plants Through the Activity of Phosphatases Produced by Plant Roots and Microorganisms. Biol. Fertil. Soils 1988, 5, 308–312. [Google Scholar] [CrossRef]
- Sanz-Luque, E.; Chamizo-Ampudia, A.; Llamas, A.; Galvan, A.; Fernandez, E. Understanding nitrate assimilation and its regulation in microalgae. Front. Plant Sci. 2015, 6, 899. [Google Scholar] [CrossRef] [PubMed]
- Karasov, T.L.; Chae, E.; Herman, J.J.; Bergelson, J. Mechanisms to Mitigate the Trade-Off between Growth and Defense. Plant Cell 2017, 29, 666–680. [Google Scholar] [CrossRef]
- de Tombeur, F.; Pélissier, R.; Shihan, A.; Rahajaharilaza, K.; Fort, F.; Mahaut, L.; Lemoine, T.; Thorne, S.J.; Hartley, S.E.; Luquet, D.; et al. Growth–defence trade-off in rice: Fast-growing and acquisitive genotypes have lower expression of genes involved in immunity. J. Exp. Bot. 2023, 74, 3094–3103. [Google Scholar] [CrossRef]
- Wang, D.; Freschet, G.T.; McCormack, M.L.; Lambers, H.; Gu, J. Nutrient resorption of leaves and roots coordinates with root nutrient-acquisition strategies in a temperate forest. New Phytol. 2025, 246, 515–527. [Google Scholar] [CrossRef] [PubMed]
- Kim, J.; Kim, J.H.; Lyu, J.I.; Woo, H.R.; Lim, P.O. New insights into the regulation of leaf senescence in Arabidopsis. J. Exp. Bot. 2018, 69, 787–799. [Google Scholar] [CrossRef]
- Yadav, V.; Wang, Z.; Wei, C.; Amo, A.; Ahmed, B.; Yang, X.; Zhang, X. Phenylpropanoid Pathway Engineering: An Emerging Approach towards Plant Defense. Pathogens 2020, 9, 312. [Google Scholar] [CrossRef]
- Gao, Y.; Dong, X.; Wang, R.; Hao, F.; Zhang, H.; Zhang, Y.; Lin, G. Exogenous Calcium Alleviates Oxidative Stress Caused by Salt Stress in Peanut Seedling Roots by Regulating the Antioxidant Enzyme System and Flavonoid Biosynthesis. Antioxidants 2024, 13, 233. [Google Scholar] [CrossRef]
- Rao, M.J.; Zheng, B. The Role of Polyphenols in Abiotic Stress Tolerance and Their Antioxidant Properties to Scavenge Reactive Oxygen Species and Free Radicals. Antioxidants 2025, 14, 74. [Google Scholar] [CrossRef]
- Tattini, M.; Guidi, L.; Morassi-Bonzi, L.; Pinelli, P.; Remorini, D.; Degl’Innocenti, E.; Giordano, C.; Massai, R.; Agati, G. On the role of flavonoids in the integrated mechanisms of response of Ligustrum vulgare and Phillyrea latifolia to high solar radiation. New Phytol. 2005, 167, 457–470. [Google Scholar] [CrossRef]
- Sato, K.; Nishikubo, N.; Mashino, Y.; Yoshitomi, K.; Zhou, J.; Kajita, S.; Katayama, Y. Immunohistochemical localization of enzymes that catalyze the long sequential pathways of lignin biosynthesis during differentiation of secondary xylem tissues of hybrid aspen (Populus sieboldii × Populus grandidentata). Tree Physiol. 2009, 29, 1599–1606. [Google Scholar] [CrossRef] [PubMed]
- Yao, T.; Feng, K.; Xie, M.; Barros, J.; Tschaplinski, T.J.; Tuskan, G.A.; Muchero, W.; Chen, J.-G. Phylogenetic Occurrence of the Phenylpropanoid Pathway and Lignin Biosynthesis in Plants. Front. Plant Sci. 2021, 12, 704697. [Google Scholar] [CrossRef] [PubMed]
- Upchurch, R.G. Fatty acid unsaturation, mobilization, and regulation in the response of plants to stress. Biotechnol. Lett. 2008, 30, 967–977. [Google Scholar] [CrossRef]
- Hąc-Wydro, K.; Wydro, P. The influence of fatty acids on model cholesterol/phospholipid membranes. Chem. Phys. Lipids 2007, 150, 66–81. [Google Scholar] [CrossRef]
- Santino, A.; Taurino, M.; De Domenico, S.; Bonsegna, S.; Poltronieri, P.; Pastor, V.; Flors, V. Jasmonate signaling in plant development and defense response to multiple (a)biotic stresses. Plant Cell Rep. 2013, 32, 1085–1098. [Google Scholar] [CrossRef]
- Jimenez-Aleman, G.H.; Almeida-Trapp, M.; Fernández-Barbero, G.; Gimenez-Ibanez, S.; Reichelt, M.; Vadassery, J.; Mithöfer, A.; Caballero, J.; Boland, W.; Solano, R. Omega hydroxylated JA-Ile is an endogenous bioactive jasmonate that signals through the canonical jasmonate signaling pathway. Biochim. Et Biophys. Acta (BBA) Mol. Cell Biol. Lipids 2019, 1864, 158520. [Google Scholar] [CrossRef] [PubMed]
- Degenhardt, B.; Gimmler, H. Cell Wall Adaptations to Multiple Environmental Stresses in Maize Roots. J. Exp. Bot. 2000, 51, 595–603. [Google Scholar] [CrossRef]
- Cheng, H.; Jiang, Z.Y.; Liu, Y.; Ye, Z.H.; Wu, M.L.; Sun, C.C.; Sun, F.L.; Fei, J.; Wang, Y.S. Metal (Pb, Zn and Cu) uptake and tolerance by mangroves in relation to root anatomy and lignification/suberization. Tree Physiol. 2014, 34, 646–656. [Google Scholar] [CrossRef]
- Noctor, G.; Mhamdi, A.; Chaouch, S.; Han, Y.; Neukermans, J.; Marquez-Garcia, B.; Queval, G.; Foyer, C.H. Glutathione in Plants: An Integrated Overview. Plant Cell Environ. 2011, 35, 454–484. [Google Scholar] [CrossRef]
- Noctor, G.; Cohen, M.; Trémulot, L.; Châtel-Innocenti, G.; Van Breusegem, F.; Mhamdi, A.; Dietz, K.-J. Glutathione: A key modulator of plant defence and metabolism through multiple mechanisms. J. Exp. Bot. 2024, 75, 4549–4572. [Google Scholar] [CrossRef]
- de Bont, L.; Donnay, N.; Couturier, J.; Rouhier, N. Redox regulation of enzymes involved in sulfate assimilation and in the synthesis of sulfur-containing amino acids and glutathione in plants. Front. Plant Sci. 2022, 13, 958490. [Google Scholar] [CrossRef]
- Chaudhary, D.; Agarwal, H.; Mishra, A.; Joshi, N.C. Glutathione Homeostasis—A Prerequisite to Maintain Root System Architecture in Plants. J. Soil Sci. Plant Nutr. 2024, 24, 7558–7569. [Google Scholar] [CrossRef]
- Rao, F.; Caflisch, A. The Protein Folding Network. J. Mol. Biol. 2004, 342, 299–306. [Google Scholar] [CrossRef] [PubMed]
- Lu, Y.-L.; Li, Q.-Y.; Xu, X.-J.; Zhu, Y.-Y.; Dong, C.-X.; Shen, Q.-R. Responses of Tomato Seedling to Different Nitrogen Forms Supplied by Either Homogenous or Localized Culture. J. Nanjing Agric. Univ. 2010, 33, 43–49. [Google Scholar]
- Zhou, H.M. Study on Drought Resistance of Dominant Shrubs and Mineral Elements of Dominant Shrubs in Arid Valley of the Minjiang River. Master’s Thesis, Sichuan Normal University, Sichuan, China, 2019. [Google Scholar]
- Li, P.-F.; Chen, H.; Huo, J.-Z.; Duan, X.-C. Determination of Elements in Bitter Melon Leaves by ICP-AES. J. Tianjin Norm. Univ. (Nat. Sci. Ed.) 2005, 25, 19–20. [Google Scholar] [CrossRef]
- Zhang, Q.; Zhou, Z.; Zhao, W.; Huang, G.; Liu, G.; Li, X.; Wu, J. Effect of Slope Position on Leaf and Fine Root C, N and P Stoichiometry and Rhizosphere Soil Properties in Tectona Grandis Plantations. J. For. Res. 2023, 34, 1997–2009. [Google Scholar] [CrossRef]
- Xiong, Q.E. Plant Physiology Laboratory Manual; Sichuan Science and Technology Press: Chengdu, China, 2003; pp. 26–30. [Google Scholar]
- Li, X.F.; Zhang, L.Z. Guidance of Plant Physiology Experiments, 5th ed.; Higher Education Press: Beijing, China, 2016; pp. 91–99. [Google Scholar]







| Indicator | Setup A | Setup B | Setup C | |
|---|---|---|---|---|
| Total Dry Mass (g) | 20.3 ± 3.2 a | 8.1 ± 1.0 c | 14.5 ± 3.9 b | |
| Total Fresh Mass (g) | 57.4 ± 7.2 a | 20.4 ± 2.1 c | 42.2 ± 11.3 b | |
| Above ground | Dry Mass (g) | 16.5 ± 2.9 a | 5.5 ± 0.7 c | 11.1 ± 3.0 b |
| Fresh Mass (g) | 44.8 ± 6.6 a | 12.2 ± 1.5 c | 29.2 ± 7.8 b | |
| Below ground | Dry Mass (g) | 3.8 ± 0.4 a | 2.6 ± 0.4 b | 3.4 ± 0.9 ab |
| Fresh Mass (g) | 12.6 ± 0.9 a | 8.2 ± 0.9 b | 13.0 ± 3.5 a | |
| Root:Shoot ratio | 0.2 ± 0.03 c | 0.5 ± 0.07 a | 0.3 ± 0.01 b | |
| Element Content | Setup A | Setup B | Setup C | |
|---|---|---|---|---|
| Treatment 1 | Treatment 2 | Treatment 3 | Treatment 4 | |
| C (g kg-1) | 452.7 ± 8.8 a | 450.3 ± 2.0 a | 450.7 ± 3.3 a | 455.0 ± 5.8 a |
| N (g kg-1) | 14.9 ± 0.3 a | 13.0 ± 1.6 b | 12.4 ± 0.6 bc | 11.9 ± 0.7 c |
| P (g kg-1) | 2.1 ± 0.07 a | 1.4 ± 0.24 bc | 1.5 ± 0.02 b | 1.3 ± 0.04 c |
| K (g kg-1) | 7.1 ± 0.12 a | 6.3 ± 0.62 b | 5.6 ± 0.02 c | 5.0 ± 0.10 d |
| C:N | 30.5 ± 0.6 c | 35.0 ± 4.4 b | 36.5 ± 1.8 ab | 38.5 ± 2.5 a |
| C:P | 217.6 ± 5.4 c | 321.0 ± 49.7 ab | 297.2 ± 3.1 b | 343.8 ± 7.8 a |
| N:P | 7.1 ± 0.3 c | 9.2 ± 0.7 a | 8.2 ± 0.5 b | 9.0 ± 0.8 a |
| Indicator | Setup A | Setup B | Setup C | |
|---|---|---|---|---|
| Treatment 1 | Treatment 2 | Treatment 3 | Treatment 4 | |
| Total root length (cm) | 1492.3 ± 211.0 a | 597.9 ± 44.5 c | 898.0 ± 137.3 b | 637.5 ± 200.6 c |
| Total root surface area (cm2) | 268.0 ± 36.6 a | 165.9 ± 31.2 b | 256.6 ± 37.9 a | 208.5 ± 78.7 ab |
| Root volume (cm3) | 4.0 ± 0.5 b | 3.0 ± 0.3 c | 6.1 ± 1.1 a | 5.6 ± 2.4 abc |
| Root tip number | 4303.5 ± 472.8 a | 966.8 ± 125.8 c | 1349.3 ± 294.5 b | 844.8 ± 197.7 c |
| Number of root nodules | 35.8 ± 5.8 b | 28.0 ± 2.5 c | 51.0 ± 8.4 a | 10.2 ± 1.0 d |
| Growth Media | Soil | Gravel |
|---|---|---|
| pH | 7.02 | 8.21 |
| Total N (g kg−1) | 1.33 | Extremely low |
| Total P (g kg−1) | 0.38 | 0.002 |
| Total K (g kg−1) | 28.4 | 0.105 |
| Organic matter (g kg−1) | 23.87 | / |
| Field capacity (%) | 29.0 | 0.34 |
| Bulk density (g cm−3) | 1.27 | 1.14 |
| Soil density (10 cm Kpa−1) | 187.78 | 575.22 |
| Total soil porosity (%) | 51.91 | 57.06 |
| Soil aeration pores (%) | 25.34 | 56.64 |
| Soil water-holding pores (%) | 26.57 | 0.42 |
Disclaimer/Publisher’s Note: The statements, opinions and data contained in all publications are solely those of the individual author(s) and contributor(s) and not of MDPI and/or the editor(s). MDPI and/or the editor(s) disclaim responsibility for any injury to people or property resulting from any ideas, methods, instructions or products referred to in the content. |
© 2025 by the authors. Licensee MDPI, Basel, Switzerland. This article is an open access article distributed under the terms and conditions of the Creative Commons Attribution (CC BY) license (https://creativecommons.org/licenses/by/4.0/).
Share and Cite
Liu, B.; Qin, G.; He, Y.; Tan, W.; Ming, X.; Yu, S.; Yao, X. Root Functional Specialization in Dalbergia odorifera Reveals Localized Molecular Adaptations to Karst Rocky Desertification Stress. Plants 2025, 14, 3740. https://doi.org/10.3390/plants14243740
Liu B, Qin G, He Y, Tan W, Ming X, Yu S, Yao X. Root Functional Specialization in Dalbergia odorifera Reveals Localized Molecular Adaptations to Karst Rocky Desertification Stress. Plants. 2025; 14(24):3740. https://doi.org/10.3390/plants14243740
Chicago/Turabian StyleLiu, Bizhang, Guili Qin, Yinying He, Wending Tan, Xiaojuan Ming, Shuzhong Yu, and Xianyu Yao. 2025. "Root Functional Specialization in Dalbergia odorifera Reveals Localized Molecular Adaptations to Karst Rocky Desertification Stress" Plants 14, no. 24: 3740. https://doi.org/10.3390/plants14243740
APA StyleLiu, B., Qin, G., He, Y., Tan, W., Ming, X., Yu, S., & Yao, X. (2025). Root Functional Specialization in Dalbergia odorifera Reveals Localized Molecular Adaptations to Karst Rocky Desertification Stress. Plants, 14(24), 3740. https://doi.org/10.3390/plants14243740

