Next Article in Journal
Effects of Biochar- and Hydrochar-Amended Organic Fertilizer on Crop Production, NH3 Loss, and Fertility of Coastal Saline–Alkali Soil
Previous Article in Journal
Single-Cell Omics in Legumes: Research Trends and Applications
 
 
Font Type:
Arial Georgia Verdana
Font Size:
Aa Aa Aa
Line Spacing:
Column Width:
Background:
Article

The SlHsfC1–SlGAI3 Module Controls Tomato Growth and Development via the Gibberellin Signaling Pathway

by
Yafei Qin
1,2,3,
Mei Wang
1,2,3,
Daodao Tang
1,2,3,
Lei Ni
1,2,3,
Chunyu Shang
1,2,3,
Lang Wu
1,2,3,
Yu Pan
1,2,3,
Jinhua Li
1,2,3 and
Xingguo Zhang
1,2,3,*
1
College of Horticulture and Landscape Architecture, Southwest University, Chongqing 400715, China
2
Key Laboratory of Agricultural Biosafety and Green Production of Upper Yangtze River (Ministry of Education), Southwest University, Chongqing 400715, China
3
Academy of Agricultural Sciences, Southwest University, Beibei, Chongqing 400715, China
*
Author to whom correspondence should be addressed.
Plants 2025, 14(23), 3617; https://doi.org/10.3390/plants14233617
Submission received: 29 September 2025 / Revised: 15 November 2025 / Accepted: 25 November 2025 / Published: 27 November 2025
(This article belongs to the Section Plant Genetics, Genomics and Biotechnology)

Abstract

In agricultural production, plants commonly suppress their growth and development under abiotic stresses. We identified the heat shock transcription factor SlHsfC1, and overexpression (OE) lines resulted in a dwarf phenotype. Overexpression lines exhibited reduced cell size and elevated levels of bioactive gibberellins (GAs). However, applying external GA3 did not restore the dwarf phenotype. Gene expression analysis showed that GA biosynthesis pathway genes (SlKO, SlKAO, SlGA20ox3, and SlGA20ox4) were upregulated, whereas GA metabolic pathway genes (SlGA2ox1 and SlGA2ox2) were downregulated, leading to the accumulation of bioactive gibberellins. However, GA signal transduction pathway genes (SlGAI2 and SlGAI3) were also upregulated, thereby impairing gibberellin signaling in these lines. Protein–DNA interaction assays confirmed that SlHsfC1 directly binds the SlGAI3 promoter and activates its expression. Thus, SlHsfC1 regulates plant height by modulating key genes in the gibberellin signaling pathway.

1. Introduction

Under abiotic stress conditions, plants often limit their growth and development as a survival mechanism. Earlier research has demonstrated that plant dwarfing can enhance resistance to various stresses [1,2]. Plant dwarfing can result from various factors, among which hormonal regulation plays a predominant role.
Certain gibberellins (GAs), such as GA1, GA3, GA4, and GA7, are essential for promoting plant development by modulating diverse physiological processes [3,4,5]. These active GA compounds are synthesized via a multistep biosynthetic pathway that begins with the precursor geranylgeranyl diphosphate (GGPP). The initial steps involve its transformation into ent-kaurene, a reaction catalyzed by ent-copalyl diphosphate synthase (CPS) and ent-kaurene synthase (KS) [4]. Subsequently, ent-kaurene is oxidized to form GA12, an intermediate, through the enzymatic actions of ent-kaurene oxidase (KO) and ent-kaurenoic acid oxidase (KAO). The progression from GA12 to the bioactive forms of gibberellins is mediated by GA20-oxidase (GA20ox) and GA3-oxidase (GA3ox). Mutations or functional disruptions in genes encoding these enzymes—such as GA20ox1 in Arabidopsis, OsGA20ox2 and OsGA20ox3 in rice, or GA3ox1 in Arabidopsis, OsGA3ox2 in rice, and ZmGA3ox2 in maize—commonly lead to dwarfism due to impaired GA signaling [6,7,8,9,10,11,12,13]. GA2ox enzymes, which deactivate bioactive gibberellins, have been well characterized in Arabidopsis and rice, clarifying their role in GA catabolism and homeostasis [14,15,16,17,18,19,20].
GA perception and signaling are mediated by the GA–GID1–DELLA module, the central regulator of the GA pathway [21]. At low GA levels, GID1 remains inactive and does not bind downstream effectors. When GA levels rise, the hormone binds to GID1, inducing a conformational rearrangement that facilitates its association with DELLA proteins. This binding leads to the assembly of the GA–GID1–DELLA complex. The DELLA repressors are then targeted for degradation by the Skp1–Cullin–F-box (SCF) E3 ubiquitin ligase, which tags them with polyubiquitin chains [22]. Ubiquitinated DELLA proteins are degraded by the 26S proteasome, releasing GA-responsive gene expression. As negative regulators of GA signaling, DELLA proteins inhibit growth related processes. Their proteasomal degradation is necessary for activating GA-induced developmental responses. Alterations or mutations that abolish or reduce the function of DELLA genes frequently result in dwarfism, underscoring their key role in restricting growth [23,24].
Heat shock transcription factors (Hsfs) are broadly distributed among eukaryotic organisms, with plants exhibiting a notably greater number of Hsf genes compared to animals. For instance, only six Hsf isoforms have been identified in the human genome [25]. Arabidopsis thaliana contains 21 Hsf genes [26], Oryza sativa has 25 [26], Solanum lycopersicum encodes 24 [27], Triticum aestivum possesses 56 [28], and Zea mays contains 30 Hsf members [29]. The Hsf protein family is defined by conserved structural motifs. They possess a DNA-binding domain, an HR-A/B oligomerization domain, and nuclear localization signals. The DBD recognizes specific cis-elements such as the heat shock element (HSE, -GAAnnTTC-) and the stress response element (STRE, -AGGGG-), with HSE binding being especially prominent in HSFA1 proteins. Hsfs are grouped into classes A, B, and C by OD structure; class A and C differ by HR-A/B linker lengths of 21 and 7 amino acids, respectively [30]. Additionally, class A Hsfs harbor an AHA activation domain that stimulates transcription [28], whereas class B Hsfs are marked by a conserved -LFGV- motif proximal to their NLS domain [29].
Although class C Hsfs are not well characterized, they likely enhance heat tolerance by activating heat-responsive genes [31]. In this study, to investigate the function of SlHsfC1, we generated overexpression lines and CRISPR-induced (CR) knockout lines and observed a dwarf phenotype in the overexpression lines. Exogenous GA3 treatment failed to alleviate these abnormalities or restore normal plant development. Measurement of gibberellin content suggested that the overexpression lines no longer exhibited GA deficiency. Our findings suggest that SlHsfC1 can regulate SlGAI3, a member of the DELLA protein family involved in gibberellin signaling. This regulation may underlie the observed dwarfism and developmental abnormalities, since DELLA proteins repress GA responses and thereby contribute to gibberellin insensitivity in affected tomato plants. This study reveals that SlHsfC1 likely participates in regulating plant height by modulating GA signaling.

2. Materials and Methods

2.1. Plant Materials, Growth Conditions, and Treatments

In this study, overexpression (OE6 and OE12) and CRISPR lines (CR16 and CR41) with the AC cultivar as the genetic background were used. Tomato plants of the AC cultivar were genetically engineered to either overexpress SlHsfC1 (OE6, OE12) or carry CRISPR/Cas9-induced knockouts (CR16, CR41) for functional analyses. The plants were cultivated in a controlled growth chamber at 25 ± 2 °C under a photoperiod of 16 h light and 8 h dark.
To analyze the hormone-responsive expression pattern of SlHsfC1, tomato plants at the five-true-leaf stage were treated with various phytohormones by foliar spraying, including 1% (v/v) ethylene (ETH), 100 μM gibberellic acid (GA3), and 100 μM jasmonic acid (JA), 100 μM Salicylic acid (SA), with water as control [32].
To determine whether the dwarf phenotype is GA-dependent, overexpression plants (OE6, OE12), CRISPR lines (CR16 and CR41) and wild-type plants were treated with 100 μM GA3 (in 0.02% Tween-20) every three days, starting from germination and one-month-old seedings. The control group consisted of plants sprayed with an identical volume of solvent, which was a solution containing 0.02% Tween-20. Plant height was recorded following each spraying treatment.

2.2. Generation of Transgenic Lines

To generate SlHsfC1 overexpression lines, SlHsfC1 (Solyc12g007070) CDS was amplified using PrimeSTAR® MAX (Takara, Shiga, Japan), with primers in Supplementary Table S1. The amplified fragment was cloned into pBinary by homologous recombination. The SlHsfC1-targeting gRNA was amplified from p043 and cloned into pKSE401 for CRISPR editing [33]. Using recombination cloning per manufacturer’s protocol. Constructs were transformed into A. tumefaciens LBA4404 by freeze–thaw and used for AC tomato leaf disc transformation [34].

2.3. Subcellular Localization Analysis

SlHsfC1 CDS (without stop codon) was cloned into pBinary 35S-Flag-GFP. These constructs were introduced into Nicotiana benthamiana leaves via transient transformation using Agrobacterium tumefaciens GV3101. After 48 h of incubation in darkness, GFP signals were observed using a Zeiss LSM 780 confocal microscope.

2.4. Tissue Sectioning and Cell Morphology Quantification

Wild-type and overexpression lines were grown until the development of five true leaves, and then entire seedlings were sent to Servicebio for tissue sectioning. Cellular morphology and size were subsequently examined using light microscopy. The number of cells and the average cell size were quantified using ImageJ software 1.54g based on microscopic images of tissue sections.

2.5. Measurement of Gibberellin Content

When wild-type, overexpression plants (OE6, OE12), and knockout plant CR16, CR41 reached the stage of five true leaves, the top three true leaves (from top to bottom) were collected and sent to Covinced-Test (https://www.woyaoce.cn/) for gibberellin measurement.

2.6. RNA-Seq and RT-PCR

Total RNA was extracted from leaves of wild-type AC, overexpression (OE6), and CRISPR lines (CR16) grown at 25 °C. For RNA-Seq, three biological replicates were prepared, and library construction and sequencing were performed by Gene Denovo (Guangzhou, China) on the Illumina (San Diego, CA, USA) high-throughput sequencing platform with a sequencing depth of 10×. Differentially expressed genes were identified using a threshold of |log2FC| > 1 and FDR < 0.05. For quantitative real-time PCR (RT–qPCR), cDNA was synthesized from total RNA using ExonScript RT Mix (Bioground, Chongqing, China). qPCR primers were designed with QuantPrime (https://quantprime.mpimp-golm.mpg.de (accessed on 15 November 2025)). SYBR Green RT–qPCR was performed on qTOWER 2.0 (Analytik Jena, Jena, Germany) following an established protocol [35]. SlElfα (Solyc11g005330) was used as reference; relative expression was calculated by 2^−ΔΔCt [36].

2.7. Yeast One-Hybrid Assay

SlHsfC1 CDS was cloned into pGADT7 to create the AD-SlHsfC1 prey vector. A 600 bp SlGAI3 promoter fragment was amplified with specific primers. The promoter was cloned into pAbAi by homologous recombination to create pAbAi-SlGAI3pro. The pAbAi-SlGAI3pro vector was linearized using BbsI and transformed into Y1HGold cells via the LiAC-PEG method, followed by selection on SD/-Ura medium. After establishing AbA screening conditions, pGADT7-SlHsfC1 was transformed into Y1HGold (pAbAi-SlGAI3pro) using the same method. Transformants were selected on SD/-Ura/-Leu medium with optimal AbA concentration. Positive clones were cultured until the OD600 reached 0.6, then diluted in 0.9% NaCl to 10-fold, 100-fold, and 1000-fold concentrations. The dilutions were subsequently spotted onto SD/-Ura/-Leu selective medium supplemented with the suitable AbA.

2.8. Transactivation Assay

To determine whether SlHsfC1 regulates the expression of SlGAI3, a transient dual-luciferase assay was performed in Nicotiana benthamiana. The SlHsfC1 CDS was cloned into pGreenII 62-SK, and a 600 bp SlGAI3 promoter fragment into pGreenII 0800-LUC, generating the effector and reporter constructs, respectively. Both constructs were transformed into A. tumefaciens GV3101 (pSoup). The reporter was co-infiltrated with either the effector or empty pGreenII 62-SK control into N. benthamiana leaves. Infiltrated plants were incubated in dark at 25 °C for 48 h. Fluorescein potassium salt was subsequently applied to the leaf surface, and firefly luciferase signals were visualized using an in vivo imaging system. Dual-luciferase activity was quantified with the Cytation 5 system (BioTek, Shoreline, WA, USA) to evaluate the regulatory impact of SlHsfC1 on SlGAI3 promoter activity.

2.9. Electrophoretic Mobility Shift Assay

EMSA was used to test SlHsfC1 protein binding to the HSE motif in the SlGAI3 promoter. The coding region of SlHsfC1, excluding the stop codon, was inserted into the pET-32a vector to create the pET-32a-SlHsfC1 expression construct. The method for prokaryotic expression of the protein was examined by [37]. The His-tagged SlHsfC1 protein was then purified for use in EMSA binding assays. A 21 bp biotin-labeled DNA probe containing the HSE element (GAAnnTTC) from the SlGAI3 promoter was synthesized by Tsingke Biotechnology (Tsingke Biotechnology Co., Ltd., Beijing, China). In parallel, an unlabeled (cold) probe and a mutant probe in which the HSE element was replaced with a non-specific sequence (AAAAAAAAA) were also synthesized to serve as competitors and specificity controls in EMSA. The EMSA system was configured according to the instructions provided with the EMSA kit (Beyotime Biotechnology, Shanghai, China), The nylon membrane was exposed using FluorChem M system (ProteinSimple, San Jose, CA, USA) to visualize the shifted DNA-protein complexes.

2.10. Chromatin Immunoprecipitation (ChIP) Qpcr Assay

Transgenic tomato plants expressing Flag-SlHsfC1-eGFP and Flag-eGFP were cultivated for 30 days. Leaves were collected and subjected to ChIP following the method described in [38]. After enrichment of DNA, qPCR was performed using primers specific to the SlGAI3 promoter region.

2.11. Data Statistics and Analysis

Experiments were conducted with ≥3 biological replicates; significance was evaluated using Student’s t-test, two-way ANOVA as appropriate. Data were analyzed and plotted in GraphPad Prism 9.0; error bars denote mean ± SD.

3. Results

3.1. Origin and Protein Structure Analysis of HsfC Gene

The Hsf family genes are present in primitive eukaryotes of the Rhodophyta, with only one Hsf gene identified in Porphyra umbilicalis (PumHsf1). In the algae Chlamydomonas reinhardtii, two Hsf genes, CreHsf1 and CreHsf2, are present. These genes later diverged into the Hsf A and Hsf B subfamilies. Similarly, in the embryophyte Physcomitrium patens, the genes PpaHsfA1b and PpaHsfB4 represent these subfamilies. Angiosperms (Liriodendron tulipifera) are notable for being the first to develop Hsf C subfamily genes, along with more extensive Hsf A and Hsf B gene repertoires. Evolutionarily, it appears that C-class Hsf subfamily genes evolved from Hsf A subfamily genes. (Figure 1a).
Both monocot and dicot plants harbor Hsf C subfamily genes. Specifically, Oryza sativa L, Arabidopsis thaliana L, Solanum melongena L, Capsicum annuum L, Nicotiana benthamiana, Solanum tuberosum L, and Solanum lycopersicum L. each possess one Hsf C gene, whereas rice harbors four. The secondary structures of the proteins encoded by these Hsf C genes are relatively simple, comprising the DBD, OD, and NLS, which are characteristic of all Hsf family genes. In addition to these conserved domains, Hsf C genes further exhibit low-complexity protein sequences and repetitive sequences (Figure 1b). HsfC originates from angiosperms, and there are double-ended repeats in the HsfC gene in the Solanaceae family.

3.2. Subcellular Localization and Hormone Expression Patterns of SlHsfC1

SlHsfC1 was transiently expressed in tobacco leaves using the pBinary 35S-SlHsfC1-eGFP construct and was localized predominantly in the nucleus, whereas the control vector pbinary 35S-eGFP was localized in the cytoplasmic nucleus (Figure 2a). Furthermore, SlHsfC1 was found to respond to treatments with gibberellin, salicylic acid, jasmonic acid, and ethylene (Figure 2b).

3.3. SlHsfC1 Influences Tomato Growth and Developmental Processes

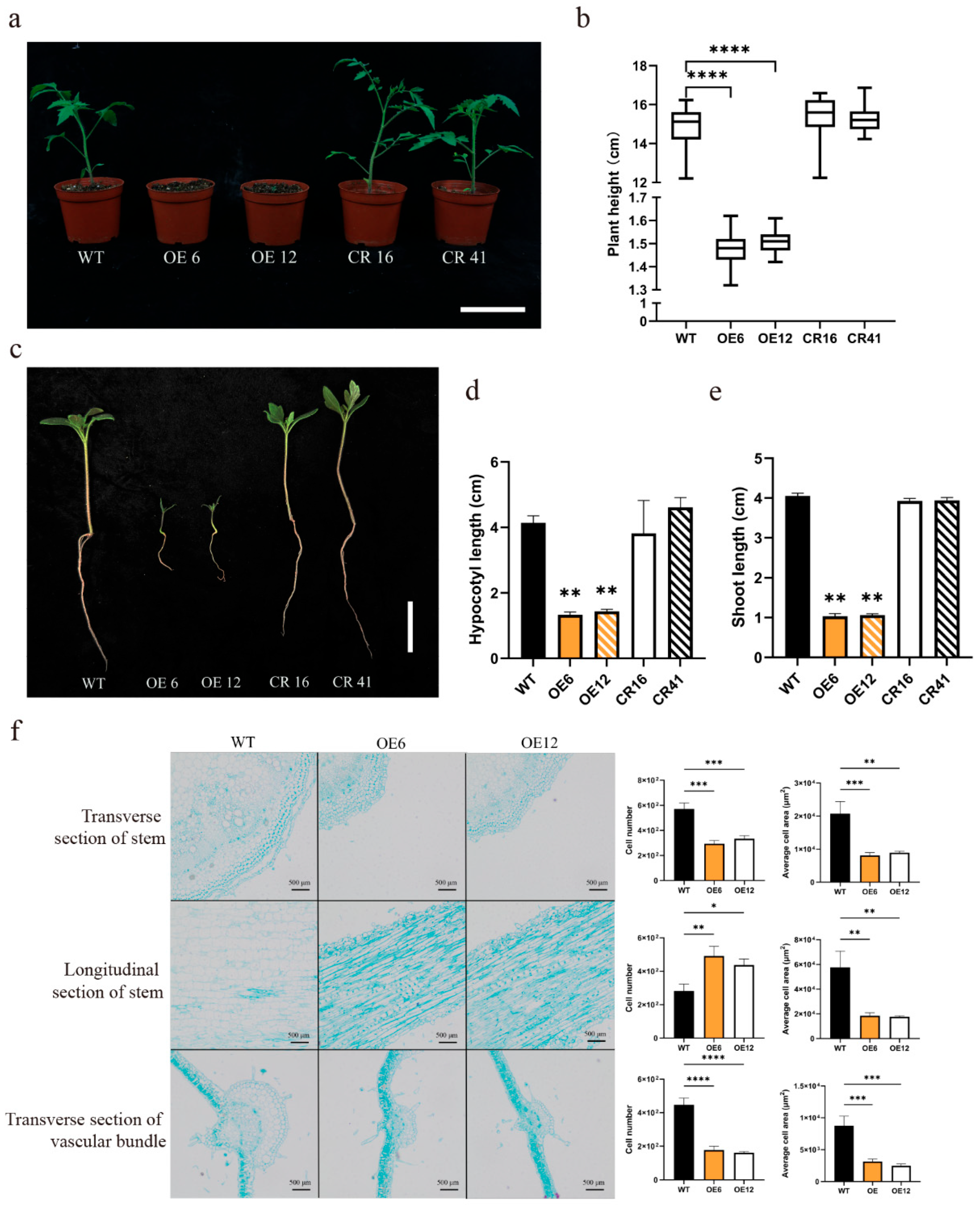
Overexpression of the SlHsfC1 gene severely impairs plant development at the seedling stage, leading to significant morphological abnormalities. In contrast, no significant morphological differences were observed between the SlHsfC1 knockout strain and the wild-type AC. At 30 days post-germination, the SlHsfC1 overexpression plants showed a plant height of 1.5 to 2.0 cm compared to the wild-type AC and SlHsfC1 knockout strains, which range from 13 to 18 cm (Figure 3a,b). Additionally, the root system of the SlHsfC1 overexpression plants was poorly developed, with a root length of approximately 1.5 cm, while the wild-type AC and knockout strains had root lengths of 3 to 4 cm. Meanwhile, shoot lengths showed similar results to root lengths (Figure 3c–e). Cross-sections of stems and leaves revealed that, compared to the wild-type AC, overexpression of SlHsfC1 led to both a reduction in cell number and a decrease in average cell size. However, in longitudinal sections of the stem, the SlHsfC1 overexpression plants exhibited an increase in cell number, while the average cell size remained reduced (Figure 3f). The growth of overexpressing plants was abnormal at the seedling stage, the growth of both the aboveground and underground parts was hindered, and the average cell size was reduced.

3.4. Exogenous GA3 Treatment Did Not Recover Growth, and SlHsfC1 Overexpressors Showed Increased GA Content Relative to Wild Type

Exogenous application of IAA failed to rescue the dwarf phenotype of SlHsfC1-overexpressing plants (Figure S1). After GA3 treatment, the overexpressing strain did not recover normal growth, and the increase in plant height was insignificant (Figure 4a,b). In contrast, both the wild-type and knockout strains exhibited a significant increase in height following GA3 application (Figure 4a,b). Interestingly, the active gibberellin content in the overexpressing lines remained unchanged. Instead, GA1 and GA4 levels were higher in the overexpressing lines compared to the wild type (Figure 4c). Additionally, the knockout strain showed a marked increase in GA1 and GA3 levels relative to the wild type (Figure S3). Spraying GA3 could not solve the problem of dwarfing in overexpressed plants, and the active GA in overexpressed plants was not reduced.

3.5. Prolonged Application of GA3 Might Not Restore Growth and Development

After 60 days of GA3 treatment from seed germination, the overexpressing plants grew taller, but the stems were slender, the leaves were still small, and the growth was thin (Figure 5a). After spraying GA3 continuously for 6 months, the plants were able to flower, additionally, the flowers of the overexpression plants are smaller than those of the wild-type AC (Figure 5b). As a result of long-term spraying of GA3, parthenogenesis is triggered, and the fruit has no seeds (Figure S3). In field cultivation, the average high temperature from June to August in Chongqing, China, was 38 °C, and it even reached more than 40 °C; the wild-type AC could not grow and develop in early July, and overexpression plants could not flower and set fruit normally in mid-June (the temperature in mid-June was 35–37 °C). Long-term application of GA could not restore the growth of overexpressing plants, and overexpressing plants could not survive the summer.

3.6. SlHsfC1 Affects GA Synthesis Pathway and Signal Transduction Pathway

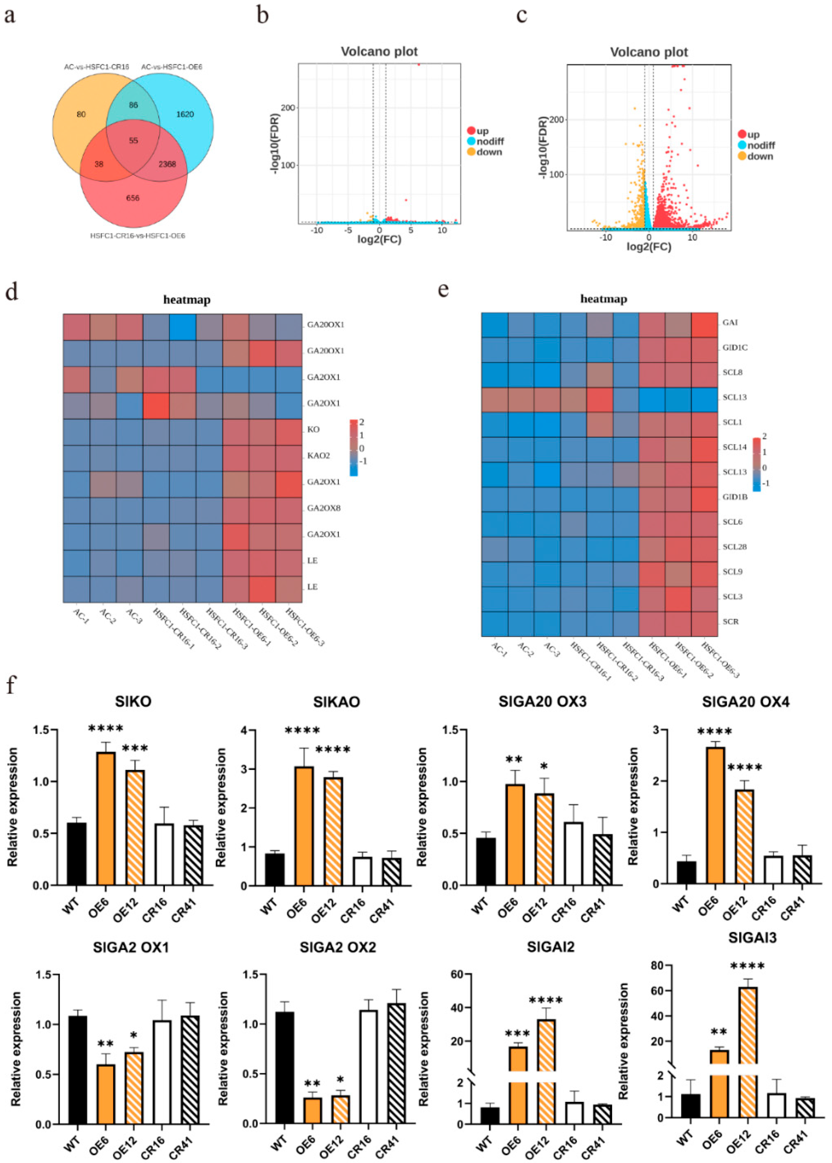
RNA-Seq revealed significant gene expression changes in overexpression and knockout lines relative to wild type. In the overexpression lines, 3586 genes were upregulated, and 543 were downregulated compared to the wild type. The knockout line exhibited 233 upregulated and 26 downregulated genes (Figure 6a–c). Among them, the differentially expressed genes were primarily enriched in pathways related to abiotic stress responses and biological regulation (Figure S4). Notably, 141 differentially expressed genes were common to both overexpression and knockout lines. These differentially expressed genes are primarily enriched in biological processes related to biosynthesis and stress resistance. In the overexpression strain, genes involved in gibberellin biosynthesis, such as SlKO, SlKAO2, and SlGA20ox, were upregulated. Similarly, genes related to the GA signaling response, including SlGAI3, SlGID1C, and SlGID1B, were also upregulated (Figure 6d–f). In overexpression lines, GA synthesis genes were upregulated, GA degradation genes were downregulated, and GA signal transduction genes were upregulated.

3.7. SlGAI3 Is a Direct Target Gene of SlHsfC1

The promoter of SlGAI3 contains several cis-acting elements, including HSE, CGCG box, Dof, W-box, and G-box (Figure 7a). Notably, HSE was located at −550 bp within the promoter. At a concentration of 400 ng/mL of AbA, the pabai-SlGAI3 pro no longer exhibited autoreactivating activity. At the same concentration, the pGADT7-SlHsfC1 and pabai-SlGAI3 promoter bind to each other (Figure 7b). Furthermore, co-transient infiltration of tobacco leaves with pGreen 62SK-SlHsfC1 and pGreen 0800-SlGAI promoter produced a strong signal, whereas no signal was detected in the negative control (Figure 7c). In an EMSA assay, the SlHsfC1 protein was shown to bind specifically to the “GAAnnTTC” sequence on the SlGAI3 promoter. However, this binding ability was lost after mutation of the “GAAnnTTC” sequence (Figure 7d). ChIP-qPCR analysis showed that the enrichment of the SlGAI3 promoter fragment by Flag-SlHsfC1-eGFP was significantly higher in the in vivo experimental group compared with the IgG control group. In contrast, no significant difference in enrichment was observed for Flag-eGFP among the negative control plants (Figure 7e). SlGAI3 is the target gene of SlHsfC1, and its up-regulation may be the cause of SlHsfC1 overexpression leading to dwarfing of transgenic plants.

4. Discussion

4.1. Overexpression of SlHsfC1 Results Dwarf Phenotype but Not Due to GA Deficiency

Plant height is a key trait influencing crop architecture, land use efficiency, nutrient allocation, and overall management strategies in agricultural systems [39,40]. In this study, we demonstrate that the heat shock transcription factor SlHsfC1 modulates tomato plant height by influencing the gibberellin signaling pathway.
The SlHsfC1 overexpression lines displayed a distinct dwarf phenotype (Figure 3a–e). Plant height depends on both internode number and length [41,42]. Further analyses demonstrated that SlHsfC1 impacts plant height through regulation of cell size and cell numbers (Figure 3f), a common effect linked to gibberellin activity [43]. CRISPR mutants displayed no height differences from wild type, possibly due to SlHsfC1 overexpression disrupting GA signaling. Protein accumulation within the gibberellin signaling pathway often leads to reduced plant height, and mutations affecting key enzymes can cause pronounced dwarfism and growth retardation [44,45]. Typically, defects in GA biosynthesis can be mitigated by the application of exogenous GA [43,46], with affected plants generally exhibiting lower levels of bioactive GAs such as GA1 and GA4 compared to wild-type controls [47]. To test whether external GA3 could alleviate the dwarf phenotype observed in SlHsfC1 overexpression lines, we treated plants with GA3. However, exogenous GA3 failed to restore normal growth in these transgenic lines (Figure 4a,b). This observation contradicts the hypothesis that dwarfism in the overexpression lines is due to GAs deficiency, especially since elevated levels of GA1 and GA3 were detected in these plants (Figure 4c). Given that GA3 supplementation did not rescue growth, it is likely that the dwarf phenotype arises from disrupted GA signaling rather than a shortage of GA biosynthesis [48,49]. Furthermore, excessive GA accumulation might influence plant height through pathways independent of GA signaling mechanisms [50,51].
We examined the expression of components in the gibberellin signaling pathway in transgenic lines using RT–qPCR and RNA-Seq analyses to pinpoint possible target genes of SlHsfC1. In the overexpression lines, 3586 genes were found to be significantly upregulated (Figure 6a), including numerous genes associated with GA biosynthesis and signal transduction (Figures S4 and S5). Additionally, several stress-responsive genes exhibited differential expression. As an Hsf family member, SlHsfC1 aligns with recent findings indicating that HsfC-type proteins contribute to improved heat tolerance [31,52,53]. Our data support emerging evidence that stress-responsive genes may negatively impact plant growth and development [1,54,55]. Notably, transcripts of SlKO, SlKAO, SlGA20ox3, and SlGA20ox4 were elevated in the overexpressing plants (Figure 6a). KO oxidizes ent-kaurene to ent-kaurenoic acid, which KAO converts to GA12, a key gibberellin biosynthesis step [56]. GA20ox and GA3ox mediate bioactive GA synthesis from GA12; GA20ox mutations often cause GA-responsive dwarfism [6,57,58]. In contrast, GA2ox1 and GA20ox2, which encode enzymes responsible for inactivating bioactive GAs by converting them or their precursors into inactive forms, were downregulated in the overexpression lines [59]. SlGAI2 and SlGAI3, encoding DELLA repressors of GA signaling, were also upregulated. GA binding triggers GID1 conformational changes, promoting GA–GID1–DELLA complex formation. DELLA proteins are polyubiquitinated by SCF/GID2 and degraded by the 26S proteasome, relieving repression on GA-responsive genes [60,61,62]. Excessive accumulation of DELLA proteins, however, causes severe dwarfism not restored by exogenous GA [63,64], which may explain the persistent dwarf phenotype observed in SlHsfC1 overexpression lines despite GA accumulation. Together, findings suggest that SlHsfC1 regulates tomato height via GA signaling.

4.2. SlHsfC1 Influences the Stature of Tomato Plants by Interacting with the Promoter Region of the Gibberellin SlGAI3 Signaling Gene

Because Hsfs can bind to HSE cis-elements, the DBD domain specifically recognizes the heat shock element (HSE, -GAAnnTTC-) and the stress response element (STRE, -AGGGG-) [30]. Given that SlHsfC1-overexpression lines exhibit a typical GA-independent phenotype [65], we focused on GA signal transduction genes that were upregulated in these lines and whose promoters contain HSE or STRE cis-elements. Collectively, results show SlHsfC1 binds the SlGAI3 promoter and induces the expression of SlGAI3. Overexpression of SlGAI3 leads to its binding to the GA signal pathway [21], thereby blocking GA signal transmission and adversely affecting the development and growth of tomato plants. A previous study found that suppression of DELLA genes induced dwarfism in tomato, whereas increased DELLA transcript levels did not visibly affect stem morphology [66]. DELLA proteins interact with various regulatory hubs to coordinate plant growth and stress adaptation [51]. In Physcomitrium patens, mutants lacking two PpDELLA genes did not show growth defects or altered responses to abiotic stress, possibly due to species-specific growth conditions. In contrast, PpDELLA positively regulates spore germination and sporophyte formation [63]. Transcriptomic findings have also been experimentally validated in Marchantia polymorpha. Analysis of the sole DELLA-encoding gene in this species indicates that MpDELLA accumulation counteracts oxidative stress, likely through increased production of flavonoids and other antioxidant compounds [67]. MpDELLA overaccumulation inhibits growth by limiting cell proliferation in the apical meristem [67].
FaHsfC1b overexpression increased survival, chlorophyll content, and photochemical efficiency while reducing electrolyte leakage and ROS under heat stress [31]. Additionally, HsfC1 can be induced by abiotic stresses such as low temperatures and drought, suggesting it plays a crucial role in stress resistance mechanisms [68,69,70]. A widely accepted explanation for the dwarfism observed in stress-tolerant plants is that stress-responsive genes may modulate DELLA activity. We propose that SlHsfC1 regulates SlGAI3 expression to influence plant height.
SlHsfC1 overexpression unexpectedly caused severe dwarfism. Numerous previous studies have reported that abiotic stress-related genes can induce dwarfism [71,72]. The dwarf phenotype may also involve additional genes within hormone signaling pathways [73]. Exogenous IAA only partially restored growth in the overexpression lines (Figure S1). Based on GA content analysis (Figure 4c), we speculate that the GA signal transduction pathway is likely disrupted in these plants.
Unfortunately, we were unable to generate hybrid lines combining SlGAI3 mutants and SlHsfC1 overexpression lines. SlHsfC1 also regulates gene expression of GA metabolism. GA2ox1 could degrade active GA, the expression of GA2ox1 in overexpressed plants increased, the expression level of knockout lines decreased, and the GA2ox1 promoter −168 bp contained HSE elements, which may be the target gene of SlHsfC1, which needs to be verified by subsequent experiments. In production practice, elucidating the dwarfing mechanism of SlHsfC1 enables tomato plants to grow normally under abiotic stress conditions without hindering their growth and development, thereby extending the tomato cultivation cycle. Consequently, the overexpression lines could not be functionally restored, limiting the ability to assess their stress tolerance phenotype. To address this issue, we constructed the pBinary Hsp70pro-SlHsfC1 vector to produce heat-inducible transgenic plants. In these lines, SlHsfC1 is not expressed under normal temperature conditions, enabling us to evaluate its functional role specifically in response to heat stress.

5. Conclusions

This study investigates HsfC originates from angiosperms, and there are double-ended repeats in the HsfC gene in the Solanaceae family. SlHsfC1 localizes to the nucleus and responds to GA, SA, JA, and ethylene treatments. The phenotypic consequences of SlHsfC1 overexpression include dwarfism and developmental retardation. A key finding was that active GA levels, particularly GA1 and GA3, showed elevated levels in SlHsfC1 overexpression lines and did not allow rescue of dwarfism by GA3 application. Meanwhile, long-term GA3 treatment did not restore growth in overexpressing plants, and flowering and fruiting were adversely affected. Using RNA-Seq, RT–qPCR, EMSA, dual-luciferase assays, and yeast one-hybrid (Y1H) analysis, we identified SlGAI3 as a downstream target of SlHsfC1. SlHsfC1 overexpression upregulates SlGAI3, inducing GA insensitivity and dwarfism in tomato.

Supplementary Materials

The following supporting information can be downloaded at https://www.mdpi.com/article/10.3390/plants14233617/s1, Figure S1. Phenotypic comparison of SlHsfC1-overexpressing lines and wild-type (AC) plants under IAA treatment (+IAA) or mock treatment (+mock). One-month-old tomato seedlings were sprayed with either 100 μM exogenous IAA or water one time at 3-day intervals. Figure S2. Long-term GA3 treatment of overexpressing lines resulted in abnormal plant architecture. Figure S3. Quantification of Gibberellin Levels in SlHsfC1 Crispr-cas9 Line. Values are mean ± standard deviation, Student’s t-test (n = 3). * p < 0.05. ** p < 0.01. *** p < 0.001. **** p < 0.0001; ns, no significant difference. Figure S4. RNA-Seq KEGG enrichment analysis. Figure S5. RNA-Seq GO enrichment analysis. Table S1. filter.annot.

Author Contributions

Y.Q., Y.P., J.L., L.W., C.S. and X.Z. planned and designed the research; Y.Q. performed experiments and analyzed data; M.W., D.T. and L.N. conducted some fieldwork; Y.Q. revised the manuscript. All authors have read and agreed to the published version of the manuscript.

Funding

This work was funded by the Chongqing Municipal Graduate Student Innovation Project (CYB22135), the 2024 Chongqing Postdoctoral Innovative Talent Support Program Project (CQBX202420), and Fundamental Research Funds for the Central Universities (SWU-KQ22041/7110100866).

Data Availability Statement

The original contributions presented in this study are included in the article/Supplementary Material. Further inquiries can be directed to the corresponding author. The RNA-Seq results were submitted on the NCBI (BioProject: PRJNA1362956).

Conflicts of Interest

The authors declare no conflict of interest.

References

  1. Li, F.; Chen, G.; Xie, Q.; Zhou, S.; Hu, Z. Down-regulation of SlGT-26 gene confers dwarf plants and enhances drought and salt stress resistance in tomato. Plant Physiol. Biochem. 2023, 203, 108053. [Google Scholar] [CrossRef]
  2. Kim, P.; Xue, C.Y.; Song, H.D.; Gao, Y.; Feng, L.; Li, Y.; Xuan, Y.H. Tissue-specific activation of DOF11 promotes rice resistance to sheath blight disease and increases grain weight via activation of SWEET14. Plant Biotechnol. J. 2021, 19, 409–411. [Google Scholar] [CrossRef] [PubMed]
  3. Hedden, P. The Current Status of Research on Gibberellin Biosynthesis. Plant Cell Physiol. 2020, 61, 1832–1849. [Google Scholar] [CrossRef]
  4. Yamaguchi, S. Gibberellin Metabolism and Its Regulation. Annu. Rev. Plant Biol. 2008, 59, 225–251. [Google Scholar] [CrossRef] [PubMed]
  5. Zhang, X.; He, L.; Zhao, B.; Zhou, S.; Li, Y.; He, H.; Bai, Q.; Zhao, W.; Guo, S.; Liu, Y.; et al. Dwarf and Increased Branching 1 controls plant height and axillary bud outgrowth in Medicago truncatula. J. Exp. Bot. 2020, 71, 6355–6365. [Google Scholar] [CrossRef]
  6. Bensen, R.J.; Johal, G.S.; Crane, V.C.; Tossberg, J.T.; Schnable, P.S.; Meeley, R.B.; Briggs, S.P. Cloning and characterization of the maize An1 gene. Plant Cell 1995, 7, 75–84. [Google Scholar] [CrossRef]
  7. Chen, Y.; Hou, M.; Liu, L.; Wu, S.; Shen, Y.; Ishiyama, K.; Kobayashi, M.; McCarty, D.R.; Tan, B.C. The maize DWARF1 encodes a gibberellin 3-oxidase and is dual localized to the nucleus and cytosol. Plant Physiol. 2014, 166, 2028–2039. [Google Scholar] [CrossRef] [PubMed]
  8. Itoh, H.; Ueguchi-Tanaka, M.; Sentoku, N.; Kitano, H.; Matsuoka, M.; Kobayashi, M. Cloning and functional analysis of two gibberellin 3 beta -hydroxylase genes that are differently expressed during the growth of rice. Proc. Natl. Acad. Sci. USA 2001, 98, 8909–8914. [Google Scholar] [CrossRef]
  9. Monna, L.; Kitazawa, N.; Yoshino, R.; Suzuki, J.; Masuda, H.; Maehara, Y.; Tanji, M.; Sato, M.; Nasu, S.; Minobe, Y. Positional cloning of rice semidwarfing gene, sd-1: Rice “green revolution gene” encodes a mutant enzyme involved in gibberellin synthesis. DNA Res. 2002, 9, 11–17. [Google Scholar] [CrossRef]
  10. Qin, X.; Liu, J.H.; Zhao, W.S.; Chen, X.J.; Guo, Z.J.; Peng, Y.L. Gibberellin 20-oxidase gene OsGA20ox3 regulates plant stature and disease development in rice. Mol. Plant Microbe Interact. 2013, 26, 227–239. [Google Scholar] [CrossRef]
  11. Spielmeyer, W.; Ellis, M.H.; Chandler, P.M. Semidwarf (sd-1), “green revolution” rice, contains a defective gibberellin 20-oxidase gene. Proc. Natl. Acad. Sci. USA 2002, 99, 9043–9048. [Google Scholar] [CrossRef] [PubMed]
  12. Teng, F.; Zhai, L.; Liu, R.; Bai, W.; Wang, L.; Huo, D.; Tao, Y.; Zheng, Y.; Zhang, Z. ZmGA3ox2, a candidate gene for a major QTL, qPH3.1, for plant height in maize. Plant J. Cell Mol. Biol. 2013, 73, 405–416. [Google Scholar] [CrossRef] [PubMed]
  13. Xu, Y.L.; Li, L.; Wu, K.; Peeters, A.J.; Gage, D.A.; Zeevaart, J.A. The GA5 locus of Arabidopsis thaliana encodes a multifunctional gibberellin 20-oxidase: Molecular cloning and functional expression. Proc. Natl. Acad. Sci. USA 1995, 92, 6640–6644. [Google Scholar] [CrossRef]
  14. Yamauchi, Y.; Takeda-Kamiya, N.; Hanada, A.; Ogawa, M.; Kuwahara, A.; Seo, M.; Kamiya, Y.; Yamaguchi, S. Contribution of gibberellin deactivation by AtGA2ox2 to the suppression of germination of dark-imbibed Arabidopsis thaliana seeds. Plant Cell Physiol. 2007, 48, 555–561. [Google Scholar] [CrossRef]
  15. Thomas, S.G.; Phillips, A.L.; Hedden, P. Molecular cloning and functional expression of gibberellin 2- oxidases, multifunctional enzymes involved in gibberellin deactivation. Proc. Natl. Acad. Sci. USA 1999, 96, 4698–4703. [Google Scholar] [CrossRef]
  16. Lo, S.F.; Yang, S.Y.; Chen, K.T.; Hsing, Y.I.; Zeevaart, J.A.; Chen, L.J.; Yu, S.M. A novel class of gibberellin 2-oxidases control semidwarfism, tillering, and root development in rice. Plant Cell 2008, 20, 2603–2618. [Google Scholar] [CrossRef]
  17. Sakamoto, T.; Kobayashi, M.; Itoh, H.; Tagiri, A.; Kayano, T.; Tanaka, H.; Iwahori, S.; Matsuoka, M. Expression of a gibberellin 2-oxidase gene around the shoot apex is related to phase transition in rice. Plant Physiol. 2001, 125, 1508–1516. [Google Scholar] [CrossRef]
  18. Schomburg, F.M.; Bizzell, C.M.; Lee, D.J.; Zeevaart, J.A.; Amasino, R.M. Overexpression of a novel class of gibberellin 2-oxidases decreases gibberellin levels and creates dwarf plants. Plant Cell 2003, 15, 151–163. [Google Scholar] [CrossRef] [PubMed]
  19. Sakai, M.; Sakamoto, T.; Saito, T.; Matsuoka, M.; Tanaka, H.; Kobayashi, M. Expression of novel rice gibberellin 2-oxidase gene is under homeostatic regulation by biologically active gibberellins. J. Plant Res. 2003, 116, 161–164. [Google Scholar] [CrossRef]
  20. Wang, H.; Caruso, L.V.; Downie, A.B.; Perry, S.E. The embryo MADS domain protein AGAMOUS-Like 15 directly regulates expression of a gene encoding an enzyme involved in gibberellin metabolism. Plant Cell 2004, 16, 1206–1219. [Google Scholar] [CrossRef]
  21. Sun, T.P. The molecular mechanism and evolution of the GA-GID1-DELLA signaling module in plants. Curr. Biol. CB 2011, 21, R338–R345. [Google Scholar] [CrossRef]
  22. Hirano, K.; Asano, K.; Tsuji, H.; Kawamura, M.; Mori, H.; Kitano, H.; Ueguchi-Tanaka, M.; Matsuoka, M. Characterization of the Molecular Mechanism Underlying Gibberellin Perception Complex Formation in Rice. Plant Cell 2010, 22, 2680–2696. [Google Scholar] [CrossRef]
  23. Lawit, S.J.; Wych, H.M.; Xu, D.; Kundu, S.; Tomes, D.T. Maize DELLA proteins dwarf plant8 and dwarf plant9 as modulators of plant development. Plant Cell Physiol. 2010, 51, 1854–1868. [Google Scholar] [CrossRef] [PubMed]
  24. Wen, C.K.; Chang, C. Arabidopsis RGL1 encodes a negative regulator of gibberellin responses. Plant Cell 2002, 14, 87–100. [Google Scholar] [CrossRef] [PubMed]
  25. Gomez-Pastor, R.; Burchfiel, E.T.; Thiele, D.J. Regulation of heat shock transcription factors and their roles in physiology and disease. Nat. Rev. Mol. Cell Biol. 2018, 19, 4–19. [Google Scholar] [CrossRef]
  26. Guo, J.; Wu, J.; Ji, Q.; Wang, C.; Luo, L.; Yuan, Y.; Wang, Y.; Wang, J. Genome-wide analysis of heat shock transcription factor families in rice and Arabidopsis. J. Genet. Genom. 2008, 35, 105–118. [Google Scholar] [CrossRef]
  27. Berz, J.; Simm, S.; Schuster, S.; Scharf, K.D.; Schleiff, E.; Ebersberger, I. HEATSTER: A Database and Web Server for Identification and Classification of Heat Stress Transcription Factors in Plants. Bioinform. Biol. Insights 2019, 13, 1177932218821365. [Google Scholar] [CrossRef]
  28. Xue, G.P.; Sadat, S.; Drenth, J.; McIntyre, C.L. The heat shock factor family from Triticum aestivum in response to heat and other major abiotic stresses and their role in regulation of heat shock protein genes. J. Exp. Bot. 2014, 65, 539–557. [Google Scholar] [CrossRef] [PubMed]
  29. Scharf, K.D.; Berberich, T.; Ebersberger, I.; Nover, L. The plant heat stress transcription factor (Hsf) family: Structure, function and evolution. Biochim. Biophys. Acta 2012, 1819, 104–119. [Google Scholar] [CrossRef]
  30. Nover, L.; Bharti, K.; Döring, P.; Mishra, S.K.; Ganguli, A.; Scharf, K.D. Arabidopsis and the heat stress transcription factor world: How many heat stress transcription factors do we need? Cell Stress Chaperones 2001, 6, 177–189. [Google Scholar] [CrossRef]
  31. Zhuang, L.; Cao, W.; Wang, J.; Yu, J.; Yang, Z.; Huang, B. Characterization and Functional Analysis of FaHsfC1b from Festuca arundinacea Conferring Heat Tolerance in Arabidopsis. Int. J. Mol. Sci. 2018, 19, 2702. [Google Scholar] [CrossRef]
  32. Lu, Y.; Ouyang, B.; Zhang, J.; Wang, T.; Lu, C.; Han, Q.; Zhao, S.; Ye, Z.; Li, H. Genomic organization, phylogenetic comparison and expression profiles of annexin gene family in tomato (Solanum lycopersicum). Gene 2012, 499, 14–24. [Google Scholar] [CrossRef]
  33. Xing, H.L.; Dong, L.; Wang, Z.P.; Zhang, H.Y.; Han, C.Y.; Liu, B.; Wang, X.C.; Chen, Q.J. A CRISPR/Cas9 toolkit for multiplex genome editing in plants. BMC Plant Biol. 2014, 14, 327. [Google Scholar] [CrossRef]
  34. Li, Y.; Chu, Z.; Luo, J.; Zhou, Y.; Cai, Y.; Lu, Y.; Xia, J.; Kuang, H.; Ye, Z.; Ouyang, B. The C2H2 zinc-finger protein SlZF3 regulates AsA synthesis and salt tolerance by interacting with CSN5B. Plant Biotechnol. J. 2018, 16, 1201–1213. [Google Scholar] [CrossRef]
  35. Song, J.; Shang, L.; Li, C.; Wang, W.; Wang, X.; Zhang, C.; Ai, G.; Ye, J.; Yang, C.; Li, H.; et al. Variation in the fruit development gene POINTED TIP regulates protuberance of tomato fruit tip. Nat. Commun. 2022, 13, 5940. [Google Scholar] [CrossRef] [PubMed]
  36. Nakagawa, T.; Suzuki, T.; Murata, S.; Nakamura, S.; Hino, T.; Maeo, K.; Tabata, R.; Kawai, T.; Tanaka, K.; Niwa, Y.; et al. Improved Gateway binary vectors: High-performance vectors for creation of fusion constructs in transgenic analysis of plants. Biosci. Biotechnol. Biochem. 2007, 71, 2095–2100. [Google Scholar] [CrossRef]
  37. Li, Y.; Zhang, L.; Yuan, Z.; Zhang, J.; Zhong, Y.; Wang, L. MdWRKY71 as a positive regulator involved in 5-aminolevulinic acid-induced salt tolerance in apple. Hortic. Plant J. 2025, 11, 1397–1413. [Google Scholar] [CrossRef]
  38. Wang, Q.; Huang, J.; Sun, H.; Liu, J.; Wang, J.; Wang, Q.; Qin, Q.; Mei, S.; Zhao, C.; Yang, X.; et al. CR Cistrome: A ChIP-Seq database for chromatin regulators and histone modification linkages in human and mouse. Nucleic Acids Res. 2014, 42, D450–D458. [Google Scholar] [CrossRef]
  39. Zhang, H.; Feng, H.; Lu, X.; Wang, C.; Yang, W.; Li, F. An asymmetric bulge enhances artificial microRNA-mediated virus resistance. Plant Biotechnol. J. 2020, 18, 608–610. [Google Scholar] [CrossRef]
  40. Wang, Y.; Zhao, J.; Lu, W.; Deng, D. Gibberellin in plant height control: Old player, new story. Plant Cell Rep. 2017, 36, 391–398. [Google Scholar] [CrossRef] [PubMed]
  41. Liu, X.; Yang, W.; Wang, J.; Yang, M.; Wei, K.; Liu, X.; Qiu, Z.; van Giang, T.; Wang, X.; Guo, Y.; et al. SlGID1a Is a Putative Candidate Gene for qtph1.1, a Major-Effect Quantitative Trait Locus Controlling Tomato Plant Height. Front. Genet. 2020, 11, 881. [Google Scholar] [CrossRef]
  42. Chu, Y.; Xu, N.; Wu, Q.; Yu, B.; Li, X.; Chen, R.; Huang, J. Rice transcription factor OsMADS57 regulates plant height by modulating gibberellin catabolism. Rice 2019, 12, 38. [Google Scholar] [CrossRef] [PubMed]
  43. Cho, S.H.; Kang, K.; Lee, S.H.; Lee, I.J.; Paek, N.C. OsWOX3A is involved in negative feedback regulation of the gibberellic acid biosynthetic pathway in rice (Oryza sativa). J. Exp. Bot. 2016, 67, 1677–1687. [Google Scholar] [CrossRef] [PubMed]
  44. Olszewski, N.; Sun, T.P.; Gubler, F. Gibberellin signaling: Biosynthesis, catabolism, and response pathways. Plant Cell 2002, 14 (Suppl. 1), S61–S80. [Google Scholar] [CrossRef]
  45. Guo, S.; Zhang, X.; Bai, Q.; Zhao, W.; Fang, Y.; Zhou, S.; Zhao, B.; He, L.; Chen, J. Cloning and Functional Analysis of Dwarf Gene Mini Plant 1 (MNP1) in Medicago truncatula. Int. J. Mol. Sci. 2020, 21, 4968. [Google Scholar] [CrossRef] [PubMed]
  46. Regnault, T.; Davière, J.M.; Heintz, D.; Lange, T.; Achard, P. The gibberellin biosynthetic genes AtKAO1 and AtKAO2 have overlapping roles throughout Arabidopsis development. Plant J. Cell Mol. Biol. 2014, 80, 462–474. [Google Scholar] [CrossRef]
  47. Chen, H.I.; Li, P.F.; Yang, C.H. NAC-Like Gene GIBBERELLIN SUPPRESSING FACTOR Regulates the Gibberellin Metabolic Pathway in Response to Cold and Drought Stresses in Arabidopsis. Sci. Rep. 2019, 9, 19226. [Google Scholar] [CrossRef]
  48. Hedden, P.; Phillips, A.L. Gibberellin metabolism: New insights revealed by the genes. Trends Plant Sci. 2000, 5, 523–530. [Google Scholar] [CrossRef]
  49. Davière, J.M.; Achard, P. Gibberellin signaling in plants. Development 2013, 140, 1147–1151. [Google Scholar] [CrossRef]
  50. Livne, S.; Lor, V.S.; Nir, I.; Eliaz, N.; Aharoni, A.; Olszewski, N.E.; Eshed, Y.; Weiss, D. Uncovering DELLA-Independent Gibberellin Responses by Characterizing New Tomato procera Mutants. Plant Cell 2015, 27, 1579–1594. [Google Scholar] [CrossRef]
  51. Alabadí, D.; Sun, T.P. Green Revolution DELLA Proteins: Functional Analysis and Regulatory Mechanisms. Annu. Rev. Plant Biol. 2025, 76, 373–400. [Google Scholar] [CrossRef] [PubMed]
  52. Hu, X.J.; Chen, D.; Lynne Mclntyre, C.; Fernanda Dreccer, M.; Zhang, Z.B.; Drenth, J.; Kalaipandian, S.; Chang, H.; Xue, G.P. Heat shock factor C2a serves as a proactive mechanism for heat protection in developing grains in wheat via an ABA-mediated regulatory pathway. Plant Cell Environ. 2018, 41, 79–98. [Google Scholar] [CrossRef]
  53. Wu, Z.; Li, T.; Ding, L.; Wang, C.; Teng, R.; Xu, S.; Cao, X.; Teng, N. Lily LlHSFC2 coordinates with HSFAs to balance heat stress response and improve thermotolerance. New Phytol. 2024, 241, 2124–2142. [Google Scholar] [CrossRef]
  54. Wen, D.-D.; Li, X.-M.; Hong, J.-D.; Meng, S.; Yu, J.-F.; Wu, M.; Li, N.; Cheng, L.-J. C-repeat binding factor (CBF) identification and expression pattern to abiotic stress response in Casuarina equisetifolia and overexpression of CeCBF4 increase stress tolerance in Arabidopsis. Ind. Crops Prod. 2024, 222, 119593. [Google Scholar] [CrossRef]
  55. Zhang, Y.; Wan, S.; Xing, B.; Peng, C.; Zhu, J.; Shao, Q.; Lv, A. An HD-Zip transcription factor ArHDZ22 regulates plant height and decreases salt tolerance in Anoectochilus roxburghii. Ind. Crops Prod. 2025, 223, 120251. [Google Scholar] [CrossRef]
  56. Nelson, D.R.; Schuler, M.A.; Paquette, S.M.; Werck-Reichhart, D.; Bak, S. Comparative genomics of rice and Arabidopsis. Analysis of 727 cytochrome P450 genes and pseudogenes from a monocot and a dicot. Plant Physiol. 2004, 135, 756–772. [Google Scholar] [CrossRef]
  57. Chiang, H.H.; Hwang, I.; Goodman, H.M. Isolation of the Arabidopsis GA4 locus. Plant Cell 1995, 7, 195–201. [Google Scholar] [CrossRef]
  58. Margis-Pinheiro, M.; Zhou, X.R.; Zhu, Q.H.; Dennis, E.S.; Upadhyaya, N.M. Isolation and characterization of a Ds-tagged rice (Oryza sativa L.) GA-responsive dwarf mutant defective in an early step of the gibberellin biosynthesis pathway. Plant Cell Rep. 2005, 23, 819–833. [Google Scholar] [CrossRef]
  59. Giacomelli, L.; Rota-Stabelli, O.; Masuero, D.; Acheampong, A.K.; Moretto, M.; Caputi, L.; Vrhovsek, U.; Moser, C. Gibberellin metabolism in Vitis vinifera L. during bloom and fruit-set: Functional characterization and evolution of grapevine gibberellin oxidases. J. Exp. Bot. 2013, 64, 4403–4419. [Google Scholar] [CrossRef]
  60. Hedden, P.; Phillips, A.L.; Rojas, M.C.; Carrera, E.; Tudzynski, B. Gibberellin Biosynthesis in Plants and Fungi: A Case of Convergent Evolution? J. Plant Growth Regul. 2001, 20, 319–331. [Google Scholar] [CrossRef] [PubMed]
  61. Morrone, D.; Chambers, J.; Lowry, L.; Kim, G.; Anterola, A.; Bender, K.; Peters, R.J. Gibberellin biosynthesis in bacteria: Separate ent-copalyl diphosphate and ent-kaurene synthases in Bradyrhizobium japonicum. FEBS Lett. 2009, 583, 475–480. [Google Scholar] [CrossRef]
  62. Sun, T.P. Gibberellin metabolism, perception and signaling pathways in Arabidopsis. Arab. Book 2008, 6, e0103. [Google Scholar] [CrossRef] [PubMed]
  63. Phokas, A.; Meyberg, R.; Briones-Moreno, A.; Hernandez-Garcia, J.; Wadsworth, P.T.; Vesty, E.F.; Blazquez, M.A.; Rensing, S.A.; Coates, J.C. DELLA proteins regulate spore germination and reproductive development in Physcomitrium patens. New Phytol. 2023, 238, 654–672. [Google Scholar] [CrossRef]
  64. Chen, Y.; Zhang, M.; Wang, X.; Shao, Y.; Hu, X.; Cheng, J.; Zheng, X.; Tan, B.; Ye, X.; Wang, W.; et al. Peach DELLA Protein PpeDGYLA Is Not Degraded in the Presence of Active GA and Causes Dwarfism When Overexpressed in Poplar and Arabidopsis. Int. J. Mol. Sci. 2023, 24, 6789. [Google Scholar] [CrossRef]
  65. Ariizumi, T.; Murase, K.; Sun, T.P.; Steber, C.M. Proteolysis-independent downregulation of DELLA repression in Arabidopsis by the gibberellin receptor GIBBERELLIN INSENSITIVE DWARF1. Plant Cell 2008, 20, 2447–2459. [Google Scholar] [CrossRef] [PubMed]
  66. Tomlinson, L.; Yang, Y.; Emenecker, R.; Smoker, M.; Taylor, J.; Perkins, S.; Smith, J.; MacLean, D.; Olszewski, N.E.; Jones, J.D.G. Using CRISPR/Cas9 genome editing in tomato to create a gibberellin-responsive dominant dwarf DELLA allele. Plant Biotechnol. J. 2019, 17, 132–140. [Google Scholar] [CrossRef] [PubMed]
  67. Hernández-García, J.; Sun, R.; Serrano-Mislata, A.; Inoue, K.; Vargas-Chávez, C.; Esteve-Bruna, D.; Arbona, V.; Yamaoka, S.; Nishihama, R.; Kohchi, T.; et al. Coordination between growth and stress responses by DELLA in the liverwort Marchantia polymorpha. Curr. Biol. 2021, 31, 3678–3686.e3611. [Google Scholar] [CrossRef]
  68. Wang, S.; Shen, Y.; Deng, D.; Guo, L.; Zhang, Y.; Nie, Y.; Du, Y.; Zhao, X.; Ye, X.; Huang, J.; et al. Orthogroup and phylotranscriptomic analyses identify transcription factors involved in the plant cold response: A case study of Arabidopsis BBX29. Plant Commun. 2023, 4, 100684. [Google Scholar] [CrossRef]
  69. Fan, S.; Li, X.; Xu, X.; Yin, Y.; Wang, G.; Shao, A.; Wang, W.; Fu, J. Chromatin Accessibility and Translational Landscapes of Bermudagrass (Cynodon dactylon) Under Chilling Stress. Physiol. Plant. 2025, 177, e70279. [Google Scholar] [CrossRef]
  70. Guan, Q.; Yue, X.; Zeng, H.; Zhu, J. The protein phosphatase RCF2 and its interacting partner NAC019 are critical for heat stress-responsive gene regulation and thermotolerance in Arabidopsis. Plant Cell 2014, 26, 438–453. [Google Scholar] [CrossRef]
  71. Lei, Y.; Chen, C.; Chen, W.; Dai, H. The MdIAA29-MdARF4 complex plays an important role in balancing plant height with salt and drought stress responses. Plant Physiol. 2024, 196, 2795–2811. [Google Scholar] [CrossRef] [PubMed]
  72. Chen, L.; Yang, H.; Fang, Y.; Guo, W.; Chen, H.; Zhang, X.; Dai, W.; Chen, S.; Hao, Q.; Yuan, S.; et al. Overexpression of GmMYB14 improves high-density yield and drought tolerance of soybean through regulating plant architecture mediated by the brassinosteroid pathway. Plant Biotechnol. J. 2021, 19, 702–716. [Google Scholar] [CrossRef] [PubMed]
  73. Song, L.; Liu, J.; Cao, B.; Liu, B.; Zhang, X.; Chen, Z.; Dong, C.; Liu, X.; Zhang, Z.; Wang, W.; et al. Reducing brassinosteroid signalling enhances grain yield in semi-dwarf wheat. Nature 2023, 617, 118–124. [Google Scholar] [CrossRef] [PubMed]
Figure 1. Evolutionary analysis of tomato heat stress factor SlHsfC1. (a) Phylogenetic relationships between Hsf family from Porphyra umbilicalis, Chlamydomonas reinhardtii, Physcomitrium patens, Liriodendron tulipifera. (b) Phylogenetic relationships between SlHsfC1 (Solyc12g007070) and homologous HsfC from Arabidopsis, tomato, Oryza sativa, Nicotiana benthamiana, pepper, potato, eggplant.
Figure 1. Evolutionary analysis of tomato heat stress factor SlHsfC1. (a) Phylogenetic relationships between Hsf family from Porphyra umbilicalis, Chlamydomonas reinhardtii, Physcomitrium patens, Liriodendron tulipifera. (b) Phylogenetic relationships between SlHsfC1 (Solyc12g007070) and homologous HsfC from Arabidopsis, tomato, Oryza sativa, Nicotiana benthamiana, pepper, potato, eggplant.
Plants 14 03617 g001
Figure 2. Subcellular localization and hormone expression patterns of SlHsfC1. (a) Nuclear localization of SlHsfC1 in Nicotiana benthamiana leaves. Bars = 10 μm. (b) SlHsfC1 responds to gibberellin, salicylic acid, abscisic acid, and ethylene hormonal signals.
Figure 2. Subcellular localization and hormone expression patterns of SlHsfC1. (a) Nuclear localization of SlHsfC1 in Nicotiana benthamiana leaves. Bars = 10 μm. (b) SlHsfC1 responds to gibberellin, salicylic acid, abscisic acid, and ethylene hormonal signals.
Plants 14 03617 g002
Figure 3. Overexpression of SlHsfC1 inhibits tomato plant growth. (a) Phenotypes of one-month-old seedlings of wild type (AC), overexpression lines (OE6, OE12), and CRISPR knockout lines (CR16, CR41). Scale bar = 10 cm. (b) Plant height measurements at one month of age. Statistical analysis by Student’s t-test (n = 15). (c) Hypocotyl morphology of two-week-old seedlings from overexpression lines (OE6, OE12), CRISPR lines (CR16, CR41), and wild-type (AC). Scale bar = 1 cm. Data analyzed using student t-test (n = 3). (d) Quantification of plant height corresponding to panel (c). (e) Measurement of hypocotyl length in seedlings shown in (c). (f) Microscopic analysis of stem tissue sections from WT, OE6, and OE12 plants, including quantification of cell number and average cell size. Data are expressed as mean ± standard deviation. Statistical significance is indicated as follows: * p < 0.05; ** p < 0.01; *** p < 0.001; and **** p < 0.0001.
Figure 3. Overexpression of SlHsfC1 inhibits tomato plant growth. (a) Phenotypes of one-month-old seedlings of wild type (AC), overexpression lines (OE6, OE12), and CRISPR knockout lines (CR16, CR41). Scale bar = 10 cm. (b) Plant height measurements at one month of age. Statistical analysis by Student’s t-test (n = 15). (c) Hypocotyl morphology of two-week-old seedlings from overexpression lines (OE6, OE12), CRISPR lines (CR16, CR41), and wild-type (AC). Scale bar = 1 cm. Data analyzed using student t-test (n = 3). (d) Quantification of plant height corresponding to panel (c). (e) Measurement of hypocotyl length in seedlings shown in (c). (f) Microscopic analysis of stem tissue sections from WT, OE6, and OE12 plants, including quantification of cell number and average cell size. Data are expressed as mean ± standard deviation. Statistical significance is indicated as follows: * p < 0.05; ** p < 0.01; *** p < 0.001; and **** p < 0.0001.
Plants 14 03617 g003
Figure 4. Dwarfing of SlHsfC1 overexpressing plants was not caused by GA deficiency. (a) Phenotypic comparison of SlHsfC1-overexpressing lines, CRISPR-Cas9 knockout lines (CR16, CR41), and wild-type (AC) plants under GA3 treatment (+GA3) or mock treatment (+mock). Spray once every three days for a month. Scale bar  =  10 cm. (b) Heights of plants shown in (a). Exogenous application of GA3 influences various aspects of overexpression lines (OE6, OE12), Crispr lines (CR16, CR41), and wild-type (AC) plant development. Data analyzed using two-way ANOVA (n = 3) (c) Quantification of gibberellin levels in SlHsfC1 overexpression lines. Data analyzed using two-way ANOVA (n = 3). ** p  <  0.01, **** p  <  0.0001; ns, not significant.
Figure 4. Dwarfing of SlHsfC1 overexpressing plants was not caused by GA deficiency. (a) Phenotypic comparison of SlHsfC1-overexpressing lines, CRISPR-Cas9 knockout lines (CR16, CR41), and wild-type (AC) plants under GA3 treatment (+GA3) or mock treatment (+mock). Spray once every three days for a month. Scale bar  =  10 cm. (b) Heights of plants shown in (a). Exogenous application of GA3 influences various aspects of overexpression lines (OE6, OE12), Crispr lines (CR16, CR41), and wild-type (AC) plant development. Data analyzed using two-way ANOVA (n = 3) (c) Quantification of gibberellin levels in SlHsfC1 overexpression lines. Data analyzed using two-way ANOVA (n = 3). ** p  <  0.01, **** p  <  0.0001; ns, not significant.
Plants 14 03617 g004
Figure 5. Long-term treatment with GA3 in SlHsfC1 overexpression lines led to altered plant architecture and floral organ abnormalities. (a) Morphological comparison of SlHsfC1 overexpression lines, CRISPR-Cas9 knockout lines (CR16, CR41), and wild-type (AC) plants subjected to either 100 μM exogenous GA3 (+GA3) or mock treatment (+mock). Spray once every three days for two months. Scale bar  =  10 cm. (b) Quantification of plant height corresponding to the plants shown in (a). significance by two-way ANOVA (n = 3): ** p  <  0.01. (c) Floral organ morphology in wild-type and overexpression lines. Scale bar  =  1 cm. (d) Measurement of floral organ height corresponding to (c). Data are shown as mean  ±  SD (n = 3); significance by Student’s t-test: * p  <  0.05, *** p  <  0.001, **** p  <  0.0001.
Figure 5. Long-term treatment with GA3 in SlHsfC1 overexpression lines led to altered plant architecture and floral organ abnormalities. (a) Morphological comparison of SlHsfC1 overexpression lines, CRISPR-Cas9 knockout lines (CR16, CR41), and wild-type (AC) plants subjected to either 100 μM exogenous GA3 (+GA3) or mock treatment (+mock). Spray once every three days for two months. Scale bar  =  10 cm. (b) Quantification of plant height corresponding to the plants shown in (a). significance by two-way ANOVA (n = 3): ** p  <  0.01. (c) Floral organ morphology in wild-type and overexpression lines. Scale bar  =  1 cm. (d) Measurement of floral organ height corresponding to (c). Data are shown as mean  ±  SD (n = 3); significance by Student’s t-test: * p  <  0.05, *** p  <  0.001, **** p  <  0.0001.
Plants 14 03617 g005
Figure 6. Genes of the GA pathway expression in overexpressing lines, Crispr lines and wild type. (a) Venn diagram showing differentially expressed genes (DEGs) among wild-type (AC), SlHsfC1-overexpressing lines (OE6, OE12), and CRISPR-Cas9 knockout lines (CR16, CR41) based on RNA-Seq analysis. (b,c) Volcano plots showing differentially expressed genes (DEGs) in transcriptome comparisons between wild-type (AC) and SlHsfC1-overexpressing lines (OE6, OE12), as well as between wild-type and CRISPR-Cas9 knockout lines (CR16, CR41). Significantly upregulated genes (|log2FC| > 1, FDR < 0.05) are highlighted in red, downregulated genes in brown, and non-significant genes in blue. (d) Expression of gibberellin biosynthesis genes of RNA-Seq suggest that key genes. (e) Expression of gibberellin signal genes of RNA-Seq suggest that key genes. (f) RT–qPCR analysis validated the RNA-Seq results, confirming the altered expression of key genes involved in GA biosynthesis and GA signal transduction. Statistical significance was determined by Student’s t-test (n = 3): * p  <  0.05, ** p  <  0.01, *** p  <  0.001, **** p  <  0.0001.
Figure 6. Genes of the GA pathway expression in overexpressing lines, Crispr lines and wild type. (a) Venn diagram showing differentially expressed genes (DEGs) among wild-type (AC), SlHsfC1-overexpressing lines (OE6, OE12), and CRISPR-Cas9 knockout lines (CR16, CR41) based on RNA-Seq analysis. (b,c) Volcano plots showing differentially expressed genes (DEGs) in transcriptome comparisons between wild-type (AC) and SlHsfC1-overexpressing lines (OE6, OE12), as well as between wild-type and CRISPR-Cas9 knockout lines (CR16, CR41). Significantly upregulated genes (|log2FC| > 1, FDR < 0.05) are highlighted in red, downregulated genes in brown, and non-significant genes in blue. (d) Expression of gibberellin biosynthesis genes of RNA-Seq suggest that key genes. (e) Expression of gibberellin signal genes of RNA-Seq suggest that key genes. (f) RT–qPCR analysis validated the RNA-Seq results, confirming the altered expression of key genes involved in GA biosynthesis and GA signal transduction. Statistical significance was determined by Student’s t-test (n = 3): * p  <  0.05, ** p  <  0.01, *** p  <  0.001, **** p  <  0.0001.
Plants 14 03617 g006
Figure 7. SlHsfC1 protein binds to the HSE element on the SlGAI3 promoter and activates the transcription of SlGAI3. (a) Analysis of Cis-Acting Elements on the SlGAI3 promoter. (b) The pAbAi-SlGAI3pro and pGADT7-SlHsfC1 plasmids were co-introduced into Y1HGold yeast cells, which were subsequently grown on SD/-Leu/-Ura agar supplemented with 400 ng/mL aureobasidin A (AbA) for selection. (c) The dual-luciferase assay, pGreen0800-SlGAI3pro and pGreen62SK-SlHsfC1 were transiently co-transformed into Nicotiana benthamiana leaves. The co-infiltration of pGreen0800-SlGAI3pro with empty vector pGreen62SK served as the control. Statistical significance was assessed using Student’s t-test (n = 3). ** p  <  0.01. (d) EMSA assay. The biotin-labeled probe (biotin-GAANNTTC-) served as the experimental probe, while cold competitor probes (-GAANNTTC-) were added at 10×, 20×, and 50× molar excess to assess binding specificity. A mutant probe (biotin-AAAAAAAA-) was included as a negative control. (e) ChIP-qPCR of Flag-SlHsfC1 and SlGAI3 promoter. Statistical significance was assessed using two-way ANOVA (n = 3). * p  <  0.05.
Figure 7. SlHsfC1 protein binds to the HSE element on the SlGAI3 promoter and activates the transcription of SlGAI3. (a) Analysis of Cis-Acting Elements on the SlGAI3 promoter. (b) The pAbAi-SlGAI3pro and pGADT7-SlHsfC1 plasmids were co-introduced into Y1HGold yeast cells, which were subsequently grown on SD/-Leu/-Ura agar supplemented with 400 ng/mL aureobasidin A (AbA) for selection. (c) The dual-luciferase assay, pGreen0800-SlGAI3pro and pGreen62SK-SlHsfC1 were transiently co-transformed into Nicotiana benthamiana leaves. The co-infiltration of pGreen0800-SlGAI3pro with empty vector pGreen62SK served as the control. Statistical significance was assessed using Student’s t-test (n = 3). ** p  <  0.01. (d) EMSA assay. The biotin-labeled probe (biotin-GAANNTTC-) served as the experimental probe, while cold competitor probes (-GAANNTTC-) were added at 10×, 20×, and 50× molar excess to assess binding specificity. A mutant probe (biotin-AAAAAAAA-) was included as a negative control. (e) ChIP-qPCR of Flag-SlHsfC1 and SlGAI3 promoter. Statistical significance was assessed using two-way ANOVA (n = 3). * p  <  0.05.
Plants 14 03617 g007
Disclaimer/Publisher’s Note: The statements, opinions and data contained in all publications are solely those of the individual author(s) and contributor(s) and not of MDPI and/or the editor(s). MDPI and/or the editor(s) disclaim responsibility for any injury to people or property resulting from any ideas, methods, instructions or products referred to in the content.

Share and Cite

MDPI and ACS Style

Qin, Y.; Wang, M.; Tang, D.; Ni, L.; Shang, C.; Wu, L.; Pan, Y.; Li, J.; Zhang, X. The SlHsfC1–SlGAI3 Module Controls Tomato Growth and Development via the Gibberellin Signaling Pathway. Plants 2025, 14, 3617. https://doi.org/10.3390/plants14233617

AMA Style

Qin Y, Wang M, Tang D, Ni L, Shang C, Wu L, Pan Y, Li J, Zhang X. The SlHsfC1–SlGAI3 Module Controls Tomato Growth and Development via the Gibberellin Signaling Pathway. Plants. 2025; 14(23):3617. https://doi.org/10.3390/plants14233617

Chicago/Turabian Style

Qin, Yafei, Mei Wang, Daodao Tang, Lei Ni, Chunyu Shang, Lang Wu, Yu Pan, Jinhua Li, and Xingguo Zhang. 2025. "The SlHsfC1–SlGAI3 Module Controls Tomato Growth and Development via the Gibberellin Signaling Pathway" Plants 14, no. 23: 3617. https://doi.org/10.3390/plants14233617

APA Style

Qin, Y., Wang, M., Tang, D., Ni, L., Shang, C., Wu, L., Pan, Y., Li, J., & Zhang, X. (2025). The SlHsfC1–SlGAI3 Module Controls Tomato Growth and Development via the Gibberellin Signaling Pathway. Plants, 14(23), 3617. https://doi.org/10.3390/plants14233617

Note that from the first issue of 2016, this journal uses article numbers instead of page numbers. See further details here.

Article Metrics

Back to TopTop