Transcription Factor BnaC04.MYB89 Negatively Regulates Seed Fatty Acid Biosynthesis in Brassica napus
Abstract
1. Introduction
2. Materials and Methods
2.1. Plant Materials and Growth Conditions
2.2. Protein Sequence Analyses
2.3. Gene Cloning and Vector Construction
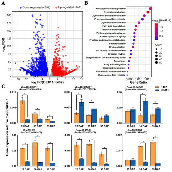
2.4. Subcellular Localization
2.5. Plant Transformation
2.6. RNA-Seq Experiment and Data Analysis
2.7. Gene Expression and GUS Staining
2.8. ChIP-qPCR Assay
2.9. Morphological Observation of Seeds
2.10. Measurement of Fatty Acid in Seeds
2.11. Statistical Analysis
3. Results
3.1. BnaC04.MYB89 Shares Conserved MYB-like DNA-Binding Domains and 3D Structures with Other MYB89 Genes
3.2. BnaC04.MYB89 Is Predominantly Expressed at the Seed Development Stage in Arabidopsis
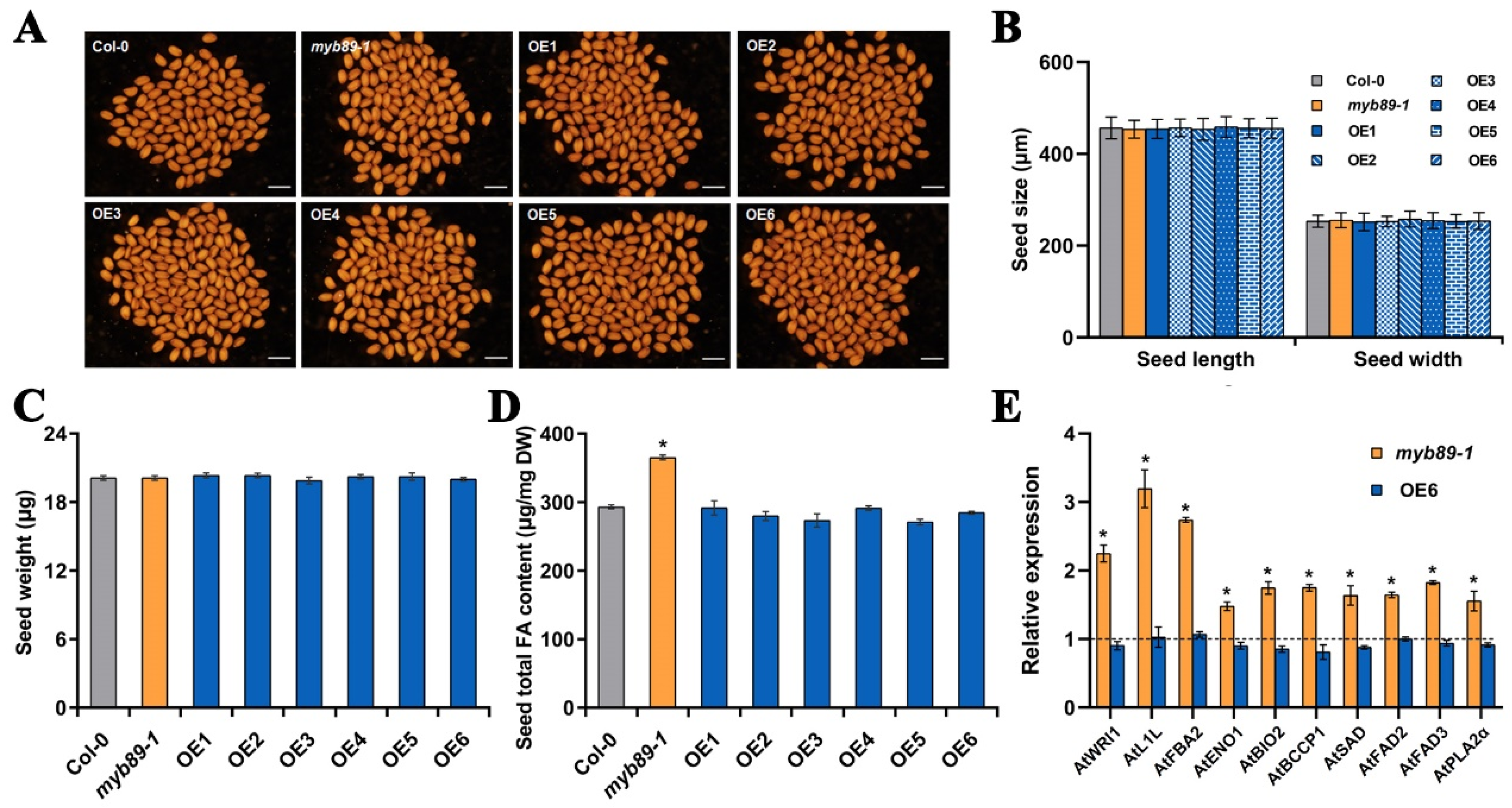
3.3. BnaC04.MYB89 Represses Seed Fatty Acid Accumulation in A. thaliana
3.4. BnaC04.MYB89 Represses Seed Fatty Acid Accumulation in B. napus
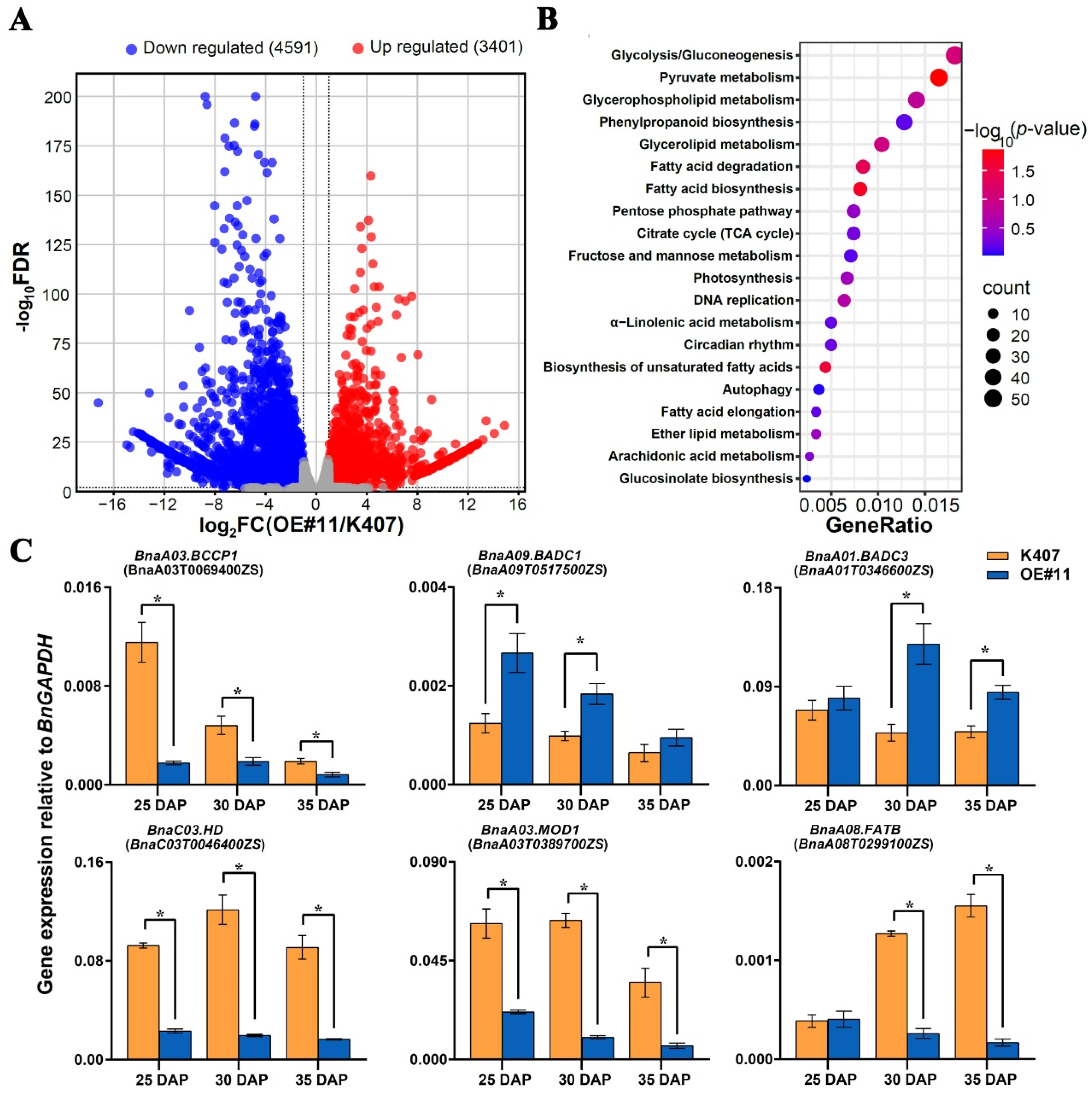
3.5. Fatty Acid Biosynthesis and Metabolism Genes Are up- and DownRegulated in Transgenic B. napus Lines
3.6. BnaC04.MYB89 Binds to BnaA03.BCCP1 and BnaC03.HD Promoters
4. Discussion
5. Conclusions
Supplementary Materials
Author Contributions
Funding
Data Availability Statement
Conflicts of Interest
References
- Woodfield, H.K.; Sturtevant, D.; Borisjuk, L.; Munz, E.; Guschina, I.A.; Chapman, K.; Harwood, J.L. Spatial and Temporal Mapping of Key Lipid Species in Brassica napus Seeds. Plant Physiol. 2017, 173, 1998–2009. [Google Scholar] [CrossRef]
- Qin, M.; Li, H.; Zhao, N.; Zhang, Y.; Zhang, B.; Liang, F.; Zuo, K.; Guo, N.; Tao, S.; Liu, X.; et al. Integrated genomics, QTL mapping, and co-expression analyses identifying candidates of low-temperature tolerance in Brassica napus L. Ind. Crops Prod. 2022, 187, 115437. [Google Scholar] [CrossRef]
- Beszterda, M.; Nogala-Kałucka, M. Current Research Developments on the Processing and Improvement of the Nutritional Quality of Rapeseed (Brassica napus L.). Eur. J. Lipid Sci. Technol. 2019, 121, 1800045. [Google Scholar] [CrossRef]
- Ali, S.; Anwar, F.; Ashraf, S.; Talpur, F.N.; Ashraf, M. Evaluation of canola seeds of different cultivars with special emphasis on the quantification of erucic acid and glucosinolates. Grasas Aceites 2009, 60, 89–95. [Google Scholar] [CrossRef]
- Saini, R.K.; Keum, Y.-S. Omega-3 and omega-6 polyunsaturated fatty acids: Dietary sources, metabolism, and significance—A review. Life Sci. 2018, 203, 255–267. [Google Scholar] [CrossRef]
- He, Y.; Liu, Y.; Li, M.; Lamin-Samu, A.T.; Yang, D.; Yu, X.; Izhar, M.; Jan, I.; Ali, M.; Lu, G. The Arabidopsis SMALL AUXIN UP RNA32 Protein Regulates ABA-Mediated Responses to Drought Stress. Front. Plant Sci. 2021, 12, 625493. [Google Scholar] [CrossRef] [PubMed]
- Liu, S.; Raman, H.; Xiang, Y.; Zhao, C.; Huang, J.; Zhang, Y. De novo design of future rapeseed crops: Challenges and opportunities. Crop J. 2022, 10, 587–596. [Google Scholar] [CrossRef]
- Yang, Y.; Kong, Q.; Lim, A.R.Q.; Lu, S.; Zhao, H.; Guo, L.; Yuan, L.; Ma, W. Transcriptional regulation of oil biosynthesis in seed plants: Current understanding, applications, and perspectives. Plant Commun. 2022, 3, 100328. [Google Scholar] [CrossRef]
- Wei, W.; Wang, L.F.; Tao, J.J.; Zhang, W.K.; Chen, S.Y.; Song, Q.; Zhang, J.S. The comprehensive regulatory network in seed oil biosynthesis. J. Integr. Plant Biol. 2025, 67, 649–668. [Google Scholar] [CrossRef]
- Zhang, S.; Wu, S.; Hou, Q.; Zhao, J.; Fang, C.; An, X.; Wan, X. Fatty acid de novo biosynthesis in plastids: Key enzymes and their critical roles for male reproduction and other processes in plants. Plant Physiol. Biochem. 2024, 210, 108654. [Google Scholar] [CrossRef]
- Baud, S.; Lepiniec, L. Regulation of de novo fatty acid synthesis in maturing oilseeds of Arabidopsis. Plant Physiol. Biochem. 2009, 47, 448–455. [Google Scholar] [CrossRef] [PubMed]
- Verma, S.; Attuluri, V.P.S.; Robert, H.S. Transcriptional control of Arabidopsis seed development. Planta 2022, 255, 90. [Google Scholar] [CrossRef]
- Sanjaya; Durrett, T.P.; Weise, S.E.; Benning, C. Increasing the energy density of vegetative tissues by diverting carbon from starch to oil biosynthesis in transgenic Arabidopsis. Plant Biotechnol. J. 2011, 9, 874–883. [Google Scholar] [CrossRef]
- Li, D.; Jin, C.; Duan, S.; Zhu, Y.; Qi, S.; Liu, K.; Gao, C.; Ma, H.; Zhang, M.; Liao, Y.; et al. MYB89 Transcription Factor Represses Seed Oil Accumulation. Plant Physiol. 2017, 173, 1211–1225. [Google Scholar] [CrossRef]
- Mu, J.Y.; Tan, H.L.; Zheng, Q.; Fu, F.Y.; Liang, Y.; Zhang, J.; Yang, X.H.; Wang, T.; Chong, K.; Wang, X.J.; et al. LEAFY COTYLEDON1 is a key regulator of fatty acid biosynthesis in Arabidopsis. Plant Physiol. 2008, 148, 1042–1054. [Google Scholar] [CrossRef]
- Baud, S.; Mendoza, M.S.; To, A.; Harscoet, E.; Lepiniec, L.; Dubreucq, B. WRINKLED1 specifies the regulatory action of LEAFY COTYLEDON2 towards fatty acid metabolism during seed maturation in Arabidopsis. Plant J. 2007, 50, 825–838. [Google Scholar] [CrossRef] [PubMed]
- Wang, H.Y.; Guo, J.H.; Lambert, K.N.; Lin, Y. Developmental control of Arabidopsis seed oil biosynthesis. Planta 2007, 226, 773–783. [Google Scholar] [CrossRef]
- Yamamoto, A.; Kagaya, Y.; Usui, H.; Hobo, T.; Takeda, S.; Hattori, T. Diverse roles and mechanisms of gene regulation by the Arabidopsis seed maturation master regulator FUS3 revealed by microarray analysis. Plant Cell Physiol. 2010, 51, 2031–2046. [Google Scholar] [CrossRef] [PubMed]
- Zhang, M.; Cao, X.; Jia, Q.; Ohlrogge, J. FUSCA3 activates triacylglycerol accumulation in Arabidopsis seedlings and tobacco BY2 cells. Plant J. 2016, 88, 95–107. [Google Scholar] [CrossRef]
- Chen, M.X.; Du, X.; Zhu, Y.; Wang, Z.; Hua, S.J.; Li, Z.L.; Guo, W.L.; Zhang, G.P.; Peng, J.R.; Jiang, L.X. Seed Fatty Acid Reducer acts downstream of gibberellin signalling pathway to lower seed fatty acid storage in Arabidopsis. Plant Cell Environ. 2012, 35, 2155–2169. [Google Scholar] [CrossRef]
- Chen, M.; Xuan, L.; Wang, Z.; Zhou, L.; Li, Z.; Du, X.; Ali, E.; Zhang, G.; Jiang, L. TRANSPARENT TESTA8 Inhibits Seed Fatty Acid Accumulation by Targeting Several Seed Development Regulators in Arabidopsis. Plant Physiol. 2014, 165, 905–916. [Google Scholar] [CrossRef] [PubMed]
- Chen, M.; Wang, Z.; Zhu, Y.; Li, Z.; Hussain, N.; Xuan, L.; Guo, W.; Zhang, G.; Jiang, L. The effect of transparent TESTA2 on seed fatty acid biosynthesis and tolerance to environmental stresses during young seedling establishment in Arabidopsis. Plant Physiol. 2012, 160, 1023–1036. [Google Scholar] [CrossRef]
- Chen, M.; Zhang, B.; Li, C.; Kulaveerasingam, H.; Chew, F.T.; Yu, H. TRANSPARENT TESTA GLABRA1 Regulates the Accumulation of Seed Storage Reserves in Arabidopsis. Plant Physiol. 2015, 169, 391–402. [Google Scholar] [CrossRef]
- Xie, T.; Chen, X.; Guo, T.; Rong, H.; Chen, Z.; Sun, Q.; Batley, J.; Jiang, J.; Wang, Y. Targeted knockout of BnTT2 homologues for yellow-seeded Brassica napus with reduced flavonoids and improved fatty acid composition. J. Agric. Food Chem. 2020, 68, 5676–5690. [Google Scholar] [CrossRef]
- Cheng, H.; Cai, S.; Hao, M.; Cai, Y.; Wen, Y.; Huang, W.; Mei, D.; Hu, Q. Targeted mutagenesis of BnTTG1 homologues generated yellow-seeded rapeseed with increased oil content and seed germination under abiotic stress. Plant Physiol. Biochem. 2024, 206, 108302. [Google Scholar] [CrossRef] [PubMed]
- Zhai, Y.; Yu, K.; Cai, S.; Hu, L.; Amoo, O.; Xu, L.; Yang, Y.; Ma, B.; Jiao, Y.; Zhang, C. Targeted mutagenesis of BnTT8 homologs controls yellow seed coat development for effective oil production in Brassica napus L. Plant Biotechnol. J. 2020, 18, 1153–1168. [Google Scholar] [CrossRef]
- Wu, X.L.; Liu, Z.H.; Hu, Z.H.; Huang, R.Z. BnWRI1 coordinates fatty acid biosynthesis and photosynthesis pathways during oil accumulation in rapeseed. J. Integr. Plant Biol. 2014, 56, 582–593. [Google Scholar] [CrossRef] [PubMed]
- Elahi, N.; Duncan, R.W.; Stasolla, C. Decreased seed oil production in FUSCA3 Brassica napus mutant plants. Plant Physiol. Biochem. 2015, 96, 222–230. [Google Scholar] [CrossRef]
- Belide, S.; Zhou, X.-R.; Kennedy, Y.; Lester, G.; Shrestha, P.; Petrie, J.R.; Singh, S.P. Rapid expression and validation of seed-specific constructs in transgenic LEC2 induced somatic embryos of Brassica napus. Plant Cell Tissue Organ Cult. (PCTOC) 2013, 113, 543–553. [Google Scholar] [CrossRef]
- He, S.; Min, Y.; Liu, Z.; Zhi, F.; Ma, R.; Ge, A.; Wang, S.; Zhao, Y.; Peng, D.; Zhang, D.; et al. Antagonistic MADS-box transcription factors SEEDSTICK and SEPALLATA3 form a transcriptional regulatory network that regulates seed oil accumulation. J. Integr. Plant Biol. 2024, 66, 121–142. [Google Scholar] [CrossRef]
- Yang, Y.; Kong, Q.; Ma, Z.; Lim, P.K.; Singh, S.K.; Pattanaik, S.; Mutwil, M.; Miao, Y.; Yuan, L.; Ma, W. Phase separation of MYB73 regulates seed oil biosynthesis in Arabidopsis. Plant Physiol. 2025, 197, kiae674. [Google Scholar] [CrossRef]
- Duan, S.; Jin, C.; Li, D.; Gao, C.; Qi, S.; Liu, K.; Hai, J.; Ma, H.; Chen, M. MYB76 Inhibits Seed Fatty Acid Accumulation in Arabidopsis. Front. Plant Sci. 2017, 8, 226. [Google Scholar] [CrossRef]
- Lee, H.G.; Park, B.Y.; Kim, H.U.; Seo, P.J. MYB96 stimulates C18 fatty acid elongation in Arabidopsis seeds. Plant Biotechnol. Rep. 2015, 9, 161–166. [Google Scholar] [CrossRef]
- Lee, H.G.; Kim, H.; Suh, M.C.; Kim, H.U.; Seo, P.J. The MYB96 transcription factor regulates triacylglycerol accumulation by activating DGAT1 and PDAT1 expression in Arabidopsis seeds. Plant Cell Physiol. 2018, 59, 1432–1442. [Google Scholar] [CrossRef]
- Barthole, G.; To, A.; Marchive, C.; Brunaud, V.; Soubigou-Taconnat, L.; Berger, N.; Dubreucq, B.; Lepiniec, L.; Baud, S. MYB118 represses endosperm maturation in seeds of Arabidopsis. Plant Cell 2014, 26, 3519–3537. [Google Scholar] [CrossRef]
- Khan, K.; Kumar, V.; Niranjan, A.; Shanware, A.; Sane, V.A. JcMYB1, a Jatropha R2R3MYB Transcription Factor Gene, Modulates Lipid Biosynthesis in Transgenic Plants. Plant Cell Physiol. 2019, 60, 462–475. [Google Scholar] [CrossRef] [PubMed]
- Choi, B.Y.; Shim, D.; Kong, F.; Auroy, P.; Lee, Y.; Li-Beisson, Y.; Lee, Y.; Yamaoka, Y. The Chlamydomonas transcription factor MYB1 mediates lipid accumulation under nitrogen depletion. New Phytol. 2022, 235, 595–610. [Google Scholar] [CrossRef] [PubMed]
- Zhao, J.; Ge, Y.; Liu, K.; Yamaoka, Y.; Zhang, D.; Chi, Z.; Akkaya, M.; Kong, F. Overexpression of a MYB1 transcription factor enhances triacylglycerol and starch accumulation and biomass production in the green microalga Chlamydomonas reinhardtii. J. Agric. Food. Chem. 2023, 71, 17833–17841. [Google Scholar] [CrossRef] [PubMed]
- Cao, Y.; Fan, T.; Wang, L.; Zhang, L.; Li, Y. Large-scale analysis of putative Euphorbiaceae R2R3-MYB transcription factors identifies a MYB involved in seed oil biosynthesis. BMC Plant Biol. 2023, 23, 145. [Google Scholar] [CrossRef]
- Xu, X.; Li, M.; Zou, J.-X.; Zheng, Y.-S.; Li, D.-D. EgMYB108 regulates very long-chain fatty acid (VLCFA) anabolism in the mesocarp of oil palm. Plant Cell Rep. 2022, 41, 1449–1460. [Google Scholar] [CrossRef]
- Wang, J.; Zhang, C.; Chen, Y.; Shao, Y.; Liao, M.; Hou, Q.; Zhang, W.; Zhu, Y.; Guo, Y.; Liu, Z.; et al. The BnTFL1–BnGF14nu–BnFD module regulates flower development and plant architecture in Brassica napus. Crop J. 2023, 11, 1696–1710. [Google Scholar] [CrossRef]
- Liu, C.; Chen, H.; Er, H.L.; Soo, H.M.; Kumar, P.P.; Han, J.-H.; Liou, Y.C.; Yu, H. Direct interaction of AGL24 and SOC1 integrates flowering signals in Arabidopsis. Development 2008, 135, 1481–1491. [Google Scholar] [CrossRef]
- Liu, C.; Zhou, J.; Bracha-Drori, K.; Yalovsky, S.; Ito, T.; Yu, H. Specification of Arabidopsis floral meristem identity by repression of flowering time genes. Development 2007, 134, 1901–1910. [Google Scholar] [CrossRef]
- He, S.; Ma, R.; Liu, Z.; Zhang, D.; Wang, S.; Guo, Y.; Chen, M. Overexpression of BnaAGL11, a MADS-box transcription factor, regulates leaf morphogenesis and senescence in Brassica napus. J. Agric. Food. Chem. 2022, 70, 3420–3434. [Google Scholar] [CrossRef]
- Clough, S.J.; Bent, A.F. Floral dip: A simplified method for Agrobacterium-mediated transformation of Arabidopsis thaliana. Plant J. 1998, 16, 735–743. [Google Scholar] [CrossRef]
- Livak, K.J.; Schmittgen, T.D. Analysis of relative gene expression data using real-time quantitative PCR and the 2−ΔΔCT method. Methods 2001, 25, 402–408. [Google Scholar] [CrossRef]
- Jefferson, R.A.; Kavanagh, T.A.; Bevan, M.W. GUS fusions: β-glucuronidase as a sensitive and versatile gene fusion marker in higher plants. EMBO J. 1987, 6, 3901–3907. [Google Scholar] [CrossRef] [PubMed]
- Guo, Y.; Li, D.; Liu, T.; Liao, M.; Li, Y.; Zhang, W.; Liu, Z.; Chen, M. Effect of overexpression of γ-tocopherol methyltransferase on α-tocopherol and fatty acid accumulation and tolerance to salt stress during seed germination in Brassica napus L. Int. J. Mol. Sci. 2022, 23, 15933. [Google Scholar] [CrossRef]
- Mou, Z.; He, Y.; Dai, Y.; Liu, X.; Li, J. Deficiency in fatty acid synthase leads to premature cell death and dramatic alterations in plant morphology. Plant Cell. 2000, 12, 405–417. [Google Scholar] [CrossRef]
- Li, X.; Ilarslan, H.; Brachova, L.; Qian, H.-R.; Li, L.; Che, P.; Wurtele, E.S.; Nikolau, B.J. Reverse-genetic analysis of the two biotin-containing subunit genes of the heteromeric acetyl-coenzyme a carboxylase in Arabidopsis indicates a unidirectional functional redundancy. Plant Physiol. 2011, 155, 293–314. [Google Scholar] [CrossRef] [PubMed]
- Belide, S.; Petrie, J.R.; Shrestha, P.; Singh, S.P. Modification of seed oil composition in Arabidopsis by artificial microRNA-mediated gene silencing. Front. Plant Sci. 2012, 3, 168. [Google Scholar] [CrossRef] [PubMed]
- González-Thuillier, I.; Venegas-Calerón, M.; Sánchez, R.; Garcés, R.; von Wettstein-Knowles, P.; Martínez-Force, E. Sunflower (Helianthus annuus) fatty acid synthase complex: β-hydroxyacyl-[acyl carrier protein] dehydratase genes. Planta 2015, 243, 397–410. [Google Scholar] [CrossRef] [PubMed]
- Salie, M.J.; Zhang, N.; Lancikova, V.; Xu, D.; Thelen, J.J. A family of negative regulators targets the committed step of de novo fatty acid biosynthesis. Plant Cell. 2016, 28, 2312–2325. [Google Scholar] [CrossRef]
- Yu, X.H.; Cai, Y.H.; Keereetaweep, J.; Wei, K.; Chai, J.; Deng, E.; Liu, H.; Shanklin, J. Biotin attachment domain-containing proteins mediate hydroxy fatty acid-dependent inhibition of acetyl CoA carboxylase. Plant Physiol. 2021, 185, 892–901. [Google Scholar] [CrossRef]
- He, S.; Zhi, F.; Min, Y.; Ma, R.; Ge, A.; Wang, S.; Wang, J.; Liu, Z.; Guo, Y.; Chen, M. The MYB59 transcription factor negatively regulates salicylic acid- and jasmonic acid-mediated leaf senescence. Plant Physiol. 2023, 192, 488–503. [Google Scholar] [CrossRef]
- Qiu, T.; Su, Y.; Guo, N.; Zhang, X.; Jia, P.; Mao, T.; Wang, X. MYB52 negatively regulates ADF9-meditated actin filament bundling in Arabidopsis pavement cell morphogenesis. J. Integr. Plant Biol. 2024, 66, 2379–2394. [Google Scholar] [CrossRef]
- Li, Y.H.; Beisson, F.; Pollard, M.; Ohlrogge, J. Oil content of Arabidopsis seeds: The influence of seed anatomy, light and plant-to-plant variation. Phytochemistry 2006, 67, 904–915. [Google Scholar] [CrossRef]
- Graham, I.A. Seed storage oil mobilization. Annu. Rev. Plant Biol. 2008, 59, 115–142. [Google Scholar] [CrossRef] [PubMed]
- Reed, R.C.; Bradford, K.J.; Khanday, I. Seed germination and vigor: Ensuring crop sustainability in a changing climate. Heredity 2022, 128, 450–459. [Google Scholar] [CrossRef]
- Nesi, N.; Delourme, R.; Brégeon, M.; Falentin, C.; Renard, M. Genetic and molecular approaches to improve nutritional value of Brassica napus L. seed. Comptes Rendus. Biol. 2008, 331, 763–771. [Google Scholar] [CrossRef]
- He, S.; Zhi, F.; Ge, A.; Liao, Y.; Li, K.; Min, Y.; Wei, S.; Peng, D.; Guo, Y.; Liu, Z.; et al. BnaC06.WIP2-BnaA09.STM transcriptional regulatory module promotes leaf lobe formation in Brassica napus. Int. J. Biol. Macromol. 2024, 271, 132544. [Google Scholar] [CrossRef]
- Peng, D.; Guo, Y.; Hu, H.; Wang, X.; He, S.; Gao, C.; Liu, Z.; Chen, M. Functional characterisation of BnaA02.TOP1α and BnaC02.TOP1α involved in true leaf biomass accumulation in Brassica napus L. Plant J. 2024, 120, 1358–1376. [Google Scholar] [CrossRef]
- Zhang, Y.; An, R.; Song, M.; Xie, C.; Wei, S.; Wang, D.; Dong, Y.; Jia, Q.; Huang, S.; Mu, J. A set of molecular markers to accelerate breeding and determine seed purity of cms three-line hybrids in Brassica napus. Plants 2023, 12, 1514. [Google Scholar] [CrossRef]
- Li, S.Q.; Li, D.R.; Tian, J.H.; Zhang, W.X. The breeding of CMS Shaan 5A in Brassica napus and its hybrid variety Qinzayou No.1. Acta Agric. Boreali-Occident. Sin. 2005, 14, 64–66. [Google Scholar]
- Chapman, K.D.; Ohlrogge, J.B. Compartmentation of triacylglycerol accumulation in plants. J. Biol. Chem. 2012, 287, 2288–2294. [Google Scholar] [CrossRef]
- Han, X.; Peng, Y.; Yin, S.; Zhao, H.; Zong, Z.; Tan, Z.; Zhang, Y.; Ma, W.; Guo, L. Transcriptional regulation of transcription factor genes WRI1 and LAFL during Brassica napus seed development. Plant Physiol. 2025, 197, kiae378. [Google Scholar] [CrossRef]
- Liu, N.; Chen, J.; Wang, T.; Li, Q.; Cui, P.; Jia, C.; Hong, Y. Overexpression of WAX INDUCER1/SHINE1 gene enhances wax accumulation under osmotic stress and oil synthesis in Brassica napus. Int. J. Mol. Sci. 2019, 20, 4435. [Google Scholar] [CrossRef] [PubMed]
- Chen, Z.; Lu, X.; Li, Q.; Li, T.; Zhu, L.; Ma, Q.; Wang, J.; Lan, W.; Ren, J.; Murray, J. Systematic analysis of MYB gene family in Acer rubrum and functional characterization of ArMYB89 in regulating anthocyanin biosynthesis. J. Exp. Bot. 2021, 72, 6319–6335. [Google Scholar] [CrossRef] [PubMed]
- Santos-Mendoza, M.; Dubreucq, B.; Baud, S.; Parcy, F.; Lepiniec, L. Deciphering gene regulatory networks that control seed development and maturation in Arabidopsis. Plant J. 2008, 54, 608–620. [Google Scholar] [CrossRef]
- Tan, H.; Yang, X.; Zhang, F.; Zheng, X.; Qu, C.; Mu, J.; Fu, F.; Li, J.; Guan, R.; Zhang, H.; et al. Enhanced seed oil production in canola by conditional expression of Brassica napus LEAFY COTYLEDON1 and LEC1-LIKE in developing seeds. Plant Physiol. 2011, 156, 1577–1588. [Google Scholar] [CrossRef]






Disclaimer/Publisher’s Note: The statements, opinions and data contained in all publications are solely those of the individual author(s) and contributor(s) and not of MDPI and/or the editor(s). MDPI and/or the editor(s) disclaim responsibility for any injury to people or property resulting from any ideas, methods, instructions or products referred to in the content. |
© 2025 by the authors. Licensee MDPI, Basel, Switzerland. This article is an open access article distributed under the terms and conditions of the Creative Commons Attribution (CC BY) license (https://creativecommons.org/licenses/by/4.0/).
Share and Cite
Li, D.; Wang, X.; Song, Y.; Sun, J.; Yu, S.; Zhu, B.; Liu, X.; Zhao, G.; Zhao, T.; Wang, L.; et al. Transcription Factor BnaC04.MYB89 Negatively Regulates Seed Fatty Acid Biosynthesis in Brassica napus. Plants 2025, 14, 3495. https://doi.org/10.3390/plants14223495
Li D, Wang X, Song Y, Sun J, Yu S, Zhu B, Liu X, Zhao G, Zhao T, Wang L, et al. Transcription Factor BnaC04.MYB89 Negatively Regulates Seed Fatty Acid Biosynthesis in Brassica napus. Plants. 2025; 14(22):3495. https://doi.org/10.3390/plants14223495
Chicago/Turabian StyleLi, Dong, Xumin Wang, Yujiao Song, Jianchao Sun, Shuhan Yu, Bowei Zhu, Xin Liu, Guodong Zhao, Tongsheng Zhao, Limin Wang, and et al. 2025. "Transcription Factor BnaC04.MYB89 Negatively Regulates Seed Fatty Acid Biosynthesis in Brassica napus" Plants 14, no. 22: 3495. https://doi.org/10.3390/plants14223495
APA StyleLi, D., Wang, X., Song, Y., Sun, J., Yu, S., Zhu, B., Liu, X., Zhao, G., Zhao, T., Wang, L., Sheng, Y., & Zhang, H. (2025). Transcription Factor BnaC04.MYB89 Negatively Regulates Seed Fatty Acid Biosynthesis in Brassica napus. Plants, 14(22), 3495. https://doi.org/10.3390/plants14223495

