Genome-Wide Identification and Analysis of the Fatty Acid Export Family Revealed the Role of GmFAX8 in Improving Soybean Oil Accumulation
Abstract
1. Introduction
2. Results
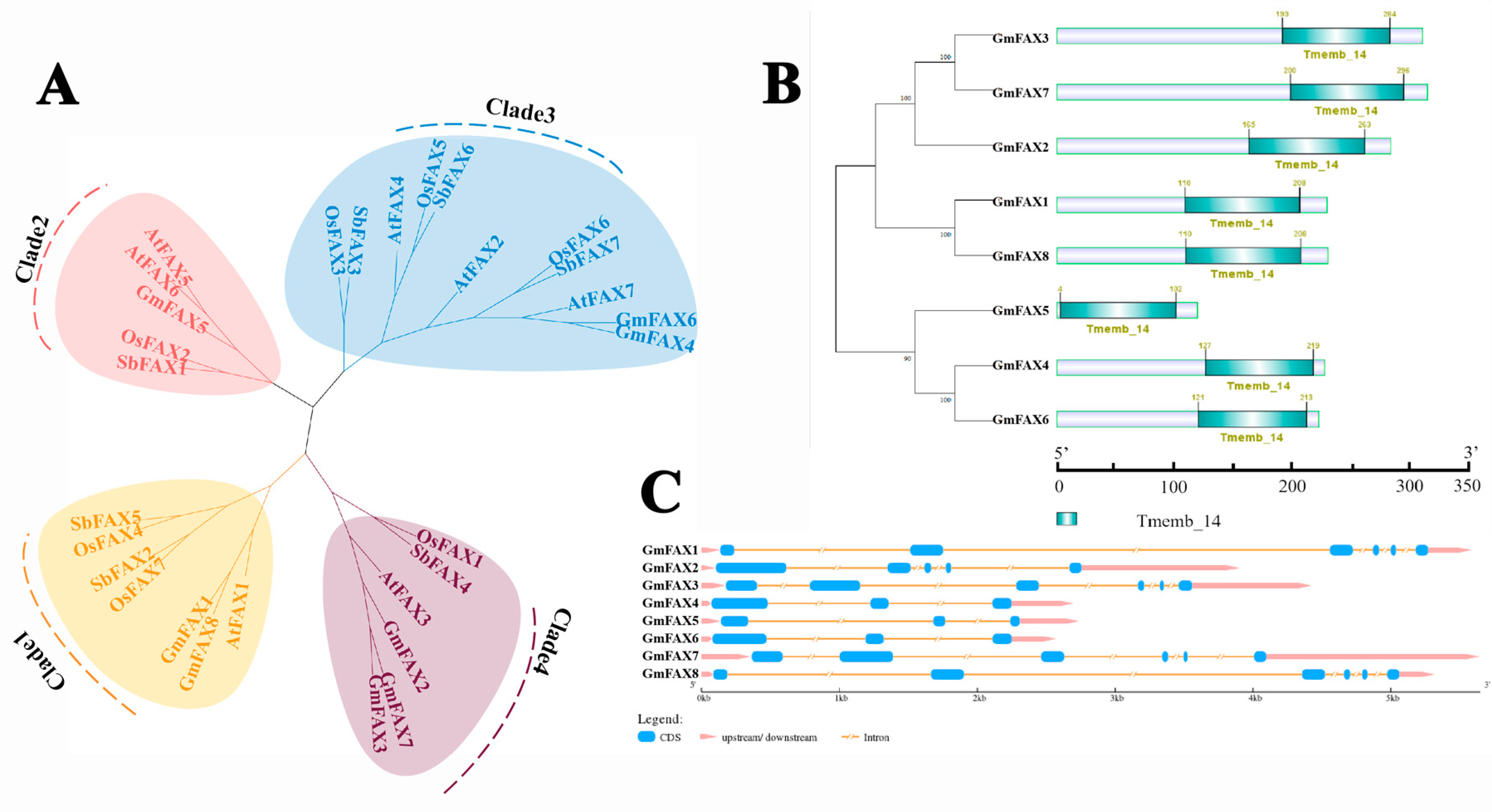
2.1. Identification of GmFAX Genes in Soybean
2.2. Collinearity Analysis of GmFAXs
2.3. Analysis of Cis-Acting Elements of GmFAX Promoter
2.4. Expression Pattern of Soybean FAXs in Different Developmental Stages
2.5. Subcellular Localization of GmFAX8
2.6. Overexpression of GmFAX8 Increased Total Fatty Acid Content
2.7. Co-Expression Analysis of Transcription Factors and GmFAXs in Soybean
2.8. Haplotype Analysis of the GmFAX8 Gene
3. Discussion
4. Materials and Methods
4.1. Identification of the FAX Gene Family
4.2. Phylogeny, Genetic Structure, and Collinearity Analysis of the FAX Gene Family
4.3. Promoter Analysis of GmFAXs
4.4. Expression Analysis of GmFAX During Soybean Development
4.5. Subcellular Localization Analysis of GmFAX8
4.6. Overexpression of GmFAX8 in Soybean Hairy Roots
4.7. Determination of Total Fatty Acid Content Using the Gas Phase Method
4.8. Determination of Triglyceride Content in Yeast
4.9. Co-Expression Network Analysis of GmFAX Genes and Transcription Factors
4.10. Haplotype Analysis of the GmFAX8 Gene
Supplementary Materials
Author Contributions
Funding
Data Availability Statement
Conflicts of Interest
References
- Troncoso-Ponce, M.A.; Nikovics, K.; Marchive, C.; Lepiniec, L.; Baud, S. New Insights on the Organization and Regulation of the Fatty Acid Biosynthetic Network in the Model Higher Plant Arabidopsis thaliana. Biochimie 2016, 120, 3–8. [Google Scholar] [CrossRef]
- Xu, C.; Shanklin, J. Triacylglycerol Metabolism, Function, and Accumulation in Plant Vegetative Tissues. Annu. Rev. Plant Biol. 2016, 67, 179–206. [Google Scholar] [CrossRef] [PubMed]
- Sagun, J.V.; Yadav, U.P.; Alonso, A.P. Progress in Understanding and Improving Oil Content and Quality in Seeds. Front. Plant Sci. 2023, 14, 1116894. [Google Scholar] [CrossRef]
- Bates, P.D.; Stymne, S.; Ohlrogge, J. Biochemical Pathways in Seed Oil Synthesis. Curr. Opin. Plant Biol. 2013, 16, 358–364. [Google Scholar] [CrossRef] [PubMed]
- Rawsthorne, S. Carbon Flux and Fatty Acid Synthesis in Plants. Progress. Lipid Res. 2002, 41, 182–196. [Google Scholar] [CrossRef] [PubMed]
- Chen, R.; Yamaoka, Y.; Feng, Y.; Chi, Z.; Xue, S.; Kong, F. Co-Expression of Lipid Transporters Simultaneously Enhances Oil and Starch Accumulation in the Green Microalga Chlamydomonas Reinhardtii under Nitrogen Starvation. Metabolites 2023, 13, 115. [Google Scholar] [CrossRef]
- Li, N.; Xu, C.; Li-Beisson, Y.; Philippar, K. Fatty Acid and Lipid Transport in Plant Cells. Trends Plant Sci. 2016, 21, 145–158. [Google Scholar] [CrossRef]
- Li, N.; Gügel, I.L.; Giavalisco, P.; Zeisler, V.; Schreiber, L.; Soll, J.; Philippar, K. FAX1, a Novel Membrane Protein Mediating Plastid Fatty Acid Export. PLoS Biol. 2015, 13, e1002053. [Google Scholar] [CrossRef] [PubMed]
- Roberts, R.G. Flagging the Fatty Acid Ferryman. PLoS Biol. 2015, 13, e1002054. [Google Scholar] [CrossRef]
- Zhao, X.; Zhang, Y.; Wang, J.; Zhao, X.; Li, Y.; Teng, W.; Han, Y.; Zhan, Y. GWAS and WGCNA Analysis Uncover Candidate Genes Associated with Oil Content in Soybean. Plants 2024, 13, 1351. [Google Scholar] [CrossRef]
- Li, N.; Zhang, Y.; Meng, H.; Li, S.; Wang, S.; Xiao, Z.; Chang, P.; Zhang, X.; Li, Q.; Guo, L.; et al. Characterization of Fatty Acid Exporters Involved in Fatty Acid Transport for Oil Accumulation in the Green Alga Chlamydomonas Reinhardtii. Biotechnol. Biofuels 2019, 12, 14. [Google Scholar] [CrossRef] [PubMed]
- Zhu, L.; He, S.; Liu, Y.; Shi, J.; Xu, J. Arabidopsis FAX1 Mediated Fatty Acid Export Is Required for the Transcriptional Regulation of Anther Development and Pollen Wall Formation. Plant Mol. Biol. 2020, 104, 187–201. [Google Scholar] [CrossRef]
- Li, N.; Meng, H.; Li, S.; Zhang, Z.; Zhao, X.; Wang, S.; Liu, A.; Li, Q.; Song, Q.; Li, X.; et al. Two Plastid Fatty Acid Exporters Contribute to Seed Oil Accumulation in Arabidopsis. Plant Physiol. 2020, 182, 1910–1919. [Google Scholar] [CrossRef]
- Peter, J.; Huleux, M.; Spaniol, B.; Sommer, F.; Neunzig, J.; Schroda, M.; Li-Beisson, Y.; Philippar, K. Fatty Acid Export (FAX) Proteins Contribute to Oil Production in the Green Microalga Chlamydomonas Reinhardtii. Front. Mol. Biosci. 2022, 9, 939834. [Google Scholar] [CrossRef] [PubMed]
- Xiao, Z.; Tang, F.; Zhang, L.; Li, S.; Wang, S.; Huo, Q.; Yang, B.; Zhang, C.; Wang, D.; Li, Q.; et al. The Brassica Napus Fatty Acid Exporter FAX1-1 Contributes to Biological Yield, Seed Oil Content, and Oil Quality. Biotechnol. Biofuels 2021, 14, 190. [Google Scholar] [CrossRef]
- Tian, Y.; Lv, X.; Xie, G.; Wang, L.; Dai, T.; Qin, X.; Chen, F.; Xu, Y. FAX2 Mediates Fatty Acid Export from Plastids in Developing Arabidopsis Seeds. Plant Cell Physiol. 2019, 60, 2231–2242. [Google Scholar] [CrossRef]
- Li, Y.; Ali, U.; Cao, Z.; Zeng, C.; Xiao, M.; Wei, F.; Yao, X.; Guo, L.; Lu, S. Fatty Acid Exporter 1 Enhances Seed Oil Content in Brassica Napus. Mol. Breed. 2022, 42, 75. [Google Scholar] [CrossRef]
- Cai, G.; Wang, G.; Kim, S.-C.; Li, J.; Zhou, Y.; Wang, X. Increased Expression of Fatty Acid and ABC Transporters Enhances Seed Oil Production in Camelina. Biotechnol. Biofuels 2021, 14, 49. [Google Scholar] [CrossRef] [PubMed]
- Chen, R.; Yang, M.; Li, M.; Zhang, H.; Lu, H.; Dou, X.; Feng, S.; Xue, S.; Zhu, C.; Chi, Z.; et al. Enhanced Accumulation of Oil through Co-Expression of Fatty Acid and ABC Transporters in Chlamydomonas under Standard Growth Conditions. Biotechnol. Biofuels Bioprod. 2022, 15, 54. [Google Scholar] [CrossRef] [PubMed]
- Jang, S.; Kong, F.; Lee, J.; Choi, B.Y.; Wang, P.; Gao, P.; Yamano, T.; Fukuzawa, H.; Kang, B.-H.; Lee, Y. CrABCA2 Facilitates Triacylglycerol Accumulation in Chlamydomonas Reinhardtii under Nitrogen Starvation. Mol. Cells 2020, 43, 48–57. [Google Scholar] [CrossRef]
- Takeuchi, T.; Benning, C. Nitrogen-Dependent Coordination of Cell Cycle, Quiescence and TAG Accumulation in Chlamydomonas. Biotechnol. Biofuels 2019, 12, 292. [Google Scholar] [CrossRef]
- Liu, Z.; Zhao, Y.; Mao, L.; Li, D.; Song, B.; Jin, M.; Ma, J.; Wang, J.; He, S.; Wang, S.; et al. A bHLH7-PDF2 module mediates transcriptional regulation to repress seed oil accumulation in Arabidopsis thaliana. Plant Commun. 2025, 9, 101459. [Google Scholar] [CrossRef]
- Zhao, X.; Wang, J.; Xia, N.; Qu, Y.; Zhan, Y.; Teng, W.; Li, H.; Li, W.; Li, Y.; Zhao, X.; et al. Genome-Wide Identification and Analysis of Glyceraldehyde-3-Phosphate Dehydrogenase Family Reveals the Role of GmGAPDH14 to Improve Salt Tolerance in Soybean (Glycine max L.). Front. Plant Sci. 2023, 14, 1193044. [Google Scholar] [CrossRef]
- Letunic, I.; Doerks, T.; Bork, P. SMART: Recent Updates, New Developments and Status in 2015. Nucleic Acids Res. 2015, 43, D257–D260. [Google Scholar] [CrossRef] [PubMed]
- Finn, R.D.; Coggill, P.; Eberhardt, R.Y.; Eddy, S.R.; Mistry, J.; Mitchell, A.L.; Potter, S.C.; Punta, M.; Qureshi, M.; Sangrador-Vegas, A.; et al. The Pfam Protein Families Database: Towards a More Sustainable Future. Nucleic Acids Res. 2016, 44, D279–D285. [Google Scholar] [CrossRef] [PubMed]
- Xie, Y.; Li, H.; Luo, X.; Li, H.; Gao, Q.; Zhang, L.; Teng, Y.; Zhao, Q.; Zuo, Z.; Ren, J. IBS 2.0: An Upgraded Illustrator for the Visualization of Biological Sequences. Nucleic Acids Res. 2022, 50, W420–W426. [Google Scholar] [CrossRef] [PubMed]
- Artimo, P.; Jonnalagedda, M.; Arnold, K.; Baratin, D.; Csardi, G.; de Castro, E.; Duvaud, S.; Flegel, V.; Fortier, A.; Gasteiger, E.; et al. ExPASy: SIB Bioinformatics Resource Portal. Nucleic Acids Res. 2012, 40, W597–W603. [Google Scholar] [CrossRef]
- Tamura, K.; Stecher, G.; Peterson, D.; Filipski, A.; Kumar, S. MEGA6: Molecular Evolutionary Genetics Analysis Version 6.0. Mol. Biol. Evol. 2013, 30, 2725–2729. [Google Scholar] [CrossRef]
- Hu, B.; Jin, J.; Guo, A.-Y.; Zhang, H.; Luo, J.; Gao, G. GSDS 2.0: An Upgraded Gene Feature Visualization Server. Bioinformatics 2015, 31, 1296–1297. [Google Scholar] [CrossRef]
- Chen, C.; Chen, H.; Zhang, Y.; Thomas, H.R.; Frank, M.H.; He, Y.; Xia, R. TBtools: An Integrative Toolkit Developed for Interactive Analyses of Big Biological Data. Mol. Plant 2020, 13, 1194–1202. [Google Scholar] [CrossRef]
- Hong, S.M.; Bahn, S.C.; Lyu, A.; Jung, H.S.; Ahn, J.H. Identification and Testing of Superior Reference Genes for a Starting Pool of Transcript Normalization in Arabidopsis. Plant Cell Physiol. 2010, 51, 1694–1706. [Google Scholar] [CrossRef]
- Lin, J.; Wi, D.; Ly, M.; Jahan, M.A.; Pullano, S.; Martirosyan, I.; Kovinich, N. Soybean Hairy Root Transformation for the Analysis of Gene Function. J. Vis. Exp. 2023, 195, e65485. [Google Scholar] [CrossRef] [PubMed]
- Zhao, X.; Wang, J.; Xia, N.; Liu, Y.; Qu, Y.; Ming, M.; Zhan, Y.; Han, Y.; Zhao, X.; Li, Y. Combined Analysis of the Metabolome and Transcriptome Provides Insight into Seed Oil Accumulation in Soybean. Biotechnol. Biofuels Bioprod. 2023, 16, 70. [Google Scholar] [CrossRef] [PubMed]








Disclaimer/Publisher’s Note: The statements, opinions and data contained in all publications are solely those of the individual author(s) and contributor(s) and not of MDPI and/or the editor(s). MDPI and/or the editor(s) disclaim responsibility for any injury to people or property resulting from any ideas, methods, instructions or products referred to in the content. |
© 2025 by the authors. Licensee MDPI, Basel, Switzerland. This article is an open access article distributed under the terms and conditions of the Creative Commons Attribution (CC BY) license (https://creativecommons.org/licenses/by/4.0/).
Share and Cite
Zhang, Y.; Zhu, Y.; Rui, X.; Li, Y.; Wang, J.; Zhan, Y.; Li, Y.; Zhao, X.; Han, Y.; Zhao, X. Genome-Wide Identification and Analysis of the Fatty Acid Export Family Revealed the Role of GmFAX8 in Improving Soybean Oil Accumulation. Plants 2025, 14, 3166. https://doi.org/10.3390/plants14203166
Zhang Y, Zhu Y, Rui X, Li Y, Wang J, Zhan Y, Li Y, Zhao X, Han Y, Zhao X. Genome-Wide Identification and Analysis of the Fatty Acid Export Family Revealed the Role of GmFAX8 in Improving Soybean Oil Accumulation. Plants. 2025; 14(20):3166. https://doi.org/10.3390/plants14203166
Chicago/Turabian StyleZhang, Yan, Yina Zhu, Xiuli Rui, Yuan Li, Jie Wang, Yuhang Zhan, Yongguang Li, Xue Zhao, Yingpeng Han, and Xunchao Zhao. 2025. "Genome-Wide Identification and Analysis of the Fatty Acid Export Family Revealed the Role of GmFAX8 in Improving Soybean Oil Accumulation" Plants 14, no. 20: 3166. https://doi.org/10.3390/plants14203166
APA StyleZhang, Y., Zhu, Y., Rui, X., Li, Y., Wang, J., Zhan, Y., Li, Y., Zhao, X., Han, Y., & Zhao, X. (2025). Genome-Wide Identification and Analysis of the Fatty Acid Export Family Revealed the Role of GmFAX8 in Improving Soybean Oil Accumulation. Plants, 14(20), 3166. https://doi.org/10.3390/plants14203166

