Comprehensive Identification of Key Genes Responsible for Leaf Senescence of Rice (Oryza sativa L.) by WGCNA Using Two Independent Aging Datasets
Abstract
1. Introduction
2. Results
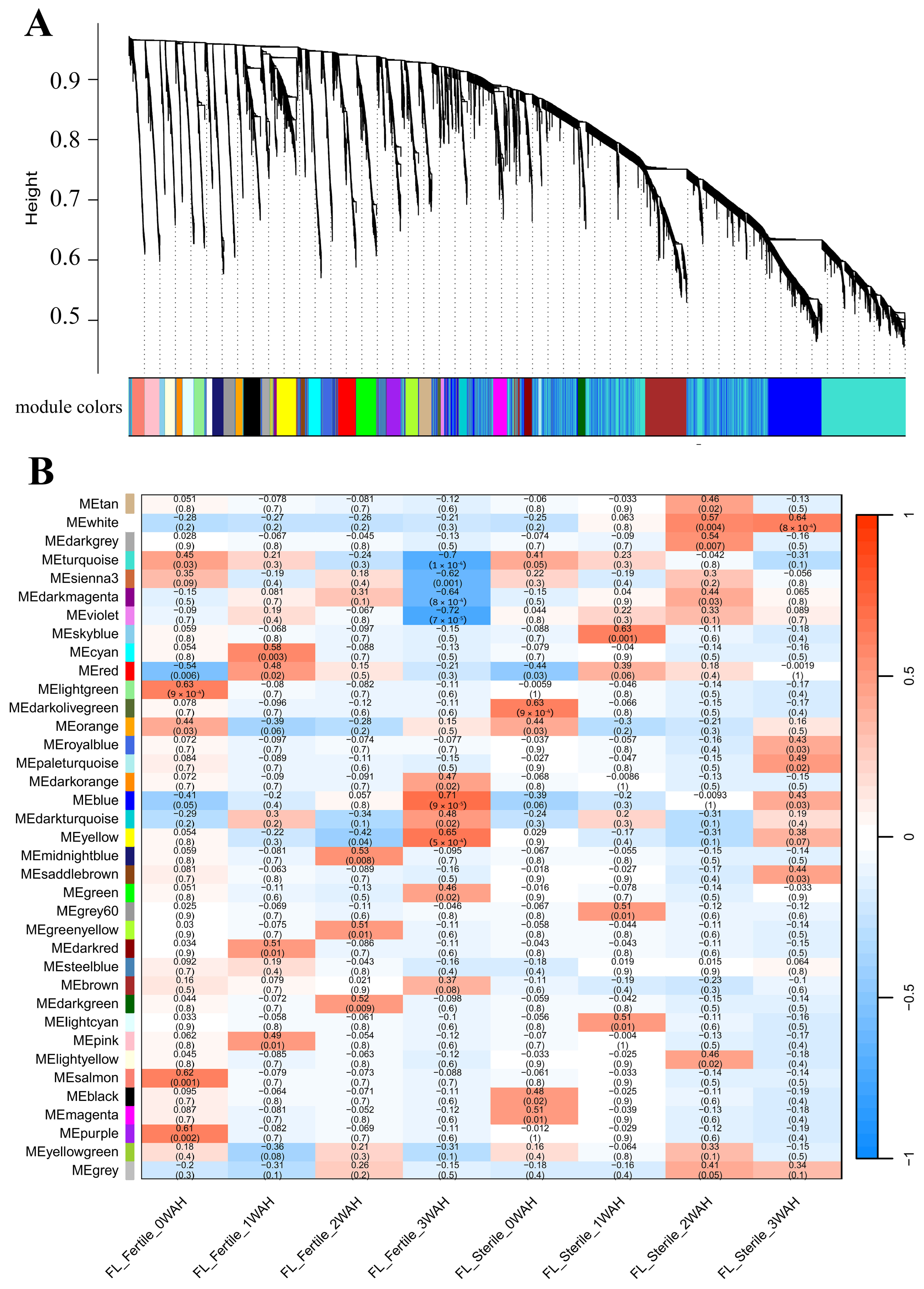
2.1. Senescence-Correlated Module Screening by WGCNA
2.2. Enrichment Analysis of Genes Positively/Negatively Correlated with Senescence
2.3. Identification of Senescence-Correlated Transcription Factors
2.4. Functional Analysis of Identified Senescence-Correlated Genes by Studied Genes
2.5. Construction of Protein–Protein Interaction Network of Senescence-Correlated Genes
2.6. Hub Gene Network Analysis
2.7. Validation of Gene Expression by qRT-PCR
3. Discussion
3.1. Transcription Factors Were Identified as Probably Playing Vital Roles in Regulating Leaf Senescence in Rice
3.2. Hormone Pathway-Related Genes Were Identified as Probably Playing Important Roles in Leaf Senescence in Rice
3.3. Reactive Oxygen Species-Related Genes Were Identified as Probably Playing Important Roles in Leaf Senescence in Rice
3.4. Photosynthesis-Related Genes Were Identified as Probably Playing Important Roles in Regulating Leaf Senescence in Rice
3.5. Function of Key Genes in the PPI Network and Hub Gene Network
4. Materials and Methods
4.1. Data Collection
4.2. Weighted Gene Co-Expression Network Analysis
4.3. Gene Functional Enrichment Analysis
4.4. Transcription Factor Prediction
4.5. Construction of Protein–Protein Interaction Networks
4.6. Quantitative Real-Time PCR (qRT-PCR)
Supplementary Materials
Author Contributions
Funding
Data Availability Statement
Conflicts of Interest
Abbreviations
| WGCNA | Weighted gene co-expression network analysis |
| GO | Gene Ontology |
| KEGG | Kyoto Encyclopedia of Genes and Genomes |
| PPI | Protein–protein interaction |
References
- Lim, P.O.; Kim, H.J.; Nam, H.G. Leaf senescence. Annu. Rev. Plant Biol. 2007, 58, 115–136. [Google Scholar] [CrossRef]
- Lee, S.; Masclaux-Daubresse, C. Current understanding of leaf senescence in rice. Int. J. Mol. Sci. 2021, 22, 4515. [Google Scholar] [CrossRef] [PubMed]
- Liang, C.; Wang, Y.; Zhu, Y.; Tang, J.; Hu, B.; Liu, L.; Ou, S.; Wu, H.; Sun, X.; Chu, J.; et al. OsNAP connects abscisic acid and leaf senescence by fine-tuning abscisic acid biosynthesis and directly targeting senescence-associated genes in rice. Proc. Natl. Acad. Sci. USA 2014, 111, 10013–10018. [Google Scholar] [CrossRef] [PubMed]
- Lin, M.; Pang, C.; Fan, S.; Song, M.; Wei, H.; Yu, S. Global analysis of the Gossypium hirsutum L. Transcriptome during leaf senescence by RNA-Seq. BMC Plant Biol. 2015, 15, 43. [Google Scholar] [CrossRef]
- Zhang, Q.; Xia, C.; Zhang, L.; Dong, C.; Liu, X.; Kong, X. Transcriptome analysis of a premature leaf senescence mutant of common wheat (Triticum aestivum L.). Int. J. Mol. Sci. 2018, 19, 782. [Google Scholar] [CrossRef]
- Lei, L.; Wu, D.; Cui, C.; Gao, X.; Yao, Y.; Dong, J.; Xu, L.; Yang, M. Transcriptome analysis of early senescence in the post-anthesis flag leaf of wheat (Triticum aestivum L.). Plants 2022, 11, 2593. [Google Scholar] [CrossRef]
- Zhang, B.; Yang, J.; Gu, G.; Jin, L.; Chen, C.; Lin, Z.; Song, J.; Xie, X. Integrative analyses of biochemical properties and transcriptome reveal the dynamic changes in leaf senescence of tobacco (Nicotiana tabacum L.). Front. Genet. 2021, 12, 790167. [Google Scholar] [CrossRef]
- He, M.; Li, B.; Hui, Z.; Liu, J.; Bian, C.; Li, G.; Jin, L.; Xu, J. Comprehensive transcriptome profiling and transcription factor identification in early/late leaf senescence grafts in potato. Physiol. Plant. 2024, 176, e14582. [Google Scholar] [CrossRef]
- Yuan, J.; Sun, X.; Guo, T.; Chao, Y.; Han, L. Global transcriptome analysis of alfalfa reveals six key biological processes of senescent leaves. PeerJ 2020, 8, e8426. [Google Scholar] [CrossRef] [PubMed]
- Wang, L.; Doan, P.P.T.; Chuong, N.N.; Lee, H.Y.; Kim, J.H.; Kim, J. Comprehensive transcriptomic analysis of age-, dark-, and salt-induced senescence reveals underlying mechanisms and key regulators of leaf senescence in Zoysia japonica. Front. Plant Sci. 2023, 14, 1170808. [Google Scholar] [CrossRef]
- Li, Z.; Pan, X.; Guo, X.; Fan, K.; Lin, W. Physiological and transcriptome analyses of early leaf senescence for ospls1 mutant Rice (Oryza sativa L.) during the grain-filling stage. Int. J. Mol. Sci. 2019, 20, 1098. [Google Scholar] [CrossRef]
- Zhang, Y.; Wang, N.; He, C.; Gao, Z.; Chen, G. Comparative transcriptome analysis reveals major genes, transcription factors and biosynthetic pathways associated with leaf senescence in rice under different nitrogen application. BMC Plant Biol. 2024, 24, 419. [Google Scholar] [CrossRef] [PubMed]
- Lee, S.; Jeong, H.; Lee, S.; Lee, J.; Kim, S.J.; Park, J.W.; Woo, H.R.; Lim, P.O.; An, G.; Nam, H.G.; et al. Molecular bases for differential aging programs between flag and second leaves during grain-filling in rice. Sci. Rep. 2017, 7, 8792. [Google Scholar] [CrossRef]
- Pang, B.; Li, J.; Zhang, R.; Luo, P.; Wang, Z.; Shi, S.; Gao, W.; Li, S. RNA-Seq and WGCNA analyses reveal key regulatory modules and genes for salt tolerance in cotton. Genes 2024, 15, 1176. [Google Scholar] [CrossRef] [PubMed]
- Chen, J.; Zhang, L.; Liu, Y.; Shen, X.; Guo, Y.; Ma, X.; Zhang, X.; Li, X.; Cheng, T.; Wen, H.; et al. RNA-Seq-Based WGCNA and association analysis reveal the key regulatory module and genes responding to salt stress in wheat roots. Plants 2024, 13, 274. [Google Scholar] [CrossRef] [PubMed]
- Xu, C.; Huang, H.; Tan, C.; Gao, L.; Wan, S.; Zhu, B.; Chen, D.; Zhu, B. Transcriptome and WGCNA analyses reveal key genes regulating anthocyanin biosynthesis in purple sprout of pak choi (Brassica rapa L. ssp. chinensis). Int. J. Mol. Sci. 2024, 25, 11736. [Google Scholar] [CrossRef]
- Li, S.; Ahmed, W.; Jiang, T.; Yang, D.; Yang, L.; Hu, X.; Zhao, M.; Peng, X.; Yang, Y.; Zhang, W.; et al. Amino acid metabolism pathways as key regulators of nitrogen distribution in tobacco: Insights from transcriptome and WGCNA analyses. BMC Plant Biol. 2025, 25, 393. [Google Scholar] [CrossRef]
- Yang, Y.; He, S.; Xu, L.; Wang, M.; Chen, S.; Bai, Z.; Yang, T.; Zhao, B.; Wang, L.; Zhang, H.; et al. Transcriptome and WGCNA reveals the potential genetic basis of photoperiod-sensitive male sterility in soybean. BMC Genom. 2025, 26, 131. [Google Scholar] [CrossRef]
- Chen, X.; Mei, Q.; Liang, W.; Sun, J.; Wang, X.; Zhou, J.; Wang, J.; Zhou, Y.; Zheng, B.; Yang, Y.; et al. Gene mapping, genome-wide transcriptome analysis, and WGCNA reveals the molecular mechanism for triggering programmed cell death in rice mutant pir1. Plants 2020, 9, 1607. [Google Scholar] [CrossRef]
- Sato, Y.; Antonio, B.; Namiki, N.; Motoyama, R.; Sugimoto, K.; Takehisa, H.; Minami, H.; Kamatsuki, K.; Kusaba, M.; Hirochika, H.; et al. Field transcriptome revealed critical developmental and physiological transitions involved in the expression of growth potential in japonica rice. BMC Plant Biol. 2011, 11, 10. [Google Scholar] [CrossRef]
- Sato, Y.; Namiki, N.; Takehisa, H.; Kamatsuki, K.; Minami, H.; Ikawa, H.; Ohyanagi, H.; Sugimoto, K.; Itoh, J.; Antonio, B.A.; et al. RiceFREND: A platform for retrieving coexpressed gene networks in rice. Nucleic Acids Res. 2013, 41, D1214–D1221. [Google Scholar] [CrossRef]
- Peng, X.; Hu, J.; Duan, X.; Chai, M.; Wen, J.; Wang, Z.; Xie, H. Genome-wide identification and analysis of the WRKY transcription factor family associated with leaf senescence in alfalfa. Plants 2024, 13, 2725. [Google Scholar] [CrossRef]
- Sun, L.; Xu, H.; Song, J.; Yang, X.; Wang, X.; Liu, H.; Pang, M.; Hu, Y.; Yang, Q.; Ning, X.; et al. OsNAC103, a NAC transcription factor, positively regulates leaf senescence and plant architecture in rice. Rice 2024, 17, 15. [Google Scholar] [CrossRef] [PubMed]
- Sakuraba, Y.; Kim, E.Y.; Han, S.H.; Piao, W.; An, G.; Todaka, D.; Yamaguchi-Shinozaki, K.; Paek, N.C. Rice Phytochrome-Interacting Factor-Like1 (OsPIL1) is involved in the promotion of chlorophyll biosynthesis through feed-forward regulatory loops. J. Exp. Bot. 2017, 68, 4103–4114. [Google Scholar] [CrossRef] [PubMed]
- Liu, J.; Shen, J.; Xu, Y.; Li, X.; Xiao, J.; Xiong, L. Ghd2, a CONSTANS-like gene, confers drought sensitivity through regulation of senescence in rice. J. Exp. Bot. 2016, 67, 5785–5798. [Google Scholar] [CrossRef] [PubMed]
- Wu, W.; Zheng, X.M.; Chen, D.; Zhang, Y.; Ma, W.; Zhang, H.; Sun, L.; Yang, Z.; Zhao, C.; Zhan, X.; et al. OsCOL16, encoding a CONSTANS-like protein, represses flowering by up-regulating Ghd7 expression in rice. Plant Sci. 2017, 260, 60–69. [Google Scholar] [CrossRef]
- Shen, T.; Xu, F.; Chen, D.; Yan, R.; Wang, Q.; Li, K.; Zhang, G.; Ni, L.; Jiang, M. A B-box transcription factor OsBBX17 regulates saline-alkaline tolerance through the MAPK cascade pathway in rice. New Phytol. 2024, 241, 2158–2175. [Google Scholar] [CrossRef]
- Osnato, M.; Matias-Hernandez, L.; Aguilar-Jaramillo, A.E.; Kater, M.M.; Pelaz, S. Genes of the RAV family control heading date and carpel development in rice. Plant Physiol. 2020, 183, 1663–1680. [Google Scholar] [CrossRef]
- Li, Q.; Zhou, L.; Chen, Y.; Xiao, N.; Zhang, D.; Zhang, M.; Wang, W.; Zhang, C.; Zhang, A.; Li, H.; et al. Phytochrome interacting factor regulates stomatal aperture by coordinating red light and abscisic acid. Plant Cell 2022, 34, 4293–4312. [Google Scholar] [CrossRef]
- Liu, K.; Sakuraba, Y.; Ohtsuki, N.; Yang, M.; Ueda, Y.; Yanagisawa, S. CRISPR/Cas9-mediated elimination of OsHHO3, a transcriptional repressor of three AMMONIUM TRANSPORTER1 genes, improves nitrogen use efficiency in rice. Plant Biotechnol. J. 2023, 21, 2169–2172. [Google Scholar] [CrossRef]
- Hudson, D.; Guevara, D.R.; Hand, A.J.; Xu, Z.; Hao, L.; Chen, X.; Zhu, T.; Bi, Y.M.; Rothstein, S.J. Rice cytokinin GATA transcription factor1 regulates chloroplast development and plant architecture. Plant Physiol. 2013, 162, 132–144. [Google Scholar] [CrossRef]
- Nakamura, H.; Muramatsu, M.; Hakata, M.; Ueno, O.; Nagamura, Y.; Hirochika, H.; Takano, M.; Ichikawa, H. Ectopic overexpression of the transcription factor OsGLK1 induces chloroplast development in non-green rice cells. Plant Cell Physiol. 2009, 50, 1933–1949. [Google Scholar] [CrossRef]
- Zheng, S.; Dong, J.; Lu, J.; Li, J.; Jiang, D.; Yu, H.; Ye, S.; Bu, W.; Liu, Z.; Zhou, H.; et al. A cytosolic pentatricopeptide repeat protein is essential for tapetal plastid development by regulating OsGLK1 transcript levels in rice. New Phytol. 2022, 234, 1678–1695. [Google Scholar] [CrossRef]
- Wang, L.; Pei, Z.; Tian, Y.; He, C. OsLSD1, a rice zinc finger protein, regulates programmed cell death and callus differentiation. Mol. Plant Microbe. Interact. 2005, 18, 375–384. [Google Scholar] [CrossRef]
- Wu, J.; Zhu, C.; Pang, J.; Zhang, X.; Yang, C.; Xia, G.; Tian, Y.; He, C. OsLOL1, a C2C2-type zinc finger protein, interacts with OsbZIP58 to promote seed germination through the modulation of gibberellin biosynthesis in Oryza sativa. Plant J. 2014, 80, 1118–1130. [Google Scholar] [CrossRef] [PubMed]
- Tao, Z.; Kou, Y.; Liu, H.; Li, X.; Xiao, J.; Wang, S. OsWRKY45 alleles play different roles in abscisic acid signalling and salt stress tolerance but similar roles in drought and cold tolerance in rice. J. Exp. Bot. 2011, 62, 4863–4874. [Google Scholar] [CrossRef]
- Tao, Z.; Liu, H.; Qiu, D.; Zhou, Y.; Li, X.; Xu, C.; Wang, S. A pair of allelic WRKY genes play opposite roles in rice-bacteria interactions. Plant Physiol. 2009, 151, 936–948. [Google Scholar] [CrossRef]
- Hou, Y.; Wang, Y.; Tang, L.; Tong, X.; Wang, L.; Liu, L.; Huang, S.; Zhang, J. SAPK10-mediated phosphorylation on WRKY72 releases its suppression on jasmonic acid biosynthesis and bacterial blight resistance. iScience 2019, 16, 499–510. [Google Scholar] [CrossRef] [PubMed]
- Liu, C.; Mao, B.; Zhang, Y.; Tian, L.; Ma, B.; Chen, Z.; Wei, Z.; Li, A.; Shao, Y.; Cheng, G.; et al. The OsWRKY72-OsAAT30/OsGSTU26 module mediates reactive oxygen species scavenging to drive heterosis for salt tolerance in hybrid rice. J. Integr. Plant Biol. 2024, 66, 709–730. [Google Scholar] [CrossRef] [PubMed]
- Cao, Y.; Song, F.; Goodman, R.M.; Zheng, Z. Molecular characterization of four rice genes encoding ethylene-responsive transcriptional factors and their expressions in response to biotic and abiotic stress. J. Plant Physiol. 2006, 163, 1167–1178. [Google Scholar] [CrossRef]
- Zhan, J.; Zou, W.; Li, S.; Tang, J.; Lu, X.; Meng, L.; Ye, G. OsNAC15 regulates tolerance to zinc deficiency and cadmium by binding to OsZIP7 and OsZIP10 in rice. Int. J. Mol. Sci. 2022, 23, 11771. [Google Scholar] [CrossRef]
- Jeong, J.S.; Kim, Y.S.; Baek, K.H.; Jung, H.; Ha, S.H.; Do Choi, Y.; Kim, M.; Reuzeau, C.; Kim, J.K. Root-specific expression of OsNAC10 improves drought tolerance and grain yield in rice under field drought conditions. Plant Physiol. 2010, 153, 185–197. [Google Scholar] [CrossRef]
- Zhang, Y.; Li, J.; Chen, S.; Ma, X.; Wei, H.; Chen, C.; Gao, N.; Zou, Y.; Kong, D.; Li, T.; et al. An APETALA2/ethylene responsive factor, OsEBP89 knockout enhances adaptation to direct-seeding on wet land and tolerance to drought stress in rice. Mol. Genet. Genom. 2020, 295, 941–956. [Google Scholar] [CrossRef]
- Jung, S.E.; Kim, T.H.; Shim, J.S.; Bang, S.W.; Bin Yoon, H.; Oh, S.H.; Kim, Y.S.; Oh, S.J.; Seo, J.S.; Kim, J.K. Rice NAC17 transcription factor enhances drought tolerance by modulating lignin accumulation. Plant Sci. 2022, 323, 111404. [Google Scholar] [CrossRef]
- Fang, Y.; Xie, K.; Xiong, L. Conserved miR164-targeted NAC genes negatively regulate drought resistance in rice. J. Exp. Bot. 2014, 65, 2119–2135. [Google Scholar] [CrossRef] [PubMed]
- Wang, Z.; Xia, Y.; Lin, S.; Wang, Y.; Guo, B.; Song, X.; Ding, S.; Zheng, L.; Feng, R.; Chen, S.; et al. Osa-miR164a targets OsNAC60 and negatively regulates rice immunity against the blast fungus Magnaporthe oryzae. Plant J. 2018, 95, 584–597. [Google Scholar] [CrossRef] [PubMed]
- Yin, X.; Cui, Y.; Wang, M.; Xia, X. Overexpression of a novel MYB-related transcription factor, OsMYBR1, confers improved drought tolerance and decreased ABA sensitivity in rice. Biochem. Biophys. Res. Commun. 2017, 490, 1355–1361. [Google Scholar] [CrossRef] [PubMed]
- Yokotani, N.; Ichikawa, T.; Kondou, Y.; Iwabuchi, M.; Matsui, M.; Hirochika, H.; Oda, K. Role of the rice transcription factor JAmyb in abiotic stress response. J. Plant Res. 2013, 126, 131–139. [Google Scholar] [CrossRef]
- Tong, X.; Qi, J.; Zhu, X.; Mao, B.; Zeng, L.; Wang, B.; Li, Q.; Zhou, G.; Xu, X.; Lou, Y.; et al. The rice hydroperoxide lyase OsHPL3 functions in defense responses by modulating the oxylipin pathway. Plant J. 2012, 71, 763–775. [Google Scholar] [CrossRef]
- Tu, R.; Wang, H.; Liu, Q.; Wang, D.; Zhou, X.; Xu, P.; Zhang, Y.; Wu, W.; Chen, D.; Cao, L.; et al. Characterization and genetic analysis of the oshpl3 rice lesion mimic mutant showing spontaneous cell death and enhanced bacterial blight resistance. Plant Physiol. Biochem. 2020, 154, 94–104. [Google Scholar] [CrossRef]
- Agrawal, G.K.; Rakwal, R.; Jwa, N.S.; Agrawal, V.P. Characterization of a novel rice gene OsATX and modulation of its expression by components of the stress signalling pathways. Physiol. Plant. 2002, 116, 87–95. [Google Scholar] [CrossRef]
- Li, Y.; Liu, P.; Mei, L.; Jiang, G.; Lv, Q.; Zhai, W.; Li, C. Knockout of a papain-like cysteine protease gene OCP enhances blast resistance in rice. Front. Plant Sci. 2022, 13, 1065253. [Google Scholar] [CrossRef] [PubMed]
- Agrawal, G.K.; Jwa, N.S.; Shibato, J.; Han, O.; Iwahashi, H.; Rakwal, R. Diverse environmental cues transiently regulate OsOPR1 of the “octadecanoid pathway” revealing its importance in rice defense/stress and development. Biochem. Biophys. Res. Commun. 2003, 310, 1073–1082. [Google Scholar] [CrossRef]
- Sugimori, M.; Kiribuchi, K.; Akimoto, C.; Yamaguchi, T.; Minami, E.; Shibuya, N.; Sobajima, H.; Cho, E.M.; Kobashi, N.; Nojiri, H.; et al. Cloning and characterization of cDNAs for the jasmonic acid-responsive Genes RRJ1 and RRJ2 in suspension-cultured rice cells. Biosci. Biotechnol. Biochem. 2002, 66, 1140–1142. [Google Scholar] [CrossRef][Green Version]
- Jiang, C.J.; Shimono, M.; Maeda, S.; Inoue, H.; Mori, M.; Hasegawa, M.; Sugano, S.; Takatsuji, H. Suppression of the rice fatty-acid desaturase gene OsSSI2 enhances resistance to blast and leaf blight diseases in rice. Mol. Plant Microbe Interact. 2009, 22, 820–829. [Google Scholar] [CrossRef] [PubMed]
- Zheng, J.; Wang, Y.; He, Y.; Zhou, J.; Li, Y.; Liu, Q.; Xie, X. Overexpression of an S-like ribonuclease gene, OsRNS4, confers enhanced tolerance to high salinity and hyposensitivity to phytochrome-mediated light signals in rice. Plant Sci. 2014, 214, 99–105. [Google Scholar] [CrossRef]
- Li, G.; Lin, F.; Xue, H.W. Genome-wide analysis of the phospholipase D family in Oryza sativa and functional characterization of PLD beta 1 in seed germination. Cell Res. 2007, 17, 881–894. [Google Scholar] [CrossRef]
- Zhou, J.; Li, Z.; Xiao, G.; Zhai, M.; Pan, X.; Huang, R.; Zhang, H. CYP71D8L is a key regulator involved in growth and stress responses by mediating gibberellin homeostasis in rice. J. Exp. Bot. 2020, 71, 1160–1170. [Google Scholar] [CrossRef]
- Yuan, J.; Chen, D.; Ren, Y.; Zhang, X.; Zhao, J. Characteristic and expression analysis of a metallothionein gene, OsMT2b, down-regulated by cytokinin suggests functions in root development and seed embryo germination of rice. Plant Physiol. 2008, 146, 1637–1650. [Google Scholar] [CrossRef]
- Wong, H.L.; Sakamoto, T.; Kawasaki, T.; Umemura, K.; Shimamoto, K. Down-regulation of metallothionein, a reactive oxygen scavenger, by the small GTPase OsRac1 in rice. Plant Physiol. 2004, 135, 1447–1456. [Google Scholar] [CrossRef] [PubMed]
- Wang, J.; Wu, B.; Lu, K.; Wei, Q.; Qian, J.; Chen, Y.; Fang, Z. The amino acid permease 5 (OsAAP5) regulates tiller number and grain yield in rice. Plant Physiol. 2019, 180, 1031–1045. [Google Scholar] [CrossRef]
- Du, H.; Wu, N.; Fu, J.; Wang, S.; Li, X.; Xiao, J.; Xiong, L. A GH3 family member, OsGH3-2, modulates auxin and abscisic acid levels and differentially affects drought and cold tolerance in rice. J. Exp. Bot. 2012, 63, 6467–6480. [Google Scholar] [CrossRef]
- Ding, X.; Cao, Y.; Huang, L.; Zhao, J.; Xu, C.; Li, X.; Wang, S. Activation of the indole-3-acetic acid-amido synthetase GH3-8 suppresses expansin expression and promotes salicylate- and jasmonate-independent basal immunity in rice. Plant Cell. 2008, 20, 228–240. [Google Scholar] [CrossRef] [PubMed]
- Wu, D.; Cao, Y.; Wang, D.; Zong, G.; Han, K.; Zhang, W.; Qi, Y.; Xu, G.; Zhang, Y. Auxin receptor OsTIR1 mediates auxin signaling during seed filling in rice. Plant Physiol. 2024, 194, 2434–2448. [Google Scholar] [CrossRef]
- Jiang, G.; Yin, D.; Zhao, J.; Chen, H.; Guo, L.; Zhu, L.; Zhai, W. The rice thylakoid membrane-bound ascorbate peroxidase OsAPX8 functions in tolerance to bacterial blight. Sci. Rep. 2016, 6, 26104. [Google Scholar] [CrossRef]
- Wu, B.; Yun, P.; Zhou, H.; Xia, D.; Gu, Y.; Li, P.; Yao, J.; Zhou, Z.; Chen, J.; Liu, R.; et al. Natural variation in WHITE-CORE RATE 1 regulates redox homeostasis in rice endosperm to affect grain quality. Plant Cell. 2022, 34, 1912–1932. [Google Scholar] [CrossRef]
- Hu, B.; Zhou, Y.; Zhou, Z.; Sun, B.; Zhou, F.; Yin, C.; Ma, W.; Chen, H.; Lin, Y. Repressed OsMESL expression triggers reactive oxygen species-mediated broad-spectrum disease resistance in rice. Plant Biotechnol. J. 2021, 19, 1511–1522. [Google Scholar] [CrossRef]
- Huang, X.Y.; Chao, D.Y.; Gao, J.P.; Zhu, M.Z.; Shi, M.; Lin, H.X. A previously unknown zinc finger protein, DST, regulates drought and salt tolerance in rice via stomatal aperture control. Genes Dev. 2009, 23, 1805–1817. [Google Scholar] [CrossRef]
- You, J.; Zong, W.; Li, X.; Ning, J.; Hu, H.; Li, X.; Xiao, J.; Xiong, L. The SNAC1-targeted gene OsSRO1c modulates stomatal closure and oxidative stress tolerance by regulating hydrogen peroxide in rice. J. Exp. Bot. 2013, 64, 569–583. [Google Scholar] [CrossRef] [PubMed]
- Guo, M.; Zhang, X.; Liu, J.; Hou, L.; Liu, H.; Zhao, X. OsProDH negatively regulates thermotolerance in rice by modulating proline metabolism and reactive oxygen species scavenging. Rice 2020, 13, 61. [Google Scholar] [CrossRef] [PubMed]
- Yamauchi, T.; Yoshioka, M.; Fukazawa, A.; Mori, H.; Nishizawa, N.K.; Tsutsumi, N.; Yoshioka, H.; Nakazono, M. An NADPH oxidase RBOH functions in rice roots during lysigenous aerenchyma formation under oxygen-deficient conditions. Plant Cell. 2017, 29, 775–790. [Google Scholar] [CrossRef] [PubMed]
- Deng, H.; Cao, S.; Zhang, G.; Xiao, Y.; Liu, X.; Wang, F.; Tang, W.; Lu, X. OsVPE2, a member of vacuolar processing enzyme family, decreases chilling tolerance of rice. Rice 2024, 17, 5. [Google Scholar] [CrossRef] [PubMed]
- Lv, X.G.; Shi, Y.F.; Xu, X.; Wei, Y.L.; Wang, H.M.; Zhang, X.B.; Wu, J.L. Oryza sativa chloroplast signal recognition particle 43 (OscpSRP43) is required for chloroplast development and photosynthesis. PLoS ONE 2015, 10, e0143249. [Google Scholar] [CrossRef]
- Ye, J.; Yang, Y.L.; Wei, X.H.; Niu, X.J.; Wang, S.; Xu, Q.; Yuan, X.P.; Yu, H.Y.; Wang, Y.P.; Feng, Y.; et al. PGL3 is required for chlorophyll synthesis and impacts leaf senescence in rice. J. Zhejiang Univ. Sci. B 2018, 19, 263–273. [Google Scholar] [CrossRef]
- Sakuraba, Y.; Rahman, M.L.; Cho, S.H.; Kim, Y.S.; Koh, H.J.; Yoo, S.C.; Paek, N.C. The rice faded green leaf locus encodes protochlorophyllide oxidoreductase B and is essential for chlorophyll synthesis under high light conditions. Plant J. 2013, 74, 122–133. [Google Scholar] [CrossRef]
- Li, C.; Liu, X.; Pan, J.; Guo, J.; Wang, Q.; Chen, C.; Li, N.; Zhang, K.; Yang, B.; Sun, C.; et al. A lil3 chlp double mutant with exclusive accumulation of geranylgeranyl chlorophyll displays a lethal phenotype in rice. BMC Plant Biol. 2019, 19, 456. [Google Scholar] [CrossRef]
- Morita, R.; Sato, Y.; Masuda, Y.; Nishimura, M.; Kusaba, M. Defect in non-yellow coloring 3, an alpha/beta hydrolase-fold family protein, causes a stay-green phenotype during leaf senescence in rice. Plant J. 2009, 59, 940–952. [Google Scholar] [CrossRef] [PubMed]
- Jiang, H.; Li, M.; Liang, N.; Yan, H.; Wei, Y.; Xu, X.; Liu, J.; Xu, Z.; Chen, F.; Wu, G. Molecular cloning and function analysis of the stay green gene in rice. Plant J. 2007, 52, 197–209. [Google Scholar] [CrossRef]
- Yamatani, H.; Kohzuma, K.; Nakano, M.; Takami, T.; Kato, Y.; Hayashi, Y.; Monden, Y.; Okumoto, Y.; Abe, T.; Kumamaru, T.; et al. Impairment of Lhca4, a subunit of LHCI, causes high accumulation of chlorophyll and the stay-green phenotype in rice. J. Exp. Bot. 2018, 69, 1027–1035. [Google Scholar] [CrossRef]
- Jiang, M.; Dai, S.; Zheng, Y.C.; Li, R.Q.; Tan, Y.Y.; Pan, G.; Moller, I.M.; Song, S.Y.; Huang, J.Z.; Shu, Q.Y. An alanine to valine mutation of glutamyl-tRNA reductase enhances 5-aminolevulinic acid synthesis in rice. Theor. Appl. Genet. 2022, 135, 2817–2831. [Google Scholar] [CrossRef]
- Zhang, H.; Li, J.; Yoo, J.H.; Yoo, S.C.; Cho, S.H.; Koh, H.J.; Seo, H.S.; Paek, N.C. Rice Chlorina-1 and Chlorina-9 encode ChlD and ChlI subunits of Mg-chelatase, a key enzyme for chlorophyll synthesis and chloroplast development. Plant. Mol. Biol. 2006, 62, 325–337. [Google Scholar] [CrossRef]
- Jung, K.H.; Hur, J.; Ryu, C.H.; Choi, Y.; Chung, Y.Y.; Miyao, A.; Hirochika, H.; An, G. Characterization of a rice chlorophyll-deficient mutant using the T-DNA gene-trap system. Plant Cell Physiol. 2003, 44, 463–472. [Google Scholar] [CrossRef] [PubMed]
- Sheng, Z.; Lv, Y.; Li, W.; Luo, R.; Wei, X.; Xie, L.; Jiao, G.; Shao, G.; Wang, J.; Tang, S.; et al. Yellow-Leaf 1 encodes a magnesium-protoporphyrin IX monomethyl ester cyclase, involved in chlorophyll biosynthesis in rice (Oryza sativa L.). PLoS ONE 2017, 12, e0177989. [Google Scholar] [CrossRef] [PubMed]
- Wang, X.; Huang, R.; Quan, R. Mutation in Mg-protoporphyrin IX monomethyl ester cyclase decreases photosynthesis capacity in rice. PLoS ONE 2017, 12, e0171118. [Google Scholar] [CrossRef]
- Zhou, S.; Sawicki, A.; Willows, R.D.; Luo, M. C-terminal residues of oryza sativa GUN4 are required for the activation of the ChlH subunit of magnesium chelatase in chlorophyll synthesis. FEBS Lett. 2012, 586, 205–210. [Google Scholar] [CrossRef]
- Li, L.; Ye, T.; Gao, X.; Chen, R.; Xu, J.; Xie, C.; Zhu, J.; Deng, X.; Wang, P.; Xu, Z. Molecular characterization and functional analysis of the OsPsbR gene family in rice. Mol. Genet. Genom. 2017, 292, 271–281. [Google Scholar] [CrossRef]
- Gao, Z.; Wang, Y.; Chen, G.; Zhang, A.; Yang, S.; Shang, L.; Wang, D.; Ruan, B.; Liu, C.; Jiang, H.; et al. The indica nitrate reductase gene OsNR2 allele enhances rice yield potential and nitrogen use efficiency. Nat. Commun. 2019, 10, 5207. [Google Scholar] [CrossRef]
- Shin, J.H.; Kim, S.R.; An, G. Rice aldehyde dehydrogenase7 is needed for seed maturation and viability. Plant Physiol. 2009, 149, 905–915. [Google Scholar] [CrossRef]
- Utsumi, Y.; Utsumi, C.; Sawada, T.; Fujita, N.; Nakamura, Y. Functional diversity of isoamylase oligomers: The ISA1 homo-oligomer is essential for amylopectin biosynthesis in rice endosperm. Plant Physiol. 2011, 156, 61–77. [Google Scholar] [CrossRef]
- Hoang, T.V.; Vo, K.T.X.; Rahman, M.M.; Choi, S.H.; Jeon, J.S. Heat stress transcription factor OsSPL7 plays a critical role in reactive oxygen species balance and stress responses in rice. Plant Sci. 2019, 289, 110273. [Google Scholar] [CrossRef] [PubMed]
- Nguyen, N.K.; Wang, J.; Liu, D.; Hwang, B.K.; Jwa, N.S. Rice iron storage protein ferritin 2 (OsFER2) positively regulates ferroptotic cell death and defense responses against Magnaporthe oryzae. Front. Plant Sci. 2022, 13, 1019669. [Google Scholar] [CrossRef]
- Liao, C.S.; He, F.Z.; Li, X.Y.; Zhang, Y.; Han, P.F. Analysis of common differential gene expression in synovial cells of osteoarthritis and rheumatoid arthritis. PLoS ONE 2024, 19, e0303506. [Google Scholar] [CrossRef]
- Wu, J.; Lv, Y.; Hao, P.; Zhang, Z.; Zheng, Y.; Chen, E.; Fan, Y. Immunological profile of lactylation-related genes in Crohn’s disease: A comprehensive analysis based on bulk and single-cell RNA sequencing data. J. Transl. Med. 2024, 22, 300. [Google Scholar] [CrossRef]
- Sakuraba, Y.; Kim, E.Y.; Paek, N.C. Roles of rice PHYTOCHROME-INTERACTING FACTOR-LIKE1 (OsPIL1) in leaf senescence. Plant Signal. Behav. 2017, 12, e1362522. [Google Scholar] [CrossRef] [PubMed]
- He, S.; Zhi, F.; Min, Y.; Ma, R.; Ge, A.; Wang, S.; Wang, J.; Liu, Z.; Guo, Y.; Chen, M. The MYB59 transcription factor negatively regulates salicylic acid- and jasmonic acid-mediated leaf senescence. Plant Physiol. 2023, 192, 488–503. [Google Scholar] [CrossRef]
- Yu, X.; Xu, Y.; Yan, S. Salicylic acid and ethylene coordinately promote leaf senescence. J. Integr. Plant Biol. 2021, 63, 823–827. [Google Scholar] [CrossRef]
- Liang, C.; Chu, C. Towards understanding abscisic acid-mediated leaf senescence. Sci. China Life Sci. 2015, 58, 506–508. [Google Scholar] [CrossRef]
- Zwack, P.J.; Rashotte, A.M. Cytokinin inhibition of leaf senescence. Plant Signal. Behav. 2013, 8, e24737. [Google Scholar] [CrossRef] [PubMed]
- Cha, J.Y.; Kim, M.R.; Jung, I.J.; Kang, S.B.; Park, H.J.; Kim, M.G.; Yun, D.J.; Kim, W.Y. The thiol reductase activity of YUCCA6 mediates delayed leaf senescence by regulating genes involved in auxin redistribution. Front. Plant Sci. 2016, 7, 626. [Google Scholar] [CrossRef] [PubMed]
- Khanna-Chopra, R. Leaf senescence and abiotic stresses share reactive oxygen species-mediated chloroplast degradation. Protoplasma 2012, 249, 469–481. [Google Scholar] [CrossRef]
- Krieger-Liszkay, A.; Krupinska, K.; Shimakawa, G. The impact of photosynthesis on initiation of leaf senescence. Physiol. Plant. 2019, 166, 148–164. [Google Scholar] [CrossRef]
- Zhu, H.; Wang, Z.; Dong, Z.; Wang, C.; Cao, Q.; Fan, F.; Zhao, J.; Liu, X.; Yuan, M.; Sun, X.; et al. Aldehyde dehydrogenase 2 deficiency promotes atherosclerotic plaque instability through accelerating mitochondrial ROS-mediated vascular smooth muscle cell senescence. Biochim. Biophys Acta Mol. Basis Dis. 2019, 1865, 1782–1792. [Google Scholar] [CrossRef]
- Tola, A.J.; Jaballi, A.; Germain, H.; Missihoun, T.D. Recent development on plant aldehyde dehydrogenase enzymes and their functions in plant development and stress signaling. Genes 2020, 12, 51. [Google Scholar] [CrossRef]
- Ebert, B.; Rautengarten, C.; Guo, X.; Xiong, G.; Stonebloom, S.; Smith-Moritz, A.M.; Herter, T.; Chan, L.J.; Adams, P.D.; Petzold, C.J.; et al. Identification and characterization of a Golgi-localized UDP-xylose transporter family from Arabidopsis. Plant Cell 2015, 27, 1218–1227. [Google Scholar] [CrossRef]
- Cindric, A.; Kristic, J.; Martinic Kavur, M.; Pezer, M. Glycosylation and aging. Adv. Exp. Med. Biol. 2021, 1325, 341–373. [Google Scholar] [CrossRef]
- Yu, S.; Sun, Q.; Wu, J.; Zhao, P.; Sun, Y.; Guo, Z. Genome-wide identification and characterization of short-chain dehydrogenase/reductase (SDR) gene family in Medicago truncatula. Int. J. Mol. Sci. 2021, 22, 9498. [Google Scholar] [CrossRef]
- Langfelder, P.; Horvath, S. WGCNA: An R package for weighted correlation network analysis. BMC Bioinform. 2008, 9, 559. [Google Scholar] [CrossRef]
- Zhang, B.; Horvath, S. A general framework for weighted gene co-expression network analysis. Stat. Appl. Genet. Mol. Biol. 2005, 4, 17. [Google Scholar] [CrossRef] [PubMed]
- Wang, Z.; Wang, Y.; Yang, J.; Hu, K.; An, B.; Deng, X.; Li, Y. Reliable selection and holistic stability evaluation of reference genes for rice under 22 different experimental conditions. Appl. Biochem. Biotechnol. 2016, 179, 753–775. [Google Scholar] [CrossRef] [PubMed]









| Locus Name | Gene Product Name | Gene Symbol | Gene Functional Information | Reference |
|---|---|---|---|---|
| Transcription regulation | ||||
| Os03g0327800 | Plant-specific NAC transcriptional activator | OsNAP | Leaf senescence | [3] |
| Os07g0683200 | NAC transcription factor | OsNAC103 | Leaf senescence | [23] |
| Os03g0782500 | Phytochrome-interacting bHLH factor-like | OsPIL1 | Chlorophyll biosynthesis; leaf senescence | [24] |
| Os02g0731700 | CONSTANS (CO)-like gene | Ghd2 | Heading stage; drought tolerance; senescence | [25] |
| Os06g0264200 | CONSTANS (CO)-like gene | OsCOL16; OsBBX17 | Heading stage; saline-alkaline stress tolerance | [26,27] |
| Os05g0549800 | RAV transcription factor | OsRAV12 | Heading date | [28] |
| Os03g0764600 | HHO family transcription factor | OsHHO3 | Stomatal aperture; nitrogen utilization efficiency; chlorophyll content; photosynthetic efficiency | [29,30] |
| Os02g0220400 | Cytokinin-responsive gata transcription factor1 | OsCGA1 | Chloroplast development | [31] |
| Os06g0348800 | Golden2-like transcription factor | OsGLK1 | Chloroplast development; programmed cell death | [32,33] |
| Os08g0159500 | Rice Zinc finger protein | OsLSD1; OsLOL1 | Programmed cell death; blast fungus resistance; aleurone layer development | [34,35] |
| Os05g0322900 | WRKY transcription factor | OsWRKY45 | Biotic or abiotic stress | [36,37] |
| Os11g0490900 | WRKY transcription factor | OsWRKY72 | Bacterial blight; salt tolerance | [38,39] |
| Os09g0434500 | Benzothiadiazole (BTH)-induced ethylene responsive transcriptional factor | OsBIERF1 | Biotic or abiotic stress | [40] |
| Os07g0684800 | NAC transcription factor | OsNAC15 | Cadmium stress and zinc deficiency | [41] |
| Os11g0126900 | NAC transcription factor | OsNAC10 | Drought tolerance | [42] |
| Os03g0182800 | EREBP transcription factor | OsEBP89 | Drought stress | [43] |
| Os03g0327100 | NAC transcription factor | OsNAC17 | Drought stress | [44] |
| Os12g0610600 | NAC transcription factor | OMTN3; OsNAC60 | Drought stress; resistance to rice blast | [45,46] |
| Os04g0583900 | MYB transcription factor | OsMYBR1 | Drought stress | [47] |
| Os11g0684000 | JA-inducible Myb transcription factor gene | JAMyb | Abiotic and biotic stress | [48] |
| Hormone regulation | ||||
| Os02g0110200 | Hydroperoxide lyase gene | OsHPL3 | Jasmonic acid pathway; spontaneous cell death | [49,50] |
| Os01g0826000 | Antioxidant gene | OsATX | Induced by jasmonic acid, salicylic acid, abscisic acid; defense or stress responses | [51] |
| Os04g0650000 | Oryzain alpha chain precursor | OCP | Jasmonic acid signaling, ethylene signaling and auxin signaling pathways; rice blast resistance | [52] |
| Os06g0216300 | 12-Oxo-phytodienoic acid reductase | OsOPR1 | Jasmonic acid biosynthesis; jasmonic acid and salicylic acid response | [53] |
| Os10g0517500 | Jasmonic acid-responsive gene | RRJ1 | Jasmonic acid-responsive | [54] |
| Os01g0919900 | Fatty-acid desaturase gene | OsSSI2 | Regulating the expression of salicylic acid response genes; defense response | [55] |
| Os09g0537700 | S-Like ribonuclease | OsRNS4 | ABA response; light morphogenesis | [56] |
| Os10g0524400 | Phospholipase D | OsPLDβ1 | ABA signaling pathway; sensitivity to exogenous ABA | [57] |
| Os02g0184900 | Cytochrome P450 monooxygenase | OsCYP71D8L | Homeostasis of gibberellin and cytokinin; rice growth; stress response | [58] |
| Os05g0111300 | Metallothionein | OsMT2b | Negatively regulating cytokinin content; root development; seed germination; cell death; disease resistance | [59,60] |
| Os01g0878400 | Amino acid permease 5 | OsAAP5 | Influencing the level of cytokinin; growth of tiller buds | [61] |
| Os01g0764800 | Indole-3-acetic acid-amido synthetase gene | OsGH3-2 | Regulating the contents of auxin and abscisic; cold tolerance; drought resistance | [62] |
| Os07g0592600 | Indole-3-acetic acid-amido synthetase gene | OsGH3-8 | Auxin regulation; plant growth, development, and disease resistance | [63] |
| Os05g0150500 | Auxin transport inhibitor response 1 | OsTIR1 | Auxin signaling transduction; plant growth; endosperm development | [64] |
| Reactive oxygen species metabolism | ||||
| Os02g0553200 | Chloroplast ascorbate peroxidase | OsAPx8 | H2O2-scavenging | [65] |
| Os01g0921800 | White-core rate 1 | WCR1 | Oxygen species-scavenging; programmed cell death; grain chalkiness | [66] |
| Os12g0188700 | Thioredoxin | OsTrxm | Clearance of reactive oxygen species; redox process | [67] |
| Os03g0786400 | Drought and salt tolerance | DST | Homeostasis of reactive oxygen species; drought tolerance; salt tolerance | [68] |
| Os03g0230300 | Similar to RCD1 gene | OsSRO1c | Adjusting the content of hydrogen peroxide; reactive oxygen species scavenging; stomatal closure; drought tolerance; oxidative stress tolerance | [69] |
| Os10g0550900 | Proline dehydrogenase | OsProDH | Production of reactive oxygen species; heat tolerance | [70] |
| Os04g0584600 | Calcium-dependent protein kinase | OsCDPK13 | Production of reactive oxygen species; formation of root stomata | [71] |
| Os01g0559600 | Vacuolar processing enzyme | OsVPE2 | Reduction in the accumulation of reactive oxygen species; cold resistance | [72] |
| Photosynthesis-related | ||||
| Os03g0131900 | Chloroplast signal recognition particle 43; pale-green leaf | OscpSRP43; PGL3 | Chloroplast development; chlorophyll synthesis; photosynthesis; leaf senescence | [73,74] |
| Os10g0496900 | Protochlorophyllide oxidoreductase B | OsPORB | Chlorophyll synthesis; leaf senescence | [75] |
| Os02g0125700 | Light-harvesting-like protein | OsLIL3 | Chlorophyll formation; leaf senescence | [76] |
| Os06g0354700 | Chlorophyll degradation gene | OsNYC3 | Chlorophyll degradation; leaf senescence | [77] |
| Os09g0532000 | Stay green gene | OsSGR | Chlorophyll degradation; leaf senescence | [78] |
| Os08g0435900 | Delayed yellowing1-1 | DYE1 | Chlorophyll accumulation; leaf senescence | [79] |
| Os10g0502400 | Glutamyl-tRNA reductase | OsGluTR | Chlorophyll biosynthesis; photosynthesis | [80] |
| Os03g0563300 | Magnesium-chelatase subunit ChlI | OsCHLI | Chlorophyll biosynthesis; photosynthesis | [81] |
| Os03g0323200 | Mg-chelatase H subunit | OsChlH | Chlorophyll biosynthesis; photosynthesis | [82] |
| Os01g0279100 | Catalytic subunit of magnesium-protoporphyrin IX monomethyl ester cyclase | OsCRD1 | Chlorophyll biosynthesis; photosynthesis | [83,84] |
| Os11g0267000 | Genomes uncoupled 4 | GUN4 | Chlorophyll synthesis | [85] |
| Os07g0147500 | 10 kDa Photosystem II polypeptide | PsbR1 | Photosynthesis; cold stress | [86] |
| Other biological processes | ||||
| Os02g0770800 | Nitrate reductase gene | OsNR2 | Nitrogen use efficiency | [87] |
| Os09g0440300 | Aldehyde dehydrogenase 7 | ALDH7B7 | Acetaldehyde clearance during lipid peroxidation reactions; seed maturation and viability | [88] |
| Os08g0520900 | Isoamylase1 | ISA1 | Starch synthesis; endosperm development | [89] |
| Os05g0530400 | Spotted leaf-7 | OsSPL7 | Plant growth and balancing reactive oxygen species; biotic and abiotic stress | [90] |
| Os12g0106000 | Ferritin gene | OsFER2 | Ferroptotic cell death and defense response | [91] |
Disclaimer/Publisher’s Note: The statements, opinions and data contained in all publications are solely those of the individual author(s) and contributor(s) and not of MDPI and/or the editor(s). MDPI and/or the editor(s) disclaim responsibility for any injury to people or property resulting from any ideas, methods, instructions or products referred to in the content. |
© 2025 by the authors. Licensee MDPI, Basel, Switzerland. This article is an open access article distributed under the terms and conditions of the Creative Commons Attribution (CC BY) license (https://creativecommons.org/licenses/by/4.0/).
Share and Cite
Zhou, X.; Zhong, H.; Yu, C.; Wang, Z. Comprehensive Identification of Key Genes Responsible for Leaf Senescence of Rice (Oryza sativa L.) by WGCNA Using Two Independent Aging Datasets. Plants 2025, 14, 2704. https://doi.org/10.3390/plants14172704
Zhou X, Zhong H, Yu C, Wang Z. Comprehensive Identification of Key Genes Responsible for Leaf Senescence of Rice (Oryza sativa L.) by WGCNA Using Two Independent Aging Datasets. Plants. 2025; 14(17):2704. https://doi.org/10.3390/plants14172704
Chicago/Turabian StyleZhou, Xiaoya, Hua Zhong, Chuntian Yu, and Zhaohai Wang. 2025. "Comprehensive Identification of Key Genes Responsible for Leaf Senescence of Rice (Oryza sativa L.) by WGCNA Using Two Independent Aging Datasets" Plants 14, no. 17: 2704. https://doi.org/10.3390/plants14172704
APA StyleZhou, X., Zhong, H., Yu, C., & Wang, Z. (2025). Comprehensive Identification of Key Genes Responsible for Leaf Senescence of Rice (Oryza sativa L.) by WGCNA Using Two Independent Aging Datasets. Plants, 14(17), 2704. https://doi.org/10.3390/plants14172704

