The Effect of Arbuscular Mycorrhizal Fungus and Phosphorus Treatment on Root Metabolome of Medicago lupulina During Key Stages of Development
Abstract
1. Introduction
2. Results
2.1. Plant Development Under Different Phosphorus Levels and AMF Treatment
2.2. General Characteristics of Metabolic Profiles
2.3. Changes in the Root Metabolome During Plant Development
2.4. Metabolic Differences During Four Vegetative Stages Triggered by AM Without Pi Deficiency
2.5. Metabolic Differences During Four Vegetative Stages Triggered by AM in Case of Pi Deficiency
2.6. Metabolic Differences During Four Vegetative Stages Triggered by Pi Deficiency Without AM
2.7. Comparison of the Effects of Mycorrhization and Phosphorus Treatment on Vegetative Stages of Plant Development
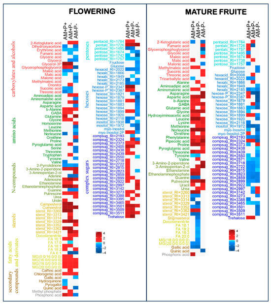
2.8. Metabolic Differences During Two Generative Stages Triggered by AM Without Pi Deficiency
2.9. Metabolic Differences During Two Generative Stages Triggered by AM in Case of Pi Deficiency
2.10. Metabolic Differences During Two Generative Stages Triggered by Pi Deficiency Without AM
2.11. Comparison of the Effects of Mycorrhization and Phosphorus Treatment on Generative Stages of Plant Development
2.12. Metabolite Correlation Maps
3. Discussion
3.1. AM Regulation of Carboxylate Accumulation
3.2. AM Upregulates Protein Biosynthesis
3.3. AM Upregulates the Biosynthesis of Carbohydrates
3.4. AM Effect on Energy Metabolism
3.5. AM Upregulates the Lipid Biosynthesis
3.6. The Effect of Mycorrhization and Phosphorus on Metabolite Interrelations
3.7. Key Metabolic Rearrangements During the Host Plant Development
4. Materials and Methods
4.1. Plant and Fungus Biomaterials
4.2. Experimental Design and Plant Growth Conditions
4.3. Evaluation of Mycorrhization
4.4. Evaluation of Mycorrhizal Growth Response—AM Symbiotic Efficiency
4.5. GC-MS Analysis
4.6. Statistical Analysis
5. Conclusions
Supplementary Materials
Author Contributions
Funding
Data Availability Statement
Acknowledgments
Conflicts of Interest
References
- Schachtman, D.P.; Reid, R.J.; Ayling, S.M. Phosphorus Uptake by Plants: From Soil to Cell. Plant Physiol. 1998, 116, 447–453. [Google Scholar] [CrossRef]
- Holford, I.C.R. Soil phosphorus: Its measurement, and its uptake by plants. Aust. J. Soil Res. 1997, 35, 227–239. [Google Scholar] [CrossRef]
- Marschner, H. Mineral Nutrition of Higher Plants; Academic Press: San Diego, CA, USA, 1995. [Google Scholar]
- Smith, S.E.; Read, D.J. Mycorrhizal Symbiosis, 3rd ed.; Academic Press: San Diego, CA, USA, 2008. [Google Scholar]
- Schüßler, A.; Scwarzott, D.; Walker, C. A New Fungal Phylum, the Glomeromycota: Phylogeny and Evolution. Mycol. Res. 2001, 105, 1413–1421. [Google Scholar] [CrossRef]
- Zhu, Y.-G.; Cavagnaro, T.R.; Smith, S.E. Backseat driving? Accessing phosphate beyond the rhizosphere-depletion zone. Trends Plant Sci. 2001, 6, 194–195. [Google Scholar] [CrossRef]
- Smith, S.E.; Smith, F.A.; Jakobsen, I. Mycorrhizal Fungi Can Dominate Phosphate Supply to Plants Irrespective of Growth Responses. Plant Physiol. 2003, 133, 16–20. [Google Scholar] [CrossRef] [PubMed]
- Xie, X.; Lai, W.; Che, X.; Wang, S.; Ren, Y.; Hu, W.; Chen, H.; Tang, M. A SPX domain containing phosphate transporter from Rhizophagus irregularis handles phosphate homeostasis at symbiotic interface of arbuscular mycorrhizas. New Phytol. 2022, 234, 650–671. [Google Scholar] [CrossRef] [PubMed]
- Voß, S.; Betz, R.; Heidt, S.; Corradi, N.; Requena, N. RiCRN1, a crinkler effector from the arbuscular mycorrhizal fungus Rhizophagus irregularis, functions in arbuscule development. Front. Microbiol. 2018, 9, 2068. [Google Scholar] [CrossRef]
- Krajinski, F.; Courty, P.E.; Sieh, D.; Franken, P.; Zhang, H.; Bucher, M.; Gerlach, N.; Kryvoruchko, I.; Zoeller, D.; Udvardi, M.; et al. The H+-ATPase HA1 of Medicago truncatula is essential for phosphate transport and plant growth during arbuscular mycorrhizal symbiosis. Plant Cell 2014, 26, 1808–1817. [Google Scholar] [CrossRef]
- Bagyaraj, D.J.; Sharma, M.P.; Maiti, D. Phosphorus nutrition of crops through arbuscular mycorrhizal fungi. Curr. Sci. 2015, 108, 1288–1293. [Google Scholar]
- Priyadharsini, P.; Muthukumar, T. The Root Endophytic Fungus Curvularia geniculata from Parthenium hysterophorus Roots Improves Plant Growth through Phosphate Solubilization and Phytohormone Production. Fungal Ecol. 2017, 27, 69–77. [Google Scholar] [CrossRef]
- Qi, S.; Wang, J.; Wan, L.; Dai, Z.; da Silva Matos, D.M.; Du, D.; Egan, S.; Bonser, S.P.; Thomas, T.; Moles, A.T. Arbuscular mycorrhizal fungi contribute to phosphorous uptake and allocation strategies of Solidago canadensis in a phosphorous-deficient environment. Front. Plant Sci. 2022, 13, 831654. [Google Scholar] [CrossRef]
- Smith, S.E.; Smith, F.A.; Jakobsen, I. Functional diversity in arbuscular mycorrhizal (AM) symbioses: The contribution of the mycorrhizal P uptake pathway is not correlated with mycorrhizal responses in growth or total P uptake. New Phytol. 2004, 162, 511–524. [Google Scholar] [CrossRef]
- Watts-Williams, S.J.; Emmett, B.D.; Levesque-Tremblay, V.; MacLean, A.M.; Sun, X.; Satterlee, J.W.; Fei, Z.; Harrison, M.J. Diverse Sorghum bicolor accessions show marked variation in growth and transcriptional responses to arbuscular mycorrhizal fungi. Plant Cell Environ. 2019, 42, 1758–1774. [Google Scholar] [CrossRef]
- Olalde-Portugal, V.; Cabrera-Ponce, J.L.; Gastelum-Arellanez, A.; Guerrero-Rangel, A.; Winkler, R.; Valdés-Rodríguez, S. Proteomic Analysis and Interactions Network in Leaves of Mycorrhizal and Nonmycorrhizal Sorghum Plants under Water Deficit. PeerJ 2020, 8, e8991. [Google Scholar] [CrossRef]
- Goddard, M.-L.; Belval, L.; Martin, I.R.; Roth, L.; Laloue, H.; Deglène-Benbrahim, L.; Valat, L.; Bertsch, C.; Chong, J. Arbuscular Mycorrhizal Symbiosis Triggers Major Changes in Primary Metabolism Together with Modification of Defense Responses and Signaling in Both Roots and Leaves of Vitis vinifera. Front. Plant Sci. 2021, 12, 721614. [Google Scholar] [CrossRef] [PubMed]
- Schliemann, W.; Ammer, C.; Strack, D. Metabolite profiling of mycorrhizal roots of Medicago truncatula. Phytochemistry 2008, 69, 112–146. [Google Scholar] [CrossRef] [PubMed]
- Schweiger, R.; Baier, M.C.; Persicke, M.; Müller, C. High specificity in plant leaf metabolic responses to arbuscular mycorrhiza. Nat. Commun. 2014, 5, 3886. [Google Scholar] [CrossRef]
- Pedone-Bonfim, M.V.; Lins, M.A.; Coelho, I.R.; Santana, A.S.; Da Silva, F.S.B.; Maia, L.C. Mycorrhizal technology and phosphorus in the production of primary and secondary metabolites in cebil (Anadenanthera colubrina (Vell.) Brenan) seedlings. J. Sci. Food Agric. 2013, 93, 1479–1484. [Google Scholar] [CrossRef]
- Rivero, J.; Gamir, J.; Aroca, R.; Pozo, M.J.; Flors, V. Metabolic transition in mycorrhizal tomato roots. Front. Microbiol. 2015, 6, 598. [Google Scholar] [CrossRef] [PubMed]
- Tavarini, S.; Passera, B.; Martini, A.; Avio, L.; Sbrana, C.; Giovannetti, M.; Angelini, L.G. Plant Growth, Steviol Glycosides and Nutrient Uptake as Affected by Arbuscular Mycorrhizal Fungi and Phosphorous Fertilization in Stevia rebaudiana Bert. Ind. Crops Prod. 2018, 111, 899–907. [Google Scholar] [CrossRef]
- Shtark, O.Y.; Puzanskiy, R.K.; Avdeeva, G.S.; Yurkov, A.P.; Smolikova, G.N.; Yemelyanov, V.V.; Kliukova, M.S.; Shavarda, A.L.; Kirpichnikova, A.A.; Zhernakov, A.I.; et al. Metabolic Alterations in Pea Leaves during Arbuscular Mycorrhiza Development. PeerJ 2019, 7, e7495. [Google Scholar] [CrossRef] [PubMed]
- Yurkov, A.P.; Puzanskiy, R.K.; Avdeeva, G.S.; Jacobi, L.M.; Gorbunova, A.O.; Kryukov, A.A.; Kozhemyakov, A.P.; Laktionov, Y.V.; Kosulnikov, Y.V.; Romanyuk, D.A.; et al. Mycorrhiza-Induced Alterations in Metabolome of Medicago lupulina Leaves during Symbiosis Development. Plants 2021, 10, 2506. [Google Scholar] [CrossRef]
- Andrino, A.; Guggenberger, G.; Sauheitl, L.; Burkart, S.; Boy, J. Carbon Investment into Mobilization of Mineral and Organic Phosphorus by Arbuscular Mycorrhiza. Biol. Fertil. Soils 2021, 57, 47–64. [Google Scholar] [CrossRef]
- Andrino, A.; Guggenberger, G.; Kernchen, S.; Mikutta, R.; Sauheitl, L.; Boy, J. Production of Organic Acids by Arbuscular Mycorrhizal Fungi and Their Contribution in the Mobilization of Phosphorus Bound to Iron Oxides. Front. Plant Sci. 2021, 12, 661842. [Google Scholar] [CrossRef]
- Jing, S.; Li, Y.; Zhu, L.; Su, J.; Yang, T.; Liu, B.; Ma, B.; Ma, F.; Li, M.; Zhang, M. Transcriptomics and Metabolomics Reveal Effect of Arbuscular Mycorrhizal Fungi on Growth and Development of Apple Plants. Front. Plant Sci. 2022, 13, 1052464. [Google Scholar] [CrossRef] [PubMed]
- Chialva, M.; Patono, D.L.; De Souza, L.P.; Novero, M.; Vercellino, S.; Maghrebi, M.; Morgante, M.; Lovisolo, C.; Vigani, G.; Fernie, A.; et al. The Mycorrhizal Root-shoot Axis Elicits Coffea Arabica Growth under Low Phosphate Conditions. New Phytol. 2023, 239, 271–285. [Google Scholar] [CrossRef]
- Saia, S.; Ruisi, P.; Fileccia, V.; Di Miceli, G.; Amato, G.; Martinelli, F. Metabolomics Suggests That Soil Inoculation with Arbuscular Mycorrhizal Fungi Decreased Free Amino Acid Content in Roots of Durum Wheat Grown under N-Limited, P-Rich Field Conditions. PLoS ONE 2015, 10, e0129591. [Google Scholar] [CrossRef]
- Pu, C.; Yang, G.; Li, P.; Ge, Y.; Garran, T.A.; Zhou, X.; Shen, Y.; Zheng, H.; Chen, M.; Huang, L. Arbuscular Mycorrhiza Alters the Nutritional Requirements in Salvia miltiorrhiza and Low Nitrogen Enhances the Mycorrhizal Efficiency. Sci. Rep. 2022, 12, 19633. [Google Scholar] [CrossRef]
- Zhang, H.; Wei, S.; Hu, W.; Xiao, L.; Tang, M. Arbuscular mycorrhizal fungus Rhizophagus irregularis increased potassium content and expression of genes encoding potassium channels in Lycium barbarum. Front. Plant Sci. 2017, 8, 440. [Google Scholar] [CrossRef]
- Yurkov, A.P.; Puzanskiy, R.K.; Kryukov, A.A.; Gorbunova, A.O.; Kudriashova, T.R.; Jacobi, L.M.; Kozhemyakov, A.P.; Romanyuk, D.A.; Aronova, E.B.; Avdeeva, G.S.; et al. The Role of Medicago lupulina Interaction with Rhizophagus irregularis in the Determination of Root Metabolome at Early Stages of AM Symbiosis. Plants 2022, 11, 2338. [Google Scholar] [CrossRef] [PubMed]
- Yurkov, A.; Kryukov, A.; Gorbunova, A.; Sherbakov, A.; Dobryakova, K.; Mikhaylova, Y.; Afonin, A.; Shishova, M. AM-Induced Alteration in the Expression of Genes, Encoding Phosphorus Transporters and Enzymes of Carbohydrate Metabolism in Medicago lupulina. Plants 2020, 9, 486. [Google Scholar] [CrossRef]
- Yurkov, A.P.; Kryukov, A.A.; Gorbunova, A.O.; Kudriashova, T.R.; Kovalchuk, A.I.; Gorenkova, A.I.; Bogdanova, E.M.; Laktionov, Y.V.; Zhurbenko, P.M.; Mikhaylova, Y.V.; et al. Diversity of Arbuscular Mycorrhizal Fungi in Distinct Ecosystems of the North Caucasus, a Temperate Biodiversity Hotspot. JoF 2023, 10, 11. [Google Scholar] [CrossRef]
- Kaur, S.; Campbell, B.J.; Suseela, V. Root Metabolome of Plant–Arbuscular Mycorrhizal Symbiosis Mirrors the Mutualistic or Parasitic Mycorrhizal Phenotype. New Phytol. 2022, 234, 672–687. [Google Scholar] [CrossRef]
- Kaur, S.; Suseela, V. Unraveling Arbuscular Mycorrhiza-Induced Changes in Plant Primary and Secondary Metabolome. Metabolites 2020, 10, 335. [Google Scholar] [CrossRef]
- Johnson, N.C.; Graham, J.H.; Smith, F.A. Functioning of mycorrhizal associations along the mutualism-parasitism continuum. New Phytol. 1997, 135, 575–586. [Google Scholar] [CrossRef]
- Shtark, O.; Puzanskiy, R.; Avdeeva, G.; Yemelyanov, V.; Shavarda, A.; Romanyuk, D.; Kliukova, M.; Kirpichnikova, A.; Tikhonovich, I.; Zhukov, V.; et al. Metabolic Alterations in Pisum sativum Roots during Plant Growth and Arbuscular Mycorrhiza Development. Plants 2021, 10, 1033. [Google Scholar] [CrossRef] [PubMed]
- Liu, J.; Liu, X.; Zhang, Q.; Li, S.; Sun, Y.; Lu, W.; Ma, C. Response of Alfalfa Growth to Arbuscular Mycorrhizal Fungi and Phosphate-Solubilizing Bacteria under Different Phosphorus Application Levels. AMB Express 2020, 10, 200. [Google Scholar] [CrossRef]
- Xie, W.; Hao, Z.; Yu, M.; Wu, Z.; Zhao, A.; Li, J.; Zhang, X.; Chen, B. Improved Phosphorus Nutrition by Arbuscular Mycorrhizal Symbiosis as a Key Factor Facilitating Glycyrrhizin and Liquiritin Accumulation in Glycyrrhiza uralensis. Plant Soil 2019, 439, 243–257. [Google Scholar] [CrossRef]
- van Dam, N.M.; Bouwmeester, H.J. Metabolomics in the rhizosphere: Tapping into belowground chemical communication. Trends Plant Sci. 2016, 21, 256–265. [Google Scholar] [CrossRef]
- Chai, Y.N.; Schachtman, D.P. Root exudates impact plant performance under abiotic stress. Trends Plant Sci. 2022, 27, 80–91. [Google Scholar] [CrossRef]
- Cartabia, A.; Tsiokanos, E.; Tsafantakis, N.; Lalaymia, I.; Termentzi, A.; Miguel, M.; Fokialakis, N.; Declerck, S. The Arbuscular Mycorrhizal Fungus Rhizophagus Irregularis MUCL 41833 Modulates Metabolites Production of Anchusa officinalis L. Under Semi-Hydroponic Cultivation. Front. Plant Sci. 2021, 12, 724352. [Google Scholar] [CrossRef] [PubMed]
- Metwally, R.A.; Soliman, S.A.; Abdel Latef, A.A.H.; Abdelhameed, R.E. The Individual and Interactive Role of Arbuscular Mycorrhizal Fungi and Trichoderma viride on Growth, Protein Content, Amino Acids Fractionation, and Phosphatases Enzyme Activities of Onion Plants Amended with Fish Waste. Ecotoxicol. Environ. Saf. 2021, 214, 112072. [Google Scholar] [CrossRef]
- Iordachescu, M.; Imai, R. Trehalose biosynthesis in response to abiotic stresses. J. Integr. Plant Biol. 2008, 50, 1223–1229. [Google Scholar] [CrossRef]
- Douds, D.D., Jr.; Pfeffer, P.E.; Shachar-Hill, Y. Carbon partitioning, cost and metabolism of arbuscular mycorrhizas. In Arbuscular Mycorrhizas: Physiology and Function; Kapulnik, Y., Douds, D.D., Jr., Eds.; Kluwer Academic Press: Dordrecht, The Netherlands, 2000; pp. 107–130. [Google Scholar] [CrossRef]
- Rivero, J.; Álvarez, D.; Flors, V.; Azcón-Aguilar, C.; Pozo, M.J. Root metabolic plasticity underlies functional diversity in mycorrhiza-enhanced stress tolerance in tomato. New Phytol. 2018, 220, 1322–1336. [Google Scholar] [CrossRef]
- Lohse, S.; Schliemann, W.; Ammer, C.; Kopka, J.; Strack, D.; Fester, T. Organization and Metabolism of Plastids and Mitochondria in Arbuscular Mycorrhizal Roots of Medicago truncatula. Plant Physiol. 2005, 139, 329–340. [Google Scholar] [CrossRef][Green Version]
- Thokchom, S.D.; Gupta, S.; Kumar Mewar, S.; Kumar, P.; Kalra, C.; Kapoor, R. Metabolome profiling of arbuscular mycorrhizal fungus treated Ocimum tenuiflorum L. provides insights into deviation in allocation of carbon compounds to secondary metabolism. Plant Physiol. Biochem. 2023, 203, 108039. [Google Scholar] [CrossRef] [PubMed]
- Fester, T.; Fetzer, I.; Buchert, S.; Lucas, R.; Rillig, M.C.; Härtig, C. Towards a systemic metabolic signature of the arbuscular mycorrhizal interaction. Oecologia 2011, 167, 913–924. [Google Scholar] [CrossRef]
- Kogel, K.-H.; Voll, L.M.; Schäfer, P.; Jansen, C.; Wu, Y.; Langen, G.; Imani, J.; Hofmann, J.; Schmiedl, A.; Sonnewald, S.; et al. Transcriptome and Metabolome Profiling of Field-Grown Transgenic Barley Lack Induced Differences but Show Cultivar-Specific Variances. Proc. Natl. Acad. Sci. USA 2010, 107, 6198–6203. [Google Scholar] [CrossRef]
- Reinhart, K.O.; Wilson, G.W.T.; Rinella, M.J. Predicting Plant Responses to Mycorrhizae: Integrating Evolutionary History and Plant Traits. Ecol. Lett. 2012, 15, 689–695. [Google Scholar] [CrossRef]
- Brundrett, M.C. Coevolution of Roots and Mycorrhizas of Land Plants. New Phytol. 2002, 154, 275–304. [Google Scholar] [CrossRef] [PubMed]
- Choi, I.; Son, H.; Baek, J.-H. Tricarboxylic Acid (TCA) Cycle Intermediates: Regulators of Immune Responses. Life 2021, 11, 69. [Google Scholar] [CrossRef]
- Gupta, S.; Thokchom, S.D.; Kapoor, R. Arbuscular Mycorrhiza Fungus Alleviates Arsenic Mediated Disturbances in Tricarboxylic Acid Cycle and Nitrogen Metabolism in Triticum aestivum L. Plant Physiol. Biochem. 2023, 197, 107631. [Google Scholar] [CrossRef]
- Sheng, M.; Tang, M.; Zhang, F.; Huang, Y. Influence of Arbuscular Mycorrhiza on Organic Solutes in Maize Leaves under Salt Stress. Mycorrhiza 2011, 21, 423–430. [Google Scholar] [CrossRef] [PubMed]
- Che-Othman, M.H.; Jacoby, R.P.; Millar, A.H.; Taylor, N.L. Wheat Mitochondrial Respiration Shifts from the Tricarboxylic Acid Cycle to the GABA Shunt under Salt Stress. New Phytol. 2020, 225, 1166–1180. [Google Scholar] [CrossRef] [PubMed]
- Zhang, T.; Peng, J.T.; Klair, A.; Dickinson, A.J. Non-Canonical and Developmental Roles of the TCA Cycle in Plants. Curr. Opin. Plant Biol. 2023, 74, 102382. [Google Scholar] [CrossRef]
- Sharma, K.; Kapoor, R. Arbuscular mycorrhiza differentially adjusts central carbon metabolism in two contrasting genotypes of Vigna radiata (L.) Wilczek in response to salt stress. Plant Sci. 2023, 332, 111706. [Google Scholar] [CrossRef]
- Hu, Y.; Huang, X.; Xiao, Q.; Wu, X.; Tian, Q.; Ma, W.; Shoaib, N.; Liu, Y.; Zhao, H.; Feng, Z.; et al. Advances in plant GABA research: Biological functions, synthesis mechanisms and regulatory pathways. Plants 2024, 13, 2891. [Google Scholar] [CrossRef]
- Lei, H.-M.; Wang, J.-T.; Hu, Q.-Y.; Li, C.-Q.; Mo, M.-H.; Zhang, K.-Q.; Li, G.-H.; Zhao, P.-J. 2-Furoic acid associated with the infection of nematodes by Dactylellina haptotyla and its biocontrol potential on plant root-knot nematodes. Microbiol. Spectr. 2023, 11, e01896-23. [Google Scholar] [CrossRef] [PubMed]
- Kameoka, H.; Gutjahr, C. Functions of Lipids in Development and Reproduction of Arbuscular Mycorrhizal Fungi. Plant Cell Physiol. 2022, 63, 1356–1365. [Google Scholar] [CrossRef]
- Brands, M.; Dörmann, P. Two AMP-Binding Domain Proteins from Rhizophagus irregularis Involved in Import of Exogenous Fatty Acids. MPMI 2022, 35, 464–476. [Google Scholar] [CrossRef]
- Luginbuehl, L.H.; Oldroyd, G.E.D. Understanding the arbuscule at the heart of endomycorrhizal symbioses in plants. Curr. Biol. 2017, 27, R952–R963. [Google Scholar] [CrossRef]
- Luginbuehl, L.H.; Van Erp, H.; Cheeld, H.; Mysore, K.S.; Wen, J.; Oldroyd, G.E.; Eastmond, P.J. Plants export 2-monopalmitin and supply both fatty acyl and glyceryl moieties to arbuscular mycorrhizal fungi. bioRxiv 2021. [Google Scholar] [CrossRef]
- Kameoka, H.; Tsutsui, I.; Saito, K.; Kikuchi, Y.; Handa, Y.; Ezawa, T.; Hayashi, H.; Kawaguchi, M.; Akiyama, K. Stimulation of Asymbiotic Sporulation in Arbuscular Mycorrhizal Fungi by Fatty Acids. Nat. Microbiol. 2019, 4, 1654–1660. [Google Scholar] [CrossRef]
- Sugiura, Y.; Akiyama, R.; Tanaka, S.; Yano, K.; Kameoka, H.; Marui, S.; Saito, M.; Kawaguchi, M.; Akiyama, K.; Saito, K. Myristate Can Be Used as a Carbon and Energy Source for the Asymbiotic Growth of Arbuscular Mycorrhizal Fungi. Proc. Natl. Acad. Sci. USA 2020, 117, 25779–25788. [Google Scholar] [CrossRef] [PubMed]
- Bravo, A.; Brands, M.; Wewer, V.; Dormann, P.; Harrison, M.J. Arbuscular mycorrhiza-specific enzymes FatM and RAM2 fine-tune lipid biosynthesis to promote development of arbuscular mycorrhiza. New Phytol. 2017, 214, 1631–1645. [Google Scholar] [CrossRef]
- Kose, F.; Weckwerth, W.; Linke, T.; Fiehn, O. Visualizing Plant Metabolomic Correlation Networks Using Clique–Metabolite Matrices. Bioinformatics 2001, 17, 1198–1208. [Google Scholar] [CrossRef]
- Camacho, D.; De La Fuente, A.; Mendes, P. The Origin of Correlations in Metabolomics Data. Metabolomics 2005, 1, 53–63. [Google Scholar] [CrossRef]
- Steuer, R. Review: On the Analysis and Interpretation of Correlations in Metabolomic Data. Brief. Bioinform. 2006, 7, 151–158. [Google Scholar] [CrossRef]
- Rosato, A.; Tenori, L.; Cascante, M.; De Atauri Carulla, P.R.; Martins Dos Santos, V.A.P.; Saccenti, E. From Correlation to Causation: Analysis of Metabolomics Data Using Systems Biology Approaches. Metabolomics 2018, 14, 37. [Google Scholar] [CrossRef]
- Morgenthal, K.; Weckwerth, W.; Steuer, R. Metabolomic Networks in Plants: Transitions from Pattern Recognition to Biological Interpretation. Biosystems 2006, 83, 108–117. [Google Scholar] [CrossRef] [PubMed]
- Fukushima, A.; Kusano, M.; Redestig, H.; Arita, M.; Saito, K. Metabolomic Correlation-Network Modules in Arabidopsis Based on a Graph-Clustering Approach. BMC Syst. Biol. 2011, 5, 1. [Google Scholar] [CrossRef]
- Weckwerth, W.; Wenzel, K.; Fiehn, O. Process for the Integrated Extraction, Identification and Quantification of Metabolites, Proteins and RNA to Reveal Their Co-regulation in Biochemical Networks. Proteomics 2004, 4, 78–83. [Google Scholar] [CrossRef]
- Szymanski, J.; Jozefczuk, S.; Nikoloski, Z.; Selbig, J.; Nikiforova, V.; Catchpole, G.; Willmitzer, L. Stability of Metabolic Correlations under Changing Environmental Conditions in Escherichia coli—A Systems Approach. PLoS ONE 2009, 4, e7441. [Google Scholar] [CrossRef] [PubMed]
- Kotze, H.L.; Armitage, E.G.; Sharkey, K.J.; Allwood, J.W.; Dunn, W.B.; Williams, K.J.; Goodacre, R. A Novel Untargeted Metabolomics Correlation-Based Network Analysis Incorporating Human Metabolic Reconstructions. BMC Syst. Biol. 2013, 7, 107. [Google Scholar] [CrossRef]
- Jeong, H.; Tombor, B.; Albert, R.; Oltvai, Z.N.; Barabási, A.-L. The Large-Scale Organization of Metabolic Networks. Nature 2000, 407, 651–654. [Google Scholar] [CrossRef]
- Puzanskiy, R.; Romanyuk, D.; Shishova, M. Coordinated Alterations in Gene Expression and Metabolomic Profiles of Chlamydomonas Reinhardtii during Batch Autotrophic Culturing. BioCommunications 2018, 63, 87–99. [Google Scholar] [CrossRef][Green Version]
- Lee, J.M.; Gianchandani, E.P.; Eddy, J.A.; Papin, J.A. Dynamic Analysis of Integrated Signaling, Metabolic, and Regulatory Networks. PLoS Comput. Biol. 2008, 4, e1000086. [Google Scholar] [CrossRef]
- Hill, E.M.; Robinson, L.A.; Abdul-Sada, A.; Vanbergen, A.J.; Hodge, A.; Hartley, S.E. Arbuscular Mycorrhizal Fungi and Plant Chemical Defence: Effects of Colonisation on Aboveground and Belowground Metabolomes. J. Chem. Ecol. 2018, 44, 198–208. [Google Scholar] [CrossRef]
- Johny, L.; Cahill, D.M.; Adholeya, A. AMF Enhance Secondary Metabolite Production in Ashwagandha, Licorice, and Marigold in a Fungi-Host Specific Manner. Rhizosphere 2021, 17, 100314. [Google Scholar] [CrossRef]
- Yu, L.; Zhang, W.; Geng, Y.; Liu, K.; Shao, X. Cooperation with Arbuscular Mycorrhizal Fungi Increases Plant Nutrient Uptake and Improves Defenses Against Insects. Front. Ecol. Evol. 2022, 10, 833389. [Google Scholar] [CrossRef]
- Wang, Y.; Lin, J.; Yang, F.; Tao, S.; Yan, X.; Zhou, Z.; Zhang, Y. Arbuscular Mycorrhizal Fungi Improve the Growth and Performance in the Seedlings of Leymus chinensis under Alkali and Drought Stresses. PeerJ 2022, 10, e12890. [Google Scholar] [CrossRef] [PubMed]
- Sergaliev, N.K.; Yurkov, A.P.; Tlepov, A.S.; Dzhaparov, R.S.; Volodin, M.A.; Amenova, R.K. Influence of arbuscular mycorhiza fungus (Glomus intraradices) on the productivity of spring durum wheat in dark-chestnut soil under the dry-steppe zone conditions of Priuralie. Nov. Nauk. Kaz. 2013, 3, 149–154. [Google Scholar]
- Yurkov, A.P.; Jacobi, L.M.; Stepanova, G.V.; Shoshova, M.F. Symbiotic efficiency and mycorrhization indices for ten strains of arbuscular mycorrhizal fungi in black medic under conditions of different phosphorus levels in soil. Nat. Tech. Sci. 2016, 12, 67–74. [Google Scholar]
- Yurkov, A.P.; Kryukov, A.A.; Jacobi, L.M.; Kozhemyakov, A.P.; Shishova, M.F. Identification, symbiotic efficiency and activity of collection strains of arbuscular mycorrhiza fungi. Curr. Biotechnol. 2017, 2, 270–274. [Google Scholar]
- Yurkov, A.P.; Kryukov, A.A.; Yacobi, L.M.; Kozhemyakov, A.P.; Shishova, M.F. Correlations of activity and efficiency charachteristics for arbuscular mycorrhizal fungi with different origin. Tavričeskij Vestn. Agrar. Nauk. (TVAN) 2017, 4, 31–41. [Google Scholar]
- Kryukov, A.A.; Yurkov, A.P. Optimization procedures for molecular-genetic identification of arbuscular mycorrhizal fungi in symbiotic phase on the example of two closely kindred strains. Mikol. Fitopatol. 2018, 52, 38–48. [Google Scholar]
- Klechkovsky, V.M.; Petersburgsky, A.V. Agrochemistry; Kolos Publishing: Moscow, Russia, 1967. [Google Scholar]
- Phillips, J.M.; Hayman, D.S. Improved procedures for clearing roots and staining parasitic and vesicular-arbuscular mycorrhizal fungi for rapid assessment of infection. Trans. Br. Mycol. Soc. 1970, 55, 158-IN18. [Google Scholar] [CrossRef]
- Trouvelot, A.; Kough, J.L.; Gianinazzi-Pearson, V. Mesure du taux de mycorhization VA d’un système radiculaire. Recherche de méthodes ayant une signification fonctionnelle. In Physiological and Genetical Aspects of Mycorrhizae; Gianinazzi-Pearson, V., Gianinazzi, S., Eds.; INRA-Press: Paris, France, 1986; pp. 217–221. [Google Scholar]
- Vorobyev, N.I.; Yurkov, A.P.; Provorov, N.A. Certificate N2010612112 About the Registration of the Computer Program “Program for Calculating the Mycorrhization Indices of Plant Roots” (Dated 2 December 2016); The Federal Service for Intellectual Property: Moscow, Russia, 2016. [Google Scholar]
- Johnsen, L.G.; Skou, P.B.; Khakimov, B.; Bro, R. Gas chromatography–mass spectrometry data processing made easy. J. Chromatogr. A 2017, 1503, 57–64. [Google Scholar] [CrossRef] [PubMed]
- Hummel, J.; Selbig, J.; Walther, D.; Kopka, J. The Golm Metabolome Database: A Database for GC-MS Based Metabolite Profiling. In Metabolomics; Nielsen, J., Jewett, M.C., Eds.; Topics in Current Genetics; Springer: Berlin/Heidelberg, Germany, 2007; Volume 18, pp. 75–95. ISBN 978-3-540-74718-5. [Google Scholar]
- R Core Team. R: A Language and Environment for Statistical Computing; R Foundation for Statistical Computing: Vienna, Austria, 2020; Available online: https://www.R-project.org/ (accessed on 19 July 2024).
- Komsta, L. Outliers: Tests for Outliers. 2011. Available online: https://CRAN.R-project.org/package=outliers (accessed on 19 July 2024).
- Hastie, T.; Tibshirani, R.; Narasimhan, B.; Chu, G. Impute: Imputation for Microarray Data. R Package Version 1.60.0. 2019. Available online: https://bioconductor.org/packages/release/bioc/html/impute.html (accessed on 19 July 2024).
- Stacklies, W.; Redestig, H.; Scholz, M.; Walther, D.; Selbig, J. pcaMethods-a bioconductor package providing PCA methods for incomplete data. Bioinformatics 2007, 23, 1164–1167. [Google Scholar] [CrossRef]
- Mardia, K.V. Some properties of classical multi-dimensional scaling. Commun. Stat. Theory Methods 1978, 7, 1233–1241. [Google Scholar] [CrossRef]
- Anderson, M.J. A new method for non-parametric multivariate analysis of variance. Austral Ecol. 2001, 26, 32–46. [Google Scholar] [CrossRef]
- Oksanen, J.; Simpson, G.; Blanchet, F.; Kindt, R.; Legendre, P.; Minchin, P.; O’Hara, R.; Solymos, P.; Stevens, M.; Szoecs, E.; et al. vegan: Community Ecology Package. R Package Version 2.6-10. 2025. Available online: https://CRAN.R-project.org/package=vegan (accessed on 5 June 2025).
- Thévenot, E.; Roux, A.; Xu, Y.; Ezan, E.; Junot, C. Analysis of the human adult urinary metabolome variations with age, body mass index, and gender by implementing a comprehensive workflow for univariate and OPLS statistical analyses. J. Proteome Res. 2015, 14, 3322–3335. [Google Scholar] [CrossRef]
- Korotkevich, G.; Sukhov, V.; Sergushichev, A. Fast gene set enrichment analysis. BioRxiv 2021, 060012. [Google Scholar] [CrossRef]
- Kanehisa, M. Toward understanding the origin and evolution of cellular organisms. Protein Sci. 2019, 28, 1947–1951. [Google Scholar] [CrossRef] [PubMed]
- Tenenbaum, D.; Maintainer, B. KEGGREST: Client-Side REST Access to the Kyoto Encyclopedia of Genes and Genomes (KEGG). R Package Version 1.36.3. 2022. Available online: https://bioconductor.org/packages/release/bioc/html/KEGGREST.html (accessed on 19 July 2024).
- Shannon, P.; Markiel, A.; Ozier, O.; Baliga, N.S.; Wang, J.T.; Ramage, D.; Amin, N.; Schwikowski, B.; Ideker, T. Cytoscape: A software environment for integrated models of biomolecular interaction networks. Genome Res. 2003, 13, 2498–2504. [Google Scholar] [CrossRef] [PubMed]





| Statistics Parameters | AM+P+ | AM+P- | AM-P+ | AM-P- |
|---|---|---|---|---|
| Number of nodes | 319 | 309 | 320 | 318 |
| Number of edges | 2778 | 3758 | 3745 | 1973 |
| + | 1490 | 2150 | 2195 | 1142 |
| − | 1288 | 1608 | 1550 | 831 |
| +/− | 1.2 | 1.3 | 1.4 | 1.4 |
| Avg. number of neighbors | 17.4 | 24.5 | 23.7 | 12.8 |
| Network diameter | 15 | 10 | 12 | 11 |
| Network radius | 8 | 6 | 6 | 7 |
| Characteristic path length | 4.1 | 3.4 | 3.5 | 4.2 |
| Clustering coefficient | 491 | 525 | 540 | 489 |
| Network density | 55 | 80 | 75 | 42 |
| Network heterogeneity | 810 | 765 | 666 | 735 |
| Network centralization | 113 | 143 | 110 | 93 |
Disclaimer/Publisher’s Note: The statements, opinions and data contained in all publications are solely those of the individual author(s) and contributor(s) and not of MDPI and/or the editor(s). MDPI and/or the editor(s) disclaim responsibility for any injury to people or property resulting from any ideas, methods, instructions or products referred to in the content. |
© 2025 by the authors. Licensee MDPI, Basel, Switzerland. This article is an open access article distributed under the terms and conditions of the Creative Commons Attribution (CC BY) license (https://creativecommons.org/licenses/by/4.0/).
Share and Cite
Yurkov, A.P.; Puzanskiy, R.K.; Kryukov, A.A.; Kudriashova, T.R.; Kovalchuk, A.I.; Gorenkova, A.I.; Bogdanova, E.M.; Laktionov, Y.V.; Romanyuk, D.A.; Yemelyanov, V.V.; et al. The Effect of Arbuscular Mycorrhizal Fungus and Phosphorus Treatment on Root Metabolome of Medicago lupulina During Key Stages of Development. Plants 2025, 14, 2685. https://doi.org/10.3390/plants14172685
Yurkov AP, Puzanskiy RK, Kryukov AA, Kudriashova TR, Kovalchuk AI, Gorenkova AI, Bogdanova EM, Laktionov YV, Romanyuk DA, Yemelyanov VV, et al. The Effect of Arbuscular Mycorrhizal Fungus and Phosphorus Treatment on Root Metabolome of Medicago lupulina During Key Stages of Development. Plants. 2025; 14(17):2685. https://doi.org/10.3390/plants14172685
Chicago/Turabian StyleYurkov, Andrey P., Roman K. Puzanskiy, Alexey A. Kryukov, Tatyana R. Kudriashova, Anastasia I. Kovalchuk, Anastasia I. Gorenkova, Ekaterina M. Bogdanova, Yuri V. Laktionov, Daria A. Romanyuk, Vladislav V. Yemelyanov, and et al. 2025. "The Effect of Arbuscular Mycorrhizal Fungus and Phosphorus Treatment on Root Metabolome of Medicago lupulina During Key Stages of Development" Plants 14, no. 17: 2685. https://doi.org/10.3390/plants14172685
APA StyleYurkov, A. P., Puzanskiy, R. K., Kryukov, A. A., Kudriashova, T. R., Kovalchuk, A. I., Gorenkova, A. I., Bogdanova, E. M., Laktionov, Y. V., Romanyuk, D. A., Yemelyanov, V. V., Shavarda, A. L., & Shishova, M. F. (2025). The Effect of Arbuscular Mycorrhizal Fungus and Phosphorus Treatment on Root Metabolome of Medicago lupulina During Key Stages of Development. Plants, 14(17), 2685. https://doi.org/10.3390/plants14172685

