Transcriptome Analysis of Developmental Gene Expression in Thesium chinense Turcz
Abstract
1. Introduction
2. Results
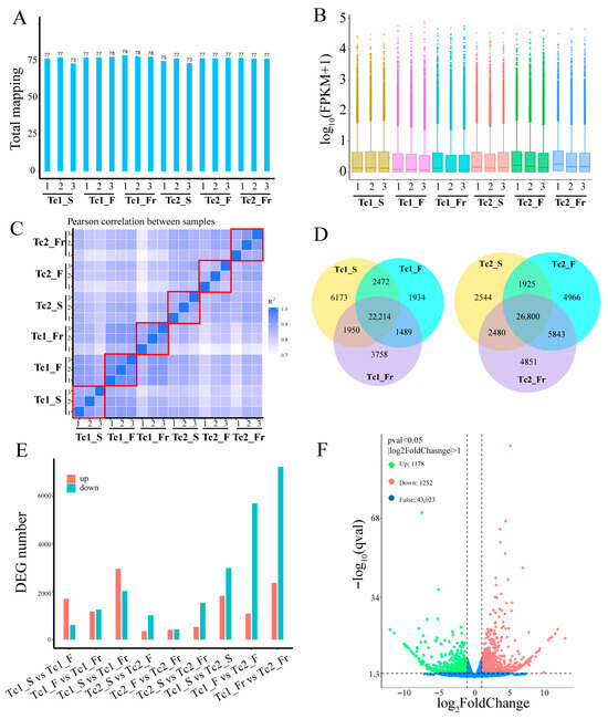
2.1. Transcriptome Sequencing of Different Stages of T. chinense
2.2. Assembly and Annotation of T. chinense Transcripts Across Different Developmental Stages
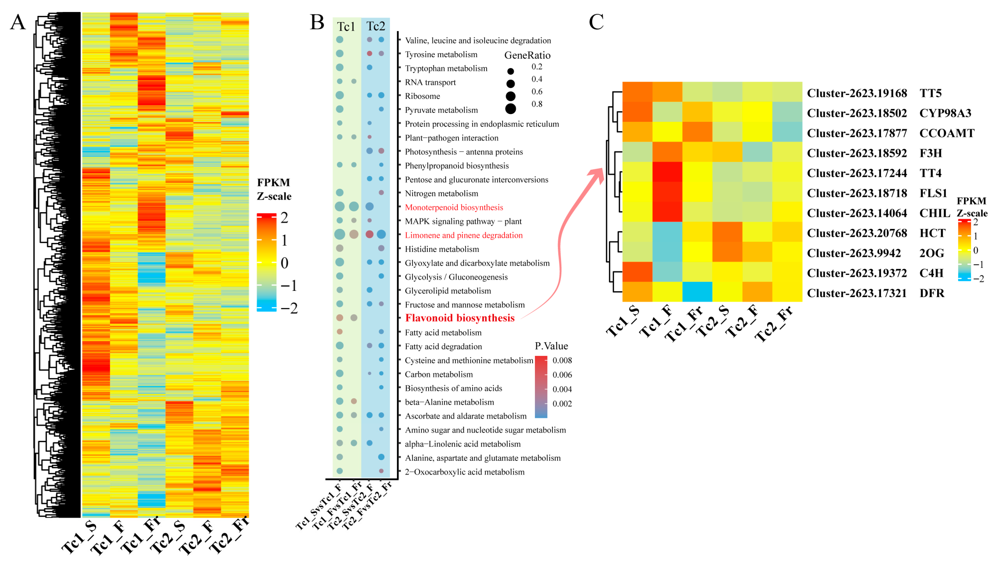
2.3. Stage-Specific Gene Expression Patterns in T. chinense Development
2.4. Expression Patterns of Key TFs in T. chinense
2.5. Co-Expression Analysis Reveals Developmentally Relevant Functional Networks in T. chinense
2.6. Flavonoid and Terpenoid Metabolic Dynamics During T. chinense Development
2.7. qRT-PCR Validation Confirms Transcriptomic Data Reliability in T. chinense
3. Discussion
3.1. Transcriptome Assembly Quality and Research Limitations in T. chinense
3.2. Multiple Biological Pathways Coordinate and Regulate the Growth and Development of T. chinense
3.3. TFs Regulate the Expression of Genes Related to Flavonoid Synthesis in T. chinense
4. Materials and Methods
4.1. Plant Materials
4.2. RNA Extraction, Library Preparation, and Sequencing
4.3. RNA-Seq Data Analysis
4.4. CDS Prediction
4.5. TFs Regulation of Gene Networks
4.6. Enrichment Analysis
4.7. WGCNA Analysis
4.8. qRT-PCR
4.9. Other Related Methods
5. Conclusions
Supplementary Materials
Author Contributions
Funding
Data Availability Statement
Acknowledgments
Conflicts of Interest
References
- Peng, G.C.; Hao, J.H.; Guan, Y.Q.; Wang, Y.Y.; Liu, M.J.; Li, G.H.; Xu, Z.P.; Wen, X.S.; Shen, T. Systematic investigation of the material basis, effectiveness and safety of Thesium chinense Turcz. and its preparation Bairui Granules against lung inflammation. Chin. Med. 2024, 19, 67. [Google Scholar] [CrossRef]
- Chen, P.Y.; Chen, X.Q.; Wu, C.; Meng, Y.; Cao, J.F. Research on Development and Utilization of Thesium chinense Turcz. Chin. Wild Plant Resour. 2020, 39, 48–52. [Google Scholar]
- Luo, F.L.; Guo, Q.S.; Wang, C.L.; Zhang, X.M. Study on biological characteristics of Thesium chinense. China J. Chin. Mater. Medica 2012, 37, 176–180. [Google Scholar]
- Song, L.Y.; Man, L.; Ling, P.; Ke, J.L.; Qiang, W.Z. Progress in Research on Active Components of Thesium Chinense Turcz. Prog. Pharm. Sci. 2006, 30, 252–256. [Google Scholar]
- Lombard, N.; van Wyk, B.E.; Marianne le Roux, M. A review of the ethnobotany, contemporary uses, chemistry and pharmacology of the genus Thesium (Santalaceae). J. Ethnopharmacol. 2020, 256, 112745. [Google Scholar] [CrossRef]
- Ma, J.; Wei, J.; Chen, G.; Yan, X.; Sun, H.; Li, N. Extracts of Thesium chinense inhibit SARS-CoV-2 and inflammation in vitro. Pharm. Biol. 2023, 61, 1446–1453. [Google Scholar] [CrossRef]
- Guo, Q.; Luo, F. Species diversity and host of Thesium chinense community. China J. Chin. Mater. Medica 2011, 36, 268–271. [Google Scholar]
- Tang, X.G.; Yuan, Y.D.; Wang, L.J.; Chen, S.R.; Liu, X.; Zhang, J.C. Identifying prioritized planting areas for medicinal plant Thesium chinense Turcz. under climate change in China. Ecol. Inform. 2021, 66, 101459. [Google Scholar] [CrossRef]
- Parveen, Z.; Deng, Y.L.; Saeed, M.K.; Dai, R.; Ahamad, W.; Yu, Y.H. Antiinflammatory and Analgesic Activities of Thesium chinense Turcz Extracts and its Major Flavonoids, Kaempferol and Kaempferol-3-O-glucoside. Yakugaku Zasshi 2007, 127, 1275–1279. [Google Scholar] [CrossRef]
- Ichihashi, Y.; Kusano, M.; Kobayashi, M.; Suetsugu, K.; Yoshida, S.; Wakatake, T.; Kumaishi, K.; Shibata, A.; Saito, K.; Shirasu, K. Transcriptomic and Metabolomic Reprogramming from Roots to Haustoria in the Parasitic Plant, Thesium chinense. Plant Cell Physiol. 2018, 59, 729–738. [Google Scholar] [CrossRef]
- Li, G.H.; Fang, K.L.; Yang, K.; Cheng, X.P.; Wang, X.N.; Shen, T.; Lou, H.X. Thesium chinense Turcz.: An ethnomedical, phytochemical and pharmacological review. J. Ethnopharmacol. 2021, 273, 113950. [Google Scholar] [CrossRef]
- Cao, J.F.; Zhang, Y.; Chen, P.Y.; Wu, C.; Deng, Y. Analysis of Transcriptome Sequencing and Related Genes of Flavonoid Biosynthesis from Thesium chinense Turcz. Med. Plant Res. 2021, 11, 1–11. [Google Scholar] [CrossRef]
- Middleton, E., Jr.; Kandaswami, C.; Theoharides, T.C. The Effects of Plant Flavonoids on Mammalian Cells:Implications for Inflammation, Heart Disease, and Cancer. Pharmacol. Rev. 2000, 52, 673. [Google Scholar] [CrossRef]
- Maleki, S.J.; Crespo, J.F.; Cabanillas, B. Anti-inflammatory effects of flavonoids. Food Chem. 2019, 299, 125124. [Google Scholar] [CrossRef]
- Kopustinskiene, D.M.; Jakstas, V.; Savickas, A.; Bernatoniene, J. Flavonoids as Anticancer Agents. Nutrients 2020, 12, 457. [Google Scholar] [CrossRef]
- Shi, S.C.; Li, J.C.; Zhao, X.M.; Liu, Q.B.; Song, S.J. A comprehensive review: Biological activity, modification and synthetic methodologies of prenylated flavonoids. Phytochemistry 2021, 191, 112895. [Google Scholar] [CrossRef]
- Wang, Z.L.; Wang, S.; Kuang, Y.; Hu, Z.M.; Qiao, X.; Ye, M. A comprehensive review on phytochemistry, pharmacology, and flavonoid biosynthesis of Scutellaria baicalensis. Pharm. Biol. 2018, 56, 465–484. [Google Scholar] [CrossRef]
- Liu, Z.Z.; Ma, J.C.; Deng, P.; Ren, F.C.; Li, N. Chemical Constituents of Thesium chinense Turcz and Their In Vitro Antioxidant, Anti-Inflammatory and Cytotoxic Activities. Molecules 2023, 28, 2685. [Google Scholar] [CrossRef]
- Zhou, P.; Liu, X.J.; Li, X.S.; Zhang, D.Y. BaZFP1, a C2H2 Subfamily Gene in Desiccation-Tolerant Moss Bryum argenteum, Positively Regulates Growth and Development in Arabidopsis and Mosses. Int. J. Mol. Sci. 2022, 23, 12894. [Google Scholar] [CrossRef]
- Xie, Z.L.; Nolan, T.; Jiang, H.; Tang, B.Y.; Zhang, M.C.; Li, Z.H.; Yin, Y.H. The AP2/ERF Transcription Factor TINY Modulates Brassinosteroid-Regulated Plant Growth and Drought Responses in Arabidopsis. Plant Cell 2019, 31, 1788–1806. [Google Scholar] [CrossRef]
- Zuo, Z.F.; Lee, H.Y.; Kang, H.G. Basic Helix-Loop-Helix Transcription Factors: Regulators for Plant Growth Development and Abiotic Stress Responses. Int. J. Mol. Sci. 2023, 24, 1419. [Google Scholar] [CrossRef] [PubMed]
- Gangappa, S.N.; Botto, J.F. The Multifaceted Roles of HY5 in Plant Growth and Development. Mol. Plant 2016, 9, 1353–1365. [Google Scholar] [CrossRef]
- Waseem, M.; Nkurikiyimfura, O.; Niyitanga, S.; Jakada, B.H.; Shaheen, I.; Aslam, M.M. GRAS transcription factors emerging regulator in plants growth, development, and multiple stresses. Mol. Biol. Rep. 2022, 49, 9673–9685. [Google Scholar] [CrossRef]
- Sun, W.J.; Ma, Z.T.; Chen, H.; Liu, M.Y. MYB Gene Family in Potato (Solanum tuberosum L.): Genome-Wide Identification of Hormone-Responsive Reveals Their Potential Functions in Growth and Development. Int. J. Mol. Sci. 2019, 20, 4847. [Google Scholar] [CrossRef]
- Xu, Z.P.; Wang, G.Y.; Wang, Q.Q.; Li, X.T.; Zhang, G.Y.; Qurban, A.; Zhang, C.; Zhou, Y.; Si, H.; Hu, L.S.; et al. A near-complete genome assembly of Catharanthus roseus and insights into the biosynthesis of vinblastine and its high susceptibility to Huanglongbing pathogen. Plant Commun. 2023, 4, 100661. [Google Scholar] [CrossRef]
- Grassa, C.J.; Weiblen, G.D.; Wenger, J.P.; Dabney, C.; Poplawski, S.G.; Timothy Motley, S.; Michael, T.P.; Schwartz, C.J. A new Cannabis genome assembly associates elevated cannabidiol (CBD) with hemp introgressed into marijuana. New Phytol. 2021, 230, 1665–1679. [Google Scholar] [CrossRef]
- Pu, X.D.; Li, Z.; Tian, Y.; Gao, R.R.; Hao, L.J.; Hu, Y.T.; He, C.N.; Sun, W.; Xu, M.M.; Peters, R.J.; et al. The honeysuckle genome provides insight into the molecular mechanism of carotenoid metabolism underlying dynamic flower coloration. New Phytol. 2020, 227, 930–943. [Google Scholar] [CrossRef]
- Kim, N.H.; Jayakodi, M.; Lee, S.C.; Choi, B.S.; Jang, W.; Lee, J.; Kim, H.H.; Waminal, N.E.; Lakshmanan, M.; van Nguyen, B.; et al. Genome and evolution of the shade-requiring medicinal herb Panax ginseng. Plant Biotechnol. J. 2018, 16, 1904–1917. [Google Scholar] [CrossRef]
- Gao, Q.Y.; Wang, L.; Zhang, M.; Wei, Y.J.; Lin, W. Recent Advances on Feasible Strategies for Monoterpenoid Production in Saccharomyces cerevisiae. Front. Bioeng. Biotechnol. 2020, 8, 609800. [Google Scholar] [CrossRef]
- Tabata, M. Genetics of Monoterpene Biosynthesis in Perilla Plants. Plant Biotechnol. 2000, 17, 273–280. [Google Scholar] [CrossRef]
- Xu, J.; Zhang, S.Q. Mitogen-activated protein kinase cascades in signaling plant growth and development. Trends Plant Sci. 2015, 20, 56–64. [Google Scholar] [CrossRef] [PubMed]
- Lu, T.; Ke, M.J.; Peijnenburg, W.J.G.M.; Zhu, Y.C.; Zhang, M.; Sun, L.W.; Fu, Z.W.; Qian, H.F. Investigation of Rhizospheric Microbial Communities in Wheat, Barley, and Two Rice Varieties at the Seedling Stage. J. Agric. Food Chem. 2018, 66, 2645–2653. [Google Scholar] [CrossRef]
- Dias, M.C.; Pinto, D.C.G.A.; Silva, A.M.S. Plant Flavonoids: Chemical Characteristics and Biological Activity. Molecules 2021, 26, 5377. [Google Scholar] [CrossRef]
- Terahara, N. Flavonoids in Foods: A Review. Nat. Prod. Commun. 2015, 10, 521–528. [Google Scholar] [CrossRef]
- Ciumărnean, L.; Milaciu, M.V.; Runcan, O.; Vesa, Ș.C.; Răchișan, A.L.; Negrean, V.; Perné, M.-G.; Donca, V.I.; Alexescu, T.-G.; Para, I.; et al. The Effects of Flavonoids in Cardiovascular Diseases. Molecules 2020, 25, 4320. [Google Scholar] [CrossRef]
- Górniak, I.; Bartoszewski, R.; Króliczewski, J. Comprehensive review of antimicrobial activities of plant flavonoids. Phytochem. Rev. 2019, 18, 241–272. [Google Scholar] [CrossRef]
- Lalani, S.; Poh, C.L. Flavonoids as Antiviral Agents for Enterovirus A71 (EV-A71). Viruses 2020, 12, 184. [Google Scholar] [CrossRef] [PubMed]
- Fang, T.Z.; Zhou, S.S.; Qian, C.J.; Yan, X.; Yin, X.Y.; Fan, X.K.; Zhao, P.S.; Liao, Y.Q.; Shi, L.; Chang, Y.X.; et al. Integrated metabolomics and transcriptomics insights on flavonoid biosynthesis of a medicinal functional forage, Agriophyllum squarrosum (L.), based on a common garden trial covering six ecotypes. Front. Plant Sci. 2022, 13, 985572. [Google Scholar]
- Ma, L.; Li, G. FAR1-RELATED SEQUENCE (FRS) and FRS-RELATED FACTOR (FRF) Family Proteins in Arabidopsis Growth and Development. Front. Plant Sci. 2018, 9, 692. [Google Scholar] [CrossRef] [PubMed]
- Grabherr, M.G.; Haas, B.J.; Yassour, M.; Levin, J.Z.; Thompson, D.A.; Amit, I.; Adiconis, X.; Fan, L.; Raychowdhury, R.; Zeng, Q.; et al. Full-length transcriptome assembly from RNA-Seq data without a reference genome. Nat. Biotechnol. 2011, 29, 644–652. [Google Scholar] [CrossRef]
- Davidson, N.M.; Oshlack, A. Corset: Enabling differential gene expression analysis for de novoassembled transcriptomes. Genome Biol. 2014, 15, 410. [Google Scholar] [CrossRef]
- Manni, M.; Berkeley, M.R.; Seppey, M.; Simão, F.A.; Zdobnov, E.M. BUSCO Update: Novel and Streamlined Workflows along with Broader and Deeper Phylogenetic Coverage for Scoring of Eukaryotic, Prokaryotic, and Viral Genomes. Mol. Biol. Evol. 2021, 38, 4647–4654. [Google Scholar] [CrossRef] [PubMed]
- Li, B.; Dewey, C.N. RSEM: Accurate transcript quantification from RNA-Seq data with or without a reference genome. BMC Bioinform. 2011, 12, 323. [Google Scholar] [CrossRef]
- Buchfink, B.; Xie, C.; Huson, D.H. Fast and sensitive protein alignment using DIAMOND. Nat. Methods 2015, 12, 59–60. [Google Scholar] [CrossRef]
- Zheng, Y.; Jiao, C.; Sun, H.H.; Rosli, H.G.; Pombo, M.A.; Zhang, P.; Banf, M.; Dai, X.B.; Martin, G.B.; Giovannoni, J.J.; et al. iTAK: A Program for Genome-wide Prediction and Classification of Plant Transcription Factors, Transcriptional Regulators, and Protein Kinases. Mol. Plant 2016, 9, 1667–1670. [Google Scholar] [CrossRef]
- Potter, S.C.; Luciani, A.; Eddy, S.R.; Park, Y.; Lopez, R.; Finn, R.D. HMMER web server: 2018 update. Nucleic Acids Res. 2018, 46, W200–W204. [Google Scholar] [CrossRef] [PubMed]
- Huynh-Thu, V.A.; Irrthum, A.; Wehenkel, L.; Geurts, P. Inferring Regulatory Networks from Expression Data Using Tree-Based Methods. PLoS ONE 2010, 5, e12776. [Google Scholar] [CrossRef] [PubMed]
- Love, M.I.; Huber, W.; Anders, S. Moderated estimation of fold change and dispersion for RNA-seq data with DESeq2. Genome Biol. 2014, 15, 550. [Google Scholar] [CrossRef]
- Young, M.D.; Wakefield, M.J.; Smyth, G.K.; Oshlack, A. Gene ontology analysis for RNA-seq: Accounting for selection bias. Genome Biol. 2010, 11, R14. [Google Scholar] [CrossRef]
- Bu, D.H.; Luo, H.T.; Huo, P.P.; Wang, Z.H.; Zhang, S.; He, Z.H.; Wu, Y.; Zhao, L.H.; Liu, J.J.; Guo, J.C.; et al. KOBAS-i: Intelligent prioritization and exploratory visualization of biological functions for gene enrichment analysis. Nucleic Acids Res. 2021, 49, W317–W325. [Google Scholar] [CrossRef]
- Langfelder, P.; Horvath, S. WGCNA: An R package for weighted correlation network analysis. BMC Bioinform. 2008, 9, 559. [Google Scholar] [CrossRef] [PubMed]
- Shannon, P.; Markiel, A.; Ozier, O.; Baliga, N.S.; Wang, J.T.; Ramage, D.; Amin, N.; Schwikowski, B.; Ideker, T. Cytoscape: A Software Environment for Integrated Models of Biomolecular Interaction Networks. Genome Res. 2003, 13, 2498–2504. [Google Scholar] [CrossRef] [PubMed]
- Wickham, H. ggplot2: Elegant Graphics for Data Analysis; Springer: New York, NY, USA, 2016. [Google Scholar]
- Gu, Z.G.; Eils, R.; Schlesner, M. Complex heatmaps reveal patterns and correlations in multidimensional genomic data. Bioinformatics 2016, 32, 2847–2849. [Google Scholar] [CrossRef] [PubMed]








| Sample | Clean_Reads | Clean_Bases | Q20 | Q30 | GC (%) |
|---|---|---|---|---|---|
| Tc1_S_1 | 20996764 | 6.30 G | 97.05 | 92.19 | 47.98 |
| Tc1_S_2 | 21020561 | 6.31 G | 97.21 | 92.55 | 47.42 |
| Tc1_S_3 | 21487470 | 6.45 G | 96.81 | 91.62 | 47.46 |
| Tc1_F_1 | 21400517 | 6.42 G | 96.6 | 91.28 | 48.24 |
| Tc1_F_2 | 21686559 | 6.51 G | 97.26 | 92.59 | 48.16 |
| Tc1_F_3 | 21351910 | 6.41 G | 97.00 | 92.19 | 48.69 |
| Tc1_Fr_1 | 20765996 | 6.23 G | 96.73 | 91.62 | 47.94 |
| Tc1_Fr_2 | 19902367 | 5.97 G | 96.91 | 91.92 | 48.72 |
| Tc1_Fr_3 | 21949511 | 6.58 G | 97.00 | 92.15 | 48.68 |
| Tc2_S_1 | 20824135 | 6.25 G | 96.74 | 91.51 | 48.17 |
| Tc2_S_2 | 20448756 | 6.13 G | 96.98 | 92.02 | 48.20 |
| Tc2_S_3 | 20575490 | 6.17 G | 96.30 | 90.59 | 48.68 |
| Tc2_F_1 | 20288826 | 6.09 G | 97.06 | 92.2 | 47.48 |
| Tc2_F_2 | 21461407 | 6.44 G | 97.11 | 92.28 | 47.81 |
| Tc2_F_3 | 21311564 | 6.39 G | 97.14 | 92.40 | 48.92 |
| Tc2_Fr_1 | 21006569 | 6.30 G | 97.25 | 92.64 | 48.25 |
| Tc2_Fr_2 | 21322398 | 6.40 G | 97.03 | 92.14 | 48.41 |
| Tc2_Fr_3 | 21074380 | 6.32 G | 97.16 | 92.43 | 48.35 |
Disclaimer/Publisher’s Note: The statements, opinions and data contained in all publications are solely those of the individual author(s) and contributor(s) and not of MDPI and/or the editor(s). MDPI and/or the editor(s) disclaim responsibility for any injury to people or property resulting from any ideas, methods, instructions or products referred to in the content. |
© 2025 by the authors. Licensee MDPI, Basel, Switzerland. This article is an open access article distributed under the terms and conditions of the Creative Commons Attribution (CC BY) license (https://creativecommons.org/licenses/by/4.0/).
Share and Cite
Liang, S.; Wang, Q.; Han, Q.; Zhang, X.; Liu, Y.; Chen, M.; Zhang, C.; Wang, Z.; Li, J.; Yu, D.; et al. Transcriptome Analysis of Developmental Gene Expression in Thesium chinense Turcz. Plants 2025, 14, 2549. https://doi.org/10.3390/plants14162549
Liang S, Wang Q, Han Q, Zhang X, Liu Y, Chen M, Zhang C, Wang Z, Li J, Yu D, et al. Transcriptome Analysis of Developmental Gene Expression in Thesium chinense Turcz. Plants. 2025; 14(16):2549. https://doi.org/10.3390/plants14162549
Chicago/Turabian StyleLiang, Sijia, Qiongqiong Wang, Qin Han, Xinmin Zhang, Yiyuan Liu, Miaosheng Chen, Chengcai Zhang, Zhaoyang Wang, Junxiao Li, Di Yu, and et al. 2025. "Transcriptome Analysis of Developmental Gene Expression in Thesium chinense Turcz" Plants 14, no. 16: 2549. https://doi.org/10.3390/plants14162549
APA StyleLiang, S., Wang, Q., Han, Q., Zhang, X., Liu, Y., Chen, M., Zhang, C., Wang, Z., Li, J., Yu, D., Zhan, H., Zhang, Y., & Xu, Z. (2025). Transcriptome Analysis of Developmental Gene Expression in Thesium chinense Turcz. Plants, 14(16), 2549. https://doi.org/10.3390/plants14162549

