Analysis of the Differences Among Camellia oleifera Grafting Combinations in Its Healing Process
Abstract
1. Introduction
2. Results
2.1. Growth-Related Parameters of Different Grafting Combinations
2.2. Comprehensive Evaluation of Graft Compatibility Among Different Combinations
2.3. Differences in Physiological and Biochemical Responses During Graft Healing Among Different Combinations
2.4. Transcriptional Expression Differences During Seedling Healing in Different Graft Combinations
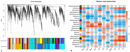
2.5. WGCNA Analysis of Differentially Expressed Genes
3. Discussion
3.1. The Antioxidant System in Graft Healing
3.2. Hormonal Signaling Network Regulation in Graft Healing
3.3. Carbon and Nitrogen Metabolism and Energy Supply in Graft Healing
3.4. Molecular Regulatory Mechanisms of Graft Compatibility
4. Materials and Methods
4.1. Experimental Materials
4.2. Experimental Methods
4.2.1. Growth Investigation and Sample Collection
4.2.2. Physiological and Biochemical Parameter Analysis of Graft Unions in Different Combinations
4.2.3. Gene Expression Analysis of Graft Unions in Different Combinations
4.3. Statistical Analysis
5. Conclusions
Author Contributions
Funding
Data Availability Statement
Acknowledgments
Conflicts of Interest
Abbreviations
| SOD | Superoxide Dismutase |
| POD | Peroxidase |
| APX | Ascorbate Peroxidase |
| GR | Glutathione Reductase |
| ROS | Reactive Oxygen Species |
| IAA | Indole-3-Acetic Acid |
| GABA | γ-Aminobutyric Acid |
| TP | Total Phenols |
| TF | Total Flavonoids |
| SS | Soluble Sugars |
| SP | Soluble Proteins |
| DEGs | Differentially Expressed Genes |
| WGCNA | Weighted Gene Co-Expression Network |
| PPI | Protein-Protein Interaction |
| DPG | Days Post-Grafting |
| FPKM | Fragments Per Kilobase of transcript sequence per Million base pairs sequenced |
| PCA | Principal Component Analysis |
References
- Yang, S.; Shu, Q.; Yao, X.; Long, W.; Wang, K.; Ren, H.; Teng, J. Physiological Affinity of Different Nurse Seed Grafted Union of Camellia oleifera. J. Northeast For. Univ. 2015, 43, 19–22. [Google Scholar]
- Loupit, G.; Cookson, S.J. Identifying Molecular Markers of Successful Graft Union Formation and Compatibility. Front. Plant Sci. 2020, 11, 610352. [Google Scholar] [CrossRef] [PubMed]
- Baron, D.; Esteves Amaro, A.C.; Pina, A.; Ferreira, G. An Overview of Grafting Re-Establishment in Woody Fruit Species. Sci. Hortic. 2019, 243, 84–91. [Google Scholar] [CrossRef]
- Mo, R.; Zhang, N.; Qiu, C.; Wei, W.; Zhang, Z.; Huang, S.; Zhu, G.; Li, Y.; Lin, Q. Screening of Wide-Compatibility Rootstocks for Mulberry and Grafting Experiment of Different Scion-Rootstock Combinations. China Seric. 2024, 45, 1–6. [Google Scholar] [CrossRef]
- Du, X.; Yang, Y.; Gao, J.; Wang, Q.; Cai, H.; Li, C. Advances of Effect of Apple Rootstocks on Grafted Varieties. Acta Agric. Boreali-Occident. Sin. 2020, 29, 1–8. [Google Scholar]
- Ji, M.; Li, L.; Gao, L.; Zhang, H.; Xu, J.; Hao, B. Research Progress of Pear Rootstock. Hebei Agric. Sci. 2022, 26, 76–80, 97. [Google Scholar]
- Wei, X.; Wu, S.; Zhang, X.; Liang, X.; Lan, J.; Yang, Z. Primary Selection of Excellent Rootstock-Spike Combination and Grafting Affinity of Camellia chrysantha. Chin. J. Trop. Crops 2023, 44, 1453–1459. [Google Scholar]
- Zhang, T.; Zhao, L.; Li, G.; Zhang, M.; Yang, Y.; Wang, F.; Fan, J. Screening of Best Grafting Pattern of Apple Self-Rooted Rootstock by Using Principal Component Analysis and Membership Function Method. Acta Agric. Jiangxi 2018, 30, 26–30. [Google Scholar] [CrossRef]
- Rasool, A.; Mansoor, S.; Bhat, K.M.; Hassan, G.I.; Baba, T.R.; Alyemeni, M.N.; Alsahli, A.A.; El-Serehy, H.A.; Paray, B.A.; Ahmad, P. Mechanisms Underlying Graft Union Formation and Rootstock Scion Interaction in Horticultural Plants. Front. Plant Sci. 2020, 11, 590847. [Google Scholar] [CrossRef]
- Ikeuchi, M.; Favero, D.S.; Sakamoto, Y.; Iwase, A.; Coleman, D.; Rymen, B.; Sugimoto, K. Molecular Mechanisms of Plant Regeneration. Annu. Rev. Plant Biol. 2019, 70, 377–406. [Google Scholar] [CrossRef]
- Melnyk, C.W. Plant Grafting: Insights into Tissue Regeneration. Regeneration 2017, 4, 3–14. [Google Scholar] [CrossRef]
- Gainza, F.; Opazo, I.; Muñoz, C. Graft Incompatibility in Plants: Metabolic Changes during Formation and Establishment of the Rootstock/Scion Union with Emphasis on Prunus Species. Chil. J. Agric. Res. 2015, 75, 28–34. [Google Scholar] [CrossRef]
- Aloni, B.; Cohen, R.; Karni, L.; Aktas, H.; Edelstein, M. Hormonal Signaling in Rootstock–Scion Interactions. Sci. Hortic. 2010, 127, 119–126. [Google Scholar] [CrossRef]
- Tang, Y.; Wang, H.; Hu, Y.; Sun, Z.; Xu, Q.; Huang, J.; Wang, Z. A Study of Grafting Compatibility in Carya. J. Fruit Sci. 2017, 34, 584–593. [Google Scholar] [CrossRef]
- Wang, F.; Zhao, F.; Qiao, K.; Xu, X.; Liu, J. Progress on the Molecular Mechanism of Scion-Rootstock Interactions in Vegetable Grafting. Biotechnol. Bull. 2024, 40, 149–159. [Google Scholar] [CrossRef]
- Wang, T.; Deng, L.; Huang, S.; Xiong, B.; Muhammad, I.; Zheng, Z.; Zheng, W.; Qin, Z.; Zhang, M.; Sun, G.; et al. Genetic Relationship, SPAD Reading, and Soluble Sugar Content as Indices for Evaluating the Graft Compatibility of Citrus Interstocks. Biology 2022, 11, 1639. [Google Scholar] [CrossRef]
- Wang, T.; Jin, Z.; Yuan, Y.; Deng, L.; Sun, G.; He, S.; Liao, L.; Wang, J.; Xiong, B.; Wang, Z. Interstock-Mediated Graft Incompatibility: Insights into Photosynthetic Pigments, Carbohydrates, Antioxidant Defense Systems, and Hormones Response Mechanisms in Citrus. Plants 2025, 14, 522. [Google Scholar] [CrossRef]
- He, W.; Zhao, B.; Sun, L.; Zhang, Z. Research Progress on Effects of Rootstocks on Grape Growth and Related Enzyme Activities. Sino-Overseas Grapevine Wine 2018, 64–67. [Google Scholar] [CrossRef]
- Pasternak, T.; Palme, K.; Paponov, I.A. Glutathione Enhances Auxin Sensitivity in Arabidopsis Roots. Biomolecules 2020, 10, 1550. [Google Scholar] [CrossRef]
- Armengot, L.; Marquès-Bueno, M.M.; Jaillais, Y. Regulation of Polar Auxin Transport by Protein and Lipid Kinases. J. Exp. Bot. 2016, 67, 4015–4037. [Google Scholar] [CrossRef] [PubMed]
- Melnyk, C.W.; Gabel, A.; Hardcastle, T.J.; Robinson, S.; Miyashima, S.; Grosse, I.; Meyerowitz, E.M. Transcriptome Dynamics at Arabidopsis Graft Junctions Reveal an Intertissue Recognition Mechanism That Activates Vascular Regeneration. Proc. Natl. Acad. Sci. USA 2018, 115, E2447–E2456. [Google Scholar] [CrossRef] [PubMed]
- Xie, L.; Dong, C.; Shang, Q. Gene Co-Expression Network Analysis Reveals Pathways Associated with Graft Healing by Asymmetric Profiling in Tomato. BMC Plant Biol. 2019, 19, 373. [Google Scholar] [CrossRef]
- Cui, Q.; Xie, L.; Dong, C.; Gao, L.; Shang, Q. Stage-Specific Events in Tomato Graft Formation and the Regulatory Effects of Auxin and Cytokinin. Plant Sci. 2021, 304, 110803. [Google Scholar] [CrossRef] [PubMed]
- Nanda, A.K.; Melnyk, C.W. The Role of Plant Hormones during Grafting. J. Plant Res. 2018, 131, 49–58. [Google Scholar] [CrossRef]
- Lee, K.M.; Lim, C.S.; Muneer, S.; Jeong, B.R. Functional Vascular Connections and Light Quality Effects on Tomato Grafted Unions. Sci. Hortic. 2016, 201, 306–317. [Google Scholar] [CrossRef]
- Zheng, Y.; Li, A.; Zheng, P.; Liu, S.; Tan, X.; Fang, J.; Sun, B. Review on Influencing Factors of Plant Grafting Affinity. South China For. Sci. 2024, 52, 67–73. [Google Scholar] [CrossRef]
- Miao, L.; Li, Q.; Sun, T.; Chai, S.; Wang, C.; Bai, L.; Sun, M.; Li, Y.; Qin, X.; Zhang, Z.; et al. Sugars Promote Graft Union Development in the Heterograft of Cucumber onto Pumpkin. Hortic. Res. 2021, 8, 146. [Google Scholar] [CrossRef] [PubMed]
- Trinchera, A.; Pandozy, G.; Rinaldi, S.; Crinò, P.; Temperini, O.; Rea, E. Graft Union Formation in Artichoke Grafting onto Wild and Cultivated Cardoon: An Anatomical Study. J. Plant Physiol. 2013, 170, 1569–1578. [Google Scholar] [CrossRef]
- Gautier, A.T.; Chambaud, C.; Brocard, L.; Ollat, N.; Gambetta, G.A.; Delrot, S.; Cookson, S.J. Merging Genotypes: Graft Union Formation and Scion–Rootstock Interactions. J. Exp. Bot. 2019, 70, 747–755. [Google Scholar] [CrossRef]
- Zhao, L. Identification of Interactions Between Aux/IAA and ARF Family Proteins in Chinese Hickory (Carya cathayensis Sarg.) and Their Potential Roles in Regulating Grafting Survival. Master’s Thesis, Zhejiang A&F University, Lin’an, China, 2022. [Google Scholar]
- Ryder, B.D.; Matlahov, I.; Bali, S.; Vaquer-Alicea, J.; van der Wel, P.C.A.; Joachimiak, L.A. Regulatory Inter-Domain Interactions Influence Hsp70 Recruitment to the DnaJB8 Chaperone. Nat. Commun. 2021, 12, 946. [Google Scholar] [CrossRef]








| No. | SH(cm) | BD (mm) | SL (cm) | LN | RL (cm) | RD (cm) | BM (g) | SR (%) |
|---|---|---|---|---|---|---|---|---|
| Comb. 2 | 15.12 ± 0.45 d | 1.96 ± 0.06 abcde | 5.43 ± 0.92 bcd | 4.78 ± 0.19 ab | 14.7 ± 1.91 ab | 3.29 ± 0.33 bcd | 5.16 ± 0.08 def | 0.74 ± 0.02 ab |
| Comb. 4 | 19.82 ± 0.62 a | 2.15 ± 0.14 ab | 9.69 ± 1.24 a | 4.78 ± 0.51 ab | 15.27 ± 0.93 ab | 3.10 ± 0.09 cde | 4.98 ± 0.68 def | 0.83 ± 0.04 a |
| Comb. 6 | 13.33 ± 0.49 ef | 2.02 ± 0.20 abcd | 4.56 ± 0.26 cde | 4.67 ± 0.58 ab | 15.75 ± 1.82 ab | 3.13 ± 0.06 cde | 6.36 ± 0.45 abc | 0.45 ± 0.16 c |
| Comb. 7 | 12.19 ± 0.53 gh | 1.80 ± 0.23 def | 4.49 ± 0.71 cde | 4.89 ± 0.38 ab | 13.03 ± 0.41 bcd | 3.69 ± 0.09 a | 4.28 ± 0.46 f | 0.74 ± 0.05 ab |
| Comb. 9 | 10.07 ± 0.62 jk | 1.64 ± 0.09 f | 2.26 ± 0.38 g | 3.67 ± 0.34 c | 12.00 ± 0.98 cd | 3.04 ± 0.10 defg | 4.69 ± 0.21 ef | 0.71 ± 0.07 ab |
| Comb. 11 | 11.45 ± 0.39 hi | 1.72 ± 0.04 ef | 4.26 ± 0.53 cdef | 4.45 ± 0.39 abc | 11.10 ± 1.97 d | 3.43 ± 0.27 abc | 5.10 ± 0.62 def | 0.42 ± 0.09 c |
| Comb. 13 | 13.34 ± 0.58 ef | 1.94 ± 0.06 abcde | 5.72 ± 0.42 bc | 5.00 ± 0.33 a | 15.37 ± 1.16 ab | 2.93 ± 0.06 efg | 6.84 ± 0.36 a | 0.74 ± 0.08 ab |
| Comb. 15 | 9.85 ± 0.56 k | 1.72 ± 0.09 ef | 3.35 ± 0.34 efg | 4.89 ± 0.19 ab | 14.10 ± 1.87 abc | 2.58 ± 0.25 hi | 2.84 ± 0.19 g | 0.42 ± 0.11 c |
| Comb. 17 | 16.58 ± 0.43 c | 2.11 ± 0.32 abc | 6.63 ± 2.63 b | 5.00 ± 0.33 a | 13.11 ± 1.46 bcd | 3.58 ± 0.15 ab | 5.41 ± 0.61 cde | 0.53 ± 0.1 c |
| Comb. 19 | 11.71 ± 0.17 ghi | 1.73 ± 0.05 ef | 4.03 ± 0.64 cdef | 4.89 ± 0.19 ab | 14.13 ± 2.09 abc | 2.72 ± 0.36 ghi | 5.90 ± 0.42 abcd | 0.70 ± 0.07 ab |
| Comb. 21 | 12.60 ± 1.02 fg | 1.79 ± 0.01 def | 5.45 ± 0.66 bcd | 4.89 ± 0.38 ab | 15.18 ± 1.33 ab | 2.89 ± 0.13 efgh | 5.78 ± 0.47 bcd | 0.59 ± 0.11 bc |
| Comb. 23 | 18.44 ± 0.54 b | 2.16 ± 0.07 a | 9.35 ± 0.85 a | 4.89 ± 0.77 ab | 14.14 ± 0.70 abc | 3.06 ± 0.19 defg | 6.46 ± 0.58 ab | 0.78 ± 0.05 a |
| Comb. 25 | 10.85 ± 0.44 ij | 1.96 ± 0.08 abcde | 2.68 ± 0.20 fg | 4.00 ± 0.33 bc | 15.49 ± 0.92 ab | 2.75 ± 0.04 fghi | 4.62 ± 0.31 ef | 0.44 ± 0.15 c |
| Comb. 29 | 13.45 ± 0.32 ef | 1.87 ± 0.08 cdef | 3.90 ± 0.29 def | 4.55 ± 0.39 ab | 16.40 ± 1.27 a | 3.09 ± 0.17 cdef | 5.82 ± 0.18 bcd | 0.58 ± 0.11 bc |
| Comb. 32 | 14.15 ± 0.87 e | 1.88 ± 0.21 bcdef | 5.57 ± 0.31 bcd | 4.67 ± 1.00 ab | 14.5 ± 0.59 abc | 2.45 ± 0.04 i | 6.57 ± 1.21 ab | 0.73 ± 0.09 ab |
| Combinations of Grafted Seedlings | Regulation | Day 4 vs. Day 0 | Day 8 vs. Day 0 | Day 12 vs. Day 0 | Day 22 vs. Day 0 | Day 32 vs. Day 0 |
|---|---|---|---|---|---|---|
| Comb. 4 | up | 526 | 448 | 407 | 453 | 490 |
| Down | 644 | 650 | 543 | 620 | 684 | |
| Total | 1170 | 1098 | 950 | 1073 | 1174 | |
| Comb. 7 | up | 557 | 530 | 532 | 377 | 343 |
| Down | 847 | 431 | 626 | 566 | 501 | |
| Total | 1404 | 961 | 1158 | 943 | 844 |
| Comb. 4 vs. Comb. 7 | Upregulated | Downregulated | Total |
|---|---|---|---|
| Day 0 | 130 | 216 | 346 |
| Day 4 | 291 | 185 | 476 |
| Day 8 | 117 | 169 | 286 |
| Day 12 | 78 | 101 | 179 |
| Day 22 | 115 | 65 | 180 |
| Day 32 | 222 | 162 | 384 |
| ID | log2FC | Pathway | Knum | Gene_Symbol |
|---|---|---|---|---|
| LOK49_LG04G01187 | 3.08 | Tryptophan metabolism | K00128 | ALDH |
| LOK49_LG03G03745 | 2.20 | Tryptophan metabolism | K01426 | amiE |
| LOK49_LG02G03861 | 5.60 | Tryptophan metabolism | K01426 | amiE |
| LOK49_LG13G02424 | 2.99 | Tryptophan metabolism | K11816 | YUCCA |
| LOK49_LG14G00862 | −2.15 | Tryptophan metabolism | K11820 | UGT74B1 |
| LOK49_LG06G02130 | 2.45 | Tryptophan metabolism | K11820 | UGT74B1 |
| LOK49_LG10G00377 | 7.06 | Tryptophan metabolism | K11820 | UGT74B1 |
| LOK49_LG05G01623 | 7.44 | Tryptophan metabolism | K11820 | UGT74B1 |
| LOK49_LG01G01027 | −2.38 | Tryptophan metabolism | K11821 | ST5A |
| LOK49_LG14G01022 | 2.15 | Tryptophan metabolism | K16903 | TAA1 |
| ID | Description | Comb. 4 log2FC | Comb. 7 log2FC |
|---|---|---|---|
| LOK49_LG01G02312 | ABC transporter D family member | −2.62 | −3.72 |
| LOK49_LG01G02277 | ABC transporter G family member 11-like | 2.92 | 2.95 |
| LOK49_LG10G01469 | ABCG family. PDR (TC 3.A.1.205) subfamily | −3.00 | −3.68 |
| LOK49_LG01G02478 | ABC transporter G family member | 2.60 | 2.69 |
| LOK49_LG01G02285 | ABC transporter G family member 11-like | 3.01 | 2.53 |
| LOK49_LG04G02801 | ABC transporter C family member | 2.07 | 2.07 |
| LOK49_LG01G03892 | ABC transporter B family member | −4.19 | −4.22 |
| LOK49_LG03G02380 | UDP–galactose UDP–glucose transporter | −2.82 | −2.34 |
| LOK49_LG12G01226 | Sugar transporter (TC 2.A.1.1) family | 2.28 | 2.04 |
| LOK49_LG01G03893 | ABC transporter B family member | −4.39 | −4.18 |
| LOK49_LG03G02406 | UDP–galactose UDP–glucose transporter | −2.28 | −2.30 |
| LOK49_LG03G01565 | UDP–sugar transporter | −4.64 | −5.82 |
| LOK49_LG13G01063 | ABC transporter C family member 10-like | 2.08 | −4.93 |
| LOK49_LG01G02312 | ABC transporter D family member | −2.62 | −3.72 |
| Gene_ID | Module | Description |
|---|---|---|
| LOK49_LG02G02177 | green-yellow | Heat shock 70 kDa protein BIP1 |
| LOK49_LG07G02002 | orange | Chaperone protein dnaJ C76 |
| LOK49_LG03G00014 | green-yellow | Peptidyl-prolyl cis-trans isomerase FKBP19 |
| LOK49_LG03G02234 | green-yellow | Syntaxin-71 |
| LOK49_LG07G03568 | turquoise | Chaperone protein dnaJ 11 |
| LOK49_LG06G02343 | orange | Chaperone protein dnaJ 20 |
| LOK49_LG06G03034 | green-yellow | Heat shock 70 kDa protein 8 |
| LOK49_LG07G02103 | green-yellow | Heat shock protein Hsp40-2 |
| LOK49_LG02G04027 | green-yellow | Uncharacterized sugar kinase slr0537 |
| LOK49_LG10G00235 | orange | Very-long-chain 3-oxoacyl-CoA reductase 1 |
| No. | Scion | Rootstock | Characteristics of Rootstock |
|---|---|---|---|
| Comb. 2 | Xianglin 210 | Xianglin 1 | National key promoted improved varieties, high yield, large fruit size, stress resistance |
| Comb. 4 | Xianglin 210 | Xianglin 27 | National key promoted improved varieties, high yield, thin pericarp, stress resistance |
| Comb. 6 | Xianglin 210 | Xianglin 97 | National key promoted improved varieties, high yield, thin pericarp, stress resistance |
| Comb. 7 | Xianglin 210 | Xianglin 210 | National key promoted improved varieties, high yield, large fruit size, stress resistance |
| Comb. 9 | Xianglin 210 | Xianglin 82 | Excellent hybrid progeny germplasm |
| Comb. 11 | Xianglin 210 | Guoyou 12 | High-yield new varieties |
| Comb. 13 | Xianglin 210 | Guoyou 13 | High-yield new varieties |
| Comb. 15 | Xianglin 210 | Guoyou 14 | High-yield new varieties |
| Comb. 17 | Xianglin 210 | Guoyou 15 | High-yield new varieties |
| Comb. 19 | Xianglin 210 | Zhongzhi 3 | Excellent hybrid progeny germplasm |
| Comb. 21 | Xianglin 210 | Dezi 1 | Provincial key promoted improved varieties, high yield, large fruit size, stress resistance |
| Comb. 23 | Xianglin 210 | Xianglin183 | Excellent hybrid progeny germplasm |
| Comb. 25 | Xianglin 210 | Xianglin331 | Excellent hybrid progeny germplasm |
| Comb. 29 | Xianglin 210 | Zhongzhi 2 | Excellent hybrid progeny germplasm, high yield, large fruit size, stress resistance |
| Comb. 32 | Xianglin 210 | Youxian | Excellent local varieties |
Disclaimer/Publisher’s Note: The statements, opinions and data contained in all publications are solely those of the individual author(s) and contributor(s) and not of MDPI and/or the editor(s). MDPI and/or the editor(s) disclaim responsibility for any injury to people or property resulting from any ideas, methods, instructions or products referred to in the content. |
© 2025 by the authors. Licensee MDPI, Basel, Switzerland. This article is an open access article distributed under the terms and conditions of the Creative Commons Attribution (CC BY) license (https://creativecommons.org/licenses/by/4.0/).
Share and Cite
He, Z.; Zhang, Y.; Xun, C.; Zhang, Z.; Ma, Y.; Wei, X.; Wan, Z.; Wang, R. Analysis of the Differences Among Camellia oleifera Grafting Combinations in Its Healing Process. Plants 2025, 14, 2432. https://doi.org/10.3390/plants14152432
He Z, Zhang Y, Xun C, Zhang Z, Ma Y, Wei X, Wan Z, Wang R. Analysis of the Differences Among Camellia oleifera Grafting Combinations in Its Healing Process. Plants. 2025; 14(15):2432. https://doi.org/10.3390/plants14152432
Chicago/Turabian StyleHe, Zhilong, Ying Zhang, Chengfeng Xun, Zhen Zhang, Yushen Ma, Xin Wei, Zhentao Wan, and Rui Wang. 2025. "Analysis of the Differences Among Camellia oleifera Grafting Combinations in Its Healing Process" Plants 14, no. 15: 2432. https://doi.org/10.3390/plants14152432
APA StyleHe, Z., Zhang, Y., Xun, C., Zhang, Z., Ma, Y., Wei, X., Wan, Z., & Wang, R. (2025). Analysis of the Differences Among Camellia oleifera Grafting Combinations in Its Healing Process. Plants, 14(15), 2432. https://doi.org/10.3390/plants14152432

