An Efficient and Safe Rapid Aging Technology for Tea: UV-C Irradiation Enhances the Taste and Aroma of Fresh Pu’er Raw Tea Toward a Naturally Aged Profile
Abstract
1. Introduction
2. Materials and Methods
2.1. Preparation of Tea Samples and Chemicals
2.2. Treatment of Tea Samples Using UV-C Irradiator
2.3. Sensory Quality Assessment and Colorimeter Measurement
2.4. GC-MS Detection and Analysis
2.5. HPLC Analysis
2.6. Statistical Analysis
3. Results and Discussion
3.1. The Impact of UV-C Treatment on the Sensory Characteristics of Pu’er Raw Tea
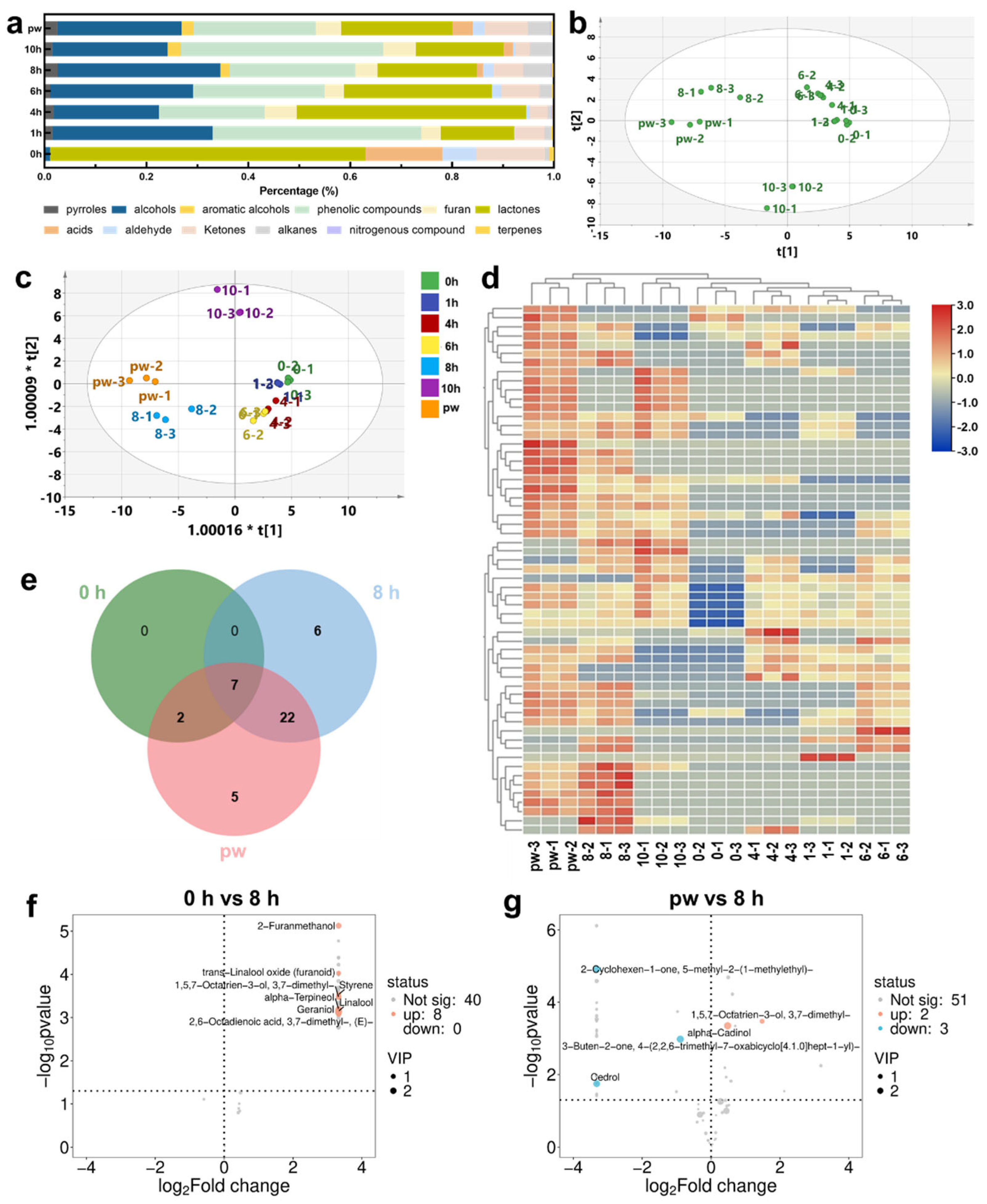
3.2. Analysis of Aroma Components of Pu’er Raw Tea Treated with UV-C for Different Duration
3.3. Evaluation of Key Volatile Compounds in Pu’er Raw Tea Under Varying UV-C Treatment Durations
3.4. Analysis of the Impact of UV-C Treatment Duration on the Chemical Composition and Sensory Characteristics of Pu’er Raw Tea
4. Conclusions
Author Contributions
Funding
Informed Consent Statement
Data Availability Statement
Acknowledgments
Conflicts of Interest
References
- Wang, C.; Li, J.; Wu, X.; Zhang, Y.; He, Z.; Zhang, Y.; Zhang, X.; Li, Q.; Huang, J.; Liu, Z. Pu-erh tea unique aroma: Volatile components, evaluation methods and metabolic mechanism of key odor-active compounds. Trends Food Sci. Technol. 2022, 124, 25–37. [Google Scholar] [CrossRef]
- GB/T22111-2008; Product of geographical indication - Puer tea. General Administration of Quality Supervision, Inspection and Quarantine of the People’s Republic of China, Standardization Administration of China: Kunming, China, 2008.
- Ahmed, S.; Stepp, J.R. Pu-erh tea: Botany, ethnobotany, production, and chemistry. In Tea in Health and Disease Prevention; Elsevier: Amsterdam, The Netherlands, 2025; pp. 41–51. [Google Scholar]
- Zhu, R.; Chen, Z.; Lv, H.; Pan, Y.; Feng, X.; Chen, G.; Hu, W.; Xu, T.; Fan, F.; Gong, S.; et al. Another thread to uncover the aging mystery of white tea: Focusing on the natural nanoparticles in tea infusion. Food Chem. 2023, 429, 136838. [Google Scholar] [CrossRef]
- Lv, H.; Feng, X.; Song, H.; Ma, S.; Hao, Z.; Hu, H.; Yang, Y.; Pan, Y.; Zhou, S.; Fan, F.; et al. Tea storage: A not thoroughly recognized and precisely designed process. Trends Food Sci. Technol. 2023, 140, 104172. [Google Scholar] [CrossRef]
- Qi, D.; Miao, A.; Cao, J.; Wang, W.; Chen, W.; Pang, S.; He, X.; Ma, C. Study on the effects of rapid aging technology on the aroma quality of white tea using GC–MS combined with chemometrics: In comparison with natural aged and fresh white tea. Food Chem. 2018, 265, 189–199. [Google Scholar] [CrossRef]
- Wang, S.; Li, Y.; Qu, Y.; Guo, D.; Luo, S.; Wang, J.; Peng, C.; Zhang, X.; Jiang, H. Enhancing effects of 60Co irradiation on the extraction and activities of phenolic components in edible Citri Sarcodactylis Fructus. Food Chem. 2023, 417, 135919. [Google Scholar] [CrossRef] [PubMed]
- Chen, T.; Peng, W.; Zhao, Y.; Liu, Y.; Wang, B. Research on aging effect of unfermented Pu’er tea by high-voltage pulsed electric field. Agric. Res. 2016, 5, 384–390. [Google Scholar] [CrossRef]
- Zhao, Y.; Zuo, J.; Yuan, S.; Shi, W.; Shi, J.; Feng, B.; Wang, Q. UV-C Treatment Maintains the Sensory Quality, Antioxidant Activity and Flavor of Pepino Fruit during Postharvest Storage. Foods 2021, 10, 2964. [Google Scholar] [CrossRef]
- Pombo, M.A.; Rosli, H.G.; Martínez, G.A.; Civello, P.M. UV-C treatment affects the expression and activity of defense genes in strawberry fruit (Fragaria× ananassa, Duch.). Postharvest Biol. Technol. 2011, 59, 94–102. [Google Scholar] [CrossRef]
- Pan, J.; Vicente, A.R.; Martínez, G.A.; Chaves, A.R.; Civello, P.M. Combined use of UV-C irradiation and heat treatment to improve postharvest life of strawberry fruit. J. Sci. Food Agric. 2004, 84, 1831–1838. [Google Scholar] [CrossRef]
- Vergne, M.J.; Patras, A.; Bhullar, M.S.; Shade, L.M.; Sasges, M.; Rakariyatham, K.; Pan, C.; Xiao, H. UV-C irradiation on the quality of green tea: Effect on catechins, antioxidant activity, and cytotoxicity. J. Food Sci. 2018, 83, 1258–1264. [Google Scholar] [CrossRef]
- Pan, Y.; Lv, H.; Feng, X.; Zhou, S.; Hu, H.; Chen, S.; Cheng, Y.; Fan, F.; Gong, S.; Chen, P.; et al. Epigallocatechin gallate (EGCG) alleviates the inflammatory response and recovers oral microbiota in acetic acid-induced oral inflammation mice. Food Funct. 2023, 14, 10069–10082. [Google Scholar] [CrossRef] [PubMed]
- GB/T 23776-2018; Methodology for sensory evaluation of tea. General Administration of Quality Supervision, Inspection and Quarantine of the People’s Republic of China, Standardization Administration of China: Hangzhou, China, 2018.
- Ströhla, L.C.; Hidangmayum, K.S.; Waehrens, S.S.; Orlien, V.; Petersen, M.A. Effect of processing and accelerated storage on the volatile composition and sensory profile of a tomato soup. Food Qual. Saf. 2022, 6, fyac024. [Google Scholar] [CrossRef]
- Guo, H.; Pan, Y.; Li, C.; Fu, Y.; Cao, Y.; Chu, Q.; Chen, P. Influence of Various Tea Utensils on Sensory and Chemical Quality of Different Teas. Plants 2024, 13, 669. [Google Scholar] [CrossRef]
- Lu, L.; Zhang, J.; Wu, F.; Xie, G.; Shan, Z.; Liu, X. Flavor profile variations of Huangjiu brewed in different traditional Chinese solar terms. Food Qual. Saf. 2022, 6, fyac037. [Google Scholar] [CrossRef]
- Pan, Y.; Feng, X.; Zhou, S.; Yang, S.; Qiu, P.; Gong, S.; Chu, Q.; Chen, P. Hydroxyls on the B ring and gallic acyl are essential for catechins to restrain ADP-induced thrombosis. Food Funct. 2023, 14, 1037–1047. [Google Scholar] [CrossRef]
- Kang, Y.; Li, C.; Li, H.; Li, J.; Jiang, K. Differentiation of qualified tea beverages from spoiled ones by the LC-MS–based analysis of their polycarboxylic acids. Food Qual. Saf. 2022, 7, fyac067. [Google Scholar] [CrossRef]
- Elnour, A.A.M.; Mirghani, M.E.S.; Kabbashi, N.A.; Hamid Musa, K.; Shahabipour, F.; Ashammakhi, N.; Hamid Abdurahman, N. Comparative study of the characterisation and extraction techniques of polyphenolic compounds from Acacia seyal gum. Food Qual. Saf. 2022, 6, fyab034. [Google Scholar] [CrossRef]
- Golombek, P.; Wacker, M.; Buck, N.; Durner, D. Impact of UV-C treatment and thermal pasteurization of grape must on sensory characteristics and volatiles of must and resulting wines. Food Chem. 2021, 338, 128003. [Google Scholar] [CrossRef]
- Mandal, R.; Wiktor, A.; Mohammadi, X.; Pratap-Singh, A. Pulsed UV light irradiation processing of black tea infusions: Effect on color, phenolic content, and antioxidant capacity. Food Bioprocess Technol. 2022, 15, 92–104. [Google Scholar] [CrossRef]
- Jia, W.; Rajani, C.; Lv, A.; Fan, T.-P.; Zheng, X. Pu-erh tea: A review of a healthful brew. J. Tradit. Chin. Med. Sci. 2022, 9, 95–99. [Google Scholar] [CrossRef]
- Bylesjö, M.; Rantalainen, M.; Cloarec, O.; Nicholson, J.K.; Holmes, E.; Trygg, J. OPLS discriminant analysis: Combining the strengths of PLS-DA and SIMCA classification. J. Chemom. 2006, 20, 341–351. [Google Scholar] [CrossRef]
- Collings, E.R.; Alamar, M.C.; Márquez, M.B.; Kourmpetli, S.; Kevei, Z.; Thompson, A.J.; Mohareb, F.; Terry, L.A. Improving the Tea Withering Process Using Ethylene or UV-C. J. Agric. Food Chem. 2021, 69, 13596–13607. [Google Scholar] [CrossRef]
- Pripdeevech, P.; Wongpornchai, S. Odor and Flavor Volatiles of Different Types of Tea; Elsevier: Amsterdam, The Netherlands, 2013. [Google Scholar]
- Wang, X.; Cao, J.; Cheng, X.; Liu, X.; Zhu, W.; Li, Y.; Wan, X.; Chen, S.; Liu, L. UV-B application during the aeration process improves the aroma characteristics of oolong tea. Food Chem. 2024, 435, 137585. [Google Scholar] [CrossRef]
- Wang, H.; You, X.-Q.; Chen, Z. The chemistry of tea volatiles. In Tea: Bioactivity and Therapeutic Potential; CRC Press: Boca Raton, FL, USA, 2002; pp. 89–120. [Google Scholar]
- Guo, X.; Schwab, W.; Ho, C.-T.; Song, C.; Wan, X. Characterization of the aroma profiles of oolong tea made from three tea cultivars by both GC–MS and GC-IMS. Food Chem. 2022, 376, 131933. [Google Scholar] [CrossRef] [PubMed]
- Hu, J.; Feng, X.; Song, H.; Hao, Z.; Ma, S.; Hu, H.; Yang, Y.; Zhou, S.; Pan, Y.; Fan, F.; et al. Enzymatic reactions throughout cultivation, processing, storage and post-processing: Progressive sculpture of tea quality. Trends Food Sci. Technol. 2024, 143, 104294. [Google Scholar] [CrossRef]
- Zhang, X.-Y.; Zhao, Y.; Qian, Y.; Leng, Y.; Wang, B.-J. Effect of high voltage pulsed electric field on aroma and aging time of unfermented Pu’er tea. Shipin Kexue/Food Sci. 2020, 41, 43–49. [Google Scholar]
- Xu, S.; Zeng, X.; Wu, H.; Shen, S.; Yang, X.; Deng, W.-W.; Ning, J. Characterizing volatile metabolites in raw Pu’er tea stored in wet-hot or dry-cold environments by performing metabolomic analysis and using the molecular sensory science approach. Food Chem. 2021, 350, 129186. [Google Scholar] [CrossRef] [PubMed]
- Liang, Y.; Wang, Z.; Zhang, L.; Dai, H.; Wu, W.; Zheng, Z.; Lin, F.; Xu, J.; Huang, Y.; Sun, W. Characterization of volatile compounds and identification of key aroma compounds in different aroma types of Rougui Wuyi rock tea. Food Chem. 2024, 455, 139931. [Google Scholar] [CrossRef]
- Mei, S.; Cao, Y.; Zhang, G.; Zhou, S.; Wang, Y.; Gong, S.; Chu, Q.; Chen, P. Construction of Sensory/Mass Spectrometry Feedback Platform for Seeking Aroma Contributors during the Aroma Enhancement of Congou Black Tea. Plants 2022, 11, 823. [Google Scholar] [CrossRef]
- Chang, S.-T.; Cheng, S.-S.; Wang, S.-Y. Antitermitic activity of essential oils and components from taiwania (Taiwania cryptomerioides). J. Chem. Ecol. 2001, 27, 717–724. [Google Scholar] [CrossRef]
- Gök, S.B.; Yıkmıs, S.; Levent, O.; Karatas, S. Impact of UV-C and thermal pasteurization on bioactive compounds, sensory characteristics and aroma profile of traditionally produced koruk vinegar. J. Food Saf. Food Qual. 2022, 73, 158. [Google Scholar] [CrossRef]
- Jiang, Z.; Han, Z.; Zhu, M.; Wan, X.; Zhang, L. Effects of thermal processing on transformation of polyphenols and flavor quality. Curr. Opin. Food Sci. 2023, 51, 101014. [Google Scholar] [CrossRef]
- Wang, S.; Qiu, Y.; Gan, R.-Y.; Zhu, F. Chemical constituents and biological properties of Pu-erh tea. Food Res. Int. 2022, 154, 110899. [Google Scholar] [CrossRef] [PubMed]
- Zhang, L.; Cao, Q.-Q.; Granato, D.; Xu, Y.-Q.; Ho, C.-T. Association between chemistry and taste of tea: A review. Trends Food Sci. Technol. 2020, 101, 139–149. [Google Scholar] [CrossRef]
- Zhang, J.-W.; Shen, X.-M.; Zhao, Y.-F.; Wang, W.; Zhang, Q.; Zhou, Y.-F.; Li, J.-H. Changes in content of three main flavonoids in raw Pu-erh tea with different storage years. Southwest China J. Agric. Sci. 2021, 34, 1853–1857. [Google Scholar]
- Pedan, V.; Rohn, S.; Holinger, M.; Hühn, T.; Chetschik, I. Bioactive compound fingerprint analysis of aged raw Pu’er tea and young ripened Pu’er tea. Molecules 2018, 23, 1931. [Google Scholar] [CrossRef]
- Ozturk, B.; Seyhan, F.; Ozdemir, I.S.; Karadeniz, B.; Bahar, B.; Ertas, E.; Ilgaz, S. Change of enzyme activity and quality during the processing of Turkish green tea. LWT 2016, 65, 318–324. [Google Scholar] [CrossRef]
- Ge, Y.; Li, N.; Fu, Y.; Yu, X.; Xiao, Y.; Tang, Z.; Xiao, J.; Wu, J.-L.; Jiang, Z.-H. Deciphering superior quality of Pu-erh tea from thousands of years’ old trees based on the chemical profile. Food Chem. 2021, 358, 129602. [Google Scholar] [CrossRef]




| Sample | Appearance | Infusion Color | Aroma | Taste | Infused Leaf |
|---|---|---|---|---|---|
| 0 h | Uniform, tight, neat surface, clear veins, greenish bright | Light yellowish-orange, bright | Strong aroma, fresh and refreshing | Thick, strong, brisk | Tender, with buds, red edges, yellowish-green |
| 1 h | Tight, neat surface, clear veins, more veins, greenish bright | Light yellowish-orange, bright | Fresh aroma, tender aroma, refreshing | Thick, fresh, brisk | Tender, with buds, red edges, yellowish-green |
| 4 h | Tight, neat surface, clear veins, more veins, greenish-yellow | Yellowish-orange, bright | Fresh aroma, tender aroma | Thick, brisk, mellow | Tender, with buds, red edges, yellowish-green |
| 6 h | Tight, neat surface, slightly golden, yellowish | Orange, bright | Ripe aroma, mellow | Fermented, refreshing with floral aroma | Tender, with buds, red edges, yellowish-green |
| 8 h | Tight, neat surface, golden, yellowish | Light yellowish-orange, bright | Ripe aroma, faint aroma | Fermented, refreshing with floral aroma, faintly brisk | Tender, with buds, red edges, yellowish-green |
| 10 h | Tight, neat surface, golden, dark yellow | Light yellowish-orange, bright | Ripe aroma, faint aroma | Fermented, faintly brisk | Tender, with buds, red edges, more red edges, yellowish-green |
| PW | Uniform, tight, neat surface, golden veins, yellowish | Yellowish-orange, bright | Strong aroma, floral aroma | Fermented, faintly brisk, with floral aroma | Tender, with buds, red edges, more red edges, yellowish-green |
Disclaimer/Publisher’s Note: The statements, opinions and data contained in all publications are solely those of the individual author(s) and contributor(s) and not of MDPI and/or the editor(s). MDPI and/or the editor(s) disclaim responsibility for any injury to people or property resulting from any ideas, methods, instructions or products referred to in the content. |
© 2025 by the authors. Licensee MDPI, Basel, Switzerland. This article is an open access article distributed under the terms and conditions of the Creative Commons Attribution (CC BY) license (https://creativecommons.org/licenses/by/4.0/).
Share and Cite
Zhang, X.; Feng, X.; Pan, Y.; Wuzeng, H.; Wang, X.; Yan, A.; Xiang, L.; Lin, Y.; Chen, P.; Chu, Q.; et al. An Efficient and Safe Rapid Aging Technology for Tea: UV-C Irradiation Enhances the Taste and Aroma of Fresh Pu’er Raw Tea Toward a Naturally Aged Profile. Plants 2025, 14, 1851. https://doi.org/10.3390/plants14121851
Zhang X, Feng X, Pan Y, Wuzeng H, Wang X, Yan A, Xiang L, Lin Y, Chen P, Chu Q, et al. An Efficient and Safe Rapid Aging Technology for Tea: UV-C Irradiation Enhances the Taste and Aroma of Fresh Pu’er Raw Tea Toward a Naturally Aged Profile. Plants. 2025; 14(12):1851. https://doi.org/10.3390/plants14121851
Chicago/Turabian StyleZhang, Xinghai, Xinyu Feng, Yani Pan, Hanfei Wuzeng, Xinxin Wang, Anran Yan, Lin Xiang, Yaping Lin, Ping Chen, Qiang Chu, and et al. 2025. "An Efficient and Safe Rapid Aging Technology for Tea: UV-C Irradiation Enhances the Taste and Aroma of Fresh Pu’er Raw Tea Toward a Naturally Aged Profile" Plants 14, no. 12: 1851. https://doi.org/10.3390/plants14121851
APA StyleZhang, X., Feng, X., Pan, Y., Wuzeng, H., Wang, X., Yan, A., Xiang, L., Lin, Y., Chen, P., Chu, Q., & Liu, L. (2025). An Efficient and Safe Rapid Aging Technology for Tea: UV-C Irradiation Enhances the Taste and Aroma of Fresh Pu’er Raw Tea Toward a Naturally Aged Profile. Plants, 14(12), 1851. https://doi.org/10.3390/plants14121851

