Synergistic Response Mechanisms in Rice Seedlings Exposed to Brown Planthopper Infestation and High-Temperature Stress
Abstract
1. Introduction
2. Materials and Methods
2.1. Plants and BPH Population
2.2. Performance Observation of Rice Seedings Under Heat and BPH Stress
2.3. Chlorophyll Extraction
2.4. Sample Collection, RNA Isolation and Transcriptome Sequencing
2.5. Quantitative Real-Time RT–PCR (qRT–PCR) Analysis
2.6. Weighted Gene Co-Expression Network Analysis
2.7. Statistical Analysis
3. Results
3.1. Performance of Rice Seedings That Suffered Both Heat and BPH Stress
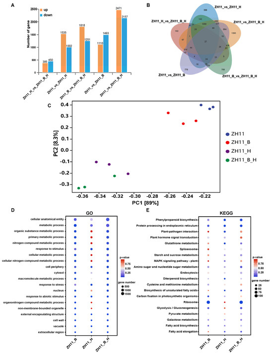
3.2. Transcriptome Analysis of Rice Seedings That Suffered Both Heat and BPH Stress
3.3. Analysis of the ROS Metabolic Regulation, SA and JA Pathways in Rice Seedings That Suffered Both Heat and BPH Stress
3.4. Weighted Gene Co-Expression Network Analysis for the DEGs from Transcriptome
4. Discussion
5. Conclusions
Supplementary Materials
Author Contributions
Funding
Data Availability Statement
Conflicts of Interest
References
- Gutaker, R.M.; Groen, S.C.; Bellis, E.S.; Choi, J.Y.; Pires, I.S.; Bocinsky, R.K.; Slayton, E.R.; Wilkins, O.; Castillo, C.C.; Negrao, S.; et al. Genomic history and ecology of the geographic spread of rice. Nat. Plants 2020, 6, 492–502. [Google Scholar] [CrossRef] [PubMed]
- Zhou, Y.B.; Liu, C.; Tang, D.Y.; Yan, L.; Wang, D.; Yang, Y.Z.; Gui, J.S.; Zhao, X.Y.; Li, L.G.; Tang, X.D.; et al. The receptor-like cytoplasmic kinase STRK1 phosphorylates and activates CatC, thereby regulating H2O2 homeostasis and improving salt tolerance in rice. Plant Cell 2018, 30, 1100–1118. [Google Scholar] [CrossRef] [PubMed]
- Reddy, I.; Kim, B.K.; Yoon, I.S.; Kim, K.H.; Kwon, T.R. Salt tolerance in rice: Focus on mechanisms and approaches. Rice Sci. 2017, 24, 123–144. [Google Scholar] [CrossRef]
- Singh, A.; Jones, S.; Ganapathysubramanian, B.; Sarkar, S.; Mueller, D.; Sandhu, K.; Nagasubramanian, K. Challenges and opportunities in machine-augmented plant stress phenotyping. Trends Plant Sci. 2021, 26, 53–69. [Google Scholar] [CrossRef]
- Xu, G.; Li, C.T.; Gui, W.; Xu, M.Q.; Lu, J.; Qian, M.S.; Zhang, Y.Y.; Yang, G.Q. Colonization of Piriformospora indica enhances rice resistance against the brown planthopper Nilaparvata lugens. Pest Manag. Sci. 2024, 80, 4386–4398. [Google Scholar] [CrossRef]
- Zhang, Q.; Teng, R.; Yuan, Z.; Sheng, S.; Xiao, Y.; Deng, H.; Tang, W.; Wang, F. Integrative transcriptomic analysis deciphering the role of rice bHLH transcription factor Os04g0301500 in mediating responses to biotic and abiotic stresses. Front. Plant Sci. 2023, 14, 1266242. [Google Scholar] [CrossRef]
- Shi, S.J.; Wang, H.Y.; Zha, W.J.; Wu, Y.; Liu, K.; Xu, D.Z.; He, G.C.; Zhou, L.; You, A.Q. Recent advances in the genetic and biochemical mechanisms of rice resistance to brown planthoppers (Nilaparvata lugens Stal). Int. J. Mol. Sci. 2023, 24, 16959. [Google Scholar] [CrossRef]
- Yan, L.H.; Luo, T.P.; Huang, D.H.; Wei, M.Y.; Ma, Z.F.; Liu, C.; Qin, Y.Y.; Zhou, X.L.; Lu, Y.P.; Li, R.B.; et al. Recent advances in molecular mechanism and breeding utilization of brown planthopper resistance genes in rice: An integrated review. Int. J. Mol. Sci. 2023, 24, 12061. [Google Scholar] [CrossRef]
- Guo, J.; Chen, R.; Du, B.; Zhu, L.; He, G. Progress in exploitation and utilization of brown planthopper resistance gene in rice. Sci. Sin. Vitae 2022, 52, 1326–1334. [Google Scholar] [CrossRef]
- Zhao, Y.; Huang, J.; Wang, Z.Z.; Jing, S.L.; Wang, Y.; Ouyang, Y.D.; Cai, B.D.; Xin, X.F.; Liu, X.; Zhang, C.X.; et al. Allelic diversity in an NLR gene BPH9 enables rice to combat planthopper variation. Proc. Natl. Acad. Sci. USA 2016, 113, 12850–12855. [Google Scholar] [CrossRef]
- Cheng, X.Y.; Zhu, L.L.; He, G.C. Towards understanding of molecular interactions between rice and the brown planthopper. Mol. Plant 2013, 6, 621–634. [Google Scholar] [CrossRef] [PubMed]
- Du, B.; Zhang, W.L.; Liu, B.F.; Hu, J.; Wei, Z.; Shi, Z.Y.; He, R.F.; Zhu, L.L.; Chen, R.Z.; Han, B.; et al. Identification and characterization of Bph14, a gene conferring resistance to brown planthopper in rice. Proc. Natl. Acad. Sci. USA 2009, 106, 22163–22168. [Google Scholar] [CrossRef] [PubMed]
- Xu, J.; Wang, X.J.; Zu, H.Y.; Zeng, X.; Baldwin, I.T.; Lou, Y.G.; Li, R. Molecular dissection of rice phytohormone signaling involved in resistance to a piercing-sucking herbivore. New Phytol. 2021, 230, 1639–1652. [Google Scholar] [CrossRef] [PubMed]
- Ma, F.L.; Li, Z.X.; Wang, S.Y.; Li, K.J.; Tang, F.; Jia, J.X.; Zhao, Q.J.; Jing, P.H.; Yang, W.Q.; Hua, C.M.; et al. The F-box protein OsEBF2 confers the resistance to the brown planthopper (Nilparvata lugens Stal). Plant Sci. 2023, 327, 474–487. [Google Scholar] [CrossRef]
- Kan, Y.; Mu, X.R.; Gao, J.; Lin, H.X.; Lin, Y.S. The molecular basis of heat stress responses in plants. Mol. Plant 2023, 16, 1612–1634. [Google Scholar] [CrossRef]
- Yang, Y.X.; Zhang, C.; Zhu, D.; He, H.Y.; Wei, Z.R.; Yuan, Q.L.; Li, X.X.; Gao, X.; Zhang, B.; Gao, H.S.; et al. Identifying candidate genes and patterns of heat-stress response in rice using a genome-wide association study and transcriptome analyses. Crop J. 2022, 10, 1633–1643. [Google Scholar] [CrossRef]
- Cui, Y.M.; Lu, S.; Li, Z.; Cheng, J.W.; Hu, P.; Zhu, T.Q.; Wang, X.; Jin, M.; Wang, X.X.; Li, L.Q.; et al. CYCLIC NUCLEOTIDE-GATED ION CHANNELs 14 and 16 promote tolerance to heat and chilling in rice. Plant Physiol. 2020, 183, 1794–1808. [Google Scholar] [CrossRef]
- Kan, Y.; Mu, X.R.; Zhang, H.; Gao, J.; Shan, J.X.; Ye, W.W.; Lin, H.X. TT2 controls rice thermotolerance through SCT1-dependent alteration of wax biosynthesis. Nat. Plants 2022, 8, 53–67. [Google Scholar] [CrossRef]
- Huangfu, J.Y.; Li, J.C.; Li, R.; Ye, M.; Kuai, P.; Zhang, T.F.; Lou, Y.G. The transcription factor OsWRKY45 negatively modulates the resistance of rice to the brown planthopper Nilaparvata lugens. Int. J. Mol. Sci. 2016, 17, 697. [Google Scholar] [CrossRef]
- Yokotani, N.; Sato, Y.; Tanabe, S.; Chujo, T.; Shimizu, T.; Okada, K.; Yamane, H.; Shimono, M.; Sugano, S.; Takatsuji, H.; et al. WRKY76 is a rice transcriptional repressor playing opposite roles in blast disease resistance and cold stress tolerance. J. Exp. Bot. 2013, 64, 5085–5097. [Google Scholar] [CrossRef]
- Nakashima, K.; Tran, L.S.P.; Van Nguyen, D.; Fujita, M.; Maruyama, K.; Todaka, D.; Ito, Y.; Hayashi, N.; Shinozaki, K.; Yamaguchi-Shinozaki, K. Functional analysis of a NAC-type transcription factor OsNAC6 involved in abiotic and biotic stress-responsive gene expression in rice. Plant J. 2007, 51, 617–630. [Google Scholar] [CrossRef] [PubMed]
- Lee, D.K.; Chung, P.J.; Jeong, J.S.; Jang, G.; Bang, S.W.; Jung, H.; Kim, Y.S.; Ha, S.H.; Choi, Y.D.; Kim, J.K. The rice OsNAC6 transcription factor orchestrates multiple molecular mechanisms involving root structural adaptions and nicotianamine biosynthesis for drought tolerance. Plant Biotechnol. J. 2017, 15, 754–764. [Google Scholar] [CrossRef] [PubMed]
- Bundó, M.; Coca, M. Calcium-dependent protein kinase OsCPK10 mediates both drought tolerance and blast disease resistance in rice plants. J. Exp. Bot. 2017, 68, 2963–2975. [Google Scholar] [CrossRef]
- Bustin, S.A.; Benes, V.; Garson, J.A.; Hellemans, J.; Huggett, J.; Kubista, M.; Mueller, R.; Nolan, T.; Pfaffl, M.W.; Shipley, G.L.; et al. The MIQE guidelines: Minimum information for publication of quantitative real-time PCR experiments. Clin. Chem. 2009, 55, 611–622. [Google Scholar] [CrossRef]
- Langfelder, P.; Horvath, S. WGCNA: An R package for weighted correlation network analysis. BMC Bioinf. 2008, 9, 559. [Google Scholar] [CrossRef]
- Wang, Z.Y.; Chen, D.Y.; Sun, F.; Guo, W.; Wang, W.; Li, X.J.; Lan, Y.; Du, L.L.; Li, S.; Fan, Y.J.; et al. ARGONAUTE 2 increases rice susceptibility to rice black-streaked dwarf virus infection by epigenetically regulating HEXOKINASE 1 expression. Mol. Plant Pathol. 2021, 22, 1029–1040. [Google Scholar] [CrossRef]
- Li, D.Y.; Zhou, J.; Zheng, C.; Zheng, E.S.; Liang, W.F.; Tan, X.J.; Xu, R.M.; Yan, C.Q.; Yang, Y.; Yi, K.K.; et al. OsTGAL1 suppresses the resistance of rice to bacterial blight disease by regulating the expression of salicylic acid glucosyltransferase OsSGT1. Plant Cell Environ. 2022, 45, 1584–1602. [Google Scholar] [CrossRef]
- Duan, L.; Liu, H.B.; Li, X.H.; Xiao, J.H.; Wang, S.P. Multiple phytohormones and phytoalexins are involved in disease resistance to Magnaporthe oryzae invaded from roots in rice. Physiol. Plant. 2014, 152, 486–500. [Google Scholar] [CrossRef] [PubMed]
- Fu, L.W.; Yu, X.C.; An, C.C. OsCPK20 positively regulates Arabidopsis resistance against Pseudomonas syringae pv. tomato and rice resistance against Magnaporthe grisea. Acta Physiol. Plant. 2014, 36, 273–282. [Google Scholar]
- De Zaeytijd, J.; Chen, P.Y.; Scheys, F.; Subramanyam, K.; Dubiel, M.; De Schutter, K.; Smagghe, G.; Van Damme, E.J.M. Involvement of OsRIP1, a ribosome-inactivating protein from rice, in plant defense against Nilaparvata lugens. Phytochemistry 2020, 170, 112190. [Google Scholar] [CrossRef]
- Zhang, X.; Xu, H.; Tang, J.; Yang, J.; Guo, Z.; Xiao, Y.; Ge, Y.; Liu, T.; Hu, Q.; Ao, H.; et al. Cadmium absorption and translocation in rice plants are influenced by lower air temperatures during grain filling stage. Sci. Total Environ. 2024, 954, 176742. [Google Scholar] [CrossRef]
- Jung, H.; Chung, P.J.; Park, S.H.; Redillas, M.; Kim, Y.S.; Suh, J.W.; Kim, J.K. Overexpression of OsERF48 causes regulation of OsCML16, a calmodulin-like protein gene that enhances root growth and drought tolerance. Plant Biotechnol. J. 2017, 15, 1295–1308. [Google Scholar] [CrossRef]
- Wang, Y.X.; Huang, L.Y.; Du, F.P.; Wang, J.; Zhao, X.Q.; Li, Z.K.; Wang, W.S.; Xu, J.L.; Fu, B.Y. Comparative transcriptome and metabolome profiling reveal molecular mechanisms underlying OsDRAP1-mediated salt tolerance in rice. Sci. Rep. 2021, 11, 5166. [Google Scholar] [CrossRef] [PubMed]
- Zhu, X.Y.; Zhao, Y.D.; Shi, C.M.; Xu, G.J.; Wang, N.N.; Zuo, S.M.; Ning, Y.S.; Kang, H.X.; Liu, W.D.; Wang, R.Y.; et al. Antagonistic control of rice immunity against distinct pathogens by the two transcription modules via salicylic acid and jasmonic acid pathways. Dev. Cell 2024, 59, 1609–1622. [Google Scholar] [CrossRef]
- Hu, L.F.; Ye, M.; Kuai, P.; Ye, M.F.; Erb, M.; Lou, Y.G. OsLRR-RLK1, an early responsive leucine-rich repeat receptor-like kinase, initiates rice defense responses against a chewing herbivore. New Phytol. 2018, 219, 1097–1111. [Google Scholar] [CrossRef] [PubMed]
- Fukumoto, K.; Alamgir, K.M.; Yamashita, Y.; Mori, I.C.; Matsuura, H.; Galis, I. Response of rice to insect elicitors and the role of OsJAR1 in wound and herbivory-induced JA-Ile accumulation. J. Integr. Plant Biol. 2013, 55, 775–784. [Google Scholar] [CrossRef]
- Wang, F.; Ning, D.; Chen, Y.; Dang, C.; Han, N.; Liu, Y.; Ye, G. Comparing gene expression profiles between Bt and non-Bt rice in response to brown planthopper infestation. Front. Plant Sci. 2015, 6, 1181. [Google Scholar] [CrossRef] [PubMed]
- Gangadhar, B.H.; Sajeesh, K.; Venkatesh, J.; Baskar, V.; Abhinandan, K.; Yu, J.W.; Prasad, R.; Mishra, R.K. Enhanced tolerance of transgenic potato plants over-expressing non-specific lipid transfer protein-1 (StnsLTP1) against multiple abiotic stresses. Front. Plant Sci. 2016, 7, 1228. [Google Scholar] [CrossRef]
- Zhong, J.; Zhang, J.; Zhang, Y.; Ge, Y.; He, W.; Liang, C.; Gao, Y.; Zhu, Z.; Machado, R.A.R.; Zhou, W. Heat stress reprograms herbivory-induced defense responses in potato plants. BMC Plant Biol. 2024, 24, 677. [Google Scholar] [CrossRef]
- Meineke, E.K.; Davis, C.C.; Davies, T.J. Phenological sensitivity to temperature mediates herbivory. Glob. Change Biol. 2021, 27, 2315–2327. [Google Scholar] [CrossRef]






Disclaimer/Publisher’s Note: The statements, opinions and data contained in all publications are solely those of the individual author(s) and contributor(s) and not of MDPI and/or the editor(s). MDPI and/or the editor(s) disclaim responsibility for any injury to people or property resulting from any ideas, methods, instructions or products referred to in the content. |
© 2025 by the authors. Licensee MDPI, Basel, Switzerland. This article is an open access article distributed under the terms and conditions of the Creative Commons Attribution (CC BY) license (https://creativecommons.org/licenses/by/4.0/).
Share and Cite
Cao, D.; Ping, Y.; Lin, Y.; Hu, J.; Wang, Z.; Yuan, W.; Li, T.; Liu, L.; Zhang, B.; Xiong, S.; et al. Synergistic Response Mechanisms in Rice Seedlings Exposed to Brown Planthopper Infestation and High-Temperature Stress. Plants 2025, 14, 1644. https://doi.org/10.3390/plants14111644
Cao D, Ping Y, Lin Y, Hu J, Wang Z, Yuan W, Li T, Liu L, Zhang B, Xiong S, et al. Synergistic Response Mechanisms in Rice Seedlings Exposed to Brown Planthopper Infestation and High-Temperature Stress. Plants. 2025; 14(11):1644. https://doi.org/10.3390/plants14111644
Chicago/Turabian StyleCao, Danyun, Yuchen Ping, Yiru Lin, Jinyan Hu, Zimeng Wang, Wei Yuan, Tongtong Li, Linxin Liu, Bo Zhang, Shijiao Xiong, and et al. 2025. "Synergistic Response Mechanisms in Rice Seedlings Exposed to Brown Planthopper Infestation and High-Temperature Stress" Plants 14, no. 11: 1644. https://doi.org/10.3390/plants14111644
APA StyleCao, D., Ping, Y., Lin, Y., Hu, J., Wang, Z., Yuan, W., Li, T., Liu, L., Zhang, B., Xiong, S., Dang, C., & Xue, D. (2025). Synergistic Response Mechanisms in Rice Seedlings Exposed to Brown Planthopper Infestation and High-Temperature Stress. Plants, 14(11), 1644. https://doi.org/10.3390/plants14111644

