Transcriptomic Profiling of Two Rice Thermo-Sensitive Genic Male Sterile Lines with Contrasting Seed Storability after Artificial Accelerated Aging Treatment
Abstract
1. Introduction
2. Results
2.1. TGMS Line S1146S Had Better Seed Storability Than SD26S
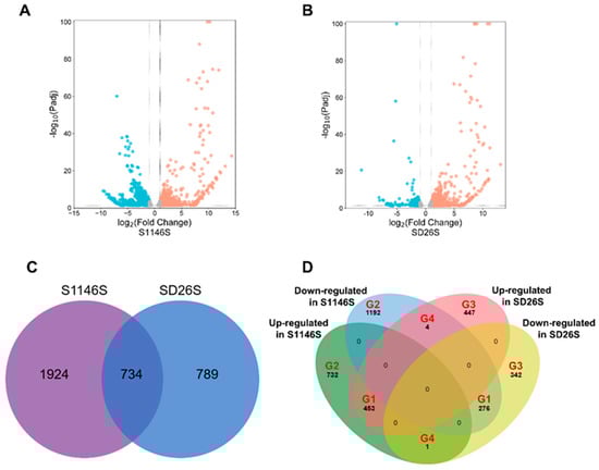
2.2. DEG Analysis and qRT-PCR Verification
2.3. Gene Ontology and Pathway Enrichment Analysis of DEGs
2.4. Key Pathways Related to Seed Aging Treatment
2.5. PPI Network Construction and Core Gene Analysis of DEGs
2.6. Comparative Analysis of the Expression Levels of “Seed Vitality-Related Genes” in S1146S and SD26S
3. Discussion
4. Materials and Methods
4.1. Plant Materials
4.2. Artificial Aging Treatment
4.3. Determination of Seed Storability
4.4. RNA Extraction and Sequencing
4.5. Analysis of DEGs
4.6. qRT-PCR Validation of DEGs
5. Conclusions
Supplementary Materials
Author Contributions
Funding
Data Availability Statement
Conflicts of Interest
References
- Wing, R.A.; Purugganan, M.D.; Zhang, Q. The Rice Genome Revolution: From an Ancient Grain to Green Super Rice. Nat. Rev. Genet. 2018, 19, 505–517. [Google Scholar] [CrossRef]
- Ma, G.H.; Yuan, L.P. Hybrid Rice Achievements, Development and Prospect in China. J. Integr. Agric. 2015, 14, 197–205. [Google Scholar] [CrossRef]
- Fan, Y.; Zhang, Q. Genetic and Molecular Characterization of Photoperiod and Thermo-Sensitive Male Sterility in Rice. Plant Reprod. 2018, 31, 3–14. [Google Scholar] [CrossRef]
- Mou, T. The Research Progress and Prospects of Two-Line Hybrid Rice in China. Chin. Sci. Bull 2016, 61, 3761–3769. [Google Scholar] [CrossRef]
- Chen, B.X.; Fu, H.; Gao, J.D.; Zhang, Y.X.; Huang, W.J.; Chen, Z.J.; Qi, Z.; Yan, S.J.; Liu, J. Identification of Metabolomic Biomarkers of Seed Vigor and Aging in Hybrid Rice. Rice 2022, 15, 7. [Google Scholar] [CrossRef]
- Zhao, M.; Hu, B.; Fan, Y.; Ding, G.; Yang, W.; Chen, Y.; Chen, Y.; Xie, J.; Zhang, F. Identification, Analysis, and Confirmation of Seed Storability-Related Loci in Dongxiang Wild Rice (Oryza Rufipogon Griff.). Genes 2021, 12, 1831. [Google Scholar] [CrossRef]
- Gao, J.; Fu, H.; Zhou, X.; Chen, Z.; Luo, Y.; Cui, B.; Chen, G.; Liu, J. Comparative Proteomic Analysis of Seed Embryo Proteins Associated with Seed Storability in Rice (Oryza sativa L.) During Natural Aging. Plant Physiol. Biochem. 2016, 103, 31–44. [Google Scholar] [CrossRef]
- Yan, S.; Huang, W.; Gao, J.; Fu, H.; Liu, J. Comparative Metabolomic Analysis of Seed Metabolites Associated with Seed Storability in Rice (Oryza sativa L.) During Natural Aging. Plant Physiol. Biochem. 2018, 127, 590–598. [Google Scholar] [CrossRef]
- Pirredda, M.; Fañanás-Pueyo, I.; Oñate-Sánchez, L.; Mira, S. Seed Longevity and Ageing: A Review on Physiological and Genetic Factors with an Emphasis on Hormonal Regulation. Plants 2023, 13, 41. [Google Scholar] [CrossRef]
- Fleming, M.B.; Richards, C.M.; Walters, C. Decline in RNA Integrity of Dry-Stored Soybean Seeds Correlates with Loss of Germination Potential. J. Exp. Bot. 2017, 68, 2219–2230. [Google Scholar] [CrossRef]
- Browning, K.S.; Bailey-Serres, J. Mechanism of Cytoplasmic mRNA Translation. Arab. Book 2015, 13, e0176. [Google Scholar] [CrossRef]
- Meng, A.; Wen, D.; Zhang, C. Dynamic Changes in Seed Germination under Low-Temperature Stress in Maize. Int. J. Mol. Sci. 2022, 23, 5495. [Google Scholar] [CrossRef]
- Ohbayashi, I.; Konishi, M.; Ebine, K.; Sugiyama, M. Genetic Identification of Arabidopsis RID2 as an Essential Factor Involved in Pre-rRNA Processing. Plant J. 2011, 67, 49–60. [Google Scholar] [CrossRef]
- Al Refaii, A.; Alix, J.H. Ribosome Biogenesis is Temperature-Dependent and Delayed in Escherichia Coli Lacking the Chaperones Dnak or Dnaj. Mol. Microbiol. 2009, 71, 748–762. [Google Scholar] [CrossRef]
- Hang, R.; Wang, Z.; Deng, X.; Liu, C.; Yan, B.; Yang, C.; Song, X.; Mo, B.; Cao, X. Ribosomal RNA Biogenesis and Its Response to Chilling Stress in Oryza sativa. Plant Physiol. 2018, 177, 381–397. [Google Scholar] [CrossRef]
- Shu, K.; Liu, X.D.; Xie, Q.; He, Z.H. Two Faces of One Seed: Hormonal Regulation of Dormancy and Germination. Mol. Plant. 2016, 9, 34–45. [Google Scholar] [CrossRef]
- Rajjou, L.; Duval, M.; Gallardo, K.; Catusse, J.; Bally, J.; Job, C.; Job, D. Seed Germination and Vigor. Annu. Rev. Plant Biol. 2012, 63, 507–533. [Google Scholar] [CrossRef]
- Pillay, D.T. Protein Synthesis in Aging Soybean Cotyledons. Loss in Translational Capacity. Biochem. Biophys. Res. Commun. 1977, 79, 796–804. [Google Scholar] [CrossRef]
- Luo, Y.; Zhang, Y.; Le, J.; Li, Q.; Mou, J.; Deng, S.; Li, J.; Wang, R.; Deng, Z.; Liu, J. Full-Length Transcriptome Sequencing Reveals the Molecular Mechanism of Metasequoia glyptostroboides Seed Responding to Aging. Antioxidants 2023, 12, 1353. [Google Scholar] [CrossRef]
- Balaban, R.S.; Nemoto, S.; Finkel, T. Mitochondria, Oxidants, and Aging. Cell 2005, 120, 483–495. [Google Scholar] [CrossRef]
- Zhou, W.; Chen, F.; Luo, X.; Dai, Y.; Yang, Y.; Zheng, C.; Yang, W.; Shu, K. A Matter of Life and Death: Molecular, Physiological, and Environmental Regulation of Seed Longevity. Plant Cell Environ. 2020, 43, 293–302. [Google Scholar] [CrossRef]
- Li, B.B.; Zhang, W.; Wei, S.; Lv, Y.Y.; Shang, J.X.; Hu, Y.S. Comprehensive Proteome and Lysine Acetylome Analysis after Artificial Aging Reveals the Key Acetylated Proteins Involved in Wheat Seed Oxidative Stress Response and Energy Production. J. Food Biochem. 2022, 46, e14495. [Google Scholar] [CrossRef]
- Ratajczak, E.; Małecka, A.; Ciereszko, I.; Staszak, A.M. Mitochondria Are Important Determinants of the Aging of Seeds. Int. J. Mol. Sci. 2019, 20, 1568. [Google Scholar] [CrossRef]
- El-Maarouf-Bouteau, H. The Seed and the Metabolism Regulation. Biology 2022, 11, 168. [Google Scholar] [CrossRef]
- Li, Y.; Wang, Y.; Xue, H.; Pritchard, H.W.; Wang, X. Changes in the Mitochondrial Protein Profile Due to ROS Eruption During Ageing of Elm (Ulmus pumila L.) Seeds. Plant Physiol. Biochem. 2017, 114, 72–87. [Google Scholar] [CrossRef]
- Xu, M.; He, D.; Teng, H.; Chen, L.; Song, H.; Huang, Q. Physiological and Proteomic Analyses of Coix Seed Aging During Storage. Food Chem. 2018, 260, 82–89. [Google Scholar] [CrossRef]
- An, J.; Liu, Y.; Han, J.; He, C.; Chen, M.; Zhu, X.; Hu, W.; Song, W.; Hu, J.; Guan, Y. Transcriptional Multiomics Reveals the Mechanism of Seed Deterioration in Nicotiana tabacum L. and Oryza sativa L. J. Adv. Res. 2022, 42, 163–176. [Google Scholar] [CrossRef]
- Ye, T.; Huang, X.; Ma, T.; Li, Y.; Wang, X.; Lu, H.; Xue, H. Integrated Analysis of miRNAome and Transcriptome Identify Regulators of Elm Seed Aging. Plants 2023, 12, 1719. [Google Scholar] [CrossRef]
- Kumar, D.; Hazra, S.; Datta, R.; Chattopadhyay, S. Transcriptome Analysis of Arabidopsis Mutants Suggests a Crosstalk between ABA, Ethylene and GSH against Combined Cold and Osmotic Stress. Sci. Rep. 2016, 6, 36867. [Google Scholar] [CrossRef]
- Arc, E.; Sechet, J.; Corbineau, F.; Rajjou, L.; Marion-Poll, A. ABA Crosstalk with Ethylene and Nitric Oxide in Seed Dormancy and Germination. Front. Plant Sci. 2013, 4, 63. [Google Scholar] [CrossRef]
- Chandrasekaran, U.; Luo, X.; Zhou, W.; Shu, K. Multifaceted Signaling Networks Mediated by Abscisic Acid Insensitive 4. Plant Commun. 2020, 1, 100040. [Google Scholar] [CrossRef]
- Skalak, J.; Nicolas, K.L.; Vankova, R.; Hejatko, J. Signal Integration in Plant Abiotic Stress Responses Via Multistep Phosphorelay Signaling. Front. Plant Sci. 2021, 12, 644823. [Google Scholar] [CrossRef]
- Song, Y.; Lv, Z.; Wang, Y.; Li, C.; Jia, Y.; Zhu, Y.; Cao, M.; Zhou, Y.; Zeng, X.; Wang, Z.; et al. Identification of miRNAs Mediating Seed Storability of Maize during Germination Stage by High-Throughput Sequencing, Transcriptome and Degradome Sequencing. Int. J. Mol. Sci. 2022, 23, 12339. [Google Scholar] [CrossRef]
- Bailly, C. Active Oxygen Species and Antioxidants in Seed Biology. Seed Sci. Res. 2007, 14, 93–107. [Google Scholar] [CrossRef]
- Salvi, P.; Varshney, V.; Majee, M. Raffinose Family Oligosaccharides (RFOs): Role in Seed Vigor and Longevity. Biosci. Rep. 2022, 42, BSR20220198. [Google Scholar] [CrossRef]
- Wang, T.; Hou, L.; Jian, H.; Di, F.; Li, J.; Liu, L. Combined QTL Mapping, Physiological and Transcriptomic Analyses to Identify Candidate Genes Involved in Brassica napus Seed Aging. Mol. Genet. Genom. 2018, 293, 1421–1435. [Google Scholar] [CrossRef]
- Ninoles, R.; Ruiz-Pastor, C.M.; Arjona-Mudarra, P.; Casan, J.; Renard, J.; Bueso, E.; Mateos, R.; Serrano, R.; Gadea, J. Transcription Factor DOF4.1 Regulates Seed Longevity in Arabidopsis Via Seed Permeability and Modulation of Seed Storage Protein Accumulation. Front. Plant Sci. 2022, 13, 915184. [Google Scholar] [CrossRef]
- Mao, X.; Zhang, J.; Liu, W.; Yan, S.; Liu, Q.; Fu, H.; Zhao, J.; Huang, W.; Dong, J.; Zhang, S.; et al. The MKKK62-MKK3-MAPK7/14 Module Negatively Regulates Seed Dormancy in Rice. Rice 2019, 12, 2. [Google Scholar] [CrossRef]
- Song, S.; Dai, X.; Zhang, W.H. A Rice F-box Gene, OsFbx352, is Involved in Glucose-Delayed Seed Germination in Rice. J. Exp. Bot. 2012, 63, 5559–5568. [Google Scholar] [CrossRef]
- Yang, H.; Liu, L.L.; Wu, K.; Liu, S.J.; Liu, X.; Tian, Y.L.; Wang, Y.L.; Duan, E.C.; Lei, J.; Bao, X.H.; et al. FLOURY AND SHRUNKEN ENDOSPERM6 Encodes a Glycosyltransferase and is Essential for the Development of Rice Endosperm. J. Plant Biol. 2022, 65, 187–198. [Google Scholar] [CrossRef]
- Yamakawa, H.; Hirose, T.; Kuroda, M.; Yamaguchi, T. Comprehensive Expression Profiling of Rice Grain Filling-Related Genes under High Temperature Using DNA Microarray. Plant Physiol. 2007, 144, 258–277. [Google Scholar] [CrossRef]
- Kitajima, A.; Asatsuma, S.; Okada, H.; Hamada, Y.; Kaneko, K.; Nanjo, Y.; Kawagoe, Y.; Toyooka, K.; Matsuoka, K.; Takeuchi, M.; et al. The Rice Alpha-Amylase Glycoprotein is Targeted from the Golgi Apparatus through the Secretory Pathway to the Plastids. Plant Cell 2009, 21, 2844–2858. [Google Scholar] [CrossRef]
- Zhao, J.; He, Y.; Huang, S.; Wang, Z. Advances in the Identification of Quantitative Trait Loci and Genes Involved in Seed Vigor in Rice. Front. Plant Sci. 2021, 12, 659307. [Google Scholar] [CrossRef]
- Zou, J.; Liu, A.; Chen, X.; Zhou, X.; Gao, G.; Wang, W.; Zhang, X. Expression Analysis of Nine Rice Heat Shock Protein Genes under Abiotic Stresses and ABA Treatment. J. Plant Physiol. 2009, 166, 851–861. [Google Scholar] [CrossRef]
- Park, G.G.; Park, J.J.; Yoon, J.; Yu, S.N.; An, G. A RING Finger E3 Ligase Gene, Oryza sativa Delayed Seed Germination 1 (OsDSG1), Controls Seed Germination and Stress Responses in Rice. Plant Mol. Biol. 2010, 74, 467–478. [Google Scholar] [CrossRef]
- Yuan, Z.; Fan, K.; Xia, L.; Ding, X.; Tian, L.; Sun, W.; He, H.; Yu, S. Genetic Dissection of Seed Storability and Validation of Candidate Gene Associated with Antioxidant Capability in Rice (Oryza sativa L.). Int. J. Mol. Sci. 2019, 20, 4442. [Google Scholar] [CrossRef]
- Liu, F.; Li, N.; Yu, Y.; Chen, W.; Yu, S.; He, H. Insights into the Regulation of Rice Seed Storability by Seed Tissue-Specific Transcriptomic and Metabolic Profiling. Plants 2022, 11, 1570. [Google Scholar] [CrossRef]
- Delahaie, J.; Hundertmark, M.; Bove, J.; Leprince, O.; Rogniaux, H.; Buitink, J. LEA Polypeptide Profiling of Recalcitrant and Orthodox Legume Seeds Reveals ABI3-Regulated LEA Protein Abundance Linked to Desiccation Tolerance. J. Exp. Bot. 2013, 64, 4559–4573. [Google Scholar] [CrossRef]
- Bailly, C.; El-Maarouf-Bouteau, H.; Corbineau, F. From Intracellular Signaling Networks to Cell Death: The Dual Role of Reactive Oxygen Species in Seed Physiology. Comptes Rendus Biol. 2008, 331, 806–814. [Google Scholar] [CrossRef]
- Zhang, K.; Zhang, Y.; Sun, J.; Meng, J.; Tao, J. Deterioration of Orthodox Seeds During Ageing: Influencing Factors, Physiological Alterations and the Role of Reactive Oxygen Species. Plant Physiol. Biochem. 2021, 158, 475–485. [Google Scholar] [CrossRef]
- Sveinsdottir, H.; Yan, F.; Zhu, Y.; Peiter-Volk, T.; Schubert, S. Seed Ageing-Induced Inhibition of Germination and Post-Germination Root Growth is Related to Lower Activity of Plasma Membrane H (+)-ATPase in Maize Roots. J. Plant Physiol. 2009, 166, 128–135. [Google Scholar] [CrossRef]
- Bailey-Serres, J.; Sorenson, R.; Juntawong, P. Getting the Message Across: Cytoplasmic Ribonucleoprotein Complexes. Trends Plant Sci. 2009, 14, 443–453. [Google Scholar] [CrossRef]
- Zhang, W.; Wang, F.; Chen, Y.; Niu, X.; Li, C.; Yang, X.; Li, S. Identification and Analysis of the Expression of microRNAs During the Low-Temperature Dormancy Release of Tulipa thianschanica Seeds. Agronomy 2023, 13, 3067. [Google Scholar] [CrossRef]
- Long, W.; Yao, X.; Wang, K.; Sheng, Y.; Lv, L. De Novo Transcriptome Assembly of the Cotyledon of Camellia oleifera for Discovery of Genes Regulating Seed Germination. BMC Plant Biol. 2022, 22, 265. [Google Scholar] [CrossRef]
- Nguyen, H.P.; Jeong, H.Y.; Kim, H.; Kim, Y.C.; Lee, C. Molecular and Biochemical Characterization of Rice Pectin Methylesterase Inhibitors (OsPMEIs). Plant Physiol. Biochem. 2016, 101, 105–112. [Google Scholar] [CrossRef]
- Muller, K.; Levesque-Tremblay, G.; Fernandes, A.; Wormit, A.; Bartels, S.; Usadel, B.; Kermode, A. Overexpression of a Pectin Methylesterase Inhibitor in Arabidopsis thaliana Leads to Altered Growth Morphology of the Stem and Defective Organ Separation. Plant Signal. Behav. 2013, 8, e26464. [Google Scholar] [CrossRef]
- Jithesh, M.N.; Wally, O.S.D.; Manfield, I.; Critchley, A.T.; Hiltz, D.; Prithiviraj, B. Analysis of Seaweed Extract-Induced Transcriptome Leads to Identification of a Negative Regulator of Salt Tolerance in Arabidopsis. Hortscience 2012, 47, 704–709. [Google Scholar] [CrossRef]
- Sugimoto, H.; Kusumi, K.; Noguchi, K.; Yano, M.; Yoshimura, A.; Iba, K. The Rice Nuclear Gene, VIRESCENT 2, is Essential for Chloroplast Development and Encodes a Novel Type of Guanylate Kinase Targeted to Plastids and Mitochondria. Plant J. 2007, 52, 512–527. [Google Scholar] [CrossRef]
- Rajjou, L.; Lovigny, Y.; Groot, S.P.; Belghazi, M.; Job, C.; Job, D. Proteome-Wide Characterization of Seed Aging in Arabidopsis: A Comparison between Artificial and Natural Aging Protocols. Plant Physiol. 2008, 148, 620–641. [Google Scholar] [CrossRef]
- Liu, Y.; Lv, Y.; Wei, A.; Guo, M.; Li, Y.; Wang, J.; Wang, X.; Bao, Y. Unfolded Protein Response in Balancing Plant Growth and Stress Tolerance. Front. Plant Sci. 2022, 13, 1019414. [Google Scholar] [CrossRef]
- Shimada, T.; Takagi, J.; Ichino, T.; Shirakawa, M.; Hara-Nishimura, I. Plant Vacuoles. Annu. Rev. Plant Biol. 2018, 69, 123–145. [Google Scholar] [CrossRef]
- Zeng, D.; Qian, Q.; Yasukumi, K.; Hiroshi, T.S.F. Study on Storability and Morphological Index in Rice (Oryza sativa L.) under Artificial Ageing. Acta. Agron. Sin. 2002, 28, 551–554. [Google Scholar]







Disclaimer/Publisher’s Note: The statements, opinions and data contained in all publications are solely those of the individual author(s) and contributor(s) and not of MDPI and/or the editor(s). MDPI and/or the editor(s) disclaim responsibility for any injury to people or property resulting from any ideas, methods, instructions or products referred to in the content. |
© 2024 by the authors. Licensee MDPI, Basel, Switzerland. This article is an open access article distributed under the terms and conditions of the Creative Commons Attribution (CC BY) license (https://creativecommons.org/licenses/by/4.0/).
Share and Cite
Li, F.; Ye, H.; Wang, Y.; Zhou, J.; Zhang, G.; Liu, X.; Lu, X.; Wang, F.; Chen, Q.; Chen, G.; et al. Transcriptomic Profiling of Two Rice Thermo-Sensitive Genic Male Sterile Lines with Contrasting Seed Storability after Artificial Accelerated Aging Treatment. Plants 2024, 13, 945. https://doi.org/10.3390/plants13070945
Li F, Ye H, Wang Y, Zhou J, Zhang G, Liu X, Lu X, Wang F, Chen Q, Chen G, et al. Transcriptomic Profiling of Two Rice Thermo-Sensitive Genic Male Sterile Lines with Contrasting Seed Storability after Artificial Accelerated Aging Treatment. Plants. 2024; 13(7):945. https://doi.org/10.3390/plants13070945
Chicago/Turabian StyleLi, Fan, Hongbing Ye, Yingfeng Wang, Jieqiang Zhou, Guilian Zhang, Xiong Liu, Xuedan Lu, Feng Wang, Qiuhong Chen, Guihua Chen, and et al. 2024. "Transcriptomic Profiling of Two Rice Thermo-Sensitive Genic Male Sterile Lines with Contrasting Seed Storability after Artificial Accelerated Aging Treatment" Plants 13, no. 7: 945. https://doi.org/10.3390/plants13070945
APA StyleLi, F., Ye, H., Wang, Y., Zhou, J., Zhang, G., Liu, X., Lu, X., Wang, F., Chen, Q., Chen, G., Xiao, Y., Tang, W., & Deng, H. (2024). Transcriptomic Profiling of Two Rice Thermo-Sensitive Genic Male Sterile Lines with Contrasting Seed Storability after Artificial Accelerated Aging Treatment. Plants, 13(7), 945. https://doi.org/10.3390/plants13070945

