Transcription Factors behind MYB98 Regulation: What Does the Discovery of SaeM Suggest?
Abstract
1. Introduction
2. Results
2.1. Transcription Factor Pool and Analysis Workflow Preparation



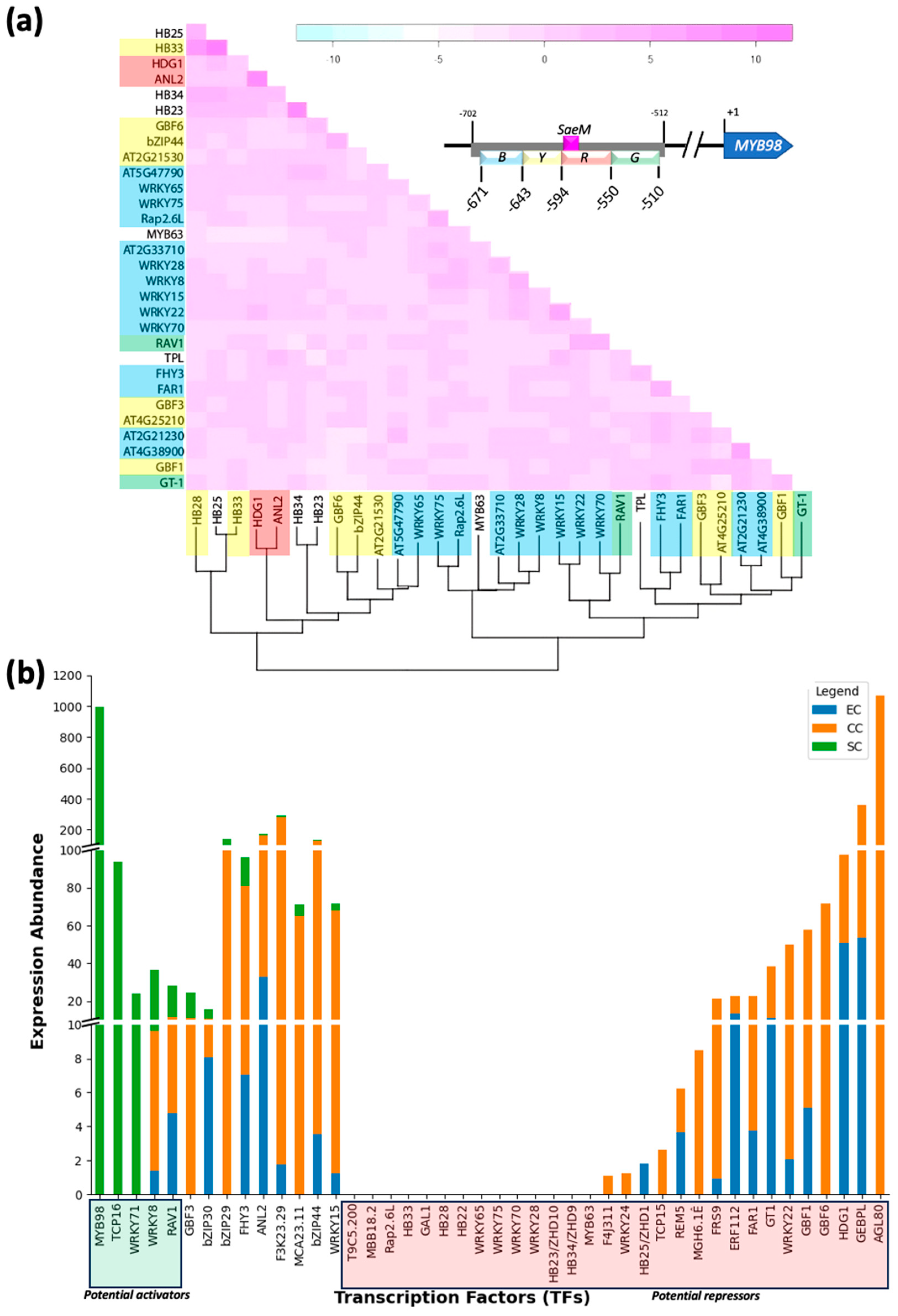
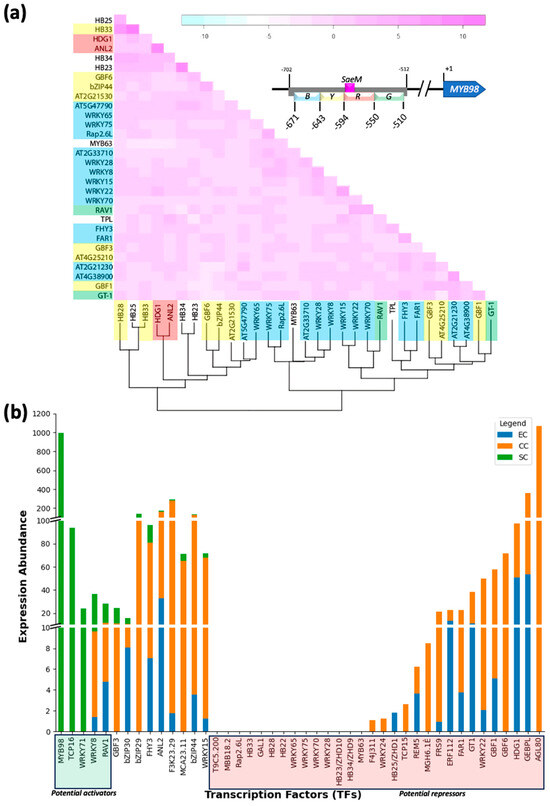
2.2. Co-Expression Potential: An Initial Clue to TF Functionality
2.3. Network Analysis and Potential Physical Association Determination
3. Discussion
3.1. Workflow-Dependent Functional Role Assignment to Putative Upstream TFs
3.2. Potential Multi-TF Regulatory Model of MYB98 Expression
3.3. Potential TFs on Conferring Tissue Specificity to MYB98
3.4. Limitations of Study
4. Materials and Methods
4.1. TF Pool Preparation
4.2. Bioinformatics Analysis
5. Conclusions
Supplementary Materials
Author Contributions
Funding
Data Availability Statement
Conflicts of Interest
References
- Adhikari, P.B.; Zhu, S.; Liu, X.; Huang, C.; Xie, L.; Wu, X.; He, J.; Mitsuda, N.; Peters, B.; Brownfield, L.; et al. Discovery of a cis-regulatory element SaeM involved in dynamic regulation of synergid-specific MYB98. Front. Plant Sci. 2023, 14, 1177058. [Google Scholar] [CrossRef] [PubMed]
- Kasahara, R.D.; Portereiko, M.F.; Sandaklie Nikolova, L.; Rabiger, D.S.; Drews, G.N. MYB98 is required for pollen tube guidance and synergid cell differentiation in Arabidopsis. Plant Cell 2005, 17, 2981–2992. [Google Scholar] [CrossRef] [PubMed]
- Punwani, J.A.; Rabiger, D.S.; Lloyd, A.; Drews, G.N. The MYB98 subcircuit of the synergid gene regulatory network includes genes directly and indirectly regulated by MYB98. Plant J. 2008, 55, 406–414. [Google Scholar] [CrossRef] [PubMed]
- Punwani, J.A.; Rabiger, D.S.; Drews, G.N. MYB98 positively regulates a battery of synergid-expressed genes encoding filiform apparatus–localized proteins. Plant Cell 2007, 19, 2557–2568. [Google Scholar] [CrossRef] [PubMed]
- Okuda, S.; Tsutsui, H.; Shiina, K.; Sprunck, S.; Takeuchi, H.; Yui, R.; Kasahara, R.D.; Hamamura, Y.; Mizukami, A.; Susaki, D.; et al. Defensin-like polypeptide LUREs are pollen tube attractants secreted from synergid cells. Nature 2009, 458, 357. [Google Scholar] [CrossRef] [PubMed]
- Takeuchi, H.; Higashiyama, T. Tip-localized receptors control pollen tube growth and LURE sensing in Arabidopsis. Nature 2016, 531, 245. [Google Scholar] [CrossRef]
- Zhang, M.X.; Zhu, S.S.; Xu, Y.C.; Guo, Y.L.; Yang, W.C.; Li, H.J. Transcriptional repression specifies the central cell for double fertilization. Proc. Natl. Acad. Sci. USA 2020, 117, 6231–6236. [Google Scholar] [CrossRef] [PubMed]
- Li, H.J.; Zhu, S.S.; Zhang, M.X.; Wang, T.; Liang, L.; Xue, Y.; Shi, D.Q.; Liu, J.; Yang, W.C. Arabidopsis CBP1 is a novel regulator of transcription initiation in central cell-mediated pollen tube guidance. Plant Cell 2015, 27, 2880–2893. [Google Scholar] [CrossRef]
- Siggers, T.; Duyzend, M.H.; Reddy, J.; Khan, S.; Bulyk, M.L. Non-DNA-binding cofactors enhance DNA-binding specificity of a transcriptional regulatory complex. Mol. Syst. Biol. 2011, 7, 555. [Google Scholar] [CrossRef] [PubMed]
- Slattery, M.; Riley, T.; Liu, P.; Abe, N.; Gomez-Alcala, P.; Dror, I.; Zhou, T.; Rohs, R.; Honig, B.; Bussemaker, H.J.; et al. Cofactorbinding evokes latent differences in dna binding specificity between hox proteins. Cell 2011, 147, 1270–1282. [Google Scholar] [CrossRef]
- Siggers, T.; Gordân, R. Protein–DNA binding: Complexities and multi-protein codes. Nucleic Acids Res. 2013, 42, 2099–2111. [Google Scholar] [CrossRef] [PubMed]
- Marklund, E.; Mao, G.; Yuan, J.; Zikrin, S.; Abdurakhmanov, E.; Deindl, S.; Elf, J. Sequence specificity in DNA binding is mainly governed by association. Science 2022, 375, 442–445. [Google Scholar] [CrossRef]
- Lai, X.; Stigliani, A.; Vachon, G.; Carles, C.; Smaczniak, C.; Zubieta, C.; Kaufmann, K.; Parcy, F. Building transcription factor binding site models to understand gene regulation in plants. Mol. Plant 2019, 12, 743–763. [Google Scholar] [CrossRef] [PubMed]
- Henry, Y.; Bedhomme, M.; Blanc, G. History, protohistory and prehistory of the Arabidopsis thaliana chromosome complement. Trends Plant Sci. 2006, 11, 267–273. [Google Scholar] [CrossRef] [PubMed]
- Ku, H.M.; Vision, T.; Liu, J.; Tanksley, S.D. Comparing sequenced segments of the tomato and Arabidopsis genomes: Large-scale duplication followed by selective gene loss creates a network of synteny. Proc. Natl. Acad. Sci. USA 2000, 97, 9121–9126. [Google Scholar] [CrossRef] [PubMed]
- Kolesov, G.; Wunderlich, Z.; Laikova, O.N.; Gelfand, M.S.; Mirny, L.A. How gene order is influenced by the biophysics of transcription regulation. Proc. Natl. Acad. Sci. USA 2007, 104, 13948–13953. [Google Scholar] [CrossRef]
- Zhou, D.X. Regulatory mechanism of plant gene transcription by GT-elements and GT-factors. Trends Plant Sci. 1999, 4, 210–214. [Google Scholar] [CrossRef] [PubMed]
- Kagaya, Y.; Ohmiya, K.; Hattori, T. RAV1, a novel DNA-binding protein, binds to bipartite recognition sequence through two distinct DNA-binding domains uniquely found in higher plants. Nucleic Acids Res. 1999, 27, 470–478. [Google Scholar] [CrossRef]
- Chow, C.-N.; Yang, C.-W.; Wu, N.-Y.; Wang, H.-T.; Tseng, K.-C.; Chiu, Y.-H.; Lee, T.-Y.; Chang, W.-C. PlantPAN 4.0: Updated database for identifying conserved non-coding sequences and exploring dynamic transcriptional regulation in plant promoters. Nucleic Acids Res. 2023, 52, D1569–D1578. [Google Scholar] [CrossRef] [PubMed]
- Weirauch, M.T.; Yang, A.; Albu, M.; Cote, A.G.; Montenegro-Montero, A.; Drewe, P.; Najafabadi, H.S.; Lambert, S.A.; Mann, I.; Cook, K.; et al. Determination and inference of eukaryotic transcription factor sequence specificity. Cell 2014, 158, 1431–1443. [Google Scholar] [CrossRef]
- Winter, D.; Vinegar, B.; Nahal, H.; Ammar, R.; Wilson, G.V.; Provart, N.J. An “Electronic Fluorescent Pictograph” browser for exploring and analyzing large-scale biological data sets. PLoS ONE 2007, 2, e718. [Google Scholar] [CrossRef] [PubMed]
- Obayashi, T.; Hibara, H.; Kagaya, Y.; Aoki, Y.; Kinoshita, K. ATTED-II v11: A plant gene coexpression database using a sample balancing technique by subagging of principal components. Plant Cell Physiol. 2022, 147, 1270–1282. [Google Scholar] [CrossRef] [PubMed]
- Song, Q.; Ando, A.; Jiang, N.; Ikeda, Y.; Chen, Z.J. Single-cell RNA-seq analysis reveals ploidy-dependent and cell-specific transcriptome changes in Arabidopsis female gametophytes. Genome Biol. 2020, 21, 178. [Google Scholar] [CrossRef] [PubMed]
- Del Toro, N.; Shrivastava, A.; Ragueneau, E.; Meldal, B.; Combe, C.; Barrera, E.; Perfetto, L.; How, K.; Ratan, P.; Shirodkar, G.; et al. The IntAct database: Efficient access to fine-grained molecular interaction data. Nucleic Acids Res. 2021, 50, D648–D653. [Google Scholar] [CrossRef]
- Yang, J.; Liu, Y.; Yan, H.; Tian, T.; You, Q.; Zhang, L.; Xu, W.; Su, Z. PlantEAR: Functional analysis platform for plant EAR motif-containing proteins. Front. Genet. 2018, 9, 416371. [Google Scholar] [CrossRef] [PubMed]
- Kagale, S.; Rozwadowski, K. EAR motif-mediated transcriptional repression in plants. Epigenetics 2011, 6, 141–146. [Google Scholar] [CrossRef] [PubMed]
- Kulkarni, S.R.; Vaneechoutte, D.; van de Velde, J.; Vandepoele, K. TF2Network: Predicting transcription factor regulators and gene regulatory networks in Arabidopsis using publicly available binding site information. Nucleic Acids Res. 2017, 46, e31. [Google Scholar] [CrossRef] [PubMed]
- Guo, D.; Zhang, J.; Wang, X.; Han, X.; Wei, B.; Wang, J.; Li, B.; Yu, H.; Huang, Q.; Gu, H.; et al. The WRKY transcription factor WRKY71/EXB1 controls shoot branching by transcriptionally regulating RAX genes in Arabidopsis. Plant Cell 2015, 27, 3112–3127. [Google Scholar] [CrossRef] [PubMed]
- Yu, Y.; Liu, Z.; Wang, L.; Kim, S.-G.; Seo, P.J.; Qiao, M.; Wang, N.; Li, S.; Cao, X.; Park, C.-M.; et al. WRKY71 accelerates flowering via the direct activation of FLOWERING LOCUS T and LEAFY in Arabidopsis thaliana. Plant J. 2016, 85, 96–106. [Google Scholar] [CrossRef] [PubMed]
- Chevalier, F.; Perazza, D.; Laporte, F.; Le Hénanff, G.; Hornitschek, P.; Bonneville, J.M.; Herzog, M.; Vachon, G. GeBP and GeBP-like proteins are noncanonical leucine-zipper transcription factors that regulate cytokinin response in Arabidopsis. Plant Physiol. 2008, 146, 1142–1154. [Google Scholar] [CrossRef] [PubMed][Green Version]
- Villain, P.; Mache, R.; Zhou, D.X. The Mechanism of GT Element-mediated Cell Type-specific Transcriptional Control. J. Biol. Chem. 1996, 271, 32593–32598. [Google Scholar] [CrossRef] [PubMed]
- O’Malley, R.C.; Huang, S.-S.C.; Song, L.; Lewsey, M.G.; Bartlett, A.; Nery, J.R.; Galli, M.; Gallavotti, A.; Ecker, J.R. Cistrome and epicistrome features shape the regulatory DNA landscape. Cell 2016, 165, 1280–1292. [Google Scholar] [CrossRef] [PubMed]
- Cantalapiedra, C.P.; Hernández-Plaza, A.; Letunic, I.; Bork, P.; Huerta-Cepas, J. eggNOG-mapper v2: Functional Annotation, Orthology Assignments, and Domain Prediction at the Metagenomic Scale. Mol. Biol. Evol. 2021, 38, 5825–5829. [Google Scholar] [CrossRef] [PubMed]
- Kasahara, R.D.; Notaguchi, M.; Honma, Y. Discovery of pollen tube-dependent ovule enlargement morphology phenomenon, a new step in plant reproduction. Commun. Integr. Biol. 2017, 10, e1338989. [Google Scholar] [CrossRef]
- Susaki, D.; Izumi, R.; Oi, T.; Takeuchi, H.; Shin, J.M.; Sugi, N.; Kinoshita, T.; Higashiyama, T.; Kawashima, T.; Maruyama, D. F-actin regulates the polarized secretion of pollen tube attractants in Arabidopsis synergid cells. Plant Cell 2022, 35, 1222–1240. [Google Scholar] [CrossRef] [PubMed]






Disclaimer/Publisher’s Note: The statements, opinions and data contained in all publications are solely those of the individual author(s) and contributor(s) and not of MDPI and/or the editor(s). MDPI and/or the editor(s) disclaim responsibility for any injury to people or property resulting from any ideas, methods, instructions or products referred to in the content. |
© 2024 by the authors. Licensee MDPI, Basel, Switzerland. This article is an open access article distributed under the terms and conditions of the Creative Commons Attribution (CC BY) license (https://creativecommons.org/licenses/by/4.0/).
Share and Cite
Adhikari, P.B.; Liu, X.; Huang, C.; Mitsuda, N.; Notaguchi, M.; Kasahara, R.D. Transcription Factors behind MYB98 Regulation: What Does the Discovery of SaeM Suggest? Plants 2024, 13, 1007. https://doi.org/10.3390/plants13071007
Adhikari PB, Liu X, Huang C, Mitsuda N, Notaguchi M, Kasahara RD. Transcription Factors behind MYB98 Regulation: What Does the Discovery of SaeM Suggest? Plants. 2024; 13(7):1007. https://doi.org/10.3390/plants13071007
Chicago/Turabian StyleAdhikari, Prakash B., Xiaoyan Liu, Chen Huang, Nobutaka Mitsuda, Michitaka Notaguchi, and Ryushiro Dora Kasahara. 2024. "Transcription Factors behind MYB98 Regulation: What Does the Discovery of SaeM Suggest?" Plants 13, no. 7: 1007. https://doi.org/10.3390/plants13071007
APA StyleAdhikari, P. B., Liu, X., Huang, C., Mitsuda, N., Notaguchi, M., & Kasahara, R. D. (2024). Transcription Factors behind MYB98 Regulation: What Does the Discovery of SaeM Suggest? Plants, 13(7), 1007. https://doi.org/10.3390/plants13071007

