Genome-Wide Analysis of Aux/IAA Gene Family in Artemisia argyi: Identification, Phylogenetic Analysis, and Determination of Response to Various Phytohormones
Abstract
1. Introduction
2. Results
2.1. Identification of the Aux/IAA Genes in A. argyi
2.2. Chromosomal Distribution, Collinear Prediction, and Sequence Similarity Analysis of AaIAA Genes
2.3. Gene Structure, Motif Composition, and Promoter Cis-Element Analysis of AaIAA Genes
2.4. GO Annotation of AaIAA Genes
2.5. Phylogenetic Relationship of Aux/IAA Genes in A. thaliana and A. argyi
2.6. Protein Interaction Prediction Analysis of Aux/IAA Proteins in A. argyi
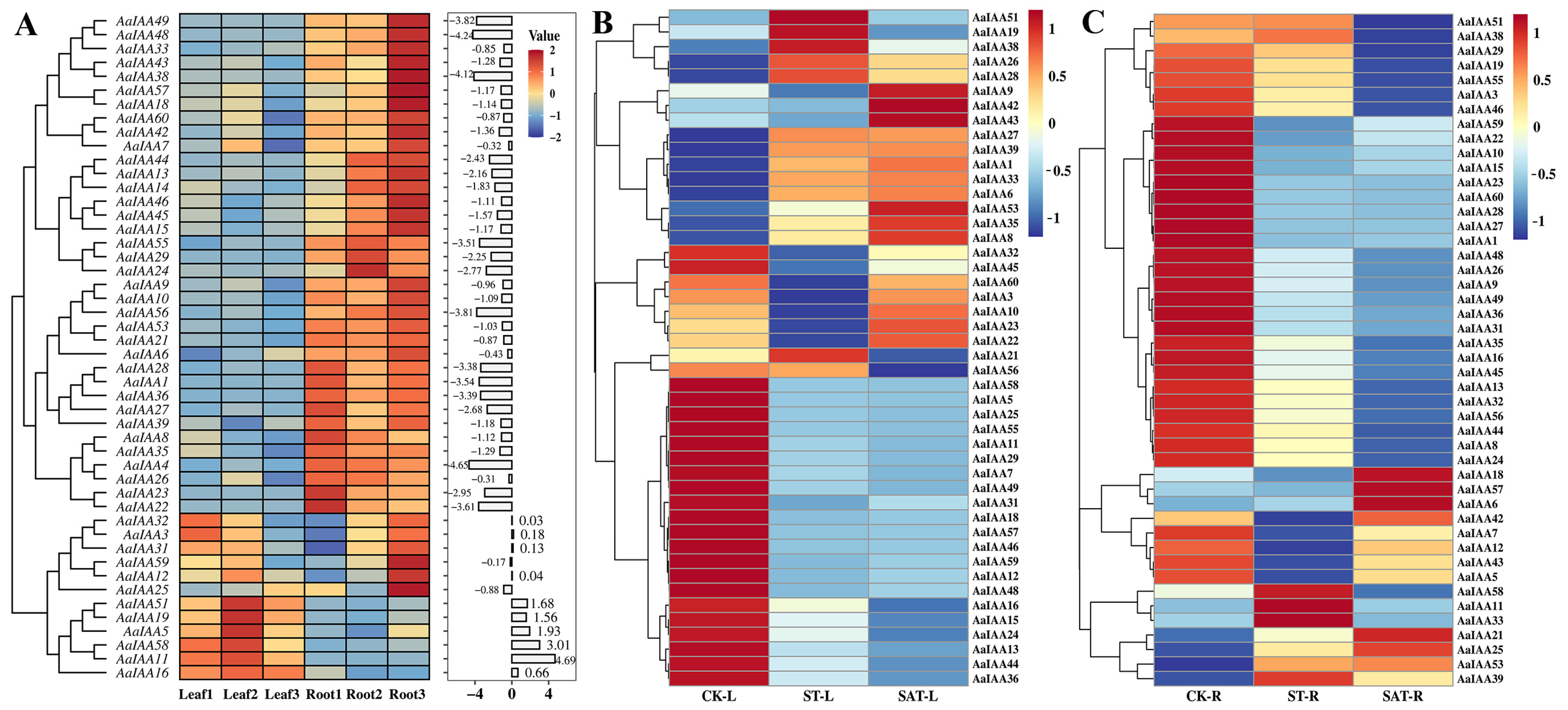
2.7. Expression Analysis of AaIAA Genes in Leaf and Root, and in Response to Salt and Saline-Alkali Stresse
2.8. Differential Expression Patterns of AaAux/IAA Genes in Response to Different Hormones Treatment
3. Discussion
3.1. Characterization and Structure of the AaIAA Family Genes in A. argyi
3.2. Tissue-Specific Expression of Aux/IAA Genes in A. argyi
3.3. Adversity and Hormone Responses of Aux/IAA Genes in A. argyi
3.4. Possible Correlation between Aux/IAA Gene and Switching to Secondary Metabolism in A. argyi
4. Materials and Methods
4.1. Plant Material, Growth Conditions, and Hormone Treatment
4.2. Identification of Aux/IAA Genes in A. argyi
4.3. Gene Structural, Motif Scanning and Phylogenetic Analysis of Aux/IAA Genes in A. argyi
4.4. Cis-Elements Analysis in the Promoter Regions of Aux/IAA Genes
4.5. Collinearity and Specific Duplication Events Analysis
4.6. GO Functional Identification
4.7. Transcriptome Analysis Based on RNA-Seq Data
4.8. RNA Extraction and RT-qPCR Analysis
5. Conclusions
Supplementary Materials
Author Contributions
Funding
Data Availability Statement
Conflicts of Interest
References
- Liu, Y.; He, Y.A.; Wang, F.; Xu, R.C.; Yang, M.; Ci, Z.M.; Wu, Z.F.; Zhang, D.K.; Lin, J.Z. From longevity grass to contemporary soft gold: Explore the chemical constituents, pharmacology, and toxicology of Artemisia argyi H.Lev. & vaniot essential oil. J. Ethnopharmacol. 2021, 279, 114404. [Google Scholar]
- Wang, W.; Zhang, X.-K.; Wu, N.; Fu, Y.-J.; Zu, Y.-G. Antimicrobial activities of essential oil from Artemisiae argyi leaves. J. For. Res. 2006, 17, 332–334. [Google Scholar] [CrossRef]
- Jiang, Z.; Guo, X.; Zhang, K.; Sekaran, G.; Cao, B.; Zhao, Q.; Zhang, S.; Kirby, G.M.; Zhang, X. The Essential Oils and Eucalyptol from Artemisia vulgaris L. Prevent Acetaminophen-Induced Liver Injury by Activating Nrf2–Keap1 and Enhancing APAP Clearance through Non-Toxic Metabolic Pathway. Front. Pharmacol. 2019, 10, 782. [Google Scholar] [CrossRef] [PubMed]
- Anfang, M.; Shani, E. Transport mechanisms of plant hormones. Curr. Opin. Plant Biol. 2021, 63, 102055. [Google Scholar] [CrossRef] [PubMed]
- Kepinski, S.; Leyser, O. The Arabidopsis F-box protein TIR1 is an auxin receptor. Nature 2005, 435, 446–451. [Google Scholar] [CrossRef] [PubMed]
- Tan, X.; Calderon-Villalobos, L.I.A.; Sharon, M.; Zheng, C.X.; Robinson, C.V.; Estelle, M.; Zheng, N. Mechanism of auxin perception by the TIR1 ubiquitin ligase. Nature 2007, 446, 640–645. [Google Scholar] [CrossRef] [PubMed]
- Dharmasiri, N.; Dharmasiri, S.; Weijers, D.; Lechner, E.; Yamada, M.; Hobbie, L.; Ehrismann, J.S.; Jürgens, G.; Estelle, M. Plant development is regulated by a family of auxin receptor F box proteins. Dev. Cell 2005, 9, 109–119. [Google Scholar] [CrossRef] [PubMed]
- Meng, N.; Tan, X.; Caldeon-Villalobos, L.I.A.; Estelle, M. Mechanism of Auxin Perception by the SCF-TIR1 Ubiquitin Ligase. FASEB J. 2008, 22, 260.1. [Google Scholar]
- Hagen, G.; Guilfoyle, T. Auxin-responsive gene expression: Genes, promoters and regulatory factors. Plant Mol. Biol. 2002, 49, 373–385. [Google Scholar] [CrossRef]
- Abel, S.; Nguyen, M.D.; Theologis, A. ThePS-IAA4/5-like Family of Early Auxin-inducible mRNAs in Arabidopsis thaliana. J. Mol. Biol. 1995, 251, 533–549. [Google Scholar] [CrossRef]
- Szemenyei, H.; Hannon, M.; Long, J.A. TOPLESS mediates auxin-dependent transcriptional repression during Arabidopsis embryogenesis. Science 2008, 319, 1384–1386. [Google Scholar] [CrossRef]
- Gray, W.M.; Kepinski, S.; Rouse, D.; Leyser, O.; Estelle, M. Auxin regulates SCFTIR1-dependent degradation of AUX/IAA proteins. Nature 2001, 414, 271–276. [Google Scholar] [CrossRef] [PubMed]
- Korasick, D.A.; Westfall, C.S.; Lee, S.G.; Nanao, M.H.; Dumas, R.; Hagen, G.; Guilfoyle, T.J.; Jez, J.M.; Strader, L.C. Molecular basis for AUXIN RESPONSE FACTOR protein interaction and the control of auxin response repression. Proc. Natl. Acad. Sci. USA 2014, 111, 5427–5432. [Google Scholar] [CrossRef] [PubMed]
- Yang, X.Q.; Lee, S.; So, J.H.; Dharmasiri, S.; Dharmasiri, N.; Ge, L.; Jensen, C.; Hangarter, R.; Hobbie, L.; Estelle, M. The IAA1 protein is encoded by AXR5 and is a substrate of SCFTIR1. Plant J. 2004, 40, 772–782. [Google Scholar] [CrossRef] [PubMed]
- Wang, J.; Yan, D.W.; Yuan, T.T.; Gao, X.; Lu, Y.T. A gain-of-function mutation in IAA8 alters Arabidopsis floral organ development by change of jasmonic acid level. Plant Mol. Biol. 2013, 82, 71–83. [Google Scholar] [CrossRef] [PubMed]
- Song, Y.L.; You, J.; Xiong, L.Z. Characterization of OsIAA1 gene, a member of rice Aux/IAA family involved in auxin and brassinosteroid hormone responses and plant morphogenesis. Plant Mol. Biol. 2009, 70, 297–309. [Google Scholar] [CrossRef] [PubMed]
- Song, Y.; Xu, Z.-F. Ectopic Overexpression of an AUXIN/INDOLE-3-ACETIC ACID (Aux/IAA) Gene OsIAA4 in Rice Induces Morphological Changes and Reduces Responsiveness to Auxin. Int. J. Mol. Sci. 2013, 14, 13645–13656. [Google Scholar] [CrossRef]
- Chen, S.-H.; Zhou, L.-J.; Xu, P.; Xue, H.-W. SPOC domain-containing protein Leaf inclination3 interacts with LIP1 to regulate rice leaf inclination through auxin signaling. PLoS Genet. 2018, 14, e1007829. [Google Scholar] [CrossRef]
- Salehin, M.; Li, B.H.; Tang, M.; Katz, E.; Song, L.; Ecker, J.R.; Kliebenstein, D.J.; Estelle, M. Auxin-sensitive Aux/IAA proteins mediate drought tolerance in Arabidopsis by regulating glucosinolate levels. Nat. Commun. 2019, 10, 4021. [Google Scholar] [CrossRef] [PubMed]
- Jain, M.; Khurana, J.P. Transcript profiling reveals diverse roles of auxin-responsive genes during reproductive development and abiotic stress in rice. FEBS J. 2009, 276, 3148–3162. [Google Scholar] [CrossRef]
- Jung, H.; Lee, D.-K.; Choi, Y.D.; Kim, J.-K. OsIAA6, a member of the rice Aux/IAA gene family, is involved in drought tolerance and tiller outgrowth. Plant Sci. 2015, 236, 304–312. [Google Scholar] [CrossRef]
- Zhang, A.; Yang, X.; Lu, J.; Song, F.; Sun, J.; Wang, C.; Lian, J.; Zhao, L.; Zhao, B. OsIAA20, an Aux/IAA protein, mediates abiotic stress tolerance in rice through an ABA pathway. Plant Sci. 2021, 308, 110903. [Google Scholar] [CrossRef]
- Deng, W.; Yan, F.; Liu, M.; Wang, X.; Li, Z. Down-regulation of SlIAA15 in tomato altered stem xylem development and production of volatile compounds in leaf exudates. Plant Signal. Behav. 2013, 7, 911–913. [Google Scholar] [CrossRef]
- Overvoorde, P.J.; Okushima, Y.; Alonso, J.M.; Chan, A.; Chang, C.; Ecker, J.R.; Hughes, B.; Liu, A.; Onodera, C.; Quach, H.; et al. Functional Genomic Analysis of the AUXIN/INDOLE-3-ACETIC ACID Gene Family Members in Arabidopsis thaliana. Plant Cell 2005, 17, 3282–3300. [Google Scholar] [CrossRef]
- Kalluri, U.C.; DiFazio, S.P.; Brunner, A.M.; Tuskan, G.A. Genome-wide analysis of Aux/IAA and ARF gene families in Populus trichocarpa. BMC Plant Biol. 2007, 7, 59. [Google Scholar] [CrossRef]
- Jiang, L.; Li, Z.; Yu, X.; Liu, C. Bioinformatics analysis of Aux/IAA gene family in maize. Agron. J. 2021, 113, 932–942. [Google Scholar] [CrossRef]
- Huang, B.; Qi, Y.X.; Huang, X.S.; Yang, P. Genome-wide identification and co-expression network analysis of Aux/IAA gene family in Salvia miltiorrhiza. PeerJ 2023, 11, e15212. [Google Scholar] [CrossRef]
- Si, C.; Zeng, D.Q.; da Silva, J.A.T.; Qiu, S.X.; Duan, J.; Bai, S.; He, C.M. Genome-wide identification of Aux/IAA and ARF gene families reveal their potential roles in flower opening of Dendrobium officinale. BMC Genom. 2023, 24, 199. [Google Scholar] [CrossRef] [PubMed]
- Huang, X.; Bao, Y.N.; Wang, B.; Liu, L.J.; Chen, J.; Dai, L.J.; Peng, D.X. Identification and expression of Aux/IAA, ARF, and LBD family transcription factors in Boehmeria nivea. Biol. Plant. 2016, 60, 244–250. [Google Scholar] [CrossRef]
- Chen, H.; Guo, M.; Dong, S.; Wu, X.; Zhang, G.; He, L.; Jiao, Y.; Chen, S.; Li, L.; Luo, H. A chromosome-scale genome assembly of Artemisia argyi reveals unbiased subgenome evolution and key contributions of gene duplication to volatile terpenoid diversity. Plant Commun. 2023, 4, 100516. [Google Scholar] [CrossRef] [PubMed]
- Bowers, J.E.; Chapman, B.A.; Rong, J.; Paterson, A.H. Unravelling angiosperm genome evolution by phylogenetic analysis of chromosomal duplication events. Nature 2003, 422, 433–438. [Google Scholar] [CrossRef]
- Darzentas, N. Circoletto: Visualizing sequence similarity with Circos. Bioinformatics 2010, 26, 2620–2621. [Google Scholar] [CrossRef]
- Wang, F.; Liu, M.; Qiu, R.; Ji, C. The dual role of ubiquitin-like protein Urm1 as a protein modifier and sulfur carrier. Protein Cell 2011, 2, 612–619. [Google Scholar] [CrossRef] [PubMed]
- Richter, W.F.; Nayak, S.; Iwasa, J.; Taatjes, D.J. The Mediator complex as a master regulator of transcription by RNA polymerase II. Nat. Rev. Mol. Cell Biol. 2022, 23, 732–749. [Google Scholar] [CrossRef] [PubMed]
- Brooks, M.J.; Rajasimha, H.K.; Roger, J.E.; Swaroop, A. Next-generation sequencing facilitates quantitative analysis of wild-type and Nrl−/− retinal transcriptomes. Mol. Vis. 2011, 17, 3034–3054. [Google Scholar] [PubMed]
- Mazzoni-Putman, S.M.; Brumos, J.; Zhao, C.S.; Alonso, J.M.; Stepanova, A.N. Auxin Interactions with Other Hormones in Plant Development. Cold Spring Harb. Perspect. Biol. 2021, 13, a039990. [Google Scholar] [CrossRef] [PubMed]
- Enders, T.A.; Strader, L.C. Auxin Activity: Past, Present, and Future. Am. J. Bot. 2015, 102, 180–196. [Google Scholar] [CrossRef] [PubMed]
- Chandler, J.W. Auxin response factors. Plant Cell Environ. 2016, 39, 1014–1028. [Google Scholar] [CrossRef] [PubMed]
- Paul, P.; Dhandapani, V.; Rameneni, J.J.; Li, X.; Sivanandhan, G.; Choi, S.R.; Pang, W.; Im, S.; Lim, Y.P. Genome-Wide Analysis and Characterization of Aux/IAA Family Genes in Brassica rapa. PLoS ONE 2016, 11, e0151522. [Google Scholar] [CrossRef] [PubMed]
- Singh, V.K.; Jain, M. Genome-wide survey and comprehensive expression profiling of Aux/IAA gene family in chickpea and soybean. Front. Plant Sci. 2015, 6, 918. [Google Scholar] [CrossRef]
- Li, H.T.; Wang, B.; Zhang, Q.H.; Wang, J.; King, G.J.; Liu, K.D. Genome-wide analysis of the auxin/indoleacetic acid (Aux/IAA) gene family in allotetraploid rapeseed (Brassica napus L.). BMC Plant Biol. 2017, 17, 204. [Google Scholar] [CrossRef]
- Tiwari, S.B.; Hagen, G.; Guilfoyle, T.J. Aux/IAA proteins contain a potent transcriptional repression domain. Plant Cell 2004, 16, 533–543. [Google Scholar] [CrossRef] [PubMed]
- Dreher, K.A.; Brown, J.; Saw, R.E.; Callis, J. The Arabidopsis Aux/IAA protein family has diversified in degradation and auxin responsiveness. Plant Cell 2006, 18, 699–714. [Google Scholar] [CrossRef]
- Cho, H.; Ryu, H.; Rho, S.; Hill, K.; Smith, S.; Audenaert, D.; Park, J.; Han, S.; Beeckman, T.; Bennett, M.J.; et al. A secreted peptide acts on BIN2-mediated phosphorylation of ARFs to potentiate auxin response during lateral root development. Nat. Cell Biol. 2014, 16, 66–76. [Google Scholar] [CrossRef]
- Ke, Y.G.; Abbas, F.; Zhou, Y.W.; Yu, R.C.; Yue, Y.C.; Li, X.Y.; Yu, Y.Y.; Fan, Y.P. Genome-Wide Analysis and Characterization of the Aux/IAA Family Genes Related to Floral Scent Formation in Hedychium coronarium. Int. J. Mol. Sci. 2019, 20, 3235. [Google Scholar] [CrossRef] [PubMed]
- Qiao, L.Y.; Zhang, X.J.; Han, X.; Zhang, L.; Li, X.; Zhan, H.X.; Mat, J.; Luo, P.G.; Zhane, W.P.; Cui, L.; et al. A genome-wide analysis of the auxin/indole-3-acetic acid gene family in hexaploid bread wheat (Triticum aestivum L.). Front. Plant Sci. 2015, 6, 770. [Google Scholar] [CrossRef] [PubMed]
- Yang, F.; Zhang, X.X.; Tian, R.F.; Zhu, L.W.; Liu, F.; Chen, Q.F.; Shi, X.J.; Huo, D.A. Genome-Wide Analysis of the Auxin/Indoleacetic Acid Gene Family and Response to Indole-3-Acetic Acid Stress in Tartary Buckwheat (Fagopyrum tataricum). Int. J. Genom. 2021, 2021, 3102399. [Google Scholar] [CrossRef]
- Zhu, Z.X.; Liu, Y.; Liu, S.J.; Mao, C.Z.; Wu, Y.R.; Wu, P. A Gain-of-Function Mutation in OsIAA11 Affects Lateral Root Development in Rice. Mol. Plant 2012, 5, 154–161. [Google Scholar] [CrossRef] [PubMed]
- Lv, B.S.; Yu, Q.Q.; Liu, J.J.; Wen, X.J.; Yan, Z.W.; Hu, K.Q.; Li, H.B.; Kong, X.P.; Li, C.L.; Tian, H.Y.; et al. Non-canonical AUX/IAA protein IAA33 competes with canonical AUX/IAA repressor IAA5 to negatively regulate auxin signaling. EMBO J. 2020, 39, e101515. [Google Scholar] [CrossRef]
- Salma, C.; Alain, L.; Claude, P.J.; Mondher, B. Tomato Aux/IAA3 and HOOKLESS are important actors of the interplay between auxin and ethylene during apical hook formation. Plant Signal. Behav. 2009, 4, 559–560. [Google Scholar] [CrossRef]
- Rinaldi, M.A.; Liu, J.; Enders, T.A.; Bartel, B.; Strader, L.C. A gain-of-function mutation in IAA16 confers reduced responses to auxin and abscisic acid and impedes plant growth and fertility. Plant Mol. Biol. 2012, 79, 359–373. [Google Scholar] [CrossRef]
- Su, Y.X.; Wang, G.L.; Huang, Z.Y.; Hu, L.L.; Fu, T.; Wang, X.Y. Silencing GhIAA43, a member of cotton AUX/IAA genes, enhances wilt resistance via activation of salicylic acid-mediated defenses. Plant Sci. 2022, 314, 111126. [Google Scholar] [CrossRef]
- Collum, T.D.; Padmanabhan, M.S.; Hsieh, Y.C.; Culver, J.N. Tobacco mosaic virus-directed reprogramming of auxin/indole acetic acid protein transcriptional responses enhances virus phloem loading. Proc. Natl. Acad. Sci. USA 2016, 113, E2740–E2749. [Google Scholar] [CrossRef] [PubMed]
- Qiao, J.; Luo, Z.; Li, Y.; Ren, G.; Liu, C.; Ma, X. Effect of abscisic acid on accumulation of five active components in root of Glycyrrhiza uralensis. Molecules 2017, 22, 1982. [Google Scholar] [CrossRef] [PubMed]
- Sharifi, Y.; Nematzadeh, G.A.; Ghasemi Omran, V.; Tavabe Ghavami, T.S.; Ebrahimzadeh, M.A. Effect of salicylic acid on phenols and flavonoids content in callus culture of Iranian sodab (Ruta graveolens): A threatened medicinal plant of north of Iran. Tabari Biomed. Stud. Res. J. 2019, 1, 32–36. [Google Scholar]
- Yang, Y.; Huang, J.; Ding, J. Interaction between exogenous brassinolide, IAA and BAP in secondary metabolism of cultured Onosma paniculatum cells. Plant Growth Regul. 2003, 39, 253–261. [Google Scholar] [CrossRef]
- Wang, Y.; Wang, N.; Xu, H.; Jiang, S.; Fang, H.; Su, M.; Zhang, Z.; Zhang, T.; Chen, X. Auxin regulates anthocyanin biosynthesis through the Aux/IAA–ARF signaling pathway in apple. Hortic. Res. 2018, 5, 59. [Google Scholar] [CrossRef] [PubMed]
- Yang, L.; Yan, Y.; Zhao, B.; Xu, H.; Su, X.; Dong, C. Study on the Regulation of Exogenous Hormones on the Absorption of Elements and the Accumulation of Secondary Metabolites in the Medicinal Plant Artemisia argyi Leaves. Metabolites 2022, 12, 984. [Google Scholar] [CrossRef]
- Li, Y.; Kong, D.; Fu, Y.; Sussman, M.R.; Wu, H. The effect of developmental and environmental factors on secondary metabolites in medicinal plants. Plant Physiol. Biochem. 2020, 148, 80–89. [Google Scholar] [CrossRef]
- Li, J.; Wang, L.; Chen, S.; Yang, H.; Guo, K.; Ma, R.; Lian, C. Establishment of Plant Tissue Culture System for Artemisia argyi. Mol. Plant Breed. 2023. Available online: http://kns.cnki.net/kcms/detail/46.1068.S.20230517.0916.004.html (accessed on 17 May 2023). (In Chinese).
- Pasternak, T.P.; Steinmacher, D. Plant Growth Regulation in Cell and Tissue Culture In Vitro. Plants 2024, 13, 327. [Google Scholar] [CrossRef]
- Chen, C.; Chen, H.; Zhang, Y.; Thomas, H.R.; Frank, M.H.; He, Y.; Xia, R. TBtools: An Integrative Toolkit Developed for Interactive Analyses of Big Biological Data. Mol. Plant 2020, 13, 1194–1202. [Google Scholar] [CrossRef]
- Tamura, K.; Stecher, G.; Peterson, D.; Filipski, A.; Kumar, S. MEGA6: Molecular Evolutionary Genetics Analysis Version 6.0. Mol. Biol. Evol. 2013, 30, 2725–2729. [Google Scholar] [CrossRef] [PubMed]
- Wang, Y.; Tang, H.; DeBarry, J.D.; Tan, X.; Li, J.; Wang, X.; Lee, T.-H.; Jin, H.; Marler, B.; Guo, H.; et al. MCScanX: A toolkit for detection and evolutionary analysis of gene synteny and collinearity. Nucleic Acids Res. 2012, 40, e49. [Google Scholar] [CrossRef]
- Lyu, F.; Han, F.; Ge, C.; Mao, W.; Chen, L.; Hu, H.; Chen, G.; Lang, Q.; Fang, C. OmicStudio: A composable bioinformatics cloud platform with real-time feedback that can generate high-quality graphs for publication. iMeta 2023, 2, e85. [Google Scholar] [CrossRef]
- Lian, C.L.; Zhang, B.; Yang, J.F.; Lan, J.X.; Yang, H.; Guo, K.H.; Li, J.J.; Chen, S.Q. Validation of suitable reference genes by various algorithms for gene expression analysis in Isodon rubescens under different abiotic stresses. Sci. Rep. 2022, 12, 19599. [Google Scholar] [CrossRef] [PubMed]
- Livak, K.J.; Schmittgen, T.D. Analysis of relative gene expression data using real-time quantitative PCR and the 2−ΔΔCT Method. Methods 2001, 25, 402–408. [Google Scholar] [CrossRef] [PubMed]








| Gene Name | Gene ID | Amino Acids Number (aa) | Molecular Weight (Da) | Isoelectric Point (pI) | Instability Index | Aliphatic Index | Grand Average of Hydropathicity | Subcellular Localization |
|---|---|---|---|---|---|---|---|---|
| AaIAA1 | Aarg01G001560.1 | 255 | 28,351.05 | 8.37 | 50.14 | 58.9 | −0.687 | Nuclear |
| AaIAA2 | Aarg01G004030.1 | 206 | 23,404.46 | 6.88 | 47.62 | 69.95 | −0.702 | Nuclear |
| AaIAA3 | Aarg01G011540.1 | 191 | 21,670.62 | 5.62 | 60.92 | 63.25 | −0.699 | Nuclear |
| AaIAA4 | Aarg02G020290.1 | 194 | 22,104.6 | 8.98 | 40.02 | 81.24 | −0.424 | Nuclear |
| AaIAA5 | Aarg02G020300.1 | 158 | 17,806.49 | 5.64 | 40.72 | 65.95 | −0.477 | Nuclear |
| AaIAA6 | Aarg02G020570.1 | 239 | 26,431.46 | 8.59 | 30.31 | 74.18 | −0.562 | Nuclear |
| AaIAA7 | Aarg02G023990.1 | 1089 | 121,872.7 | 6.28 | 62.05 | 69.94 | −0.642 | Nuclear |
| AaIAA8 | Aarg03G002350.1 | 241 | 26,448.04 | 9.18 | 42.86 | 75.56 | −0.637 | Nuclear |
| AaIAA9 | Aarg03G012510.1 | 326 | 34,600.87 | 7.53 | 42.41 | 71.81 | −0.495 | Nuclear |
| AaIAA10 | Aarg03G012760.1 | 328 | 34,784.98 | 7.55 | 42.21 | 69.88 | −0.525 | Nuclear |
| AaIAA11 | Aarg04G026560.1 | 237 | 26,131.52 | 8.29 | 39.93 | 60.89 | −0.691 | Nuclear |
| AaIAA12 | Aarg04G026570.1 | 175 | 19,816.62 | 5.39 | 64.26 | 71.83 | −0.574 | Nuclear |
| AaIAA13 | Aarg05G010530.1 | 177 | 20,054.95 | 7.66 | 57.36 | 66.05 | −0.685 | Nuclear |
| AaIAA14 | Aarg05G010900.1 | 177 | 20,024.97 | 8.39 | 55.97 | 67.12 | −0.653 | Nuclear |
| AaIAA15 | Aarg05G011700.1 | 217 | 23,924.21 | 7 | 50.43 | 79.4 | −0.464 | Nuclear |
| AaIAA16 | Aarg05G020910.1 | 265 | 29,066.46 | 8.78 | 37.29 | 80.11 | −0.34 | Nuclear |
| AaIAA17 | Aarg06G011190.1 | 183 | 20,467.39 | 7.02 | 37.98 | 88.36 | −0.431 | Nuclear |
| AaIAA18 | Aarg06G014790.1 | 190 | 21,153 | 8.3 | 45.9 | 57.47 | −0.745 | Nuclear |
| AaIAA19 | Aarg06G021200.1 | 229 | 25,531.29 | 8.16 | 40.71 | 70.61 | −0.512 | Nuclear |
| AaIAA20 | Aarg07G015030.1 | 155 | 18,391.91 | 5.46 | 58.75 | 80.45 | −0.623 | Nuclear |
| AaIAA21 | Aarg07G020250.1 | 332 | 35,671.32 | 8.66 | 45.05 | 70.42 | −0.48 | Nuclear |
| AaIAA22 | Aarg08G015630.1 | 207 | 22,925.83 | 5.97 | 32.7 | 81.4 | −0.529 | Nuclear |
| AaIAA23 | Aarg08G015670.1 | 209 | 23,189.17 | 5.61 | 32.82 | 82.49 | −0.489 | Nuclear |
| AaIAA24 | Aarg08G018190.1 | 313 | 34,615.93 | 6.4 | 57.62 | 68.79 | −0.486 | Nuclear |
| AaIAA25 | Aarg09G003120.1 | 190 | 21,183.09 | 8.3 | 46.6 | 57.47 | −0.731 | Nuclear |
| AaIAA26 | Aarg09G037610.1 | 654 | 72,827.47 | 6.04 | 55.49 | 71.68 | −0.471 | Nuclear |
| AaIAA27 | Aarg10G000170.1 | 257 | 28,609.35 | 8.37 | 48.75 | 60.7 | −0.654 | Nuclear |
| AaIAA28 | Aarg10G001790.1 | 254 | 28,301.06 | 8.87 | 48.75 | 60.67 | −0.693 | Nuclear |
| AaIAA29 | Aarg10G002700.1 | 1044 | 117,163.7 | 6.56 | 70.7 | 68 | −0.716 | Nuclear |
| AaIAA30 | Aarg10G004460.1 | 206 | 23,406.49 | 6.88 | 49.76 | 68.54 | −0.712 | Nuclear |
| AaIAA31 | Aarg10G012770.1 | 179 | 20,275.95 | 5.97 | 62.44 | 63.69 | −0.765 | Nuclear |
| AaIAA32 | Aarg10G013430.1 | 191 | 21,642.52 | 5.39 | 61.81 | 62.72 | −0.702 | Nuclear |
| AaIAA33 | Aarg10G054010.1 | 238 | 26,322.34 | 8.59 | 29.37 | 72.02 | −0.575 | Nuclear |
| AaIAA34 | Aarg10G056370.1 | 162 | 18,394.02 | 7.95 | 61.36 | 88.46 | −0.577 | Nuclear |
| AaIAA35 | Aarg11G002340.1 | 241 | 26,451.1 | 9.11 | 41.04 | 75.98 | −0.611 | Nuclear |
| AaIAA36 | Aarg11G002950.1 | 263 | 28,731.7 | 8.13 | 40.33 | 76.65 | −0.393 | Nuclear |
| AaIAA37 | Aarg11G003340.1 | 169 | 18,728.47 | 6.31 | 41.01 | 77.81 | −0.439 | Nuclear |
| AaIAA38 | Aarg11G003350.1 | 212 | 23,901.29 | 7.53 | 48.43 | 78.07 | −0.412 | Nuclear |
| AaIAA39 | Aarg11G014830.1 | 326 | 34,716.01 | 8.14 | 43 | 71.81 | −0.52 | Nuclear |
| AaIAA40 | Aarg11G030150.1 | 235 | 26,733.46 | 6.24 | 44.76 | 76.26 | −0.397 | Nuclear |
| AaIAA41 | Aarg11G030160.1 | 197 | 22,766.72 | 6.39 | 50.71 | 63.71 | −0.724 | Nuclear |
| AaIAA42 | Aarg12G024700.1 | 256 | 27,610.54 | 6.45 | 49.77 | 62.03 | −0.674 | Nuclear |
| AaIAA43 | Aarg12G025240.1 | 255 | 27,696.68 | 6.45 | 49.29 | 63.8 | −0.677 | Nuclear |
| AaIAA44 | Aarg13G015770.1 | 177 | 20,088.97 | 7.66 | 56.27 | 63.84 | −0.69 | Nuclear |
| AaIAA45 | Aarg13G016280.1 | 217 | 23,777.13 | 5.87 | 43.99 | 87.51 | −0.248 | Nuclear |
| AaIAA46 | Aarg13G016670.1 | 188 | 20,803.73 | 5.59 | 48.35 | 87.5 | −0.393 | Nuclear |
| AaIAA47 | Aarg13G025060.1 | 229 | 25,974.51 | 4.96 | 40.33 | 73.58 | −0.758 | Nuclear |
| AaIAA48 | Aarg14G002120.1 | 221 | 24,696.54 | 6.92 | 29.79 | 59.05 | −0.854 | Nuclear |
| AaIAA49 | Aarg14G003710.1 | 222 | 24,697.49 | 6.92 | 28.42 | 57.93 | −0.863 | Nuclear |
| AaIAA50 | Aarg14G012600.1 | 190 | 21,158.13 | 6.6 | 39.98 | 85.63 | −0.453 | Nuclear |
| AaIAA51 | Aarg14G023130.1 | 229 | 25,503.23 | 8.16 | 40.34 | 69.78 | −0.522 | Nuclear |
| AaIAA52 | Aarg15G014380.1 | 155 | 18,391.91 | 5.46 | 58.75 | 80.45 | −0.623 | Nuclear |
| AaIAA53 | Aarg15G018930.1 | 332 | 35,698.35 | 8.66 | 43.89 | 70.42 | −0.486 | Nuclear |
| AaIAA54 | Aarg15G024900.1 | 193 | 22,277.12 | 5.22 | 37.4 | 88.81 | −0.439 | Nuclear |
| AaIAA55 | Aarg16G015470.1 | 214 | 23,544.67 | 5.95 | 32.54 | 86.45 | −0.323 | Nuclear |
| AaIAA56 | Aarg16G015550.1 | 214 | 23,557.75 | 5.95 | 32.54 | 88.74 | −0.288 | Nuclear |
| AaIAA57 | Aarg17G001730.1 | 190 | 21,183.09 | 8.3 | 46.6 | 57.47 | −0.731 | Nuclear |
| AaIAA58 | Aarg0G001160.1 | 237 | 26,068.55 | 8.6 | 42.49 | 64.18 | −0.673 | Nuclear |
| AaIAA59 | Aarg0G013210.1 | 175 | 19,772.52 | 5.2 | 61.38 | 71.83 | −0.57 | Nuclear |
| AaIAA60 | Aarg0G017000.1 | 326 | 34,716.01 | 8.14 | 43 | 71.81 | −0.52 | Nuclear |
| AaIAA61 | Aarg0G047700.1 | 155 | 18,391.91 | 5.46 | 58.75 | 80.45 | −0.623 | Nuclear |
Disclaimer/Publisher’s Note: The statements, opinions and data contained in all publications are solely those of the individual author(s) and contributor(s) and not of MDPI and/or the editor(s). MDPI and/or the editor(s) disclaim responsibility for any injury to people or property resulting from any ideas, methods, instructions or products referred to in the content. |
© 2024 by the authors. Licensee MDPI, Basel, Switzerland. This article is an open access article distributed under the terms and conditions of the Creative Commons Attribution (CC BY) license (https://creativecommons.org/licenses/by/4.0/).
Share and Cite
Lian, C.; Lan, J.; Ma, R.; Li, J.; Zhang, F.; Zhang, B.; Liu, X.; Chen, S. Genome-Wide Analysis of Aux/IAA Gene Family in Artemisia argyi: Identification, Phylogenetic Analysis, and Determination of Response to Various Phytohormones. Plants 2024, 13, 564. https://doi.org/10.3390/plants13050564
Lian C, Lan J, Ma R, Li J, Zhang F, Zhang B, Liu X, Chen S. Genome-Wide Analysis of Aux/IAA Gene Family in Artemisia argyi: Identification, Phylogenetic Analysis, and Determination of Response to Various Phytohormones. Plants. 2024; 13(5):564. https://doi.org/10.3390/plants13050564
Chicago/Turabian StyleLian, Conglong, Jinxu Lan, Rui Ma, Jingjing Li, Fei Zhang, Bao Zhang, Xiuyu Liu, and Suiqing Chen. 2024. "Genome-Wide Analysis of Aux/IAA Gene Family in Artemisia argyi: Identification, Phylogenetic Analysis, and Determination of Response to Various Phytohormones" Plants 13, no. 5: 564. https://doi.org/10.3390/plants13050564
APA StyleLian, C., Lan, J., Ma, R., Li, J., Zhang, F., Zhang, B., Liu, X., & Chen, S. (2024). Genome-Wide Analysis of Aux/IAA Gene Family in Artemisia argyi: Identification, Phylogenetic Analysis, and Determination of Response to Various Phytohormones. Plants, 13(5), 564. https://doi.org/10.3390/plants13050564
