Abstract
Capsicum baccatum is a close relative of edible chili peppers (Capsicum annuum) with high economic value. The CBF gene family plays an important role in plant stress resistance physiology. We detected a total of five CBF genes in the C. baccatum genome-wide sequencing data. These genes were scattered irregularly across four chromosomes. The genes were categorized into three groupings according to their evolutionary relationships, with genes in the same category showing comparable principles for motif composition. The 2000 bp upstream of CbCBF contains many resistance-responsive elements, hormone-responsive elements, and transcription factor binding sites. These findings emphasize the crucial functions of these genes in responding to challenging conditions and physiological regulation. Analysis of tissue-specific expression revealed that CbCBF3 exhibited the greatest level of expression among all tissues. Under conditions of low-temperature stress, all CbCBF genes exhibited different levels of responsiveness, with CbCBF3 showing a considerable up-regulation after 0.25 h of cold stress, indicating a high sensitivity to low-temperature response. The importance of the CbCBF3 gene in the cold response of C. baccatum was confirmed by the use of virus-induced gene silencing (VIGS) technology, as well as the prediction of its protein interaction network. To summarize, this study conducts a thorough bioinformatics investigation of the CbCBF gene family, showcases the practicality of employing VIGS technology in C. baccatum, and confirms the significance of the CbCBF3 gene in response to low temperatures. These findings provide significant references for future research on the adaptation of C. baccatum to low temperatures.
1. Introduction
Plants are often subjected to a variety of abiotic stresses during growth, such as cold, heat, drought, heavy metals, and salt stress, which can limit the geographic range of plants and reduce their productivity [1]. Low-temperature stress has a huge impact on plants, destroying their plasma membrane structure, reducing their photosynthesis capacity, and over-accumulating reactive oxygen species (ROS), which can retard or even stagnate their growth and development [2,3,4]. During the long evolutionary process, plants have developed a series of complex and efficient regulatory mechanisms to cope with the threat of low-temperature. With the continuous development of molecular biology technology, the mechanisms by which plants cope with cold stress have been gradually clarified [5]. At the physiological and biochemical level, plants generate a series of osmotic adjustment substances such as soluble sugars, proline, and polyamine compounds to stabilize the cell membrane structure and scavenge reactive oxygen species [6,7]. In addition, a large number of protein kinases and transcription factors play a role in cold stress signaling pathways [8]. For instance, the overexpression of the IbbHLH33 transcription factor from sweet potato in tobacco significantly improved the plant’s cold tolerance [9]. Similarly, overexpression of the MbWRKY40 transcription factor from apple in Arabidopsis led to the accumulation of low-temperature-responsive genes, thereby enhancing its cold tolerance [10]. Transient expression of the PpBZR1 transcription factor in peach can increase sucrose content in tissues, reducing low-temperature damage to tissues [11].
The C-repeat binding factor (CBF) is a member of the DREB subgroup within the APETALA2/ethylene-responsive factor (AP2/ERF) family, characterized by a conserved AP2 structure [12,13]. The CBF transcription factors are rapidly induced by low temperature and bind to the CRT/DRE (C-repeat/dehydration-responsive motif) cis-element in the cold responsive gene (COR) promoter, which in turn induces downstream COR gene expression. This process assumes a crucial role in the physiology of low-temperature response and cold resistance in plants [14,15,16]. Functioning predominantly in the early stages of cold stress in plants, CBF genes enables plants to respond rapidly to cold stress [17]. In Arabidopsis thaliana, the transcriptional activity of CBF1/2/3 becomes activated within 15 min of cold treatment, with transcript level increasing rapidly, peaking at 3 h. Concurrently, the transcript level of COR, a downstream target gene of the CBF genes, begins to rise at 2 h of treatment [14,18]. Although CBF family genes share similar functions, their expression patterns differ [19]. Under cold stress, Arabidopsis CBF1 and CBF3 exhibit earlier expression than CBF2. Moreover, CBF2 exerts a negative regulatory effect on the expression of CBF1 and CBF3 [20]. CBF genes have been identified in a diverse array of plants, encompassing both monocotyledonous and dicotyledonous species, and are closely linked to responses to low-temperature stress. For instance, overexpression of the maize ZmDREB1A gene enhances drought and cold tolerance in transgenic Arabidopsis [21]. Expression of the CBF gene LeCBF1 of induces the expression of the downstream target gene COR in transgenic Arabidopsis. However, the overexpression of AtCBF3 in tomato does not confer enhanced cold tolerance [22]. In recent years, a large number of reports have indicated that the CBF gene family is involved in a wide range of stress tolerance physiological processes in plants. For example, the CBF gene family in Vitis vinifera is widely involved in fruit development, shoot dormancy, drought response, copper stress response, and downy mildew response [23]; the CBF gene family in tea plant is involved in heat stress response, drought response, and salt stress response [24]; The CBF gene family in Betula platyphylla is involved in a variety of abiotic stress responses including low-temperature stress [25]. It is evident that the biological functions of CBF genes vary between different species.
Pepper stands as a valuable cash crop, finding applications in the edible, medicinal, and spice industries [26,27,28,29,30]. Within the Capsicum genus, comprising nearly 40 species [31], only five—C. annuum, Capsicum frutescens, Capsicum chinense, C. baccatum, and Capsicum pubescens—have been domesticated for cultivation [32,33]. Noteworthy among them is C. baccatum, an essential germplasm resource recognized for improving the quality of edible chili peppers, owing to its abundant nutritional value and high stress tolerance [31,34]. Widely acknowledged as one of the most significant chili peppers in South America, C. baccatum possesses a robust cultivation history in countries such as Argentina, Brazil, Chile, and others [34,35]. Beyond its culinary importance, C. baccatum serves medicinal purposes in its native regions, particularly for treating arthritis, dyspepsia, and respiratory diseases [36,37,38]. In addition, recent studies have highlighted its potential in reducing cardiometabolic risk in rats, suggesting a possible role in preventing metabolic syndrome [39]. Despite its immense potential, the breeding of C. baccatum significantly lags behind that of other edible peppers [40]. Numerous studies have shown that C. baccatum and C. annuum have very low cross-compatibility [41,42,43]. Therefore, the identification of valuable genes and targeted improvement through molecular biology methods are of great importance in the breeding of C. baccatum.
As the demand for high-quality vegetables continues to rise, people are increasingly concerned about their health benefits while also pursuing high yields [44,45,46,47]. C. baccatum is an economically important vegetable with rich nutritional and potential health benefits [48,49]. C. baccatum exhibits the growth characteristics of being temperature-loving and cold-intolerant, resulting in slow growth and fruit drop when exposed to cold damage [50,51]. This cold-induced impact significantly jeopardizes both the yield and quality of C. baccatum [52]. Cold injury has become a critical factor limiting the production and popularization of C. baccatum. Therefore, understanding the cold resistance mechanisms of C. baccatum and cultivating cold-tolerant varieties are crucial steps in enhancing its production value. In this study, the CBF gene family in C. baccatum was comprehensively analyzed at the genome-wide level with a view to revealing the regulatory mechanism of the CbCBF genes under low-temperature stress. This study lays the foundation for understanding the response mechanism of C. baccatum to low temperature and also provides candidate genes for the breeding of pepper resistance.
2. Results
2.1. Identification and Characterization Analysis of the CBF Genes in C. baccatum
Based on the HMM file of CBF, C. baccatum was searched genome-wide, and the protein sequences of Arabidopsis and C. annuum CBF were used for alignment in C. baccatum genome-wide. After manual screening and removal of redundant genes, a total of five CbCBFs were identified. Physicochemical analysis revealed diverse amino acid structure for CbCBF, the length ranging from 162 amino acids (CbCBF1) to 332 amino acids (CbCBF2). The predicted molecular weights spanned from 18.4 kDa (CbCBF1) to 36.3 kDa (CbCBF2). The theoretical pI of all CbCBF proteins was less than 7, indicating their potential negative charge in an alkaline pH environment. The predicted instability indexes of all CbCBF proteins except CbCBF4 were greater than 40, signifying their predominantly unstable nature. Moreover, the grand average of hydropathicity (GRAVY) values for all CbCBF proteins were less than 0, indicating their hydrophilic nature, with CbCBF1 being the most hydrophilic. Subcellular predictions suggest that localization of CbCBF proteins in the nucleus and cytoplasm (Table 1).
Table 1.
Physicochemical analysis of CbCBF proteins.
2.2. Evolutionary Analysis of CbCBF Proteins
To investigate the evolutionary relationship of the CBF, an evolutionary tree of CBF proteins in C. baccatum, Arabidopsis, C. annuum, eggplant, tomato, and C. pubescens was constructed (Figure 1) and the evolutionary distances between these proteins were calculated (Table S1). The results showed that the evolutionary tree could be divided into four subgroups. CbCBF genes were distributed in three of these subgroups, with one CbCBF gene in the S1 subgroup, one CbCBF gene in the S2 subgroup, and three CbCBF genes in the S4 subgroup. All of the S3 subgroups were Arabidopsis CBF genes, and there were no Arabidopsis members distributed in the remaining subgroups. In addition, no eggplant CBF members were distributed in subgroup S4. CbCBF genes are evolutionary distant from Arabidopsis CBF genes. Among Solanaceae, CbCBFs are even more distant from eggplant CBFs. It can be concluded that the high stability of CBF genes during the evolution of Solanaceae played an indispensable and important role in life activities.
Figure 1.
Evolutionary tree of the CBF proteins from six species. Different colors on the outside of the circle represent different subgroups (S1–S4). Different color and shape icons represent different species. The numbers in the figure represent bootstrap.
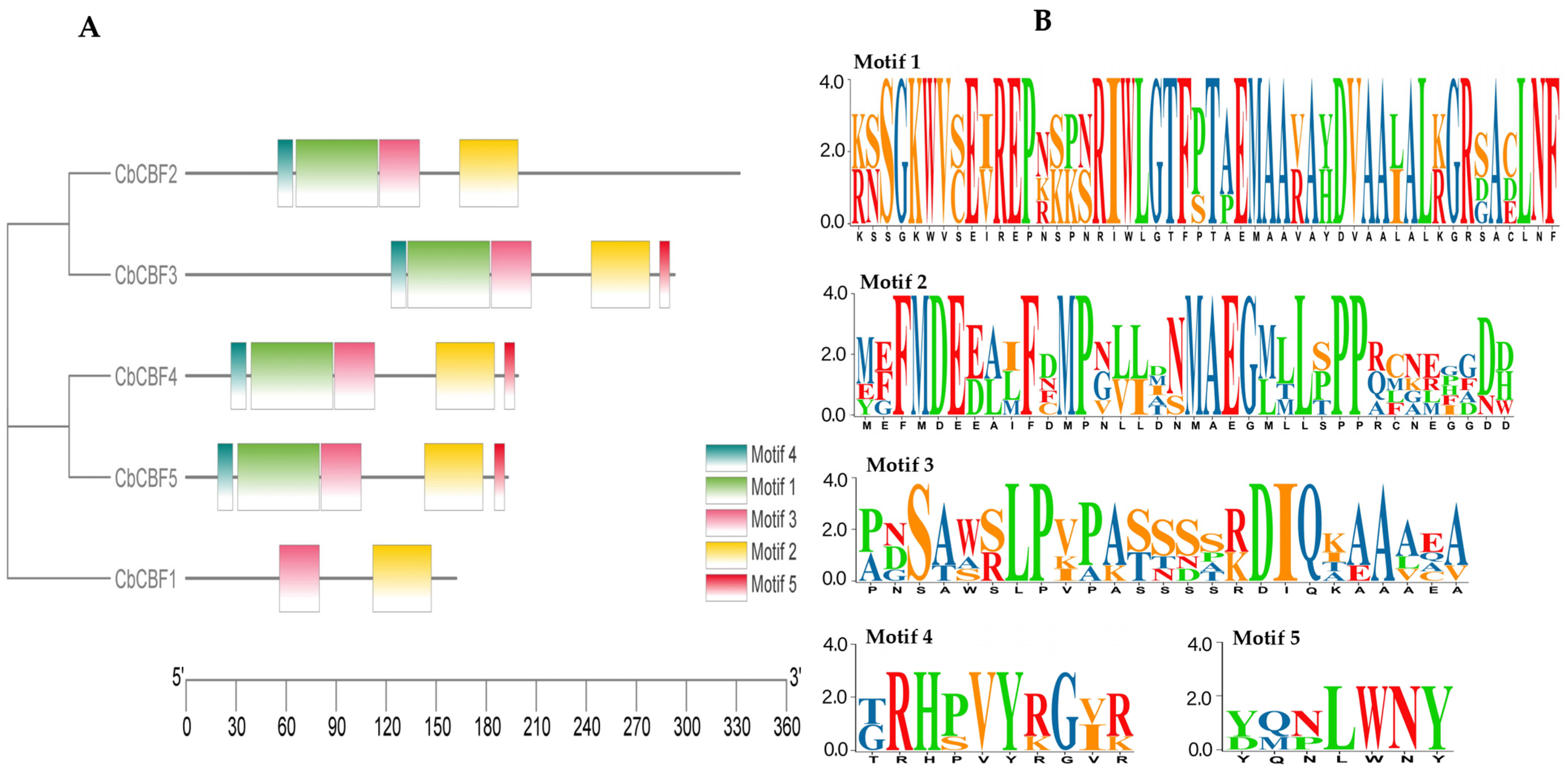
2.3. Conserved Motif Analysis of CbCBF Genes
Motif analysis, facilitated by the MEME tool, was conducted, and the resulting motifs were visualized in conjunction with evolutionary relationships, as explicated in Figure 2A. Five conserved motifs were identified in total, with their sequences displayed in Figure 2B. Motifs 3 and 2 were found in all CbCBFs, while members of subgroup S1 and CbCBFs in subgroup S4 exhibited similar motif patterns, including motifs 5 exclusive to these two subgroups. This suggested a potential similarity in underlying functions for these two subgroups.
Figure 2.
Conserved motif analysis of CbCBF genes. (A) Motif compositions. (B) Amino acid composition of each motif.
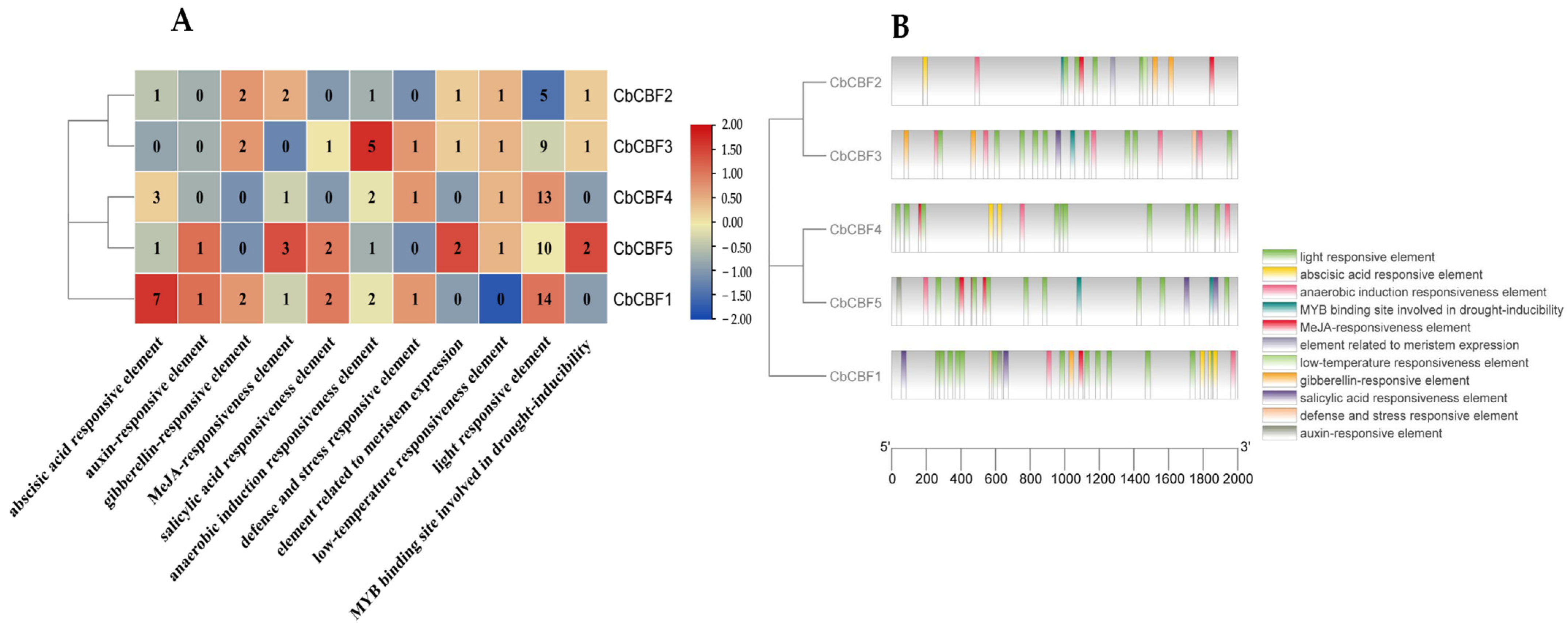
2.4. Cis-Acting Element Analysis of CbCBF Genes
To unravel the regulatory mechanisms of CBF genes in C. baccatum, the cis-acting elements within the 2000 bp promoter region upstream of CbCBF genes were analyzed. The findings revealed an abundance of stress-responsive, light-responsive, hormone-responsive, and transcription factor binding sites in the promoter region of CbCBF genes. The presence of light-responsive elements upstream of all CbCBF genes suggested potential regulation by light signals. All members except CbCBF1 possessed low-temperature response elements, underscoring the critical role of the CbCBF gene family in response of C. baccatum to low-temperature. The hormone-response elements encompassed abscisic acid, auxin, gibberellin, MeJA, and salicylic acid response elements, indicating that CbCBF genes may be regulated by a complex network of hormones with implications for plant growth, development, and metabolism. Additionally, the drought-associated MYB transcription factor binding sites were identified in the promoter regions of CbCBF2, CbCBF3, and CbCBF5. It meant that these CbCBF genes may be regulated by MYB transcription factors in modulating the drought physiology of C. baccatum, as demonstrated in Figure 3.
Figure 3.
Analysis of cis-acting elements of CbCBF promoters. (A) The number of cis-acting elements of CbCBF promoters. (B) The position of cis-acting elements of CbCBF promoters.
2.5. Collinearity Analysis and Chromosomal Localization of CbCBF Genes
The chromosomal localization analysis revealed that CbCBFs are situated on four chromosomes: Chr01, Chr03, Chr09, and Chr10. The nomenclature of these members, namely CbCBF1-5, was based on their positional arrangement on the chromosomes. Notably, CbCBF2 and CbCBF3 were found to be tandemly arranged gene clusters. To delve into the origin and evolutionary relationships of CbCBF genes, the collinearity of CbCBF genes was analyzed, as illustrated in Figure 4. As it unveiled, in the C. baccatum genome, there were two pairs of CbCBF collinear genes: CbCBF4/CbCBF5 and CbCBF1/CbCBF2. As a result, there were multiple duplication events within the CbCBF gene family, which contributed to the expansion of the CbCBF family. In addition, we calculated the nonsynonymous/synonymous substitution rates (Ka/Ks) in the covariate gene pairs, and the results showed that the Ka/Ks values were 0.127 in CbCBF4/CbCBF5 and 0.281 in CbCBF1/CbCBF2, which is much smaller than 1. The Ka/Ks values were all much smaller than 1, so purifying selection played a major role in the evolutionary process.
Figure 4.
Collinearity analysis and chromosomal localization of CbCBF genes. The red line represents collinear genes. The color of the bars represents the gene density on the chromosome, with red indicating high density and blue indicating low density.
2.6. Tissue-Specific Expression Patterns of CbCBF Genes
To understand the regulatory ability of CbCBF in distinct plant parts, qRT-PCR analysis was employed to examine the expression levels in the in roots, stems, and leaves of C. baccatum. The findings, illustrated in Figure 5, revealed intricate expression patterns within the CbCBF family across diverse tissues. Specifically, CbCBF2 and CbCBF3 exhibited remarkably higher expressions in contrast to other CbCBF genes in leaves and roots, the expression level of CbCBF3 gene in stems was significantly higher than that of other CbCBF genes. The CbCBF1 and CbCBF5 consistently demonstrated lower expressions compared to the other family members in various tissues. Notably, the relative expression of CbCBF3 was the highest in all the tissues, indicating its pivotal role in the environmental adaptation of C. baccatum.
Figure 5.
The expression patterns of CbCBF genes in different tissues. The y-axis represents the relative expression levels, the x-axis represents the different CbCBF genes. According to one-way ANOVA and Tukey’s tests (p < 0.01), different capital letters between samples indicated significant differences. The error bars represent the standard deviation.
2.7. Expression Patterns of CbCBF Genes in Cold Stress
To investigate the response of CbCBF genes to low temperature, we examined the expression levels of C. baccatum under low-temperature stress (4 °C) 0 h, 0.25 h, 0.5 h, 1 h, 2 h, and 4 h by qRT-PCR to understand the expression pattern of CbCBF genes under low temperature. The results showed that all CbCBF genes responded to low temperature to different degrees. Under low-temperature stress, CbCBF1 and CbCBF5 showed a significant response at 0.25 h, and the relative expression reached the highest at 0.5 h, after which the relative expression decreased significantly. CbCBF2 increased significantly at 0.5 h of the low-temperature treatment. CbCBF3 demonstrated a pronounced elevation in expression at 0.25 h, followed by a gradual decrease, ultimately returning to pre-low-temperature treatment levels at 2–4 h. In contrast, CbCBF4 experienced a noticeable decrease in its expression at 0–1 h post-low-temperature treatment and elevated greatly at 2 h. It can be seen that different CbCBF genes respond to low temperature with different mechanisms. It is noteworthy that the expression level of CbCBF3 gene increased significantly and reached the highest level at 0.25 h of low-temperature treatment, and then declined gradually after sustained cold stress, and its sensitivity to response to low-temperature was the highest within the CbCBF family, implying that it has an important role in cold stress and the early sensing of low temperature (Figure 6).
Figure 6.
Expression patterns of CbCBF genes under different time points of 4 °C cold stress. The y-axis represents the relative expression levels, and the x-axis represents the time points of cold stress. According to one-way ANOVA and Tukey’s test (p < 0.01), different capital letters between samples indicated significant differences. The error bars represent the standard deviation.
2.8. Virus-Induced Gene Silencing in C. baccatum
Combining the outcomes from the tissue-specific expression analysis and low-temperature stress expression modeling, the potential involvement of the CbCBF3 gene was identified in the response of C. baccatum to low temperatures. To delve deeper into its role in the cold stress response of C. baccatum, the VIGS experiment was employed to silence the CbCBF3 gene. To ensure experimental rigor, four distinct treatment groups were set up, namely H2O, Empty-TRV2, TRV2-PDS, and TRV2-CbCBF3. The results on the 18th day of silencing revealed that the leaves in the TRV2-PDS treatment group showed distinct albino traits (Figure 7B). PCR assay using TRV2 primers confirmed successful virus transmission in the Empty-TRV2, TRV2-PDS, and TRV2-CbCBF3 treatment groups, with amplified bands indicating the presence of the virus. Notably, the amplified fragments of TRV2-PDS and TRV2-CbCBF3 were approximately 300 bp longer than the amplified fragment of Empty TRV2 (Figure 7A), signifying the successful transmission of silenced fragments with the virus. Gene expressions in different groups were detected by qRT-PCR, with results displayed in Figure 7C, the VIGS significantly reduced the expression levels of PDS and CbCBF3.
Figure 7.
Virus-induced gene silencing in C. baccatum. (A) Gel electrophoresis of different silencing treatment groups. M: 5000 bp marker, 1–3: Empty TRV2, 5–7: H2O, 9–11: TRV2-CbCBF3, 13–15: TRV2-PDS. (B) Silencing of the PDS gene resulted in leaves with the distinct albino trait, indicating the success of the silencing system. The planting pots used in the picture are directly 10 cm. (C) qRT-PCR demonstrated that silencing significantly decreased relative gene expression levels. According to one-way ANOVA and Tukey’s test (p < 0.01), different capital letters between samples indicated significant differences. The error bars represent the standard deviation.
2.9. Silencing the CbCBF3 Gene Reduces Cold Resistance in C. baccatum
To examine the impacts of CbCBF3 silencing on the low-temperature tolerance of C. baccatum, silenced plants were subjected to low-temperature treatment at 4 °C, with the plant survival rate monitored at 0.5 h intervals (Figure 8A). It was evident that survival rate in each treatment group experienced a decreasing trend with the increase of treatment duration under low-temperature stress. Noticeably, the survival rates of the H2O and the Empty TRV2 treatment groups did not exhibit sharp differences at each time point, suggesting that the transmission of tobacco rattle virus did not markedly influence the ability of C. baccatum to tolerate low temperature. In addition, plants silencing the CbCBF3 gene began to die after 1.0 h of low-temperature treatment. The survival rate of CbCBF3 silenced plants at 1.5 h was notably lower in comparison to that of the control group, and this trend persisted at all subsequent time points. All CbCBF3 silenced plants died at 5.0 h of low-temperature treatment, while the survival rate of control plants remained above 60%. Additionally, CbCBF3-silenced plants exhibited more pronounced wilting than control plants starting from 0.5 h of low-temperature treatment (Figure 8B). Physiological indices were measured for control plants and CbCBF3-silenced plants under low-temperature treatment. The results showed that at 3 h of treatment at 4 °C, the leaves of CbCBF3-silenced plants accumulated more proline (PRO) and malondialdehyde (MDA), while the content of photosynthetic pigments was significantly reduced (Figure 8C).
Figure 8.
Effect of silencing of CbCBF3 on C. baccatum under cold stress. (A) Plant survival was measured at different times of treatment at 4 °C. Each treatment group consisted of three replicate groups, with 10 plants per replicate group. (B) Phenotype of CbCBF3-silenced and control plants challenged with cold stress at 0.5 h post-treatment. The planting pots used in the picture are directly 10 cm. (C) Physiological indicators of CbCBF3-silenced and control plants challenged with cold stress at 3 h post-treatment. Chl-a: chlorophyll a; Chl-b: chlorophyll b; PRO: proline; MDA: malondialdehyde; FW: fresh weight. According to one-way ANOVA and Tukey’s test (p < 0.01), different capital letters between samples indicated significant differences. The error bars represent the standard deviation.
2.10. Protein Interaction Network of CbCBF3 in C. baccatum
To further understand the function of CbCBF3 protein, its protein interaction network was predicted and analyzed, as demonstrated in Figure 9. CbCBF3 protein possessed potential interactions with abscisic acid receptor (Cbp03g18280.1), which can interact with several genes like Cbp12g06220.1, Cbp07g06420.1, Cbp05g01240.1, and Cbp08g10830. Further exploration through KEGG pathway prediction highlighted the involvement of these interacting proteins in the resistance-associated MAPK signaling pathway and the plant hormone signaling pathway. This observation suggests that CbCBF3 protein may play a role in regulating plant resistance physiology by interacting with proteins associated with abscisic acid regulation.
Figure 9.
Interaction network analysis of CbCBF3 protein. Nodes represent different proteins, with colored nodes indicating proteins that may have a first shell of interactions with the CbCBF3 protein and uncolored nodes indicating proteins that may have a second shell of interactions with the CbCBF3 protein. Lines represent known or predicted protein–protein interactions. The red arrow is used to identify the CbCBF3 protein.
3. Discussion
Drought, salinity, low temperatures, and nutrient deficits are the primary environmental factors that hinder plant growth, development, and crop yields [53,54,55]. To cope with abiotic stresses, plants have developed stress response mechanisms at various levels—including morphological, physiological, biochemical, cellular, and molecular—over a long period of evolution. Among them, transcription factors play important roles in plant growth and development as well as in the response process to abiotic adversity stress, where a number of transcription factors are activated and subsequently a large number of defense-related genes are transcriptionally regulated, and these changes are essential for the establishment of defense mechanisms [56]. CBF transcription factors are important members of the AP2/ERF transcription factor family and are widely involved in a variety of plant responses to adversity [57]. In recent years, with the continuous progress of sequencing technology, the reference genomes of various plants have been increasing, and a large number of transcription factor gene families have been identified in different plants. C. baccatum is a plant with high potential value and low tolerance to low temperature [58]. However, the CBF transcription factors in C. baccatum is not well known, and the mechanism of their regulation in response to low temperature is poorly understood. Therefore, it is necessary to identify and systematically analyze the CBF gene family in C. baccatum.
In this study, bioinformatics analysis revealed the identification of five CBF genes in the genome of C. baccatum, exhibiting irregular distribution across four chromosomes. Previous reports have shown that the number of CBF genes varies among plants. For example, there are 8 CBF genes in potato [59], 3 CBF genes in cucumber [60], 16 CBF genes in walnut [61], and at least 15 CBF genes in cotton [62]. C. baccatum has fewer CBF genes compared to other plants, which may explain its weaker cold tolerance. The CbCBF2 and CbCBF3 genes formed tandemly arranged gene clusters, a phenomenon observed in the CBF family of various plants, such as Arabidopsis [63], cotton [62], and wheat [64]. Analysis of predicted physicochemical properties indicated that all CbCBF proteins are acidic, hydrophilic, and unstable proteins localized in the nucleus and cytoplasm. Evolutionary analyses showed that the Arabidopsis CBF family is evolutionarily more distantly related to CbCBF, and in Solanaceae, the CbCBF family is evolutionarily more distantly related to eggplant CBF. Previous studies have shown that tandem arrangement of CBF genes play important roles in family expansion and evolution [56], and their roles in the evolution of C. baccatum need to be further investigated. Collinearity analysis unveiled two pairs of segmental duplication genes within CbCBF members, with purifying selection being important in their evolution. In previous studies, it was noted that purifying selection eliminates deleterious mutations during the evolution of a species, thereby preserving ancestral functions in duplicated genes and therefore increasing the amount of ancestral gene products through dosage effects [57,58]. The CbCBF genes were all responsive to low temperature under low-temperature treatment, which may be influenced by a dose effect. This inference is consistent with previous studies in Arabidopsis [65]. Analysis of promoter cis-acting elements identified numerous light-responsive, hormone-responsive, and adversity-responsive elements upstream of the CbCBF genes. Previous studies have indicated the regulatory effect of light signaling on the CBF genes and the regular changes in expression of the CBF genes with light intensity throughout the day [66]. In addition, variations in light-quality affected CBF genes expression in plants, with the lower-red/far-red light ratio promoting its expression, enhancing the cold hardiness of plants at low temperatures. Therefore, it is inferred that the CbCBF genes may be regulated by light, thus influencing the cold hardiness of C. baccatum, and that its specific mechanisms need to be verified through further experiments.
The CBF gene functions in the early stages of cold stress in plants and enables plants to respond rapidly to cold stress [67]. Although the CBF1/2/3 genes are functionally similar, the expression patterns are quite different [68]. In this study, we comprehensively analyzed the tissue-specific expression of CbCBF genes and the expression patterns under low-temperature stress, and the results showed that CbCBF genes had similar expression patterns in roots, stems, and leaves. The relative expression levels of CbCBF1 and CbCBF5 were low in all organs, and we believe that their expression must be induced by external factors, while CbCBF3 had the highest expression level in all organs, and therefore may have an important regulatory function. CbCBF genes demonstrated complex expression patterns under low-temperature stress. Specifically, CbCBF1 and CbCBF5 were similar in this aspect, with a gradual increase under low-temperature treatment, peaking at 0.5 h, followed by a slow decline. In contrast, CbCBF2 and CbCBF3 rapidly increased and reached the highest level under low-temperature conditions. CbCBF4 gene displayed a continuous decrease within 1 h upon this treatment but transiently increased at 2 h. As a result, CbCBF genes exhibited varying expression times under low-temperature stress, suggesting a feedback regulatory mechanism among CbCBF genes. Such a result is consistent with observations in Arabidopsis [63]. Notably, CbCBF3 demonstrated the most significant increase in its expression at 0.25 h of low-temperature stress, aligning with the results of the tissue-specific expression analysis. It indicates that the CbCBF3 gene greatly involves cold tolerance in C. baccatum.
VIGS serves as an approach to rapidly validate the gene function [69] and has been extensively applied in diverse plants, like tomato, tobacco, Arabidopsis, maize, loofah, cotton, and more [70,71,72,73]. The effectiveness of the VIGS system varies among plants due to different factors, such as virus–host interaction, plant growth status, and virus invasion [74]. Despite this, no previous studies have reported the application of VIGS technology in C. baccatum. In this research, VIGS analysis revealed a significant expression reduction in PDS gene in C. baccatum and obvious albino trait on the 18th day of silencing. These results demonstrated the feasibility of VIGS technology in C. baccatum for the first time. Subsequently, CbCBF3 was silenced by VIGS technology to compute the survival rate of silenced plants at low-temperature conditions, verifying its important role in cold tolerance.
In addition, a predictive analysis was conducted on the CbCBF proteins interaction network, revealing interactions between the CbCBF protein and several abscisic-acid-regulated genes. Abscisic acid exerts a pivotal role in plant responses to environmental stress [75]. Previous studies have shown that abscisic acid and CBF are closely linked in signaling pathways and that abscisic acid can affect the CRT cis-acting element on the promoter of the CBF genes, thereby activating the expression of the CBF genes [38,76]. Under stress conditions, abscisic acid accumulation triggers the activation of the open stomata1 (OST1) gene, enhancing CBF genes expression [77]. This evidence suggests that the CbCBF3 gene may engage in a complex and tight interaction with the abscisic acid pathway, regulating the stress tolerance physiology of C. baccatum.
4. Materials and Methods
4.1. Identification of CBF Genes in C. baccatum
The amino acid sequences of Arabidopsis CBF (AT4G25490, AT4G25470, AT4G25480, and AT5G51990) were sourced from the Arabidopsis genome database Tair (https://www.arabidopsis.org/) (accessed on 3 July 2023). The amino acid sequences of C. annuum CBF (Genome of Zhangshugang) (Caz01g18070, Caz09g22010, Caz03g20930, Caz10g15540, and Caz03g20940) were acquired from the pepper genome database (http://ted.bti.CORnell.edu/cgi-bin/pepper) (accessed on 3 July 2023). The genome-wide data of C. baccatum (Genome of PI_632928) were obtained from the pepper genome database (http://ted.bti.CORnell.edu/cgi-bin/pepper) (accessed on 3 July 2023). The identification of the CbCBF genes were involved two approaches. Firstly, the genome-wide of C. baccatum was searched by BlastP using the C. annuum and Arabidopsis CBF amino acid sequences. On the other hand, the HMM file of CBF (PF00847) was downloaded from the Pfam database (http://pfam.xfam.org/) (accessed on 3 July 2023) and the CBF genes were obtained from the C. baccatum genome using Tbtools v2.052 software [78].
4.2. Evolutionary Analysis of CBF Proteins
The C. pubescens CBF amino acid sequence (Genome of Grif_1614) (Cpu03g23790, Cpu03g23810, Cpu05g25420, Cpu12g24380) were downloaded using the pepper genome database (http://ted.bti.cornell.edu/cgi-bin/pepper) (accessed on 5 July 2023). The amino acid sequences (AWV55520.1, AYK27445.1, AVC18973.1, and AWV55519.1) of eggplant CBF were retrieved from the NCBI database (accessed on 5 July 2023). The amino acid sequences of tomato CBF (ITAG release 4.0) (Solyc03g026280, Solyc03g026270, Solyc03g124110, and Solyc01g009440) were obtained from the Sol Genomics Network (https://solgenomics.net/) (accessed on 5 July 2023). The amino acid sequences of CBF proteins in C. baccatum, Arabidopsis, C. annuum, tomato, eggplant, and C. pubescens were aligned by MEGA11 v11.0.10 software. The evolutionary tree was generated based on the neighbor-joining (NJ) approach, with the bootstrap method set to 1000. The evolutionary distance between each protein was calculated by MEGA11 11.0.10 software.
4.3. Genes Conserved Motifs Analysis
The amino acid sequences of CbCBF were analyzed utilizing the procedures mentioned in the MEME website (https://meme-suite.org/) (accessed on 5 July 2023) to obtain the motif annotation file. The genomic annotation file (.gff) was obtained from the C. baccatum genome database. Information on gene length and position was extracted from the genomic annotation file based on TBtools v2.052, with the analysis results visualized by the motif annotation file [78].
4.4. Cis-Acting Element Prediction
The genomic annotation file was analyzed using TBtools v2.052 for an extraction of 2000 bp sequence of the upstream promoter region of the CbCBF family. The promoter sequences were analyzed by referring to the procedures given by PlantCARE (https://bioinformatics.psb.ugent.be/webtools/plantcare/html/) (accessed on 9 July 2023), yielding a promoter annotation file. Hormone-responsive, adversity-regulated, environment-responsive, and transcription-factor-binding-site-related regulatory elements were retained. Finally, cis-acting elements were visualized using TBtools v2.052 software [78].
4.5. Collinearity Analysis
C. baccatum genome-wide collinearity relationships were analyzed using the MCScanX integration plug-in for TBtools v2.052 software [78]. The collinearity relationships were visualized using the Advanced Circos plug-in in TBtools v2.052 software to highlight the CbCBF gene collinear relationships. Then the CbCBF collinear gene pair nonsynonymous to synonymous substitution ratio was calculated using TBtools v2.052 software Simple Ka/Ks Calculator software [78].
4.6. Plant Materials and Treatments
C. baccatum (AjCB0071: A strain from C. baccatum cv. “Bishop Crown”) variety used in this experiment was planted in the experimental greenhouse of Southwest Forestry University (102.454308° E, 25.035229° N). The seeds were subjected to a 24 h soaking period in pure water and subsequently germinated on moist filter paper. After germination, the seeds were transplanted into seedling trays and then transferred to 10 cm diameter planting pots once they had grown mature leaves. The culture substrate used was a mixture of peat and vermiculite in a 3:1 ratio. Planting conditions were maintained at a temperature of 25 °C and a light cycle of 16 h per day. The plants were used for subsequent experiments upon reaching the stage of 4–6 leaves. The low-temperature stress treatment program was determined by referring to the experimental method of low-temperature treatment of peppers by previous researchers [79,80,81] and the expression pattern of CBF genes in other plants under a low-temperature environment [18,58]. Using an artificial climate chamber, the whole plant was subjected to low-temperature treatment. The temperature was maintained at 4 °C for varying lengths of time (0, 0.25, 0.5, 1, 2 and 4 h). Following the treatment, samples were carefully rinsed with ddH2O, soaked with liquid nitrogen, and kept at −80 °C for prolonged preservation.
4.7. Functional Analysis of CbCBF3 Based on VIGS
The VIGS experiment was modified based on the C. annuum VIGS system [42]. Four treatment groups were established—involving the injection of H2O, Empty-TRV2, TRV2-PDS, and TRV2-CbCBF3—to reduce the error of the VIGS experiment on the results. Agrobacterium tumefaciens (GV3101) carrying Empty-TRV2, TRV2-PDS, TRV2-CbCBF3, and TRV1 were cultured and resuspended to OD600 = 0.8. Equal volumes of TRV2 and TRV1 were mixed to create an infiltration solution. After being protected from light for 1 h, the seedling cotyledons were injected using a needleless syringe. The injected seedlings were then incubated in the dark at 24 °C for 24 h before being returned to the normal culture environment. Upon observing the albino trait in the TRV2-PDS treatment group, virus replication was assessed using TRV2 primers, and expression levels of target genes were determined by qRT-PCR. Subsequently, the silenced plants were subjected to cold stress treatment at 4 °C, and three parallel experiments were conducted for each treatment, consisting of 10 plants in each parallel group, and the survival rate was counted and recorded every 0.5 h.
4.8. Virus Vector Construction and qRT-PCR
A 300 bp silent fragment was selected using the VIGS site prediction website (https://vigs.solgenomics.net/) (accessed on 9 September 2023), and the target fragment was amplified using MegaFi™ Fidelity 2X PCR MasterMix (Applied Biological Materials Inc., Shanghai, China). Recombinant vectors were established utilizing the ClonExpress II One Step Cloning Kit (Vazyme Biotech Co, Ltd., Nanjing, China). RNA was extracted from tissues using FastPure Plant Total RNA Isolation Kit (Vazyme Biotech Co, Ltd., Nanjing, China), RNA integrity was examined using 1% agarose gel electrophoresis, and a nucleic acid proteometer (Thermo Fisher Scientific Inc., Waltham, MA, USA) was used to detect A260/A280 and RNA content (ng/μL). Reverse transcription of RNA to cDNA using All-In-One 5X RT MasterMix kit (Applied Biological Materials Inc., Shanghai, China). The actin gene (Cbp03g21510.1) was selected as the qRT-PCR internal reference genes using ArtiCanCEO SYBR qPCR Mix (Tsingke Biotechnology Co., Ltd., Beijing, China) for qRT-PCR. The qRT-PCR primers were designed by NCBI database primer-Blast function (Table 2). Relative gene expression levels were calculated using 2−ΔΔCt [82].
Table 2.
The primer sequences used in this research.
4.9. Physiological Parameter Determination
The photosynthetic pigment content was determined using the spectrophotometric method [83,84]. To do this, 0.2 g of fresh leaf tissue was weighed and ground with 12 mL of 95% ethanol and a small amount of quartz sand until the tissue turned white. The mixture was then left for 5 min. The ground solution was filtered into a 25 mL brown volumetric flask using filter paper. The filter paper was rinsed with 95% ethanol, and the volume was adjusted to 25 mL with 95% ethanol. The solution was then shaken well. The absorbance of each sample was measured at 470 nm, 649 nm, and 665 nm, and the concentration of each photosynthetic pigment was calculated according to the following formula: Ca = 13.95A665 − 6.99A649, Cb = 24.96A649 − 7.32A665, Cx = (1000A470 − 2.05Ca − 114.8Cb)/245. Proline and malondialdehyde content were determined using kits provided by Comin Biotechnology Co. (Comin Biotechnology Co., Ltd., Suzhou, China).
4.10. Interaction Network Analysis of CbCBF3
Predictive analysis of the CbCBF3 protein interacting network was performed using the STRING website (https://cn.string-db.org) (accessed on 9 September 2023), using CbCBF3 as a lookup sequence for interacting protein prediction in the whole genome of C. baccatum. The potential regulatory mechanisms were analyzed based on the analysis results provided by the STRING website.
5. Conclusions
In this study, we identified five CBF gene family members in C. baccatum. The CbCBFs were subjected to evolutionary analysis, physical and chemical property prediction analysis, conserved motifs, gene structure analysis, and collinearity analysis. A large number of resistance-associated cis-acting elements were found in the promoter region of CbCBF genes. Expression pattern analysis showed that all CbCBF genes responded to low temperature. The cold-responsive function of CbCBF3 was analyzed by VIGS technology, and its protein-interaction network was analyzed. The results indicate that CbCBFs play a significant role in C. baccatum’s response to adversity. This study provides a theoretical basis for breeding for improved cold tolerance in peppers.
Supplementary Materials
The following supporting information can be downloaded at: https://www.mdpi.com/article/10.3390/plants13040549/s1, Table S1: Evolutionary distances for each protein in the CBF evolutionary tree.
Author Contributions
Conceptualization, Y.Y., Q.C. and Z.S.; formal analysis, Y.Y. and Q.C.; investigation, Y.Y., Q.C. and L.L. (Li Luo); methodology, Y.Y., Q.C., L.L. (Li Luo), Z.S. and L.L. (Liping Li); project administration, Y.Y. and Q.C.; resources, Z.S. and L.L. (Liping Li); supervision, Z.S. and L.L. (Liping Li); validation, Y.Y. and Q.C.; visualization, Y.Y. and Q.C.; writing—original draft, Y.Y.; writing—review and editing, Y.Y., Q.C., Z.S. and L.L. (Liping Li). All authors have read and agreed to the published version of the manuscript.
Funding
This research was funded by The Key Research and Development Program of Yunnan Province (202202AEO90012-04), International cooperation project of Yunnan Province (2019IB011).
Data Availability Statement
All data generated or analysed during this study are included in this published article.
Conflicts of Interest
The authors declare no conflicts of interest.
References
- Zhu, J.-K. Abiotic Stress Signaling and Responses in Plants. Cell 2016, 167, 313–324. [Google Scholar] [CrossRef]
- Agurla, S.; Gahir, S.; Munemasa, S.; Murata, Y.; Raghavendra, A. Mechanism of Stomatal Closure in Plants Exposed to Drought and Cold Stress. In Survival Strategies in Extreme Cold Desiccation: Adaptation Mechanisms Their Applications; Springer: Berlin/Heidelberg, Germany, 2018; pp. 215–232. [Google Scholar] [CrossRef]
- Song, Y.; Feng, L.; Alyafei, M.A.M.; Jaleel, A.; Ren, M. Function of Chloroplasts in Plant Stress Responses. Int. J. Mol. Sci. 2021, 22, 13464. [Google Scholar] [CrossRef]
- You, J.; Chan, Z. ROS Regulation During Abiotic Stress Responses in Crop Plants. Front. Plant Sci. 2015, 6, 1092. [Google Scholar] [CrossRef]
- Ding, Y.; Shi, Y.; Yang, S. Advances and challenges in uncovering cold tolerance regulatory mechanisms in plants. New Phytol. 2019, 222, 1690–1704. [Google Scholar] [CrossRef]
- Hosseinifard, M.; Stefaniak, S.; Ghorbani Javid, M.; Soltani, E.; Wojtyla, Ł.; Garnczarska, M. Contribution of Exogenous Proline to Abiotic Stresses Tolerance in Plants: A Review. Int. J. Mol. Sci. 2022, 23, 5186. [Google Scholar] [CrossRef]
- Eric, R.; Marie Noelle, V.; Alain, Z.; Vaughan, H. Chapter 2 Cold Signalling and Cold Acclimation in Plants. Adv. Bot. Res. 2009, 49, 35–150. [Google Scholar] [CrossRef]
- Abdullah, S.N.A.; Azzeme, A.M.; Yousefi, K. Fine-Tuning Cold Stress Response Through Regulated Cellular Abundance and Mechanistic Actions of Transcription Factors. Front. Plant Sci. 2022, 13, 850216. [Google Scholar] [CrossRef]
- Yu, T.; Zhou, H.; Liu, Z.; Zhai, H.; Liu, Q. The sweet potato transcription factor IbbHLH33 enhances chilling tolerance in transgenic tobacco. Czech J. Genet. Plant Breed. 2022, 58, 210–222. [Google Scholar] [CrossRef]
- Han, J.; Li, X.; Li, W.; Yao, A.; Niu, C.; Hou, R.; Liu, W.; Wang, Y.; Zhang, L.; Han, D. Overexpression of Malus baccata WRKY40 (MbWRKY40) enhances stress tolerance in Arabidopsis subjected to cold and drought. Plant Stress 2023, 10, 100209. [Google Scholar] [CrossRef]
- Zhang, S.; Cao, K.; Wei, Y.; Jiang, S.; Ye, J.; Xu, F.; Chen, Y.; Shao, X. PpBZR1, a BES/BZR transcription factor, enhances cold stress tolerance by suppressing sucrose degradation in peach fruit. Res. Sq. 2023, 202, 107972. [Google Scholar] [CrossRef]
- Jaglo, K.R.; Kleff, S.; Amundsen, K.L.; Zhang, X.; Haake, V.; Zhang, J.Z.; Deits, T.; Thomashow, M.F. Components of the Arabidopsis C-Repeat/Dehydration-Responsive Element Binding Factor Cold-Response Pathway Are Conserved in Brassica napus and Other Plant Species. Plant Physiol. 2001, 127, 910–917. [Google Scholar] [CrossRef]
- Stockinger, E.J.; Gilmour, S.J.; Thomashow, M.F. Arabidopsis thaliana CBF1 encodes an AP2 domain-containing transcriptional activator that binds to the C-repeat/DRE, a cis-acting DNA regulatory element that stimulates transcription in response to low temperature and water deficit. Proc. Natl. Acad. Sci. USA 1997, 94, 1035–1040. [Google Scholar] [CrossRef]
- Gilmour, S.J.; Zarka, D.G.; Stockinger, E.J.; Salazar, M.P.; Houghton, J.M.; Thomashow, M.F. Low temperature regulation of the Arabidopsis CBF family of AP2 transcriptional activators as an early step in cold-induced COR gene expression. Plant J. 1998, 16, 433–442. [Google Scholar] [CrossRef]
- Park, S.; Lee, C.M.; Doherty, C.J.; Gilmour, S.J.; Kim, Y.; Thomashow, M.F. Regulation of the Arabidopsis CBF regulon by a complex low-temperature regulatory network. Plant J. 2015, 82, 193–207. [Google Scholar] [CrossRef]
- Kasuga, M.; Liu, Q.; Miura, S.; Yamaguchi-Shinozaki, K.; Shinozaki, K. Improving plant drought, salt, and freezing tolerance by gene transfer of a single stress-inducible transcription factor. Nat. Biotechnol. 1999, 17, 287–291. [Google Scholar] [CrossRef]
- Liu, J.; Shi, Y.; Yang, S. Insights into the regulation of C-repeat binding factors in plant cold signaling. J. Integr. Plant Biol. 2018, 60, 780–795. [Google Scholar] [CrossRef]
- Medina, J.; Bargues, M.; Terol, J.; Pérez-Alonso, M.; Salinas, J. The Arabidopsis CBF Gene Family Is Composed of Three Genes Encoding AP2 Domain-Containing Proteins Whose Expression Is Regulated by Low Temperature but Not by Abscisic Acid or Dehydration. Plant Physiol. 1999, 119, 463–470. [Google Scholar] [CrossRef]
- Jia, Y.; Ding, Y.; Shi, Y.; Zhang, X.; Gong, Z.; Yang, S. The cbfs triple mutants reveal the essential functions of CBFs in cold acclimation and allow the definition of CBF regulons in Arabidopsis. New Phytol. 2016, 212, 345–353. [Google Scholar] [CrossRef]
- Novillo, F.; Medina, J.; Salinas, J. Arabidopsis CBF1 and CBF3 have a different function than CBF2 in cold acclimation and define different gene classes in the CBF regulon. Proc. Natl. Acad. Sci. USA 2007, 104, 21002–21007. [Google Scholar] [CrossRef]
- Qin, F.; Sakuma, Y.; Li, J.; Liu, Q.; Li, Y.-Q.; Shinozaki, K.; Yamaguchi-Shinozaki, K. Cloning and Functional Analysis of a Novel DREB1/CBF Transcription Factor Involved in Cold-Responsive Gene Expression in Zea mays L. Plant Cell Physiol. 2004, 45, 1042–1052. [Google Scholar] [CrossRef]
- Zhang, X.; Fowler, S.G.; Cheng, H.; Lou, Y.; Rhee, S.Y.; Stockinger, E.J.; Thomashow, M.F. Freezing-sensitive tomato has a functional CBF cold response pathway, but a CBF regulon that differs from that of freezing-tolerant Arabidopsis. Plant J. 2004, 39, 905–919. [Google Scholar] [CrossRef]
- Fang, X.; Lin, Y.; Chen, C.; Pervaiz, T.; Wang, X.; Luo, H.; Fang, J.; Shangguan, L. Whole genome identification of CBF gene families and expression analysis in Vitis vinifera L. Czech J. Genet. Plant Breed. 2023, 59, 119–132. [Google Scholar] [CrossRef]
- Hu, Z.; Ban, Q.; Hao, J.; Zhu, X.; Cheng, Y.; Mao, J.; Lin, M.; Xia, E.; Li, Y. Genome-Wide Characterization of the C-repeat Binding Factor (CBF) Gene Family Involved in the Response to Abiotic Stresses in Tea Plant (Camellia sinensis). Front. Plant Sci. 2020, 11, 921. [Google Scholar] [CrossRef]
- Zhang, X.; Yu, J.; Wang, R.; Liu, W.; Chen, S.; Wang, Y.; Yu, Y.; Qu, G.; Chen, S. Genome-Wide Identification and Expression Profiles of C-Repeat Binding Factor Transcription Factors in Betula platyphylla under Abiotic Stress. Int. J. Mol. Sci. 2023, 24, 10573. [Google Scholar] [CrossRef]
- Than, P.P.; Prihastuti, H.; Phoulivong, S.; Taylor, P.W.; Hyde, K.D. Chilli anthracnose disease caused by Colletotrichum species. J. Zhejiang Univ. Sci. B 2008, 9, 764–778. [Google Scholar] [CrossRef]
- Kim, H.-G.; Bae, J.-H.; Jastrzebski, Z.; Cherkas, A.; Heo, B.-G.; Gorinstein, S.; Ku, Y.-G. Binding, Antioxidant and Anti-proliferative Properties of Bioactive Compounds of Sweet Paprika (Capsicum annuum L.). Plant Foods Hum. Nutr. 2016, 71, 129–136. [Google Scholar] [CrossRef]
- Surh, Y.-J. More Than Spice: Capsaicin in Hot Chili Peppers Makes Tumor Cells Commit Suicide. J. Natl. Cancer Inst. 2002, 94, 1263–1265. [Google Scholar] [CrossRef]
- Perry, L.; Dickau, R.; Zarrillo, S.; Holst, I.; Pearsall, D.M.; Piperno, D.R.; Berman, M.J.; Cooke, R.G.; Rademaker, K.; Ranere, A.J. Starch Fossils and the Domestication and Dispersal of Chili Peppers (Capsicum spp. L.) in the Americas. Science 2007, 315, 986–988. [Google Scholar] [CrossRef]
- Kraft, K.H.; Brown, C.H.; Nabhan, G.P.; Luedeling, E.; Luna Ruiz, J.d.J.; Coppens d’Eeckenbrugge, G.; Hijmans, R.J.; Gepts, P. Multiple lines of evidence for the origin of domesticated chili pepper, Capsicum annuum, in Mexico. Proc. Natl. Acad. Sci. USA 2014, 111, 6165–6170. [Google Scholar] [CrossRef]
- Barboza, G.E.; Carrizo García, C.; Leiva González, S.; Scaldaferro, M.; Reyes, X. Four new species of Capsicum (Solanaceae) from the tropical Andes and an update on the phylogeny of the genus. PLoS ONE 2019, 14, e0209792. [Google Scholar] [CrossRef]
- Dias, G.; Gomes, V.; Moraes, T.; Zottich, U.; Rabelo, G.; Carvalho, A.; Moulin, M.; Gonçalves, L.; Rodrigues, R.; Da Cunha, M. Characterization of Capsicum species using anatomical and molecular data. Genet. Mol. Res. 2013, 12, 6488–6501. [Google Scholar] [CrossRef] [PubMed]
- Barboza, G.E.; García, C.C.; de Bem Bianchetti, L.; Romero, M.V.; Scaldaferro, M. Monograph of wild and cultivated chili peppers (Capsicum L., Solanaceae). PhytoKeys 2022, 200, 1. [Google Scholar] [CrossRef] [PubMed]
- Albrecht, E.; Zhang, D.; Mays, A.D.; Saftner, R.A.; Stommel, J.R. Genetic diversity in Capsicum baccatumis significantly influenced by its ecogeographical distribution. BMC Genet. 2012, 13, 68. [Google Scholar] [CrossRef]
- Momo, J.; Kumar, A.; Islam, K.; Ahmad, I.; Rawoof, A.; Ramchiary, N. A comprehensive update on Capsicum proteomics: Advances and future prospects. J. Proteom. 2022, 261, 104578. [Google Scholar] [CrossRef]
- Meghvansi, M.; Siddiqui, S.; Khan, M.H.; Gupta, V.; Vairale, M.; Gogoi, H.; Singh, L. Naga chilli: A potential source of capsaicinoids with broad-spectrum ethnopharmacological applications. J. Ethnopharmacol. 2010, 132, 1–14. [Google Scholar] [CrossRef] [PubMed]
- Saleh, B.K.; Omer, A.; Teweldemedhin, B. Medicinal uses and health benefits of chili pepper (Capsicum spp.): A review. MOJ Food Process. Technol. 2018, 6, 325–328. [Google Scholar] [CrossRef]
- Govindarajan, V.; Salzer, U.J. Capsicum—production, technology, chemistry, and quality—part II. Processed products, standards, world production and trade. Crit. Rev. Food Sci. Nutr. 1986, 23, 207–288. [Google Scholar] [CrossRef]
- Zimmer, A.R.; Leonardi, B.; Miron, D.; Schapoval, E.; de Oliveira, J.R.; Gosmann, G. Antioxidant and anti-inflammatory properties of Capsicum baccatum: From traditional use to scientific approach. J. Ethnopharmacol. 2012, 139, 228–233. [Google Scholar] [CrossRef]
- Rodríguez-Burruezo, A.; Prohens, J.; Raigón, M.D.; Nuez, F. Variation for bioactive compounds in ají (Capsicum baccatum L.) and rocoto (C. pubescens R. & P.) and implications for breeding. Euphytica 2009, 170, 169–181. [Google Scholar] [CrossRef]
- Mahasuk, P.; Taylor, P.; Mongkolporn, O. Identification of Two New Genes Conferring Resistance to Colletotrichum acutatum in Capsicum baccatum. Phytopathology 2009, 99, 1100–1104. [Google Scholar] [CrossRef]
- Yoon, J.B.; Park, H.G. Trispecies bridge crosses,(Capsicum annuum× C. chinense) × C. baccatum, as an alternative for introgression of anthracnose resistance from C. baccatum into C. annuum. Hortic. Environ. Biotechnol. 2005, 46, 5–9. [Google Scholar]
- Manzur, J.P.; Fita, A.; Prohens, J.; Rodríguez-Burruezo, A. Successful Wide Hybridization and Introgression Breeding in a Diverse Set of Common Peppers (Capsicum annuum) Using Different Cultivated Ají (C. baccatum) Accessions as Donor Parents. PLoS ONE 2015, 10, e0144142. [Google Scholar] [CrossRef]
- Aune, D.; Giovannucci, E.; Boffetta, P.; Fadnes, L.T.; Keum, N.; Norat, T.; Greenwood, D.C.; Riboli, E.; Vatten, L.J.; Tonstad, S. Fruit and vegetable intake and the risk of cardiovascular disease, total cancer and all-cause mortality-a systematic review and dose-response meta-analysis of prospective studies. Int. J. Epidemiol. 2017, 46, 1029–1056. [Google Scholar] [CrossRef]
- Oyebode, O.; Gordon-Dseagu, V.; Walker, A.; Mindell, J.S. Fruit and vegetable consumption and all-cause, cancer and CVD mortality: Analysis of Health Survey for England data. Epidemiol. Community Health 2014, 68, 856–862. [Google Scholar] [CrossRef]
- Hu, D.; Huang, J.; Wang, Y.; Zhang, D.; Qu, Y. Fruits and Vegetables Consumption and Risk of Stroke. Stroke 2014, 45, 1613–1619. [Google Scholar] [CrossRef] [PubMed]
- Liu, Y.; Tikunov, Y.; Schouten, R.E.; Marcelis, L.F.; Visser, R.G.; Bovy, A. Anthocyanin Biosynthesis and Degradation Mechanisms in Solanaceous Vegetables: A Review. Front. Chem. 2018, 6, 52. [Google Scholar] [CrossRef]
- López, P.; Gorzalczany, S.; Acevedo, C.; Alonso, R.; Ferraro, G. Chemical study and anti-inflammatory activity of Capsicum chacoense and C. baccatum. Rev. Bras. Farmacogn. 2012, 22, 455–458. [Google Scholar] [CrossRef][Green Version]
- Guillen, N.G.; Tito, R.; Mendoza, N.G. Capsaicinoids and pungency in Capsicum chinense and Capsicum baccatum fruits. Pesqui. Agropecuária Trop. 2018, 48, 237–244. [Google Scholar] [CrossRef]
- Albrecht, E.; Zhang, D.; Saftner, R.A.; Stommel, J.R. Genetic diversity and population structure of Capsicum baccatum genetic resources. Genet. Resour. Crop Evol. 2012, 59, 517–538. [Google Scholar] [CrossRef]
- Rácz, A.; Czégény, G.; Kutyáncsánin, D.; Nagy, N.; Hideg, É.; Csepregi, K. Fight against cold: Photosynthetic and antioxidant responses of different bell pepper cultivars (Capsicum annuum L.) to cold stress. Biol. Futur. 2023, 74, 327–335. [Google Scholar] [CrossRef] [PubMed]
- Leite, P.; Rodrigues, R.; Silva, R.; Pimenta, S.; Medeiros, A.; Bento, C.; Gonçalves, L. Molecular and agronomic analysis of intraspecific variability in Capsicum baccatum var. pendulum accessions. Genet. Mol. Res. 2016, 15, 1–16. [Google Scholar] [CrossRef]
- Hussein, H.; Mekki, B.; Abd El-Sadek, M.; El Lateef, E. Effect of L-Ornithine application on improving drought tolerance in sugar beet plants. Heliyon 2019, 5, e02631. [Google Scholar] [CrossRef] [PubMed]
- Lee, F.C.; Yeap, W.C.; Appleton, D.R.; Ho, C.-L.; Kulaveerasingam, H. Identification of drought responsive Elaeis guineensis WRKY transcription factors with sensitivity to other abiotic stresses and hormone treatments. BMC Genom. 2022, 23, 164. [Google Scholar] [CrossRef]
- Goyal, P.; Manzoor, M.M.; Vishwakarma, R.A.; Sharma, D.; Dhar, M.K.; Gupta, S. A Comprehensive Transcriptome-Wide Identification and Screening of WRKY Gene Family Engaged in Abiotic Stress in Glycyrrhiza glabra. Sci. Rep. 2020, 10, 373. [Google Scholar] [CrossRef]
- Cui, X.; Yan, Q.; Gan, S.; Xue, D.; Wang, H.; Xing, H.; Zhao, J.; Guo, N. GmWRKY40, a member of the WRKY transcription factor genes identified from Glycine max L., enhanced the resistance to Phytophthora sojae. BMC Plant Biol. 2019, 19, 598. [Google Scholar] [CrossRef]
- Barrero-Gil, J.; Salinas, J. Gene Regulatory Networks Mediating Cold Acclimation: The CBF Pathway. In Survival Strategies in Extreme Cold and Desiccation; Springer: Berlin/Heidelberg, Germany, 2018; pp. 3–22. [Google Scholar] [CrossRef]
- Kothari, S.; Joshi, A.; Kachhwaha, S.; Ochoa-Alejo, N. Chilli peppers—A review on tissue culture and transgenesis. Biotechnol. Adv. 2010, 28, 35–48. [Google Scholar] [CrossRef]
- Li, W.; Chen, Y.; Ye, M.; Lu, H.; Wang, D.; Chen, Q. Evolutionary history of the C-repeat binding factor/dehydration-responsive element-binding 1 (CBF/DREB1) protein family in 43 plant species and characterization of CBF/DREB1 proteins in Solanum tuberosum. BMC Evol. Biol. 2020, 20, 142. [Google Scholar] [CrossRef]
- Li, J.; Li, H.; Quan, X.; Shan, Q.; Wang, W.; Yin, N.; Wang, S.; Wang, Z.; He, W. Comprehensive analysis of cucumber C-repeat/dehydration-responsive element binding factor family genes and their potential roles in cold tolerance of cucumber. BMC Plant Biol. 2022, 22, 270. [Google Scholar] [CrossRef]
- Zhou, H.; Ma, J.; Liu, H.; Zhao, P. Genome-Wide Identification of the CBF Gene Family and ICE Transcription Factors in Walnuts and Expression Profiles under Cold Conditions. Int. J. Mol. Sci. 2023, 25, 25. [Google Scholar] [CrossRef]
- Liu, J.; Magwanga, R.O.; Xu, Y.; Wei, T.; Kirungu, J.N.; Zheng, J.; Hou, Y.; Wang, Y.; Agong, S.G.; Okuto, E. Functional Characterization of Cotton C-Repeat Binding Factor Genes Reveal Their Potential Role in Cold Stress Tolerance. Front. Plant Sci. 2021, 12, 766130. [Google Scholar] [CrossRef]
- Tognolli, M.; Penel, C.; Greppin, H.; Simon, P. Analysis and expression of the class III peroxidase large gene family in Arabidopsis thaliana. Gene 2002, 288, 129–138. [Google Scholar] [CrossRef]
- Mohseni, S.; Che, H.; Djillali, Z.; Dumont, E.; Nankeu, J.; Danyluk, J. Wheat CBF gene family: Identification of polymorphisms in the CBF coding sequence. Genome 2012, 55, 865–881. [Google Scholar] [CrossRef]
- Agarwal, P.K.; Agarwal, P.; Reddy, M.; Sopory, S.K. Role of DREB transcription factors in abiotic and biotic stress tolerance in plants. Plant Cell Rep. 2006, 25, 1263–1274. [Google Scholar] [CrossRef]
- Haake, V.; Cook, D.; Riechmann, J.L.; Pineda, O.; Thomashow, M.F.; Zhang, J.Z. Transcription Factor CBF4 Is a Regulator of Drought Adaptation in Arabidopsis. Plant Physiol. 2002, 130, 639–648. [Google Scholar] [CrossRef] [PubMed]
- Nie, Y.; Guo, L.; Cui, F.; Shen, Y.; Ye, X.; Deng, D.; Wang, S.; Zhu, J.; Wu, W. Innovations and stepwise evolution of CBFs/DREB1s and their regulatory networks in angiosperms. J. Integr. Plant Biol. 2022, 64, 2111–2125. [Google Scholar] [CrossRef]
- Novillo, F.; Alonso, J.M.; Ecker, J.R.; Salinas, J. CBF2/DREB1C is a negative regulator of CBF1/DREB1B and CBF3/DREB1A expression and plays a central role in stress tolerance in Arabidopsis. Proc. Natl. Acad. Sci. USA 2004, 101, 3985–3990. [Google Scholar] [CrossRef]
- Baulcombe, D.C. Fast forward genetics based on virus-induced gene silencing. Curr. Opin. Plant Biol. 1999, 2, 109–113. [Google Scholar] [CrossRef]
- Kumagai, M.H.; Donson, J.; Della-Cioppa, G.; Harvey, D.; Hanley, K.; Grill, L. Cytoplasmic inhibition of carotenoid biosynthesis with virus-derived RNA. Proc. Natl. Acad. Sci. USA 1995, 92, 1679–1683. [Google Scholar] [CrossRef]
- Li, H.; Zhang, D.; Xie, K.; Wang, Y.; Liao, Q.; Hong, Y.; Liu, Y. Efficient and high-throughput pseudorecombinant-chimeric Cucumber mosaic virus-based VIGS in maize. Plant Physiol. 2021, 187, 2865–2876. [Google Scholar] [CrossRef]
- Velásquez, A.C.; Chakravarthy, S.; Martin, G.B. Virus-induced Gene Silencing (VIGS) in Nicotiana benthamiana and Tomato. J. Vis. Exp. 2009, e1292. [Google Scholar] [CrossRef]
- Qi, X.; Mo, Q.; Li, J.; Zi, Z.; Xu, M.; Yue, S.; Zhao, H.; Zhu, H.; Wang, G. Establishment of virus-induced gene silencing (VIGS) system in Luffa acutangula using Phytoene desaturase (PDS) and tendril synthesis related gene (TEN). Plant Methods 2023, 19, 94. [Google Scholar] [CrossRef]
- Burch-Smith, T.M.; Anderson, J.C.; Martin, G.B.; Dinesh-Kumar, S.P. Applications and advantages of virus-induced gene silencing for gene function studies in plants. Plant J. 2004, 39, 734–746. [Google Scholar] [CrossRef]
- Kang, J.-y.; Choi, H.-i.; Im, M.-y.; Kim, S.Y. Arabidopsis Basic Leucine Zipper Proteins That Mediate Stress-Responsive Abscisic Acid Signaling. Plant Cell 2002, 14, 343–357. [Google Scholar] [CrossRef] [PubMed]
- Knight, H.; Zarka, D.G.; Okamoto, H.; Thomashow, M.F.; Knight, M.R. Abscisic Acid Induces CBF Gene Transcription and Subsequent Induction of Cold-Regulated Genes via the CRT Promoter Element. Plant Physiol. 2004, 135, 1710–1717. [Google Scholar] [CrossRef]
- Ding, Y.; Li, H.; Zhang, X.; Xie, Q.; Gong, Z.; Yang, S. OST1 Kinase Modulates Freezing Tolerance by Enhancing ICE1 Stability in Arabidopsis. Dev. Cell 2015, 32, 278–289. [Google Scholar] [CrossRef]
- Chen, C.; Chen, H.; Zhang, Y.; Thomas, H.R.; Frank, M.H.; He, Y.; Xia, R. TBtools: An Integrative Toolkit Developed for Interactive Analyses of Big Biological Data. Mol. Plant 2020, 13, 1194–1202. [Google Scholar] [CrossRef]
- Gao, C.; Mumtaz, M.A.; Zhou, Y.; Yang, Z.; Shu, H.; Zhu, J.; Bao, W.; Cheng, S.; Yin, L.; Huang, J. Integrated Transcriptomic and Metabolomic Analyses of Cold-Tolerant and Cold-Sensitive Pepper Species Reveal Key Genes and Essential Metabolic Pathways Involved in Response to Cold Stress. Int. J. Mol. Sci. 2022, 23, 6683. [Google Scholar] [CrossRef]
- Yang, Y.; Guang, Y.; Wang, F.; Chen, Y.; Yang, W.; Xiao, X.; Luo, S.; Zhou, Y. Characterization of Phytochrome-Interacting Factor Genes in Pepper and Functional Analysis of CaPIF8 in Cold and Salt Stress. Front. Plant Sci. 2021, 12, 746517. [Google Scholar] [CrossRef]
- Wang, L.; Shen, X.; Chen, X.; Ouyang, Q.; Tan, X.; Tao, N. Exogenous Application of Melatonin to Green Horn Pepper Fruit Reduces Chilling Injury during Postharvest Cold Storage by Regulating Enzymatic Activities in the Antioxidant System. Plants 2022, 11, 2367. [Google Scholar] [CrossRef]
- Livak, K.J.; Schmittgen, T.D. Analysis of Relative Gene Expression Data Using Real-Time Quantitative PCR and the 2−ΔΔCT Method. Methods 2001, 25, 402–408. [Google Scholar] [CrossRef]
- Harmut, A. Chlorophylls and carotenoids: Pigments of photosynthetic biomembranes. Methods Enzymol. 1987, 148, 350–383. [Google Scholar] [CrossRef]
- Tikoria, R.; Kaur, A.; Ohri, P. Physiological, biochemical and structural changes in tomato plants by vermicompost application in different exposure periods under glass house conditions. Plant Physiol. Biochem. 2023, 197, 107656. [Google Scholar] [CrossRef] [PubMed]
Disclaimer/Publisher’s Note: The statements, opinions and data contained in all publications are solely those of the individual author(s) and contributor(s) and not of MDPI and/or the editor(s). MDPI and/or the editor(s) disclaim responsibility for any injury to people or property resulting from any ideas, methods, instructions or products referred to in the content. |
© 2024 by the authors. Licensee MDPI, Basel, Switzerland. This article is an open access article distributed under the terms and conditions of the Creative Commons Attribution (CC BY) license (https://creativecommons.org/licenses/by/4.0/).








