High-Throughput Analysis of Leaf Chlorophyll Content in Aquaponically Grown Lettuce Using Hyperspectral Reflectance and RGB Images
Abstract
1. Introduction
2. Materials and Methods
2.1. Design of Aquaponics System
2.2. Calibration of SPAD-502 Readings for Chlorophyll Assessment
2.3. Spectral Dataset Collection and Preprocessing
2.4. Spectral Vegetation Indices (SVIs)
2.5. Color Vegetation Indices (CVIs)
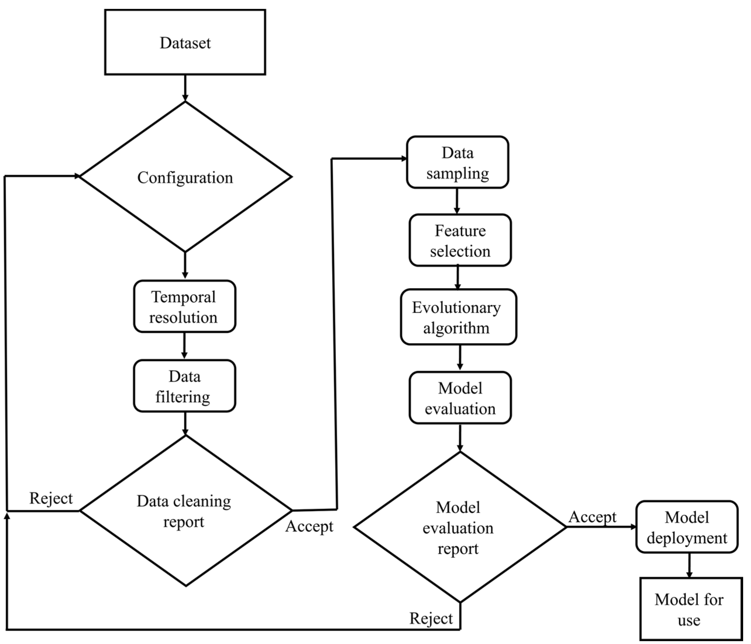
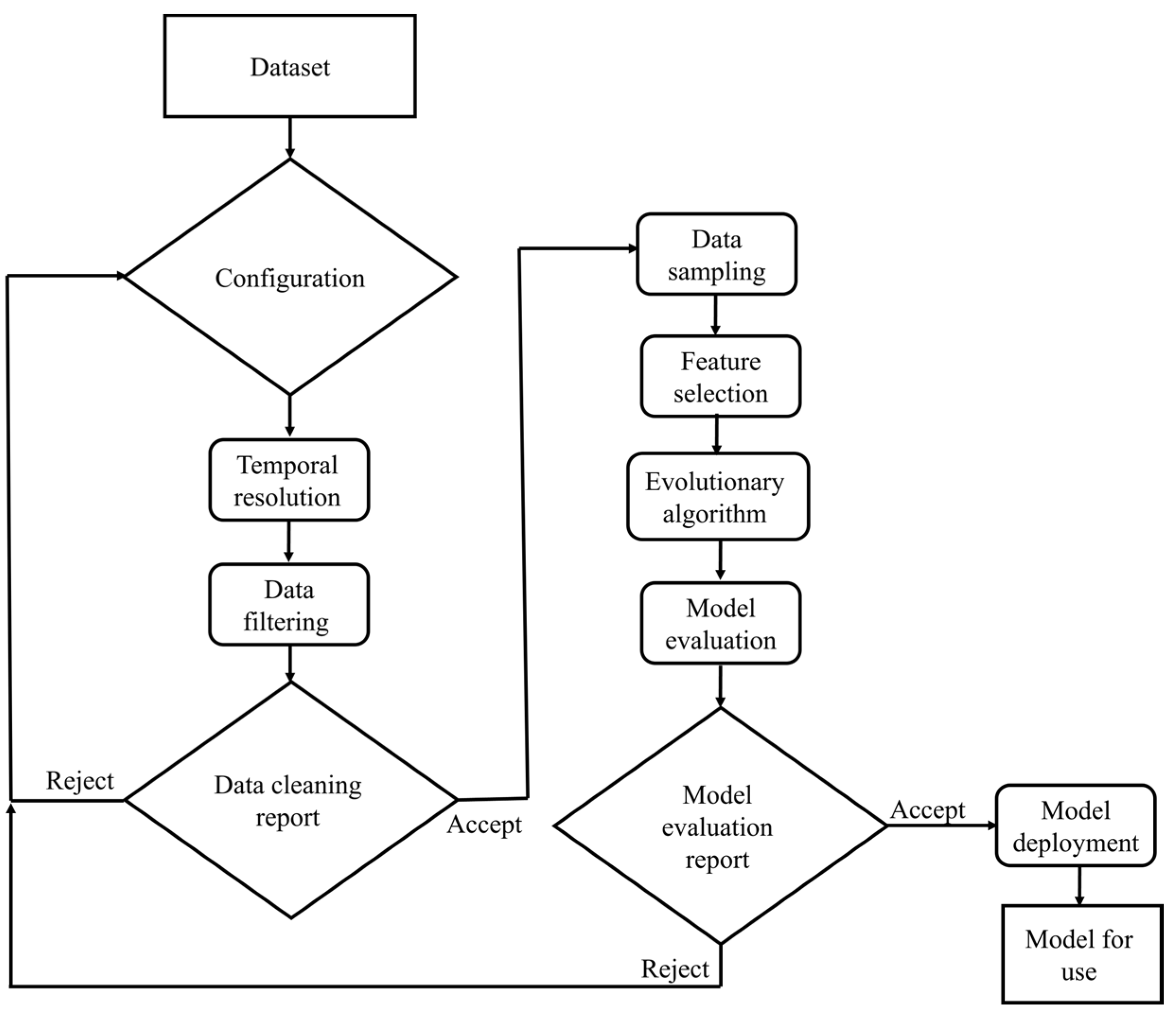
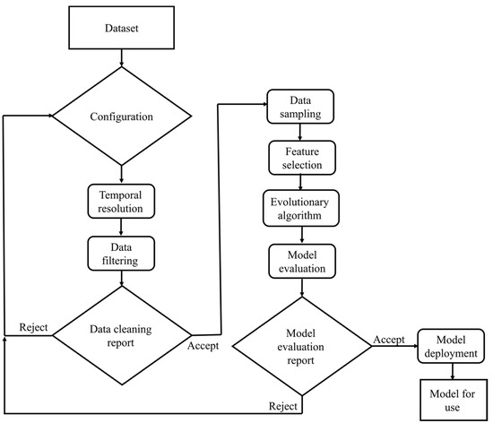
2.6. Design of AutoML Models
2.7. Performance Evaluation of the Regression Models
3. Results and Discussion
3.1. Efficacy of SPAD-502 Values for Chlorophyl Content Estimation
3.2. Spectral Vegetation Indices
3.3. Color Vegetation Indices
3.4. Fusion of SVIs and CVIs
4. Conclusions
Author Contributions
Funding
Data Availability Statement
Acknowledgments
Conflicts of Interest
References
- Yang, T.; Kim, H. Characterizing nutrient composition and concentration in tomato-, basil-, and lettuce-based aquaponic and hydroponic systems. Water 2020, 12, 1259. [Google Scholar] [CrossRef]
- Shah, S.H.; Angel, Y.; Houborg, R.; Ali, S.; McCabe, M.F. A random forest machine learning approach for the retrieval of leaf chlorophyll content in wheat. Remote Sens. 2019, 11, 920. [Google Scholar] [CrossRef]
- Wu, C.; Niu, Z.; Tang, Q.; Huang, W. Estimating chlorophyll content from hyperspectral vegetation indices: Modeling and validation. Agric. For. Meteorol. 2008, 148, 1230–1241. [Google Scholar] [CrossRef]
- Pan, W.; Cheng, X.; Du, R.; Zhu, X.; Guo, W. Detection of chlorophyll content based on optical properties of maize leaves. Spectrochim. Acta Part A Mol. Biomol. Spectrosc. 2024, 309, 123843. [Google Scholar] [CrossRef]
- Aballa, A.; Cen, H.; Wan, L.; Mehmood, K.; He, Y. Nutrient Status Diagnosis of Infield Oilseed Rape via Deep Learning-enabled Dynamic Model. IEEE Trans. Ind. Inform. 2020, 17, 4379–4389. [Google Scholar] [CrossRef]
- El-Hendawy, S.; Elsayed, S.; Al-Suhaibani, N.; Alotaibi, M.; Tahir, M.U.; Mubushar, M.; Attia, A.; Hassan, W.M. Use of Hyperspectral Reflectance Sensing for Assessing Growth and Chlorophyll Content of Spring Wheat Grown under Simulated Saline Field Conditions. Plants 2021, 10, 101. [Google Scholar] [CrossRef]
- Garriga, M.; Retamales, J.B.; Romero-Bravo, S.; Caligari, P.D.; Lobos, G.A. Chlorophyll, anthocyanin, and gas exchange changes assessed by spectroradiometry in Fragaria chiloensis under salt stress. J. Integr. Plant Biol. 2014, 56, 505–515. [Google Scholar] [CrossRef]
- Shah, S.H.; Houborg, R.; McCabe, M.F. Response of Chlorophyll, Carotenoid and SPAD-502 Measurement to Salinity and Nutrient Stress in Wheat (Triticum aestivum L.). Agronomy 2017, 7, 61. [Google Scholar] [CrossRef]
- Mendoza-Tafolla, R.O.; Juarez-Lopez, P.; Ontiveros-Capurata, R.E.; Sandoval-Villa, M.; Alia-Tejacal, I.; Alejo-Santiago, G. Estimating nitrogen and chlorophyll status of romaine lettuce using SPAD and at LEAF readings. Not. Bot. Horti Agrobot. Cluj-Napoca 2019, 47, 751–756. [Google Scholar] [CrossRef]
- Jiang, C.; Johkan, M.; Hohjo, M.; Tsukagoshi, S.; Maruo, T. A correlation analysis on chlorophyll content and SPAD value in tomato leaves. HortResearch 2017, 71, 37–42. [Google Scholar]
- Uddling, J.; Gelang-Alfredsson, J.; Piikki, K.; Pleijel, H. Evaluating the relationship between leaf chlorophyll concentration and SPAD-502 chlorophyll meter readings. Photosynth. Res. 2007, 91, 37–46. [Google Scholar] [CrossRef]
- Wakiyama, Y. The relationship between SPAD values and leaf blade chlorophyll content throughout the rice development cycle. Jpn. Agric. Res. Q. 2016, 50, 329–334. [Google Scholar] [CrossRef]
- Xiong, D.; Chen, J.; Yu, T.; Gao, W.; Ling, X.; Li, Y.; Peng, s.; Huang, J. SPAD-based leaf nitrogen estimation is impacted by environmental factors and crop leaf characteristics. Sci. Rep. 2015, 5, 13389. [Google Scholar] [CrossRef]
- Eshkabilov, S.; Lee, A.; Sun, X.; Lee, C.W.; Simsek, H. Hyperspectral imaging techniques for rapid detection of nutrient content of hydroponically grown lettuce cultivars. Comput. Electron. Agric. 2021, 181, 105968. [Google Scholar] [CrossRef]
- Cotrozzi, L.; Couture, J.J. Hyperspectral assessment of plant responses to multi-stress environments: Prospects for managing protected agrosystems. Plants People Planet 2020, 2, 244–258. [Google Scholar] [CrossRef]
- Sharabian, V.R.; Noguchi, N.; Ishi, K. Significant wavelengths for prediction of winter wheat growth status and grain yield using multivariate analysis. Eng. Agric. Environ. Food 2014, 7, 14–21. [Google Scholar] [CrossRef]
- Yao, Z.; Lei, Y.; He, D. Early Visual Detection of Wheat Stripe Rust Using Visible/Near-Infrared Hyperspectral Imaging. Sensors 2019, 19, 952. [Google Scholar] [CrossRef] [PubMed]
- Guo, Y.; Yin, G.; Sun, H.; Wang, H.; Chen, S.; Senthilnath, J.; Fu, Y. Scaling effects on chlorophyll content estimations with RGB camera mounted on a UAV platform using machine-learning methods. Sensors 2020, 20, 5130. [Google Scholar] [CrossRef] [PubMed]
- Zhang, L.; Han, W.; Niu, Y.; Chavez, J.L.; Shao, G.; Zhang, H. Evaluating the sensitivity of water stressed maize chlorophyll and structure based on UAV derived vegetation indices. Comput. Electron. Agric. 2021, 185, 106174. [Google Scholar] [CrossRef]
- Ta, N.; Chang, Q.; Zhang, Y. Estimation of apple tree leaf chlorophyll content based on machine learning methods. Remote Sens. 2021, 13, 3902. [Google Scholar] [CrossRef]
- Narmilan, A.; Gonzalez, F.; Salgadoe, A.S.A.; Kumarasiri, U.M.; Weerasinghe, H.S.; Kulasekara, B.R. Predicting canopy chlorophyll content in sugarcane crops using machine learning algorithms and spectral vegetation indices derived from UAV multispectral imagery. Remote Sens. 2022, 14, 1140. [Google Scholar] [CrossRef]
- An, G.; Xing, M.; He, B.; Liao, C.; Huang, X.; Shang, J.; Kang, H. Using machine learning for estimating rice chlorophyll content from in situ hyperspectral data. Remote Sens. 2020, 12, 3104. [Google Scholar] [CrossRef]
- Elmetwalli, A.H.; Mazrou, Y.S.; Tyler, A.N.; Hunter, P.D.; Elsherbiny, O.; Yaseen, Z.M.; Elsayed, S. Assessing the efficiency of remote sensing and machine learning algorithms to quantify wheat characteristics in the Nile Delta Region of Egypt. Agriculture 2022, 12, 332. [Google Scholar] [CrossRef]
- Zhao, N.; Zhou, L.; Huang, T.; Taha, M.F.; He, Y.; Qiu, Z. Development of an automatic pest monitoring system using a deep learning model of DPeNet. Measurement 2022, 203, 111970. [Google Scholar] [CrossRef]
- Gonzalez-Dugo, V.; Hernandez, P.; Solis, I.; Zarco-Tejada, P.J. Using high-resolution hyperspectral and thermal airborne imagery to assess physiological condition in the context of wheat phenotyping. Remote Sens. 2015, 7, 13586–13605. [Google Scholar] [CrossRef]
- Elsayed, S.; El-Hendawy, S.; Khadr, M.; Elsherbiny, O.; Al-Suhaibani, N.; Dewir, Y.H.; Darwish, W. Integration of spectral reflectance indices and adaptive neuro-fuzzy inference system for assessing the growth performance and yield of potato under different drip irrigation regimes. Chemosensors 2021, 9, 55. [Google Scholar] [CrossRef]
- Zhou, L.; Wang, X.; Zhang, C.; Zhao, N.; Taha, M.F.; He, Y.; Qiu, Z. Powdery food identification using NIR spectroscopy and extensible deep learning model. Food Bioprocess Technol. 2022, 15, 2354–23622. [Google Scholar] [CrossRef]
- Zhang, H.; Ge, Y.; Xie, X.; Atefi, A.; Wijewardane, N.K.; Thapa, S. High throughput analysis of leaf chlorophyll content in sorghum using RGB, hyperspectral, and fluorescence imaging and sensor fusion. Plant Methods 2022, 18, 60. [Google Scholar] [CrossRef] [PubMed]
- Elsherbiny, O.; Zhou, L.; Feng, L.; Qiu, Z. Integration of visible and thermal imagery with an artificial neural network approach for robust forecasting of canopy water content in rice. Remote Sens. 2021, 13, 1785. [Google Scholar] [CrossRef]
- Mahmoodi, M.; Khazaei, J.; Vahdati, K.; Mohamadi, N.; Javanmardi, Z. Chlorophyll content estimation using image processing technique. World Appl. Sci. 2013, 13, 1–8. [Google Scholar]
- Liang, N.; Sun, S.; Yu, J.; Taha, M.F.; He, Y.; Qiu, Z. Novel segmentation method and measurement system for various grains with complex touching. Comput. Electron. Agric. 2022, 202, 107351. [Google Scholar] [CrossRef]
- Wang, J.; Chen, Y.; Chen, F.; Shi, T.; Wu, G. Wavelet-based coupling of leaf and canopy reflectance spectra to improve the estimation accuracy of foliar nitrogen concentration. Agric. For. Meteorol. 2018, 248, 306–315. [Google Scholar] [CrossRef]
- Espejo- Garcia, B.; Malounas, I.; Vali, E.; Fountas, S. Testing the Suitability of Automated Machine Learning for Weeds Identification. Ai 2021, 2, 34–47. [Google Scholar] [CrossRef]
- Niu, Z.; Yang, H.; Zhou, L.; Taha, M.F.; He, Y.; Qiu, Z. Deep learning-based ranging error mitigation method for UWB localization system in greenhouse. Comput. Electron. Agric. 2023, 205, 107573. [Google Scholar] [CrossRef]
- Koh, J.C.; Spangenberg, G.; Kant, S. Automated machine learning for high-throughput image-based plant phenotyping. Remote Sens. 2021, 13, 858. [Google Scholar] [CrossRef]
- Somerville, C.; Cohen, M.; Pantanella, E.; Stankus, A.; Lovatelli, A. Small-Scale Aquaponic Food Production: Integrated Fish and Plant Farming; FAO Fisheries and Aquaculture Technical Paper; FAO: Rome, Italy, 2014; p. I. [Google Scholar]
- Palm, H.W.; Knaus, U.; Appelbaum, S.; Strauch, S.M.; Kotzen, B. Coupled aquaponics systems. In Aquaponics Food Production Systems, 1st ed.; Goddek, S., Joyce, A., Kotzen, B., Burnell, G.M., Eds.; Springer Nature: New York, NY, USA, 2020; Volume 1, pp. 163–199. [Google Scholar]
- Taha, M.F.; ElManawy, A.I.; Alshallash, K.S.; ElMasry, G.; Alharbi, K.; Zhou, L.; Liang, N.; Qiu, Z. Using Machine Learning for Nutrient Content Detection of Aquaponics-Grown Plants Based on Spectral Data. Sustainability 2022, 14, 12318. [Google Scholar] [CrossRef]
- Van-Delden, S.H.; Nazarideljou, M.J.; Marcelis, L.F. Nutrient solutions for Arabidopsis thaliana: A study on nutrient solution composition in hydroponics systems. Plant Methods 2020, 16, 1–14. [Google Scholar] [CrossRef]
- Lu, F.; Bu, Z.; Lu, S. Estimating chlorophyll content of leafy green vegetables from adaxial and abaxial reflectance. Sensors 2019, 19, 4059. [Google Scholar] [CrossRef]
- Gutiérrez-Rodríguez, B.J.; Argüello-Tovar, J.O.; García-Navarrete, O.L. Use of VIS-NIR-SWIR spectroscopy for the prediction of water status in soybean plants in the Colombian Piedmont Plains. Dyna 2019, 86, 125–130. [Google Scholar] [CrossRef]
- Wei, X.; Johnson, M.A.; Langston Jr, D.B.; Mehl, H.L.; Li, S. Identifying optimal wavelengths as disease signatures using hyperspectral sensor and machine learning. Remote Sens. 2021, 13, 2833. [Google Scholar] [CrossRef]
- Elsayed, S.; El-Hendawy, S.; Dewir, Y.H.; Schmidhalter, U.; Ibrahim, H.H.; Ibrahim, M.M.; Elsherbiny, O.; Farouk, M. Estimating the leaf water status and grain yield of wheat under different irrigation regimes using optimized two-and three-band hyperspectral indices and multivariate regression models. Water 2021, 13, 2666. [Google Scholar] [CrossRef]
- Tayade, R.; Yoon, J.; Lay, L.; Khan, A.L.; Yoon, Y.; Kim, Y. Utilization of Spectral Indices for High-Throughput Phenotyping. Plants 2022, 11, 1712. [Google Scholar] [CrossRef]
- Velichkova, K.; Krezhova, D. Comparative Analysis of Hyperspectral Vegetation Indices For Remote Estimation Of Leaf Chlorophyll Content And Plant Status. Radiat. Apl. 2018, 3, 202–208. [Google Scholar]
- El-Hendawy, S.; Dewir, Y.H.; Elsayed, S.; Schmidhalter, U.; Al-Gaadi, K.; Tola, E.; Hassan, W.M. Combining Hyperspectral Reflectance Indices and Multivariate Analysis to Estimate Different Units of Chlorophyll Content of Spring Wheat under Salinity Conditions. Plants 2022, 11, 456. [Google Scholar] [CrossRef]
- Lichtenthaler, H.K.; Lang, M.; Sowinska, M.; Heisel, F.; Miehé, J.A. Detection of Vegetation Stress Via a New High-Resolution Fluorescence Imaging System. J. Plant Physiol. 1996, 148, 599–612. [Google Scholar] [CrossRef]
- Clevers, J.G.; Kooistra, L.; Van den Brande, M.M. Using Sentinel-2 data for retrieving LAI and leaf and canopy chlorophyll content of a potato crop. Remote Sens. 2017, 9, 405. [Google Scholar] [CrossRef]
- Liang, N.; Sun, S.; Zhou, L.; Zhao, N.; Taha, M.F.; He, Y.; Qiu, Z. High-throughput instance segmentation and shape restoration of overlapping vegetable seeds based on sim2real method. Measurement 2023, 207, 112414. [Google Scholar] [CrossRef]
- Badrinarayanan, V.; Kendall, A.; Cipolla, R. Segnet. A deep convolutional encoder-decoder architecture for image segmentation. IEEE Trans. Pattern Anal. Mach. Intell. 2017, 39, 2481–2495. [Google Scholar] [CrossRef] [PubMed]
- Hu, Y.J.; Huang, S.W. Challenges of automated machine learning on causal impact analytics for policy evaluation. In Proceedings of the 2nd International Conference on Telecommunication and Networks (TEL-NET), Noida, India, 10–11 August 2017. [Google Scholar]
- Feurer, M.; Eggensperger, K.; Falkner, S.; Lindauer, M.; Hutter, F. Practical automated machine learning for the automl challenge. In Proceedings of the International Workshop on Automatic Machine Learning at ICML, Hanover, Germany, 13 July 2018; pp. 1189–1232. [Google Scholar]
- Mohr, F.; Wever, M.; Hüllermeier, E. Automated machine learning via hierarchical planning. Mach. Learn. 2018, 107, 1495–1515. [Google Scholar] [CrossRef]
- Zhou, L.; Xiao, Q.; Taha, M.F.; Xu, C.; Zhang, C. Phenotypic Analysis of Diseased Plant Leaves Using Supervised and Weakly Supervised Deep Learning. Plant Phenomics 2023, 5, 0022. [Google Scholar] [CrossRef] [PubMed]
- Alsharef, A.; Aggarwal, K.; Sonia; Kumar, M.; Mishra, A. Review of ML and AutoML solutions to forecast time-series data. Arch. Comput. Methods Eng. 2022, 29, 5297–5311. [Google Scholar] [CrossRef]
- Mantovani, R.G.; Horváth, T.; Cerri, R.; Vanschoren, J.; De Carvalho, A.C. Hyper-parameter tuning of a decision tree induction algorithm. In Proceedings of the 5th Brazilian Conference on Intelligent Systems (BRACIS), Recife, Brazil, 9–12 October 2016; pp. 37–42. [Google Scholar]
- Alsharef, A.; Sonia; Kumar, K.; Alsharef, A.; Iwendi, C. Time Series Data Modeling Using Advanced Machine Learning and AutoML. Sustainability 2022, 14, 15292. [Google Scholar] [CrossRef]
- Balaji, A.; Allen, A. Benchmarking automatic machine learning frameworks. arXiv 2018, arXiv:1808. 0649. [Google Scholar]
- Koh, E.J.; Amini, E.; Gaur, S.; Maquieira, M.B.; Heck, C.J.; McLachlan, G.J.; Beaton, N. An Automated Machine learning (AutoML) approach to regression models in minerals processing with case studies of developing industrial comminution and flotation models. Miner. Eng. 2022, 189, 107886. [Google Scholar] [CrossRef]
- ElManawy, A.I.; Sun, D.; Abdalla, A.; Zhu, Y.; Cen, H. HSI-PP: A flexible open-source software for hyperspectral imaging-based plant phenotyping. Comput. Electron. Agric. 2022, 200, 107248. [Google Scholar] [CrossRef]
- Rangkuti, M.Y.; Saputro, A.H.; Imawan, C. Prediction of soluble solid contents mapping on Averrhoa carambola using hyperspectral imaging. In Proceedings of the International Conference on Sustainable Information Engineering and Technology (SIET), Malang, Indonesia, 24–25 November 2017; pp. 414–419. [Google Scholar]
- Bausch, W.C.; Duke, H.R. Remote sensing of plant nitrogen status in corn. Trans. ASAE 1996, 39, 1869–1875. [Google Scholar] [CrossRef]
- de Carvalho Gasparotto, A.; Nanni, M.R.; da Silva Junior, C.A.; Cesar, E.; Romagnoli, F.; da Silva, A.A.; Guirado, G.C. Using GNIR and RNIR extracted by digital images to detect different levels of nitrogen in corn. J. Agron. 2015, 14, 62. [Google Scholar] [CrossRef]
- Maresma, Á.; Ariza, M.; Martínez, E.; Lloveras, J.; Martínez-Casasnovas, J.A. Analysis of vegetation indices to determine nitrogen application and yield prediction in maize (Zea mays L.) from a standard UAV service. Remote Sens. 2016, 8, 973. [Google Scholar] [CrossRef]
- Silva, L.; Conceição, L.A.; Lidon, F.C.; Maçãs, B. Remote Monitoring of Crop Nitrogen Nutrition to Adjust Crop Models: A Review. Agriculture 2023, 13, 835. [Google Scholar] [CrossRef]
- Haboudane, D.; Miller, J.R.; Pattey, E.; Zarco-Tejada, P.J.; Strachan, I.B. Hyperspectral vegetation indices and novel algorithms for predicting green LAI of crop canopies: Modeling and validation in the context of precision agriculture. Remote Sens. Environ. 2004, 90, 337–352. [Google Scholar] [CrossRef]
- Huang, Y.C.; Hung, K.C.; Lin, J.C. Automated Machine Learning System for Defect Detection on Cylindrical Metal Surfaces. Sensors 2022, 22, 9783. [Google Scholar] [CrossRef]
- Yadav, S.P.; Ibaraki, Y.; Dutta Gupta, S. Estimation of the chlorophyll content of micropropagated potato plants using RGB based image analysis. Plant Cell 2010, 100, 183–188. [Google Scholar] [CrossRef]
- Sánchez-Sastre, L.F.; Alte da Veiga, N.M.; Ruiz-Potosme, N.M.; Carrión-Prieto, P.; Marcos-Robles, J.L.; Navas-Gracia, L.M.; Martín-Ramos, P. Assessment of RGB vegetation indices to estimate chlorophyll content in sugar beet leaves in the final cultivation stage. AgriEngineering 2020, 2, 128–149. [Google Scholar] [CrossRef]
- Manuel, A.; Blanco, A.C. Transformation of the Normalized Difference Chlorophyll Index to Retrieve Chlorophyll-A Concentrations in Manila Bay. Remote Sens. Spat. Inf. Sci. 2023, 48, 217–221. [Google Scholar] [CrossRef]
- Saberioon, M.M.; Amin, M.S.M.; Anuar, A.R.; Gholizadeh, A.; Wayayok, A.; Khairunniza-Bejo, S. Assessment of rice leaf chlorophyll content using visible bands at different growth stages at both the leaf and canopy scale. Int. J. Appl. Earth Obs. Geoinf. 2014, 32, 35–45. [Google Scholar] [CrossRef]
- Xue, L.; Cao, W.; Luo, W.; Dai, T.; Zhu, Y. Monitoring leaf nitrogen status in rice with canopy spectral reflectance. Agron. J. 2004, 96, 135–142. [Google Scholar] [CrossRef]
- Li, Y.; Chen, D.; Walker, C.N.; Angus, J.F. Estimating the nitrogen status of crops using a digital camera. Field Crops Res. 2010, 118, 221–227. [Google Scholar] [CrossRef]
- Fan, S.; Li, C.; Huang, W.; Chen, L. Data Fusion of Two Hyperspectral Imaging Systems with Complementary Spectral Sensing Ranges for Blueberry Bruising Detection. Sensors 2018, 18, 4463. [Google Scholar] [CrossRef] [PubMed]
- Owomugisha, G.; Melchert, F.; Mwebaze, E.; Quinn, J.A.; Biehl, M. Machine learning for diagnosis of disease in plants using spectral data. In Proceedings of the International Conference on Artificial Intelligence (ICAI), The Steering Committee of the World Congress in Computer Science, Computer, Stockholm, Sweden, 13–19 July 2018; pp. 9–15. [Google Scholar]
- Makhtoum, S.; Sabouri, H.; Gholizadeh, A.; Ahangar, L.; Katouzi, M.; Mastinu, A. Genomics and Physiology of Chlorophyll Fluorescence Parameters in Hordeum vulgare L. under Drought and Salt Stresses. Plants 2023, 12, 3515. [Google Scholar] [CrossRef] [PubMed]











| No. | VIs | Formula | Ref. |
|---|---|---|---|
| 1 | Normalized Difference Vegetation Index (NDVI) | (R750 − R705)/(R750 + R705) | [6] |
| 2 | Normalized Difference Vegetation Index-1 (NDVI1) | (R750 − R680)/(R750 + R680) | [6] |
| 3 | Normalized Difference Vegetation Index-3D (NDVI3D) | (R780 − R715)/(R780 + R715) | [6] |
| 4 | Vogelmann Red Edge Index2 (VREI 2) | (R740/R720) | [44] |
| 5 | Modified simple ratio of reflectance-1 (MSR1) | (R750 − R445)/(R705 − R445) | [6] |
| 6 | Structure insensitive pigment index (SIPI) | (R800 − R445)/(R800 − R680) | [2] |
| 7 | Modified Datt index (MDATT1) | (R703 − R732)/(R703 − R722) | [3] |
| 8 | Modified Chlorophyll Absorption Ratio Index (MCARI) | [(R702 − R671) − 0.2 × (R702 − 549)] × (R702/R671)] | [6] |
| 9 | Green Ratio Vegetation Index (GRVI) | R872/R559 | [21] |
| 10 | Photochemical Reflectance Index (PRI) | (R531 − R570)/(R531 + R570) | [6] |
| 11 | Visible Atmospherically Resistant Index (VARI) | (R559 − R661/R559 + R661 − R488) | [2] |
| 12 | Vogelmann Red Edge Index (VREI) | (R740/R720) | [45] |
| 13 | Simple Ratio Index (SR) | (R810/R550) | [6] |
| 14 | Red Edge Vegetation Stress Index (RVSI) | (0.5(R722 + R763) − R733) | [46] |
| 15 | Blue/Green pigment Index-1 (BGI1) | (R450/R550) | [6] |
| 16 | Lichtenthaler index 2 (Lic2) | (R790 − R680)/(R790 + R680) | [47] |
| 17 | Plant Senescence Reflectance Index (PSRI) | ((R680 − R500)/R750) | [6] |
| 18 | Normalized Pigment Chlorophyll Index (NPCI) | (R642-R432)/(R642 + R432) | [20] |
| 19 | Green chlorophyll index (CIgreen) | (R780/R550) − 1 | [48] |
| No. | RGB Index | Formula | Ref. |
|---|---|---|---|
| 1 | Normalized red index (rn) | R/(R + G + B) | [29] |
| 2 | Normalized green index (gn) | G/(R + G + B) | [29] |
| 3 | Normalized blue index (bn) | B/(R + G + B) | [29] |
| 4 | Green, red ratio index (GRRI) | G/R | [18] |
| 5 | Red, blue ratio index (RBRI) | R/B | [29] |
| 6 | Green, blue ratio index (GBRI) | G/B | [18] |
| 7 | Kawashima index (IKAW) | (R − B)/(R + B) | [30] |
| 8 | Normalized difference index (NDI) | (rn − gn)/(rn + gn + 0.01) | [29] |
| 9 | Woebbecke index (WI) | (G − B)/(R − G) | [18] |
| 10 | Green leaf index (GLI) | (2G − R − B)/(2G + R + B) | [18] |
| Index | Pipeline Name | Hyperparameters |
|---|---|---|
| 0 | ET | {’categorical_impute_strategy’: most_frequent, ’numeric_ impute_strategy’: median, ’booleane_impute_strategy’: most_frequent, ’categorical_fill_value’: None, ’numeric_ fill_value’: None, ’booleane_ fill_value’: None}, ‘Extra Trees Regressor’: {’n_estimators’: 100, ‘max_features’: ‘auto’, ‘max_depth’: 6, ‘min_samples_split’: 2, ‘min_weight_fraction_leaf’: 0.0, ‘n_jobs’: −1}} |
| 1 | XGB | {’categorical_impute_strategy’: most_frequent, ’numeric_ impute_strategy’: median, ’booleane_impute_strategy’: most_frequent, ’categorical_fill_value’: None, ’numeric_ fill_value’: None, ’booleane_ fill_value’: None}, ‘XGBoost Regressor’: {’eta’: 0.1, ‘max_depth’: 6, ‘min_child_weight’: 1, ‘n_estimators’: 100, ‘n_jobs’: −1}} |
| 2 | LGBM | {’categorical_impute_strategy’: most_frequent, ’numeric_ impute_strategy’: median, ’booleane_impute_strategy’: most_frequent, ’categorical_fill_value’: None, ’numeric_ fill_value’: None, ’booleane_ fill_value’: None}, ‘LightGBM Regressor’: {boosting_type: gbdt, learning_rate: 0.1, n_estimators: 20, max_depth’: 0, ‘num_leaves’: 31, Win_child_samples’: 20, ‘n-jobs’: −1, ‘bagging_freq’: 0, ‘bagging_fraction’: 0.9}} |
| 3 | RF | {’categorical_impute_strategy’: most_frequent, ’numeric_ impute_strategy’: median, ’booleane_impute_strategy’: most_frequent, ’categorical_fill_value’: None, ’numeric_ fill_value’: None, ’booleane_ fill_value’: None}, ‘Random Forest Regressor’: {’n_estimators’: 482, ‘max_depth’: 25, ‘n_jobs’: −1}} |
| VIs | AutoML | RF | PLSR | BPNN | SVM | RLearner | |||||||
|---|---|---|---|---|---|---|---|---|---|---|---|---|---|
| Model | |||||||||||||
| NDVI | XGB | 0.89 | 6.20 | 0.78 | 8.00 | 0.79 | 7.44 | 0.84 | 6.83 | 0.77 | 7.94 | 0.83 | 7.10 |
| NDVI1 | ET | 0.65 | 8.12 | 0.50 | 11.00 | 0.65 | 10.21 | 0.73 | 9.04 | 0.65 | 10.2 | 0.63 | 10.50 |
| NDVI3D | ET | 0.83 | 6.72 | 0.73 | 8.90 | 0.78 | 8.14 | 0.83 | 7.20 | 0.77 | 8.22 | 0.79 | 8.20 |
| VOG2 | LGBM | 0.83 | 6.95 | 0.71 | 9.30 | 0.77 | 8.36 | 0.82 | 7.42 | 0.09 | 16.4 | 0.82 | 8.50 |
| MSR1 | ET | 0.86 | 7.09 | 0.68 | 9.70 | 0.73 | 8.95 | 0.78 | 8.16 | 0.73 | 8.98 | 0.73 | 8.80 |
| SIPI | ET | 0.55 | 10.10 | 0.39 | 13.55 | 0.48 | 12.45 | 0.56 | 11.52 | 0.36 | 13.8 | 0.40 | 13.05 |
| MDATT1 | ET | 0.75 | 8.07 | 0.59 | 11.00 | 0.69 | 9.6 | 0.74 | 8.74 | 0.65 | 10.1 | 0.66 | 9.50 |
| MCARI | LGBM | 0.88 | 6.43 | 0.82 | 7.30 | 0.78 | 8.16 | 0.85 | 6.80 | 0.15 | 17.9 | 0.84 | 7.0 |
| GRVI | ET | 0.91 | 5.50 | 0.89 | 5.81 | 0.82 | 7.40 | 0.82 | 7.40 | 0.81 | 8.81 | 0.81 | 8.81 |
| PRI | ET | 0.18 | 18.20 | 0.31 | 17.19 | 0.14 | 15.77 | 0.19 | 15.54 | 0.01 | 17.1 | 0.20 | 15.05 |
| VARI | LGBM | 0.51 | 10.21 | 0.42 | 13.60 | 0.56 | 11.43 | 0.60 | 10.88 | 0.56 | 11.4 | 0.55 | 10.56 |
| VREI | ET | 0.87 | 6.15 | 0.77 | 8.24 | 0.78 | 8.16 | 0.83 | 7.12 | 0.77 | 8.25 | 0.78 | 8.18 |
| SR | ET | 0.85 | 7.75 | 0.82 | 7.39 | 0.82 | 7.64 | 0.84 | 6.88 | 0.80 | 7.66 | 0.82 | 7.80 |
| RVSI | ET | 0.49 | 12.50 | 0.72 | 14.72 | 0.52 | 12.02 | 0.54 | 11.75 | 0.32 | 17.9 | 0.55 | 8.72 |
| BGI1 | ET | 0.10 | 20.3 | 0.39 | 20.41 | 0.20 | 17.45 | 0.20 | 17.45 | 0.17 | 18.6 | 0.15 | 19.23 |
| Lic2 | ET | 0.65 | 10.21 | 0.55 | 11.00 | 0.65 | 10.17 | 0.73 | 9.04 | 0.65 | 10.1 | 0.66 | 10.23 |
| PSRI | ET | 0.59 | 8.50 | 0.48 | 12.4 | 0.60 | 10.99 | 0.62 | 10.69 | 0.30 | 14.4 | 0.58 | 13.56 |
| NPCI | LGBM | 0.28 | 19.5 | 0.13 | 18.37 | 0.14 | 16.01 | 0.14 | 16.01 | 0.01 | 17.1 | 0.30 | 14.50 |
| CIgreen | ET | 0.90 | 6.15 | 0.85 | 6.77 | 0.82 | 7.42 | 0.87 | 6.23 | 0.81 | 7.47 | 0.83 | 6.80 |
| VIs | AutoML | RF | PLSR | BPNN | SVM | RLearner | |||||||
|---|---|---|---|---|---|---|---|---|---|---|---|---|---|
| Model | |||||||||||||
| rn | ET | 0.65 | 8.0 | 0.41 | 13.0 | 0.20 | 18.0 | 0.55 | 9.0 | 0.31 | 12.81 | 0.25 | 13.81 |
| gn | ET | 0.79 | 5.0 | 0.43 | 12.5 | 0.23 | 15.2 | 0.63 | 9.5 | 0.33 | 11.47 | 0.29 | 12.29 |
| bn | ET | 0.59 | 10.0 | 0.39 | 12.9 | 0.19 | 13.6 | 0.51 | 11.5 | 0.27 | 15.9 | 0.23 | 16.4 |
| GRRI | XGB | 0.49 | 6.20 | 0.42 | 9.05 | 0.33 | 12.8 | 0.44 | 7.83 | 0.35 | 13.94 | 0.20 | 17.10 |
| RBRI | LGBM | 0.48 | 7.12 | 0.41 | 10.2 | 0.30 | 15.7 | 0.39 | 7.04 | 0.36 | 16.2 | 0.18 | 16.50 |
| GBRI | RF | 0.45 | 5.50 | 0.35 | 8.5 | 0.18 | 17.01 | 0.44 | 8.01 | 0.18 | 18.1 | 0.15 | 19.50 |
| IKAW | XGB | 0.85 | 2.05 | 0.35 | 11.85 | 0.32 | 13.29 | 0.49 | 10.56 | 0.13 | 19.08 | 0.19 | 17.88 |
| NDI | ET | 0.82 | 3.50 | 0.39 | 8.56 | 0.30 | 10.35 | 0.23 | 17.06 | 0.18 | 20.08 | 0.15 | 21.78 |
| WI | ET | 0.50 | 8.21 | 0.37 | 9.75 | 0.33 | 11.58 | 0.30 | 12.38 | 0.19 | 16.23 | 0.13 | 18.09 |
| GLI | ET | 0.81 | 7.54 | 0.34 | 10.65 | 0.32 | 12.23 | 0.29 | 13.20 | 0.23 | 15.05 | 0.18 | 20.89 |
Disclaimer/Publisher’s Note: The statements, opinions and data contained in all publications are solely those of the individual author(s) and contributor(s) and not of MDPI and/or the editor(s). MDPI and/or the editor(s) disclaim responsibility for any injury to people or property resulting from any ideas, methods, instructions or products referred to in the content. |
© 2024 by the authors. Licensee MDPI, Basel, Switzerland. This article is an open access article distributed under the terms and conditions of the Creative Commons Attribution (CC BY) license (https://creativecommons.org/licenses/by/4.0/).
Share and Cite
Taha, M.F.; Mao, H.; Wang, Y.; ElManawy, A.I.; Elmasry, G.; Wu, L.; Memon, M.S.; Niu, Z.; Huang, T.; Qiu, Z. High-Throughput Analysis of Leaf Chlorophyll Content in Aquaponically Grown Lettuce Using Hyperspectral Reflectance and RGB Images. Plants 2024, 13, 392. https://doi.org/10.3390/plants13030392
Taha MF, Mao H, Wang Y, ElManawy AI, Elmasry G, Wu L, Memon MS, Niu Z, Huang T, Qiu Z. High-Throughput Analysis of Leaf Chlorophyll Content in Aquaponically Grown Lettuce Using Hyperspectral Reflectance and RGB Images. Plants. 2024; 13(3):392. https://doi.org/10.3390/plants13030392
Chicago/Turabian StyleTaha, Mohamed Farag, Hanping Mao, Yafei Wang, Ahmed Islam ElManawy, Gamal Elmasry, Letian Wu, Muhammad Sohail Memon, Ziang Niu, Ting Huang, and Zhengjun Qiu. 2024. "High-Throughput Analysis of Leaf Chlorophyll Content in Aquaponically Grown Lettuce Using Hyperspectral Reflectance and RGB Images" Plants 13, no. 3: 392. https://doi.org/10.3390/plants13030392
APA StyleTaha, M. F., Mao, H., Wang, Y., ElManawy, A. I., Elmasry, G., Wu, L., Memon, M. S., Niu, Z., Huang, T., & Qiu, Z. (2024). High-Throughput Analysis of Leaf Chlorophyll Content in Aquaponically Grown Lettuce Using Hyperspectral Reflectance and RGB Images. Plants, 13(3), 392. https://doi.org/10.3390/plants13030392

