Genome-Wide Identification and Expression Analysis of the G-Protein Gene Family in Barley Under Abiotic Stresses
Abstract
1. Introduction
2. Results
2.1. Identification and Characterization of Heterotrimeric G-Protein Family Genes in Barley
2.2. Phylogeny and Gene Ontology (GO) Analysis of G-Protein Genes
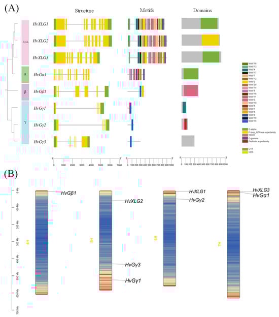
2.3. Gene Structure, Conserved Motifs, Domains, and Chromosomal Localization of G-Protein Family Members in Barley
2.4. Collinearity, Selection Pressure Analysis, and Tertiary Structure Prediction of Heterotrimeric G-Protein Family in Barley
2.5. Stress-Related Cis-Elements in the Promoter of Heterotrimeric G-Protein Regulatory Genes in Barley
2.6. Functional and Regulatory Network of Heterotrimeric G-Protein Genes in Barley
2.7. Expression Patterns of Heterotrimeric G-Protein Regulatory Genes in Different Tissues and Under Abiotic Stresses
2.8. Validation of Expression Patterns Using qRT-PCR
3. Discussion
4. Materials and Methods
4.1. Genome-Wide Identification and Physicochemical Analysis of G-Protein Gene Family Members in Barley
4.2. Phylogenetic Analysis and Gene Ontology (GO) Annotation Analysis of the Barley G-Protein Gene Family
4.3. Gene Structure and Collinearity Analysis of the Barley G-Protein Gene Family
4.4. Gene Promoter, Chromosome Mapping, and Three-Dimensional Structure of the G-Protein Gene Family in Barley
4.5. Protein Interaction Network Analysis of the G-Protein Family Genes in Barley
4.6. Analysis of Expression Patterns of G-Protein Regulatory Genes
4.7. Plant Material and Salt Stress Treatment
4.8. qRT-PCR Analysis
5. Conclusions
Supplementary Materials
Author Contributions
Funding
Data Availability Statement
Conflicts of Interest
References
- Hasegawa, T.; Sakurai, G.; Fujimori, S.; Takahashi, K.; Hijioka, Y.; Masui, T. Extreme Climate Events Increase Risk of Global Food Insecurity and Adaptation Needs. Nat. Food 2021, 2, 587–595. [Google Scholar] [CrossRef] [PubMed]
- Malhi, G.S.; Kaur, M.; Kaushik, P. Impact of Climate Change on Agriculture and Its Mitigation Strategies: A Review. Sustainability 2021, 13, 1318. [Google Scholar] [CrossRef]
- IPCC. Climate Change 2023: Synthesis Report, Summary for Policymakers. In Contribution of Working Groups I, II and III to the Sixth Assessment Report of the Intergovernmental Panel on Climate Change; Core Writing Team, Lee, H., Romero, J., Eds.; IPCC: Geneva, Switzerland, 2023; pp. 35–115. [Google Scholar] [CrossRef]
- Munns, R.A. Harvey Millar Seven Plant Capacities to Adapt to Abiotic Stress. J. Exp. Bot. 2023, 74, 4308–4323. [Google Scholar] [CrossRef]
- Stateczny, D.; Oppenheimer, J.; Bommert, P. G Protein Signaling in Plants: Minus Times Minus Equals Plus. Curr. Opin. Plant Biol. 2016, 34, 127–135. [Google Scholar] [CrossRef] [PubMed]
- Gilman, A.G. G Proteins: Transducers of Receptor-Generated Signals. Annu. Rev. Biochem. 1987, 56, 615–649. [Google Scholar] [CrossRef] [PubMed]
- Maruta, N.; Trusov, Y.; Jones, A.M.; Botella, J.R. Heterotrimeric G Proteins in Plants: Canonical and Atypical Gα Subunits. Int. J. Mol. Med. Adv. Sci. 2021, 22, 11841. [Google Scholar] [CrossRef]
- Ding, L.; Pandey, S.; Assmann, S.M. Arabidopsis Extra-Large G Proteins (XLGs) Regulate Root Morphogenesis. Plant J. 2007, 53, 248–263. [Google Scholar] [CrossRef]
- Cho, Y. Arabidopsis AGB1 Participates in Salinity Response through BZIP17-Mediated Unfolded Protein Response. BMC Plant Biol. 2024, 24, 586. [Google Scholar] [CrossRef] [PubMed]
- Wu, T.-Y.; Krishnamoorthi, S.; Boonyaves, K.; Al-Darabsah, I.; Leong, R.; Jones, A.M.; Ishizaki, K.; Liao, K.-L.; Urano, D. G Protein Controls Stress Readiness by Modulating Transcriptional and Metabolic Homeostasis in Arabidopsis Thaliana and Marchantia Polymorpha. Mol. Plant 2022, 15, 1889–1907. [Google Scholar] [CrossRef]
- Chen, Y.; Zhang, Y.; Li, S.; Liu, K.; Li, G.; Zhang, J.; Lv, B.; Gu, J.; Zhang, H.; Yang, J.; et al. OsRGA1 Optimizes Photosynthate Allocation for Roots to Reduce Methane Emissions and Improve Yield in Paddy Ecosystems. Soil Biol. Biochem. 2021, 160, 108344. [Google Scholar] [CrossRef]
- Cantos, C.F.; dePamphilis, C.W.; Assmann, S.M. Extra-Large G Proteins Have Extra-Large Effects on Agronomic Traits and Stress Tolerance in Maize and Rice. Trends Plant Sci. 2023, 28, 1033–1044. [Google Scholar] [CrossRef]
- Biswas, S.; Islam, M.N.; Sarker, S.; Tuteja, N.; Seraj, Z.I. Overexpression of Heterotrimeric G Protein Beta Subunit Gene (OsRGB1) Confers Both Heat and Salinity Stress Tolerance in Rice. Plant Physiol. Biochem. 2019, 144, 334–344. [Google Scholar] [CrossRef] [PubMed]
- Wang, Y.; Lv, Y.; Yu, H.; Hu, P.; Wen, Y.; Wang, J.; Tan, Y.; Wu, H.; Zhu, L.; Wu, K.; et al. GR5 Acts in the G Protein Pathway to Regulate Grain Size in Rice. Plant Commun. 2023, 5, 100673. [Google Scholar] [CrossRef] [PubMed]
- Braumann, I.; Dockter, C.; Beier, S.; Himmelbach, A.; Lok, F.; Lundqvist, U.; Skadhauge, B.; Stein, N.; Zakhrabekova, S.; Zhou, R.; et al. Mutations in the Gene of the Gα Subunit of the Heterotrimeric G Protein Are the Cause for the Brachytic1 Semi-Dwarf Phenotype in Barley and Applicable for Practical Breeding. Hereditas 2017, 155, 10. [Google Scholar] [CrossRef] [PubMed]
- Schultheiss, H.; Dechert, C.; Kogel, K.-H.; Hückelhoven, R. Functional Analysis of Barley RAC/ROP G-Protein Family Members in Susceptibility to the Powdery Mildew Fungus. Plant J. 2003, 36, 589–601. [Google Scholar] [CrossRef]
- Urano, D.; Chen, J.-G.; Botella, J.R.; Jones, A.M. Heterotrimeric G Protein Signalling in the Plant Kingdom. Open Biol. 2013, 3, 120186. [Google Scholar] [CrossRef] [PubMed]
- Trusov, Y.; Botella, J.R. Plant G-Proteins Come of Age: Breaking the Bond with Animal Models. Front. Chem. 2016, 4, 24. [Google Scholar] [CrossRef] [PubMed]
- Ma, M.; Zhou, J.M.; Liang, X. Phosphorylation-Dependent Regulation of Plant Heterotrimeric G Proteins: From Activation to Downstream Signaling. Sci. Bull. 2024, 69, 2967–2970. [Google Scholar] [CrossRef]
- Zhang, H.; Xie, P.; Xu, X.; Xie, Q.; Yu, F. Heterotrimeric G Protein Signaling in Plant Biotic and Abiotic Stress Response. Plant Biol. 2021, 23, 13241. [Google Scholar] [CrossRef] [PubMed]
- Coursol, S.; Fan, L.-M.; Stunff, H.L.; Spiegel, S.; Gilroy, S.; Assmann, S.M. Sphingolipid Signalling in Arabidopsis Guard Cells Involves Heterotrimeric G Proteins. Nature 2003, 423, 651–654. [Google Scholar] [CrossRef] [PubMed]
- Swain, D.M.; Sahoo, R.K.; Srivastava, V.K.; Tripathy, B.C.; Tuteja, R.; Tuteja, N. Function of Heterotrimeric G-Protein γ Subunit RGG1 in Providing Salinity Stress Tolerance in Rice by Elevating Detoxification of ROS. Planta 2016, 245, 367–383. [Google Scholar] [CrossRef] [PubMed]
- Ma, Y.; Dai, X.; Xu, Y.; Luo, W.; Zheng, X.; Zeng, D.; Pan, Y.; Lin, X.; Liu, H.; Zhang, D.; et al. COLD1 Confers Chilling Tolerance in Rice. Cell 2015, 160, 1209–1221. [Google Scholar] [CrossRef]
- Kan, Y.; Mu, X.-R.; Zhang, H.; Gao, J.; Shan, J.-X.; Ye, W.-W.; Lin, H.-X. TT2 Controls Rice Thermotolerance through SCT1-Dependent Alteration of Wax Biosynthesis. Nat. Plants 2021, 8, 53–67. [Google Scholar] [CrossRef] [PubMed]
- Zhang, H.; Yu, F.; Xie, P.; Sun, S.; Qiao, X.; Tang, S.; Chen, C.; Yang, S.; Mei, C.; Yang, D.; et al. A Gγ Protein Regulates Alkaline Sensitivity in Crops. Science 2023, 379, eade8416. [Google Scholar] [CrossRef] [PubMed]
- Nevo, E.; Fu, Y.-B.; Pavlicek, T.; Khalifa, S.; Tavasi, M.; Beiles, A. Evolution of Wild Cereals during 28 Years of Global Warming in Israel. Proc. Natl. Acad. Sci. USA 2012, 109, 3412–3415. [Google Scholar] [CrossRef] [PubMed]
- Zeng, Y.; Pu, X.; Yang, J.; Du, J.; Yang, X.; Li, X.; Li, L.; Zhou, Y.; Yang, T. Preventive and Therapeutic Role of Functional Ingredients of Barley Grass for Chronic Diseases in Human Beings. Oxid. Med. Cell. Longev. 2018, 2018, 3232080. [Google Scholar] [CrossRef] [PubMed]
- Cai, S.; Shen, Q.; Huang, Y.; Han, Z.; Wu, D.; Chen, Z.-H.; Nevo, E.; Zhang, G. Multi-Omics Analysis Reveals the Mechanism Underlying the Edaphic Adaptation in Wild Barley at Evolution Slope (Tabigha). Adv. Sci. 2021, 8, 2101374. [Google Scholar] [CrossRef]
- Nevo, E.; Chen, G. Drought and Salt Tolerances in Wild Relatives for Wheat and Barley Improvement. Plant Cell Environ. 2010, 33, 670–685. [Google Scholar] [CrossRef]
- Mascher, M.; Wicker, T.; Jenkins, J.; Plott, C.; Lux, T.; Koh, C.S.; Ens, J.; Gundlach, H.; Boston, L.B.; Tulpová, Z.; et al. Long-Read Sequence Assembly: A Technical Evaluation in Barley. Plant Cell. 2021, 33, 1888–1906. [Google Scholar] [CrossRef] [PubMed]
- Kankanamge, D.; Tennakoon, M.; Karunarathne, A.; Gautam, N. G Protein Gamma Subunit, a Hidden Master Regulator of GPCR Signaling. J. Biol. Chem. 2022, 298, 102618. [Google Scholar] [CrossRef] [PubMed]
- Markby, D.W.; Onrust, R.; Bourne, H.R. Separate GTP Binding and GTPase Activating Domains of a G Alpha Subunit. Science 1993, 262, 1895–1901. [Google Scholar] [CrossRef] [PubMed]
- Tiwari, R.; Bisht, N.C. The Multifaceted Roles of Heterotrimeric G-Proteins: Lessons from Models and Crops. Planta 2022, 255, 88. [Google Scholar] [CrossRef] [PubMed]
- Ge, X.-M.; Cai, H.-L.; Lei, X.; Zhou, X.; Yue, M.; He, J.-M. Heterotrimeric G Protein Mediates Ethylene-Induced Stomatal Closure via Hydrogen Peroxide Synthesis in Arabidopsis. Plant Cell. 2015, 82, 138–150. [Google Scholar] [CrossRef]
- Ferrero-Serrano, Á.; Assmann, S.M. The α-Subunit of the Rice Heterotrimeric G Protein, RGA1, Regulates Drought Tolerance during the Vegetative Phase in the Dwarf Rice Mutant D1. J. Exp. Bot. 2016, 67, 3433–3443. [Google Scholar] [CrossRef] [PubMed]
- Bisht, N.C.; Jez, J.M.; Pandey, S. An Elaborate Heterotrimeric G-Protein Family from Soybean Expands the Diversity of Plant G-Protein Networks. New Phytol. 2010, 190, 35–48. [Google Scholar] [CrossRef] [PubMed]
- Gawande, N.D.; Hamiditabar, Z.; Brunetti, S.C.; Gulick, P.J. Characterization of the Heterotrimeric G Protein Gene Families in Triticum Aestivum and Related Species. 3 Biotech 2022, 12, 99. [Google Scholar] [CrossRef]
- Lee, Y.-R.J. Arabidopsis Thaliana “Extra Large GTP-Binding Protein”(AtXLG1): A New Class of G Protein. Plant Mol. Biol. 1999, 40, 55–64. [Google Scholar] [CrossRef]
- Trusov, Y.; Chakravorty, D.; Botella, J.R. Diversity of Heterotrimeric G-Protein γ Subunits in Plants. BMC Res. Notes 2012, 5, 608. [Google Scholar] [CrossRef]
- Liang, Y.C.; Gao, Y.; Jones, A.M. Extra Large G-Protein Interactome Reveals Multiple Stress Response Function and Partner-Dependent XLG Subcellular Localization. Front. Recent Dev. Plant Sci. 2017, 8, 1015. [Google Scholar] [CrossRef]
- Urano, D.; Jones, A.M. “Round up the Usual Suspects”: A Comment on Nonexistent Plant G Protein-Coupled Receptors. Plant Physiol. 2013, 161, 1097–1102. [Google Scholar] [CrossRef]
- Hackenberg, D.; Perroud, P.-F.; Quatrano, R.S.; Pandey, S. Sporophyte Formation and Life Cycle Completion in Moss Requires Heterotrimeric G-Proteins. Plant Physiol. 2016, 172, 1154–1166. [Google Scholar] [CrossRef] [PubMed]
- Sharma, B.; Ganotra, J.; Biswal, B.; Sharma, K.; Gandhi, S.; Bhardwaj, D.; Tuteja, N. An Atypical Heterotrimeric Gα and Its Interactome Suggest an Extra-Large Role in Overcoming Abiotic and Biotic Stress. Physiol. Mol. Biol. Plants 2023, 29, 1543–1561. [Google Scholar] [CrossRef] [PubMed]
- Ma, Y.; Wei, N.; Wang, Q.; Liu, Z.; Liu, W. Genome-Wide Identification and Characterization of the Heavy Metal ATPase (HMA) Gene Family in Medicago Truncatula under Copper Stress. Int. J. Biol. Macromol. 2021, 193, 893–902. [Google Scholar] [CrossRef] [PubMed]
- Chakraborty, N.; Singh, N.; Kaur, K.; Raghuram, N. G-Protein Signaling Components GCR1 and GPA1 Mediate Responses to Multiple Abiotic Stresses in Arabidopsis. Front. Recent Dev. Plant Sci. 2015, 6, 1000. [Google Scholar] [CrossRef]
- Utsunomiya, Y.; Samejima, C.; Takayanagi, Y.; Izawa, Y.; Yoshida, T.; Sawada, Y.; Fujisawa, Y.; Kato, H.; Iwasaki, Y. Suppression of the Rice Heterotrimeric G Protein β-Subunit Gene, RGB1, Causes Dwarfism and Browning of Internodes and Lamina Joint Regions. Plant J. 2011, 67, 907–916. [Google Scholar] [CrossRef]
- Gupta, N.; Kanojia, A.; Katiyar, A.; Mudgil, Y. Molecular Characterization of NDL1-AGB1 Mediated Salt Stress Signaling: Further Exploration of the Role of NDL1 Interacting Partners. Cells 2021, 10, 2261. [Google Scholar] [CrossRef]
- Tu, Y.; Fu, L.; Wang, F.; Wu, D.; Shen, Q.; Zhang, G. GWAS and Transcriptomic Integrating Analysis Reveals Key Salt-Responding Genes Controlling Na+ Content in Barley Roots. Plant Physiol. Biochem. 2021, 167, 596–606. [Google Scholar] [CrossRef] [PubMed]
- Kokáš, F.; Vojta, P.; Galuszka, P. Dataset for Transcriptional Response of Barley (Hordeum Vulgare) Exposed to Drought and Subsequent Re-Watering. Data Brief 2016, 8, 334–341. [Google Scholar] [CrossRef]
- Xu, Z.; Shen, Q.; Zhang, G. The Mechanisms for the Difference in Waterlogging Tolerance among Sea Barley, Wheat and Barley. Plant Growth Regul. 2022, 96, 431–441. [Google Scholar] [CrossRef]







| Gene Name | Gene ID | Amino Acid Number(aa) | Isoelectric Point | Molecular Weight (KDa) | Prediction of Subcellular Localization | Unstability Index | Grand Average of Hydropathicity |
|---|---|---|---|---|---|---|---|
| HvGα1 | HORVU.MOREX.r3.7HG0641160.1 | 393 | 5.84 | 45.35 | Cytoplasm | 36.65 | −0.464 |
| HvXLG1 | HORVU.MOREX.r3.6HG0540400.1 | 849 | 5.29 | 95.92 | Nucleus | 55.79 | −0.596 |
| HvXLG2 | HORVU.MOREX.r3.5HG0437540.1 | 875 | 5.23 | 95.90 | Nucleus | 58.66 | −0.355 |
| HvXLG3 | HORVU.MOREX.r3.7HG0639080.1 | 910 | 5.36 | 102.10 | Nucleus | 56.14 | −0.635 |
| HvGβ1 | HORVU.MOREX.r3.4HG0333760.1 | 380 | 7.13 | 41.70 | Nucleus | 26.09 | −0.262 |
| HvGγ1 (type1) | HORVU.MOREX.r3.5HG0509020.1 | 100 | 5.43 | 11.15 | Nucleus | 65.39 | −0.541 |
| HvGγ2 (type2) | HORVU.MOREX.r3.6HG0556710.1 | 146 | 4.87 | 16.29 | Nucleus | 81.70 | −1.188 |
| HvGγ3 (type3) | HORVU.MOREX.r3.5HG0480200.1 | 295 | 8.33 | 31.57 | Nucleus | 76.12 | −0.103 |
| Homologous Gene Pair | Ka | Ks | Ka/Ks | EffectiveLen | AverageS-sites | AverageN-sites | cN | cS | pN | pS | |
|---|---|---|---|---|---|---|---|---|---|---|---|
| Gene1 | Gene2 | ||||||||||
| AtAGG1 | HvGγ1 | 0.36 | NaN | NaN | 300.00 | 68.42 | 231.58 | 65.50 | 60.50 | 0.28 | 0.88 |
| AtAGG3 | HvGγ3 | 0.50 | NaN | NaN | 642.00 | 145.92 | 496.08 | 179.92 | 113.08 | 0.36 | 0.77 |
| OsRGG2 | HvGγ2 | 0.10 | 0.49 | 0.21 | 405.00 | 93.42 | 311.58 | 29.50 | 33.50 | 0.09 | 0.36 |
| OsRGB1 | HvGβ1 | 0.02 | 0.51 | 0.05 | 1140.00 | 273.42 | 866.58 | 20.00 | 101.00 | 0.02 | 0.37 |
| OsRGG1 | HvGγ1 | 0.06 | 0.44 | 0.14 | 279.00 | 63.17 | 215.83 | 12.83 | 21.17 | 0.06 | 0.34 |
| OsXLG3 | HvXLG1 | 0.15 | 0.88 | 0.17 | 2532.00 | 573.83 | 1958.17 | 262.50 | 297.50 | 0.13 | 0.52 |
| OsXLG3 | HvXLG3 | 0.11 | 0.58 | 0.19 | 2565.00 | 587.42 | 1977.58 | 196.83 | 236.17 | 0.10 | 0.40 |
| OsGGC2 | HvGγ3 | 0.28 | 0.72 | 0.39 | 831.00 | 190.17 | 640.83 | 149.00 | 88.00 | 0.23 | 0.46 |
| OsDEP1 | HvGγ3 | 0.16 | 0.71 | 0.23 | 873.00 | 193.67 | 679.33 | 98.08 | 88.92 | 0.14 | 0.46 |
| OsXLG4 | HvXLG2 | 2.18 | 2.28 | 0.96 | 2052.00 | 506.00 | 1546.00 | 1095.75 | 361.25 | 0.71 | 0.71 |
Disclaimer/Publisher’s Note: The statements, opinions and data contained in all publications are solely those of the individual author(s) and contributor(s) and not of MDPI and/or the editor(s). MDPI and/or the editor(s) disclaim responsibility for any injury to people or property resulting from any ideas, methods, instructions or products referred to in the content. |
© 2024 by the authors. Licensee MDPI, Basel, Switzerland. This article is an open access article distributed under the terms and conditions of the Creative Commons Attribution (CC BY) license (https://creativecommons.org/licenses/by/4.0/).
Share and Cite
Han, A.; Xu, Z.; Cai, Z.; Zheng, Y.; Chen, M.; Wu, L.; Shen, Q. Genome-Wide Identification and Expression Analysis of the G-Protein Gene Family in Barley Under Abiotic Stresses. Plants 2024, 13, 3521. https://doi.org/10.3390/plants13243521
Han A, Xu Z, Cai Z, Zheng Y, Chen M, Wu L, Shen Q. Genome-Wide Identification and Expression Analysis of the G-Protein Gene Family in Barley Under Abiotic Stresses. Plants. 2024; 13(24):3521. https://doi.org/10.3390/plants13243521
Chicago/Turabian StyleHan, Ailing, Zhengyuan Xu, Zhenyu Cai, Yuling Zheng, Mingjiong Chen, Liyuan Wu, and Qiufang Shen. 2024. "Genome-Wide Identification and Expression Analysis of the G-Protein Gene Family in Barley Under Abiotic Stresses" Plants 13, no. 24: 3521. https://doi.org/10.3390/plants13243521
APA StyleHan, A., Xu, Z., Cai, Z., Zheng, Y., Chen, M., Wu, L., & Shen, Q. (2024). Genome-Wide Identification and Expression Analysis of the G-Protein Gene Family in Barley Under Abiotic Stresses. Plants, 13(24), 3521. https://doi.org/10.3390/plants13243521

