Transcriptome and Metabolome Analyses Reveal the Regulatory Mechanism of TC1a in the Sucrose and Starch Synthesis Pathways in Arabidopsis thaliana
Abstract
1. Introduction
2. Results
2.1. Classification and Identification of TRAF Proteins in Arabidopsis and Rapeseed
2.2. GUS Staining and RT-qPCR Analysis
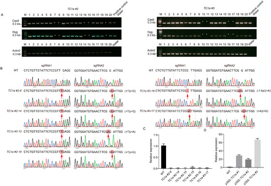
2.3. Obtaining Homozygous Transgenic Arabidopsis thaliana
2.4. Phenotypic Observation and Analysis
2.5. Determination and Analysis of Sugar Content
2.6. Transcriptomic and Metabolomic Analysis
2.7. Transcriptome and Metabolome Data Were Validated and Analyzed with RT-qPCR
3. Discussion
4. Materials and Methods
4.1. Plant Material and Growth Conditions
4.2. Identification of TRAF Proteins
4.3. Plasmid Construction
4.4. Screening of Transgenic Arabidopsis thaliana
4.5. Phenotypic Observation and Statistics
4.6. Sugar Content Determination, Light Treatment, and Starch Staining
4.7. Histochemical Staining
4.8. Total RNA Extraction and RT qPCR Analysis
4.9. Transcriptomic Analysis
4.10. Targeted Metabolomics Analysis
4.11. Correlation Analysis Between Transcriptomics and Metabolomics
5. Conclusions
Supplementary Materials
Author Contributions
Funding
Data Availability Statement
Conflicts of Interest
References
- Avigad, G.; Dey, P.M. Carbohydrate Metabolism: Storage Carbohydrates. Plant Biochem. 1997, 30, 143–204. [Google Scholar]
- Lunn, J.E.; Delorge, I.; Figueroa, C.M.; Van Dijck, P.; Stitt, M. Trehalose Metabolism in Plants. Plant J. 2014, 79, 544–567. [Google Scholar] [CrossRef] [PubMed]
- Ruan, Y.-L. Sucrose Metabolism: Gateway to Diverse Carbon Use and Sugar Signaling. Annu. Rev. Plant Biol. 2014, 65, 33–67. [Google Scholar] [CrossRef] [PubMed]
- Li, L.; Sheen, J. Dynamic and Diverse Sugar Signaling. Curr. Opin. Plant Biol. 2016, 33, 116–125. [Google Scholar] [CrossRef]
- Eveland, A.L.; Jackson, D.P. Sugars, Signalling, and Plant Development. J. Exp. Bot. 2012, 63, 3367–3377. [Google Scholar] [CrossRef]
- Tognetti, J.A.; Pontis, H.G.; Martínez-Noël, G.M.A. Sucrose Signaling in Plants: A World yet to Be Explored. Plant Signal Behav. 2013, 8, e23316. [Google Scholar] [CrossRef] [PubMed]
- Wind, J.; Smeekens, S.; Hanson, J. Sucrose: Metabolite and Signaling Molecule. Phytochemistry 2010, 71, 1610–1614. [Google Scholar] [CrossRef]
- Quick, W.P.; Schaffer, A.A. Sucrose Metabolism in Sources and Sinks. In Photoassimilate Distribution Plants and Crops Source-Sink Relationships; Routledge: London, UK, 2017; pp. 115–158. [Google Scholar]
- Koch, K. Sucrose Metabolism: Regulatory Mechanisms and Pivotal Roles in Sugar Sensing and Plant Development. Curr. Opin. Plant Biol. 2004, 7, 235–246. [Google Scholar] [CrossRef]
- Kleczkowski, L.; Kunz, S.; Wilczynska, M. Mechanisms of UDP-Glucose Synthesis in Plants. Crit. Rev. Plant Sci. 2010, 29, 191–203. [Google Scholar] [CrossRef]
- Kallarackal, J.; Orlich, G.; Schobert, C.; Komor, E. Sucrose Transport into the Phloem of Ricinus Communis L. Seedlings as Measured by the Analysis of Sieve-Tube Sap. Planta 1989, 177, 327–335. [Google Scholar] [CrossRef]
- Lohaus, G.; Winter, H.; Riens, B.; Heldt, H.W. Further Studies of the Phloem Loading Process in Leaves of Barley and Spinach. The Comparison of Metabolite Concentrations in the Apoplastic Compartment with Those in the Cytosolic Compartment and in the Sieve Tubes. Bot. Acta 1995, 108, 270–275. [Google Scholar] [CrossRef]
- Winzer, T.; Lohaus, G.; Heldt, H.-W. Influence of Phloem Transport, N-Fertilization and Ion Accumulation on Sucrose Storage in the Taproots of Fodder Beet and Sugar Beet. J. Exp. Bot. 1996, 47, 863–870. [Google Scholar] [CrossRef][Green Version]
- Kühn, C. A Comparison of the Sucrose Transporter Systems of Different Plant Species. Plant Biol. 2003, 5, 215–232. [Google Scholar] [CrossRef]
- Lalonde, S.; Wipf, D.; Frommer, W.B. Transport Mechanisms for Organic Forms of Carbon and Nitrogen between Source and Sink. Annu. Rev. Plant Biol. 2004, 55, 341–372. [Google Scholar] [CrossRef]
- Pérez, S.; Bertoft, E. The Molecular Structures of Starch Components and Their Contribution to the Architecture of Starch Granules: A Comprehensive Review. Starch-Stärke 2010, 62, 389–420. [Google Scholar] [CrossRef]
- Zeeman, S.C.; Kossmann, J.; Smith, A.M. Starch: Its Metabolism, Evolution, and Biotechnological Modification in Plants. Annu. Rev. Plant Biol. 2010, 61, 209–234. [Google Scholar] [CrossRef] [PubMed]
- Stitt, M.; Zeeman, S.C. Starch Turnover: Pathways, Regulation and Role in Growth. Curr. Opin. Plant Biol. 2012, 15, 282–292. [Google Scholar] [CrossRef]
- Dusenge, M.E.; Duarte, A.G.; Way, D.A. Plant Carbon Metabolism and Climate Change: Elevated CO2 and Temperature Impacts on Photosynthesis, Photorespiration and Respiration. New Phytol. 2019, 221, 32–49. [Google Scholar] [CrossRef] [PubMed]
- Stitt, M.; Huber, S.; Kerr, P. 6-Control of Photosynthetic Sucrose Formation. In Photosynthesis; Academic Press: Cambridge, MA, USA, 1987; pp. 327–409. [Google Scholar]
- Lunn, J.E.; Hatch, M.D. Primary Partitioning and Storage of Photosynthate in Sucrose and Starch in Leaves of C4 Plants. Planta 1995, 197, 385–391. [Google Scholar] [CrossRef]
- Jin, Y.; Fei, M.; Rosenquist, S.; Jin, L.; Gohil, S.; Sandström, C.; Olsson, H.; Persson, C.; Höglund, A.-S.; Fransson, G.; et al. A Dual-Promoter Gene Orchestrates the Sucrose-Coordinated Synthesis of Starch and Fructan in Barley. Mol. Plant 2017, 10, 1556–1570. [Google Scholar] [CrossRef]
- Liang, G.; Li, Y.; Wang, P.; Jiao, S.; Wang, H.; Mao, J.; Chen, B. VaAPL1 Promotes Starch Synthesis to Constantly Contribute to Soluble Sugar Accumulation, Improving Low Temperature Tolerance in Arabidopsis and Tomato. Front. Plant Sci. 2022, 13, 920424. [Google Scholar] [CrossRef] [PubMed]
- Rothe, M.; Wong, S.C.; Henzel, W.J.; Goeddel, D.V. A Novel Family of Putative Signal Transducers Associated with the Cytoplasmic Domain of the 75 kDa Tumor Necrosis Factor Receptor. Cell 1994, 78, 681–692. [Google Scholar] [CrossRef]
- Park, H.H. Structure of TRAF Family: Current Understanding of Receptor Recognition. Front. Immunol. 2018, 9, 1999. [Google Scholar] [CrossRef]
- Dhillon, B.; Aleithan, F.; Abdul-Sater, Z.; Abdul-Sater, A.A. The Evolving Role of TRAFs in Mediating Inflammatory Responses. Front. Immunol. 2019, 10, 104. [Google Scholar] [CrossRef] [PubMed]
- Marchand, P.; Tang, J.; Johnson, G.D.; Bond, J.S. COOH-Terminal Proteolytic Processing of Secreted and Membrane Forms of the Alpha Subunit of the Metalloprotease Meprin A. Requirement of the I Domain for Processing in the Endoplasmic Reticulum. J. Biol. Chem. 1995, 270, 5449–5456. [Google Scholar] [CrossRef] [PubMed]
- Uren, A.G.; Vaux, D.L. TRAF Proteins and Meprins Share a Conserved Domain. Trends Biochem. Sci. 1996, 21, 244–245. [Google Scholar] [CrossRef]
- Arthur, J.F.; Shen, Y.; Gardiner, E.E.; Coleman, L.; Murphy, D.; Kenny, D.; Andrews, R.K.; Berndt, M.C. TNF Receptor-Associated Factor 4 (TRAF4) Is a Novel Binding Partner of Glycoprotein Ib and Glycoprotein VI in Human Platelets. J. Thromb. Haemost. 2011, 9, 163–172. [Google Scholar] [CrossRef]
- Zapata, J.M.; Pawlowski, K.; Haas, E.; Ware, C.F.; Godzik, A.; Reed, J.C. A Diverse Family of Proteins Containing Tumor Necrosis Factor Receptor-Associated Factor Domains. J. Biol. Chem. 2001, 276, 24242–24252. [Google Scholar] [CrossRef]
- Ye, H.; Park, Y.C.; Kreishman, M.; Kieff, E.; Wu, H. The Structural Basis for the Recognition of Diverse Receptor Sequences by TRAF2. Mol. Cell 1999, 4, 321–330. [Google Scholar] [CrossRef]
- Brink, R.; Lodish, H.F. Tumor Necrosis Factor Receptor (TNFR)-Associated Factor 2A (TRAF2A), a TRAF2 Splice Variant with an Extended RING Finger Domain That Inhibits TNFR2-Mediated NF-kappaB Activation. J. Biol. Chem. 1998, 273, 4129–4134. [Google Scholar] [CrossRef]
- Oelmüller, R.; Peškan-Berghöfer, T.; Shahollari, B.; Trebicka, A.; Sherameti, I.; Varma, A. MATH Domain Proteins Represent a Novel Protein Family in Arabidopsis Thaliana, and at Least One Member Is Modified in Roots during the Course of a Plant–Microbe Interaction. Physiol. Plant. 2005, 124, 152–166. [Google Scholar] [CrossRef]
- Zhao, L.; Huang, Y.; Hu, Y.; He, X.; Shen, W.; Liu, C.; Ruan, Y. Phylogenetic Analysis of Brassica Rapa MATH-Domain Proteins. Curr. Genom. 2013, 14, 214–223. [Google Scholar] [CrossRef] [PubMed]
- Juranič, M.; Srilunchang, K.; Krohn, N.G.; Leljak-Levanic, D.; Sprunck, S.; Dresselhaus, T. Germline-Specific MATH-BTB Substrate Adaptor MAB1 Regulates Spindle Length and Nuclei Identity in Maize. Plant Cell 2012, 24, 4974–4991. [Google Scholar] [CrossRef] [PubMed]
- Kushwaha, H.R.; Joshi, R.; Pareek, A.; Singla-Pareek, S.L. MATH-Domain Family Shows Response toward Abiotic Stress in Arabidopsis and Rice. Front. Plant Sci. 2016, 7, 923. [Google Scholar] [CrossRef] [PubMed]
- Dai, Y.; Ma, S.; Guo, Y.; Zhang, X.; Liu, D.; Gao, Y.; Zhai, C.; Chen, Q.; Xiao, S.; Zhang, Z.; et al. Evolution and Expression of the Meprin and TRAF Homology Domain-Containing Gene Family in Solanaceae. Int. J. Mol. Sci. 2023, 24, 8782. [Google Scholar] [CrossRef]
- Martínez-García, V.; Lefebvre, S. Phylogeny of the TRAF/MATH Domain. Adv. Exp. Med. Biol. 2007, 597, 1–24. [Google Scholar] [CrossRef]
- Qi, H.; Xia, F.-N.; Xiao, S.; Li, J. TRAF Proteins as Key Regulators of Plant Development and Stress Responses. J. Integr. Plant Biol. 2022, 64, 431–448. [Google Scholar] [CrossRef]
- Huang, S.; Chen, X.; Zhong, X.; Li, M.; Ao, K.; Huang, J.; Li, X. Plant TRAF Proteins Regulate NLR Immune Receptor Turnover. Cell Host Microbe 2016, 19, 204–215. [Google Scholar] [CrossRef]
- Qi, H.; Xia, F.-N.; Xie, L.-J.; Yu, L.-J.; Chen, Q.-F.; Zhuang, X.-H.; Wang, Q.; Li, F.; Jiang, L.; Xie, Q.; et al. TRAF Family Proteins Regulate Autophagy Dynamics by Modulating AUTOPHAGY PROTEIN6 Stability in Arabidopsis. Plant Cell 2017, 29, 890–911. [Google Scholar] [CrossRef]
- Gingerich, D.J.; Gagne, J.M.; Salter, D.W.; Hellmann, H.; Estelle, M.; Ma, L.; Vierstra, R.D. Cullins 3a and 3b Assemble with Members of the Broad Complex/Tramtrack/Bric-a-Brac (BTB) Protein Family to Form Essential Ubiquitin-Protein Ligases (E3s) in Arabidopsis. J. Biol. Chem. 2005, 280, 18810–18821. [Google Scholar] [CrossRef]
- He, X.-J.; Mu, R.-L.; Cao, W.-H.; Zhang, Z.-G.; Zhang, J.-S.; Chen, S.-Y. AtNAC2, a Transcription Factor Downstream of Ethylene and Auxin Signaling Pathways, Is Involved in Salt Stress Response and Lateral Root Development. Plant J. 2005, 44, 903–916. [Google Scholar] [CrossRef] [PubMed]
- Xie, Q.; Guo, H.-S.; Dallman, G.; Fang, S.; Weissman, A.M.; Chua, N.-H. SINAT5 Promotes Ubiquitin-Related Degradation of NAC1 to Attenuate Auxin Signals. Nature 2002, 419, 167–170. [Google Scholar] [CrossRef] [PubMed]
- Ning, Y.; Jantasuriyarat, C.; Zhao, Q.; Zhang, H.; Chen, S.; Liu, J.; Liu, L.; Tang, S.; Park, C.H.; Wang, X.; et al. The SINA E3 Ligase OsDIS1 Negatively Regulates Drought Response in Rice. Plant Physiol. 2011, 157, 242–255. [Google Scholar] [CrossRef]
- Lee, C.-M.; Li, M.-W.; Feke, A.; Liu, W.; Saffer, A.M.; Gendron, J.M. GIGANTEA Recruits the UBP12 and UBP13 Deubiquitylases to Regulate Accumulation of the ZTL Photoreceptor Complex. Nat. Commun. 2019, 10, 3750. [Google Scholar] [CrossRef]
- Vanhaeren, H.; Chen, Y.; Vermeersch, M.; De Milde, L.; De Vleeschhauwer, V.; Natran, A.; Persiau, G.; Eeckhout, D.; De Jaeger, G.; Gevaert, K.; et al. UBP12 and UBP13 Negatively Regulate the Activity of the Ubiquitin-Dependent Peptidases DA1, DAR1 and DAR2. Elife 2020, 9, e52276. [Google Scholar] [CrossRef] [PubMed]
- Ao, K.; Rohmann, P.F.W.; Huang, S.; Li, L.; Lipka, V.; Chen, S.; Wiermer, M.; Li, X. Puncta-Localized TRAF Domain Protein TC1b Contributes to the Autoimmunity of Snc1. Plant J. 2023, 114, 591–612. [Google Scholar] [CrossRef]
- Škiljaica, A.; Lechner, E.; Jagić, M.; Majsec, K.; Malenica, N.; Genschik, P.; Bauer, N. The Protein Turnover of Arabidopsis BPM1 Is Involved in Regulation of Flowering Time and Abiotic Stress Response. Plant Mol. Biol. 2020, 102, 359–372. [Google Scholar] [CrossRef]
- Cui, X.; Lu, F.; Li, Y.; Xue, Y.; Kang, Y.; Zhang, S.; Qiu, Q.; Cui, X.; Zheng, S.; Liu, B.; et al. Ubiquitin-Specific Proteases UBP12 and UBP13 Act in Circadian Clock and Photoperiodic Flowering Regulation in Arabidopsis. Plant Physiol. 2013, 162, 897–906. [Google Scholar] [CrossRef]
- Ventriglia, T.; Kuhn, M.L.; Ruiz, M.T.; Ribeiro-Pedro, M.; Valverde, F.; Ballicora, M.A.; Preiss, J.; Romero, J.M. Two Arabidopsis ADP-Glucose Pyrophosphorylase Large Subunits (APL1 and APL2) Are Catalytic. Plant Physiol. 2008, 148, 65–76. [Google Scholar] [CrossRef]
- Pfister, B.; Lu, K.-J.; Eicke, S.; Feil, R.; Lunn, J.E.; Streb, S.; Zeeman, S.C. Genetic Evidence That Chain Length and Branch Point Distributions Are Linked Determinants of Starch Granule Formation in Arabidopsis. Plant Physiol. 2014, 165, 1457–1474. [Google Scholar] [CrossRef]
- Wang, K.; Henry, R.J.; Gilbert, R.G. Causal Relations Among Starch Biosynthesis, Structure, and Properties. Springer Sci. Rev. 2014, 2, 15–33. [Google Scholar] [CrossRef]
- Fu, J.; Huang, B.; Fry, J. Osmotic Potential, Sucrose Level, and Activity of Sucrose Metabolic Enzymes in Tall Fescue in Response to Deficit Irrigation. J. Amer. Soc. Hort. Sci. 2010, 135, 506–510. [Google Scholar] [CrossRef]
- Ruhlmann, J.M.; Kram, B.W.; Carter, C.J. CELL WALL INVERTASE 4 Is Required for Nectar Production in Arabidopsis. J. Exp. Bot. 2010, 61, 395–404. [Google Scholar] [CrossRef] [PubMed]
- Liu, J.; Huang, J.; Guo, H.; Lan, L.; Wang, H.; Xu, Y.; Yang, X.; Li, W.; Tong, H.; Xiao, Y.; et al. The Conserved and Unique Genetic Architecture of Kernel Size and Weight in Maize and Rice. Plant Physiol. 2017, 175, 774–785. [Google Scholar] [CrossRef]
- Mistry, J.; Finn, R.D.; Eddy, S.R.; Bateman, A.; Punta, M. Challenges in Homology Search: HMMER3 and Convergent Evolution of Coiled-Coil Regions. Nucleic Acids Res. 2013, 41, e121. [Google Scholar] [CrossRef]
- Tamura, K.; Stecher, G.; Kumar, S. MEGA11: Molecular Evolutionary Genetics Analysis Version 11. Mol. Biol. Evol. 2021, 38, 3022–3027. [Google Scholar] [CrossRef]
- Xie, K.; Minkenberg, B.; Yang, Y. Boosting CRISPR/Cas9 Multiplex Editing Capability with the Endogenous tRNA-Processing System. Proc. Natl. Acad. Sci. USA 2015, 112, 3570–3575. [Google Scholar] [CrossRef]
- Liu, W.; Zhu, X.; Lei, M.; Xia, Q.; Botella, J.R.; Zhu, J.-K.; Mao, Y. A Detailed Procedure for CRISPR/Cas9-Mediated Gene Editing in Arabidopsis thaliana. Sci. Bull. 2015, 60, 1332–1347. [Google Scholar] [CrossRef][Green Version]
- Katavic, V.; Haughn, G.W.; Reed, D.; Martin, M.; Kunst, L. In Planta Transformation of Arabidopsis Thaliana. Molec. Gen. Genet. 1994, 245, 363–370. [Google Scholar] [CrossRef] [PubMed]
- Viles, F.J., Jr.; Silverman, L. Determination of Starch and Cellulose with Anthrone. Anal. Chem. 1949, 21, 950–953. [Google Scholar] [CrossRef]
- Fils-Lycaon, B.; Julianus, P.; Chillet, M.; Galas, C.; Hubert, O.; Rinaldo, D.; Mbéguié-A-Mbéguié, D. Acid Invertase as a Serious Candidate to Control the Balance Sucrose versus (Glucose + Fructose) of Banana Fruit during Ripening. Sci. Hortic. 2011, 129, 197–206. [Google Scholar] [CrossRef]
- Jan, B.; Roel, M. An Improved Colorimetric Method to Quantify Sugar Content of Plant Tissue. J. Exp. Bot. 1993, 44, 1627–1629. [Google Scholar]
- Bodelón, O.G.; Blanch, M.; Sanchez-Ballesta, M.T.; Escribano, M.I.; Merodio, C. The Effects of High CO2 Levels on Anthocyanin Composition, Antioxidant Activity and Soluble Sugar Content of Strawberries Stored at Low Non-Freezing Temperature. Food Chem. 2010, 122, 673–678. [Google Scholar] [CrossRef]
- Delatte, T.; Trevisan, M.; Parker, M.L.; Zeeman, S.C. Arabidopsis Mutants Atisa1 and Atisa2 Have Identical Phenotypes and Lack the Same Multimeric Isoamylase, Which Influences the Branch Point Distribution of Amylopectin during Starch Synthesis. Plant J. 2005, 41, 815–830. [Google Scholar] [CrossRef] [PubMed]
- Livak, K.J.; Schmittgen, T.D. Analysis of Relative Gene Expression Data Using Real-Time Quantitative PCR and the 2(-Delta Delta C(T)) Method. Methods 2001, 25, 402–408. [Google Scholar] [CrossRef]
- Chen, S.; Zhou, Y.; Chen, Y.; Gu, J. Fastp: An Ultra-Fast All-in-One FASTQ Preprocessor. Bioinformatics 2018, 34, i884–i890. [Google Scholar] [CrossRef] [PubMed]
- Dobin, A.; Davis, C.A.; Schlesinger, F.; Drenkow, J.; Zaleski, C.; Jha, S.; Batut, P.; Chaisson, M.; Gingeras, T.R. STAR: Ultrafast Universal RNA-Seq Aligner. Bioinformatics 2013, 29, 15–21. [Google Scholar] [CrossRef]
- Wang, L.; Wang, S.; Li, W. RSeQC: Quality Control of RNA-Seq Experiments. Bioinformatics 2012, 28, 2184–2185. [Google Scholar] [CrossRef]
- Pertea, M.; Pertea, G.M.; Antonescu, C.M.; Chang, T.-C.; Mendell, J.T.; Salzberg, S.L. StringTie Enables Improved Reconstruction of a Transcriptome from RNA-Seq Reads. Nat. Biotechnol. 2015, 33, 290–295. [Google Scholar] [CrossRef]
- Pertea, G.; Pertea, M. GFF Utilities: GffRead and GffCompare. F1000Research 2020, 9, ISCB Comm J-304. [Google Scholar] [CrossRef]
- Love, M.I.; Huber, W.; Anders, S. Moderated Estimation of Fold Change and Dispersion for RNA-Seq Data with DESeq2. Genome Biol. 2014, 15, 550. [Google Scholar] [CrossRef] [PubMed]
- Huerta-Cepas, J.; Forslund, K.; Coelho, L.P.; Szklarczyk, D.; Jensen, L.J.; von Mering, C.; Bork, P. Fast Genome-Wide Functional Annotation through Orthology Assignment by eggNOG-Mapper. Mol. Biol. Evol. 2017, 34, 2115–2122. [Google Scholar] [CrossRef] [PubMed]
- Ashburner, M.; Ball, C.A.; Blake, J.A.; Botstein, D.; Butler, H.; Cherry, J.M.; Davis, A.P.; Dolinski, K.; Dwight, S.S.; Eppig, J.T.; et al. Gene Ontology: Tool for the Unification of Biology. The Gene Ontology Consortium. Nat. Genet. 2000, 25, 25–29. [Google Scholar] [CrossRef] [PubMed]
- Kanehisa, M.; Goto, S. KEGG: Kyoto Encyclopedia of Genes and Genomes. Nucleic Acids Res. 2000, 28, 27–30. [Google Scholar] [CrossRef]









| WT_vs_TC1a-OE | ||
|---|---|---|
| Index | VIP | p-Value |
| Trehalose | 1.012117949 | 6.15 × 10−7 |
| Sucrose | 1.012194433 | 3.52 × 10−6 |
| Galactose | 1.010228328 | 2.65 × 10−5 |
| Glucuronic acid | 1.0110363 | 3.31 × 10−5 |
| Arabinose | 1.00790809 | 3.81 × 10−5 |
| Gluconic acid | 1.012432001 | 4.19 × 10−5 |
| Raffinose | 1.012516777 | 9.84 × 10−5 |
| Fructose | 1.012275746 | 0.000123904 |
| Stachyose | 1.012243583 | 0.000174401 |
| Ribonic acid | 1.012160363 | 0.00028317 |
| Maltose | 1.011556905 | 0.000393272 |
| myo-Inositol | 1.006634873 | 0.002871083 |
| Glucose | 1.00498228 | 0.003347305 |
| Rhamnose | 1.004251667 | 0.003838229 |
| Sorbitol | 0.999695661 | 0.004386046 |
| Lactose | 1.000924743 | 0.004652827 |
| Mannose | 0.987177024 | 0.009775609 |
| Xylose | 0.957467558 | 0.025824305 |
| Fructose 6-phosphate | 0.906009032 | 0.039504685 |
| WT_vs_TC1a | ||
| Trehalose | 0.960339482 | 0.048561881 |
| Glucose | 1.008616085 | 0.005067896 |
| Fructose | 1.002897589 | 0.014205952 |
| Sucrose | 1.0300611 | 0.001591717 |
| Maltose | 0.996800999 | 0.019496026 |
Disclaimer/Publisher’s Note: The statements, opinions and data contained in all publications are solely those of the individual author(s) and contributor(s) and not of MDPI and/or the editor(s). MDPI and/or the editor(s) disclaim responsibility for any injury to people or property resulting from any ideas, methods, instructions or products referred to in the content. |
© 2024 by the authors. Licensee MDPI, Basel, Switzerland. This article is an open access article distributed under the terms and conditions of the Creative Commons Attribution (CC BY) license (https://creativecommons.org/licenses/by/4.0/).
Share and Cite
Zhu, W.; Li, G.; Shi, H.; Ruan, Y.; Liu, C. Transcriptome and Metabolome Analyses Reveal the Regulatory Mechanism of TC1a in the Sucrose and Starch Synthesis Pathways in Arabidopsis thaliana. Plants 2024, 13, 3402. https://doi.org/10.3390/plants13233402
Zhu W, Li G, Shi H, Ruan Y, Liu C. Transcriptome and Metabolome Analyses Reveal the Regulatory Mechanism of TC1a in the Sucrose and Starch Synthesis Pathways in Arabidopsis thaliana. Plants. 2024; 13(23):3402. https://doi.org/10.3390/plants13233402
Chicago/Turabian StyleZhu, Wenjun, Guangze Li, Han Shi, Ying Ruan, and Chunlin Liu. 2024. "Transcriptome and Metabolome Analyses Reveal the Regulatory Mechanism of TC1a in the Sucrose and Starch Synthesis Pathways in Arabidopsis thaliana" Plants 13, no. 23: 3402. https://doi.org/10.3390/plants13233402
APA StyleZhu, W., Li, G., Shi, H., Ruan, Y., & Liu, C. (2024). Transcriptome and Metabolome Analyses Reveal the Regulatory Mechanism of TC1a in the Sucrose and Starch Synthesis Pathways in Arabidopsis thaliana. Plants, 13(23), 3402. https://doi.org/10.3390/plants13233402
