Abstract
Mitochondria are important organelles in eukaryotes and are involved in various metabolic processes. Mitochondrial proteotoxic stress triggers the mitochondrial unfolded protein response (UPRmt) to restore mitochondrial protein homeostasis and maintain normal life activities. However, the regulatory mechanism of plant UPRmt remains to be revealed in Arabidopsis. Based on the fact that UPRmt activates heat shock protein (HSP) genes, we identified the heat shock transcription factor HSFA6b as a key regulator mediating UPRmt through reverse genetics. HSFA6b responded to mitochondrial proteotoxic stress and regulated mitochondrial heat shock proteins’ genes’ (mtHSPs) expression. HSFA6b translocated to the nuclear after treatment with doxycycline (Dox)—a mitochondrial ribosome translation inhibitor. HSFA6b binds to the mtHSPs promoters and activates mtHSPs expression. The HSFA6b mutation blocked the UPRmt signals to promote root growth under mitochondrial proteotoxic stress and accelerated leaf senescence during development. Our study reveals a novel signal-regulating mechanism in the UPRmt pathways and provides new insights regarding the regulation of plant growth and development and stress resistance by the UPRmt pathways.
1. Introduction
Mitochondria are important organelles in eukaryotes and are involved in various metabolic processes. As the energy factory of cells, mitochondria produce a large amount of ATP as the main energy source for all life activities [1]. During the process of energy conversion, mitochondrial dysfunction, caused by drastic changes in the external environment, destroys the folding and assembly of mitochondrial proteins and induces mitochondrial proteotoxic stress [2]. Under mitochondrial protein toxicity stress, mitochondria communicate with the nucleus through specific signaling molecules. This triggers an increase in the transcription of nuclear-encoded mitochondrial chaperones and proteases, which help maintain mitochondrial protein homeostasis. This protective stress response within the cell is known as the mitochondrial unfolded protein response (UPRmt) [3,4,5,6]. UPRmt is a key component of mitochondrial retrograde signaling, activated by various types of mitochondrial dysfunction, including imbalances in the protein quality control system, accumulation of unfolded proteins, and disruptions in the electron transport chain. Its primary function is to reduce the accumulation of unfolded proteins in mitochondria and ensure mitochondrial protein homeostasis [7,8,9]. In addition, UPRmt is involved in monitoring mitochondrial dysfunction and regulating the chromatin structure and gene transcription [10]. Research on the UPRmt mechanism has mainly focused on yeast, nematodes, and mammalian cells, with relatively few studies exploring the mechanism in plants [9]. In our previous research, we demonstrated the existence of a conserved UPRmt in plants and found that they regulate molecular chaperones, such as heat shock proteins (HSPs), mainly through reactive oxygen species and hormone signals to maintain mitochondrial protein homeostasis, which has a significant impact on plant growth and development [5]. However, the specific molecular regulatory mechanisms need to be further studied.
In C. elegans, UPRmt is regulated by the transcription factors ATFS-1, DVE-1, UBL-5, the protease ClpP, and the ABC transporter HAF-1 in different ways. Under normal conditions, ATFS-1 is located in mitochondria and degraded by mitochondrial protease Lon. When mitochondrial protein stress occurs, the abundance of ATFS-1 in the cytoplasm increases and then transfers to the nucleus to activate the expression of mitochondrial molecular chaperones, proteases, and other mtPQC-related genes to restore mitochondrial function [11]. In mammals, UPRmt restores mitochondrial protein homeostasis by the transcription factors CHOP and ATF5, which regulate downstream mtPQC-related gene expression. ATF5 showed a similar regulatory mechanism to ATFS-1 in regulating UPRmt activity [12]. In addition to maintaining mitochondrial protein homeostasis, UPRmt is also involved in the monitoring of mitochondrial dysfunction, signal communication between mitochondria and the nucleus, and regulation of the chromatin structure and gene transcription [13]. At the ontogenetic level, UPRmt is involved in the regulation of the life cycle and is closely related to the aging process of organisms [14].
Compared with the key regulatory genes of the UPRmt signaling pathway, such as ATFS-1, DVE-1, and UBL-5, which have been found in yeast and animals [8,15,16], no ATFS-1 homologous genes were found in the plant genome, suggesting that there may be a relatively specific signaling pathway for UPRmt. Recent studies indicate that the mitochondrial retrograde signaling transcription factor ANAC017 plays a key role in regulating the UPRmt signaling pathway [17]. Additionally, UPRmt signaling activates the ABA pathway, which, through ABA Insensitive 5 (ABI5), enhances the expression of UPRmt genes. More and more UPRmt signaling pathways are gradually being uncovered [18].
Heat stress-induced and constitutively expressed conserved members of the HSP family serve as molecular chaperones, playing an essential role in maintaining and restoring protein homeostasis. Under stress conditions, a reduction in molecular chaperones leads to protein denaturation and impairs the processing of newly synthesized proteins. This cytoplasmic protein stress response activates the transcription of heat shock protein (HSP) genes through the action of heat shock transcription factors (HSFs), which are crucial for preserving cellular protein homeostasis [19,20]. During the heat shock response, HSFs primarily regulate the expression of HSPs by binding to heat shock elements (HSEs; nGAAnnTTCn), thereby activating HSP gene transcription [21]. In contrast to animals, plants have a greater number of HSFs, which function as activators of HSPs—except for HSFB1 and HSFB2b—indicating that plants possess a more complex system for maintaining protein homeostasis [22,23]. During the activation of the UPRmt signaling pathway in plants, mitochondrial-related HSP genes are significantly upregulated, yet the upstream HSF transcription factors responsible for this activation require further investigation and validation [5].
In this study, we identified HSFA6b as a novel signaling molecule in the mitochondrial UPRmt pathway. Under mitochondrial proteotoxic stress conditions, HSFA6b translocates to the nucleus and activates the expression of the mtHSPs gene by binding to their promoter region; the HSFA6b mutation blocked the UPRmt signals to promote root growth and accelerated leaf senescence during development.
2. Results
2.1. Screening of Transcription Factors in the UPRmt Signaling Pathway
In previous studies of the UPRmt signaling mechanism, it was found that in Arabidopsis with mitochondrial ribosomal protein mutations or chemical interference, the UPRmt signaling pathway is activated, thereby promoting the expression of downstream mtHSPs genes [5]. We selected five HSP genes, HSP60-2, HSP60-3A, HSP60-3B, mtHSC70-1, and mtHSC70-5, as potential candidate reporter genes. Pre-experiments were conducted using the tobacco transient transformation system to test promoter activity. After treatment with doxycycline for 12 h, compared to the other four promoters, the promoter activity of mtHSC70-5 was significantly enhanced. Therefore, mtHSC70-5 can serve as a reporter gene for the mitochondrial UPRmt signaling pathway (Figure S1).
The transcription factors that may bind to the mtHSC70-5 promoter region were analyzed using the Arabidopsis DAP-seq database in the Plant Cistrome Database [24]. Combining this analysis with previously published Arabidopsis transcriptome data after activation of the UPRmt signal [5], a total of eight potential transcription factors were identified as candidates that mediated the activation of mtHSC70-5 expression (Figure S2). Experimental validation of transcriptional activation was conducted, revealing that only HSFA6b exhibited strong activating effects on the mtHSC70-5 promoter activity (Figure 1), while others showed inhibitory effects or no significant changes. Consequently, HSFA6b was selected as the transcription factor mediating the plant UPRmt signal transmission for further functional validation.
Figure 1.
Screening of transcription factors that mediate retrograde signaling in UPRmt: In each transcription activation experiment, 10 tobacco leaves were injected. The images in the figure represent the experimental setup, with the mean relative fluorescence values plotted for the experimental and control groups. The experiment was conducted with three biological replicates, and paired two-sample t-tests on the average values were used to analyze significant differences (ns, p > 0.05; **, p < 0.01). Error values are presented as standard errors.
2.2. The HSFA6b Mediates the Signal Transduction of Plant UPRmt
To evaluate the impact of the HSFA6b gene on the mitochondrial Unfolded Protein Response (UPRmt) signaling pathway. We measured the expression level of the HSFA6b gene 12 h after Dox treatment. Following 25 μg/mL of Dox treatment, the expression of the HSFA6b gene increased approximately 15–20-fold in the wild type (Col-0), but only about 3-fold in the hsfa6b-1 mutant, indicating a strong transcriptional response of HSFA6b to mitochondrial proteotoxic stress (Figure 2a). Subsequently, we constructed the HSFA6b overexpression plants and detected their expression level by qRT-PCR. Compared with the wild type, the relative expression of the HSFA6b gene in the overexpression lines increased by 3–6-fold (Figure 2b). Furthermore, we scrutinized the expression profiles of the mitochondria-associated genes implicated in the unfolded protein response in Arabidopsis seedlings following doxycycline treatment. After 3 and 12 h of Dox treatment, the expression levels of the genes associated with the mitochondrial unfolded protein response, such as mtHSC70-1, mtHSC70-5, HSP23.5, NFD1, Lon1, and Aox1a, showed differing degrees of decrease in the treated hsfa6b-1 mutant compared to the wild type (Col-0). Notably, the reduction in expression of the mitochondrial stress marker gene Aox1a was particularly pronounced (Figure 2c,d). Cumulatively, these research findings indicate that HSFA6b serves as a crucial mediator in the signal transduction of UPRmt, modulating the expression of specific genes within the UPRmt signaling pathway.
Figure 2.
HSFA6b mediates the signal transduction of plant UPRmt: (a) HSFA6b responds to mitochondrial protein toxicity stress: Assessment of HSFA6b gene expression in Col-0 and hsfa6b-1 mutants after seven days of germination treated with Dox and NaCl. NaCl was used as a positive control, as previous reports have shown that HSFA6b responds to NaCl treatment [21]. (b) The identification results of HSFA6b overexpression and hsfa6b-3 mutant materials. (c) Expression of mitochondrial unfolded protein response-related genes in Arabidopsis Col-0 and hsf6b-1 mutant seedlings after 3 h of treatment with 25 μg/mL of Dox. (d) Expression of mitochondrial unfolded protein response-related genes in Arabidopsis Col-0 and hsfa6b-1 mutant seedlings after 12 h of treatment with 25 μg/mL of Dox. The Arabidopsis gene UBQ10 serves as an internal reference gene, and the experiment was conducted with three biological replicates. Paired two-sample t-tests on the average values were used to analyze significant differences (ns, p > 0.05, * represents 0.01 < p < 0.05, ** represents 0.001 < p < 0.01, and *** represents p < 0.001); error bars indicate standard errors.
2.3. HSFA6b Transfers into the Nucleus in Response to Mitochondrial Proteotoxic Stress
In previous studies, it was noted that HSFA6b translocates into the nucleus in response to ABA treatment, demonstrating nucleocytoplasmic shuttling characteristics [21]. To investigate the subcellular localization of HSFA6b under mitochondrial protein toxicity stress, five-day-old seedlings of HSFA6b::GFP overexpressing transgenic Arabidopsis were treated with 25 μg/mL of Dox dissolved in liquid ½ MS medium. Subsequently, subcellular localization was observed. After 15 and 30 min of Dox treatment, the fluorescence gradually concentrated in the nucleus (Figure 3), suggesting that under mitochondrial protein toxicity stress conditions, HSFA6b also exhibits nucleocytoplasmic shuttling characteristics to orchestrate the expression of downstream genes associated with mitochondrial protein homeostasis.
Figure 3.
HSFA6b transfers into the nucleus to respond to mitochondrial proteotoxic stress: Confocal microscopy of HSFA6b:GFP Arabidopsis, which HSFA6b fused to the C-terminal GFP reporter gene. HSFA6b:GFP seeds were treated with ½ MS liquid medium containing 25 μg/mL of Dox. Root cells were observed using a Leica SP8 confocal laser scanning microscope with 488 nm excitation.
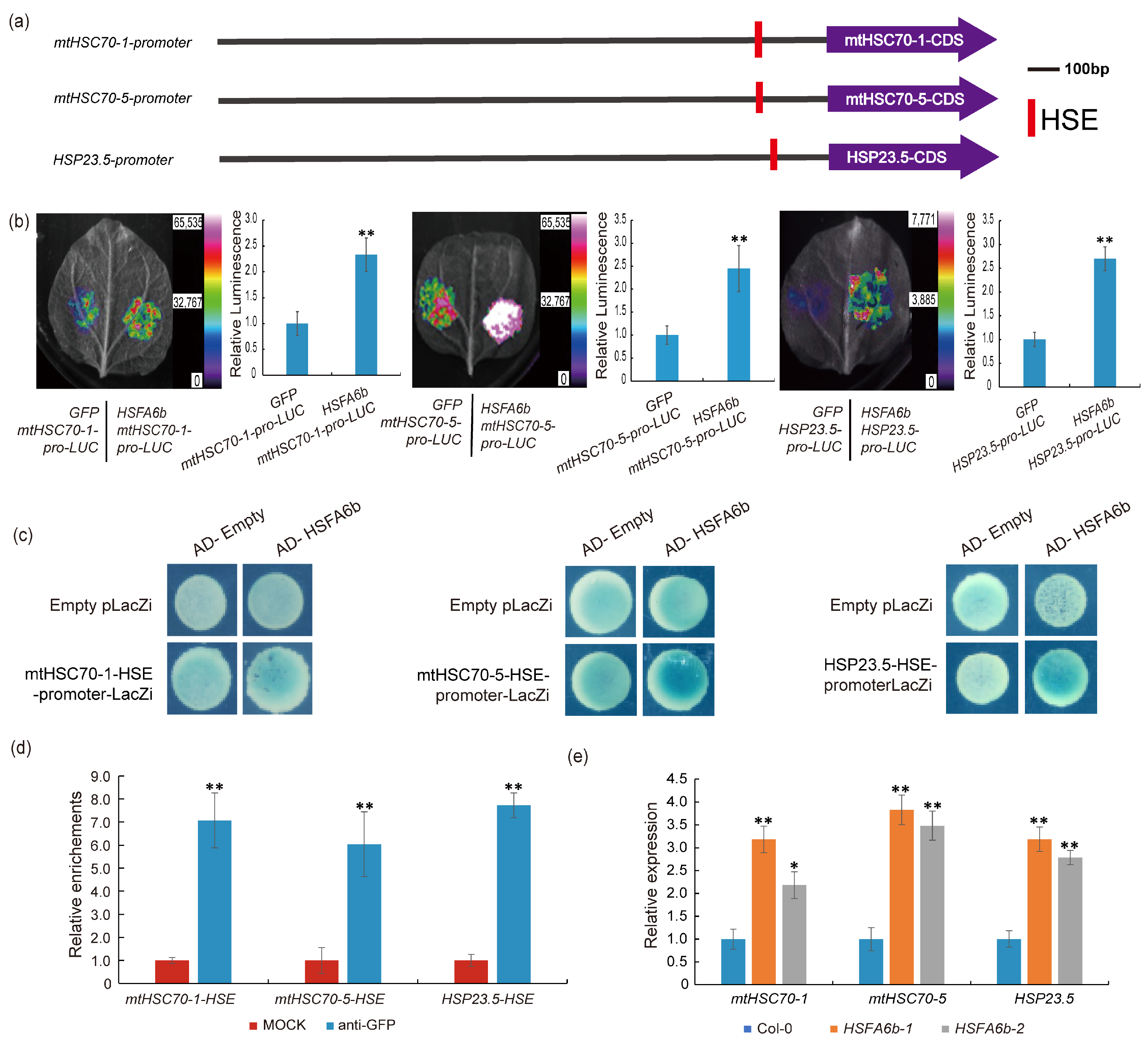
2.4. HSFA6b Binds to the mtHSPs Promoter and Activates mtHSPs Expression
Through a transcriptional activation assay, the heat shock transcription factor HSFA6b was screened for its ability to activate mtHSC70-5 expression, mediating the mitochondrial unfolded protein response (Figure 1 and Figure 2). To further validate the regulatory role of HSFA6b on the genes related to the UPRmt, we selected three HSP genes (mtHSC70-1, mtHSC70-5, and HSP23.5) that are more sensitive to mitochondrial stress for validation. We found conserved HSE (heat shock elements) in the promoter regions of these three HSP genes (Figure 4a). We used a tobacco transient expression assay to verify their regulatory relationship, and the results showed that HSFA6b significantly activated the promoter activity of these three mitochondrial HSP genes (Figure 4b). Subsequent yeast one-hybrid (Y1H) assays showed that HSFA6b can bind to the promoter regions of three mitochondrial HSP genes and activate the expression of the reporter gene (Figure 4c). We further used ChIP (Chromatin Immunoprecipitation) coupled with qRT-PCR analysis to verify the regulatory relationship between HSFA6b and mtHSPs, where the results showed that chromatin immunoprecipitated with anti-GFP antibody was profoundly enriched in the HSE regions of the mtHSPs promoters (Figure 4d). Additionally, the qRT-PCR results showed that in HSFA6b-overexpression plants, the expression levels of mtHSC70-1, mtHSC70-5, and HSP23.5 were significantly upregulated compared to the wild type (Figure 4e). In summary, HSFA6b binds to the mtHSPs promoter and activates mtHSPs expression.
Figure 4.
HSFA6b binds to and activates the promoter of mtHSPs: (a) Schematic diagram of the promoter region of mtHSPs (mtHSC70-1, mtHSC70-5, and HSP23.5). The red bar chart shows heat shock elements HSE (HSEs; nGAAnnTTCn) [21]. (b) The transcriptional activation experiment established the regulatory relationship between HSFA6b and mtHSPs. In each transcription activation experiment, 10 tobacco leaves were injected. The images in the figure represent the experimental setup, with the mean relative fluorescence values plotted for the experimental and control groups. (c) Yeast one-hybrid (Y1H) assay showing the interaction between HSFA6b and mtHSPs: yeast cells contain pB42AD, pB42AD-HSFA6b, and the HSE motifs region from the mtHSPs (mtHSC70-1, mtHSC70-5, and HSP23.5) promoter were grown on SD/-Trp/-Ura selective medium containing 20 mg/L X-gal. The Y1H assays were repeated three times, and representative images are shown. (d) Results of the ChIP-qRT-PCR analysis of the binding of HSFA6b to the mtHSPs (mtHSC70-1, mtHSC70-5, and HSP23.5) promoter, with the calculated relative enrichment used as the IP/Input. (e) Results of the qRT-PCR analysis of mtHSPs (mtHSC70-1, mtHSC70-5, and HSP23.5) transcript levels in the HSFA6b-overexpressing transgenic plants. The Arabidopsis gene, UBQ10, serves as an internal reference gene. The experiment was conducted with three biological replicates. Paired two-sample t-tests on the average values were used to analyze significant differences (* represents 0.01 < p < 0.05, ** represents 0.001 < p < 0.01); error bars indicate standard errors.
2.5. HSFA6b Mutation Promotes Root Growth Under Mitochondrial Proteotoxic Stress
In previous studies, the root length was inhibited after activating UPRmt signaling (through the Dox treatment or MPL1 gene mutation) [5]. To investigate the role of HSFA6b in the UPRmt signaling pathway, we utilized hsfa6b mutants and overexpressing lines to observe the root length under the Dox treatment. We exposed 7-day-old Arabidopsis seedlings to 10 μg/mL of Dox in the ½ MS medium and recorded the root growth after 2 weeks. After 2 weeks of treatment, there were no differences observed among the wild type, mutants, and overexpression lines in the control group without Dox, while in the experimental group treated with Dox, the root length of the hsfa6b mutants increased compared to the wild type, the root length of the overexpression lines showed no significant change (Figure 5). Therefore, HSFA6b mutation promotes root growth under mitochondrial proteotoxic stress.
Figure 5.
The root length phenotype of the hsfa6b mutants under mitochondrial proteotoxic stress: (a) The root length phenotype of Col-0, mutants (hsfa6b-1, hsfa6b-2), and overexpression plants (HSFA6b-1, HSFA6b-2, and HSFA6b-3) without mitochondrial proteotoxic stress (n = 12 plants). (b) The root length phenotype of Col-0, mutants (hsfa6b-1, hsfa6b-2), and overexpression plants (HSFA6b-1, HSFA6b-2, and HSFA6b-3) with mitochondrial proteotoxic stress (n = 12 plants). The red line in the left figure is used to mark the position of the root tip of the primary root. Asterisks indicate significant differences between Col-0 and mutants or overexpression lines (Student’s t-test; * 0.01 < p < 0.05).
2.6. HSFA6b Mutation Induces Early Flowering and Premature Senescence in Arabidopsis
The activation of the UPRmt signaling pathway has been reported in previous studies to regulate the lifespan and delay aging [5,13,25]. To further verify the role of the HSFA6b gene in the UPRmt signaling pathway and in the process of plant development, we performed an analysis of its overexpression lines and mutants’ developmental phenotypes. The wild type began bolting about 35 days after sowing, and compared to the wild type, the mutant plants exhibited early flowering by approximately 3 days. Overexpression of the HSFA6b transgene Arabidopsis did not exhibit significant differences (Figure 6a). Subsequently, we analyzed the senescence phenotype, where the wild type began to show senescence phenotypes after 6 weeks of sowing. To observe the significant differences, the phenotypes were recorded between 7 and 8 weeks after sowing; the results showed that compared to the wild type, the mutant plants exhibited an early senescence phenotype with a significant decrease in chlorophyll content in the leaves. In contrast, the overexpressing plants exhibited a delayed senescence phenotype, with the chlorophyll content in the leaves being significantly higher than that of the wild type (Figure 6b–d). In summary, HSFA6b mutation induces early flowering and premature senescence in Arabidopsis.
Figure 6.
HSFA6b mutation induces early flowering and premature senescence: (a) The flowering phenotype of Col-0, mutants (hsfa6b-1 and hsfa6b-2), and overexpression plants (HSFA6b-1 and HSFA6b-2) (n = 12 plants), where the upper part of the image displays the flowering phenotype, while the lower part presents the flowering time data statistics; (b) the plant senescence phenotype of Col-0, mutants (hsfa6b-1, hsfa6b-2), and overexpression plants (HSFA6b-1 and HSFA6b-2); (c) the leaf senescence phenotype of Col-0, mutants (hsfa6b-1 and hsfa6b-2), and overexpression plants (HSFA6b-1 and HSFA6b-2); (d) chlorophyll content of senescent leaves in Col-0, mutants (hsfa6b-1 and hsfa6b-2), and overexpression plants (HSFA6b-1 and HSFA6b-2) (n = 12 plants). Asterisks in (a,d) indicate significant differences between Col-0 and mutants or overexpression lines (Student’s t-test; * 0.01< p < 0.05, ** 0.001< p < 0.01).
2.7. The UPRmt Signaling Pathway Is Involved in Various Abiotic Stresses
We examined the expression of the UPRmt-associated genes under various abiotic stresses, including cold, drought, heat, and salt stress. The results showed that most UPRmt genes were induced in response to these stresses (Figure 7a). Among these genes, HSFA6b was significantly upregulated across all stress conditions. Additionally, ABI5, a known key regulator of mitochondrial retrograde signaling, was also induced under these stresses. Moreover, the marker genes of UPRmt, such as mtHSC70-1 and mtHSC70-5, were activated under all four stress conditions, particularly in response to salt stress. These findings suggest that UPRmt may be involved in the response to abiotic stress. We also constructed a correlation network linking abiotic stress-responsive genes and UPRmt genes based on the expression data. In this network, known mitochondrial retrograde regulators such as ABI5 and ANAC017 exhibited a high correlation with the abiotic stress-responsive genes. The gene HSFA6b was correlated with 56 genes, including 43 positively correlated genes and 13 negatively correlated genes (Figure 7b and Table S2). For instance, HSFA6b showed a strong positive correlation with CBF1, a key regulator under cold stress. These results indicate that UPRmt-associated genes may play a significant role in the response to various abiotic stresses.
Figure 7.
Expression pattern of UPRmt-associated genes under various abiotic stresses and network of UPRmt gene and abiotic responsive genes: (a) Heatmap of UPRmt-associated genes under four abiotic stresses, including heat stress, salt stress, cold stress, and drought stress. The expression data were obtained from the GEO database with the IDs (GSE5620, GSE5621, GSE5624, and GSE5623). The colors indicate the log2 foldchange of those genes. The colors that are close to red indicate upregulation compared to the control, while the color close to blue indicates downregulation. (b) The correlation network between UPRmt-associated genes and abiotic stress-responsive genes. The network was constructed based on the Pearson correlation between the UPRmt-associated genes and abiotic stress-responsive genes. The gene pairs with the correlation coefficient > 0.7 were kept for the visualization using the software Cytoscape 3.10.0. The different colors of dots indicate the different types of genes.
3. Discussion
During evolution, plants, due to their sessile nature, gradually developed homeostasis mechanisms to adapt to environmental changes [26]. Mitochondria (known as the powerhouses of the cell) UPRmt is a mitochondria-specific protein homeostasis mechanism that is essential for maintaining mitochondrial function. Activation of the UPRmt pathway promotes the restoration of mitochondrial protein balance, protecting mitochondria from further damage and ensuring normal plant growth and development. In Arabidopsis, mutations in the mitochondrial ribosomal protein L1 (MRPL1) or treatment with doxycycline (a mitochondrial ribosome translation inhibitor) induce mitochondrial protein toxicity stress, leading to a transient oxidative burst in the cells. This activation triggers the hormone signals, such as ethylene, Jasmonate, and auxin. Once integrated into the nucleus, these various retrograde signals generate positive signals that promote the restoration of mitochondrial protein homeostasis, enhancing the expression of the genes involved in maintaining mitochondrial protein homeostasis, such as MRPs and mtHSPs [5]. Recent studies indicate that the mitochondrial retrograde signaling transcription factor ANAC017 is involved in the transduction of UPRmt signals. This transcription factor has been shown to localize to the endoplasmic reticulum (ER) and, under mitochondrial stress conditions, translocates to the nucleus, where it regulates the expression of mitochondrial stress-related genes such as AOX1a. Furthermore, gain- and loss-of-function mutants of ANAC017 exhibit significant resistance or susceptibility, respectively, to mitochondrial stress-induced treatments, suggesting that ANAC017 plays a critical role in mitochondrial protein toxicity stress [17]. Additionally, UPRmt signaling activates the ABA pathway, promoting the expression of UPRmt genes, with AOX1a as a representative. ABI5 (ABA Insensitive 5) is a key regulatory factor in ABA signaling that directly binds to the promoter of AOX1a, thereby enhancing its transcription [18]. In this study, we found that the ABA-sensitive heat shock transcription factor HSFA6b is involved in the transduction of UPRmt signals. Following UPRmt signal activation, HSFA6b is transported from the cytoplasm to the nucleus, where it binds to the promoter region of mtHSPs to enhance their expression. Our research further enriches the understanding of the UPRmt signaling mechanism in plants, elucidating the activation of mtHSPs genes under mitochondrial protein toxicity stress and providing new insights into the interaction between hormonal signaling and UPRmt signaling (Figure 8).
Figure 8.
The model of heat shock factor HSFA6b mediating the UPRmt.
The HSF family is a crucial group of transcription factors in both animals and plants, playing a vital role in regulating cellular homeostasis [27]. HSF family genes are important in various stress conditions [28]. Compared to plants, the number of HSFs is lower in animals. Vertebrates have four HSFs, while fruit flies and Caenorhabditis elegans each contain one HSF [29]. In animals, HSF1 translocates to the nucleus during the UPRmt process and activates the transcription of UPRmt genes, serving as an important regulator of the UPRmt signaling pathway [30]; recent research has indicated that the homologous gene of HSFA6b in maize is involved in the unfolded protein response triggered by heat stress [31]. HSFA6b in Arabidopsis plays a key role in response to ABA and heat tolerance; however, the study of HSF and its connection to UPRmt in plants has yet to be explored. In this study, we combined reverse genetics to screen for the transcription factors that might participate in the regulation of the UPRmt signal. Through promoter analysis of the mtHSC70-5 gene and tobacco transcription activation assays, we identified the HSFA6b gene as an upstream transcriptional regulator of mtHSC70-5; HSFA6b mediates the UPRmt signal, regulating mitochondrial protein homeostasis. Subcellular localization experiments demonstrated that HSFA6b responds to mitochondrial proteotoxic stress and exhibits nucleocytoplasmic shuttling. HSFA6b binds to the mtHSPs promoter and activates mtHSPs expression. Mutation of the HSFA6b gene disrupts UPRmt signaling and promotes senescence in the HSFA6b Arabidopsis mutants.
In this investigation, we found that HSFA6b mediates the transduction of the mitochondrial UPRmt signaling pathway. However, how HSFA6b senses mitochondrial stress and transmits the signal to the nucleus to activate downstream gene expression remains unknown. In earlier studies, after ABA treatment, the expression level of HSFA6b significantly increased, and HSFA6b partially but not completely translocated to the nucleus [21]. Therefore, we treated HSFA6b:GFP Arabidopsis seedlings with a high concentration of doxycycline—a mitochondrial ribosome translation inhibitor—and observed that the activation of the UPRmt signaling pathway triggered the translocation of HSFA6b from the cytoplasm to the nucleus; this further confirmed that HSFA6b is an important signaling molecule in the UPRmt pathway. Concurrently, after doxycycline treatment, the expression level of HSFA6b significantly increased (Figure 2a), indicating that HSFA6b responds to mitochondrial proteotoxic stress at both the transcriptional and protein levels. Previous studies have confirmed that mitochondrial proteotoxic stress induces a transient oxidative burst, activating the ABA signaling pathway. The downstream transcription factor ABI5 in the ABA pathway directly binds to the promoter of AOX1a and enhances AOX1a promoter activity [18]. However, it has not been demonstrated how the mitochondrial heat shock proteins mtHSC70-1 and mtHSC70-5 are activated for expression in the UPRmt pathway. In this study, we discovered and confirmed through reverse genetics that HSFA6b directly binds to the promoter regions of mtHSPs (mtHSC70-1, mtHSC70-5, and HSP23.5) to activate their expression. Combined with previous reports that HSFA6b functions as a downstream transcriptional regulator in the ABA signaling pathway [21,32], we propose the following hypothesis: mitochondrial proteotoxic stress induces a burst of reactive oxygen species, which activates the ABA signaling pathway, further enhancing the function of HSFA6b and leading to the activation of downstream mtHSPs gene expression. Of course, this hypothesis requires further experimental validation.
MRPs (mitochondrial ribosomal proteins) are a key determinant of lifespan in C. elegans. Reduced MRP expression and imbalanced mitochondrial protein translation lead to the activation of mtPQC and induce the UPRmt. MRPs have been shown to be important regulators of health and lifespan [33]. In our previous research, we demonstrated that mutations in the MRPL1 (mitochondrial ribosomal protein L1) gene and doxycycline treatment disrupt the protein quality control system in Arabidopsis, activating the UPRmt and extending the plant’s lifespan, while the root length decreases in the mpl1 mutant or after Dox treatment. In this study, we found that after Dox treatment, the activation of the UPRmt signal was partially suppressed in hsfa6b mutants, which led to an increase in root length under mitochondrial proteotoxic stress. Further investigation revealed that HSFA6b mutation shortens the lifespan, leading to early flowering and premature senescence, while overexpression of HSFA6b results in a delayed senescence phenotype. Our research enhances the understanding of how the UPRmt signaling pathway regulates plant growth and development, providing new theoretical insights into the regulation of plant lifespan.
In conclusion, our results reveal a new signaling molecule in the UPRmt pathway and preliminarily reveal the molecular mechanism by which HSFA6b mediates the plant UPRmt signaling pathway. This provides a theoretical basis for further research on how the plant mitochondrial UPRmt pathway regulates plant growth, development, and stress resistance.
4. Materials and Methods
4.1. Plant Materials and Growth Conditions
Arabidopsis Col-0 was used as the wild type, and all mutants and transgenic lines were in the Col-0 background. The hsfa6b-1 (SALK_051357.2) mutant was ordered from AraShare, and hsfa6b-3 (GK-513A02) was kindly provided by Dr. Xiaohong Zhu (Henan University, Kaifeng, China). The T-DNA mutants were identified using the three-primer method. For hsfa6b-1, two pairs of primers, LBb1.3 and RP, as well as LP and RP, were used for genotyping (Figure S3a). For hsfa6b-3, two pairs of primers, LP and 8474, as well as LP and RP, were used for genotyping (Figure S3c).
The hsfa6b-2 is a CRISPR/Cas9 mutant, and its construction followed the method developed by Professor Qijun Chen [34]. The specific construction process is as follows: the two target sites on the HSFA6b, selected with the CRISPR-GE online program (http://skl.scau.edu.cn/, accessed on 8 November 2020), were separated by 150 bp. The sgRNA was synthesized and inserted into the pHEE401 vector, which was introduced into Agrobacterium tumefaciens EHA105 cells for Arabidopsis transformation. Transgenic Arabidopsis DNA was subsequently extracted, followed by PCR analysis and sequencing verification (Figure S3b). Homozygous mutants free of foreign DNA were isolated for use in further experiments.
For the creation of transgenic materials with HSFA6b overexpression, the Xba1 and Asc1 restriction sites on the pFGC5941-GFP vector were selected, and the HSFA6b CDS fragment was cloned into the expression vector pFGC5941-GFP using homologous recombination. The constructed plasmid was then introduced into the Agrobacterium tumefaciens strain EHA105, followed by transformation into Arabidopsis Col-0 using the floral dip method. Phosphinothricin was used as a selection marker to screen for positive homozygous transgenic plants, which were used for subsequent experiments. The primers used are listed in Supplementary Table S1.
For cultivation of Arabidopsis, place 100–150 Arabidopsis Col-0 wild-type seeds into each centrifuge tube. Add 1 mL of 70% ethanol and shake at 28 °C for 5 min. Remove the ethanol using a pipette, then add 0.5 mL of absolute ethanol and invert the tube 10 times. Quickly remove the absolute ethanol and air-dry the seeds in a laminar flow hood. Sow the dried seeds on ½ MS plates (2.17 g/L MS basal salt mixture, 1% sucrose, pH 5.8, 0.7% agar) and stratify them in the dark at 4 °C for 72 h. After stratification, transfer the plates to a growth room with a 16 h light/8 h dark cycle. After 9 days, transplant the seedlings into the soil for continued growth.
4.2. Stress Treatments
In this study, doxycycline treatment was used to activate the mitochondrial unfolded protein response in Arabidopsis. The long-term Dox treatment was as follows: Seven-day-old Arabidopsis seedlings were transplanted onto the ½ MS medium containing 10 μg/mL of Dox. Phenotypic analysis was performed two weeks later. For the short-term Dox treatment, seven-day-old Arabidopsis seedlings were transplanted onto fresh ½ MS solid medium containing 25 μg/mL of Dox, with ½ MS liquid medium without Dox as the control. The samples were collected at 3 h and 12 h post-treatment, total RNA was extracted, and qRT-PCR was conducted to detect the expression of UPRmt-related genes. The primers used are listed in Supplementary Table S1.
4.3. Transient Transcriptional Activation Assay in Tobacco
The promoter of the HSP genes was cloned into the vector pH2GW7-LUC and introduced into the Agrobacterium tumefaciens strain EHA105. The coding sequences (CDS) of selected transcription factors (HSFA6b-AT3G22830, WRKY33-AT2G38470, ABI5-AT2G36270, GBF5-AT2G18160, bZIP16-AT2G35530, AREB3-AT3G56850, HY5-AT5G11260, and RAV1-AT1G13260) were cloned into the expression vector pFGC5941 and introduced into the Agrobacterium tumefaciens strain EHA105. Equal volumes of Agrobacterium cultures containing pH2GW7-HSPpromoter:LUC and pFGC5941-TF (transcription factors) were mixed and infiltrated into 3-week-old tobacco plants grown under long-day conditions (16 h light/8 h dark). As a control, Agrobacterium containing pH2GW7-HSPpromoter:LUC and pFGC5941-GFP was co-infiltrated. After 48 h, the luciferase activity was measured using the IVScope 7000 plant in vivo imaging system, and the relative fluorescence intensity was calculated using the system’s software Clinx IVScopeEQ Capture (Shanghai Qinxiang Scientific Instrument Co., Ltd., Shanghai, China).
4.4. Subcellular Localization Experiment
The HSFA6b gene was fused with the green fluorescent protein (GFP) gene to generate the pFGC5941-CaMV35S:HSFA6b:GFP construct. This plasmid was introduced into the Agrobacterium tumefaciens strain EHA105 and transferred into Arabidopsis using the floral dip method. Positive transgenic plants were selected for the subcellular localization experiments. Five-day-old Arabidopsis seedlings, grown vertically on the medium in Petri dishes under long-day conditions (16 h light/8 h dark), were used for these experiments. Root cells were observed using a Leica SP8 confocal laser scanning microscope with 488 nm excitation.
4.5. RNA Extraction and qRT-PCR Analysis
Total RNA was extracted from whole seedlings using TRIzol reagent (VazymeR411-01, Nanjing, China). Then, refer to the reverse transcription kit (VazymeR333-01, Nanjing, China) for the method of reverse transcription cDNA synthesis. Fluorescent quantitative PCR was performed using the TB Green™ Fast qPCR Mix kit (Takara, Osaka, Japan). The amplification conditions were as follows: predenaturation 95 °C 30 s, PCR reaction 95 °C 5 s, 60 °C 30 s, and 40 cycles. The results were calculated by the 2−ΔΔCt method, and the primers used are listed in Supplementary Table S1.
4.6. Chlorophyll Measurement
Select plants were grown in the same greenhouse with consistent growth periods as follows: cut the leaves of the same age, remove the main leaf vein, and slice the leaves into strips less than 2 mm wide. Weigh 0.5 g of the leaf strips and place them into a test tube, then add a mixture of 20% ethanol and 80% acetone to reach a final volume of 10 mL. Seal the tube and incubate it in the dark until the leaves are completely decolorized. Afterward, extract the supernatant and measure the absorbance at 663 nm and 645 nm using a UV spectrophotometer. Calculate the concentrations of chlorophyll a and b using the formulas: Ca = 12.72 × A663 − 2.59 × A645 and Cb = 22.88 × A645 − 4.67 × A663, where A663 and A645 represent the absorbance values at 663 nm and 645 nm, respectively. Ca and Cb denote the concentrations of chlorophyll a and b in mg/L. The total chlorophyll concentration is then calculated as Ct = Ca + Cb = 8.05 × A663 + 20.29 × A645. Finally, determine the chlorophyll content of the sample (mg/g fresh weight) using the formula Ct × V/W, where V is the volume of the extract, and W is the mass of the leaf tissue.
4.7. Yeast One-Hybrid Assay
The yeast one-hybrid assay was conducted following the protocol described by Lin et al. [35], with the detailed steps as follows: The full-length coding sequence of HSFA6b was amplified and cloned into the pB42AD vector at the EcoRI restriction site using homologous recombination, generating the pB42AD-HSFA6b construct. The promoter region of the mtHSP gene containing the HSE element was cloned into the pLacZ vector to create the reporter plasmid. The pB42AD and pLacZ empty vectors were used as negative controls. Various combinations of effector and reporter plasmids were transformed into the yeast strain EGY48 using the LiAc method. Transformants were cultured on a double-dropout (SD/-Trp/-Ura) medium, and positive clones were confirmed by PCR. These clones were then transferred to a selective medium containing X-Gal (SD/-Trp/-Ura+X-Gal) for blue color development. Primers used in the yeast one-hybrid assay are listed in Supplementary Table S1.
4.8. ChIP-qPCR Analysis
The ChIP experiment was conducted as described by He et al. [36], HSFA6b:GFP transgenic Arabidopsis seeds were sown on ½ MS plates (2.17 g/L MS basal salt mixture, 1% sucrose, pH 5.8, 0.7% agar), and 12-day-old seedlings were treated with 25 μM Dox in the ½ MS liquid medium for 3 h. For each sample, 1.2 g of seedlings were harvested and cross-linked under vacuum in 1% (v/v) formaldehyde solution for 15 min; chromatin was then purified and sonicated, followed by centrifugation to collect the fragmented chromatin. The purified chromatin was incubated overnight at 4 °C with 10 μg of anti-GFP antibody (Abcam, Shanghai, China, ab290) and 50 μL of protein A Agarose (Abcam, ab193255). The samples without antibodies were used as negative controls. The chromatin samples were washed sequentially with low-salt buffer (50 mM Tris-HCl, pH 7.4, 150 mM NaCl, 2 mM EDTA, 0.5% Triton X-100), high-salt buffer (50 mM Tris-HCl, pH 7.4, 500 mM NaCl, 2 mM EDTA, 0.5% Triton X-100), and wash buffer (50 mM Tris-HCl, pH 7.4, 50 mM NaCl, 2 mM EDTA). After reverse cross-linking, the samples were digested with proteinase K, and DNA was purified using phenol: chloroform: isoamyl alcohol (25:24:1, v/v/v) for the ChIP-qPCR analysis. The relative enrichment was calculated as IP/Input. The experiments were conducted in three biological replicates, and the primers used for ChIP-qPCR are listed in Supplementary Table S1.
4.9. Transcriptome Analysis and Correlation Network Construction
The gene expression data of Arabidopsis under different abiotic stresses were obtained from the GEO database (https://www.ncbi.nlm.nih.gov/geo/, accessed on 27 September 2024). The control plants were downloaded with ID (GSE5620). The abiotic stresses included cold stress (GSE5621), drought stress (GSE5624), and salt stress (GSE5623). The list of abiotic responsive genes was identified as the top 20 differentially expressed genes under the corresponding stress. The correlation between the UPRmt genes and abiotic stress-responsive genes was conducted with a Pearson’s correlation > 0.7. The network was visualized with Cytoscape software.
Supplementary Materials
The following supporting information can be downloaded at: https://www.mdpi.com/article/10.3390/plants13223116/s1, Figure S1:Reporter gene screening for mitochondrial UPRmt signaling pathway; Figure S2: Binding sites of candidate transcription factors regulating the expression of mtHSC70-5; Figure S3: Identification of hsfa6b mutants; Table S1: Primers and Gene ID; Table S2: The correlation coefficient between UPRmt -aassociated genes and abiotic stress- responsive genes.
Author Contributions
G.Y., Y.W. and X.W. (Xu Wang) conceived and designed the project. G.Y., C.G. and X.W. (Xu Wang) analyzed the data. G.Y., Z.H., J.L. and X.W. (Xinyuan Wang) performed the experiments. G.Y., Y.W. and X.W. (Xu Wang) wrote the manuscript, with contributions from all other authors. All authors have read and agreed to the published version of the manuscript.
Funding
This work was supported by the National Natural Science Foundation of China (32071160, 32161133021), the Shanghai Association for Science and Technology (19PJ1406600, 20ZR1427900), and Shanghai Jiao Tong University (23X010502193).
Data Availability Statement
Data are contained within the article.
Acknowledgments
The authors are grateful to Xiaohong Zhu (Henan University, Kaifeng, China) for providing the GK-513A02 seeds and to XiaoDong Xu (Henan University, Kaifeng, China) for providing the pH2GW7 plasmid.
Conflicts of Interest
The authors declare no conflicts of interest.
References
- Andreux, P.A.; Houtkooper, R.H.; Auwerx, J. Pharmacological approaches to restore mitochondrial function. Nat. Rev. Drug Discov. 2013, 12, 465–483. [Google Scholar] [CrossRef] [PubMed]
- Fischer, F.; Hamann, A.; Osiewacz, H.D. Mitochondrial quality control: An integrated network of pathways. Trends Biochem. Sci. 2012, 37, 284–292. [Google Scholar] [CrossRef] [PubMed]
- De Souza, A.; Wang, J.Z.; Dehesh, K. Retrograde Signals: Integrators of Interorganellar Communication and Orchestrators of Plant Development. Annu. Rev. Plant Biol. 2017, 68, 85–108. [Google Scholar] [CrossRef] [PubMed]
- Millar, A.H.; Whelan, J.; Soole, K.L.; Day, D.A. Organization and regulation of mitochondrial respiration in plants. Annu. Rev. Plant Biol. 2011, 62, 79. [Google Scholar] [CrossRef]
- Wang, X.; Auwerx, J. Systems Phytohormone Responses to Mitochondrial Proteotoxic Stress. Mol. Cell 2017, 68, 540–551.e5. [Google Scholar] [CrossRef]
- Youle, R.J. Mitochondria—Striking a balance between host and endosymbiont. Science 2019, 365, eaaw9855. [Google Scholar] [CrossRef]
- Liu, Y.; Samuel, B.S.; Breen, P.C.; Ruvkun, G. Caenorhabditis elegans pathways that surveil and defend mitochondria. Nature 2014, 508, 406–410. [Google Scholar] [CrossRef]
- Nargund, A.M.; Pellegrino, M.W.; Fiorese, C.J.; Baker, B.M.; Haynes, C.M. Mitochondrial import efficiency of ATFS-1 regulates mitochondrial UPR activation. Science 2012, 337, 587–590. [Google Scholar] [CrossRef]
- Yoneda, T.; Benedetti, C.; Urano, F.; Clark, S.G.; Harding, H.P.; Ron, D. Compartment-specific perturbation of protein handling activates genes encoding mitochondrial chaperones. J. Cell Sci. 2004, 117 Pt 18, 4055–4066. [Google Scholar] [CrossRef]
- Zhao, Q. A mitochondrial specific stress response in mammalian cells. EMBO J. 2014, 21, 4411–4419. [Google Scholar] [CrossRef]
- Qureshi, M.A.; Haynes, C.M.; Pellegrino, M.W. The mitochondrial unfolded protein response: Signaling from the powerhouse. J. Biol. Chem. 2017, 292, 13500–13506. [Google Scholar] [CrossRef] [PubMed]
- Fiorese, C.J.; Schulz, A.M.; Lin, Y.F.; Rosin, N.; Pellegrino, M.W.; Haynes, C.M. The Transcription Factor ATF5 Mediates a Mammalian Mitochondrial UPR. Curr. Biol. 2016, 26, 2037–2043. [Google Scholar] [CrossRef] [PubMed]
- Shpilka, T.; Haynes, C.M. The mitochondrial UPR: Mechanisms, physiological functions and implications in ageing. Nat. Rev. Mol. Cell Biol. 2018, 19, 109–120. [Google Scholar] [CrossRef] [PubMed]
- Houtkooper, R.H.; Mouchiroud, L.; Ryu, D.; Moullan, N.; Katsyuba, E.; Knott, G.; Williams, R.W.; Auwerx, J. Mitonuclear protein imbalance as a conserved longevity mechanism. Nature 2013, 497, 451–457. [Google Scholar] [CrossRef]
- Benedetti, C.; Haynes, C.M.; Yang, Y.; Harding, H.P.; Ron, D. Ubiquitin-like protein 5 positively regulates chaperone gene expression in the mitochondrial unfolded protein response. Genetics 2006, 174, 229–239. [Google Scholar] [CrossRef]
- Haynes, C.M.; Petrova, K.; Benedetti, C.; Yang, Y.; Ron, D. ClpP mediates activation of a mitochondrial unfolded protein response in C. elegans. Dev. Cell 2007, 13, 467–480. [Google Scholar] [CrossRef]
- Kacprzak, S.M.; Dahlqvist, A.; Van Aken, O. The transcription factor ANAC017 is a key regulator of mitochondrial proteotoxic stress responses in plants. Philos. Trans. R. Soc. Lond. B Biol. Sci. 2020, 375, 20190411. [Google Scholar] [CrossRef]
- Zou, Y.; Liu, Z.; Bai, J.; Zhou, Y.; Lu, D. Mitochondrial proteotoxic stresses activate abscisic acid signaling in plants. Environ. Exp. Bot. 2023, 205, 105134. [Google Scholar] [CrossRef]
- Boston, R.S.; Viitanen, P.V.; Vierling, E. Molecular chaperones and protein folding in plants. Plant Mol. Biol. 1996, 32, 191–222. [Google Scholar] [CrossRef]
- Bukau, B.; Weissman, J.; Horwich, A. Molecular chaperones and protein quality control. Cell 2006, 125, 443–451. [Google Scholar] [CrossRef]
- Huang, Y.C.; Niu, C.Y.; Yang, C.R.; Jinn, T.L. The Heat Stress Factor HSFA6b Connects ABA Signaling and ABA-Mediated Heat Responses. Plant Physiol. 2016, 172, 1182–1199. [Google Scholar] [CrossRef] [PubMed]
- Kotak, S.; Larkindale, J.; Lee, U.; von Koskull-Döring, P.; Vierling, E.; Scharf, K.D. Complexity of the heat stress response in plants. Curr. Opin. Plant Biol. 2007, 10, 310–316. [Google Scholar] [CrossRef] [PubMed]
- Ikeda, M.; Mitsuda, N.; Ohme-Takagi, M. Arabidopsis HsfB1 and HsfB2b act as repressors of the expression of heat-inducible Hsfs but positively regulate the acquired thermotolerance. Plant Physiol. 2011, 157, 1243–1254. [Google Scholar] [CrossRef] [PubMed]
- O’Malley, R.C.; Huang, S.C.; Song, L.; Lewsey, M.G.; Bartlett, A.; Nery, J.R.; Galli, M.; Gallavotti, A.; Ecker, J.R. Cistrome and Epicistrome Features Shape the Regulatory DNA Landscape. Cell 2016, 165, 1280–1292. [Google Scholar] [CrossRef] [PubMed]
- Guo, Y.; Guan, T.; Shafiq, K.; Yu, Q.; Jiao, X.; Na, D.; Li, M.; Zhang, G.; Kong, J. Mitochondrial dysfunction in aging. Ageing Res. Rev. 2023, 88, 101955. [Google Scholar] [CrossRef]
- Ahuja, I.; de Vos, R.C.; Bones, A.M.; Hall, R.D. Plant molecular stress responses face climate change. Trends Plant Sci. 2010, 15, 664–674. [Google Scholar] [CrossRef]
- Hua, J. From freezing to scorching, transcriptional responses to temperature variations in plants. Curr. Opin. Plant Biol. 2009, 12, 568–573. [Google Scholar] [CrossRef]
- Huang, G.T.; Ma, S.L.; Bai, L.P.; Zhang, L.; Ma, H.; Jia, P.; Liu, J.; Zhong, M.; Guo, Z.F. Signal transduction during cold, salt, and drought stresses in plants. Mol. Biol. Rep. 2012, 39, 969–987. [Google Scholar] [CrossRef]
- Nover, L.; Bharti, K.; Döring, P.; Mishra, S.K.; Ganguli, A.; Scharf, K.D. Arabidopsis and the heat stress transcription factor world: How many heat stress transcription factors do we need? Cell Stress Chaperones 2001, 6, 177–189. [Google Scholar] [CrossRef]
- Sutandy, F.X.R.; Gößner, I.; Tascher, G.; Münch, C. A cytosolic surveillance mechanism activates the mitochondrial UPR. Nature 2023, 618, 849–854. [Google Scholar] [CrossRef]
- Li, Z.; Tang, J.; Srivastava, R.; Bassham, D.C.; Howell, S.H. The Transcription Factor bZIP60 Links the Unfolded Protein Response to the Heat Stress Response in Maize. Plant Cell 2020, 32, 3559–3575. [Google Scholar] [CrossRef] [PubMed]
- Wang, W.; Chen, Q.; Singh, P.K.; Huang, Y.; Pei, D. CRISPR/Cas9 edited HSFA6a and HSFA6b of Arabidopsis thaliana offers ABA and osmotic stress insensitivity by modulation of ROS homeostasis. Plant Signal. Behav. 2020, 15, 1816321. [Google Scholar]
- Moullan, N.; Mouchiroud, L.; Wang, X.; Ryu, D.; Williams, E.G.; Mottis, A.; Jovaisaite, V.; Frochaux, M.V.; Quiros, P.M.; Deplancke, B.; et al. Tetracyclines Disturb Mitochondrial Function across Eukaryotic Models: A Call for Caution in Biomedical Research. Cell Rep. 2015, 10, 1681–1691. [Google Scholar] [CrossRef] [PubMed]
- Wang, Z.P.; Xing, H.L.; Dong, L.; Zhang, H.Y.; Han, C.Y.; Wang, X.C.; Chen, Q.J. Egg cell-specific promoter-controlled CRISPR/Cas9 efficiently generates homozygous mutants for multiple target genes in Arabidopsis in a single generation. Genome Biol. 2015, 16, 144. [Google Scholar] [CrossRef]
- Lin, R.; Ding, L.; Casola, C.; Ripoll, D.R.; Feschotte, C.; Wang, H. Transposase-derived transcription factors regulate light signaling in Arabidopsis. Science 2007, 318, 1302–1305. [Google Scholar] [CrossRef]
- He, C.; Liew, L.C.; Yin, L.; Lewsey, M.G.; Whelan, J.; Berkowitz, O. The retrograde signaling regulator ANAC017 recruits the MKK9-MPK3/6, ethylene, and auxin signaling pathways to balance mitochondrial dysfunction with growth. Plant Cell 2020, 34, 3460–3481. [Google Scholar] [CrossRef]
Disclaimer/Publisher’s Note: The statements, opinions and data contained in all publications are solely those of the individual author(s) and contributor(s) and not of MDPI and/or the editor(s). MDPI and/or the editor(s) disclaim responsibility for any injury to people or property resulting from any ideas, methods, instructions or products referred to in the content. |
© 2024 by the authors. Licensee MDPI, Basel, Switzerland. This article is an open access article distributed under the terms and conditions of the Creative Commons Attribution (CC BY) license (https://creativecommons.org/licenses/by/4.0/).







