Histological, Transcriptomic, and Functional Analyses Reveal the Role of Gibberellin in Bulbil Development in Lilium lancifolium
Abstract
1. Introduction
2. Results
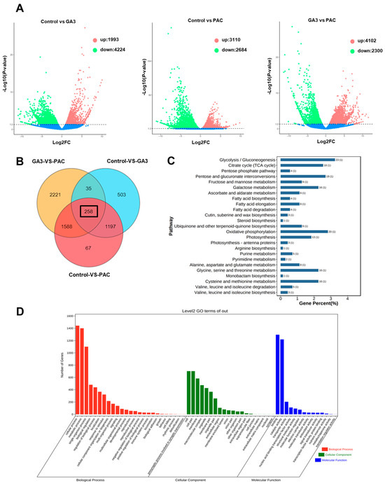
2.1. Gene Expression Patterns in Gibberellin Biosynthesis, Metabolism, and Signaling Pathways During Bulbil Development
2.2. Gibberellin Promotes Bulbil Elongation
2.3. LlGA20ox2 Promotes the Development of Bulbils
2.4. LlGID1C and LlCIGR2 Positively Regulate Bulblet Development
2.5. Multiple Metabolic Pathways Mediate Gibberellin-Regulated Bulbil Development
3. Discussion
3.1. Identification of Key Stages in Bulbil Development
3.2. The Effects of Gibberellins on AXB Development
3.3. Gibberellins Promote Bulbil Development by Affecting Carbohydrate Metabolism
4. Materials and Methods
4.1. Plant Materials and Treatments
4.2. RNA-Seq Library Construction, Sequencing, and Analysis of DEGs
4.3. RT-qPCR
4.4. VIGS in Bulblets
4.5. Transient Gene Overexpression in Bulblets
4.6. Measurement of GA
4.7. Histological Analysis
4.8. Statistical Analysis
5. Conclusions
Supplementary Materials
Author Contributions
Funding
Data Availability Statement
Conflicts of Interest
References
- Yu, X.; Zhang, J.; Shao, S.; Yu, H.; Xiong, F.; Wang, Z. Morphological and physicochemical properties of bulb and bulbil starches from. Starch-Starke 2015, 67, 448–458. [Google Scholar] [CrossRef]
- Yang, P.; Xu, L.; Xu, H.; Tang, Y.; He, G.; Cao, Y.; Feng, Y.; Yuan, S.; Ming, J. Histological and transcriptomic analysis during bulbil formation in Lilium lancifolium. Front. Plant Sci. 2017, 8, 1508. [Google Scholar] [CrossRef] [PubMed]
- Suh, J.; Roh, M. New technique for cut flower production from bulbils of the Asiatic hybrid lily (Lilium x elegans Thunb.). Sci. Hortic-Amst. 2014, 165, 374–383. [Google Scholar] [CrossRef]
- Zhang, X.; Li, J.; Kang, S.; Li, Y.; Liang, J.; Zhang, M.; Zhang, X.; Yu, X.; Du, Y. Detection of lily asexual reproductive organ virus and preliminary analysis of LlMADS2 regulating bulbil formation. J. Henan Agric. Univ. 2022, 56, 979–989. [Google Scholar]
- Liang, J.; Chen, Y.; Hou, J.; Hao, J.; Zuo, Z.; Zhang, M.; Cao, L.; Zhang, X.; Wu, J.; Du, Y. Cytokinins influence bulblet formation by modulating sugar metabolism and endogenous hormones in Asiatic hybrid lily. Ornam. Plant Res. 2023, 3, 1–12. [Google Scholar] [CrossRef]
- Li, X.; Wang, C.; Cheng, J.; Zhang, J.; da Silva, J.; Liu, X.; Duan, X.; Li, T.; Sun, H. Transcriptome analysis of carbohydrate metabolism during bulblet formation and development in Lilium davidii var. unicolor. BMC Plant Biol. 2014, 14, 358. [Google Scholar] [CrossRef]
- Xin, Y.; Chen, X.; Liang, J.; Wang, S.; Pan, W.; Wu, J.; Zhang, M.; Zaccai, M.; Yu, X.; Zhang, X.; et al. Auxin regulates bulbil initiation by mediating sucrose metabolism in Lilium lancifolium. Hortic. Res. 2024, 11, uhae054. [Google Scholar] [CrossRef]
- Yang, P.; Xu, L.; Xu, H.; He, G.; Feng, Y.; Cao, Y.; Tang, Y.; Yuan, S.; Ming, J. Morphological and anatomical observation during the formation of bulbils in Lilium lancifolium. Caryologia 2018, 71, 146–149. [Google Scholar] [CrossRef]
- He, G.; Cao, Y.; Wang, J.; Song, M.; Bi, M.; Tang, Y.; Xu, L.; Ming, J.; Yang, P. WUSCHEL-related homeobox genes cooperate with cytokinin to promote bulbil formation in Lilium lancifolium. Plant Physiol. 2022, 190, 387–402. [Google Scholar] [CrossRef] [PubMed]
- Hao, C.; Yang, P.; Qu, Y.; Hao, Z.; Yin, X.; Tang, Y.; Bi, M.; Xu, L.; Hu, F.; Ming, J. Sucrose function on the bulbil formation of Lilium lancifolium. Sci. Hortic. 2024, 323, 112538. [Google Scholar] [CrossRef]
- Mo, J.; Qu, Y.; He, G.; Yang, P.; Wang, L.; Zhang, L.; Wu, X.; Zhang, D.; Li, L.; Ming, J. Effect of exogenous 6-BA induced Lilium lancifolium bulblets formation in aerial cultivation. Sci. Hortic. 2022, 309, 111644. [Google Scholar] [CrossRef]
- Zhang, Y.; Zeng, Z.; Yong, Y.; Lyu, Y. Hormonal Regulatory Patterns of LaKNOXs and LaBEL1 Transcription Factors Reveal Their Potential Role in Stem Bulblet Formation in LA Hybrid Lily. Int. J. Mol. Sci. 2021, 22, 13502. [Google Scholar] [CrossRef] [PubMed]
- Xu, J.; Li, Q.; Yang, L.; Li, X.; Wang, Z.; Zhang, Y. Changes in carbohydrate metabolism and endogenous hormone regulation during bulblet initiation and development in Lycoris radiata. BMC Plant Biol. 2020, 20, 180. [Google Scholar] [CrossRef] [PubMed]
- Gao, S.; Chu, C. Gibberellin Metabolism and Signaling: Targets for Improving Agronomic Performance of Crops. Plant Cell Physiol. 2020, 61, 1902–1911. [Google Scholar] [CrossRef]
- Ueguchi-Tanaka, M. Gibberellin metabolism and signaling. Biosci. Biotech. Bioch 2023, 87, 1093–1101. [Google Scholar] [CrossRef]
- Yamaguchi, S. Gibberellin metabolism and its regulation. Annu. Rev. Plant Biol. 2008, 59, 225–251. [Google Scholar] [CrossRef]
- Hedden, P.; Thomas, S. Gibberellin biosynthesis and its regulation. Biochem. J. 2012, 444, 11–25. [Google Scholar] [CrossRef]
- Sasaki, A.; Ashikari, M.; Ueguchi-Tanaka, M.; Itoh, H.; Nishimura, A.; Swapan, D.; Ishiyama, K.; Saito, T.; Kobayashi, M.; Khush, G.; et al. Green revolution: A mutant gibberellin-synthesis gene in rice—New insight into the rice variant that helped to avert famine over thirty years ago. Nature 2002, 416, 701–702. [Google Scholar] [CrossRef]
- Sakamoto, T.; Matsuoka, M. Generating high-yielding varieties by genetic manipulation of plant architecture. Curr. Opin. Biotech. 2004, 15, 144–147. [Google Scholar] [CrossRef]
- Sakamoto, T.; Miyura, K.; Itoh, H.; Tatsumi, T.; Ueguchi-Tanaka, M.; Ishiyama, K.; Kobayashi, M.; Agrawal, G.K.; Takeda, S.; Abe, K.; et al. An overview of gibberellin metabolism enzyme genes and their related mutants in rice. Plant Physiol. 2004, 134, 1642–1653. [Google Scholar] [CrossRef]
- Lo, S.; Yang, S.; Chen, K.; Hsing, Y.; Zeevaart, J.; Chen, L.; Yu, S. A Novel Class of Gibberellin 2-Oxidases Control Semidwarfism, Tillering, and Root Development in Rice. Plant Cell 2008, 20, 2603–2618. [Google Scholar] [CrossRef] [PubMed]
- Shimada, A.; Ueguchi-Tanaka, M.; Sakamoto, T.; Fujioka, S.; Takatsuto, S.; Yoshida, S.; Sazuka, T.; Ashikari, M.; Matsuoka, M. The rice gene functions as a negative regulator of gibberellin signaling by controlling the suppressive function of the DELLA protein, SLR1, and modulating brassinosteroid synthesis. Plant J. 2006, 48, 390–402. [Google Scholar] [CrossRef] [PubMed]
- Ueguchi-Tanaka, M.; Nakajima, M.; Motoyuki, A.; Matsuoka, M. Gibberellin receptor and its role in gibberellin signaling in plants. Annu. Rev. Plant Biol. 2007, 58, 183–198. [Google Scholar] [CrossRef] [PubMed]
- Hirano, K.; Asano, K.; Tsuji, H.; Kawamura, M.; Mori, H.; Kitano, H.; Ueguchi-Tanaka, M.; Matsuoka, M. Characterization of the Molecular Mechanism Underlying Gibberellin Perception Complex Formation in Rice. Plant Cell 2010, 22, 2680–2696. [Google Scholar] [CrossRef] [PubMed]
- Mauriat, M.; Sandberg, L.; Moritz, T. Proper gibberellin localization in vascular tissue is required to control auxin-dependent leaf development and bud outgrowth in hybrid aspen. Plant J. 2011, 67, 805–816. [Google Scholar] [CrossRef]
- Agharkar, M.; Lomba, P.; Altpeter, F.; Zhang, H.; Kenworthy, K.; Lange, T. Stable expression of AtGA2ox1 in a low-input turfgrass (Paspalum notatum Flugge) reduces bioactive gibberellin levels and improves turf quality under field conditions. Plant Biotechnol. J. 2007, 5, 791–801. [Google Scholar] [CrossRef]
- Zhang, Q.; Wang, J.; Wang, L.; Wang, J.; Wang, Q.; Yu, P.; Bai, M.; Fan, M. Gibberellin repression of axillary bud formation in Arabidopsis by modulation of DELLA-SPL9 complex activity. J. Integr. Plant Biol. 2020, 62, 421–432. [Google Scholar] [CrossRef]
- Luisi, A.; Lorenzi, R.; Sorce, C. Strigolactone may interact with gibberellin to control apical dominance in pea (Pisum sativum). Plant Growth Regul. 2011, 65, 415–419. [Google Scholar] [CrossRef]
- Silverstone, A.; Mak, P.; Martinez, E.; Sun, T. The new RGA locus encodes a negative regulator of gibberellin response in Arabidopsis thaliana. Genetics 1997, 146, 1087–1099. [Google Scholar] [CrossRef]
- Rameau, C.; Bertheloot, J.; Leduc, N.; Andrieu, B.; Foucher, F.; Sakr, S. Multiple pathways regulate shoot branching. Front. Plant Sci. 2015, 5, 741. [Google Scholar] [CrossRef]
- Choubane, D.; Rabot, A.; Mortreau, E.; Legourrierec, J.; Peron, T.; Foucher, F.; Ahcene, Y.; Pelleschi-Travier, S.; Leduc, N.; Hamama, L.; et al. Photocontrol of bud burst involves gibberellin biosynthesis in Rosa sp. J. Plant Physiol. 2012, 169, 1271–1280. [Google Scholar] [CrossRef] [PubMed]
- Ni, J.; Gao, C.; Chen, M.; Pan, B.; Ye, K.; Xu, Z. Gibberellin Promotes Shoot Branching in the Perennial Woody Plant Jatropha curcas. Plant Cell Physiol. 2015, 56, 1655–1666. [Google Scholar] [CrossRef] [PubMed]
- Tenreira, T.; Lange, M.; Lange, T.; Bres, C.; Labadie, M.; Monfort, A.; Hernould, M.; Rothan, C.; Denoyes, B. A Specific Gibberellin 20-Oxidase Dictates the Flowering-Runnering Decision in Diploid Strawberry. Plant Cell 2017, 29, 2168–2182. [Google Scholar] [CrossRef] [PubMed]
- Li, W.; Wang, B.; Sun, H.; Zhang, Z. Transcriptome profiling of runner formation induced by exogenous gibberellin in Fragaria vesca. Sci. Hortic. 2021, 281, 109966. [Google Scholar] [CrossRef]
- Salachna, P.; Mikiciuk, M.; Zawadzińska, A.; Piechocki, R.; Ptak, P.; Mikiciuk, G.; Pietrak, A.; Łopusiewicz, Ł. Changes in Growth and Physiological Parameters of ×Amarine Following an Exogenous Application of Gibberellic Acid and Methyl Jasmonate. Agronomy 2020, 10, 980. [Google Scholar] [CrossRef]
- Fang, S.; Yang, C.; Ali, M.; Lin, M.; Tian, S.; Zhang, L.; Chen, F.; Lin, Z. Transcriptome Analysis Reveals the Molecular Regularity Mechanism Underlying Stem Bulblet Formation in Oriental Lily ‘Siberia’; Functional Characterization of the LoLOB18 Gene. Int. J. Mol. Sci. 2022, 23, 15246. [Google Scholar] [CrossRef]
- Ren, Z.; Xia, Y.; Zhang, D.; Li, Y.; Wu, Y. Cytological analysis of the bulblet initiation and development in Lycoris species. Sci. Hortic-Amsterdam 2017, 218, 72–79. [Google Scholar] [CrossRef]
- Ren, Z.; Xu, Y.; Lvy, X.; Zhang, D.; Gao, C.; Lin, Y.; Liu, Y.; Wu, Y.; Xia, Y. Early Sucrose Degradation and the Dominant Sucrose Cleavage Pattern Influence Lycoris sprengeri Bulblet Regeneration In Vitro. Int. J. Mol. Sci. 2021, 22, 11890. [Google Scholar] [CrossRef]
- Rinne, P.; Paul, L.; Vahala, J.; Ruonala, R.; Kangasjärvi, J.; van der Schoot, C. Long and short photoperiod buds in hybrid aspen share structural development and expression patterns of marker genes. J. Exp. Bot. 2015, 66, 6745–6760. [Google Scholar] [CrossRef]
- Luo, Z.; Janssen, B.; Snowden, K. The molecular and genetic regulation of shoot branching. Plant Physiol. 2021, 187, 1033–1044. [Google Scholar] [CrossRef]
- Katyayini, N.U.; Rinne, P.L.H.; Tarkowska, D.; Strnad, M.; van der Schoot, C. Dual Role of Gibberellin in Perennial Shoot Branching: Inhibition and Activation. Front. Plant Sci. 2020, 11, 736. [Google Scholar] [CrossRef] [PubMed]
- Ritonga, F.; Zhou, D.; Zhang, Y.; Song, R.; Li, C.; Li, J.; Gao, J. The Roles of Gibberellins in Regulating Leaf Development. Plants-Basel 2023, 12, 1243. [Google Scholar] [CrossRef] [PubMed]
- Xu, J.; Li, Q.; Yang, L.; Li, X.; Wang, Z.; Yang, Z.; Zhang, Y. Changes in Starch Synthesis and Metabolism Within Developing Bulbs of Lycoris radiata During the Vegetative Growth Stage. J. Plant Growth Regul. 2020, 39, 785–794. [Google Scholar] [CrossRef]
- Zhang, J.; Gai, M.; Xue, B.; Jia, N.; Wang, C.; Wang, J.; Sun, H. The use of miRNAs as reference genes for miRNA expression normalization during somatic embryogenesis by real-time reverse transcription PCR analysis. Plant Cell Tiss. Org. 2017, 129, 105–118. [Google Scholar] [CrossRef]









Disclaimer/Publisher’s Note: The statements, opinions and data contained in all publications are solely those of the individual author(s) and contributor(s) and not of MDPI and/or the editor(s). MDPI and/or the editor(s) disclaim responsibility for any injury to people or property resulting from any ideas, methods, instructions or products referred to in the content. |
© 2024 by the authors. Licensee MDPI, Basel, Switzerland. This article is an open access article distributed under the terms and conditions of the Creative Commons Attribution (CC BY) license (https://creativecommons.org/licenses/by/4.0/).
Share and Cite
Du, S.; Wang, M.; Liang, J.; Pan, W.; Sang, Q.; Ma, Y.; Jin, M.; Zhang, M.; Zhang, X.; Du, Y. Histological, Transcriptomic, and Functional Analyses Reveal the Role of Gibberellin in Bulbil Development in Lilium lancifolium. Plants 2024, 13, 2965. https://doi.org/10.3390/plants13212965
Du S, Wang M, Liang J, Pan W, Sang Q, Ma Y, Jin M, Zhang M, Zhang X, Du Y. Histological, Transcriptomic, and Functional Analyses Reveal the Role of Gibberellin in Bulbil Development in Lilium lancifolium. Plants. 2024; 13(21):2965. https://doi.org/10.3390/plants13212965
Chicago/Turabian StyleDu, Shanshan, Mengdi Wang, Jiahui Liang, Wenqiang Pan, Qianzi Sang, Yanfang Ma, Mengzhu Jin, Mingfang Zhang, Xiuhai Zhang, and Yunpeng Du. 2024. "Histological, Transcriptomic, and Functional Analyses Reveal the Role of Gibberellin in Bulbil Development in Lilium lancifolium" Plants 13, no. 21: 2965. https://doi.org/10.3390/plants13212965
APA StyleDu, S., Wang, M., Liang, J., Pan, W., Sang, Q., Ma, Y., Jin, M., Zhang, M., Zhang, X., & Du, Y. (2024). Histological, Transcriptomic, and Functional Analyses Reveal the Role of Gibberellin in Bulbil Development in Lilium lancifolium. Plants, 13(21), 2965. https://doi.org/10.3390/plants13212965

