Metabolite and Transcriptomic Changes Reveal the Cold Stratification Process in Sinopodophyllum hexandrum Seeds
Abstract
1. Introduction
2. Materials and Methods
2.1. Plant Material
2.2. Stratification
2.3. Observation of Seed Embryo Morphology and Rate
2.4. Determination of Seed Germination Rate
2.5. Determination of Physiological and Biochemical Substances
2.6. Metabolomics Analysis of Targeted Phytohormone
2.7. Differential Metabolites Selected
2.8. Transcriptomic Analysis
2.9. Hierarchical Cluster Analysis
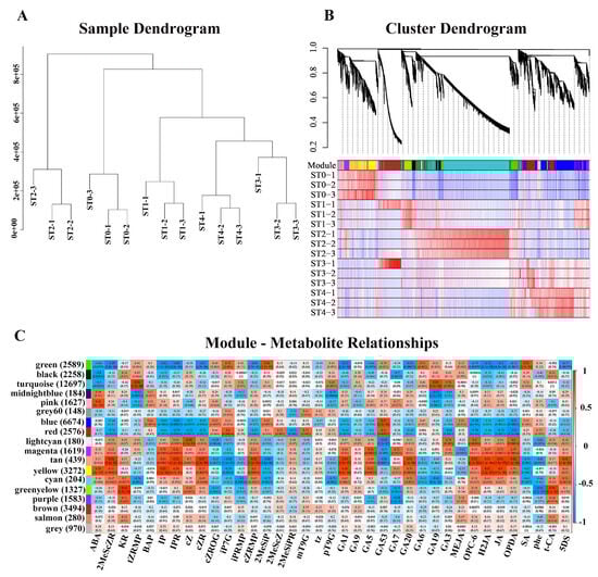
2.10. Weighted Correlation Network Analysis
2.11. Statistical Analysis
3. Results and Discussion
3.1. Morphological and Phytochemical Changes during Seed Stratification
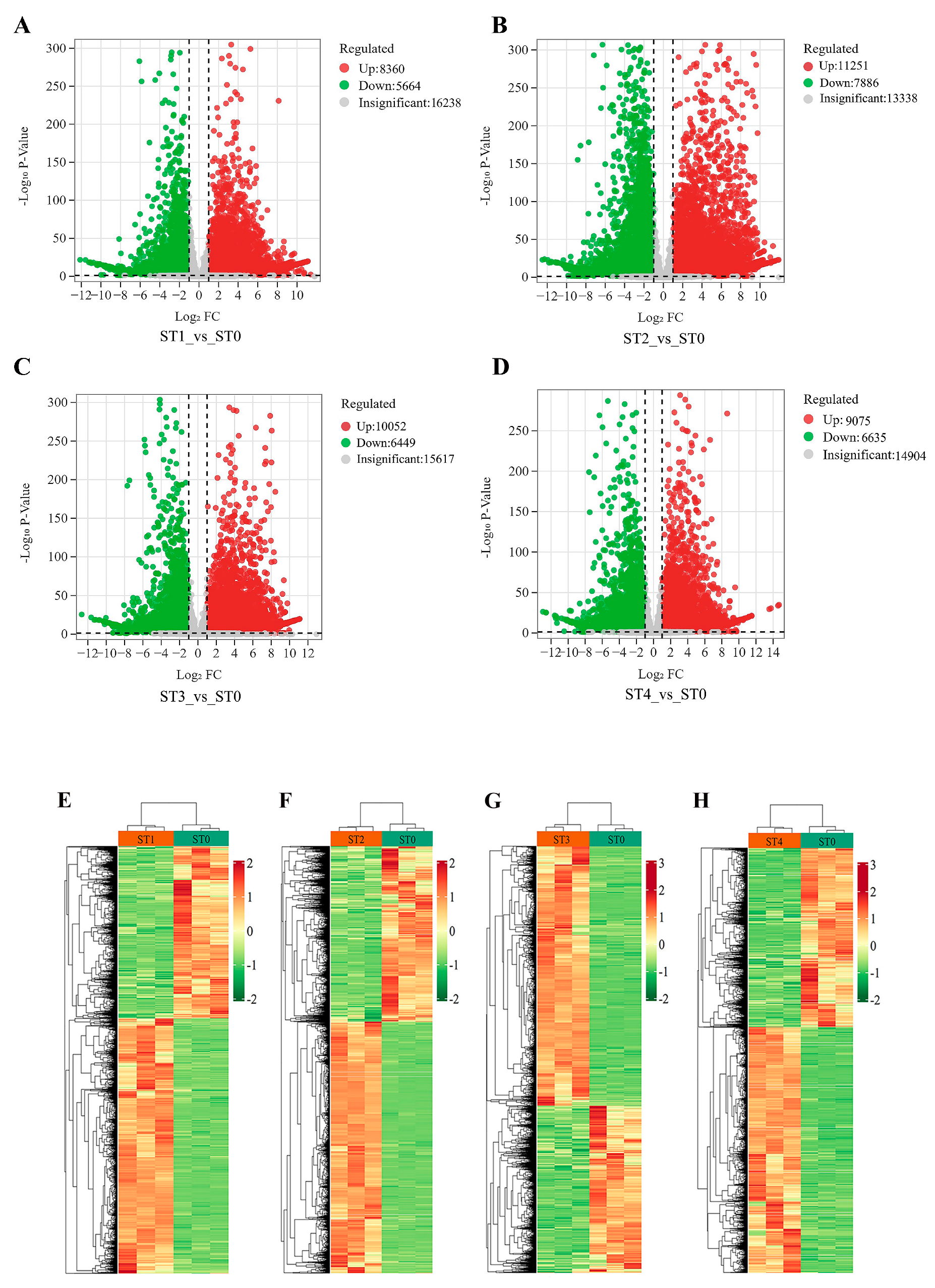
3.2. The Metabolome Analysis during Seed Stratification
3.2.1. Targeted Metabolome Analysis
3.2.2. The Functional Analysis of DEMs at Different Stratification Stages
3.3. The Transcriptome Analysis during Seed Stratification
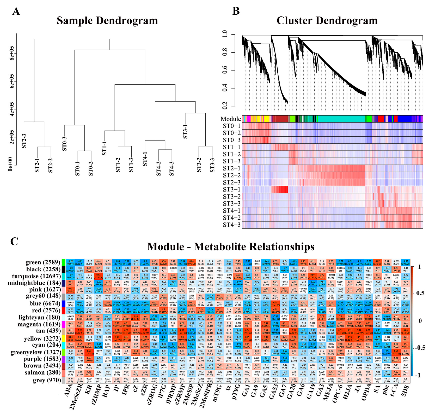
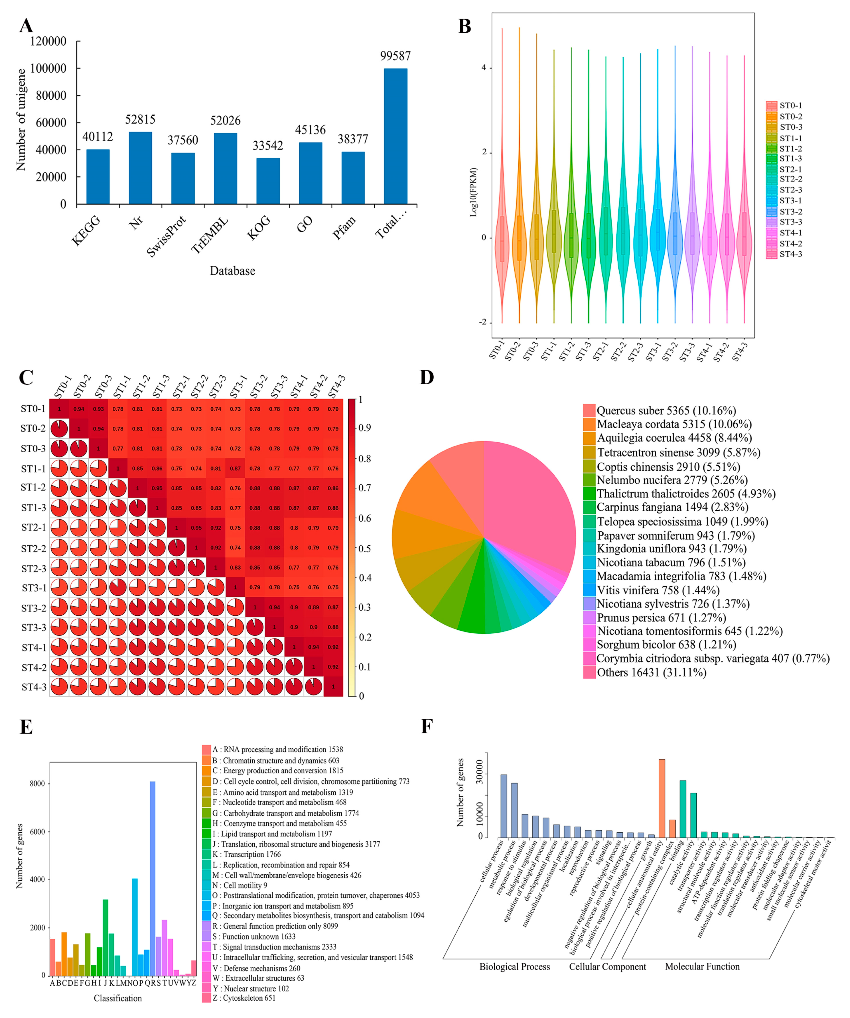
3.3.1. Transcriptome Analysis
3.3.2. The Functional Analysis of DEGs at Different Stratification Stages
3.4. Metabolome and Transcriptome Integrated Analysis
3.4.1. The KEGG Combined Analysis of DEMs and DEGs
3.4.2. Weighted Gene Co-Expression Network Analysis
3.4.3. The Co-Expression Network Analysis of DEGs and DEMs
4. Conclusions
Author Contributions
Funding
Data Availability Statement
Conflicts of Interest
References
- Alam, M.A.; Naik, P.K. Impact of soil nutrients and environmental factors on podophyllotoxin content among 28 Podophyllum hexandrum populations of northwestern Himalayan region using linear and nonlinear. Commun. Soil Sci. Plant Anal. 2009, 40, 2485–2504. [Google Scholar] [CrossRef]
- Zhao, C.Q.; Nagatsu, A.; Hatano, K.; Shirai, N.; Kato, S.; Ogihara, Y. New lignan glycosides from Chinese medicinal plant, sinopodophillum emodi. Chem. Pharm. Bull. 2003, 34, 255–261. [Google Scholar] [CrossRef]
- Wu, A.L.; Li, M.; Zhang, S.W.; Zhao, J.F.; Liu, X.; Wang, C.H.; Wang, X.Y.; Zhong, G.Y. Effect of topographical factors on podophyllotoxin content in Sinopodophyllum hexandrum and study on ecological suitability. Chin. J. Med. 2015, 40, 2299–2303. [Google Scholar] [CrossRef]
- Kumar, P.; Pal, T.; Sharma, N.; Kumar, V.; Sood, H.; Chauhan, R.S. Expression analysis of biosynthetic pathway genes vis-a-vis podophyllotoxin content in Podophyllum hexandrum Royle. Protoplasma 2015, 252, 1253–1262. [Google Scholar] [CrossRef]
- Lv, M.; Su, H.Y.; Li, M.L.; Yang, D.L.; Yao, R.Y.; Li, M.F.; Wei, J.H. Effect of UV-B radiation on growth, flavonoid and podophyllotoxin accumulation, and related gene expression in Sinopodophyllum hexandrum. BMC Plant Biol. 2020, 23, 202–209. [Google Scholar] [CrossRef]
- Liu, D.; Dong, M.Y.; Li, M.F.; Jin, L.; Wei, J.H.; Paré, W.P. Metabolite and transcriptomic changes reveal the ripening process in Sinopodophyllum hexandrum fruit. Ind. Crop. Prod. 2023, 206, 117622. [Google Scholar] [CrossRef]
- Wilson, L.; Friedkin, M. The Biochemical Events of Mitosis. II. The in Vivo and in Vitro Binding of Colchicine in Grasshopper Embryos and Its Possible Relation to Inhibition of Mitosis. Biochemistry 1967, 6, 3126–3135. [Google Scholar] [CrossRef] [PubMed]
- Decembrino, D.; Raffaele, A.; Knöfel, R. Synthesis of (−) −deoxypodophyllotoxin and (−) −epipodophyllotoxin via a multi-enzyme cascade in E. coli. Microb. Cell Fact. 2021, 20, 183. [Google Scholar] [CrossRef]
- Li, G. Effect of alcohol extract of Sinopodophyllum hexandrum root on proliferation and apoptosis of human breast cancer MCF-7 cells. CJND 2006, 15, 1064–1067. [Google Scholar] [CrossRef]
- Showkat, A.; Ehtishamul, H.; Akbar, M. Amelioration of carbon tetrachloride induced oxidative stress in kidney and lung tissues by ethanolic rhizome extract of Podophyllum hexandrum in Wistar rats. J. Med. Plants Res. 2010, 4, 1673–1677. [Google Scholar] [CrossRef]
- Chen, Y.; Di, X.; Gao, R.; Tian, X.; Xiao, H. Study on the biological activity of three podophyllotoxin analogues on beet noctuidae. JAAS 2005, 1, 55–57. [Google Scholar] [CrossRef]
- Attaur-Rahman, U.; Ashraf, M.; Iqbal Choudhary, M.; Habibur Rehman, M.; Kazmi, M. Antifungal aryltetralin lignans from leaves of Podophyllum hexandrum. Phytochemistry 1995, 40, 427–431. [Google Scholar] [CrossRef]
- Chawla, R.; Kumar, R.; Sharma, A.; Prasad, J.; Singh, S.; Sagar, R.; Chaudhary, P. Antioxidant activity of fractionated extracts of rhizomes of high-altitude Podophyllum hexandrum: Role in radiation protection. Mol. Cell. Biochem. 2005, 273, 193–208. [Google Scholar] [CrossRef]
- Gupta, M.L.; Dutta, A. Stress-mediated adaptive response leading to genetic diversity and instability in metabolite contents of high medicinal value: An overview on Podophyllum hexandrum. Omics 2011, 15, 873–882. [Google Scholar] [CrossRef]
- Kharkwal, A.C.; Kushwaha, R.; Prakash, O.; Ogra, R.K.; Bhattacharya, A.; Nagar, P.K.; Ahuja, P.S. An efficient method of propagation of Podophyllum hexandrum: An endangered medicinal plant of the Western Himalayas under ex situ conditions. J. Nat. Med. 2008, 62, 211–216. [Google Scholar] [CrossRef]
- Nadeem, M.; Palni, L.M.; Purohit, A.N.; Pandey, H.; Nandi, S.K. Propagation and conservation of Podophyllum hexandrum Royle: An important medicinal herb. Biol. Conserv. 2000, 92, 121–129. [Google Scholar] [CrossRef]
- Ma, S.B.; Hu, Z.H. Preliminary Study on the Distribution Pattern and Ecological Adaptation of Sinopodophyllum hexandrum. Plant Sci. J. 1996, 14, 47–54. [Google Scholar]
- Li, C.D.; Li, W.; Li, M.F. Seed Dormancy and Germination in Endangered Plant Podophyllum hexandrum Royle. Bull. Bot. Res. 2008, 28, 618–621. [Google Scholar] [CrossRef]
- Cao, X.L.; Zhao, Q.Z.; Xing, H. Anatomical Structure of Seed and Morphological Character at Different Germination Stages of Sinopodophyllum hexandrum. J. Plant Res. 2022, 42, 746–752. [Google Scholar] [CrossRef]
- Li, M.F. Research on Dormancy Characteristics of Sinopodophyllum hexandrum Seeds and Tissue Culture of Its Embryo. Master’s Thesis, Gansu Agricultural University, Lanzhou, China, 2008. [Google Scholar] [CrossRef]
- Cavieres, L.A.; Arroyo, M.T. Seed germination response to cold stratification period and thermal regime in Phacelia secunda (Hydrophyllaceae)—Altitudinal variation in the mediterranean Andes of central Chile. Plant Ecol. 2000, 149, 1–8. [Google Scholar] [CrossRef]
- Jiu, X.J.; Chen, H.G.; Wang, H.Z.; Du, T. Changes in Seed Cell Wall Metabolism and Seed Coat Ultrastructure of Sinopodophyllum hexandrum (Royle)Ying during Dormancy Release. Acta Bot. Boreali-Occident. Sin. 2023, 43, 1704–1715. [Google Scholar] [CrossRef]
- Xu, S.S.; Wang, H.Y.; Lu, T. Dormancy characteristics and breaking methods of Archangelica decurrens seeds. Xinjiang Agric. Sci. 2023, 60, 3094–3101. [Google Scholar] [CrossRef]
- Zhang, J.; Qile, M.; Duan, H.J. Embryo morphology and physiological and biochemical variations of Notopterygium incisum seeds during stratification. J. Plant Resour. Environ. 2023, 32, 61–68. [Google Scholar] [CrossRef]
- Chen, H.G.; Zhao, W.L.; Jin, L. Physiological and Biochemical Responses of Meconopsis punicea Maxim.to Dormancy Release. Acta Prataculturae Sin. 2023, 31, 3697–3705. [Google Scholar] [CrossRef]
- Mozafar, S.; Masoomeh, P. Breaking Seed Dormancy in Bunium persicum by Stratification and Chemical Substances. Asian J. Plant Sci. 2006, 5, 695–699. [Google Scholar] [CrossRef][Green Version]
- Rosbakh, S.; Hülsmann, L.; Weinberger, I.; Bleicher, M.; Poschlod, P. Bleaching and cold stratification can break dormancy and improve seed germination in Cyperaceae. Aquat. Bot. 2019, 158, 103128. [Google Scholar] [CrossRef]
- Jiu, X.J.; Du, T.; Chen, H.G. Changes of Embryo Morphology, Physiology and Biochemistry during Low Temperature Stratification of Sinopodophyllum hexandrum Seeds. Acta Bot. Boreali-Occident. Sin. 2021, 41, 2096–2103. [Google Scholar] [CrossRef]
- Gomes, G.B.; Scortecci, K.C. Auxin and its role in plant development: Structure, signaling, regulation and response mechanisms. Plant Biol. 2021, 23, 894–904. [Google Scholar] [CrossRef]
- Kieber, J.J.; Schaller, G.E. Cytokinin signaling in plant development. Development 2018, 145, 149344. [Google Scholar] [CrossRef]
- Chen, K.; Li, G.J.; Bressan, R.A.; Song, C.P.; Zhu, J.K.; Zhao, Y. Abscisic acid dynamics, signaling, and functions in plants. J. Integr. Plant Biol. 2020, 62, 25–54. [Google Scholar] [CrossRef]
- Bajguz, A.; Chmur, M.; Gruszka, D. Comprehensive Overview of the Brassinosteroid Biosynthesis Pathways: Substrates, Products, Inhibitors, and Connections. Front. Plant Sci. 2020, 11, 1034. [Google Scholar] [CrossRef]
- Zwanenburg, B.; Pospísil, T. Structure and activity of strigolactones: New plant hormones with a rich future. Mol. Plant 2013, 6, 38–62. [Google Scholar] [CrossRef]
- Kucera, B.; Cohn, M.A.; Leubner-Metzger, G. Plant hormone interactions during seed dormancy release and germination. Seed Sci. Res. 2005, 15, 281–307. [Google Scholar] [CrossRef]
- Machin, D.C.; Bennett, T. Two routes to germinate a seed. Nat. Plants 2020, 6, 602–603. [Google Scholar] [CrossRef]
- Rocío, S.T.; Javier, F.B. Post-transcriptional regulation of seed dormancy and germination: Current understanding and future directions. Plant Commun. 2021, 2, 100–169. [Google Scholar] [CrossRef]
- Schäfer, M.; Brütting, C.; Baldwin, I.T.; Kallenbach, M. High-throughput quantification of more than 100 primary- and secondary-metabolites, and phytohormones by a single solid-phase extraction-based sample preparation with analysis by UHPLC–HESI–MS/MS. Plant Methods 2016, 12, 30. [Google Scholar] [CrossRef]
- Wang, Y.; Jiang, W.; Li, C. Integrated transcriptomic and metabolomic analyses elucidate the mechanism of flavonoid biosynthesis in the regulation of mulberry seed germination under salt stress. BMC Plant Biol. 2024, 24, 132. [Google Scholar] [CrossRef]
- Clegg, K.M. The application of the anthrone reagent to the estimation of starch in cereals. J. Sci. Food Agric. 1956, 7, 40–44. [Google Scholar] [CrossRef]
- Cai, B.D.; Zhu, J.X.; Gao, Q. Rapid and high-throughput determination of endogenous cytokinins in Oryza sativa by bare Fe3O4 nanoparticles-based magnetic solid-phase extraction. J. Chromatogr. 2014, 1340, 146–150. [Google Scholar] [CrossRef]
- Pan, X.Q.; Welti, R.; Wang, X. Quantitative analysis of major plant hormones in crude plant extracts by high-performance liquid chromatography-mass spectrometry. Nat. Protoc. 2010, 5, 986–992. [Google Scholar] [CrossRef]
- Niu, Q.; Zong, Y.; Qian, M. Simultaneous quantitative determination of major plant hormones in pear flowers and fruit by UPLC/ESI-MS/MS. Anal. Methods 2014, 6, 1766. [Google Scholar] [CrossRef]
- Šimura, J.; Antoniadi, I.; Široká, J. Plant Hormonomics: Multiple Phytohormone Profiling by Targeted Metabolomics. Plant Physiol. 2018, 177, 476–489. [Google Scholar] [CrossRef]
- Kunyan, C.; Yaying, L.; Xi, Z. Comparison of sample pretreatment methods for the determination of multiple phytohormones in plant samples by liquid chromatography-electrospray ionization-tandem mass spectrometry. Microchem. J. 2015, 121, 25–31. [Google Scholar]
- Zhao, S.L.; Shen, Y.J.; Yang, Y.M. Effect of Different Mothods of Acanthopanax senticosus’ seed on Embryo-After-Riening and Germination Rate. Spec. Wild Econ. Anim. Plant Res. 2005, 27, 24–26. [Google Scholar] [CrossRef]
- Xu, C.R.; Ge, H.; Jia, X.W. Morphological, Physiological and Biochemical Changes of Embryo During Variable Temperature Stratification of Epimedium Seeds. Acta Agrestia Sin. 2022, 30, 2075–2081. [Google Scholar] [CrossRef]
- Han, F.; Lin, M.X.; Luo, C. Dynamic Change Nutritive Materials and Enzymatic Activity of Corydalis tomentella Franch.Seed During Cold Stratification. Res. Pract. Chin. Med. 2016, 30, 1–4. [Google Scholar] [CrossRef]
- Li, Z.L. After-Ripening and Physiological Changes in Seed of Paris polyphylla Smith var. chinesis (Franch.) Hara during The Stratification Period. Master’s Thesis, Sichuan Agricultural University, Ya’an, China, 2015. [Google Scholar]
- Liu, M.; Lu, S. Plastoquinone and Ubiquinone in Plants: Biosynthesis, Physiological Function and Metabolic Engineering. Front. Plant Sci. 2016, 7, 1898. [Google Scholar] [CrossRef]
- Huson, D.H.; Buchfink, B. Fast and sensitive protein alignment using DIAMOND. Nat. Methods 2015, 12, 59–60. [Google Scholar] [CrossRef]
- Ali, I.; Yang, W.C. The functions of kinesin and kinesin-related proteins in eukaryotes. Cell Adh. Migr. 2020, 14, 139–152. [Google Scholar] [CrossRef]
- Pedley, A.M.; Benkovic, S.J. A New View into the Regulation of Purine Metabolism: The Purinosome. Trends Biochem. Sci. 2017, 42, 141–154. [Google Scholar] [CrossRef]
- Deepti, S.; Md, S.; Mahesh, K.; Anurag, M.; Rashmi, M.; Divakar, S.; Pramila, P. Role of circadian rhythm in plant system: An update from development to stress response. Environ. Exp. Bot. 2019, 162, 256–271. [Google Scholar] [CrossRef]
- Sonali, R.; Lata, S.; Bachan, U. Microbial exopolysaccharides: Synthesis pathways, types and their commercial applications. Int. J. Biol. Macromol. 2020, 157, 577–583. [Google Scholar] [CrossRef]
- Gupta, O.P.; Nigam, D.; Dahuja, A.; Kumar, S.; Vinutha, T.; Sachdev, A.; Praveen, S. Regulation of Isoflavone Biosynthesis by miRNAs in Two Contrasting Soybean Genotypes at Different Seed Developmental Stages. Front. Plant Sci. 2017, 8, 567. [Google Scholar] [CrossRef]
- Miransari, M.; Smith, D.L. Plant hormones and seed germination. Environ. Exp. Bot. 2014, 99, 110–121. [Google Scholar] [CrossRef]
- Peng, J.; Harberd, N.P. The role of GA-mediated signalling in the control of seed germination. Curr. Opin. Plant Biol. 2002, 5, 376–381. [Google Scholar] [CrossRef]
- Sharma, S.; Kaur, P.; Gaikwad, K. Role of cytokinins in seed development in pulses and oilseed crops: Status and future perspective. Front. Genet. 2022, 13, 940660. [Google Scholar] [CrossRef]
- Vishwakarma, K.; Upadhyay, N.; Kumar, N.; Yadav, G.; Singh, J.; Mishra, R.K. Abscisic acid signaling and abiotic stress tolerance in plants: A review on current knowledge and prospects. Front. Plant Sci. 2017, 8, 161. [Google Scholar] [CrossRef]
- Linkies, A.; Leubner-Metzger, G. Beyond gibberellins and abscisic acid: How ethylene and jasmonates control seed germination. Plant Cell Rep. 2012, 31, 253–270. [Google Scholar] [CrossRef]
- Lee, Z.H.; Hirakawa, T.; Yamaguchi, N.; Ito, T. The Roles of Plant Hormones and Their Interactions with Regulatory Genes in Determining Meristem Activity. Int. J. Mol. Sci. 2019, 20, 4065. [Google Scholar] [CrossRef]










| Abbreviation | Metabolite | Class |
|---|---|---|
| mT9G | Meta-Topolin-9-glucoside | Cytokinin |
| tZRMP | 9-Ribosyl-trans-zeatin 5′-monophosphate | Cytokinin |
| 2MeScZR | 2-Methylthio-cis-zeatin riboside | Cytokinin |
| KR | Kinetin riboside | Cytokinin |
| tZ | Trans-Zeatin | Cytokinin |
| cZRMP | Cis-Zeatin riboside monophosphate | Cytokinin |
| IPR | N6-isopentenyladenosine | Cytokinin |
| 2MeSiPR | 2-Methylthio-N6-isopentenyladenosine | Cytokinin |
| BAP | 6-Benzyladenine | Cytokinin |
| 2MeSiP | 2-Methylthio-N6-isopentenyladenine | Cytokinin |
| iP7G | N6-Isopentenyl-adenine-7-glucoside | Cytokinin |
| iPRMP | N-6-iso-pentenyladenosine-5′-monophosphate | Cytokinin |
| cZR | Cis-Zeatin riboside | Cytokinin |
| IP | N6-isopentenyladenine | Cytokinin |
| pT9G | 4-[[(9-beta-D-Glucopyranosyl-9H-purin-6-yl) amino] methyl] phenol | Cytokinin |
| 2MeScZ | 2-Methylthio-cis-zeatin | Cytokinin |
| cZROG | Cis-Zeatin-O-glucoside riboside | Cytokinin |
| cZ | cis-Zeatin | Cytokinin |
| IAA-Gly | Indole-3-acetyl glycine | Auxin |
| IAA-Glu | Indole-3-acetyl glutamic acid | Auxin |
| IA | 3-Indoleacrylic acid | Auxin |
| IAA-Leu | N-(3-Indolylacetyl)-L-leucine | Auxin |
| IAA-Phe | N-(3-Indolylacetyl)-L-phenylalanine | Auxin |
| IAA-Trp | Indole-3-acetyl-L-tryptophan | Auxin |
| ILA | Indole-3-lactic acid | Auxin |
| OxIAA | 2-oxindole-3-acetic acid | Auxin |
| TRP | L-tryptophan | Auxin |
| IAA | Indole-3-acetic acid | Auxin |
| TRA | Tryptamine | Auxin |
| MEIAA | Methyl indole-3-acetate | Auxin |
| Indole | Indole | Auxin |
| ICAld | Indole-3-carboxaldehyde | Auxin |
| ICA | Indole-3-carboxylic acid | Auxin |
| IAA-Phe-Me | Indole-3-acetyl-L-phenylalanine methyl ester | Auxin |
| IAA-Asp | Indole-3-acetyl-L-aspartic acid | Auxin |
| GA9 | Gibberellin A9 | Gibberellin |
| GA53 | Gibberellin A53 | Gibberellin |
| GA7 | Gibberellin A7 | Gibberellin |
| GA3 | Gibberellin A3 | Gibberellin |
| GA6 | Gibberellin A6 | Gibberellin |
| GA19 | Gibberellin A19 | Gibberellin |
| GA1 | Gibberellin A1 | Gibberellin |
| GA5 | Gibberellin A5 | Gibberellin |
| GA20 | Gibberellin A20 | Gibberellin |
| OPC-6 | 3-oxo-2-(2-(Z)-Pentenyl) cyclopentane-1-hexanoic acid | Jasmonic acid |
| MEJA | Methyl jasmonate | Jasmonic acid |
| JA | Jasmonic acid | Jasmonic acid |
| OPDA | Cis (+)-12-Oxophytodienoic acid | Jasmonic acid |
| H2JA | Dihydrojasmonic acid | Jasmonic acid |
| SA | Salicylic acid | Salicylic acid |
| Phe | L-Phenylalanine | Salicylic acid |
| t-CA | Trans-Cinnamic acid | Salicylic acid |
| ABA | Abscisic acid | Abscisic acid |
| MLT | Melatonine | Melatonin |
| 5DS | 5-Deoxystrigol | Strigolactone |
| Module | Hub Genes | Module | Hub Genes |
|---|---|---|---|
| Black | Cluster-103188.0 | Magenta | Cluster-140764.5 |
| Blue | Cluster-16348.6 | Mid night blue | Cluster-141210.0 |
| Brown | Cluster-3253.1464 | Pink | Cluster-135750.4 |
| Cyan | Cluster-123911.19 | Purple | Cluster-127961.0 |
| Green | Cluster-132019.0 | Red | Cluster-139658.0 |
| Green yellow | Cluster-85301.32 | Salmon | Cluster-57738.15 |
| Grey60 | Cluster-4422.225 | Tan | Cluster-138313.7 |
| Light cyan | Cluster-114960.0 | Turquoise | 1 Cluster-112157.0 |
| Yellow | Cluster-112291.0 |
Disclaimer/Publisher’s Note: The statements, opinions and data contained in all publications are solely those of the individual author(s) and contributor(s) and not of MDPI and/or the editor(s). MDPI and/or the editor(s) disclaim responsibility for any injury to people or property resulting from any ideas, methods, instructions or products referred to in the content. |
© 2024 by the authors. Licensee MDPI, Basel, Switzerland. This article is an open access article distributed under the terms and conditions of the Creative Commons Attribution (CC BY) license (https://creativecommons.org/licenses/by/4.0/).
Share and Cite
Ning, R.; Li, C.; Fan, T.; Ji, T.; Xu, W. Metabolite and Transcriptomic Changes Reveal the Cold Stratification Process in Sinopodophyllum hexandrum Seeds. Plants 2024, 13, 2693. https://doi.org/10.3390/plants13192693
Ning R, Li C, Fan T, Ji T, Xu W. Metabolite and Transcriptomic Changes Reveal the Cold Stratification Process in Sinopodophyllum hexandrum Seeds. Plants. 2024; 13(19):2693. https://doi.org/10.3390/plants13192693
Chicago/Turabian StyleNing, Rongchun, Caixia Li, Tingting Fan, Tingting Ji, and Wenhua Xu. 2024. "Metabolite and Transcriptomic Changes Reveal the Cold Stratification Process in Sinopodophyllum hexandrum Seeds" Plants 13, no. 19: 2693. https://doi.org/10.3390/plants13192693
APA StyleNing, R., Li, C., Fan, T., Ji, T., & Xu, W. (2024). Metabolite and Transcriptomic Changes Reveal the Cold Stratification Process in Sinopodophyllum hexandrum Seeds. Plants, 13(19), 2693. https://doi.org/10.3390/plants13192693

