Metabolomic Profiles and Biopharmaceutical Properties of Petrosimonia brachiata and P. nigdeensis from Turkey
Abstract
1. Introduction
2. Results and Discussion
2.1. Total Phenolic and Flavonoid Contents
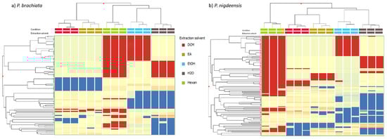
2.2. Metabolomic Profiling of Two Petrosimonia Species (P. brachiata and P. nigdeensis)
2.3. Multivariate Discrimination Analysis of Two Petrosimonia Species
2.4. Antioxidant Properties
2.5. Enzyme Inhibition Properties
2.6. Pearson’s Correlation
3. Materials and Methods
3.1. Plant Materials
3.2. Extraction Method
3.3. Assay for Total Phenolic and Flavonoid Contents
3.4. Untargeted Phenolic Compound Profiling using UHPLC QTOF-MS Spectrometry
3.5. Biological Activity Assays
3.6. Statistical Analysis
4. Conclusions
Supplementary Materials
Author Contributions
Funding
Data Availability Statement
Conflicts of Interest
References
- Grozeva, N.; Todorova, M.; Pavlov, D. Karyological and morphological variation within Petrosimonia brachiata Bunge in Bulgaria. Bot. Serbica 2019, 43, 13–21. [Google Scholar] [CrossRef]
- Ferreira, M.J.; Pinto, D.C.; Cunha, Â.; Silva, H. Halophytes as medicinal plants against human infectious diseases. Appl. Sci. 2022, 12, 7493. [Google Scholar] [CrossRef]
- Buhmann, A.; Papenbrock, J. An economic point of view of secondary compounds in halophytes. Funct. Plant Biol. 2013, 40, 952–967. [Google Scholar] [CrossRef] [PubMed]
- Khan, M.; Musharaf, S.; Shinwari, Z.K. Ethnobotanical importance of halophytes of Noshpho salt mine, District Karak, Pakistan. Res. Pharm. Biotechnol. 2011, 3, 46–52. [Google Scholar]
- Ksouri, R.; Ksouri, W.M.; Jallali, I.; Debez, A.; Magné, C.; Hiroko, I.; Abdelly, C. Medicinal halophytes: Potent source of health promoting biomolecules with medical, nutraceutical and food applications. Crit. Rev. Biotechnol. 2012, 32, 289–326. [Google Scholar] [CrossRef] [PubMed]
- Qasim, M.; Gulzar, S.; Khan, M.A. Halophytes as medicinal plants. Urban. Land Use Land Degrad. Environ. 2011, 1, 330–343. [Google Scholar]
- Rodrigues, M.J.; Pereira, C.G.; Oliveira, M.; Zengin, G.; Custódio, L. Salt-Tolerant Plants as Sources of Antiparasitic Agents for Human Use: A Comprehensive Review. Marine Drugs 2023, 21, 66. [Google Scholar] [CrossRef] [PubMed]
- Grigore, M.-N.; Oprica, L. Halophytes as possible source of antioxidant compounds, in a scenario based on threatened agriculture and food crisis. Iran. J. Public Health 2015, 44, 1153. [Google Scholar] [PubMed]
- Davis, P. Flora of Turkey, Volume 2; Edinburgh University Press: Scotland, UK, 2019. [Google Scholar]
- Nurpeisova, D.; Toktarbek, M.; Seitimova, G.; Yeskaliyeva, B.; Burasheva, G.S.; Choudhary, M.I. Phytochemical analysis of Petrosimonia sibirica grown in Kazakhstan. Int. J. Biol. Chem. 2018, 11, 129–134. [Google Scholar] [CrossRef]
- Sun, W.; Ma, Z.; Zhang, X.; Yang, H.; Sun, W. Secondary metabolites of Petrosimonia sibirica. Chem. Nat. Compd. 2015, 51, 530–531. [Google Scholar] [CrossRef]
- Toktarbek, M.; Seitimova, G.; Eskalieva, B.; Burasheva, G.S.; Beyatli, A.; Choudhary, M.I. Sterols and Flavonoids from the Pelitohalophytes Petrosimonia glaucescens and Climacoptera brachiata. Chem. Nat. Compd. 2019, 55, 547–548. [Google Scholar] [CrossRef]
- Toktarbek, M.; Seitimova, G.; Yeskaliyeva, B.; Burasheva, G.S.; Choudhary, M.I. Phenolic Compounds from the Plant Petrosimonia triandra. Chem. Nat. Compd. 2021, 57, 536–538. [Google Scholar] [CrossRef]
- Podar, D.; Macalik, K.; Réti, K.-O.; Martonos, I.; Török, E.; Carpa, R.; Weindorf, D.C.; Csiszár, J.; Székely, G. Morphological, physiological and biochemical aspects of salt tolerance of halophyte Petrosimonia triandra grown in natural habitat. Physiol. Mol. Biol. Plants 2019, 25, 1335–1347. [Google Scholar] [CrossRef] [PubMed]
- Székely, G.; Szígyártó, N.Z.; Tóth, A.; Barta, C. The Rhizosphere of Petrosimonia triandra may Possess Growth-Inducing and Salinity-Tolerance Potential. Hung. J. Ind. Chem. 2022, 50, 11–15. [Google Scholar] [CrossRef]
- Todorova, M.; Grozeva, N.; Pleskuza, L.; Yaneva, Z.; Gerdgikova, M. Relationship between soil salinity and Bassia hirsuta, Salicornia europaea agg. and Petrosimonia brachyata distribution on the territory of Pomorie lake and Atanasovsko lake. Agric. Sci. Technol. 2014, 6, 465–470. [Google Scholar]
- Shehab, N.G.; Abu-Gharbieh, E.; Bayoumi, F.A. Impact of phenolic composition on hepatoprotective and antioxidant effects of four desert medicinal plants. BMC Complement Altern. Med. 2015, 15, 401. [Google Scholar] [CrossRef] [PubMed]
- Petrosimonia brachiata—Uses, Benefits & Care. Available online: https://www.selinawamucii.com/plants/amaranthaceae/petrosimonia-brachiata/ (accessed on 15 July 2024).
- John, B.; Sulaiman, C.; George, S.; Reddy, V. Total phenolics and flavonoids in selected medicinal plants from Kerala. Int. J. Pharm. Pharm. Sci 2014, 6, 406–408. [Google Scholar]
- Nabavi, S.; Ebrahimzadeh, M.; Nabavi, S.; Hamidinia, A.; Bekhradnia, A. Determination of antioxidant activity, phenol and flavonoids content of Parrotia persica Mey. Pharmacologyonline 2008, 2, 560–567. [Google Scholar]
- Ribarova, F.; Atanassova, M.; Marinova, D.; Ribarova, F.; Atanassova, M. Total phenolics and flavonoids in Bulgarian fruits and vegetables. JU Chem. Metal 2005, 40, 255–260. [Google Scholar]
- Thouri, A.; Chahdoura, H.; El Arem, A.; Omri Hichri, A.; Ben Hassin, R.; Achour, L. Effect of solvents extraction on phytochemical components and biological activities of Tunisian date seeds (var. Korkobbi and Arechti). BMC Complement. Altern. Med. 2017, 17, 1–10. [Google Scholar] [CrossRef]
- Addai, Z.R.; Abdullah, A.; Mutalib, S.A. Effect of extraction solvents on the phenolic content and antioxidant properties of two papaya cultivars. J. Med. Plants Res. 2013, 7, 3354–3359. [Google Scholar]
- Dirar, A.; Alsaadi, D.; Wada, M.; Mohamed, M.; Watanabe, T.; Devkota, H. Effects of extraction solvents on total phenolic and flavonoid contents and biological activities of extracts from Sudanese medicinal plants. S. Afr. J. Bot. 2019, 120, 261–267. [Google Scholar] [CrossRef]
- Asan-Ozusaglam, M.; Erzengin, M.; Darilmaz, D.O.; Erkul, S.K.; Teksen, M.; Karakoca, K. Antimicrobial and antioxidant activity of various solvent extracts of Salsola stenoptera Wagenitz and Petrosimonia nigdeensis Aellen (Chenopodiaceae) plants. Chiang Mai J. Sci. 2015, 42, 156–172. [Google Scholar]
- Belwal, T.; Ezzat, S.M.; Rastrelli, L.; Bhatt, I.D.; Daglia, M.; Baldi, A.; Devkota, H.P.; Orhan, I.E.; Patra, J.K.; Das, G.; et al. A critical analysis of extraction techniques used for botanicals: Trends, priorities, industrial uses and optimization strategies. TrAC Trends Anal. Chem. 2018, 100, 82–102. [Google Scholar] [CrossRef]
- Sánchez-Rangel, J.C.; Benavides, J.; Heredia, J.B.; Cisneros-Zevallos, L.; Jacobo-Velázquez, D.A. The Folin–Ciocalteu assay revisited: Improvement of its specificity for total phenolic content determination. Anal. Methods 2013, 5, 5990–5999. [Google Scholar] [CrossRef]
- Brglez Mojzer, E.; Knez Hrnčič, M.; Škerget, M.; Knez, Ž.; Bren, U. Polyphenols: Extraction Methods, Antioxidative Action, Bioavailability and Anticarcinogenic Effects. Molecules 2016, 21, 901. [Google Scholar] [CrossRef] [PubMed]
- Manach, C.; Williamson, G.; Morand, C.; Scalbert, A.; Rémésy, C. Bioavailability and bioefficacy of polyphenols in humans. I. Review of 97 bioavailability studies. Am. J. Clin. Nutr. 2005, 81, 230s–242s. [Google Scholar] [CrossRef] [PubMed]
- Hendrich, A.B. Flavonoid-membrane interactions: Possible consequences for biological effects of some polyphenolic compounds1. Acta Pharmacol. Sin. 2006, 27, 27–40. [Google Scholar] [CrossRef]
- Lorenc, J.F.; Lambeth, G.; Scheffer, W. Alkylphenols. In Kirk-Othmer Encyclopedia of Chemical Technology; John Wiley & Sons: Hoboken, NJ, USA, 1947. [Google Scholar]
- Singh, M.; Kaur, M.; Silakari, O. Flavones: An important scaffold for medicinal chemistry. Eur. J. Med. Chem. 2014, 84, 206–239. [Google Scholar] [CrossRef]
- Cao, G.; Sofic, E.; Prior, R.L. Antioxidant and prooxidant behavior of flavonoids: Structure-activity relationships. Free Radic. Biol. Med. 1997, 22, 749–760. [Google Scholar] [CrossRef]
- Chen, Z.Y.; Chan, P.T.; Ho, K.Y.; Fung, K.P.; Wang, J. Antioxidant activity of natural flavonoids is governed by number and location of their aromatic hydroxyl groups. Chem. Phys. Lipids 1996, 79, 157–163. [Google Scholar] [CrossRef] [PubMed]
- Zhou, D.-Y.; Sun, Y.-X.; Shahidi, F. Preparation and antioxidant activity of tyrosol and hydroxytyrosol esters. J. Funct. Foods 2017, 37, 66–73. [Google Scholar] [CrossRef]
- The National Center for Biotechnology Information. PubChem Patent Summary for US-2021196736-A1. Available online: https://pubchem.ncbi.nlm.nih.gov/patent/US-2021196736-A1 (accessed on 9 July 2024).
- Khanal, P.; Oh, W.K.; Yun, H.J.; Namgoong, G.M.; Ahn, S.G.; Kwon, S.M.; Choi, H.K.; Choi, H.S. p-HPEA-EDA, a phenolic compound of virgin olive oil, activates AMP-activated protein kinase to inhibit carcinogenesis. Carcinogenesis 2011, 32, 545–553. [Google Scholar] [CrossRef] [PubMed]
- Kiyama, R. Biological effects induced by estrogenic activity of lignans. Trends Food Sci. Technol. 2016, 54, 186–196. [Google Scholar] [CrossRef]
- Ram, J.; Moteriya, P.; Chanda, S. Phytochemical screening and reported biological activities of some medicinal plants of Gujarat region. J. Pharmacogn. Phytochem. 2015, 4, 192–198. [Google Scholar]
- Lee, D.-Y.; Song, M.-C.; Yoo, K.-H.; Bang, M.-H.; Chung, I.-S.; Kim, S.-H.; Kim, D.-K.; Kwon, B.-M.; Jeong, T.-S.; Park, M.-H. Lignans from the fruits of Cornus kousa Burg. and their cytotoxic effects on human cancer cell lines. Arch. Pharmacal Res. 2007, 30, 402–407. [Google Scholar] [CrossRef] [PubMed]
- Takasaki, M.; Konoshima, T.; Komatsu, K.; Tokuda, H.; Nishino, H. Anti-tumor-promoting activity of lignans from the aerial part of Saussurea medusa. Cancer Lett. 2000, 158, 53–59. [Google Scholar] [CrossRef] [PubMed]
- Hirano, T.; Gotoh, M.; Oka, K. Natural flavonoids and lignans are potent cytostatic agents against human leukemic HL-60 cells. Life Sci. 1994, 55, 1061–1069. [Google Scholar] [CrossRef] [PubMed]
- Cho, J.Y.; Kim, A.R.; Yoo, E.S.; Baik, K.U.; Park, M.H. Immunomodulatory Effect of Arctigenin, a Lignan Compound, on Tumour Necrosis Factor-α and Nitric Oxide Production, and Lymphocyte Proliferation. J. Pharm. Pharmacol. 1999, 51, 1267–1273. [Google Scholar] [CrossRef]
- Paduch, R.; Kandefer-Szerszeń, M.; Trytek, M.; Fiedurek, J. Terpenes: Substances useful in human healthcare. Arch. Immunol. Et Ther. Exp. 2007, 55, 315–327. [Google Scholar] [CrossRef]
- Barchan, A.; Bakkali, M.; Arakrak, A.; Pagán, R.; Laglaoui, A. The effects of solvents polarity on the phenolic contents and antioxidant activity of three Mentha species extracts. Int. J. Curr. Microbiol. Appl. Sci. 2014, 3, 399–412. [Google Scholar]
- Nawaz, H.; Shad, M.A.; Rehman, N.; Andaleeb, H.; Ullah, N. Effect of solvent polarity on extraction yield and antioxidant properties of phytochemicals from bean (Phaseolus vulgaris) seeds. Braz. J. Pharm. Sci. 2020, 56, e17129. [Google Scholar] [CrossRef]
- Agatonovic-Kustrin, S.; Gegechkori, V.; Kustrin, E.; Morton, D.W. The effect of lactic acid fermentation on the phytochemical content of fig leaf extracts compared to single solvent and sequential solvents extraction. S. Afr. J. Bot. 2024, 166, 218–225. [Google Scholar] [CrossRef]
- Procházková, D.; Boušová, I.; Wilhelmová, N. Antioxidant and prooxidant properties of flavonoids. Fitoterapia 2011, 82, 513–523. [Google Scholar] [CrossRef] [PubMed]
- Heim, K.E.; Tagliaferro, A.R.; Bobilya, D.J. Flavonoid antioxidants: Chemistry, metabolism and structure-activity relationships. J. Nutr. Biochem. 2002, 13, 572–584. [Google Scholar] [CrossRef] [PubMed]
- Garcia, C.; Blesso, C.N. Antioxidant properties of anthocyanins and their mechanism of action in atherosclerosis. Free. Radic. Biol. Med. 2021, 172, 152–166. [Google Scholar] [CrossRef]
- Hatwalne, M.S. Free radical scavengers in anaesthesiology and critical care. Indian J. Anaesth. 2012, 56, 227. [Google Scholar] [CrossRef]
- Neha, K.; Haider, M.R.; Pathak, A.; Yar, M.S. Medicinal prospects of antioxidants: A review. Eur. J. Med. Chem. 2019, 178, 687–704. [Google Scholar] [CrossRef] [PubMed]
- Kotha, R.R.; Tareq, F.S.; Yildiz, E.; Luthria, D.L. Oxidative stress and antioxidants—A critical review on in vitro antioxidant assays. Antioxidants 2022, 11, 2388. [Google Scholar] [CrossRef]
- Costa-Becheleni, F.R.; Troyo-Diéguez, E.; Ruiz-Hernández, A.A.; Ayala-Niño, F.; Bustamante-Salazar, L.A.; Medel-Narváez, A.; Martínez-Rincón, R.O.; Robles-Sánchez, R.M. Determination of bioactive compounds and antioxidant capacity of the halophytes Suaeda edulis and Suaeda esteroa (Chenopodiaceae): An option as novel healthy agro-foods. Aims Agric. Food 2024, 9, 716–742. [Google Scholar] [CrossRef]
- Drioua, S.; El-Guourrami, O.; Assouguem, A.; Ameggouz, M.; Kara, M.; Ullah, R.; Bari, A.; Zahidi, A.; Skender, A.; Benzeid, H.; et al. Phytochemical study, antioxidant activity, and dermoprotective activity of Chenopodium ambrosioides (L.). Open Chem. 2024, 22, 20230194. [Google Scholar] [CrossRef]
- Copeland, R.A.; Harpel, M.R.; Tummino, P.J. Targeting enzyme inhibitors in drug discovery. Expert Opin. Ther. Targets 2007, 11, 967–978. [Google Scholar] [CrossRef] [PubMed]
- Geronikaki, A.; Eleutheriou, P.T. Enzymes and Enzyme Inhibitors—Applications in Medicine and Diagnosis. Int. J. Mol. Sci. 2023, 24, 5245. [Google Scholar] [CrossRef] [PubMed]
- Ouertani, A.; Neifar, M.; Ouertani, R.; Masmoudi, A.S.; Mosbah, A.; Cherif, A. Effectiveness of enzyme inhibitors in biomedicine and pharmacotherapy. Adv. Tissue Eng. Regen. Med. Open Access 2019, 5, 85–90. [Google Scholar] [CrossRef]
- Anand, P.; Singh, B. A review on cholinesterase inhibitors for Alzheimer’s disease. Arch. Pharmacal Res. 2013, 36, 375–399. [Google Scholar] [CrossRef] [PubMed]
- Moreta, M.P.-G.; Burgos-Alonso, N.; Torrecilla, M.; Marco-Contelles, J.; Bruzos-Cidón, C. Efficacy of acetylcholinesterase inhibitors on cognitive function in Alzheimer’s disease. Review of reviews. Biomedicines 2021, 9, 1689. [Google Scholar] [CrossRef] [PubMed]
- Alam, S.; Sarker, M.M.R.; Sultana, T.N.; Chowdhury, M.N.R.; Rashid, M.A.; Chaity, N.I.; Zhao, C.; Xiao, J.; Hafez, E.E.; Khan, S.A. Antidiabetic phytochemicals from medicinal plants: Prospective candidates for new drug discovery and development. Front. Endocrinol. 2022, 13, 800714. [Google Scholar] [CrossRef] [PubMed]
- Tundis, R.; Loizzo, M.R.; Menichini, F. Natural products as α-amylase and α-glucosidase inhibitors and their hypoglycaemic potential in the treatment of diabetes: An update. Mini Rev. Med. Chem. 2010, 10, 315–331. [Google Scholar] [CrossRef]
- Srivastava, J.; Mal, J.; Verma, M.; Sinha, R. Mini-review on Inhibitors of Human Tyrosinase. In Proceedings of the Conference BioSangam 2022: Emerging Trends in Biotechnology (BIOSANGAM 2022), Virtual, 10–12 March 2022; pp. 96–105. [Google Scholar]
- Mukherjee, P.K.; Biswas, R.; Sharma, A.; Banerjee, S.; Biswas, S.; Katiyar, C. Validation of medicinal herbs for anti-tyrosinase potential. J. Herb. Med. 2018, 14, 1–16. [Google Scholar] [CrossRef]
- Riaz, R.; Batool, S.; Zucca, P.; Rescigno, A.; Peddio, S.; Saleem, R.S. Plants as a promising reservoir of tyrosinase inhibitors. Mini-Rev. Org. Chem. 2021, 18, 808–828. [Google Scholar] [CrossRef]
- Stoia, M.; Oancea, S. Low-Molecular-Weight Synthetic Antioxidants: Classification, Pharmacological Profile, Effectiveness and Trends. Antioxidants 2022, 11, 638. [Google Scholar] [CrossRef] [PubMed]
- Geun Lee, H.; Jayawardena, T.U.; Liyanage, N.M.; Song, K.M.; Choi, Y.S.; Jeon, Y.J.; Kang, M.C. Antioxidant potential of low molecular weight fucoidans from Sargassum autumnale against H2O2-induced oxidative stress in vitro and in zebrafish models based on molecular weight changes. Food Chem. 2022, 384, 132591. [Google Scholar] [CrossRef] [PubMed]
- Nagarajan, S.; Nagarajan, R.; Kumar, J.; Salemme, A.; Togna, A.R.; Saso, L.; Bruno, F. Antioxidant Activity of Synthetic Polymers of Phenolic Compounds. Polymers 2020, 12, 1646. [Google Scholar] [CrossRef]
- Casadey, R.; Challier, C.; Altamirano, M.; Spesia, M.B.; Criado, S. Antioxidant and antimicrobial properties of tyrosol and derivative-compounds in the presence of vitamin B2. Assays of synergistic antioxidant effect with commercial food additives. Food Chem. 2021, 335, 127576. [Google Scholar] [CrossRef] [PubMed]
- Karković Marković, A.; Torić, J.; Barbarić, M.; Jakobušić Brala, C. Hydroxytyrosol, Tyrosol and Derivatives and Their Potential Effects on Human Health. Molecules 2019, 24, 2001. [Google Scholar] [CrossRef] [PubMed]
- Akshatha, J.; SantoshKumar, H.; Prakash, H.; Nalini, M. In silico docking studies of α-amylase inhibitors from the anti-diabetic plant Leucas ciliata Benth. and an endophyte, Streptomyces longisporoflavus. 3 Biotech 2021, 11, 1–16. [Google Scholar] [CrossRef]
- Peng, Y.; Zhang, H.; Liu, R.; Mine, Y.; McCallum, J.; Kirby, C.; Tsao, R. Antioxidant and anti-inflammatory activities of pyranoanthocyanins and other polyphenols from staghorn sumac (Rhus hirta L.) in Caco-2 cell models. J. Funct. Foods 2016, 20, 139–147. [Google Scholar] [CrossRef]
- Banach, M.; Wiloch, M.; Zawada, K.; Cyplik, W.; Kujawski, W. Evaluation of Antioxidant and Anti-Inflammatory Activity of Anthocyanin-Rich Water-Soluble Aronia Dry Extracts. Molecules 2020, 25, 4055. [Google Scholar] [CrossRef] [PubMed]
- Speisky, H.; Shahidi, F.; Costa de Camargo, A.; Fuentes, J. Revisiting the Oxidation of Flavonoids: Loss, Conservation or Enhancement of Their Antioxidant Properties. Antioxidants 2022, 11, 133. [Google Scholar] [CrossRef]
- Polat Kose, L.; Gulcin, İ. Evaluation of the Antioxidant and Antiradical Properties of Some Phyto and Mammalian Lignans. Molecules 2021, 26, 7099. [Google Scholar] [CrossRef]
- Slinkard, K.; Singleton, V.L. Total phenol analysis: Automation and comparison with manual methods. Am. J. Enol. Vitic. 1977, 28, 49–55. [Google Scholar] [CrossRef]
- Arriola, N.D.A.; Chater, P.I.; Wilcox, M.; Lucini, L.; Rocchetti, G.; Dalmina, M.; Pearson, J.P.; Amboni, R.D.d.M.C. Encapsulation of stevia rebaudiana Bertoni aqueous crude extracts by ionic gelation–Effects of alginate blends and gelling solutions on the polyphenolic profile. Food Chem. 2019, 275, 123–134. [Google Scholar] [CrossRef] [PubMed]
- Rothwell, J.A.; Perez-Jimenez, J.; Neveu, V.; Medina-Remón, A.; M’Hiri, N.; García-Lobato, P.; Manach, C.; Knox, C.; Eisner, R.; Wishart, D.S.; et al. Phenol-Explorer 3.0: A major update of the Phenol-Explorer database to incorporate data on the effects of food processing on polyphenol content. Database 2013, 2013, bat070. [Google Scholar] [CrossRef] [PubMed]
- Grochowski, D.M.; Uysal, S.; Aktumsek, A.; Granica, S.; Zengin, G.; Ceylan, R.; Locatelli, M.; Tomczyk, M. In vitro enzyme inhibitory properties, antioxidant activities, and phytochemical profile of Potentilla thuringiaca. Phytochem. Lett. 2017, 20, 365–372. [Google Scholar] [CrossRef]
- Zhang, L.; Rocchetti, G.; Zengin, G.; Ak, G.; Saber, F.R.; Montesano, D.; Lucini, L. The UHPLC-QTOF-MS phenolic profiling and activity of Cydonia oblonga Mill. reveals a promising nutraceutical potential. Foods 2021, 10, 1230. [Google Scholar] [CrossRef]
- Uysal, S.; Zengin, G.; Locatelli, M.; Bahadori, M.B.; Mocan, A.; Bellagamba, G.; De Luca, E.; Mollica, A.; Aktumsek, A. Cytotoxic and enzyme inhibitory potential of two Potentilla species (P. speciosa L. and P. reptans Willd.) and their chemical composition. Front. Pharmacol. 2017, 8, 290. [Google Scholar] [CrossRef]



| Species | Extracts | Total Phenolic Content (mg GAE/g) | Total Flavonoid Content (mg RE/g) |
|---|---|---|---|
| Petrosimoniabrachiata | n-hexane | 16.66 ± 0.16 | 11.46 ± 0.34 |
| Dichloromethane | 20.18 ± 0.81 | 4.56 ± 0.22 | |
| Ethyl acetate | 23.91 ± 0.36 | 3.86 ± 0.31 | |
| Ethanol | 20.65 ± 0.07 | 18.99 ± 0.08 | |
| Water | 11.14 ± 0.17 | 5.99 ± 0.04 | |
| Petrosimonia nigdeensis | n-hexane | 19.89 ± 0.75 | 8.80 ± 0.17 |
| Dichloromethane | 20.45 ± 0.89 | 7.08 ± 0.29 | |
| Ethyl acetate | 21.31 ± 0.69 | 12.54 ± 0.18 | |
| Ethanol | 24.22 ± 0.13 | 22.03 ± 0.35 | |
| Water | 14.09 ± 0.11 | 3.15 ± 0.02 |
| Species | Extracts | Antocyanins (µg/g) | Flavones (µg/g) | Flavonols (µg/g) | Ph.Acids (µg/g) | LMW (µg/g) | Lignans (µg/g) | Stilbenes (µg/g) |
|---|---|---|---|---|---|---|---|---|
| P. brachiata | n-hexane | 26.45 ± 18.44 b | 4.49 ± 3.02 a | n/d | 16.46 ± 1.86 d | 13.40 ± 6.66 c | 5.34 ± 1.63 bc | 3.09 ± 0.27 c |
| Dichloromethane | n/d | 1.87 ± 0.71 c | n/d | 51.07 ± 16.42 b | 55.26 ± 2.33 b | 10.11 ± 2.82 a | 16.91 ± 0.36 a | |
| Ethyl acetate | n/d | 1.60 ± 0.11 c | n/d | 19.34 ± 0.78 cd | 56.02 ± 5.99 ab | 7.61 ± 0.91 ab | 11.75 ± 1.36 b | |
| Ethanol | 44.91 ± 1.04 a | 2.79 ± 0.22 ac | 8.00 ± 0.45 a | 44.88 ± 10.66 bc | 63.87 ± 1.60 a | 1.5 ± 0.58 d | 2.88 ± 0.07 c | |
| Water | 31.8 ± 9.62 b | 4.62 ± 1.71 ab | 0.79 ± 0.15 b | 308.67 ± 137.99 a | 18.12 ± 2.72 c | 2.92 ± 0.34 cd | 2.99 ± 0.22 c | |
| Significance | *** | ** | *** | *** | *** | *** | *** | *** |
| P. nigdeensis | n-hexane | n/d | 0.81 ± 0.029 d | n/d | 15.01 ± 6.28 | 99.05 ± 7.43 a | 11.22 ± 4.04 a | 0.69 ± 0.6 d |
| Dichloromethane | 7.54 ± 0.48 c | 9.45 ± 0.139 a | 1.36 ± 0.14 d | 16.37 ± 9.8 | 54.74 ± 2.57 b | 8.16 ± 2.03 ab | 33.10 ± 0.32 a | |
| Ethyl acetate | 3.32 ± 0.26 d | 7.95 ± 0.10 b | 2.39 ± 0.09 c | 23.35 ± 6.66 | 100.42 ± 12.92 a | 6.16 ± 1.52 b | 26.03 ± 0.51 b | |
| Ethanol | 61.02 ± 1.4 a | 5.93 ± 0.156 c | 28.08 ± 0.22 a | 23.89 ± 5.79 | 55.56 ± 3.95 b | n/d | 9.21 ± 0.42 c | |
| Water | 32.7 ± 0.82 b | 0.102 ± 0.1 e | 6.18 ± 0.23 b | 23.28 ± 3.17 | 24.57 ± 2.85 c | 6.92 ± 0.04 b | 1.05 ± 0.06 d | |
| Significance | *** | *** | *** | n.s. | *** | ** | *** |
| Primary ID | Class | Sub-Class | VIP Score ± SE | Log FC [DCM] vs. [H2O] | Log FC [EA] vs. [H2O] | Log FC [EtOH] vs. [H2O] | Log FC [Hexane] vs. [H2O] |
|---|---|---|---|---|---|---|---|
| Gardenin B | Flavonoids | Flavones | 1.22 ± 1.37 | ||||
| 4-Vinylguaiacol | Other polyphenols | Alkylmethoxyphenols | 1.20 ± 0.45 | 6 | 6 | ||
| 5-Pentadecylresorcinol | Alkylphenols | 1.82 ± 0.67 | 6 | ||||
| 1,4-Naphtoquinone | Naphtoquinone | 1.28 ± 0.17 | −0.3 | −0.89 | −1.01 | −6 | |
| p-HPEA-EDA | Tyrosols | 1.60 ± 0.47 | 6 | ||||
| Hydroxytyrosol | 1.28 ± 0.17 | −0.3 | −0.89 | −1.01 | −6 | ||
| Cinnamolyl Glucose | Phenolic acid | Hydroxycinnamic acids | 1.22 ± 0.29 | 6 | 6 | ||
| Piceatannal 3-O-glucoside | Stilbenes | Stilbenes | 1.29 ± 0.76 | 6 | 6 | 25.5 |
| Primary ID | Class | Sub-Class | VIP Score ± SE | Log FC [DCM] vs. [H2O] | Log FC [EA] vs. [H2O] | Log FC [EtO] vs. [H2O] | Log FC [Hexane] vs. [H2O] |
|---|---|---|---|---|---|---|---|
| Arctigenin | Lignans | Lignans | 1.22 ± 0.44 | 28.5 | |||
| 5-Heneicosenylresorcinol | Other polyphenols | Alkylphenols | 1.23 ± 0.41 | 6 | 6 | 28.5 | |
| 5-Heneicosylresorcinol | 1.21 ± 0.32 | 6 | 6 | 28.5 | |||
| Rosmadial | Phenolic terpenes | 1.27 ± 0.46 | 28.5 |
| Species | Extracts | DPPH (mg TE/g) | ABTS (mg TE/g) | CUPRAC (mg TE/g) | FRAP (mg TE/g) | PBD (mmol TE/g) | MCA (mg EDTAE/g) |
|---|---|---|---|---|---|---|---|
| P. brachiata | n-hexane | na | 30.56 ± 1.27 | 53.64 ± 2.70 | 41.66 ± 1.21 | 2.17 ± 0.10 | 28.81 ± 0.98 |
| Dichloromethane | na | 37.42 ± 0.71 | 60.19 ± 2.02 | 42.68 ± 1.22 | 1.88 ± 0.03 | 22.72 ± 0.25 | |
| Ethyl acetate | 4.74 ± 0.40 | 59.94 ± 2.30 | 69.68 ± 0.91 | 46.59 ± 0.30 | 1.89 ± 0.03 | 21.45 ± 0.66 | |
| Ethanol | 7.25 ± 0.95 | 69.81 ± 1.53 | 64.69 ± 1.79 | 53.91 ± 0.32 | 1.28 ± 0.02 | 14.74 ± 0.86 | |
| Water | 6.14 ± 0.64 | 84.22 ± 0.93 | 26.02 ± 0.55 | 36.93 ± 0.45 | 0.16 ± 0.04 | 30.52 ± 0.21 | |
| P. nigdeensis | n-hexane | na | 16.12 ± 2.12 | 49.51 ± 1.14 | 31.70 ± 0.97 | 1.26 ± 0.03 | 18.90 ± 3.20 |
| Dichloromethane | na | 41.37 ± 1.37 | 63.05 ± 1.12 | 44.23 ± 0.27 | 1.79 ± 0.11 | 23.33 ± 0.87 | |
| Ethyl acetate | 6.93 ± 1.16 | 56.65 ± 4.30 | 65.58 ± 0.96 | 47.59 ± 0.99 | 1.95 ± 0.17 | 25.01 ± 0.48 | |
| Ethanol | 16.55 ± 1.14 | 78.64 ± 1.95 | 80.35 ± 3.28 | 67.69 ± 0.63 | 1.50 ± 0.08 | 18.43 ± 0.42 | |
| Water | 15.29 ± 0.25 | 98.02 ± 0.94 | 36.01 ± 0.23 | 49.63 ± 0.39 | 0.24 ± 0.01 | 33.80 ± 0.03 |
| Species | Extracts | AChE (mg GALAE/g) | BChE (mg GALAE/g) | Tyrosinase (mg KAE/g) | Amylase (mmol ACAE/g) | Glucosidase (mmol ACAE/g) |
|---|---|---|---|---|---|---|
| P. brachiata | n-hexane | 2.77 ± 0.11 | 0.73 ± 0.02 | 47.43 ± 2.21 | 1.01 ± 0.02 | 2.63 ± 0.10 |
| Dichloromethane | 3.15 ± 0.14 | 1.44 ± 0.09 | 43.30 ± 3.40 | 1.26 ± 0.02 | 2.38 ± 0.09 | |
| Ethyl acetate | 2.84 ± 0.04 | 1.56 ± 0.09 | 48.07 ± 0.88 | 1.28 ± 0.01 | 2.50 ± 0.05 | |
| Ethanol | 3.77 ± 0.03 | 2.86 ± 0.10 | 60.58 ± 1.07 | 0.72 ± 0.03 | 2.73 ± 0.02 | |
| Water | 0.24 ± 0.04 | na | na | 0.11 ± 0.01 | na | |
| P. nigdeensis | n-hexane | 3.85 ± 0.19 | 1.73 ± 0.07 | 36.74 ± 0.55 | 0.90 ± 0.01 | 2.37 ± 0.16 |
| Dichloromethane | 3.27 ± 0.31 | 1.47 ± 0.06 | 49.65 ± 1.09 | 1.25 ± 0.01 | 2.42 ± 0.05 | |
| Ethyl acetate | 2.98 ± 0.15 | 2.23 ± 0.02 | 57.69 ± 0.80 | 1.22 ± 0.01 | 2.42 ± 0.07 | |
| Ethanol | 3.76 ± 0.07 | 2.19 ± 0.05 | 61.40 ± 2.39 | 0.89 ± 0.01 | 2.72 ± 0.0 | |
| Water | 0.16 ± 0.01 | na | na | 0.11 ± 0.01 | na |
Disclaimer/Publisher’s Note: The statements, opinions and data contained in all publications are solely those of the individual author(s) and contributor(s) and not of MDPI and/or the editor(s). MDPI and/or the editor(s) disclaim responsibility for any injury to people or property resulting from any ideas, methods, instructions or products referred to in the content. |
© 2024 by the authors. Licensee MDPI, Basel, Switzerland. This article is an open access article distributed under the terms and conditions of the Creative Commons Attribution (CC BY) license (https://creativecommons.org/licenses/by/4.0/).
Share and Cite
De Gregorio, M.A.; Zhang, L.; Mahomoodally, M.F.; Zengin, G.; Jugreet, S.; Yildiztugay, E.; Fiorini, A.; Lucini, L. Metabolomic Profiles and Biopharmaceutical Properties of Petrosimonia brachiata and P. nigdeensis from Turkey. Plants 2024, 13, 2073. https://doi.org/10.3390/plants13152073
De Gregorio MA, Zhang L, Mahomoodally MF, Zengin G, Jugreet S, Yildiztugay E, Fiorini A, Lucini L. Metabolomic Profiles and Biopharmaceutical Properties of Petrosimonia brachiata and P. nigdeensis from Turkey. Plants. 2024; 13(15):2073. https://doi.org/10.3390/plants13152073
Chicago/Turabian StyleDe Gregorio, Marco A., Leilei Zhang, Mohamad Fawzi Mahomoodally, Gokhan Zengin, Sharmeen Jugreet, Evren Yildiztugay, Andrea Fiorini, and Luigi Lucini. 2024. "Metabolomic Profiles and Biopharmaceutical Properties of Petrosimonia brachiata and P. nigdeensis from Turkey" Plants 13, no. 15: 2073. https://doi.org/10.3390/plants13152073
APA StyleDe Gregorio, M. A., Zhang, L., Mahomoodally, M. F., Zengin, G., Jugreet, S., Yildiztugay, E., Fiorini, A., & Lucini, L. (2024). Metabolomic Profiles and Biopharmaceutical Properties of Petrosimonia brachiata and P. nigdeensis from Turkey. Plants, 13(15), 2073. https://doi.org/10.3390/plants13152073

