The Antimicrobial Potential and Aquaculture Wastewater Treatment Ability of Penaeidins 3a Transgenic Duckweed
Abstract
1. Introduction
2. Results
2.1. Identification of Transgenic Duckweed
2.2. Production Analysis and Nutrient Removal Rate in Duckweed
2.3. Antibactericidal Tests of Pen3a Duckweed Extracting Solution
2.4. Effects of Aquacultural Water on WT Duckweed and Pen3a Duckweed
2.5. Microbiomes with Statistical Difference
2.6. Post-Duckweed Treatment Analysis on the Bacterial Community in the Aquacultural Wastewater
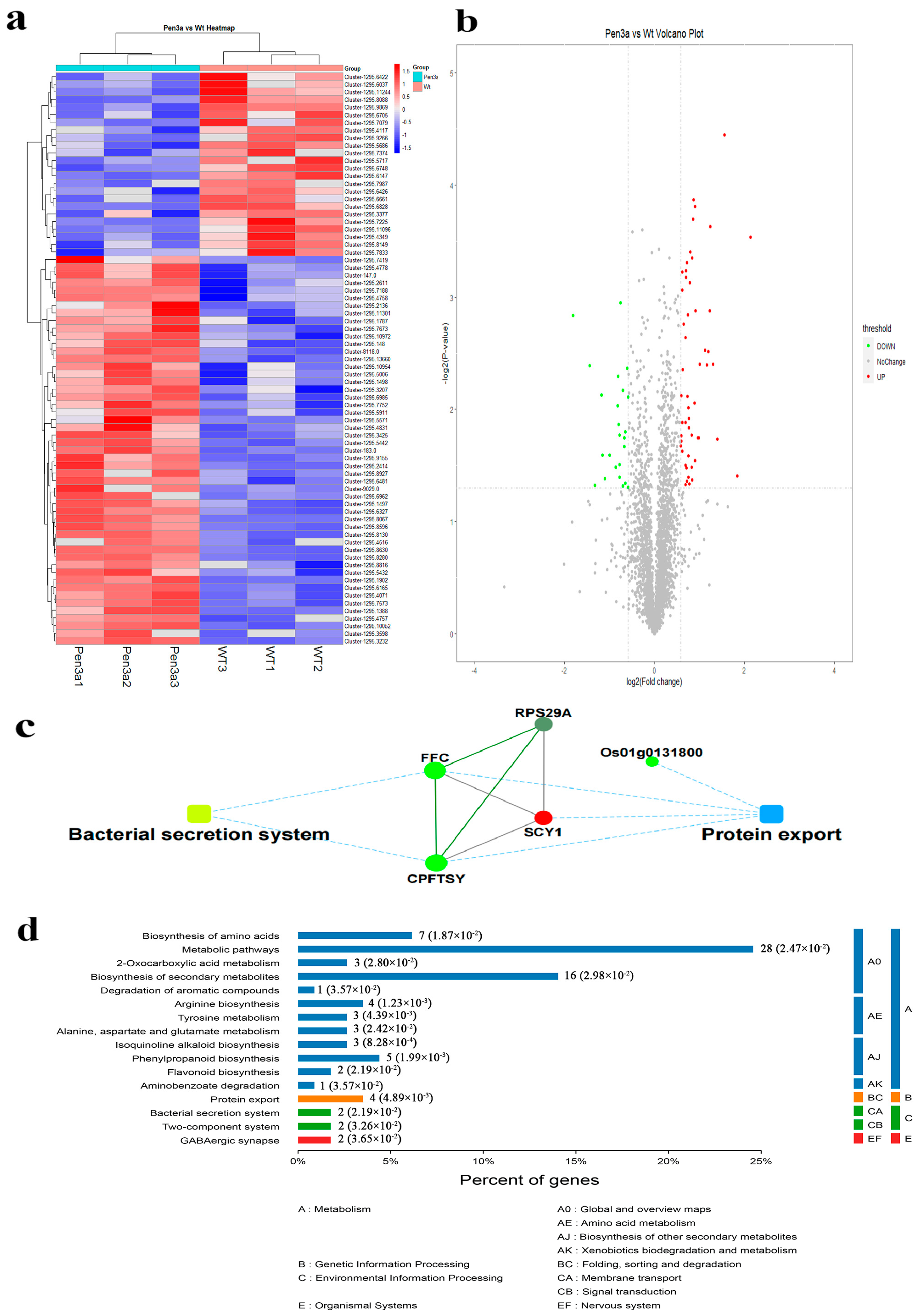
2.7. Transcriptome Analysis of WT and Pen3a Duckweed
2.8. Molecular Mechanism Changes in Growth-Related KEGG Pathway
2.9. The Expression of a Key Protein in Autophagy Was Up-Regulated in the KEGG Pathway
2.10. Proteomics Analysis of WT and Pen3a Duckweed
3. Discussion
3.1. Duckweed in Aquaculture Feed and Wastewater Treatment
3.2. Duckweed Applied as a Bioreactor
3.3. Pen3a Transgenic Duckweed in Controlling the Bacterial
4. Materials and Methods
4.1. Construction of Antimicrobial Peptide VPS Vector
4.2. Duckweed Culture Condition
4.3. Plant Transformation and GUS Activity Detection
4.4. Establishment of N, P and K Adsorption System for Duckweed
4.5. RNA Sequencing
4.5.1. RNA Isolation and Quantification
4.5.2. Sequencing Data Filtering and Transcript Assembly
4.5.3. DNA Extraction and Polymerase Chain Reaction (PCR)
4.6. Bacteriomic and Bioinformatics Analysis
4.7. Antibacterial Test of Transgenic Duckweed Extract
4.8. Label-Free Quantification Proteomics
5. Conclusions
Supplementary Materials
Author Contributions
Funding
Institutional Review Board Statement
Informed Consent Statement
Data Availability Statement
Conflicts of Interest
References
- Li, P.; Wang, C.; Liu, G.; Luo, X.; Rauan, A.; Zhang, C.; Li, T.; Yu, H.; Dong, S.; Gao, Q. A hydroponic plants and biofilm combined treatment system efficiently purified wastewater from cold flowing water aquaculture. Sci. Total Environ. 2022, 821, 153534. [Google Scholar] [CrossRef]
- Bogan, Y.M.; Kennedy, D.; Harkin, A.L.; Gillespie, J.; Hess, P.; Slater, J.W. Comparison of domoic acid concentration in king scallops, pecten maximus from seabed and suspended culture systems. J. Shellfish Res. 2006, 25, 129–135. [Google Scholar] [CrossRef]
- Naylor, R.L.; Hardy, R.W.; Buschmann, A.H.; Bush, S.R.; Cao, L.; Klinger, D.H.; Little, D.C.; Lubchenco, J.; Shumway, S.E.; Troell, M. A 20-year retrospective review of global aquaculture. Nature 2021, 591, 551–563. [Google Scholar] [CrossRef] [PubMed]
- Li, X.; Yang, W.L.; He, H.; Wu, S.; Zhou, Q.; Yang, C.; Zeng, G.; Luo, L.; Lou, W. Responses of microalgae Coelastrella sp. to stress of cupric ions in treatment of anaerobically digested swine wastewater. Bioresour. Technol. 2018, 251, 274–279. [Google Scholar] [CrossRef] [PubMed]
- Ji, F.; Liu, Y.; Hao, R.; Li, G.; Zhou, Y.; Dong, R. Biomass production and nutrients removal by a new microalgae strain Desmodesmus sp. in anaerobic digestion wastewater. Bioresour. Technol. 2014, 161, 200–207. [Google Scholar] [CrossRef] [PubMed]
- Culley, D.D.; Rejmánková, E.; Květ, J.; Frye, J.B. Production, chemical quality and use of duckweeds (lemnaceae) in aquaculture, waste management, and animal feeds. J. World Maric. Soc. 2009, 12, 27–49. [Google Scholar] [CrossRef]
- Culley, D.D.; Epps, E.A. Use of Duckweed for Waste Treatment and Animal Feed. J. Water Pollut. Control Fed. 1973, 45, 337–347. [Google Scholar]
- Cruz-Velásquez, Y.; Kijora, C.; Vergara-Hernández, W.; Schulz, C. Evaluación del policultivo de Cachama blanca y la Tilapia del Nilo alimentada con plantas acuáticas fermentadas. Orinoquia 2014, 18, 10. [Google Scholar]
- Hasan, M.R.; Chakrabarti, R. Use of algae and aquatic macrophytes as feed in small-scale aquaculture: A review. In FAO Fisheries and Aquaculture Technical Paper; Food and Agriculture Organization of the United Nations: Rome, Italy, 2009. [Google Scholar]
- Azim, M.E.; Wahab, M.A. Development of a duckweed-fed carp polyculture system in Bangladesh. Aquaculture 2003, 218, 425–438. [Google Scholar] [CrossRef]
- Yang, L.; Han, H.; Liu, M.; Zuo, Z.; Zhou, K.; Lü, J.; Zhu, Y.; Bai, Y.; Wang, Y. Overexpression of the Arabidopsis photorespiratory pathway gene, serine: Glyoxylate aminotransferase (AtAGT1), leads to salt stress tolerance in transgenic duckweed (Lemna minor). Plant. Cell Tiss. Organ. Cult. 2013, 113, 407–416. [Google Scholar] [CrossRef]
- Li, J.; Jain, M.; Vunsh, R.; Vishnevetsky, J.; Hanania, U.; Flaishman, M.; Perl, A.; Edelman, M. Callus induction and regeneration in Spirodela and Lemna. Plant Cell Rep. 2004, 22, 457–464. [Google Scholar] [CrossRef] [PubMed]
- de Beukelaar, M.F.A.; Zeinstra, G.G.; Mes, J.J.; Fischer, A.R.H. Duckweed as human food. The influence of meal context and information on duckweed acceptability of Dutch consumers. Food Qual. Prefer. 2019, 71, 76–86. [Google Scholar] [CrossRef]
- Anirudhan, A.; Okomoda, V.T.; Mimi Iryani, M.T.; Andriani, Y.; Abd Wahid, M.E.; Tan, M.P.; Danish-Daniel, M.; Wong, L.L.; Tengku-Muhammad, T.S.; Mok, W.J.; et al. Pandanus tectorius fruit extract promotes Hsp70 accumulation, immune-related genes expression and Vibrio parahaemolyticus tolerance in the white-leg shrimp Penaeus vannamei. Fish Shellfish. Immunol. 2021, 109, 97–105. [Google Scholar] [CrossRef]
- Tacon, A.G.J. Trends in Global Aquaculture and Aquafeed Production: 2000–2017. Rev. Fish. Sci. Aquac. 2020, 28, 43–56. [Google Scholar] [CrossRef]
- Adel, M.; Yeganeh, S.; Dawood, M.A.O.; Safari, R.; Radhakrishnan, S. Effects of Pediococcus pentosaceus supplementation on growth performance, intestinal microflora and disease resistance of white shrimp, Litopenaeus vannamei. Aquacult. Nutr. 2017, 23, 1401–1409. [Google Scholar] [CrossRef]
- Dawood, M.A.O.; Koshio, S.; Abdel-Daim, M.M.; Van Doan, H. Probiotic application for sustainable aquaculture. Rev. Aquacult. 2019, 11, 907–924. [Google Scholar] [CrossRef]
- Situmorang, M.L.; Suantika, G.; Santoso, M.; Khakim, A.; Wibowo, I.; Aditiawati, P.; Haniswita. Poly-β-Hydroxybutyrate (PHB) Improves Nursery-Phase Pacific White Shrimp Litopenaeus vannamei Defense against Vibriosis. N. Am. J. Aquac. 2020, 82, 108–114. [Google Scholar] [CrossRef]
- Gueguen, Y.; Garnier, J.; Robert, L.; Lefranc, M.; Mougenot, I.; Delorgeril, J.; Janech, M.; Gross, P.; Warr, G.; Cuthbertson, B. PenBase, the shrimp antimicrobial peptide penaeidin database: Sequence-based classification and recommended nomenclature. Dev. Comp. Immunol. 2006, 30, 283–288. [Google Scholar] [CrossRef]
- Cuthbertson, B.J.; Büllesbach, E.E.; Fievet, J.; Bachère, E.; Gross, P.S. A new class (penaeidin class 4) of antimicrobial peptides from the Atlantic white shrimp (Litopenaeus setiferus) exhibits target specificity and an independent proline-rich-domain function. Biochem. J. 2004, 381, 79–86. [Google Scholar] [CrossRef]
- Du, Z.-Q.; Jin, Y.-H. Molecular Characterization and Antibacterial Activity Analysis of Two Novel Penaeidin Isoforms from Pacific White Shrimp, Litopenaeus vannamei. Appl. Biochem. Biotechnol. 2015, 177, 1607–1620. [Google Scholar] [CrossRef]
- Xiao, B.; Fu, Q.; Niu, S.; Zhu, P.; He, J.; Li, C. Penaeidins restrict white spot syndrome virus infection by antagonizing the envelope proteins to block viral entry. Emerg. Microbes Infect. 2020, 9, 390–412. [Google Scholar] [CrossRef] [PubMed]
- Destoumieux, D.; Bulet, P.; Strub, J.-M.; van Dorsselaer, A.; Bachere, E. Recombinant expression and range of activity of penaeidins, antimicrobial peptides from penaeid shrimp. Eur. J. Biochem. 1999, 266, 335–346. [Google Scholar] [CrossRef]
- Nahmias, Y.; Goldwasser, J.; Casali, M.; van Poll, D.; Wakita, T.; Chung, R.T.; Yarmush, M.L. Apolipoprotein B-dependent hepatitis C virus secretion is inhibited by the grapefruit flavonoid naringenin. Hepatology 2008, 47, 1437–1445. [Google Scholar] [CrossRef]
- Firsov, A.; Tarasenko, I.; Mitiouchkina, T.; Ismailova, N.; Shaloiko, L.; Vainstein, A.; Dolgov, S. High-Yield Expression of M2e Peptide of Avian Influenza Virus H5N1 in Transgenic Duckweed Plants. Mol. Biotechnol. 2015, 57, 653–661. [Google Scholar] [CrossRef] [PubMed]
- Sun, Y.; Cheng, J.J.; Himmel, M.E.; Skory, C.D.; Adney, W.S.; Thomas, S.R.; Tisserat, B.; Nishimura, Y.; Yamamoto, Y.T. Expression and characterization of Acidothermus cellulolyticus E1 endoglucanase in transgenic duckweed Lemna minor 8627. Bioresour. Technol. 2007, 98, 2866–2872. [Google Scholar] [CrossRef]
- Kanehisa, M.; Furumichi, M.; Sato, Y.; Ishiguro-Watanabe, M.; Tanabe, M. KEGG: Integrating viruses and cellular organisms. Nucleic Acids Res. 2021, 49, D545–D551. [Google Scholar] [CrossRef] [PubMed]
- Sharma, J.; Clark, W.D.; Shrivastav, A.K.; Goswami, R.K.; Tocher, D.R.; Chakrabarti, R. Production potential of greater duckweed Spirodela polyrhiza (L. Schleiden) and its biochemical composition evaluation. Aquaculture 2019, 513, 734419. [Google Scholar] [CrossRef]
- Hoang, P.N.T.; Michael, T.P.; Gilbert, S.; Chu, P.; Motley, S.T.; Appenroth, K.J.; Schubert, I.; Lam, E. Generating a high-confidence reference genome map of the Greater Duckweed by integration of cytogenomic, optical mapping, and Oxford Nanopore technologies. Plant J. 2018, 96, 670–684. [Google Scholar] [CrossRef]
- Cuthbertson, B.J.; Büllesbach, E.E.; Gross, P.S. Discovery of Synthetic Penaeidin Activity against Antibiotic-resistant Fungi. Chem. Biol. Drug. Des. 2006, 68, 120–127. [Google Scholar] [CrossRef]
- Acosta, K.; Xu, J.; Gilbert, S.; Denison, E.; Brinkman, T.; Lebeis, S.; Lam, E. Duckweed hosts a taxonomically similar bacterial assemblage as the terrestrial leaf microbiome. PLoS ONE 2020, 15, e0228560. [Google Scholar] [CrossRef]
- Xu, J.; Shen, G. Growing duckweed in swine wastewater for nutrient recovery and biomass production. Bioresour. Technol. 2011, 102, 848–853. [Google Scholar] [CrossRef] [PubMed]
- Wang, Y.; Kandeler, R. Promotion of Flowering by a Tumor Promoter. J. Plant Physiol. 1994, 144, 710–713. [Google Scholar] [CrossRef]
- Grabherr, M.G.; Haas, B.J.; Yassour, M.; Levin, J.Z.; Thompson, D.A.; Amit, I.; Adiconis, X.; Fan, L.; Raychowdhury, R.; Zeng, Q.; et al. Full-length transcriptome assembly from RNA-Seq data without a reference genome. Nat. Biotechnol. 2011, 29, 644–652. [Google Scholar] [CrossRef] [PubMed]
- Vázquez-Baeza, Y.; Pirrung, M.; Gonzalez, A.; Knight, R. EMPeror: A tool for visualizing high-throughput microbial community data. GigaScience 2013, 2, 16. [Google Scholar] [CrossRef]
- Wiśniewski, J.R.; Zougman, A.; Nagaraj, N.; Mann, M. Universal sample preparation method for proteome analysis. Nat. Methods 2009, 6, 359–362. [Google Scholar] [CrossRef]
- Tyanova, S.; Temu, T.; Sinitcyn, P.; Carlson, A.; Hein, M.Y.; Geiger, T.; Mann, M.; Cox, J. The Perseus computational platform for comprehensive analysis of (prote)omics data. Nat. Methods 2016, 13, 731–740. [Google Scholar] [CrossRef]









| Content | Unit | WT | Pen3a |
|---|---|---|---|
| Protein (Pro) | % | 36.27 ± 0.079 | 37.38 ± 0.102 |
| Ash | % | 9.17 ± 0.045 | 8.57 ± 0.041 |
| Nitrogen (N) | % | 5.80 ± 0.012 | 5.98 ± 0.016 |
| Phosphorus (P) | % | 1.39 ± 0.0005 | 1.10 ± 0.0002 |
| Potassium (K) | % | 7.74 ± 0.0008 | 6.86 ± 0.0003 |
| N removal rate | mg/m2/day | 191.15 ± 0.395 | 197.082 ± 0.527 |
| P removal rate | mg/m2/day | 45.795 ± 0.0164 | 36.24 ± 0.0067 |
| K removal rate | mg/m2/day | 255.086 ± 0.0264 | 220.152 ± 0.0096 |
Disclaimer/Publisher’s Note: The statements, opinions and data contained in all publications are solely those of the individual author(s) and contributor(s) and not of MDPI and/or the editor(s). MDPI and/or the editor(s) disclaim responsibility for any injury to people or property resulting from any ideas, methods, instructions or products referred to in the content. |
© 2023 by the authors. Licensee MDPI, Basel, Switzerland. This article is an open access article distributed under the terms and conditions of the Creative Commons Attribution (CC BY) license (https://creativecommons.org/licenses/by/4.0/).
Share and Cite
Yang, L.; Luo, X.; Sun, J.; Ma, X.; Ren, Q.; Wang, Y.; Wang, W.; He, Y.; Li, Q.; Han, B.; et al. The Antimicrobial Potential and Aquaculture Wastewater Treatment Ability of Penaeidins 3a Transgenic Duckweed. Plants 2023, 12, 1715. https://doi.org/10.3390/plants12081715
Yang L, Luo X, Sun J, Ma X, Ren Q, Wang Y, Wang W, He Y, Li Q, Han B, et al. The Antimicrobial Potential and Aquaculture Wastewater Treatment Ability of Penaeidins 3a Transgenic Duckweed. Plants. 2023; 12(8):1715. https://doi.org/10.3390/plants12081715
Chicago/Turabian StyleYang, Lin, Ximeng Luo, Jinge Sun, Xu Ma, Qiuting Ren, Yaya Wang, Wenqiao Wang, Yuman He, Qingqing Li, Bing Han, and et al. 2023. "The Antimicrobial Potential and Aquaculture Wastewater Treatment Ability of Penaeidins 3a Transgenic Duckweed" Plants 12, no. 8: 1715. https://doi.org/10.3390/plants12081715
APA StyleYang, L., Luo, X., Sun, J., Ma, X., Ren, Q., Wang, Y., Wang, W., He, Y., Li, Q., Han, B., Yu, Y., & Sun, J. (2023). The Antimicrobial Potential and Aquaculture Wastewater Treatment Ability of Penaeidins 3a Transgenic Duckweed. Plants, 12(8), 1715. https://doi.org/10.3390/plants12081715
