A Novel LED Light Radiation Approach Enhances Growth in Green and Albino Tea Varieties
Abstract
1. Introduction
2. Results
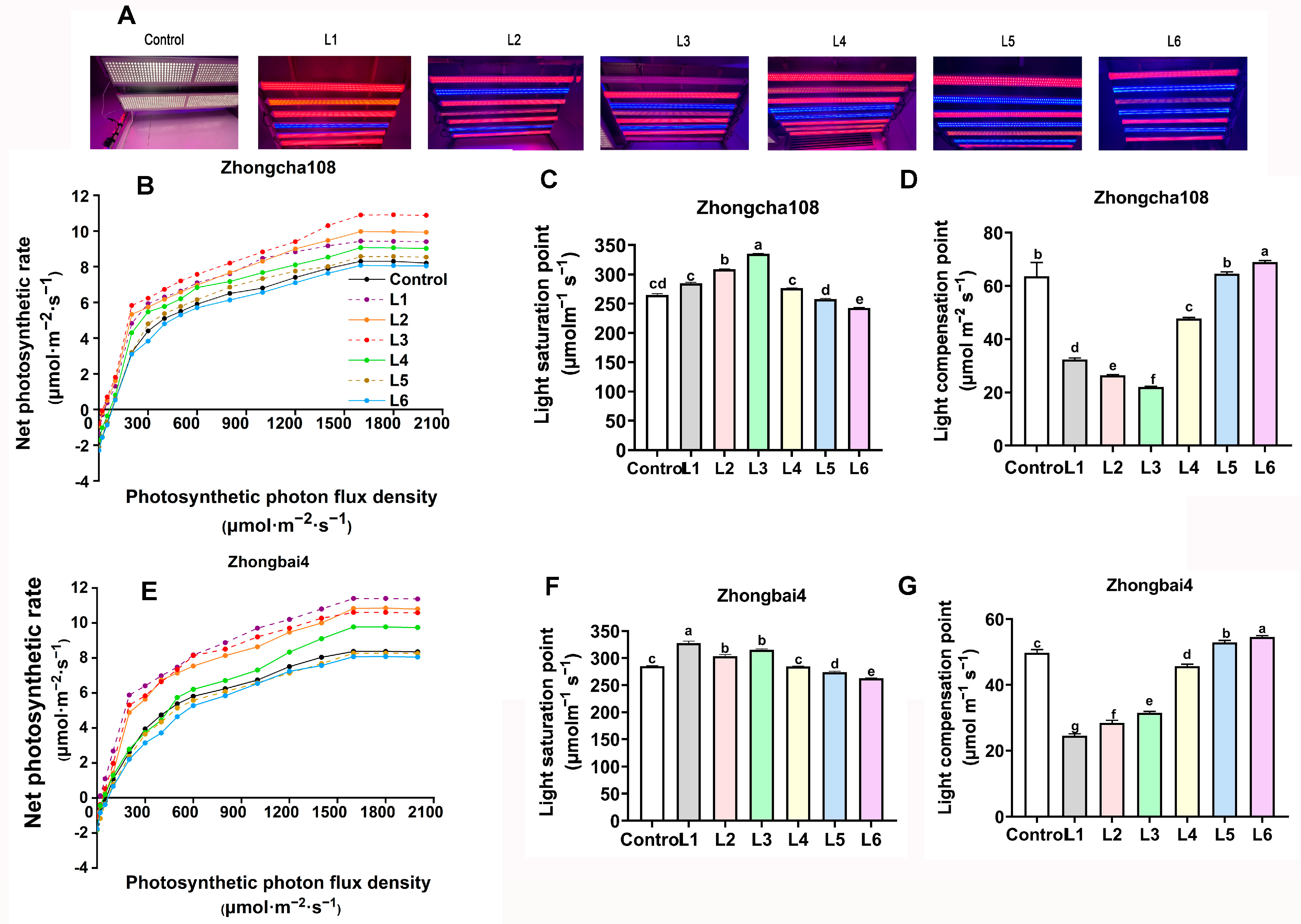
2.1. Leaf Photosynthesis Performance
2.2. Tea Plants Growth
2.3. Leaf Structure and Chlorophyll Concentration
2.4. Tea Quality
3. Discussion
3.1. Far-Red Light Promoted Photosynthesis and Growth in Zhongcha108
3.2. High Ratio of Red Light Promoted Photosynthesis and Growth in an Albino Variety, Zhongbai4
3.3. Prospects for Tea Agricultural Application
4. Materials and Methods
4.1. Plant Material and Experimental Settings
4.2. Chemicals and Instruments
4.3. Determination of Photosynthetic Characteristics
4.4. Chlorophyll Concentration
4.5. Leaf Structure
4.6. Determination of Tea Plant Growth
4.7. Free Amino Acids, Theanine and Tea Polyphenol
4.8. Statistical Analysis
5. Conclusions
Author Contributions
Funding
Data Availability Statement
Acknowledgments
Conflicts of Interest
References
- Chang, N.; Zhou, Z.; Li, Y.; Zhang, X. Exogenously applied Spd and Spm enhance drought tolerance in tea plants by increasing fatty acid desaturation and plasma membrane H+-ATPase activity. Plant Physiol. Biochem. 2022, 170, 225–233. [Google Scholar]
- Zhou, Z.; Chang, N.; Lv, Y.; Jiang, H.; Yao, C.; Wan, X.; Li, Y.; Zhang, X. K-solubilizing bacteria (Bacillus) promote theanine synthesis in tea roots (Camellia sinensis) by activating CsTSI activity. Tree Physiol. 2022, 42, 1613–1627. [Google Scholar] [CrossRef] [PubMed]
- Zhang, L.; Ho, C.; Zhou, J.; Santos, J.S.; Armstrong, L.; Granato, D. Chemistry and biological activities of processed Camellia sinensis teas: A comprehensive review. Compr. Rev. Food Sci. Food Saf. 2019, 18, 1474–1495. [Google Scholar] [CrossRef] [PubMed]
- Zhang, X.; Jiang, H.; Wan, X.; Li, Y. The effects of different types of mulch on soil properties and tea production and quality. J. Sci Food. Agric. 2020, 100, 5292–5300. [Google Scholar]
- Muoki, C.R.; Maritim, T.K.; Oluoch, W.A.; Kamunya, S.M.; Bore, J.K. Combating climate change in the Kenyan tea industry. Front. Plant Sci. 2020, 11, 339. [Google Scholar] [CrossRef] [PubMed]
- Wang, P.; Chen, S.; Gu, M.; Chen, X.; Chen, X.; Yang, J.; Zhao, F.; Ye, N. Exploration of the effects of different blue LED light intensities on flavonoid and lipid metabolism in tea plants via transcriptomics and metabolomics. Int. J. Mol. Sci. 2020, 21, 4606. [Google Scholar] [CrossRef]
- Lin, J.; Liu, F.; Zhou, X.; Tu, Z.; Chen, L.; Wang, Y.; Yang, Y.; Wu, X.; Lv, H.; Zhu, H.; et al. Effect of red light on the composition of metabolites in tea leaves during the withering process using untargeted metabolomics. J. Sci. Food Agric. 2022, 102, 1628–1639. [Google Scholar] [CrossRef]
- Fu, X.; Chen, Y.; Mei, X.; Katsuno, T.; Kobayashi, E.; Dong, F.; Watanabe, N.; Yang, Z. Regulation of formation of volatile compounds of tea (Camellia sinensis) leaves by single light wavelength. Sci. Rep. 2015, 5, 16858. [Google Scholar] [CrossRef]
- Wang, X.; Xu, X.; Cui, J. The importance of blue light for leaf area expansion, development of photosynthetic apparatus, and chloroplast ultrastructure of Cucumis sativus grown under weak light. Photosynthetica 2015, 53, 213–222. [Google Scholar] [CrossRef]
- Zheng, L.; Van Labeke, M.C. Long-term effects of red- and blue-light emitting diodes on leaf anatomy and photosynthetic efficiency of three ornamental pot plants. Front. Plant Sci. 2017, 8, 917. [Google Scholar] [CrossRef]
- Zhen, S.; Iersel, M.V.; Bugbee, B. Why far-red photons should be included in the definition of photosynthetic photons and the measurement of horticultural fixture efficacy. Front. Plant Sci. 2012, 12, 693445. [Google Scholar] [CrossRef] [PubMed]
- Hwang, H.; An, S.; Lee, B.; Chun, C. Improvement of Growth and Morphology of Vegetable Seedlings with Supplemental Far-Red Enriched LED Lights in a Plant Factory. Horticulturae 2020, 6, 109. [Google Scholar] [CrossRef]
- Zhen, S.; Haidekker, M.; Iersel, M.W.V. Far-red light enhances photochemical efficiency in a wavelength-dependent manner. Physiol. Plantarum 2019, 167, 21–33. [Google Scholar] [CrossRef] [PubMed]
- Ji, Y.; Ouzounis, T.; Courbier, S.; Kaiser, E.; Nguyen, P.T.; Schouten, H.J.; Visser, R.G.F.; Pierik, R.; Marcelis, L.E.M.; Heuvelink, E.P. Far-red radiation increases dry mass partitioning to fruits but reduces Botrytis cinerea resistance in tomato. Environ. Exp. Bot. 2019, 168, 103889. [Google Scholar] [CrossRef]
- Zheng, C.; Ma, J.; Ma, C.; Shen, S.; Liu, Y.; Chen, L. Regulation of growth and flavonoid formation of tea plants (Camellia sinensis) by blue and green light. J. Agric. Food Chem. 2019, 67, 2408–2419. [Google Scholar] [CrossRef]
- Ye, J.; Lv, Y.; Liu, S.; Jin, J.; Wang, Y.; Wei, C.; Zhao, S. Effects of light intensity and spectral composition on the transcriptome profiles of leaves in shade grown tea plants (Camellia sinensis L.) and regulatory network of flavonoid biosynthesis. Molecules 2021, 26, 5836. [Google Scholar] [CrossRef] [PubMed]
- Zhen, S.; Iersel, V.M.W. Far-red light is needed for efficient photochemistry and photosynthesis. J. Plant Physiol. 2017, 209, 115–122. [Google Scholar] [CrossRef]
- Zhen, S.; Bugbee, B. Far-red photons have equivalent efficiency to traditional photosynthetic photons: Implications for redefining photosynthetically active radiation. Plant Cell Environ. 2020, 43, 1259–1272. [Google Scholar] [CrossRef]
- Yang, F.; Liu, Q.L.; Cheng, Y.; Feng, L.; Wu, X.; Fan, Y.; Raza, M.A.; Wang, X.; Yong, T.; Liu, W.; et al. Low red/far-red ratio as a signal promotes carbon assimilation of soybean seedlings by increasing the photosynthetic capacity. BMC Plant Biol. 2020, 20, 148. [Google Scholar] [CrossRef]
- Li, Y.; Wu, L.; Jiang, H.; He, R.; Song, S.; Su, W.; Liu, H. Supplementary far-red and blue lights influence the biomass and phytochemical profiles of two lettuce cultivars in plant factory. Molecules 2021, 26, 7405. [Google Scholar] [CrossRef]
- Lanoue, J.; Little, Ca.; Hao, X. The Power of Far-Red Light at Night: Photomorphogenic, physiological, and yield response in pepper during dynamic 24 h lighting. Front. Plant Sci. 2022, 13, 857616. [Google Scholar] [CrossRef] [PubMed]
- Zou, J.; Zhang, Y.; Zhang, Y.; Bian, Z.; Fanourakisc, D.; Yang, Q.; Li, T. Morphological and physiological properties of indoor cultivated lettuce in response to additional far-red light. Sci. Hortic. 2019, 257, 108725. [Google Scholar] [CrossRef]
- Jin, W.; Urbina, J.L.; Heuvelink, E.P.; Marcelis, L.F.W. Adding Far-Red to Red-Blue Light-Emitting Diode Light Promotes Yield of Lettuce at Different Planting Densities. Front. Plant Sci. 2021, 11, 609977. [Google Scholar] [CrossRef] [PubMed]
- Tan, T.; Li, S.; Fan, Y.; Wang, Z.; Ali Raza, M.; Shafiq, I.; Wang, B.; Wu, X.; Yong, T.; Wang, X.; et al. Far-red light: A regulator of plant morphology and photosynthetic capacity. Crop J. 2022, 10, 300–309. [Google Scholar] [CrossRef]
- Kurepin, L.V.; Pharis, R.P. Light signaling and the phytohormonal regulation of shoot growth. Plant Sci. 2014, 229, 280–289. [Google Scholar] [CrossRef]
- Islam, M.A.; Tarkowskác, D.; Clarke, J.L.; Blystad, D.R.; Gislerød, H.R.; Torre, S.; Olsen, J.E. Impact of end-of-day red and far-red light on plant morphology and hormone physiology of poinsettia. Sci. Hortic. 2014, 174, 77–86. [Google Scholar] [CrossRef]
- Kurepin, L.V.; Walton, L.J.; Reid, D.M. Interaction of red to far red light ratio and ethylene in regulating stem elongation of Helianthus annuus. Plant Growth Regul. 2007, 51, 53–61. [Google Scholar] [CrossRef]
- Jing, Y.; Lin, R. Transcriptional regulatory network of the light signaling pathways. New Phytol. 2020, 227, 683–697. [Google Scholar] [CrossRef]
- Nobel, P.S. Physicochemical and Environmental: Plant Physiology, 4th ed.; Elsevier: Singapore; Pte., SciencePress: Beijing, China, 2011; pp. 5–7. [Google Scholar]
- Li, Y.; Xin, G.; Liu, C.; Shi, Q.; Yang, F.; Wei, M. Effects of red and blue light on leaf anatomy, CO2 assimilation and the photosynthetic electron transport capacity of sweet pepper (Capsicum annuum L.) seedlings. BMC Plant Biol. 2020, 20, 318. [Google Scholar]
- Pennisi, G.; Blasioli, S.; Cellini, A.; Maia, L.; Crepaldi, A.; Braschi, I.; Spinelli, F.; Nicola, S.; Fernandez, J.A.; Stanghellini, C.; et al. Unraveling the role of red:blue LED lights on resource use efficiency and nutritional properties of indoor grown sweet Basil. Front. Plant Sci. 2019, 10, 305. [Google Scholar] [CrossRef]
- Yao, X.; Liu, X.; Xu, Z.; Jiao, X. Effects of light intensity on leaf microstructure and growth of rape seedlings cultivated under a combination of red and blue LEDs. J. Integr. Agric. 2017, 16, 97–105. [Google Scholar] [CrossRef]
- Spaninks, K.; Lieshout, J.V.; Ieperen, W.V.; Offringa, R. Regulation of early plant development by red and blue light: A comparative analysis between Arabidopsis thaliana and Solanum lycopersicum. Front. Plant Sci. 2020, 11, 599982. [Google Scholar] [CrossRef]
- Izzo, L.G.; Mickens, M.A.; Giovanna Aronne, G.; Gómez, C. Spectral effects of blue and red light on growth, anatomy, and physiology of lettuce. Physiol. Plantarum 2021, 172, 2191–2202. [Google Scholar] [CrossRef] [PubMed]
- Li, Z.; Chen, Q.; Xin, Y.; Mei, Z.; Gao, A.; Liu, W.; Yu, L.; Chen, X.; Chen, Z.; Wang, N. Analyses of the photo synthetic characteristics, chloroplast ultrastructure, and transcriptome of apple (Malus domestica) grown under red and blue lights. BMC Plant Biol. 2021, 21, 483. [Google Scholar] [CrossRef] [PubMed]
- Liu, J.; Van Iersel, M.W. Photosynthetic physiology of blue, green, and red light: Light intensity effects and underlying mechanisms. Front. Plant Sci. 2021, 12, 619987. [Google Scholar] [CrossRef]
- Sanchez, F.; Bassil, E.; Crane, J.H.; Shahid, M.A.; Vincent, C.I.; Schaffer, B. Spectral light distribution affects photosynthesis, leaf reflective indices, antioxidant activity and growth of Vanillaplanifolia. Plant Physiol. Biochem. 2022, 182, 145–153. [Google Scholar] [CrossRef]
- Lin, S.; Chen, Z.; Chen, T.; Deng, W.; Wan, X.; Zhang, Z. Theanine metabolism and transport in tea plants (Camellia sinensis L.): Advances and perspectives. Crit. Rev. Biotechnol. 2022. [Google Scholar] [CrossRef]
- Li, T.; Heuvelink, E.; Dueck, T.A.; Janse, J.; Gort, G.; Marcelis, L.F.M. Enhancement of crop photosynthesis by diffuse light: Quantifying the contributing factors. Ann. Bot. 2014, 114, 145–156. [Google Scholar] [CrossRef]
- Ye, Z.; Duan, S.; Chen, X.; Duan, H.; Gao, C.; Kang, H.; An, T.; Zhou, S. Quantifying light response of photo- synthesis: Addressing the long-standing limitations of non-rectangular hyperbolic mode. Photosynthetica 2021, 59, 185–191. [Google Scholar] [CrossRef]
- Wang, J.; Lu, W.; Tong, Y.; Yang, Q. Leaf morphology, photosynthetic performance, chlorophyll fluorescence, stomatal development of lettuce (Lactuca sativa L.) exposed to different ratios of red light to blue light. Front. Plant Sci. 2016, 7, 250. [Google Scholar] [CrossRef]
- Lin, N.; Liu, X.; Zhu, W.; Cheng, X.; Wang, X.; Wan, X.; Liu, L. Ambient Ultraviolet B signal modulates tea flavor characteristics via shifting a metabolic flux in flavonoid biosynthesis. J. Agric. Food Chem. 2021, 69, 3401–3414. [Google Scholar] [CrossRef] [PubMed]





| Light Treatment | Control | L1 | L2 | L3 | L4 | L5 | L6 |
|---|---|---|---|---|---|---|---|
| Red light | 19.6% | 75% | 60% | 45% | 55% | 45% | 30% |
| Blue light | 5.1% | 15% | 30% | 30% | 25% | 45% | 60% |
| Yellow light | 75.3% | 10% | 10% | 10% | 20% | 10% | 10% |
| Far Red light | 0% | 0% | 0% | 15% | 0% | 0% | 0% |
| Number of Tubes | Red Light | Blue Light | Yellow Light | Far-Red Light | Peak Wave Length (nm) | Main Wavelength (nm) | Spectral Half Width (HW/nm) | Light Intensity (μmol−1·m−2·s−1) | |
|---|---|---|---|---|---|---|---|---|---|
| Light Treatments | |||||||||
| Control | White light | 626.0 | 577.4 | 253.6 | 202–257 | ||||
| L1 | 4 | 1 | 1 | 0 | 657.0 | 541.9 | 23.4 | 200–253 | |
| L2 | 4 | 2 | 1 | 0 | 658.0 | 564.5 | 23.8 | 195–261.4 | |
| L3 | 3 | 2 | 1 | 2 | 659.0 | 562.0 | 24.2 | 200–248 | |
| L4 | 4 | 2 | 1 | 0 | 458.0 | 458.0 | 22.7 | 201–258.7 | |
| L5 | 3 | 3 | 1 | 0 | 458.0 | 448.3 | 22.8 | 201–235 | |
| L6 | 3 | 3 | 1 | 0 | 458.0 | 458.0 | 23.6 | 202–252 | |
| Light Treatments | Tea Varieties | Control | L1 | L2 | L3 | L4 | L5 | L6 |
|---|---|---|---|---|---|---|---|---|
| New shoot length (cm) | Zhongcha108 | 13.87 ± 3.79 bc | 15.58 ± 6.29 bc | 16.65 ± 5.26 b | 23.64 ± 4.28 a | 18.34 ± 4.52 b | 16.08 ± 5.65 bc | 11.24 ± 2.61 c |
| Zhongbai4 | 8.26 ± 2.79 b | 12.43 ± 2.72 a | 9.30 ± 2.43 ab | 10.72 ± 3.26 ab | 9.12 ± 3.98 ab | 9.53 ± 4.01 ab | 8.16 ± 4.80 b | |
| Internode length (cm) | Zhongcha108 | 4.89 ± 1.26 b | 5.12 ± 1.28 ab | 5.42 ± 1.71 ab | 6.16 ± 0.62 a | 5.29 ± 1.00 ab | 4.66 ± 1.28 b | 4.38 ± 1.30 b |
| Zhongbai4 | 2.41 ± 0.80 b | 4.08 ± 0.92 a | 3.02 ± 0.99 ab | 3.06 ± 0.87 ab | 2.60 ± 1.11 b | 2.68 ± 1.69 b | 2.06 ± 1.28 b | |
| The number of new leaves | Zhongcha108 | 3.83 ± 0.94 b | 3.75 ± 1.06 b | 4.17 ± 0.72 b | 5.08 ± 0.79 a | 4.40 ± 0.98 ab | 4.33 ± 0.88 ab | 3.58 ± 0.79 b |
| Zhongbai4 | 3.08 ± 0.79 cd | 4.83 ± 1.34 a | 3.50 ± 1.00 bcd | 4.75 ± 1.22 a | 4.17 ± 1.27 abc | 4.58 ± 1.08 ab | 2.67 ± 0.65 d | |
| New leaf area (cm2) | Zhongcha108 | 17.17 ± 2.16 ab | 19.09 ± 3.45 a | 18.91 ± 4.02 a | 19.85 ± 2.78 a | 17.40 ± 3.92 ab | 17.60 ± 3.81 ab | 15.23 ± 2.48 b |
| Zhongbai4 | 15.44 ± 2.24 b | 20.32 ± 4.45 a | 19.95. ± 4.42 a | 16.82 ± 2.94 ab | 19.16 ± 4.39 a | 17.43 ± 3.15 ab | 15.21 ± 2.69 b | |
| New shoot biomass (g) | Zhongcha108 | 0.72 ± 0.15 cd | 0.75 ± 0.11 cd | 0.89 ± 0.16 bc | 1.27 ± 0.28 a | 1.03 ± 0.50 ab | 0.82 ± 0.15 bcd | 0.59 ± 0.04 d |
| Zhongbai4 | 0.63 ± 0.16 cd | 0.90 ± 0.18 a | 0.66 ± 0.06 c | 0.81 ± 0.09 ab | 0.67 ± 0.07 c | 0.77 ± 0.08 b | 0.54 ± 0.04 d |
| Light Treatments | Chlorophyll A (mg/g FW) | Chlorophyll B (mg/g FW) | Chlorophyll (A + B) (mg/g FW) | |||
|---|---|---|---|---|---|---|
| Zhongcha108 | Zhongbai4 | Zhongcha108 | Zhongbai4 | Zhongcha108 | Zhongbai4 | |
| Control | 1.42 ± 0.04 cd | 0.82 ± 0.02 ef | 0.48 ± 0.01 d | 0.43 ± 0.02 d | 1.90 ± 0.04 cd | 1.25 ± 0.02 d |
| L1 | 1.74 ± 0.01 b | 1.11 ± 0.016 a | 0.84 ± 0.01 a | 0.69 ± 0.01 a | 2.57 ± 0.09 b | 1.80 ± 0.03 a |
| L2 | 1.57 ± 0.06 bc | 0.861 ± 0.01 d | 0.53 ± 0.04 cd | 0.55 ± 0.02 c | 2.10 ± 0.01 cd | 1.41 ± 0.02 d |
| L3 | 2.22 ± 0.06 a | 1.02 ± 0.02 b | 0.89 ± 0.02 a | 0.62 ± 0.02 b | 3.11 ± 0.05 a | 1.64 ± 0.03 b |
| L4 | 1.48 ± 0.27 cd | 0.91 ± 0.02 c | 0.73 ± 0.07 b | 0.61 ± 0.02 b | 2.20 ± 0.09 c | 1.52 ± 0.01 c |
| L5 | 1.23 ± 0.01 de | 0.83 ± 0.01 e | 0.67 ± 0.03 b | 0.43 ± 0.03 de | 1.90 ± 0.03 de | 1.26 ± 0.03 de |
| L6 | 1.10 ± 0.01 e | 0.79 ± 0.02 f | 0.55 ± 0.02 c | 0.400 ± 0.01 e | 1.65 ± 0.03 e | 1.19 ± 0.03 e |
| Light Treatments | Sponge Tissue Thickness (μm) | Palisade Tissue Thickness (μm) | New Leaf Thickness(μm) | |||
|---|---|---|---|---|---|---|
| Zhongcha108 | Zhongbai4 | Zhongcha108 | Zhongbai4 | Zhongcha108 | Zhongbai4 | |
| Control | 141.73 ± 10.01 c | 137.98 ± 7.49 ab | 101.49 ± 4.65 c | 96.82 ± 6.77 cd | 315.19 ± 7.90 cd | 284.23 ± 8.14 bc |
| L1 | 149.56 ± 11.70 bc | 159.31 ± 8.96 a | 109.21 ± 6.59 c | 125.35 ± 5.91 a | 323.43 ± 10.2 cd | 312.91 ± 9.9 a |
| L2 | 166.85 ± 9.84 ab | 141.12 ± 11.04 ab | 109.73 ± 4.15 bc | 107.05 ± 6.80 bcd | 331.33 ± 13.77 bc | 291.34 ± 12.96 abc |
| L3 | 184.88 ± 7.76 a | 145.04 ± 12.80 ab | 126.61 ± 9.82 a | 113.34 ± 7.11 abc | 357.14 ± 12.20 a | 297.86 ± 16.21 ab |
| L4 | 177.64 ± 10.60 a | 155.24 ± 15.59 a | 119.74 ± 10.80 ab | 119.45 ± 8.87 ab | 348.94 ± 11.82 ab | 301.41 ± 9.16 ab |
| L5 | 134.58 ± 5.78 c | 126.33 ± 7.54 b | 96.70 ± 6.80 c | 96.54 ± 12.67 cd | 300.69 ± 7.95 d | 272.90 ± 13.71 c |
| L6 | 136.09 ± 14.02 c | 132.84 ± 8.79 b | 100.18 ± 11.90 c | 92.97 ± 9.37 d | 310.76 ± 20.88 cd | 273.60 ± 9.45 c |
| Light Treatments | Tea Varieties | Control | L1 | L2 | L3 | L4 | L5 | L6 |
|---|---|---|---|---|---|---|---|---|
| C (mg/g) | Zhongcha108 | 5.34 ± 0.13 de | 7.37 ± 0.15 b | 6.17 ± 0.12 c | 8.01 ± 0.02 a | 5.62 ± 0.08 d | 5.30 ± 0.25 e | 4.53 ± 0.16 f |
| Zhongbai4 | 4.97 ± 0.08 d | 6.92 ± 0.17 a | 5.84 ± 0.14 c | 6.50 ± 0.11 b | 5.72 ± 0.22 c | 4.67 ± 0.21 e | 4.28 ± 0.09 f | |
| EC (mg/g) | Zhongcha108 | 12.33 ± 0.10 cd | 14.80 ± 0.11 a | 12.63 ± 0.24 c | 14.92 ± 0.39 a | 13.15 ± 0.29 b | 12.27 ± 0.27 cd | 11.99 ± 0.33 d |
| Zhongbai4 | 9.03 ± 0.22 c | 11.26 ± 0.20 a | 10.32 ± 0.17 b | 10.76 ± 0.75 ab | 8.93 ± 0.21 c | 8.87 ± 0.24 c | 8.29 ± 0.49 c | |
| GC (mg/g) | Zhongcha108 | 2.68 ± 0.23 c | 4.29 ± 0.05 a | 3.01 ± 0.04 b | 4.34 ± 0.11 a | 3.17 ± 0.13 b | 3.02 ± 0.29 b | 2.17 ± 0.08 d |
| Zhongbai4 | 2.13 ± 0.09 cd | 3.80 ± 0.15 a | 2.42 ± 0.13 b | 3.74 ± 0.16 a | 2.28 ± 0.05 bc | 1.90 ± 0.13 e | 1.70 ± 0.12 e | |
| EGC (mg/g) | Zhongcha108 | 13.64 ± 0.28 c | 15.58 ± 0.20 a | 15.08 ± 0.37 b | 15.91 ± 0.41 a | 13.85 ± 0.21 c | 13.52 ± 0.34 c | 13.10 ± 0.18 d |
| Zhongbai4 | 11.39 ± 0.20 cd | 13.95 ± 0.62 a | 12.17 ± 0.38 bc | 13.11 ± 0.70 ab | 12.13 ± 0.82 bc | 11.40 ± 0.20 cd | 10.56 ± 0.48 d | |
| ECG (mg/g) | Zhongcha108 | 1.95 ± 0.22 bc | 2.26 ± 0.15 ab | 2.21 ± 0.13 b | 2.36 ± 0.05 a | 2.02 ± 0.14 c | 1.98 ± 0.11 cd | 1.84 ± 0.09 d |
| Zhongbai4 | 1.59 ± 0.24 cd | 2.16 ± 0.80 ab | 1.74 ± 0.07 c | 2.01 ± 0.05 a | 1.63 ± 0.17 c | 1.48 ± 0.19 d | 1.36 ± 0.22 d | |
| GCG (mg/g) | Zhongcha108 | 3.08 ± 0.07 cd | 3.68 ± 0.10 b | 3.27 ± 0.18 c | 4.29 ± 0.27 a | 3.22 ± 0.15 c | 3.06 ± 0.24 cd | 2.66 ± 0.29 d |
| Zhongbai4 | 2.85 ± 0.20 bc | 3.59 ± 0.12 a | 3.28 ± 0.16 ab | 3.42 ± 0.14 a | 3.19 ± 0.18 ab | 2.63 ± 0.39 c | 2.48 ± 0.45 c | |
| EGCG (mg/g) | Zhongcha108 | 109.54 ± 1.17 cd | 122.47 ± 1.91 a | 112.25 ± 1.96 b | 123.98 ± 1.62 a | 110.91 ± 1.96 bc | 109.01 ± 1.18 cd | 106.91 ± 0.93 d |
| Zhongbai4 | 95.05 ± 1.59 d | 104.45 ± 1.30 a | 99.34 ± 1.05 c | 101.68 ± 1.12 b | 94.56 ± 1.30 d | 92.36 ± 1.87 de | 90.33 ± 1.59 e |
Disclaimer/Publisher’s Note: The statements, opinions and data contained in all publications are solely those of the individual author(s) and contributor(s) and not of MDPI and/or the editor(s). MDPI and/or the editor(s) disclaim responsibility for any injury to people or property resulting from any ideas, methods, instructions or products referred to in the content. |
© 2023 by the authors. Licensee MDPI, Basel, Switzerland. This article is an open access article distributed under the terms and conditions of the Creative Commons Attribution (CC BY) license (https://creativecommons.org/licenses/by/4.0/).
Share and Cite
Zhang, X.; Chen, K.; Zhao, Z.; Li, S.; Li, Y. A Novel LED Light Radiation Approach Enhances Growth in Green and Albino Tea Varieties. Plants 2023, 12, 988. https://doi.org/10.3390/plants12050988
Zhang X, Chen K, Zhao Z, Li S, Li Y. A Novel LED Light Radiation Approach Enhances Growth in Green and Albino Tea Varieties. Plants. 2023; 12(5):988. https://doi.org/10.3390/plants12050988
Chicago/Turabian StyleZhang, Xianchen, Keyang Chen, Ziyi Zhao, Siya Li, and Yeyun Li. 2023. "A Novel LED Light Radiation Approach Enhances Growth in Green and Albino Tea Varieties" Plants 12, no. 5: 988. https://doi.org/10.3390/plants12050988
APA StyleZhang, X., Chen, K., Zhao, Z., Li, S., & Li, Y. (2023). A Novel LED Light Radiation Approach Enhances Growth in Green and Albino Tea Varieties. Plants, 12(5), 988. https://doi.org/10.3390/plants12050988
