Ferrous Sulfate-Mediated Control of Phytophthora capsici Pathogenesis and Its Impact on Pepper Plant
Abstract
1. Introduction
2. Results
2.1. FeSO4 Inhibits the Growth and Virulence of P. capsici
2.2. FeSO4 Improves Biomass and Resistance against P. capsici in Pepper
2.3. Global Shift in Pepper Plant Root Fungal Diversity Due to FeSO4 Treatment
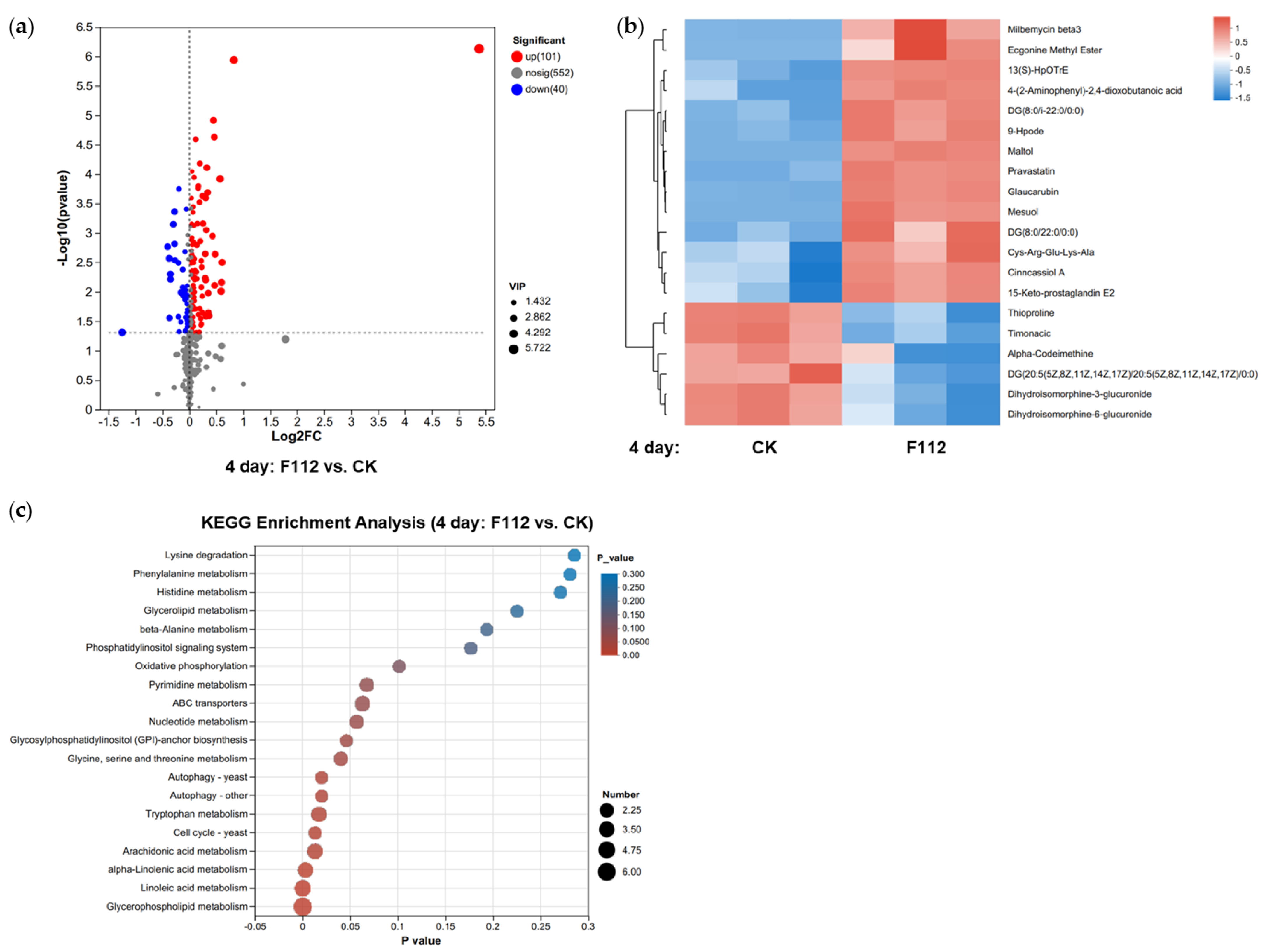
2.4. FeSO4-Induced Significant Differences in Redox-Related Metabolites
2.5. FeSO4 Impact on Cell Membrane Permeability and Antioxidant Capacity
3. Discussion
4. Materials and Methods
4.1. Determination of Ferrous Sulfate Antimicrobial Activity
4.2. Morphological Observation of Phytophthora Capsici Mycelium
4.3. Cell Death Staining
4.4. Measurement of Relative Electrical Conductivity
4.5. Determination of Malondialdehyde (MDA)
4.6. Disease Resistance and Biomass Measurement
4.7. Metabolome and Soil Microbial Community Analysis
4.8. Data Processing
5. Conclusions
Supplementary Materials
Author Contributions
Funding
Data Availability Statement
Conflicts of Interest
References
- Zou, Z.; Zou, X. Geographical and Ecological Differences in Pepper Cultivation and Consumption in China. Front. Nutr. 2021, 8, 718517. [Google Scholar] [CrossRef]
- Parada-Rojas, C.H.; Granke, L.L.; Naegele, R.P.; Hansen, Z.; Hausbeck, M.K.; Kousik, C.S.; McGrath, M.T.D.; Smart, C.; Quesada-Ocampo, L.M. A Diagnostic Guide for Phytophthora capsici Infecting Vegetable Crops. Plant Health Prog. 2021, 22, 404–414. [Google Scholar] [CrossRef]
- Alzohairy, S.A.; Hammerschmidt, R.; Hausbeck, M.K. Changes in Winter Squash Fruit Exocarp Structure Associated with Age-Related Resistance to Phytophthora capsici. Phytopathology 2019, 110, 447–455. [Google Scholar] [CrossRef] [PubMed]
- Quesada-Ocampo, L.M.; Parada-Rojas, C.H.; Hansen, Z.; Vogel, G.; Smart, C.; Hausbeck, M.K.; Carmo, R.M.; Huitema, E.; Naegele, R.P.; Kousik, C.S.; et al. Phytophthora capsici: Recent Progress on Fundamental Biology and Disease Management 100 Years After Its Description. Annu. Rev. Phytopathol. 2023, 61, 185–208. [Google Scholar] [CrossRef] [PubMed]
- Barchenger, D.W.; Lamour, K.H.; Bosland, P.W. Challenges and Strategies for Breeding Resistance in Capsicum annuum to the Multifarious Pathogen, Phytophthora capsici. Front. Plant Sci. 2018, 9, 682. [Google Scholar] [CrossRef]
- Bhusal, B.; Mmbaga, M.T. Biological control of Phytophthora blight and growth promotion in sweet pepper by Bacillus species. Biol. Control 2020, 150, 104373. [Google Scholar] [CrossRef]
- Liu, Y.; Kong, D.; Wu, H.-L.; Ling, H.-Q. Iron in plant–pathogen interactions. J. Exp. Bot. 2021, 72, 2114–2124. [Google Scholar] [CrossRef]
- Rout, G.R.; Sahoo, S. Role of iron in plant growth and metabolism. Rev. Agric. Sci. 2015, 3, 1–24. [Google Scholar] [CrossRef]
- Terry, N.; Zayed, A.M. Physiology and biochemistry of leaves under iron deficiency. In Iron Nutrition in Soils and Plants, Proceedings of the Seventh International Symposium on Iron Nutrition and Interactions in Plants, Zaragoza, Spain, 27 June–2 July 1993; Abadía, J., Ed.; Springer: Dordrecht, The Netherlands, 1995; pp. 283–294. [Google Scholar]
- Sun, H.; Feng, F.; Liu, J.; Zhao, Q. The Interaction between Auxin and Nitric Oxide Regulates Root Growth in Response to Iron Deficiency in Rice. Front. Plant Sci. 2017, 8, 2169. [Google Scholar] [CrossRef]
- Li, G.; Song, H.; Li, B.; Kronzucker, H.J.; Shi, W. Auxin Resistant1 and PIN-FORMED2 Protect Lateral Root Formation in Arabidopsis under Iron Stress. Plant Physiol. 2015, 169, 2608–2623. [Google Scholar] [CrossRef]
- Saleem, A.; Zulfiqar, A.; Ali, B.; Naseeb, M.A.; Almasaudi, A.S.; Harakeh, S. Iron Sulfate (FeSO4) Improved Physiological Attributes and Antioxidant Capacity by Reducing Oxidative Stress of Oryza sativa L. Cultivars in Alkaline Soil. Sustainability 2022, 14, 16845. [Google Scholar] [CrossRef]
- Afzal, J.; Saleem, M.H.; Batool, F.; Elyamine, A.M.; Rana, M.S.; Shaheen, A.; El-Esawi, M.A.; Tariq Javed, M.; Ali, Q.; Arslan Ashraf, M.; et al. Role of Ferrous Sulfate (FeSO4) in Resistance to Cadmium Stress in Two Rice (Oryza sativa L.) Genotypes. Biomolecules 2020, 10, 1693. [Google Scholar] [CrossRef] [PubMed]
- Pandey, S.S.; Patnana, P.K.; Padhi, Y.; Chatterjee, S. Low-iron conditions induces the hypersensitive reaction and pathogenicity hrp genes expression in Xanthomonas and is involved in modulation of hypersensitive response and virulence. Environ. Microbiol. Rep. 2018, 10, 522–531. [Google Scholar] [CrossRef] [PubMed]
- Ye, F.; Albarouki, E.; Lingam, B.; Deising, H.B.; von Wirén, N. An adequate Fe nutritional status of maize suppresses infection and biotrophic growth of Colletotrichum graminicola. Physiol. Plant. 2014, 151, 280–292. [Google Scholar] [CrossRef] [PubMed]
- Liu, L.; Gueguen-Chaignon, V.; Gonçalves, I.R.; Rascle, C.; Rigault, M.; Dellagi, A.; Loisel, E.; Poussereau, N.; Rodrigue, A.; Terradot, L.; et al. A secreted metal-binding protein protects necrotrophic phytopathogens from reactive oxygen species. Nat. Commun. 2019, 10, 4853. [Google Scholar] [CrossRef]
- Miller, G.W.; Huang, I.J.; Welkie, G.W.; Pushnik, J.C. Function of iron in plants with special emphasis on chloroplasts and photosynthetic activity. In Iron Nutrition in Soils and Plants, Proceedings of the Seventh International Symposium on Iron Nutrition and Interactions in Plants, Zaragoza, Spain, 27 June–2 July 1993; Abadía, J., Ed.; Springer: Dordrecht, The Netherlands, 1995; pp. 19–28. [Google Scholar]
- Konopiński, M.K. Shannon diversity index: A call to replace the original Shannon’s formula with unbiased estimator in the population genetics studies. PeerJ 2020, 8, e9391. [Google Scholar] [CrossRef]
- Keylock, C.J. Simpson diversity and the Shannon–Wiener index as special cases of a generalized entropy. Oikos 2005, 109, 203–207. [Google Scholar] [CrossRef]
- Wang, J.; Wang, H.; Zhang, C.; Wu, T.; Ma, Z.; Chen, Y. Phospholipid homeostasis plays an important role in fungal development, fungicide resistance and virulence in Fusarium graminearum. Phytopathol. Res. 2019, 1, 16. [Google Scholar] [CrossRef]
- Popa, I.; Solgadi, A.; Pin, D.; Watson, A.L.; Haftek, M.; Portoukalian, J. The Linoleic Acid Content of the Stratum Corneum of Ichthyotic Golden Retriever Dogs Is Reduced as Compared to Healthy Dogs and a Significant Part Is Oxidized in Both Free and Esterified Forms. Metabolites 2021, 11, 803. [Google Scholar] [CrossRef]
- Li, Q.; Cui, J.; Fang, C.; Liu, M.; Min, G.; Li, L. S-Adenosylmethionine Attenuates Oxidative Stress and Neuroinflammation Induced by Amyloid-β Through Modulation of Glutathione Metabolism. J. Alzheimer’s Dis. 2017, 58, 549–558. [Google Scholar] [CrossRef]
- Tsikas, D. Assessment of lipid peroxidation by measuring malondialdehyde (MDA) and relatives in biological samples: Analytical and biological challenges. Anal. Biochem. 2017, 524, 13–30. [Google Scholar] [CrossRef]
- Trivedi, P.; Leach, J.E.; Tringe, S.G.; Sa, T.; Singh, B.K. Plant–microbiome interactions: From community assembly to plant health. Nat. Rev. Microbiol. 2020, 18, 607–621. [Google Scholar] [CrossRef]
- Voges, M.J.E.E.E.; Bai, Y.; Schulze-Lefert, P.; Sattely, E.S. Plant-derived coumarins shape the composition of an Arabidopsis synthetic root microbiome. Proc. Natl. Acad. Sci. USA 2019, 116, 12558–12565. [Google Scholar] [CrossRef]
- Martínez-Medina, A.; Van Wees, S.C.M.; Pieterse, C.M.J. Airborne signals from Trichoderma fungi stimulate iron uptake responses in roots resulting in priming of jasmonic acid-dependent defences in shoots of Arabidopsis thaliana and Solanum lycopersicum. Plant Cell Environ. 2017, 40, 2691–2705. [Google Scholar] [CrossRef] [PubMed]
- Bolwell, G.P. Role of active oxygen species and NO in plant defence responses. Curr. Opin. Plant Biol. 1999, 2, 287–294. [Google Scholar] [CrossRef] [PubMed]
- Gülser, F.; Yavuz, H.İ.; Gökkaya, T.H.; Sedef, M. Effects of iron sources and doses on plant growth criteria in soybean seedlings. Eurasian J. Soil Sci. 2019, 8, 298–303. [Google Scholar] [CrossRef][Green Version]
- Kamran, R.V.; Vojodi Mehrabani, L.; Hassanpouraghdam, M.B.; Pessarakli, M. Effects of Foliar Application of FeSO4 and NaCl Salinity on Vegetative Growth, Antioxidant Enzymes Activity, and Malondialdehyde Content of Tanacetum balsamita L. Commun. Soil Sci. Plant Anal. 2017, 48, 1852–1859. [Google Scholar] [CrossRef]
- Fleurat-Lessard, P.; Dédaldéchamp, F.; Thibault, F.; Béré, E.; Roblin, G. Antifungal effects of iron sulfate on grapevine fungal pathogens. Sci. Hortic. 2011, 130, 517–523. [Google Scholar] [CrossRef]
- Polo-López, M.I.; Oller, I.; Fernández-Ibáñez, P. Benefits of photo-Fenton at low concentrations for solar disinfection of distilled water. A case study: Phytophthora capsici. Catal. Today 2013, 209, 181–187. [Google Scholar] [CrossRef]
- Romero-Puertas, M.C.; Terrón-Camero, L.C.; Peláez-Vico, M.Á.; Molina-Moya, E.; Sandalio, L.M. An update on redox signals in plant responses to biotic and abiotic stress crosstalk: Insights from cadmium and fungal pathogen interactions. J. Exp. Bot. 2021, 72, 5857–5875. [Google Scholar] [CrossRef] [PubMed]
- Herlihy, J.H.; Long, T.A.; McDowell, J.M. Iron homeostasis and plant immune responses: Recent insights and translational implications. J. Biol. Chem. 2020, 295, 13444–13457. [Google Scholar] [CrossRef] [PubMed]
- Adigun, O.A.; Pham, T.H.; Grapov, D.; Nadeem, M.; Jewell, L.E.; Cheema, M.; Galagedara, L.; Thomas, R. Phyto-oxylipin mediated plant immune response to colonization and infection in the soybean-Phytophthora sojae pathosystem. Front. Plant Sci. 2023, 14, 1141823. [Google Scholar] [CrossRef] [PubMed]
- Shao, X.; Zhu, Y.; Cao, S.; Wang, H.; Song, Y. Soluble Sugar Content and Metabolism as Related to the Heat-Induced Chilling Tolerance of Loquat Fruit During Cold Storage. Food Bioprocess Technol. 2013, 6, 3490–3498. [Google Scholar] [CrossRef]






| Microbe | Group | Chao1 Index | Shannon Index | Simpson Index | Coverage |
| Fungi | CK | 433.55 ± 14.96 b | 1.78 ± 0.07 b | 0.48 ± 0.03 a | 0.998 |
| F | 497.62 ± 44.05 ab | 3.30 ± 0.12 a | 0.14 ± 0.02 b | 0.999 | |
| FY | 566.37 ± 64.06 a | 3.70 ± 0.31 a | 0.07 ± 0.02 c | 0.999 | |
| Y | 431.56 ± 65.71 b | 1.67 ± 0.08 b | 0.52 ± 0.03 a | 0.999 | |
| Bacteria | CK | 3165.69 ± 140.28 ab | 5.92 ± 0.13 bc | 0.011 ± 0.0020 a | 0.987 |
| F | 2987.87 ± 18.23 b | 5.88 ± 0.02 c | 0.010 ± 0.0009 a | 0.987 | |
| FY | 3367.95 ± 239.63 a | 6.13 ± 0.16 a | 0.008 ± 0.001 ab | 0.987 | |
| Y | 3106.20 ± 180.22 ab | 6.10 ± 0.06 ab | 0.007 ± 0.0004 b | 0.988 |
Disclaimer/Publisher’s Note: The statements, opinions and data contained in all publications are solely those of the individual author(s) and contributor(s) and not of MDPI and/or the editor(s). MDPI and/or the editor(s) disclaim responsibility for any injury to people or property resulting from any ideas, methods, instructions or products referred to in the content. |
© 2023 by the authors. Licensee MDPI, Basel, Switzerland. This article is an open access article distributed under the terms and conditions of the Creative Commons Attribution (CC BY) license (https://creativecommons.org/licenses/by/4.0/).
Share and Cite
Du, G.; He, H.; Peng, J.; Li, X.; Liu, Z.; Liu, W.; Yang, Y.; Qi, Z. Ferrous Sulfate-Mediated Control of Phytophthora capsici Pathogenesis and Its Impact on Pepper Plant. Plants 2023, 12, 4168. https://doi.org/10.3390/plants12244168
Du G, He H, Peng J, Li X, Liu Z, Liu W, Yang Y, Qi Z. Ferrous Sulfate-Mediated Control of Phytophthora capsici Pathogenesis and Its Impact on Pepper Plant. Plants. 2023; 12(24):4168. https://doi.org/10.3390/plants12244168
Chicago/Turabian StyleDu, Gongfu, Huang He, Jiali Peng, Xiaoliang Li, Zhaohua Liu, Weixia Liu, Yan Yang, and Zhiqiang Qi. 2023. "Ferrous Sulfate-Mediated Control of Phytophthora capsici Pathogenesis and Its Impact on Pepper Plant" Plants 12, no. 24: 4168. https://doi.org/10.3390/plants12244168
APA StyleDu, G., He, H., Peng, J., Li, X., Liu, Z., Liu, W., Yang, Y., & Qi, Z. (2023). Ferrous Sulfate-Mediated Control of Phytophthora capsici Pathogenesis and Its Impact on Pepper Plant. Plants, 12(24), 4168. https://doi.org/10.3390/plants12244168
