Quantitative Proteomic Analysis Deciphers the Molecular Mechanism for Endosperm Nuclear Division in Early Rice Seed Development
Abstract
:1. Introduction
2. Results
2.1. OsCTPS1 Protein Accumulated in Developing Seeds at 1 DAP
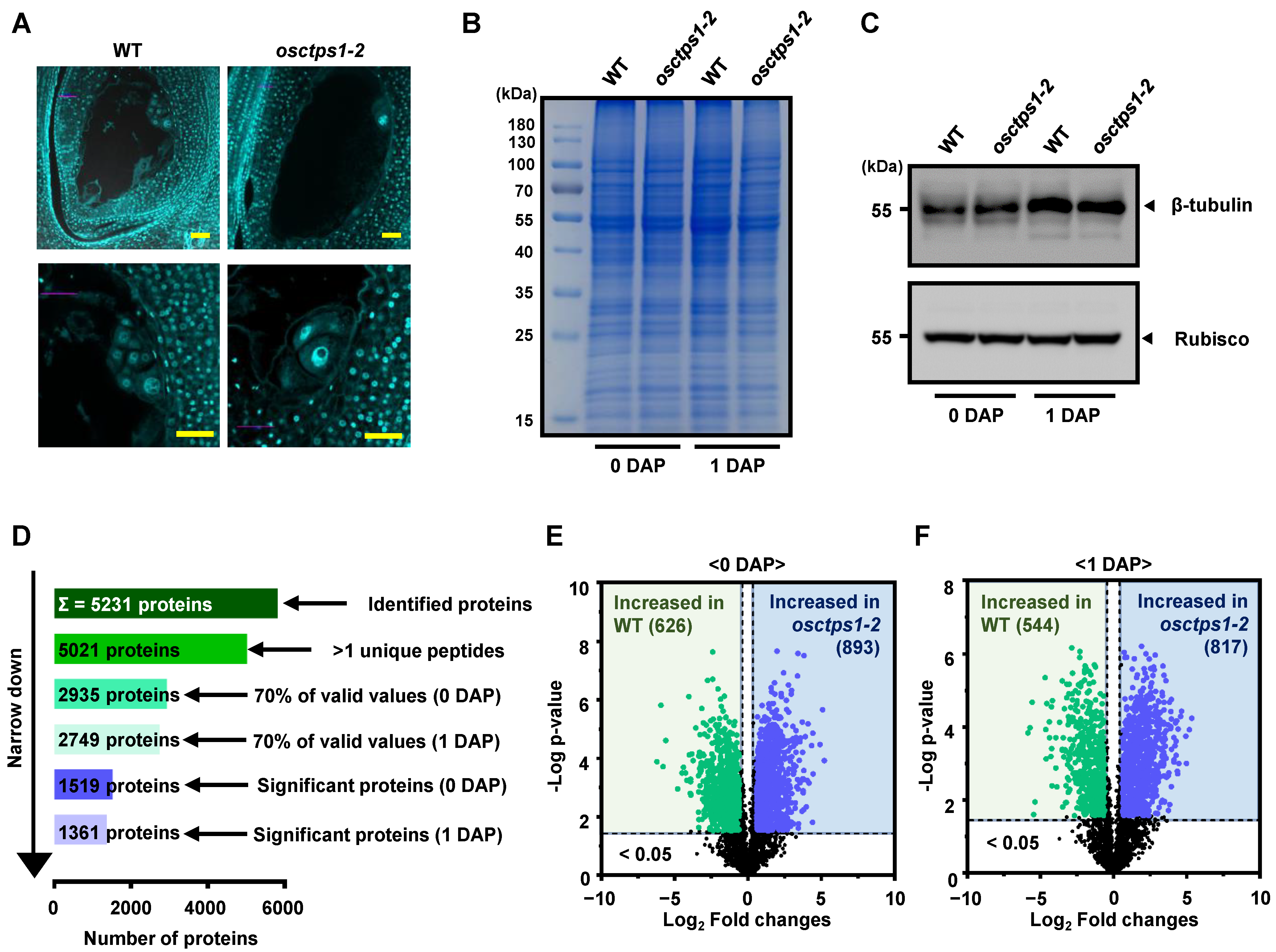
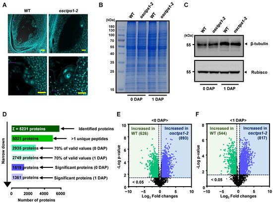
2.2. Label-Free Quantitative Proteomics Analysis in 0 and 1 DAP Rice Seeds
2.3. Functional Classification of Differentially Modulated Proteins in WT and osctps1-2 Seeds at 0 and 1 DAP Stages
2.4. CTPS1 Function in Seed Development Associated with Protein Stability
2.5. OsCTPS1 Protein Accumulated in Developing Seeds at 1 DAP
2.6. Minichromosome Maintenance (MCM) Proteins for DNA Replication Are Required for the Division of the Endosperm Nuclei
3. Discussion
4. Materials and Methods
4.1. Plant Materials and Growth Conditions
4.2. Vector Construction and Rice Transformation
4.3. RNA Isolation and Quantitative RT-PCR Analyses
4.4. Quantification of GFP Fluorescence Intensity
4.5. Total Protein Isolation and In-Solution Trypsin Digestion
4.6. Peptide Desalting and High pH Reversed-Phase Peptide Fractionation
4.7. LC-MS/MS Analysis
4.8. Data Analysis
Supplementary Materials
Author Contributions
Funding
Data Availability Statement
Conflicts of Interest
References
- Chaudhury, A.M.; Koltunow, A.; Payne, T.; Luo, M.; Tucker, M.R.; Dennis, E.S.; Peacock, W.J. Control of early seed development. Annu. Rev. Plant Biol. 2001, 17, 677–699. [Google Scholar] [CrossRef] [PubMed]
- Alam, I.; Batool, K.; Huang, Y.; Liu, J.; Ge, L. Developing genetic engineering techniques for control of seed size and yield. Int. J. Mol. Sci. 2022, 23, 13256. [Google Scholar] [CrossRef]
- Bayer, M.; Slane, D.; Jürgens, G. Early plant embryogenesis-dark ages or dark matter? Curr. Opin. Plant Biol. 2017, 35, 30–36. [Google Scholar] [CrossRef] [PubMed]
- Wang, W.; Xiong, H.; Sun, K.; Zhang, B.; Sun, M.X. New insights into cell-cell communications during seed development in flowering plants. J. Integr. Plant Biol. 2022, 64, 215–229. [Google Scholar] [CrossRef]
- Li, J.; Berger, F. Endosperm: Food for humankind and fodder for scientific discoveries. New Phytol. 2012, 195, 290–305. [Google Scholar] [CrossRef] [PubMed]
- Singh, A.; Mathan, J.; Yadav, A.; Goyal, A.K.; Chaudhury, A. Molecular and transcriptional regulation of seed development in cereals: Present status and future prospects. In Cereal Grains; IntechOpen: London, UK, 2021; Volume 1. [Google Scholar]
- Purugganan, M.D. Evolutionary insights into the nature of plant domestication. Curr. Biol. 2019, 29, R705–R714. [Google Scholar] [CrossRef]
- Zhou, Y.F.; Zhang, Y.C.; Sun, Y.M.; Yu, Y.; Lei, M.Q.; Yang, Y.W.; Lian, J.P.; Feng, Y.Z.; Zhang, Z.; Yang, L.; et al. The parent-of-origin lncRNA MISSEN regulates rice endosperm development. Nat. Commun. 2021, 12, 6525. [Google Scholar] [CrossRef]
- Boisnard-Lorig, C.; Colon-Carmona, A.; Bauch, M.; Hodge, S.; Doerner, P.; Bancharel, E.; Dumas, C.; Haseloff, J.; Berger, F. Dynamic analyses of the expression of the HISTONE::YFP fusion protein in Arabidopsis show that syncytial endosperm is divided in mitotic domains. Plant Cell 2001, 13, 495–509. [Google Scholar] [CrossRef]
- Olsen, O.A.; Linnestad, C.; Nichols, S.E. Developmental biology of the cereal endosperm. Trends Plant Sci. 1999, 4, 253–257. [Google Scholar] [CrossRef] [PubMed]
- Otegui, M.; Staehelin, L.A. Cytokinesis in flowering plants: More than one way to divide a cell. Curr. Opin. Plant Biol. 2000, 3, 493–502. [Google Scholar] [CrossRef]
- Lopes, M.A.; Larkins, B.A. Endosperm origin, development, and function. Plant Cell 1993, 5, 1383–1399. [Google Scholar]
- Yoon, J.; Cho, L.H.; Kim, S.R.; Tun, W.; Peng, X.; Pasriga, R.; Moon, S.; Hong, W.J.; Ji, H.; Jung, K.H.; et al. CTP synthase is essential for early endosperm development by regulating nuclei spacing. Plant Biotechnol. J. 2021, 19, 2177–2191. [Google Scholar] [CrossRef]
- Adams, S.; Vinkenoog, R.; Spielman, M.; Dickinson, H.G.; Scott, R.J. Parent-of-origin effects on seed development in Arabidopsis thaliana require DNA methylation. Development 2000, 127, 2493–2502. [Google Scholar] [CrossRef]
- Xiao, W.; Brown, R.C.; Lemmon, B.E.; Harada, J.J.; Goldberg, R.B.; Fischer, R.L. Regulation of seed size by hypomethylation of maternal and paternal genomes. Plant Physiol. 2006, 142, 1160–1168. [Google Scholar] [CrossRef]
- Pignocchi, C.; Minns, G.E.; Nesi, N.; Koumproglou, R.; Kitsios, G.; Benning, C.; Lloyd, C.W.; Doonan, J.H.; Hills, M.J. ENDOSPERM DEFECTIVE1 is a novel microtubule-associated protein essential for seed development in Arabidopsis. Plant Cell 2009, 21, 90–105. [Google Scholar] [CrossRef]
- Figueiredo, D.D.; Batista, R.A.; Roszak, P.J.; Köhler, C. Auxin production couples endosperm development to fertilization. Nat. Plants 2015, 1, 15184. [Google Scholar] [CrossRef]
- Gehring, M.; Satyaki, P.R. Endosperm and imprinting, inextricably linked. Plant Physiol. 2017, 173, 143–154. [Google Scholar] [CrossRef]
- Figueiredo, D.D.; Köhler, C. Auxin: A molecular trigger of seed development. Genes Dev. 2018, 32, 479–490. [Google Scholar] [CrossRef] [PubMed]
- Batista, R.A.; Moreno-Romero, J.; Qiu, Y.; van Boven, J.; Santos-González, J.; Figueiredo, D.D.; Köhler, C. The MADS-box transcription factor PHERES1 controls imprinting in the endosperm by binding to domesticated transposons. eLife 2019, 8, e50541. [Google Scholar] [CrossRef] [PubMed]
- Hara, T.; Katoh, H.; Ogawa, D.; Kagaya, Y.; Sato, Y.; Kitano, H.; Nagato, Y.; Ishikawa, R.; Ono, A.; Kinoshita, T.; et al. Rice SNF2 family helicase ENL1 is essential for syncytial endosperm development. Plant J. 2015, 81, 1–12. [Google Scholar] [CrossRef] [PubMed]
- Qi, D.; Wen, Q.; Meng, Z.; Yuan, S.; Guo, H.; Zhao, H.; Cui, S. OsLFR is essential for early endosperm and embryo development by interacting with SWI/SNF complex members in Oryza sativa. Plant J. 2020, 104, 901–916. [Google Scholar] [CrossRef] [PubMed]
- Paul, P.; Dhatt, B.K.; Miller, M.; Folsm, J.J.; Wang, Z.; Krassvskaya, I.; Liu, K.; Sandhu, J.; Yu, H.; Zhang, C.; et al. MADS78 and MADS79 are essential regulators of early seed development in rice. Plant Physiol. 2020, 182, 933–948. [Google Scholar] [CrossRef] [PubMed]
- Zhou, X.; Guo, C.J.; Chang, C.C.; Zhong, J.; Hu, H.H.; Lu, G.M.; Liu, J.L. Structural basis for ligand binding modes of CTP synthase. Proc. Natl. Acad. Sci. USA 2021, 18, e2026621118. [Google Scholar] [CrossRef]
- Wu, T.Y.; Müller, M.; Gruissem, W.; Bhullar, N.K. Genome wide analysis of the transcriptional profiles in different regions of the developing rice grains. Rice 2020, 13, 62. [Google Scholar] [CrossRef] [PubMed]
- Cheng, X.; Pan, M.; E, Z.; Zhou, Y.; Niu, B.; Chen, C. The maternally expressed polycomb group gene OsEMF2a is essential for endosperm cellularization and imprinting in rice. Plant Commun. 2020, 2, 100092. [Google Scholar] [CrossRef] [PubMed]
- Guo, J.; Liu, J.; Wei, Q.; Wang, R.; Yang, W.; Ma, Y.; Chen, G.; Yu, Y. Proteomes and Ubiquitylomes Analysis Reveals the Involvement of Ubiquitination in Protein Degradation in Petunias. Plant Physiol. 2017, 73, 668–687. [Google Scholar] [CrossRef]
- Kim, T.W.; Park, C.H.; Hsu, C.C.; Kim, Y.W.; Ko, Y.W.; Zhang, Z.; Zhu, J.Y.; Hsiao, Y.C.; Branon, T.; Kaasik, K.; et al. Mapping the signaling network of BIN2 kinase using TurboID-mediated biotin labeling and phosphoproteomics. Plant Cell 2023, 35, 975–993. [Google Scholar] [CrossRef]
- Chen, K.; Zhang, J.; Tastan, O.Y.; Deussen, Z.A.; Siswick, M.Y.; Liu, J.L. Glutamine analogs promote cytoophidium assembly in human and Drosophila cells. J. Genet. Genom. 2011, 38, 391–402. [Google Scholar] [CrossRef]
- Yang, Y.P.; Hu, L.F.; Zheng, H.F.; Mao, C.J.; Hu, W.D.; Xiong, K.P.; Wang, F.; Liu, C.F. Application and interpretation of current autophagy inhibitors and activators. Acta Pharmacol. Sin. 2013, 34, 625–635. [Google Scholar] [CrossRef]
- Sun, Z.; Liu, J.L. Forming cytoophidia prolongs the half-life of CTP synthase. Cell Discov. 2019, 5, 32. [Google Scholar] [CrossRef]
- Noree, C.; Sato, B.K.; Broyer, R.M.; Wilhelm, J.E. Identification of novel filament-forming proteins in Saccharomyces cerevisiae and Drosophila melanogaster. J. Cell Biol. 2010, 190, 541–551. [Google Scholar] [CrossRef] [PubMed]
- Hong, W.J.; Kim, Y.J.; Kim, E.J.; Chandran, A.K.N.; Moon, S.; Gho, Y.S.; Yoou, M.H.; Kim, S.T.; Jung, K.H. CAFRI-Rice: CRISPR applicable functional redundancy inspector to accelerate functional genomics in rice. Plant J. 2020, 104, 532–545. [Google Scholar] [CrossRef] [PubMed]
- Olsen, O.A. Nuclear endosperm development in cereals and Arabidopsis thaliana. Plant Cell 2004, 16, S214–S227. [Google Scholar] [CrossRef] [PubMed]
- Noree, C.; Monfort, E.; Shiau, A.K.; Wilhelm, J.E. Common regulatory control of CTP synthase enzyme activity and filament formation. Mol. Biol. Cell 2014, 25, 2282–2290. [Google Scholar] [CrossRef] [PubMed]
- Yang, W.L.; Carman, G.M. Phosphorylation and regulation of CTP synthetase from Saccharomyces cerevisiae by protein kinase A. J. Biol. Chem. 1996, 271, 28777–28783. [Google Scholar] [CrossRef] [PubMed]
- Choi, M.G.; Carman, G.M. Phosphorylation of human CTP synthetase 1 by protein kinase A: Identification of Thr455 as a major site of phosphorylation. J. Biol. Chem. 2007, 282, 5367–5377. [Google Scholar] [CrossRef] [PubMed]
- Higgins, M.J.; Graves, P.R.; Graves, L.M. Regulation of human cytidine triphosphate synthetase 1 by glycogen synthase kinase 3. J. Biol. Chem. 2007, 282, 29493–29503. [Google Scholar] [CrossRef]
- Ni, D.; Sozzani, R.; Blanchet, S.; Domenichini, S.; Reuzeau, C.; Cella, R.; Bergounioux, C.; Raynaud, C. The Arabidopsis MCM2 gene is essential to embryo development and its over-expression alters root meristem function. New Phytol. 2009, 184, 311–322. [Google Scholar] [CrossRef]
- Huang, R.; Shu, S.; Liu, M.; Wang, C.; Jiang, B.; Jinag, J.; Yang, C.; Zhang, S. Nuclear prohibitin3 maintains genome integrity and cell proliferation in the root meristem through minichromosome maintenance 2. Plant Physiol. 2019, 179, 1669–1691. [Google Scholar] [CrossRef]
- Yi, J.; An, G. Utilization of T-DNA tagging lines in rice. J. Plant Biol. 2013, 56, 85–90. [Google Scholar] [CrossRef]
- Naito, Y.; Hino, K.; Bono, H.; Ui-Tei, K. CRISPRdirect: Software for designing CRISPR/Cas9 guide RNA with reduced off-target sites. Bioinformatics 2015, 31, 1120–1123. [Google Scholar] [CrossRef] [PubMed]
- Cho, L.H.; Yoon, J.; Tun, W.; Baek, G.; Peng, X.; Hong, W.J.; Mori, I.C.; Hojo, Y.; Matsuura, T.; Kim, S.R.; et al. Cytokinin increases vegetative growth periods by suppressing florigens expression in rice and maize. Plant J. 2022, 110, 1619–1635. [Google Scholar] [CrossRef] [PubMed]
- Cho, L.H.; Yoon, J.; Pasriga, R.; An, G. Homodimerization of Ehd1 is required to induce flowering in rice. Plant Physiol. 2016, 170, 2159–2171. [Google Scholar] [CrossRef]
- Min, C.W.; Lee, S.H.; Cheon, Y.E.; Han, W.Y.; Ko, J.M.; Kang, H.W.; Kim, Y.C.; Agrawal, G.K.; Rakwal, R.; Gupta, R.; et al. In-depth proteomic analysis of Glycine max seeds during controlled deterioration treatment reveals a shift in seed metabolism. J. Proteomics 2017, 169, 124–135. [Google Scholar] [CrossRef]
- Wiśniewski, J.R.; Zougman, A.; Nagaraj, N.; Mann, M. Universal sample preparation method for proteome analysis. Nat. Methods 2009, 6, 359–362. [Google Scholar] [CrossRef] [PubMed]
- Min, C.W.; Hyeon, H.; Gupta, R.; Park, J.; Cheon, Y.E.; Lee, G.H.; Jang, J.W.; Ryu, H.W.; Lee, B.W.; Park, S.U.; et al. Integrated proteomics and metabolomics analysis highlights correlative metabolite-protein networks in soybean seeds subjected to warm-water soaking. J. Agri. Food Chem. 2020, 68, 8057–8067. [Google Scholar] [CrossRef]
- Gupta, R.; Min, C.W.; Son, S.; Lee, G.H.; Jang, J.W.; Kwon, S.W.; Park, S.R.; Kim, S.T. Comparative proteome profiling of susceptible and resistant rice cultivars identified an arginase involved in rice defense against Xanthomonas oryzae pv. oryzae. Plant Physiol. Biochem. 2022, 171, 105–114. [Google Scholar] [CrossRef]
- Nguyen, T.V.; Gupta, R.; Annas, D.; Yoon, J.; Kim, Y.J.; Lee, G.H.; Jang, J.W.; Park, K.H.; Rakwal, R.; Jung, K.H.; et al. An integrative approach for the efficient extraction and solubilization of rice microsomal membrane proteins for high-throughput proteomics. Front. Plant Sci. 2021, 12, 723369. [Google Scholar] [CrossRef]
- Min, C.W.; Jang, J.W.; Lee, G.H.; Gupta, R.; Yoon, J.; Park, H.J.; Cho, H.S.; Park, S.R.; Kown, S.W.; Cho, L.H.; et al. TMT-based quantitative membrane proteomics identified PRRs potentially involved in the perception of MSP1 in rice leaves. J. Proteomics 2022, 267, 104687. [Google Scholar] [CrossRef]
- Perez-Riverol, Y.; Csordas, A.; Bai, J.; Bernal-Llinarers, M.; Hewapathirana, S.; Kundu, D.; Inuganti, A.; Griss, J.; Mayer, G.; Eisenacher, M.; et al. The PRIDE database and related tools and resources in 2019: Improving support for quantification data. Nucleic Acid Res. 2018, 47, D442–D450. [Google Scholar] [CrossRef]
- Tyanova, S.; Temu, T.; Cox, J. The MaxQuant computational platform for mass spectrometry-based shotgun proteomics. Nat. Protoc. 2016, 11, 2301–2319. [Google Scholar] [CrossRef] [PubMed]
- Tyanova, S.; Temu, T.; Sinitcyn, P.; Carlson, A.; Hein, M.Y.; Geiger, T.; Mann, M.; Cox, M. The Perseus computational platform for comprehensive analysis of (prote)omics data. Nat. Methods 2016, 13, 731–740. [Google Scholar] [CrossRef] [PubMed]
- Yu, C.S.; Cheng, C.W.; Su, W.C.; Chang, K.C.; Huang, S.W.; Hwang, J.K.; Lu, C.H. CELLO2GO: A web server for protein subcellular localization prediction with functional gene ontology annotation. PLoS ONE 2014, 9, e99368. [Google Scholar] [CrossRef] [PubMed]






Disclaimer/Publisher’s Note: The statements, opinions and data contained in all publications are solely those of the individual author(s) and contributor(s) and not of MDPI and/or the editor(s). MDPI and/or the editor(s) disclaim responsibility for any injury to people or property resulting from any ideas, methods, instructions or products referred to in the content. |
© 2023 by the authors. Licensee MDPI, Basel, Switzerland. This article is an open access article distributed under the terms and conditions of the Creative Commons Attribution (CC BY) license (https://creativecommons.org/licenses/by/4.0/).
Share and Cite
Yoon, J.; Min, C.W.; Kim, J.; Baek, G.; Kim, D.; Jang, J.W.; Gupta, R.; Kim, S.T.; Cho, L.-H. Quantitative Proteomic Analysis Deciphers the Molecular Mechanism for Endosperm Nuclear Division in Early Rice Seed Development. Plants 2023, 12, 3715. https://doi.org/10.3390/plants12213715
Yoon J, Min CW, Kim J, Baek G, Kim D, Jang JW, Gupta R, Kim ST, Cho L-H. Quantitative Proteomic Analysis Deciphers the Molecular Mechanism for Endosperm Nuclear Division in Early Rice Seed Development. Plants. 2023; 12(21):3715. https://doi.org/10.3390/plants12213715
Chicago/Turabian StyleYoon, Jinmi, Cheol Woo Min, Jiyoung Kim, Gibeom Baek, Dohyeon Kim, Jeong Woo Jang, Ravi Gupta, Sun Tae Kim, and Lae-Hyeon Cho. 2023. "Quantitative Proteomic Analysis Deciphers the Molecular Mechanism for Endosperm Nuclear Division in Early Rice Seed Development" Plants 12, no. 21: 3715. https://doi.org/10.3390/plants12213715
APA StyleYoon, J., Min, C. W., Kim, J., Baek, G., Kim, D., Jang, J. W., Gupta, R., Kim, S. T., & Cho, L.-H. (2023). Quantitative Proteomic Analysis Deciphers the Molecular Mechanism for Endosperm Nuclear Division in Early Rice Seed Development. Plants, 12(21), 3715. https://doi.org/10.3390/plants12213715

