Coordination of m6A mRNA Methylation and Gene Transcriptome in Sugarcane Response to Drought Stress
Abstract
:1. Introduction
2. Results
2.1. m6A Methylation Is Abundant in Sugarcane Leaf mRNA
2.2. Characterization of m6A mRNA Methylation in Sugarcane
2.3. The m6A Methylation Responses to Drought Stress in Sugarcane
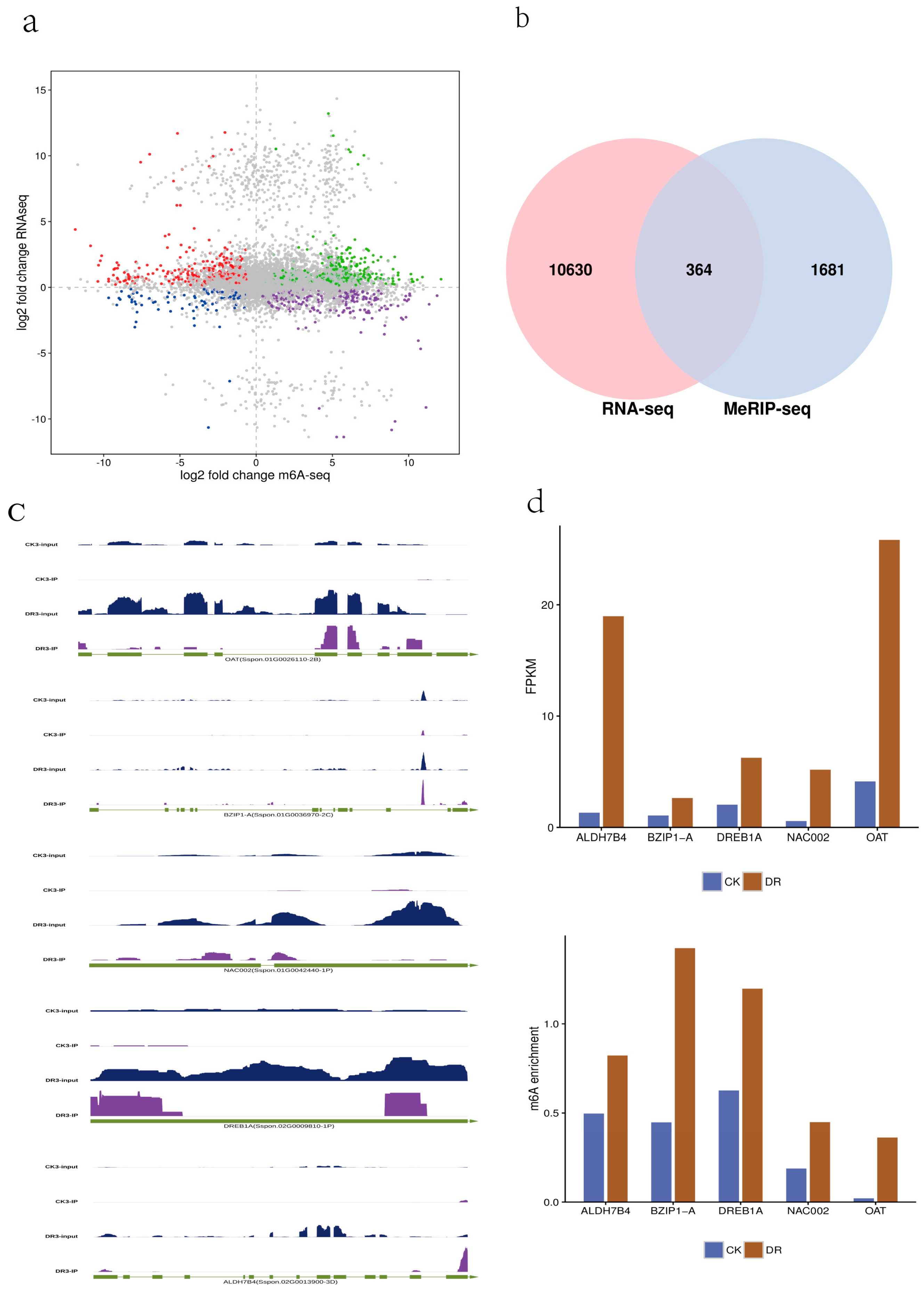
2.4. m6A Modification Regulates mRNA Abundance by Regulating the Stability of Drought-Tolerance Transcripts
2.5. Changes in m6A Methylation-Related Genes in Response to Drought Stress in Sugarcane
2.6. Real-Time Quantitative PCR
3. Discussion
4. Materials and Methods
4.1. Plant Materials and RNA Isolation
4.2. RNA Isolation and Library Construction
4.3. Processing of Raw Data
4.4. Quantitative Real-Time PCR (qRT-PCR) Validation
5. Conclusions
Supplementary Materials
Author Contributions
Funding
Data Availability Statement
Acknowledgments
Conflicts of Interest
References
- Anderson, S.J.; Kramer, M.C.; Gosai, S.J.; Yu, X.; Vandivier, L.E.; Nelson, A.D.; Anderson, Z.D.; Beilstein, M.A.; Fray, R.G.; Lyons, E.; et al. N6-methyladenosine inhibits local ribonucleolytic cleavage to stabilize mRNAs in Arabidopsis. Cell Rep. 2018, 25, 1146–1157. [Google Scholar] [CrossRef] [PubMed]
- Zhang, F.; Zhang, Y.C.; Liao, J.Y.; Yu, Y.; Zhou, Y.F.; Feng, Y.Z.; Yang, Y.W.; Lei, M.Q.; Bai, M.; Wu, H.; et al. The subunit of RNA N6-methyladenosine methyltransferase OsFIP regulates early degeneration of microspores in rice. PLoS Genet. 2019, 15, e1008120. [Google Scholar] [CrossRef]
- Luo, G.Z.; MacQueen, A.; Zheng, G.; Duan, H.; Dore, L.C.; Lu, Z.; Liu, J.; Chen, K.; Jia, G.; Bergelson, J.; et al. Unique features of the m6A methylome in Arabidopsis thaliana. Nat. Commun. 2014, 5, 1–8. [Google Scholar] [CrossRef]
- Wang, Z.; Tang, K.; Zhang, D.; Wan, Y.; Wen, Y.; Lu, Q.; Wang, L. High-throughput m6A-seq reveals RNA m6A methylation patterns in the chloroplast and mitochondria transcriptomes of Arabidopsis thaliana. PLoS ONE 2017, 12, e0185612. [Google Scholar] [CrossRef]
- Parker, M.T.; Knop, K.; Sherwood, A.V.; Schurch, N.J.; Mackinnon, K.; Gould, P.D.; Hall, A.J.W.; Barton, G.J.; Simpson, G.G. Nanopore direct RNA sequencing maps the complexity of Arabidopsis mRNA processing and m6A modification. eLife 2020, 9, e49658. [Google Scholar] [CrossRef]
- Tzafrir, I.; Dickerman, A.; Brazhnik, O.; Nguyen, Q.; McElver, J.; Frye, C.; Patton, D.; Meinke, D. The Arabidopsis SeedGenes project. Nucleic Acids Res. 2003, 31, 90–93. [Google Scholar] [CrossRef]
- Yu, Q.; Liu, S.; Yu, L.; Xiao, Y.; Zhang, S.; Wang, X.; Xu, Y.; Yu, H.; Li, Y.; Yang, J.; et al. RNA demethylation increases the yield and biomass of rice and potato plants in field trials. Nat. Biotechnol. 2021, 39, 1581–1588. [Google Scholar] [CrossRef]
- Duan, H.C.; Wei, L.H.; Zhang, C.; Wang, Y.; Chen, L.; Lu, Z.; Chen, P.R.; He, C.; Jia, G. ALKBH10B is an RNA N6-methyladenosine demethylase affecting Arabidopsis Floral transition. Plant Cell 2017, 29, 2995–3011. [Google Scholar] [CrossRef]
- Zheng, H.; Sun, X.; Li, J.; Song, Y.; Song, J.; Wang, F.; Liu, L.; Zhang, X.; Sui, N. Analysis of N6-methyladenosine reveals a new important mechanism regulating the salt tolerance of sweet sorghum. Plant Sci. 2021, 304, 110801. [Google Scholar] [CrossRef]
- Hu, J.; Cai, J.; Park, S.J.; Lee, K.; Li, Y.; Chen, Y.; Yun, J.; Xu, T.; Kang, H. N6-methyladenosine mRNA methylation is important for salt stress tolerance in Arabidopsis. Plant J. 2021, 106, 1759–1775. [Google Scholar] [CrossRef]
- Cheng, Q.; Wang, P.; Wu, G.; Wang, Y.; Tan, J.; Li, C.; Zhang, X.; Liu, S.; Huang, S.; Huang, T.; et al. Coordination of m6A mRNA methylation and gene transcriptome in rice response to cadmium stress. Rice 2021, 14, 62. [Google Scholar] [CrossRef] [PubMed]
- Yang, D.; Xu, H.; Liu, Y.; Li, M.; Ali, M.; Xu, X.; Lu, G. RNA N6-Methyladenosine Responds to low-temperature stress in tomato anthers. Front. Plant Sci. 2021, 12, 687826. [Google Scholar] [CrossRef] [PubMed]
- Zhang, G.; Lv, Z.; Diao, S.; Liu, H.; Duan, A.; He, C.; Zhang, J. Unique features of the m6A methylome and its response to drought stress in sea buckthorn (Hippophae rhamnoides Linn.). RNA Biol. 2021, 18, 794–803. [Google Scholar] [CrossRef] [PubMed]
- Gao, Y.; Liu, X.; Jin, Y.; Wu, J.; Li, S.; Li, Y.; Chen, B.; Zhang, Y.; Wei, L.; Li, W.; et al. Drought induces epitranscriptome and proteome changes in stem-differentiating xylem of Populus trichocarpa. Plant Physiol. 2022, 190, 459–479. [Google Scholar] [CrossRef]
- Wan, Y.; Tang, K.; Zhang, D.; Xie, S.; Zhu, X.; Wang, Z.; Lang, Z. Transcriptome-wide high-throughput deep m6A-seq reveals unique differential m6A methylation patterns between three organs in Arabidopsis thaliana. Genome Biol. 2015, 16, 272. [Google Scholar] [CrossRef]
- Miao, Z.; Zhang, T.; Qi, Y.; Song, J.; Han, Z.; Ma, C. Evolution of the RNA N6-methyladenosine methylome mediated by genomic duplication. Plant Physiol. 2020, 182, 345–360. [Google Scholar] [CrossRef]
- Shen, Y.Y.; Wang, X.F.; Wu, F.Q.; Du, S.Y.; Cao, Z.; Shang, Y.; Wang, X.L.; Peng, C.C.; Yu, X.C.; Zhu, S.Y.; et al. The Mg-chelatase H subunit is an abscisic acid receptor. Nature 2006, 443, 823–826. [Google Scholar] [CrossRef]
- Zhang, J.S.; Chen, Y.Q.; Guo, C.F.; Li, W.; Que, Y.X.; Chen, R.K.; Zhang, M.Q. Cloning of a water stress-induced δ-OAT gene from sugarcane. Redai Zuowu Xuebao Chinese J. Trop. Crop. 2009, 30, 1062–1067. [Google Scholar]
- Guiling, L.; Siyun, L.; Weiqun, L. Transcription factor NAC and its role in plant growth and development. Mol. Plant Breed. 2019, 17, 811–826. [Google Scholar] [CrossRef]
- Tran, L.-S.P.; Nakashima, K.; Sakuma, Y.; Simpson, S.D.; Fujita, Y.; Maruyama, K.; Fujita, M.; Seki, M.; Shinozaki, K.; Yamaguchi-Shinozaki, K. Isolation and functional analysis of Arabidopsis stress-inducible NAC transcription factors that bind to a drought-responsive cis-element in the early responsive to dehydration stress 1 promoter. Plant Cell 2004, 16, 2481–2498. [Google Scholar] [CrossRef]
- Zhang, J.S.; Guo, C.F.; Wang, B.M.; Zhang, M.Q.; Chen, Y.Q.; Chen, R.K. Cloning and expression analysis of a water stress-induced ALDH gene from sugarcane. Sci. Agric. Sin. 2019, 42, 2676–2685. [Google Scholar] [CrossRef]
- Huang, X.S.; Liu, J.H.; Chen, X.J. Overexpression of PtrABF gene, a bZIP transcription factor isolated from Poncirus trifoliata, enhances dehydration and drought tolerance in tobacco via scavenging ROS and modulating expression of stress-responsive genes. BMC Plant Biol. 2010, 10, 230. [Google Scholar] [CrossRef]
- Ditt, R.F.; Gentile, A.; Tavares, R.G.; Camargo, S.R.; Fernandez, J.H.; da Silva, M.J.; Menossi, M. Analysis of the stress-inducible transcription factor SsNAC23 in sugarcane plants. Sci. Agric. 2011, 68, 454–461. [Google Scholar] [CrossRef]
- Augustine, S.M.; Narayan, J.A.; Syamaladevi, D.P.; Appunu, C.; Chakravarthi, M.; Ravichandran, V.; Subramonian, N. Erianthus arundinaceus HSP70 (EaHSP70) overexpression increases drought and salinity tolerance in sugarcane (Saccharum spp. hybrid). Plant Sci. 2015, 232, 23–34. [Google Scholar] [CrossRef]
- Wei, Y.; Lin, M.; Oliver, D.J. The roles of aldehyde dehydrogenases (ALDHs) in the PDH bypass of Arabidopsis. BMC Biochem. 2009, 10, 7. [Google Scholar] [CrossRef]
- Kumar, T.; Uzma; Khan, M.R.; Abbas, Z.; Ali, G.M. Genetic Improvement of sugarcane for drought and salinity stress tolerance using Arabidopsis vacuolar pyrophosphatase (AVP1) Gene. Mol. Biotechnol. 2014, 56, 199–209. [Google Scholar] [CrossRef]
- Mohanan, M.V.; Pushpanathan, A.; Sasikumar, S.P.T.; Selvarajan, D.; Jayanarayanan, A.N.; Arun Kumar, R.; Ramalingam, S.; Karuppasamy, S.N.; Subbiah, R.; Ram, B.; et al. Ectopic expression of DJ-1/PfpI domain containing Erianthus arundinaceus Glyoxalase III (EaGly III) enhances drought tolerance in sugarcane. Plant Cell Rep. 2020, 39, 1581–1594. [Google Scholar] [CrossRef]
- Wang, L.; Liu, F.; Dai, M.J.; Sun, T.T.; Su, W.H.; Wang, C.F.; Zhang, X.; Mao, H.Y.; Su, Y.C.; Que, Y.X. Cloning and expression characteristic analysis of ScWRKY4 gene in sugarcane. Acta Agron. Sin. 2018, 44, 1367. [Google Scholar] [CrossRef]
- Li, C.; Sun, H.; Chen, A.; Ning, X.; Wu, H.; Qin, S.; Xue, Q.; Zhao, J. Identification and characterization of an intracellular Cu, Zn-superoxide dismutase (icCu/Zn-SOD) gene from clam Venerupis philippinarum. Fish Shellfish. Immunol. 2010, 28, 499–503. [Google Scholar] [CrossRef]
- Agarwal, P.K.; Agarwal, P.; Reddy, M.K.; Sopory, S.K. Role of DREB transcription factors in abiotic and biotic stress tolerance in plants. Plant Cell Rep. 2006, 25, 1263–1274. [Google Scholar]
- Augustine, S.M.; Narayan, J.A.; Syamaladevi, D.P.; Appunu, C.; Chakravarthi, M.; Ravichandran, V.; Tuteja, N.; Subramonian, N. Overexpression of EaDREB2 and pyramiding of EaDREB2 with the pea DNA helicase gene (PDH45) enhance drought and salinity tolerance in sugarcane (Saccharum spp. hybrid). Plant Cell Rep. 2015, 34, 247–263. [Google Scholar] [CrossRef] [PubMed]
- Huang, X.; Liang, Y.; Zhang, R.; Zhang, B.; Song, X.; Liu, J.; Lu, M.; Qin, Z.; Li, D.; Li, S.; et al. Genome-wide identification of the PP2C gene family and analyses with their expression profiling in response to cold Stress in wild sugarcane. Plants 2023, 12, 2418. [Google Scholar] [CrossRef] [PubMed]
- Harn, C.; Daie, J. Regulation of the cytosolic fructose-1,6-bisphosphatase by post-translational modification and protein Level in drought-stressed leaves of sugarbeet. Plant Cell Physiol. 1992, 33, 763–770. [Google Scholar] [CrossRef]
- Jacobs, A.T.; Marnett, L.J. Systems analysis of protein modification and cellular responses induced by electrophile stress. Accounts Chem. Res. 2010, 43, 673–683. [Google Scholar] [CrossRef] [PubMed]
- Missihoun, T.D.; Hou, Q.; Mertens, D.; Bartels, D. Sequence and functional analyses of the aldehyde dehydrogenase 7B4 gene promoter in Arabidopsis thaliana and selected Brassicaceae: Regulation patterns in response to wounding and osmotic stress. Planta 2014, 239, 1281–1298. [Google Scholar] [CrossRef] [PubMed]
- Lin, M.; Behal, R.; Oliver, D.J. Disruption of plE2, the gene for the E2 subunit of the plastid pyruvate dehydrogenase complex, in Arabidopsis causes an early embryo lethal phenotype. Plant Mol. Biol. 2003, 52, 865–872. [Google Scholar] [CrossRef] [PubMed]
- Ke, J.; Behal, R.H.; Back, S.L.; Nikolau, B.J.; Wurtele, E.S.; Oliver, D.J. The role of pyruvate dehydrogenase and acetyl-coenzyme a synthetase in fatty acid synthesis in developing Arabidopsis seeds. Plant Physiol. 2000, 123, 497–508. [Google Scholar] [CrossRef]
- Jaleel, C.A.; Manivannan, P.; Sankar, B.; Kishorekumar, A.; Gopi, R.; Somasundaram, R.; Panneerselvam, R. Induction of drought stress tolerance by ketoconazole in Catharanthus roseus is mediated by enhanced antioxidant potentials and secondary metabolite accumulation. Colloids Surfaces B Biointerfaces 2007, 60, 201–206. [Google Scholar] [CrossRef]
- Du, X.; Fang, T.; Liu, Y.; Huang, L.; Wang, X.; Zhang, J.; Cui, Y.; Zang, M.; Wang, G.; Fu, J.; et al. Global profiling of alternative splicing in callus induction of immature maize embryo. Vitr. Cell. Dev. Biol.—Plant 2020, 56, 159–168. [Google Scholar] [CrossRef]
- Dominissini, D.; Moshitch-Moshkovitz, S.; Schwartz, S.; Salmon-Divon, M.; Ungar, L.; Osenberg, S.; Cesarkas, K.; Jacob-Hirsch, J.; Amariglio, N.; Kupiec, M.; et al. Topology of the human and mouse m6A RNA methylomes revealed by m6A-seq. Nature 2012, 485, 201–206. [Google Scholar] [CrossRef]
- Li, Y.; Wang, X.; Li, C.; Hu, S.; Yu, J.; Song, S. Transcriptome-wide N6-methyladenosine profiling of rice callus and leaf reveals the presence of tissue-specific competitors involved in selective mRNA modification. RNA Biol. 2014, 11, 1180–1188. [Google Scholar] [CrossRef] [PubMed]
- Meyer, K.D.; Saletore, Y.; Zumbo, P.; Elemento, O.; Mason, C.E.; Jaffrey, S.R. Comprehensive analysis of mRNA methylation reveals enrichment in 3′ UTRs and near stop codons. Cell 2012, 149, 1635–1646. [Google Scholar] [CrossRef] [PubMed]
- Bhatnagar-Mathur, P.; Vadez, V.; Sharma, K.K. Transgenic approaches for abiotic stress tolerance in plants: Retrospect and prospects. Plant Cell Rep. 2008, 27, 411–424. [Google Scholar] [CrossRef] [PubMed]
- Amudha, J.; Balasubramani, G. Recent molecular advances to combat abiotic stress tolerance in crop plants. Biotechnol. Mol. Biol. Rev. 2011, 6, 31–58. [Google Scholar]
- Narayan, J.A.; Manoj, V.M.; Nerkar, G.; Chakravarthi, M.; Dharshini, S.; Subramonian, N.; Premachandran, M.N.; Valarmathi, R.; Kumar, R.A.; Gomathi, R.; et al. Transgenic sugarcane with higher levels of BRK1 showed improved drought tolerance. Plant Cell Rep. 2023, 42, 1–18. [Google Scholar] [CrossRef]
- Li, J.; Phan, T.T.; Li, Y.R.; Xing, Y.X.; Yang, L.T. Isolation, Transformation and overexpression of sugarcane SoP5CS gene for drought tolerance improvement. Sugar Tech 2018, 20, 464–473. [Google Scholar] [CrossRef]
- Anunanthini, P.; Manoj, V.M.; Padmanabhan, T.S.S.; Dhivya, S.; Narayan, J.A.; Appunu, C.; Sathishkumar, R. In silico characterisation and functional validation of chilling tolerant divergence 1 (COLD1) gene in monocots during abiotic stress. Funct. Plant Biol. 2019, 46, 524. [Google Scholar] [CrossRef]
- Ramiro, D.A.; Melotto-Passarin, D.M.; Barbosa, M.d.A.; dos Santos, F.; Gomez, S.G.P.; Júnior, N.S.M.; Lam, E.; Carrer, H. Expression of Arabidopsis Bax Inhibitor-1 in transgenic sugarcane confers drought tolerance. Plant Biotechnol. J. 2016, 14, 1826–1837. [Google Scholar] [CrossRef]
- Clarancia, P.S.; Valarmathi, R.; Suresha, G.S.; Hemaprabha, G.; Appunu, C. Isolation and characterization of drought responsive Aldehyde dehydrogenase (ALDH) gene from drought tolerant wild relative of sugarcane, Erianthus arundinaceus. J. Sugarcane Res. 2021, 11, 180–190. [Google Scholar] [CrossRef]
- Shi, H.; Chen, L.; Ye, T.; Liu, X.; Ding, K.; Chan, Z. Modulation of auxin content in Arabidopsis confers improved drought stress resistance. Plant Physiol. Biochem. 2014, 82, 209–217. [Google Scholar] [CrossRef]
- Shang, Y.; Yan, L.; Liu, Z.Q.; Cao, Z.; Mei, C.; Xin, Q.; Wu, F.Q.; Wang, X.F.; Du, S.Y.; Jiang, T.; et al. The Mg-hhelatase H subunit of Arabidopsis antagonizes a group of WRKY transcription repressors to relieve ABA-responsive genes of inhibition. Plant Cell 2010, 22, 1909–1935. [Google Scholar] [CrossRef] [PubMed]
- Helt, G.A.; Nicol, J.W.; Erwin, E.; Blossom, E.; Blanchard, S.G.; Chervitz, S.A.; Harmon, C.; Loraine, A.E. Genoviz Software Development Kit: Java tool kit for building genomics visualization applications. BMC Bioinform. 2009, 10, 266. [Google Scholar] [CrossRef] [PubMed]
- Meng, J.; Cui, X.; Liu, H.; Zhang, L.; Zhang, S.; Rao, M.K.; Chen, Y.; Huang, Y. Unveiling the dynamics in RNA epigenetic regulations. In Proceedings of the 2013 IEEE International Conference on Bioinformatics and Biomedicine—IEEE BIBM 2013, Shanghai, China, 18–21 December 2013; pp. 139–144. [Google Scholar] [CrossRef]







| ID | Gene_ID | Gene Name | DMG | DEG | Reference |
|---|---|---|---|---|---|
| Sspon.01G0036970-2C | AGT17406.1 | bZIP | UP | UP | [22] |
| Sspon.01G0042440-1P | AGU13503.1 | NAC | DOWN | UP | [23] |
| Sspon.01G0052010-1P | XP_002465468.1 | HSP70 | DOWN | UP | [24] |
| Sspon.02G0013900-1A | AMS36872.1 | ALDH7 | DOWN | UP | [21,25] |
| Sspon.04G0016680-1T | XP_002453419.1 | AVP | DOWN | DOWN | [26] |
| Sspon.06G0009730-1A | XP_021321469.1 | GLYI-11 | DOWN | UP | [27] |
| Sspon.07G0010240-3C | OEL18927.1 | WRKY | UP | UP | [28] |
| Sspon.07G0024880-3D | AFO59568.1 | SODA | DOWN | UP | [29] |
| Sspon.08G0024020-1B | XP_002436386.1 | DREB | DOWN | UP | [30,31] |
| Sspon.01G0026110-2B | XP_002464174.1 | OAT | UP | UP | [18] |
| Sspon.07G0003250-3D | XP_002441446.2 | PP2C | DOWN | UP | [32] |
| Sspon.07G0007070-2B | XP_021304140.1 | cFBP | DOWN | UP | [33] |
Disclaimer/Publisher’s Note: The statements, opinions and data contained in all publications are solely those of the individual author(s) and contributor(s) and not of MDPI and/or the editor(s). MDPI and/or the editor(s) disclaim responsibility for any injury to people or property resulting from any ideas, methods, instructions or products referred to in the content. |
© 2023 by the authors. Licensee MDPI, Basel, Switzerland. This article is an open access article distributed under the terms and conditions of the Creative Commons Attribution (CC BY) license (https://creativecommons.org/licenses/by/4.0/).
Share and Cite
Wei, J.; Li, H.; Gui, Y.; Zhou, H.; Zhang, R.; Zhu, K.; Liu, X. Coordination of m6A mRNA Methylation and Gene Transcriptome in Sugarcane Response to Drought Stress. Plants 2023, 12, 3668. https://doi.org/10.3390/plants12213668
Wei J, Li H, Gui Y, Zhou H, Zhang R, Zhu K, Liu X. Coordination of m6A mRNA Methylation and Gene Transcriptome in Sugarcane Response to Drought Stress. Plants. 2023; 12(21):3668. https://doi.org/10.3390/plants12213668
Chicago/Turabian StyleWei, Jinju, Haibi Li, Yiyun Gui, Hui Zhou, Ronghua Zhang, Kai Zhu, and Xihui Liu. 2023. "Coordination of m6A mRNA Methylation and Gene Transcriptome in Sugarcane Response to Drought Stress" Plants 12, no. 21: 3668. https://doi.org/10.3390/plants12213668
APA StyleWei, J., Li, H., Gui, Y., Zhou, H., Zhang, R., Zhu, K., & Liu, X. (2023). Coordination of m6A mRNA Methylation and Gene Transcriptome in Sugarcane Response to Drought Stress. Plants, 12(21), 3668. https://doi.org/10.3390/plants12213668

