Genome-Wide Association Study and Genomic Prediction on Plant Architecture Traits in Sweet Corn and Waxy Corn
Abstract
1. Introduction
2. Results
2.1. Phenotypic Data Analysis Results
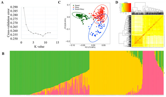
2.2. Results of SNP Characterization, LD Decay Distance, and Population Structure
2.3. Results of GWAS for Plant Architecture Traits
2.4. Candidate Genes Revealed by GWAS
2.5. Estimation of Genomic Prediction Accuracies
3. Discussion
4. Materials and Methods
4.1. Plant Material
4.2. Phenotyping and Experimental Design
4.3. Phenotypic Data Analysis
4.4. Genotyping and Genotypic Data Analysis
4.5. Analyses of Linkage Disequilibrium (LD), Population Structure, GWAS, and LD Block Analysis
4.6. Candidate Gene Identification and Annotation
4.7. Genomic Prediction Analysis
Supplementary Materials
Author Contributions
Funding
Data Availability Statement
Acknowledgments
Conflicts of Interest
References
- Su, C.; Wang, W.; Gong, S.; Zuo, J.; Li, S.; Xu, S. High Density Linkage Map Construction and Mapping of Yield Trait QTLs in Maize (Zea mays) Using the Genotyping-by-Sequencing (GBS) Technology. Front. Plant Sci. 2017, 8, 706. [Google Scholar] [CrossRef] [PubMed]
- Rouf Shah, T.; Prasad, K.; Kumar, P. Maize A potential source of human nutrition and health: A review. Cogent Food Agric. 2016, 2, 1166995. [Google Scholar] [CrossRef]
- Baveja, A.; Muthusamy, V.; Panda, K.K.; Zunjare, R.U.; Das, A.K.; Chhabra, R.; Mishra, S.J.; Mehta, B.K.; Saha, S.; Hossain, F. Development of multinutrient-rich biofortified sweet corn hybrids through genomics-assisted selection of shrunken2, opaque2, lcyE and crtRB1 genes. J. Appl. Genet. 2021, 62, 419–429. [Google Scholar] [CrossRef] [PubMed]
- Feng, X.; Pan, L.; Wang, Q.; Liao, Z.; Wang, X.; Zhang, X.; Guo, W.; Hu, E.; Li, J.; Xu, J.; et al. Nutritional and physicochemical characteristics of purple sweet corn juice before and after boiling. PLoS One 2020, 15, e233094. [Google Scholar] [CrossRef] [PubMed]
- Li, Z.; Hong, T.; Shen, G.; Gu, Y.; Guo, Y.; Han, J. Amino Acid Profiles and Nutritional Evaluation of Fresh Sweet–Waxy Corn from Three Different Regions of China. Nutrients 2022, 14, 3887. [Google Scholar] [CrossRef] [PubMed]
- Pan, Q.; Xu, Y.; Li, K.; Peng, Y.; Zhan, W.; Li, W.; Li, L.; Yan, J. The Genetic Basis of Plant Architecture in 10 Maize Recombinant Inbred Line Populations. Plant Physiol. 2017, 175, 858–873. [Google Scholar] [CrossRef] [PubMed]
- Lu, S.; Li, M.; Zhang, M.; Lu, M.; Wang, X.; Wang, P.; Liu, W. Genome-Wide Association Study of Plant and Ear Height in Maize. Trop. Plant Biol. 2020, 13, 262–273. [Google Scholar] [CrossRef]
- Gage, J.L.; Miller, N.D.; Spalding, E.P.; Kaeppler, S.M.; de Leon, N. TIPS: A system for automated image-based phenotyping of maize tassels. Plant Methods 2017, 13, 1–12. [Google Scholar] [CrossRef]
- Wartha, C.A.; Cargnelutti Filho, A.; Lúcio, A.D.; Follmann, D.N.; Kleinpaul, J.A.; Simões, F.M. Sample sizes to estimate mean values for tassel traits in maize genotypes. Genet. Mol. Res. 2016, 15, 1–13. [Google Scholar] [CrossRef]
- Cao, Y.; Zhong, Z.; Wang, H.; Shen, R. Leaf angle: A target of genetic improvement in cereal crops tailored for high-density planting. Plant Biotechnol. J. 2022, 20, 426–436. [Google Scholar] [CrossRef]
- Riedelsheimer, C.; Lisec, J.; Czedik-Eysenberg, A.; Sulpice, R.; Flis, A.; Grieder, C.; Altmann, T.; Stitt, M.; Willmitzer, L.; Melchinger, A.E. Genome-wide association mapping of leaf metabolic profiles for dissecting complex traits in maize. Proc. Natl. Acad. Sci. USA 2012, 109, 8872–8877. [Google Scholar] [CrossRef] [PubMed]
- Wang, B.; Lin, Z.; Li, X.; Zhao, Y.; Zhao, B.; Wu, G.; Ma, X.; Wang, H.; Xie, Y.; Li, Q.; et al. Genome-wide selection and genetic improvement during modern maize breeding. Nat. Genet. 2020, 52, 565–571. [Google Scholar] [CrossRef] [PubMed]
- Li, N.; Lin, B.; Wang, H.; Li, X.; Yang, F.; Ding, X.; Yan, J.; Chu, Z. Natural variation in ZmFBL41 confers banded leaf and sheath blight resistance in maize. Nat. Genet. 2019, 51, 1540–1548. [Google Scholar] [CrossRef] [PubMed]
- Li, S.; Zhang, C.; Yang, D.; Lu, M.; Qian, Y.; Jin, F.; Liu, X.; Wang, Y.; Liu, W.; Li, X. Detection of QTNs for kernel moisture concentration and kernel dehydration rate before physiological maturity in maize using multi-locus GWAS. Sci. Rep. 2021, 11, 1764. [Google Scholar] [CrossRef] [PubMed]
- Yin, X.; Bi, Y.; Jiang, F.; Guo, R.; Zhang, Y.; Fan, J.; Kang, M.S.; Fan, X. Fine mapping of candidate quantitative trait loci for plant and ear height in a maize nested-association mapping population. Front. Plant Sci. 2022, 13, 963985. [Google Scholar] [CrossRef] [PubMed]
- Wu, X.; Li, Y.; Shi, Y.; Song, Y.; Zhang, D.; Li, C.; Buckler, E.S.; Li, Y.; Zhang, Z.; Wang, T. Joint-linkage mapping and GWAS reveal extensive genetic loci that regulate male inflorescence size in maize. Plant Biotechnol. J. 2016, 14, 1551–1562. [Google Scholar] [CrossRef] [PubMed]
- Zhao, S.; Li, X.; Song, J.; Li, H.; Zhao, X.; Zhang, P.; Li, Z.; Tian, Z.; Lv, M.; Deng, C.; et al. Genetic dissection of maize plant architecture using a novel nested association mapping population. Plant Genome 2022, 15, e20179. [Google Scholar] [CrossRef]
- Meuwissen, T.H.; Hayes, B.J.; Goddard, M.E. Prediction of total genetic value using genome-wide dense marker maps. Genetics 2001, 157, 1819–1829. [Google Scholar] [CrossRef]
- Pace, J.; Yu, X.; Lübberstedt, T. Genomic prediction of seedling root length in maize (Zea mays L.). Plant J. 2015, 83, 903–912. [Google Scholar] [CrossRef]
- Liu, X.; Hu, X.; Li, K.; Liu, Z.; Wu, Y.; Wang, H.; Huang, C. Genetic mapping and genomic selection for maize stalk strength. Bmc Plant Biol. 2020, 20, 1–16. [Google Scholar] [CrossRef]
- Sharma, S.; Pinson, S.R.M.; Gealy, D.R.; Edwards, J.D. Genomic prediction and QTL mapping of root system architecture and above-ground agronomic traits in rice (Oryza sativa L.) with a multitrait index and Bayesian networks. G3 Genes Genomes Genet. 2021, 11, 10. [Google Scholar] [CrossRef] [PubMed]
- Kadam, D.C.; Potts, S.M.; Bohn, M.O.; Lipka, A.E.; Lorenz, A.J. Genomic Prediction of Single Crosses in the Early Stages of a Maize Hybrid Breeding Pipeline. G3 (Bethesda) 2016, 6, 3443–3453. [Google Scholar] [CrossRef] [PubMed]
- Cui, Z.; Dong, H.; Zhang, A.; Ruan, Y.; He, Y.; Zhang, Z. Assessment of the Potential for Genomic Selection To Improve Husk Traits in Maize. G3 (Bethesda) 2020, 10, 3741–3749. [Google Scholar] [CrossRef] [PubMed]
- Morrell, P.L.; Toleno, D.M.; Lundy, K.E.; Clegg, M.T. Low levels of linkage disequilibrium in wild barley (Hordeum vulgare ssp. spontaneum) despite high rates of self-fertilization. Proc. Natl. Acad. Sci. USA 2005, 102, 2442–2447. [Google Scholar] [CrossRef]
- Ren, J.; Li, Z.; Wu, P.; Zhang, A.; Liu, Y.; Hu, G.; Cao, S.; Qu, J.; Dhliwayo, T.; Zheng, H.; et al. Genetic Dissection of Quantitative Resistance to Common Rust (Puccinia sorghi) in Tropical Maize (Zea mays L.) by Combined Genome-Wide Association Study, Linkage Mapping, and Genomic Prediction. Front. Plant Sci. 2021, 12, 1338. [Google Scholar] [CrossRef]
- Thirunavukkarasu, N.; Hossain, F.; Shiriga, K.; Mittal, S.; Arora, K.; Rathore, A.; Mohan, S.; Shah, T.; Sharma, R.; Namratha, P.M.; et al. Unraveling the genetic architecture of subtropical maize (Zea mays L.) lines to assess their utility in breeding programs. Bmc Genom. 2013, 14, 877. [Google Scholar] [CrossRef]
- Ruanjaichon, V.; Khammona, K.; Thunnom, B.; Suriharn, K.; Kerdsri, C.; Aesomnuk, W.; Yongsuwan, A.; Chaomueang, N.; Thammapichai, P.; Arikit, S.; et al. Identification of Gene Associated with Sweetness in Corn (Zea mays L.) by Genome-Wide Association Study (GWAS) and Development of a Functional SNP Marker for Predicting Sweet Corn. Plants 2021, 10, 1239. [Google Scholar] [CrossRef]
- Fei, J.; Lu, J.; Jiang, Q.; Liu, Z.; Yao, D.; Qu, J.; Liu, S.; Guan, S.; Ma, Y. Maize plant architecture trait QTL mapping and candidate gene identification based on multiple environments and double populations. Bmc Plant Biol. 2022, 22, 1–15. [Google Scholar] [CrossRef]
- Li, X.; Zhou, Z.; Ding, J.; Wu, Y.; Zhou, B.; Wang, R.; Ma, J.; Wang, S.; Zhang, X.; Xia, Z.; et al. Combined Linkage and Association Mapping Reveals QTL and Candidate Genes for Plant and Ear Height in Maize. Front. Plant Sci. 2016, 7, 833. [Google Scholar] [CrossRef]
- Wang, Y.; Chen, J.; Guan, Z.; Zhang, X.; Zhang, Y.; Ma, L.; Yao, Y.; Peng, H.; Zhang, Q.; Zhang, B.; et al. Combination of multi-locus genome-wide association study and QTL mapping reveals genetic basis of tassel architecture in maize. Mol. Genet. Genomics 2019, 294, 1421–1440. [Google Scholar] [CrossRef]
- Brown, P.J.; Upadyayula, N.; Mahone, G.S.; Tian, F.; Bradbury, P.J.; Myles, S.; Holland, J.B.; Flint-Garcia, S.; Mcmullen, M.D.; Buckler, E.S. Distinct Genetic Architectures for Male and Female Inflorescence Traits of Maize. PLoS Genet. 2011, 7, e1002383. [Google Scholar] [CrossRef] [PubMed]
- Yang, W.; Zheng, L.; He, Y.; Zhu, L.; Tao, Y. Fine mapping and candidate gene prediction of a major quantitative trait locus for tassel branch number in maize. Gene 2020, 757, 144928. [Google Scholar] [CrossRef] [PubMed]
- Xu, G.; Wang, X.; Huang, C.; Xu, D.; Li, D.; Tian, J.; Chen, Q.; Wang, C.; Liang, Y.; Wu, Y.; et al. Complex genetic architecture underlies maize tassel domestication. New Phytol. 2017, 214, 852–864. [Google Scholar] [CrossRef] [PubMed]
- Vollbrecht, E.; Springer, P.S.; Goh, L.; Buckler Iv, E.S.; Martienssen, R. Architecture of floral branch systems in maize and related grasses. Nature 2005, 436, 1119–1126. [Google Scholar] [CrossRef]
- Satoh-Nagasawa, N.; Nagasawa, N.; Malcomber, S.; Sakai, H.; Jackson, D. A trehalose metabolic enzyme controls inflorescence architecture in maize. Nature 2006, 441, 227–230. [Google Scholar] [CrossRef]
- Chuck, G.S.; Brown, P.J.; Meeley, R.; Hake, S. Maize SBP-box transcription factors unbranched2 and unbranched3 affect yield traits by regulating the rate of lateral primordia initiation. Proc. Natl. Acad. Sci. USA 2014, 111, 18775–18780. [Google Scholar] [CrossRef]
- Liu, X.; Galli, M.; Camehl, I.; Gallavotti, A. RAMOSA1 ENHANCER LOCUS2-Mediated Transcriptional Repression Regulates Vegetative and Reproductive Architecture. Plant Physiol. 2019, 179, 348–363. [Google Scholar] [CrossRef]
- Wang, B.; Shahzad, M.F.; Zhang, Z.; Sun, H.; Han, P.; Li, F.; Han, Z. Genome-wide analysis reveals the expansion of Cytochrome P450 genes associated with xenobiotic metabolism in rice striped stem borer, Chilo suppressalis. Biochem. Bioph. Res. Co. 2014, 443, 756–760. [Google Scholar] [CrossRef]
- Chen, Y.; Wang, G.; Pan, J.; Wen, H.; Du, H.; Sun, J.; Zhang, K.; Lv, D.; He, H.; Cai, R.; et al. Comprehensive Genomic Analysis and Expression Profiling of the C2H2 Zinc Finger Protein Family Under Abiotic Stresses in Cucumber (Cucumis sativus L.). Genes (Basel) 2020, 11, 171. [Google Scholar] [CrossRef]
- Li, Y.; Sun, A.; Wu, Q.; Zou, X.; Chen, F.; Cai, R.; Xie, H.; Zhang, M.; Guo, X. Comprehensive genomic survey, structural classification and expression analysis of C2H2-type zinc finger factor in wheat (Triticum aestivum L.). Bmc Plant Biol. 2021, 21, 1–18. [Google Scholar] [CrossRef]
- Arrey-Salas, O.; Caris-Maldonado, J.C.; Hernández-Rojas, B.; Gonzalez, E. Comprehensive Genome-Wide Exploration of C2H2 Zinc Finger Family in Grapevine (Vitis vinifera L.): Insights into the Roles in the Pollen Development Regulation. Genes 2021, 12, 302. [Google Scholar] [CrossRef] [PubMed]
- Zhang, S.; Liu, J.; Zhong, G.; Wang, B. Genome-Wide Identification and Expression Patterns of the C2H2-Zinc Finger Gene Family Related to Stress Responses and Catechins Accumulation in Camellia sinensis [L.] O. Kuntze. Int. J. Mol. Sci. 2021, 22, 4197. [Google Scholar] [CrossRef] [PubMed]
- Sun, W.; Chen, D.; Xue, Y.; Zhai, L.; Zhang, D.; Cao, Z.; Liu, L.; Cheng, C.; Zhang, Y.; Zhang, Z. Genome-wide identification of AGO18b-bound miRNAs and phasiRNAs in maize by cRIP-seq. Bmc Genomics 2019, 20, 1–11. [Google Scholar] [CrossRef] [PubMed]
- Samalova, M.; Carr, P.; Bromley, M.; Blatzer, M.; Moya-Nilges, M.; Latge, J.P.; Mouyna, I. GPI Anchored Proteins in Aspergillus fumigatus and Cell Wall Morphogenesis. Curr. Top Microbiol Immunol. 2020, 425, 167–186. [Google Scholar] [CrossRef]
- Wang, M.; Qu, H.; Zhang, H.; Liu, S.; Li, Y.; Zhang, C. Hormone and RNA-seq analyses reveal the mechanisms underlying differences in seed vigour at different maize ear positions. Plant Mol. Biol. 2019, 99, 461–476. [Google Scholar] [CrossRef]
- Ali, M.; Zhang, Y.; Rasheed, A.; Wang, J.; Zhang, L. Genomic Prediction for Grain Yield and Yield-Related Traits in Chinese Winter Wheat. Int. J. Mol. Sci. 2020, 21, 1342. [Google Scholar] [CrossRef]
- Wang, N.; Wang, H.; Zhang, A.; Liu, Y.; Yu, D.; Hao, Z.; Ilut, D.; Glaubitz, J.C.; Gao, Y.; Jones, E.; et al. Genomic prediction across years in a maize doubled haploid breeding program to accelerate early-stage testcross testing. Theor. Appl. Genet. 2020, 133, 2869–2879. [Google Scholar] [CrossRef]
- Zhang, A.; Wang, H.; Beyene, Y.; Semagn, K.; Liu, Y.; Cao, S.; Cui, Z.; Ruan, Y.; Burgueño, J.; San Vicente, F.; et al. Effect of Trait Heritability, Training Population Size and Marker Density on Genomic Prediction Accuracy Estimation in 22 bi-parental Tropical Maize Populations. Front. Plant Sci. 2017, 8, 1916. [Google Scholar] [CrossRef]
- Norman, A.; Taylor, J.; Edwards, J.; Kuchel, H. Optimising Genomic Selection in Wheat: Effect of Marker Density, Population Size and Population Structure on Prediction Accuracy. G3 (Bethesda) 2018, 8, 2889–2899. [Google Scholar] [CrossRef]
- Alvarado, G.; Rodríguez, F.M.; Pacheco, A.; Burgueño, J.; Crossa, J.; Vargas, M.; Pérez-Rodríguez, P.; Lopez-Cruz, M.A. META-R: A software to analyze data from multi-environment plant breeding trials. Crop J. 2020, 8, 745–756. [Google Scholar] [CrossRef]
- Mussmann, S.M.; Douglas, M.R.; Chafin, T.K.; Douglas, M.E. AdmixPipe: Population analyses in Admixture for non-model organisms. Bmc Bioinform. 2020, 21, 1–9. [Google Scholar] [CrossRef] [PubMed]
- Chen, C.; Chen, H.; Zhang, Y.; Thomas, H.R.; Frank, M.H.; He, Y.; Xia, R. TBtools: An Integrative Toolkit Developed for Interactive Analyses of Big Biological Data. Mol. Plant 2020, 13, 1194–1202. [Google Scholar] [CrossRef] [PubMed]
- Zhang, C.; Dong, S.; Xu, J.; He, W.; Yang, T. PopLDdecay: A fast and effective tool for linkage disequilibrium decay analysis based on variant call format files. Bioinformatics 2019, 35, 1786–1788. [Google Scholar] [CrossRef] [PubMed]
- Bradbury, P.J.; Zhang, Z.; Kroon, D.E.; Casstevens, T.M.; Ramdoss, Y.; Buckler, E.S. TASSEL: Software for association mapping of complex traits in diverse samples. Bioinformatics 2007, 23, 2633–2635. [Google Scholar] [CrossRef] [PubMed]
- Dong, S.; He, W.; Ji, J.; Zhang, C.; Guo, Y.; Yang, T. LDBlockShow: A fast and convenient tool for visualizing linkage disequilibrium and haplotype blocks based on variant call format files. Brief. Bioinform. 2021, 22, 4. [Google Scholar] [CrossRef]
- Endelman, J.B. Ridge Regression and Other Kernels for Genomic Selection with R Package rrBLUP. Plant Genome 2011, 4, 250–255. [Google Scholar] [CrossRef]









| Trait | Environment | Range | Mean | Skewness | Kurtosis | CV (%) | Variations | H2 | ||
|---|---|---|---|---|---|---|---|---|---|---|
| G | E | G × E | ||||||||
| PH | 20SH | 89.00–254.00 | 160.61 ± 26.92 | 0.37 | 0.50 | 0.17 | 702.62 ** | 62.58 ** | 0.97 | |
| 19SH | 63.00–264.00 | 139.79 ± 31.94 | −0.85 | 0.31 | 0.23 | 686.65 ** | 165.79 ** | 0.93 | ||
| BLUE | 63.00–244.67 | 148.53 ± 26.31 | 0.10 | 0.50 | 0.18 | 447.64 ** | 118.75 ** | 254.99 ** | 0.75 | |
| EH | 20SH | 10.00–134.00 | 58.14 ± 20.82 | 0.18 | 0.10 | 0.36 | 414.84 ** | 48.63 ** | 0.96 | |
| 19SH | 14.67–128.67 | 59.13 ± 20.62 | −0.05 | 0.16 | 0.35 | 400.47 ** | 68.89 ** | 0.95 | ||
| BLUE | 14.33–128.67 | 58.45 ± 19.46 | 0.12 | −0.04 | 0.33 | 284.23 ** | 59.60 ** | 129.65 ** | 0.79 | |
| TBN | 20HN | 1.00–21.33 | 7.32 ± 3.33 | 0.53 | 0.77 | 0.45 | 9.28 ** | 2.17 ** | 0.93 | |
| 20SH | 1.00–26.00 | 11.54 ± 4.05 | 0.34 | −0.01 | 0.35 | 15.62 ** | 2.5 ** | 0.95 | ||
| BLUE | 1.00–20.83 | 9.27 ± 3.47 | 0.32 | 0.31 | 0.37 | 7.31 ** | 2.34 ** | 4.97 ** | 0.72 | |
| Trait | Chr | SNP Physical Position | Gene ID | Encoding | Functions |
|---|---|---|---|---|---|
| EH | 1 | 298683020 | Zm00001d034639 | Zinc finger protein ZAT12 | transcriptional regulation |
| Zm00001d034641 | ZFP16-2 | other | |||
| Zm00001d034642 | Zinc finger protein ZAT11 | transcriptional regulation | |||
| 2 | 222818258 | Zm00001d007123 | FPF1 | other | |
| Zm00001d007121 | CW-type Zinc Finger | transcriptional regulation | |||
| 3 | 219824021 | Zm00001d044117 | MYBR41 | transcriptional regulation | |
| Zm00001d044120 | cytochrome P450 CYP51H12 | metabolism | |||
| Zm00001d044121 | auxin-like 1 protein | plant hormones | |||
| 4 | 240547324 | Zm00001d053756 | SBP-domain protein2 | other | |
| Zm00001d053753 | calmodulin binding protein | metabolism | |||
| 6 | 158598786 | Zm00001d038496 | Cyclin-T1-5 | cell division | |
| 6 | 167169385 | Zm00001d038930 | Transcription factor MYB36 | transcriptional regulation | |
| 7 | 177703100 | Zm00001d022437 | probable WRKY transcription factor 70 | transcriptional regulation | |
| Zm00001d022440 | ABI32 ABI3VP1 type transcription factor | plant hormones | |||
| Zm00001d022442 | bZIP transcription factor | transcriptional regulation | |||
| PH | 1 | 2773087 | Zm00001d027317 | rolled leaf 2 | other |
| 1 | 244295536 | Zm00001d032945 | myosin-7B | structural proteins | |
| 1 | 255274670 | Zm00001d033231 | Expansin-B4 | other | |
| 2 | 11369186 | Zm00001d002374 | SAUR20—auxin-responsive SAUR family member | plant hormones | |
| 2 | 241314625 | Zm00001d007869 | UDP-glycosyltransferase 71B1 | cellular transport | |
| 2 | 242857556 | Zm00001d007924 | cytochrome P450 93G2 | metabolism | |
| 3 | 36650639 | Zm00001d040302 | Zinc finger CCCH type domain-containing protein ZFN-like 1 | transcriptional regulation | |
| 3 | 220846626 | Zm00001d044162 | WRKY-TF64 | transcriptional regulation | |
| 5 | 198868106 | Zm00001d017528 | cytochrome P450 86A2 | metabolism | |
| 5 | 212239163 | Zm00001d018016 | putative RING zinc finger domain superfamily protein | transcriptional regulation | |
| 8 | 121528270 | Zm00001d010601 | ZmCHX5 | other | |
| 9 | 28153529 | Zm00001d045600 | NAC46 | transcriptional regulation | |
| 10 | 3595365 | Zm00001d023332 | putative WRKY DNA-binding domain superfamily protein | transcriptional regulation | |
| 10 | 36382301 | Zm00001d024008 | auxin-responsive protein IAA5 | plant hormones | |
| TBN | 1 | 29829368 | Zm00001d028304 | Homeobox-leucine zipper protein HOX19 | |
| 1 | 37949776 | Zm00001d028515 | NCBP | other | |
| 1 | 64922019 | Zm00001d029289 | putative cytochrome P450 superfamily protein metabolism | ||
| 1 | 204436402 | Zm00001d031861 | ethylene-responsive transcription factor ABI4 | plant hormones | |
| 1 | 232642160 | Zm00001d032637 | myosin 1 | structural proteins | |
| 2 | 2113968 | Zm00001d001864 | uracil-DNA glycosylase | ||
| Zm00001d001865 | ZmCip1, cytokinin-inducible protein | plant hormones | |||
| 2 | 3567341 | Zm00001d001961 | SAUR23—auxin-responsive SAUR family member | ||
| 2 | 4131167 | Zm00001d001995 | ribulose bisphosphate carboxylase/oxygenase activase 2, chloroplastic | photosynthesis | |
| Zm00001d002000 | linoleate 9S-lipoxygenase6 | ||||
| 4 | 184008951 | Zm00001d052229 | ERF056 | Other | |
| 4 | 246401386 | Zm00001d054093 | senescence-associated protein DIN1 | transcriptional regulation | |
| 6 | 157380718 | Zm00001d038444 | Transcription factor TCP11 | transcriptional regulation | |
| 7 | 113522699 | Zm00001d020430 | ra1-ramosa1 | Other | |
Disclaimer/Publisher’s Note: The statements, opinions and data contained in all publications are solely those of the individual author(s) and contributor(s) and not of MDPI and/or the editor(s). MDPI and/or the editor(s) disclaim responsibility for any injury to people or property resulting from any ideas, methods, instructions or products referred to in the content. |
© 2023 by the authors. Licensee MDPI, Basel, Switzerland. This article is an open access article distributed under the terms and conditions of the Creative Commons Attribution (CC BY) license (https://creativecommons.org/licenses/by/4.0/).
Share and Cite
Dang, D.; Guan, Y.; Zheng, H.; Zhang, X.; Zhang, A.; Wang, H.; Ruan, Y.; Qin, L. Genome-Wide Association Study and Genomic Prediction on Plant Architecture Traits in Sweet Corn and Waxy Corn. Plants 2023, 12, 303. https://doi.org/10.3390/plants12020303
Dang D, Guan Y, Zheng H, Zhang X, Zhang A, Wang H, Ruan Y, Qin L. Genome-Wide Association Study and Genomic Prediction on Plant Architecture Traits in Sweet Corn and Waxy Corn. Plants. 2023; 12(2):303. https://doi.org/10.3390/plants12020303
Chicago/Turabian StyleDang, Dongdong, Yuan Guan, Hongjian Zheng, Xuecai Zhang, Ao Zhang, Hui Wang, Yanye Ruan, and Li Qin. 2023. "Genome-Wide Association Study and Genomic Prediction on Plant Architecture Traits in Sweet Corn and Waxy Corn" Plants 12, no. 2: 303. https://doi.org/10.3390/plants12020303
APA StyleDang, D., Guan, Y., Zheng, H., Zhang, X., Zhang, A., Wang, H., Ruan, Y., & Qin, L. (2023). Genome-Wide Association Study and Genomic Prediction on Plant Architecture Traits in Sweet Corn and Waxy Corn. Plants, 12(2), 303. https://doi.org/10.3390/plants12020303

