Gene Co-Expression Analysis Reveals the Transcriptome Changes and Hub Genes of Fructan Metabolism in Garlic under Drought Stress
Abstract
:1. Introduction
2. Results
2.1. Transcriptome Sequencing Results and Gene Annotation
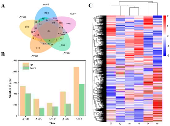
2.2. The Identification of DEGs under Drought Stress
2.3. GO Enrichment Analysis
2.4. KEGG Pathway Enrichment Analysis
2.5. The Variations of Fructan Content in Garlic under Drought Stress
2.6. The Weighted Gene Co-Expression Network Analysis and Functional Annotation of Hub Genes
3. Discussion
4. Materials and Methods
4.1. Plant Materials and Stress Treatments
4.2. RNA Isolation and Library Preparation for Transcriptomics Analysis
4.3. The Measurement of Fructan Content in Garlic
4.4. Sequencing, Assembly, and Functional Annotation
4.5. Weighted Correlation Network Analysis
5. Conclusions
Supplementary Materials
Author Contributions
Funding
Data Availability Statement
Conflicts of Interest
References
- Martins, N.; Petropoulos, S.; Ferreira, I.C.F.R. Chemical composition and bioactive compounds of garlic (Allium sativum L.) as affected by pre- and post-harvest conditions: A review. Food Chem. 2016, 211, 41–50. [Google Scholar] [CrossRef] [PubMed]
- Khokhar, K.M. Bulb development in garlic–A review. J. Hortic. Sci. Biotechnol. 2022, 98, 432–442. [Google Scholar] [CrossRef]
- Lesk, C.; Rowhani, P.; Ramankutty, N. Influence of extreme weather disasters on global crop production. Nature 2016, 529, 84–87. [Google Scholar] [CrossRef] [PubMed]
- Damatta, F.M.; Grandis, A.; Arenque, B.C.; Buckeridge, M.S. Impacts of climate changes on crop physiology and food quality. Food Res. Int. 2010, 43, 1814–1823. [Google Scholar] [CrossRef]
- Krasensky, J.; Jonak, C. Drought, salt, and temperature stress-induced metabolic rearrangements and regulatory networks. J. Exp. Bot. 2012, 63, 1593–1608. [Google Scholar] [CrossRef]
- Barnaby, J.Y.; Moon, K.; Gary, B.; James, B.; Vangimalla, R.; Charles, S.R.; Haibing, Y. Drought Responses of Foliar Metabolites in Three Maize Hybrids Differing in Water Stress Tolerance. PLoS ONE 2013, 8, e77145. [Google Scholar] [CrossRef]
- Gurrieri, L.; Merico, M.; Trost, P.; Forlani, G.; Sparla, F. Impact of drought on soluble sugars and free proline content in selected Arabidopsis mutants. Biology 2020, 9, 367. [Google Scholar] [CrossRef]
- Kaur, H.; Manna, M.; Thakur, T.; Gautam, V.; Salvi, P. Imperative role of sugar signaling and transport during drought stress responses in plants. Physiol. Plant. 2021, 171, 833–848. [Google Scholar] [CrossRef]
- Baumgartner, S.; Dax, T.G.; Praznik, W.; Falk, H. Characterisation of the high-molecular weight fructan isolated from garlic (Allium sativum L.). Carbohydr. Res. 2000, 328, 177–183. [Google Scholar] [CrossRef]
- Salinas, C.; Handford, M.; Pauly, M.; Dupree, P.; Cardemil, L.; Chen, Z.H. Structural Modifications of Fructans in Aloe barbadensis Miller (Aloe Vera) Grown under Water Stress. PLoS ONE 2016, 11, e0159819. [Google Scholar] [CrossRef]
- Zhou, A.M.; Feng, H.P.; Gong, S.F.; Wang, J.G. A Novel Sugar Transporter from Dianthus spiculifolius, DsSWEET12, Affects Sugar Metabolism and Confers Osmotic and Oxidative Stress Tolerance in Arabidopsis. Int. J. Mol. Sci. 2018, 19, 497. [Google Scholar] [CrossRef]
- Tuteja, N. Abscisic Acid and Abiotic Stress Signaling. Plant Signal. Behav. 2007, 2, 135–138. [Google Scholar] [CrossRef] [PubMed]
- Blum, A. Drought resistance—Is it really a complex trait? Funct. Plant Biol. 2011, 38, 753. [Google Scholar] [CrossRef] [PubMed]
- Zeng, Z.C.; Zhang, S.C.; Li, W.Y.; Chen, B.S.; Li, W.L. Gene-coexpression network analysis identifies specific modules and hub genes related to cold stress in rice. BMC Genom. 2022, 23, 251. [Google Scholar] [CrossRef] [PubMed]
- Zhu, M.D.; Xie, H.J.; Wei, X.J.; Dossa, K.; Wang, J.L. WGCNA Analysis of Salt-Responsive Core Transcriptome Identifies Novel Hub Genes in Rice. Genes 2019, 10, 719. [Google Scholar] [CrossRef]
- Ma, L.L.; Zhang, M.Y.; Chen, J.; Qing, C.Y.; Shen, Y. GWAS and WGCNA uncover hub genes controlling salt tolerance in maize (Zea mays L.) seedlings. Theor. Appl. Genet. 2021, 134, 3305–3318. [Google Scholar] [CrossRef]
- Li, P.T.; Lin, P.P.; Zhao, Z.L.; Li, Z.H.; Liu, Y.M.; Huang, C.H.; Huang, G.Q.; Xu, L.N.; Deng, Z.H.; Zhang, Y.; et al. Gene Co-Expression Analysis Reveals Transcriptome Divergence between Wild and Cultivated Sugarcane under Drought Stress. Int. J. Mol. Sci. 2022, 23, 569. [Google Scholar] [CrossRef]
- Dossa, K.; Mmadi, M.A.; Zhou, R.; Zhang, T.; Su, R.; Zhang, Y.; Wang, L.; You, J.; Zhang, X. Depicting the Core Transcriptome Modulating Multiple Abiotic Stresses Responses in Sesame (Sesamum indicum L.). Int. J. Mol. Sci. 2019, 20, 3930. [Google Scholar] [CrossRef]
- Yu, T.; Zhang, J.; Cao, J.; Ma, X.; Li, W.; Yang, G. Hub Gene Mining and Co-Expression Network Construction of Low-Temperature Response in Maize of Seedling by WGCNA. Genes 2023, 14, 1598. [Google Scholar] [CrossRef]
- Zhou, X.; Condoriapfata, J.; Liu, X.; Condori-Pacsi, S.; Valencia, M.; Zhang, C. Transcriptomic Changes Induced by Drought Stress in Hardneck Garlic during the Bolting/Bulbing Stage. Agronomy 2021, 11, 246. [Google Scholar] [CrossRef]
- Wang, G.; Liu, L.Y.; Wang, Q.Z. Transcriptome Characterization of the Roles of Abscisic Acid and Calcium Signaling during Water Deficit in Garlic. Appl. Sci. 2022, 12, 2440. [Google Scholar] [CrossRef]
- Lamaoui, M.; Jemo, M.; Datla, R.; Bekkaoui, F. Heat and Drought Stresses in Crops and Approaches for Their Mitigation. Front. Chem. 2018, 6, 26. [Google Scholar] [CrossRef] [PubMed]
- Holland, V.; Koller, S.; Lukas, S.; Bruggemann, W. Drought-and frost-induced accumulation of soluble carbohydrates during accelerated senescence in Quercus pubescens. Trees 2016, 30, 215–226. [Google Scholar] [CrossRef]
- Wu, P.; Wu, C.; Zhou, B. Drought Stress Induces Flowering and Enhances Carbohydrate Accumulation in Averrhoa Carambola. Hortic. Plant J. 2017, 3, 60–66. [Google Scholar] [CrossRef]
- Zhang, Z.; Mao, C.; Shi, Z.; Kou, X.H. The Amino Acid Metabolic and Carbohydrate Metabolic Pathway Play Important Roles during Salt-Stress Response in Tomato. Front. Plant Sci. 2017, 8, 1231. [Google Scholar] [CrossRef] [PubMed]
- Hou, J.F.; Huang, X.; Sun, W.; Du, C.Y.; Wang, C.Y.; Xie, Y.X.; Ma, Y.; Ma, D.Y. Accumulation of water-soluble carbohydrates and gene expression in wheat stems correlates with drought resistance. J. Plant Physiol. 2018, 231, 182–191. [Google Scholar] [CrossRef]
- Wardlaw, I.F.; Willenbrink, J. Mobilization of fructan reserves and changes in enzyme activities in wheat stems correlate with water stress during kernel filling. New Phytol. 2000, 148, 413–422. [Google Scholar] [CrossRef]
- An, J.P.; Li, R.; Qu, F.J. Apple F-Box Protein MdMAX2 Regulates Plant Photomorphogenesis and Stress Response. Front. Plant Sci. 2016, 7, 1685. [Google Scholar] [CrossRef]
- Wei, H.; Movahedi, A.; Yang, J.; Zhang, Y.Y.; Liu, G.Y.; Zhu, S.; Yu, C.M.; Chen, Y.H.; Zhong, F.; Zhang, J. Characteristics and molecular identification of glyceraldehyde-3-phosphate dehydrogenases in poplar. Int. J. Biol. Macromol. 2022, 219, 185–198. [Google Scholar] [CrossRef]
- Stein, O.; Granot, D. Plant Fructokinases: Evolutionary, Developmental, and Metabolic Aspects in Sink Tissues. Front. Plant Sci. 2018, 9, 339. [Google Scholar] [CrossRef]
- Liu, L.; Gai, Z.J.; Qiu, X.; Liu, T.H.; Li, S.X.; Ye, F.; Jian, S.L.; Shen, Y.H.; Li, X.G. Salt stress improves the low-temperature tolerance in sugar beet in which carbohydrate metabolism and signal transduction are involved. Environ. Exp. Bot. 2023, 208, 105239. [Google Scholar] [CrossRef]
- Li, N.N.; Qian, W.J.; Wang, L.; Cao, H.L.; Hao, X.Y.; Yang, Y.J.; Wang, X.C. Isolation and expression features of hexose kinase genes under various abiotic stresses in the tea plant (Camellia sinensis). J. Plant Physiol. 2017, 209, 95–104. [Google Scholar] [CrossRef] [PubMed]







| Module | Gene ID | Gene Function | PFAM Description |
|---|---|---|---|
| Mered | Cluster-22080.179916 | -- | PF06954: Resistin |
| Cluster-22080.182804 | -- | -- | |
| Cluster-22080.145924 | -- | -- | |
| Cluster-22080.66813 | -- | -- | |
| Cluster-22080.129252 | -- | -- | |
| Cluster-22080.162958 | -- | -- | |
| Cluster-22080.119076 | -- | -- | |
| Cluster-22080.233931 | F-box protein PP2-A13-like | ||
| Cluster-22080.171040 | methylesterase 1-like | PF06821: Serine hydrolase | |
| Cluster-22080.209005 | -- | -- | |
| Mebrown | Cluster-22080.181613 | ribulose bisphosphate carboxylase | -- |
| Cluster-22080.169940 | uncharacterized protein ycf39 | -- | |
| Cluster-22080.171101 | glyceraldehyde-3-phosphate dehydrogenase A | PF02800: Glyceraldehyde 3-phosphate dehydrogenase, C-terminal domain | |
| Cluster-22080.158261 | fructokinase-1-like | PF08013: Tagatose 6 phosphate kinase | |
| Cluster-22080.180073 | traB domain-containing protein | -- | |
| Cluster-22080.188550 | carbonic anhydrase | PF00484: Carbonic anhydrase | |
| Cluster-22080.138485 | amino acid permease 6 | PF03222: Tryptophan | |
| Cluster-22080.180592 | thioredoxin M-type protein | PF08534: TSA family | |
| Cluster-22080.175124 | glutamine synthetase leaf isozyme | PF03951: Glutamine synthetase | |
| Cluster-22080.180867 | carbonic anhydrase 2 isoform X1 | -- |
Disclaimer/Publisher’s Note: The statements, opinions and data contained in all publications are solely those of the individual author(s) and contributor(s) and not of MDPI and/or the editor(s). MDPI and/or the editor(s) disclaim responsibility for any injury to people or property resulting from any ideas, methods, instructions or products referred to in the content. |
© 2023 by the authors. Licensee MDPI, Basel, Switzerland. This article is an open access article distributed under the terms and conditions of the Creative Commons Attribution (CC BY) license (https://creativecommons.org/licenses/by/4.0/).
Share and Cite
Zhou, Q.; Sun, H.; Zhang, G.; Wang, J.; Tian, J. Gene Co-Expression Analysis Reveals the Transcriptome Changes and Hub Genes of Fructan Metabolism in Garlic under Drought Stress. Plants 2023, 12, 3357. https://doi.org/10.3390/plants12193357
Zhou Q, Sun H, Zhang G, Wang J, Tian J. Gene Co-Expression Analysis Reveals the Transcriptome Changes and Hub Genes of Fructan Metabolism in Garlic under Drought Stress. Plants. 2023; 12(19):3357. https://doi.org/10.3390/plants12193357
Chicago/Turabian StyleZhou, Qianyi, Haihong Sun, Guoli Zhang, Jian Wang, and Jie Tian. 2023. "Gene Co-Expression Analysis Reveals the Transcriptome Changes and Hub Genes of Fructan Metabolism in Garlic under Drought Stress" Plants 12, no. 19: 3357. https://doi.org/10.3390/plants12193357
APA StyleZhou, Q., Sun, H., Zhang, G., Wang, J., & Tian, J. (2023). Gene Co-Expression Analysis Reveals the Transcriptome Changes and Hub Genes of Fructan Metabolism in Garlic under Drought Stress. Plants, 12(19), 3357. https://doi.org/10.3390/plants12193357

