Chemical Composition, Larvicidal and Molluscicidal Activity of Essential Oils of Six Guava Cultivars Grown in Vietnam
Abstract
1. Introduction
2. Results
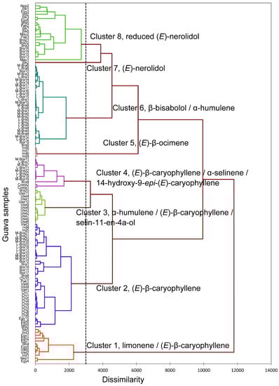
2.1. Chemical Profiles of Essential Oils
2.2. Larvicidal Activities
2.3. Molluscicidal Activities
2.4. Toxicity of Essential Oils to the Non-Target Anisops Bouvieri
3. Discussion
3.1. Essential Oil Chemotypes
3.2. Larvicidal Activities
3.3. Molluscicidal Activities
4. Materials and Methods
4.1. Plant Material
4.2. Hydrodistillation
4.3. Gas Chromatographic—Mass Spectral Analysis
4.4. Larvicidal Biassays
4.5. Molluscicidal Bioassays
4.6. Toxicity on Anisops Bouvieri
4.7. Statistical Analysis
5. Conclusions
Supplementary Materials
Author Contributions
Funding
Institutional Review Board Statement
Data Availability Statement
Acknowledgments
Conflicts of Interest
References
- Rajan, S.; Hudedamani, U. Genetic Resources of Guava: Importance, Uses and Prospects. In Conservation and Utilization of Horticultural Genetic Resources; Springer: Singapore, 2019; pp. 363–383. ISBN 9789811336690. [Google Scholar]
- Suwanwong, Y.; Boonpangrak, S. Phytochemical contents, antioxidant activity, and anticancer activity of three common guava cultivars in Thailand. Eur. J. Integr. Med. 2021, 42, 101290. [Google Scholar] [CrossRef]
- Hoa, N.V.; Dien, L.Q.; Uyen, D.T.K.; Hang, N.T.N. Overview on guava, pineapple, wax apple, sugar apple research and production in Vietnam. Acta Hortic. 2017, 1166, 15–24. [Google Scholar] [CrossRef]
- Jamieson, S.; Wallace, C.E.; Das, N.; Bhattacharyya, P.; Bishayee, A. Guava (Psidium guajava L.): A glorious plant with cancer preventive and therapeutic potential. Crit. Rev. Food Sci. Nutr. 2023, 63, 192–223. [Google Scholar] [CrossRef]
- Takeda, L.N.; Laurindo, L.F.; Guiguer, E.L.; Bishayee, A.; Araújo, A.C.; Ubeda, L.C.C.; Goulart, R.d.A.; Barbalho, S.M. Psidium guajava L.: A systematic review of the multifaceted health benefits and economic importance. Food Rev. Int. 2022, 38, 1–31. [Google Scholar] [CrossRef]
- Díaz-de-Cerio, E.; Verardo, V.; Gómez-Caravaca, A.; Fernández-Gutiérrez, A.; Segura-Carretero, A. Health effects of Psidium guajava L. leaves: An overview of the last decade. Int. J. Mol. Sci. 2017, 18, 897. [Google Scholar] [CrossRef]
- WHO. WHO Scales up Response to Worldwide Surge in Dengue; WHO: Geneva, Switzerland, 2019; Available online: https://www.who.int/news-room/feature-stories/detail/who-scales-up-response-to-worldwide-surge-in-dengue (accessed on 15 May 2023).
- Franklinos, L.H.V.; Jones, K.E.; Redding, D.W.; Abubakar, I. The effect of global change on mosquito-borne disease. Lancet Infect. Dis. 2019, 19, e302–e312. [Google Scholar] [CrossRef]
- Ong, S.-Q.; Pauzi, M.B.M.; Gan, K.H. Text mining in mosquito-borne disease: A systematic review. Acta Trop. 2022, 231, 106447. [Google Scholar] [CrossRef]
- Mordecai, E.A.; Caldwell, J.M.; Grossman, M.K.; Lippi, C.A.; Johnson, L.R.; Neira, M.; Rohr, J.R.; Ryan, S.J.; Savage, V.; Shocket, M.S.; et al. Thermal biology of mosquito-borne disease. Ecol. Lett. 2019, 22, 1690–1708. [Google Scholar] [CrossRef]
- WHO Genuine Intersectoral Collaboration Is Needed to Achieve Better Progress in Vector Control 2022. Available online: https://www.who.int/news/item/11-04-2022-genuine-intersectoral-collaboration-is-needed-to-achieve-better-progress-in-vector-control (accessed on 15 May 2023).
- Caminade, C.; McIntyre, K.M.; Jones, A.E. Impact of recent and future climate change on vector-borne diseases. Ann. N. Y. Acad. Sci. 2019, 1436, 157–173. [Google Scholar] [CrossRef]
- Du, M.; Jing, W.; Liu, M.; Liu, J. The global trends and regional differences in incidence of dengue infection from 1990 to 2019: An analysis from the global burden of disease study 2019. Infect. Dis. Ther. 2021, 10, 1625–1643. [Google Scholar] [CrossRef]
- Mostafalou, S.; Abdollahi, M. Pesticides: An update of human exposure and toxicity. Arch. Toxicol. 2017, 91, 549–599. [Google Scholar] [CrossRef]
- Rani, L.; Thapa, K.; Kanojia, N.; Sharma, N.; Singh, S.; Grewal, A.S.; Srivastav, A.L.; Kaushal, J. An extensive review on the consequences of chemical pesticides on human health and environment. J. Clean. Prod. 2021, 283, 124657. [Google Scholar] [CrossRef]
- Bass, C.; Jones, C.M. Editorial overview: Pests and resistance: Resistance to pesticides in arthropod crop pests and disease vectors: Mechanisms, models and tools. Curr. Opin. Insect Sci. 2018, 27, iv–vii. [Google Scholar] [CrossRef]
- Borel, B. When the pesticides run out. Nature 2017, 543, 302–304. [Google Scholar] [CrossRef]
- Cuervo-Parra, J.A.; Cortés, T.R.; Ramirez-Lepe, M. Mosquito-borne diseases, pesticides used for mosquito control, and development of resistance to insecticides. In Insecticides Resistance; InTech: Oakdale, MN, USA, 2016; ISBN 978-953-51-2258-6. [Google Scholar]
- Vivekanandhan, P.; Thendralmanikandan, A.; Kweka, E.J.; Mahande, A.M. Resistance to temephos in Anopheles stephensi larvae is associated with increased cytochrome p450 and α-esterase genes overexpression. Int. J. Trop. Insect Sci. 2021, 41, 2543–2548. [Google Scholar] [CrossRef]
- WHO Guidance Framework for Testing Genetically Modified Mosquitoes. 2021. Available online: https://www.who.int/publications/i/item/9789240025233 (accessed on 15 May 2023).
- Powell, J.R. Modifying mosquitoes to suppress disease transmission: Is the long wait over? Genetics 2022, 221, iyac072. [Google Scholar] [CrossRef] [PubMed]
- Flores, H.A.; O’Neill, S.L. Controlling vector-borne diseases by releasing modified mosquitoes. Nat. Rev. Microbiol. 2018, 16, 508–518. [Google Scholar] [CrossRef] [PubMed]
- Arham, A.F.; Hasim, N.A.; Mokhtar, M.I.; Zainal, N.; Rusly, N.S.; Amin, L.; Saifuddeen, S.M.; Mustapa, M.A.C.; Mahadi, Z. The lesser of two evils: Application of maslahah-mafsadah criteria in islamic ethical-legal assessment of genetically modified mosquitoes in Malaysia. J. Bioeth. Inq. 2022, 19, 587–598. [Google Scholar] [CrossRef] [PubMed]
- Resnik, D.B. Ethics of community engagement in field trials of genetically modified mosquitoes. Dev. World Bioeth. 2018, 18, 135–143. [Google Scholar] [CrossRef]
- Gauffre-Autelin, P.; von Rintelen, T.; Stelbrink, B.; Albrecht, C. Recent range expansion of an intermediate host for animal schistosome parasites in the Indo-Australian Archipelago: Phylogeography of the freshwater gastropod Indoplanorbis exustus in South and Southeast Asia. Parasit. Vectors 2017, 10, 126. [Google Scholar] [CrossRef]
- Singh, A.; Singh, S.K.; Yadav, R.P.; Srivastava, V.K.; Singh, D.; Tiwari, S. Eco-friendly molluscicides, piscicides and insecticides from common plants. In Trends in Agricultural and Soil Pollution Research; Nova Science Publishers: New York, NY, USA, 2004; pp. 205–230. ISBN 1594543259. [Google Scholar]
- Singh, D.K.; Singh, V.K.; Singh, R.N.; Kumar, P. Fasciolosis: Causes, Challenges and Controls; Springer: Singapore, 2021; ISBN 978-981-16-0258-0. [Google Scholar]
- Min, F.; Wang, J.; Liu, X.; Yuan, Y.; Guo, Y.; Zhu, K.; Chai, Z.; Zhang, Y.; Li, S. Environmental factors affecting freshwater snail intermediate hosts in Shenzhen and Adjacent region, South China. Trop. Med. Infect. Dis. 2022, 7, 426. [Google Scholar] [CrossRef] [PubMed]
- Benelli, G.; Bedini, S.; Flamini, G.; Cosci, F.; Cioni, P.L.; Amira, S.; Benchikh, F.; Laouer, H.; Di Giuseppe, G.; Conti, B. Mediterranean essential oils as effective weapons against the West Nile vector Culex pipiens and the echinostoma intermediate host Physella acuta: What happens around? An acute toxicity survey on non-target mayflies. Parasitol. Res. 2015, 114, 1011–1021. [Google Scholar] [CrossRef]
- Kvach, Y.; Jurajda, P.; Bryjová, A.; Trichkova, T.; Ribeiro, F.; Přikrylová, I.; Ondračková, M. European distribution for metacercariae of the North American digenean Posthodiplostomum cf. minimum centrarchi (Strigeiformes: Diplostomidae). Parasitol. Int. 2017, 66, 635–642. [Google Scholar] [CrossRef]
- Cieplok, A.; Spyra, A. The roles of spatial and environmental variables in the appearance of a globally invasive Physa acuta in water bodies created due to human activity. Sci. Total Environ. 2020, 744, 140928. [Google Scholar] [CrossRef]
- Ebbs, E.T.; Loker, E.S.; Brant, S.V. Phylogeography and genetics of the globally invasive snail Physa acuta Draparnaud 1805, and its potential to serve as an intermediate host to larval digenetic trematodes. BMC Evol. Biol. 2018, 18, 103. [Google Scholar] [CrossRef]
- Assadpour, E.; Can Karaça, A.; Fasamanesh, M.; Mahdavi, S.A.; Shariat-Alavi, M.; Feng, J.; Kharazmi, M.S.; Rehman, A.; Jafari, S.M. Application of essential oils as natural biopesticides; recent advances. Crit. Rev. Food Sci. Nutr. 2023, 63, 1–21. [Google Scholar] [CrossRef]
- Pavela, R. Essential oils for the development of eco-friendly mosquito larvicides: A review. Ind. Crops Prod. 2015, 76, 174–187. [Google Scholar] [CrossRef]
- Pereira, L.P.L.A.; Ribeiro, E.C.G.; Brito, M.C.A.; Silveira, D.P.B.; Araruna, F.O.S.; Araruna, F.B.; Leite, J.A.C.; Dias, A.A.S.; Firmo, W.d.C.A.; Borges, M.O.d.R.; et al. Essential oils as molluscicidal agents against schistosomiasis transmitting snails—A review. Acta Trop. 2020, 209, 105489. [Google Scholar] [CrossRef]
- Birenboim, M.; Chalupowicz, D.; Maurer, D.; Barel, S.; Chen, Y.; Fallik, E.; Paz-kagan, T.; Rapaport, T.; Sadeh, A.; Kengisbuch, D.; et al. Phytochemistry multivariate classification of cannabis chemovars based on their terpene and cannabinoid profiles. Phytochemistry 2022, 200, 113215. [Google Scholar] [CrossRef]
- Homer, L.E.; Leach, D.N.; Lea, D.; Lee, L.S.; Henry, R.J.; Baverstock, P.R. Natural variation in the essential oil content of Melaleuca alternifolia Cheel (Myrtaceae). Biochem. Syst. Ecol. 2000, 28, 367–382. [Google Scholar] [CrossRef]
- Setzer, W.N.; Duong, L.; Pham, T.; Poudel, A.; Nguyen, C.; Mentreddy, S.R. Essential oils of four virginia mountain mint (Pycnanthemum virginianum) varieties grown in North Alabama. Plants 2021, 10, 1397. [Google Scholar] [CrossRef]
- Chatterjee, S.; Gupta, S.; Variyar, P.S. Comparison of essential oils obtained from different extraction techniques as an aid in identifying aroma significant compounds of nutmeg (Myristica fragrans). Nat. Prod. Commun. 2015, 10, 6–9. [Google Scholar] [CrossRef]
- Jassal, K.; Kaushal, S.; Rashmi; Rani, R. Antifungal potential of guava (Psidium guajava) leaves essential oil, major compounds: Beta-caryophyllene and caryophyllene oxide. Arch. Phytopathol. Plant Prot. 2021, 54, 2034–2050. [Google Scholar] [CrossRef]
- Raj, M.S.A.; Santhi, V.P.; Amalraj, S.; Murugan, R.; Gangapriya, P.; Pragadheesh, V.S.; Sundaresan, V.; Gurav, S.S.; Paramaguru, P.; Arulmozhian, R.; et al. A comparative analysis of leaf essential oil profile, in vitro biological properties and in silico studies of four Indian guava (Psidium guajava L.) cultivars, a promising source of functional food. S. Afr. J. Bot. 2023, 153, 357–369. [Google Scholar] [CrossRef]
- Hung, N.H.; Dai, D.N.; Cong, T.N.; Dung, N.A.; Linh, L.D.; Hoa, V.V.; Hien, T.T.; Chuong, N.T.H.; Hien, V.T.; Nguyen, B.V.; et al. Pesticidal activities of Callicarpa and Premna essential oils from Vietnam. Nat. Prod. Commun. 2022, 17, 1934578X2211106. [Google Scholar] [CrossRef]
- Luu-dam, N.A.; Le, C.V.C.; Satyal, P.; Le, T.M.H.; Bui, V.H.; Vo, V.H.; Ngo, G.H.; Bui, T.C.; Nguyen, H.H.; Setzer, W.N. Chemistry and bioactivity of Croton essential oils: Literature survey and Croton hirtus from Vietnam. Molecules 2023, 28, 2361. [Google Scholar] [CrossRef]
- Satyal, P.; Paudel, P.; Lamichhane, B.; Setzer, W.N. Leaf essential oil composition and bioactivity of Psidium guajava from Kathmandu, Nepal. Am. J. Essent. Oils Nat. Prod. 2015, 3, 11–14. [Google Scholar]
- Kokilananthan, S.; Bulugahapitiya, V.P.; Manawadu, H.; Gangabadage, C.S. Sesquiterpenes and monoterpenes from different varieties of guava leaf essential oils and their antioxidant potential. Heliyon 2022, 8, e12104. [Google Scholar] [CrossRef]
- El-Sabrout, A.M.; Salem, M.Z.M.; Bin-Jumah, M.; Allam, A.A. Toxicological activity of some plant essential oils against Tribolium castaneum and Culex pipiens larvae. Processes 2019, 7, 933. [Google Scholar] [CrossRef]
- Borah, A.; Pandey, S.K.; Haldar, S.; Lal, M. Chemical composition of leaf essential oil of Psidium guajava L. from North East India. J. Essent. Oil Bear. Plants 2019, 22, 248–253. [Google Scholar] [CrossRef]
- Hassan, E.M.; El Gendy, A.E.-N.G.; Abd-ElGawad, A.M.; Elshamy, A.I.; Farag, M.A.; Alamery, S.F.; Omer, E.A. Comparative chemical profiles of the essential oils from different varieties of Psidium guajava L. Molecules 2020, 26, 119. [Google Scholar] [CrossRef]
- Jerônimo, L.B.; da Costa, J.S.; Pinto, L.C.; Montenegro, R.C.; Setzer, W.N.; Mourão, R.H.V.; da Silva, J.K.R.; Maia, J.G.S.; Figueiredo, P.L.B. Antioxidant and cytotoxic activities of Myrtaceae essential oils rich in terpenoids from Brazil. Nat. Prod. Commun. 2021, 16, 1934578X2199615. [Google Scholar] [CrossRef]
- Hanif, M.U.; Hussain, A.I.; Chatha, S.A.S.; Kamal, G.M.; Ahmad, T. Variation in composition and bioactivities of essential oil from leaves of two different cultivars of Psidium guajava L. J. Essent. Oil Bear. Plants 2018, 21, 65–76. [Google Scholar] [CrossRef]
- Mahomoodally, F.; Aumeeruddy-Elalfi, Z.; Venugopala, K.N.; Hosenally, M. Antiglycation, comparative antioxidant potential, phenolic content and yield variation of essential oils from 19 exotic and endemic medicinal plants. Saudi J. Biol. Sci. 2019, 26, 1779–1788. [Google Scholar] [CrossRef]
- Trindade, J.K.M.; Trindade, Í.T.M.; Abegg, M.A.; Corrêa, G.M.; Carmo, D.F.d.M.d. perfil químico e atividade antimicrobiana do óleo essencial de variedades de Psidium guajava L. (Myrtaceae). Res. Soc. Dev. 2021, 10, e211101018794. [Google Scholar] [CrossRef]
- Souza, W.F.C.; Lucena, F.A.; Castro, R.J.S.; Oliveira, C.P.; Quirino, M.R.; Martins, L.P. Exploiting the chemical composition of essential oils from Psidium cattleianum and Psidium guajava and its antimicrobial and antioxidant properties. J. Food Sci. 2021, 86, 4637–4649. [Google Scholar] [CrossRef] [PubMed]
- Vasconcelos, L.C.; Santos, E.d.S.; Mendes, L.A.; Ferreira, M.F.d.S.; Praça-Fontes, M.M. Chemical composition, phytotoxicity and cytogenotoxicity of essential oil from leaves of Psidium guajava L. cultivars. Res. Soc. Dev. 2021, 10, e6110917710. [Google Scholar] [CrossRef]
- Mendes, L.A.; da Silva de Souza, T.; Menini, L.; Guilhen, J.H.S.; de Oliveira Bernardes, C.; Ferreira, A.; da Silva Ferreira, M.F. Spring alterations in the chromatographic profile of leaf essential oils of improved guava genotypes in Brazil. Sci. Hortic. 2018, 238, 295–302. [Google Scholar] [CrossRef]
- Aumeeruddy-Elalfi, Z.; Gurib-Fakim, A.; Mahomoodally, M.F. Chemical composition, antimicrobial and antibiotic potentiating activity of essential oils from 10 tropical medicinal plants from Mauritius. J. Herb. Med. 2016, 6, 88–95. [Google Scholar] [CrossRef]
- de Souza, T.D.S.; da Silva Ferreira, M.F.; Menini, L.; de Lima Souza, J.R.C.; Parreira, L.A.; Cecon, P.R.; Ferreira, A. Essential oil of Psidium guajava: Influence of genotypes and environment. Sci. Hortic. 2017, 216, 38–44. [Google Scholar] [CrossRef]
- de Souza, T.d.S.; Ferreira, M.F.d.S.; Menini, L.; Souza, J.R.C.d.L.; Bernardes, C.d.O.; Ferreira, A. Chemotype diversity of Psidium guajava L. Phytochemistry 2018, 153, 129–137. [Google Scholar] [CrossRef] [PubMed]
- Fernandes, C.C.; Rezende, J.L.; Silva, E.A.J.; Silva, F.G.; Stenico, L.; Crotti, A.E.M.; Esperandim, V.R.; Santiago, M.B.; Martins, C.H.G.; Miranda, M.L.D. Chemical composition and biological activities of essential oil from flowers of Psidium guajava (Myrtaceae). Braz. J. Biol. 2021, 81, 728–736. [Google Scholar] [CrossRef] [PubMed]
- Bermúdez-Vásquez, M.J.; Granados-Chinchilla, F.; Molina, A. Composición química y actividad antimicrobiana del aceite esencial de Psidium guajava y Cymbopogon citratus. Agron. Mesoam. 2019, 30, 147–163. [Google Scholar] [CrossRef]
- Silva, E.A.J.; Silva, V.P.d.; Alves, C.C.F.; Alves, J.M.; Souchie, E.L.; Barbosa, L.C.A. Chemical composition of the essential oil of Psidium guajava leaves and its toxicity against Sclerotinia sclerotiorum. Semin. Ciências Agrárias 2018, 39, 865. [Google Scholar] [CrossRef]
- Silva, E.A.J.d.; Silva, V.P.d.; Alves, C.C.F.; Alves, J.M.; Souchie, E.L.; Barbosa, L.C.d.A. Harvest time on the content and chemical composition of essential oil from leaves of guava. Ciência Rural 2016, 46, 1771–1776. [Google Scholar] [CrossRef]
- Silva, E.A.J.d.; Silva, V.P.d.; Alves, C.C.F.; Alves, J.M.; Souchie, E.L.; Barbosa, L.C.A. Effect of natural and artificial drying of leaf biomass of Psidium guajava on the content and chemical composition of essential oil. Semin. Ciências Agrárias 2016, 37, 3059. [Google Scholar] [CrossRef]
- Silva, E.A.J.; Estevam, E.B.B.; Silva, T.S.; Nicolella, H.D.; Furtado, R.A.; Alves, C.C.F.; Souchie, E.L.; Martins, C.H.G.; Tavares, D.C.; Barbosa, L.C.A.; et al. Antibacterial and antiproliferative activities of the fresh leaf essential oil of Psidium guajava L. (Myrtaceae). Braz. J. Biol. 2019, 79, 697–702. [Google Scholar] [CrossRef]
- Jassal, K.; Kaushal, S. Phytochemical and antioxidant screening of guava (Psidium guajava) leaf essential oil. Agric. Res. J. 2019, 56, 528–533. [Google Scholar] [CrossRef]
- Mendes, L.A.; Martins, G.F.; Valbon, W.R.; da Silva de Souza, T.; Menini, L.; Ferreira, A.; da Silva Ferreira, M.F. Larvicidal effect of essential oils from brazilian cultivars of guava on Aedes aegypti L. Ind. Crops Prod. 2017, 108, 684–689. [Google Scholar] [CrossRef]
- da Silva, C.G.; Lucas, A.M.; Santo, A.T.D.E.; Almeida, R.N.; Cassel, E.; Vargas, R.M. Sequential processing of Psidium guajava L. leaves: Steam distillation and supercritical fluid extraction. Braz. J. Chem. Eng. 2019, 36, 487–496. [Google Scholar] [CrossRef]
- Zhang, X.; Wang, J.; Zhu, H.; Wang, J.; Zhang, H. Chemical composition, antibacterial, antioxidant and enzyme inhibitory activities of the essential oil from leaves of Psidium guajava L. Chem. Biodivers. 2022, 19, e202100951. [Google Scholar] [CrossRef] [PubMed]
- Arain, A.; Hussain Sherazi, S.T.; Mahesar, S.A.; Sirajuddin. Essential oil from Psidium guajava leaves: An excellent source of β-caryophyllene. Nat. Prod. Commun. 2019, 14, 1934578X19843007. [Google Scholar] [CrossRef]
- Wang, L.; Wu, Y.; Huang, T.; Shi, K.; Wu, Z. Chemical compositions, antioxidant and antimicrobial activities of essential oils of Psidium guajava L. leaves from different geographic regions in China. Chem. Biodivers. 2017, 14, e1700114. [Google Scholar] [CrossRef] [PubMed]
- De Carvalho Castro, K.N.; Costa-Júnior, L.M.; Lima, D.F.; Canuto, K.M.; Sousa De Brito, E.; De Andrade, I.M.; Teodoro, M.S.; Oiram-Filho, F.; Dos Santos, R.C.; Mayo, S.J. Acaricidal activity of cashew nut shell liquid associated with essential oils from Cordia verbenacea and Psidium guajava on Rhipicephalus microplus. J. Essent. Oil Res. 2019, 31, 297–304. [Google Scholar] [CrossRef]
- Chaturvedi, T.; Singh, S.; Nishad, I.; Kumar, A.; Tiwari, N.; Tandon, S.; Saikia, D.; Verma, R.S. Chemical composition and antimicrobial activity of the essential oil of senescent leaves of guava (Psidium guajava L.). Nat. Prod. Res. 2021, 35, 1393–1397. [Google Scholar] [CrossRef]
- Aly, S.H.; Eldahshan, O.A.; Al-Rashood, S.T.; Binjubair, F.A.; El Hassab, M.A.; Eldehna, W.M.; Dall’Acqua, S.; Zengin, G. Chemical constituents, antioxidant, and enzyme inhibitory activities supported by in-silico study of n-hexane extract and essential oil of guava leaves. Molecules 2022, 27, 8979. [Google Scholar] [CrossRef]
- Saad, M.M.G.; El Gendy, A.N.G.; Elkhateeb, A.M.; Abdelgaleil, S.A.M. Insecticidal properties and grain protective efficacy of essential oils against stored product insects. Int. J. Trop. Insect Sci. 2022, 42, 3639–3648. [Google Scholar] [CrossRef]
- Alam, A.; Jawaid, T.; Alsanad, S.M.; Kamal, M.; Balaha, M.F. Composition, antibacterial efficacy, and anticancer activity of essential oil extracted from Psidium guajava (L.) leaves. Plants 2023, 12, 246. [Google Scholar] [CrossRef]
- Mandal, A.K.; Paudel, S.; Pandey, A.; Yadav, P.; Pathak, P.; Grishina, M.; Jaremko, M.; Emwas, A.-H.; Khalilullah, H.; Verma, A. Guava leaf essential oil as a potent antioxidant and anticancer agent: Validated through experimental and computational study. Antioxidants 2022, 11, 2204. [Google Scholar] [CrossRef]
- Soliman, F.M.; Fathy, M.M.; Salama, M.M.; Saber, F.R. Comparative study of the volatile oil content and antimicrobial activity of Psidium guajava L. and Psidium cattleianum Sabine leaves. Bull. Fac. Pharm. Cairo Univ. 2016, 54, 219–225. [Google Scholar] [CrossRef]
- Nogueira Sobrinho, A.C.; de Morais, S.M.; Marinho, M.M.; de Souza, N.V.; Lima, D.M. Antiviral activity on the Zika virus and larvicidal activity on the Aedes spp. of Lippia alba essential oil and β-caryophyllene. Ind. Crops Prod. 2021, 162, 113281. [Google Scholar] [CrossRef]
- Cheng, S.-S.; Huang, C.-G.; Chen, Y.-J.; Yu, J.-J.; Chen, W.-J.; Chang, S.-T. Chemical compositions and larvicidal activities of leaf essential oils from two Eucalyptus species. Bioresour. Technol. 2009, 100, 452–456. [Google Scholar] [CrossRef] [PubMed]
- Cheng, S.-S.; Chang, H.-T.; Lin, C.-Y.; Chen, P.-S.; Huang, C.-G.; Chen, W.-J.; Chang, S.-T. Insecticidal activities of leaf and twig essential oils from clausena excavata against Aedes aegypti and Aedes albopictus larvae. Pest Manag. Sci. 2009, 65, 339–343. [Google Scholar] [CrossRef] [PubMed]
- Dhinakaran, S.R.; Mathew, N.; Munusamy, S. Synergistic terpene combinations as larvicides against the dengue vector Aedes aegypti Linn. Drug Dev. Res. 2019, 80, 791–799. [Google Scholar] [CrossRef]
- Ravi Kiran, S.; Bhavani, K.; Sita Devi, P.; Rajeswara Rao, B.R.; Janardhan Reddy, K. Composition and larvicidal activity of leaves and stem essential oils of Chloroxylon swietenia DC against Aedes aegypti and Anopheles stephensi. Bioresour. Technol. 2006, 97, 2481–2484. [Google Scholar] [CrossRef] [PubMed]
- Hoi, T.M.; Huong, L.T.; Chinh, H.V.; Hau, D.V.; Satyal, P.; Tai, T.A.; Dai, D.N.; Hung, N.H.; Hien, V.T.; Setzer, W.N. Essential oil compositions of three invasive Conyza species collected in Vietnam and their larvicidal activities against Aedes aegypti, Aedes albopictus, and Culex quinquefasciatus. Molecules 2020, 25, 4576. [Google Scholar] [CrossRef] [PubMed]
- de Oliveira, A.C.; Simões, R.C.; Lima, C.A.P.; da Silva, F.M.A.; Nunomura, S.M.; Roque, R.A.; Tadei, W.P.; Nunomura, R.C.S. Essential oil of Piper purusanum C.DC (Piperaceae) and its main sesquiterpenes: Biodefensives against malaria and dengue vectors, without lethal effect on non-target aquatic fauna. Environ. Sci. Pollut. Res. 2022, 29, 47242–47253. [Google Scholar] [CrossRef]
- Silva, W.J.; Dória, G.A.A.; Maia, R.T.; Nunes, R.S.; Carvalho, G.A.; Blank, A.F.; Alves, P.B.; Marçal, R.M.; Cavalcanti, S.C.H. Effects of essential oils on Aedes aegypti larvae: Alternatives to environmentally safe insecticides. Bioresour. Technol. 2008, 99, 3251–3255. [Google Scholar] [CrossRef]
- Cheng, S.-S.; Liu, J.-Y.; Tsai, K.-H.; Chen, W.-J.; Chang, S.-T. Chemical composition and mosquito larvicidal activity of essential oils from leaves of different Cinnamomum osmophloeum provenances. J. Agric. Food Chem. 2004, 52, 4395–4400. [Google Scholar] [CrossRef]
- An, N.T.G.; Huong, L.T.; Satyal, P.; Tai, T.A.; Dai, D.N.; Hung, N.H.; Ngoc, N.T.B.; Setzer, W.N. Mosquito larvicidal activity, antimicrobial activity, and chemical compositions of essential oils from four species of Myrtaceae from Central Vietnam. Plants 2020, 9, 544. [Google Scholar] [CrossRef]
- Balboné, M.; Sawadogo, I.; Soma, D.D.; Drabo, S.F.; Namountougou, M.; Bayili, K.; Romba, R.; Meda, G.B.; Nebié, H.C.R.; Dabire, R.K.; et al. Essential oils of plants and their combinations as an alternative adulticides against Anopheles gambiae (Diptera: Culicidae) populations. Sci. Rep. 2022, 12, 19077. [Google Scholar] [CrossRef] [PubMed]
- Barbosa, J.D.; Silva, V.B.; Alves, P.B.; Gumina, G.; Santos, R.L.; Sousa, D.P.; Cavalcanti, S.C. Structure-activity relationships of eugenol derivatives against Aedes aegypti (Diptera: Culicidae) larvae. Pest Manag. Sci. 2012, 68, 1478–1483. [Google Scholar] [CrossRef] [PubMed]
- Benelli, G.; Pavela, R.; Iannarelli, R.; Petrelli, R.; Cappellacci, L.; Cianfaglione, K.; Afshar, F.H.; Nicoletti, M.; Canale, A.; Maggi, F. Synergized mixtures of Apiaceae essential oils and related plant-borne compounds: Larvicidal effectiveness on the filariasis vector Culex quinquefasciatus Say. Ind. Crops Prod. 2017, 96, 186–195. [Google Scholar] [CrossRef]
- Chau, D.T.M.; Chung, N.T.; Huong, L.T.; Hung, N.H.; Ogunwande, I.A.; Dai, D.N.; Setzer, W.N. Chemical compositions, mosquito larvicidal and antimicrobial activities of leaf essential oils of eleven species of Lauraceae from Vietnam. Plants 2020, 9, 606. [Google Scholar] [CrossRef] [PubMed]
- Gnankiné, O.; Bassolé, I. Essential oils as an alternative to pyrethroids’ resistance against Anopheles species complex Giles (Diptera: Culicidae). Molecules 2017, 22, 1321. [Google Scholar] [CrossRef]
- Hung, N.H.; Huong, L.T.; Chung, N.T.; Truong, N.C.; Dai, D.N.; Satyal, P.; Tai, T.A.; Hien, V.T.; Setzer, W.N. Premna species in Vietnam: Essential oil compositions and mosquito larvicidal activities. Plants 2020, 9, 1130. [Google Scholar] [CrossRef]
- Luo, D.Y.; Yan, Z.T.; Che, L.R.; Zhu, J.J.; Chen, B. Repellency and insecticidal activity of seven mugwort (Artemisia argyi) essential oils against the malaria vector Anopheles sinensis. Sci. Rep. 2022, 12, 5337. [Google Scholar] [CrossRef]
- Maggi, F.; Benelli, G. Essential oils from aromatic and medicinal plants as effective weapons against mosquito vectors of public health importance. In Mosquito-Borne Diseases: Implications for Public Health; Springer: Berlin/Heidelberg, Germany, 2018; pp. 69–129. ISBN 9783319940755. [Google Scholar]
- Maia, J.D.; La Corte, R.; Martinez, J.; Ubbink, J.; Prata, A.S. Improved activity of thyme essential oil (Thymus vulgaris) against Aedes aegypti larvae using a biodegradable controlled release system. Ind. Crops Prod. 2019, 136, 110–120. [Google Scholar] [CrossRef]
- Mitić, Z.S.; Jovanović, B.; Jovanović, S.Č.; Stojanović-Radić, Z.Z.; Mihajilov-Krstev, T.; Jovanović, N.M.; Nikolić, B.M.; Marin, P.D.; Zlatković, B.K.; Stojanović, G.S. Essential oils of Pinus halepensis and P. heldreichii: Chemical composition, antimicrobial and insect larvicidal activity. Ind. Crops Prod. 2019, 140, 111702. [Google Scholar] [CrossRef]
- Mitić, Z.S.; Jovanović, B.; Jovanović, S.Č.; Mihajilov-Krstev, T.; Stojanović-Radić, Z.Z.; Cvetković, V.J.; Mitrović, T.L.; Marin, P.D.; Zlatković, B.K.; Stojanović, G.S. Comparative study of the essential oils of four Pinus species: Chemical composition, antimicrobial and insect larvicidal activity. Ind. Crops Prod. 2018, 111, 55–62. [Google Scholar] [CrossRef]
- Scalerandi, E.; Flores, G.A.; Palacio, M.; Defagó, M.T.; Carpinella, M.C.; Valladares, G.; Bertoni, A.; Palacios, S.M. Understanding synergistic toxicity of terpenes as insecticides: Contribution of metabolic detoxification in Musca domestica. Front. Plant Sci. 2018, 9, 1579. [Google Scholar] [CrossRef] [PubMed]
- Vuuren, S.F.v.; Viljoen, A.M. Antimicrobial activity of limonene enantiomers and 1,8-cineole alone and in combination. Flavour Fragr. J. 2007, 22, 540–544. [Google Scholar] [CrossRef]
- Cheng, S.S.; Lin, C.Y.; Chung, M.J.; Liu, Y.H.; Huang, C.G.; Chang, S.T. Larvicidal activities of wood and leaf essential oils and ethanolic extracts from Cunninghamia konishii Hayata against the dengue mosquitoes. Ind. Crops Prod. 2013, 47, 310–315. [Google Scholar] [CrossRef]
- Lee, D.; Ahn, Y.-J. Laboratory and simulated field bioassays to evaluate larvicidal activity of Pinus densiflora hydrodistillate, its constituents and structurally related compounds against Aedes albopictus, Aedes aegypti and Culex pipiens Pallens in relation to their inhibi. Insects 2013, 4, 217–229. [Google Scholar] [CrossRef] [PubMed]
- Govindarajan, M.; Benelli, G. Artemisia absinthium-borne compounds as novel larvicides: Effectiveness against six mosquito vectors and acute toxicity on non-target aquatic organisms. Parasitol. Res. 2016, 115, 4649–4661. [Google Scholar] [CrossRef]
- Huang, Y.; Lin, M.; Jia, M.; Hu, J.; Zhu, L. Chemical composition and larvicidal activity against aedes mosquitoes of essential oils from Arisaema fargesii. Pest Manag. Sci. 2020, 76, 534–542. [Google Scholar] [CrossRef] [PubMed]
- Govindarajan, M.; Vaseeharan, B.; Alharbi, N.S.; Kadaikunnan, S.; Khaled, J.M.; Al-anbr, M.N.; Alyahya, S.A.; Maggi, F.; Benelli, G. High efficacy of (Z)-γ-bisabolene from the essential oil of Galinsoga parviflora (Asteraceae) as larvicide and oviposition deterrent against six mosquito vectors. Environ. Sci. Pollut. Res. 2018, 25, 10555–10566. [Google Scholar] [CrossRef]
- Govindarajan, M.; Rajeswary, M.; Benelli, G. δ-Cadinene, calarene and δ-4-carene from Kadsura heteroclita essential oil as novel larvicides against malaria, dengue and filariasis mosquitoes. Comb. Chem. High Throughput Screen. 2016, 19, 565–571. [Google Scholar] [CrossRef]
- Silva, M.V.S.G.; Silva, S.A.; Teixera, T.L.; De Oliveira, A.; Morais, S.A.L.; Da Silva, C.V.; Espindola, L.S.; Sousa, R.M.F. Essential oil from leaves of Eugenia calycina Cambes: Natural larvicidal against Aedes aegypti. J. Sci. Food Agric. 2021, 101, 1202–1208. [Google Scholar] [CrossRef]
- Pavela, R.; Govindarajan, M. The essential oil from Zanthoxylum monophyllum a potential mosquito larvicide with low toxicity to the non-target fish Gambusia affinis. J. Pest Sci. 2017, 90, 369–378. [Google Scholar] [CrossRef]
- AlShebly, M.M.; AlQahtani, F.S.; Govindarajan, M.; Gopinath, K.; Vijayan, P.; Benelli, G. Toxicity of ar-curcumene and epi-β-bisabolol from Hedychium larsenii (Zingiberaceae) essential oil on malaria, Chikungunya and St. Louis encephalitis mosquito vectorss. Ecotoxicol. Environ. Saf. 2017, 137, 149–157. [Google Scholar] [CrossRef] [PubMed]
- Costa, J.G.; Pessoa, O.D.; Menezes, E.A.; Santiago, G.M.; Lemos, T.L. Composition and larvicidal activity of essential oils from heartwood of Auxemma glazioviana Taub. (Boraginaceae). Flavour Fragr. J. 2004, 19, 529–531. [Google Scholar] [CrossRef]
- Aguiar, J.C.; Santiago, G.M.; Lavor, P.L.; Veras, H.N.; Ferreira, Y.S.; Lima, M.A.; Arriaga, A.M.; Lemos, T.L.; Lima, J.Q.; de Jesus, H.C.; et al. Chemical constituents and larvicidal activity of Hymenaea courbaril fruit peel. Nat. Prod. Commun. 2010, 5, 1934578X1000501231. [Google Scholar] [CrossRef]
- Hung, N.H.; Huong, L.T.; Chung, N.T.; Thuong, N.T.H.; Satyal, P.; Dung, N.A.; Tai, T.A.; Setzer, W.N. Callicarpa species from Central Vietnam: Essential oil compositions and mosquito larvicidal activities. Plants 2020, 9, 113. [Google Scholar] [CrossRef]
- Bedini, S.; Flamini, G.; Cosci, F.; Ascrizzi, R.; Benelli, G.; Conti, B. Cannabis sativa and Humulus lupulus essential oils as novel control tools against the invasive mosquito Aedes albopictus and fresh water snail Physella acuta. Ind. Crops Prod. 2016, 85, 318–323. [Google Scholar] [CrossRef]
- Hung, N.H.; Quan, P.M.; Dai, D.N.; Satyal, P.; Huong, L.T.; Giang, L.D.; Hung, L.T.; Setzer, W.N. Environmentally-friendly pesticidal activities of Callicarpa and Karomia essential oils from vietnam and their microemulsions. Chem. Biodivers. 2023, 20, 2023. [Google Scholar] [CrossRef]
- Singh, S.K.; Singh, S.K.; Singh, A. Molluscicidal and piscicidal properties of three medicinal plants of family Apocynaceae—A Review. J. Biol. Earth Sci. 2023, 3, B194–B205. [Google Scholar]
- Benelli, G.; Pavela, R.; Petrelli, R.; Nzekoue, F.K.; Cappellacci, L.; Lupidi, G.; Quassinti, L.; Bramucci, M.; Sut, S.; Dall’Acqua, S.; et al. Carlina oxide from Carlina acaulis root essential oil acts as a potent mosquito larvicide. Ind. Crops Prod. 2019, 137, 356–366. [Google Scholar] [CrossRef]
- AlSalhi, M.S.; Elumalai, K.; Devanesan, S.; Govindarajan, M.; Krishnappa, K.; Maggi, F. The aromatic ginger Kaempferia galanga L. (Zingiberaceae) essential oil and its main compounds are effective larvicidal agents against Aedes vittatus and Anopheles maculatus without toxicity on the non-target aquatic fauna. Ind. Crops Prod. 2020, 158, 113012. [Google Scholar] [CrossRef]
- Govindarajan, M.; Rajeswary, M.; Senthilmurugan, S.; Vijayan, P.; Alharbi, N.S.; Kadaikunnan, S.; Khaled, J.M.; Benelli, G. Larvicidal activity of the essential oil from Amomum subulatum Roxb. (Zingiberaceae) against Anopheles subpictus, Aedes albopictus and Culex tritaeniorhynchus (Diptera: Culicidae), and non-target impact on four mosquito natural enemies. Physiol. Mol. Plant Pathol. 2018, 101, 219–224. [Google Scholar] [CrossRef]
- Benelli, G.; Rajeswary, M.; Govindarajan, M. Towards green oviposition deterrents? Effectiveness of Syzygium lanceolatum (Myrtaceae) essential oil against six mosquito vectors and impact on four aquatic biological control agents. Environ. Sci. Pollut. Res. 2018, 25, 10218–10227. [Google Scholar] [CrossRef]
- Benelli, G.; Rajeswary, M.; Vijayan, P.; Senthilmurugan, S.; Alharbi, N.S.; Kadaikunnan, S.; Khaled, J.M.; Govindarajan, M. Boswellia ovalifoliolata (Burseraceae) essential oil as an eco-friendly larvicide? Toxicity against six mosquito vectors of public health importance, non-target mosquito fishes, backswimmers, and water bugs. Environ. Sci. Pollut. Res. 2018, 25, 10264–10271. [Google Scholar] [CrossRef]
- Benelli, G.; Govindarajan, M.; Rajeswary, M.; Senthilmurugan, S.; Vijayan, P.; Alharbi, N.S.; Kadaikunnan, S.; Khaled, J.M. Larvicidal activity of Blumea eriantha essential oil and its components against six mosquito species, including Zika virus vectors: The promising potential of (4E,6Z)-allo-ocimene, carvotanacetone and dodecyl acetate. Parasitol. Res. 2017, 116, 1175–1188. [Google Scholar] [CrossRef]
- Mitra, S.K.; Thingreingam Irenaeus, K.S. Guava cultivars of the World. Acta Hortic. 2018, 85, 905–910. [Google Scholar] [CrossRef]
- Adams, R.P. Identification of Essential Oil Components by Gas Chromatography/Mass Spectrometry, 4th ed.; Allured Publishing: Carol Stream, IL, USA, 2007. [Google Scholar]
- Mondello, L. FFNSC 3; Shimadzu Scientific Instruments: Columbia, MD, USA, 2016. [Google Scholar]
- NIST. NIST20; National Institute of Standards and Technology: Washington, DC, USA, 2020. [Google Scholar]
- Satyal, P. Development of GC-MS Database of Essential Oil Components by the Analysis of Natural Essential Oils and Synthetic Compounds and Discovery of Biologically Active Novel Chemotypes in Essential Oils. Ph.D. Thesis, University of Alabama in Huntsville, Huntsville, AL, USA, 2015. [Google Scholar]
- Sirivanakarn, S. Medical Entomology Studies-III. A Revision of the Subgenus Culex in the Oriental Region. In Diptera: Culicidae; Contributions of the American Entomological Institute: Gainesville, FL, USA, 1976; Volume 12, Number 2. [Google Scholar]
- Wilkerson, R.C.; Linton, Y.-M.; Strickman, D. Mosquitoes of the World; Johns Hopkins University Press: Baltimore, MD, USA, 2021; Volume 1. [Google Scholar]
- WHO. Guidelines for Laboratory and Field Testing of Mosquito Larvicides; WHO: Geneva, Switzerland, 2005; pp. 1–41. [Google Scholar]
- Nieser, N. Guide to aquatic heteroptera of Singapore and Peninsular Malaysia III. Pleidae and Notonectidae. Raffles Bull. Zool. 2004, 52, 79–96. [Google Scholar]
- Jehamalar, E.E.; Chandra, K. On the genus Anisops (Heteroptera: Nepomorpha: Notonectidae) from Andaman and Nicobar Islands, with a new record to India. Rec. Zool. Surv. India 2013, 113, 55–59. [Google Scholar]
- Deo, P.G.; Hasan, S.B.; Majumdar, S.K. Toxicity and suitability of some insecticides for household use. Int Pest Control 1988, 30, 1988. [Google Scholar]
- Finney, D. Probit Analysis, Reissue ed.; Cambridge University Press: Cambridge, UK, 2009. [Google Scholar]

| RI(calc) | RI(db) | Compound | PG01 | PG02 | PG03 | PG04 | PG05 | PG06 |
|---|---|---|---|---|---|---|---|---|
| %Yield (v/w) | 0.51 | 0.43 | 0.40 | 0.48 | 0.43 | 0.53 | ||
| 933 | 933 | α-Pinene | 13.0 | 0.5 | 0.4 | tr | 0.3 | 0.1 |
| 1029 | 1030 | Limonene | 0.7 | 26.2 | 1.3 | 0.4 | 20.8 | 0.5 |
| 1375 | 1375 | α-Copaene | 2.4 | 4.1 | 2.7 | 2.4 | 4.2 | 5.3 |
| 1420 | 1417 | (E)-β-Caryophyllene | 13.9 | 20.4 | 21.7 | 30.0 | 24.8 | 27.8 |
| 1439 | 1439 | Aromadendrene | 7.5 | 2.9 | 3.0 | 5.9 | 3.0 | 3.5 |
| 1455 | 1454 | α-Humulene | 2.7 | 3.0 | 4.0 | 4.3 | 3.6 | 4.7 |
| 1560 | 1560 | (E)-Nerolidol | 1.4 | 0.1 | 13.7 | 8.6 | tr | 7.8 |
| 1583 | 1587 | Caryophyllene oxide | 8.1 | 3.7 | 11.4 | 5.7 | 2.4 | 5.3 |
| 1587 | 1590 | Globulol | 11.8 | 5.5 | 6.4 | 10.9 | 5.9 | 6.0 |
| Material | LC50 (95% Limits) | LC90 (95% Limits) | χ2 | p | SI |
|---|---|---|---|---|---|
| 24 h | |||||
| PG01 | 17.53 (15.96–19.26) | 30.17 (26.61–35.83) | 4.6216 | 0.202 | 1.3 |
| PG02 | 16.79 (15.23–18.51) | 30.39 (26.60–36.47) | 2.4262 | 0.489 | 0.9 |
| PG03 | 0.96 (0.87–1.06) | 1.75 (1.53–2.10) | 8.1947 | 0.316 | 7.0 |
| PG04 | 2.71 (2.48–2.91) | 3.90 (3.56–4.48) | 15.4765 | 0.009 | 5.7 |
| PG05 | 0.40 (0.36–0.43) | 0.68 (0.60–0.81) | 4.2866 | 0.746 | 14.9 |
| PG06 | 8.51 (7.81–9.37) | 10.71 (9.69–12.38) | 0.0085 | 1.000 | 1.9 |
| 48 h | |||||
| PG01 | 15.39 (13.93–17.02) | 28.92 (25.17–34.94) | 5.4934 | 0.139 | 1.4 |
| PG02 | 14.75 (13.26–16.42) | 30.35 (26.08–37.24) | 4.3559 | 0.226 | 1.0 |
| PG03 | 0.68 (0.63–0.72) | 0.91 (0.84–1.05) | 0.2337 | 1.000 | 7.5 |
| PG04 | 2.39 (2.12–2.60) | 3.02 (2.78–3.33) | 0.0113 | 1.000 | 5.4 |
| PG05 | 0.36 (0.32–0.39) | 0.65 (0.57–0.79) | 4.4003 | 0.733 | 12.3 |
| PG06 | 7.61 (7.10–8.45) | 9.74 (8.71–12.01) | 0.0338 | 0.998 | 1.9 |
| Material | LC50 (95% Limits) | LC90 (95% Limits) | χ2 | p | SI |
|---|---|---|---|---|---|
| 24 h | |||||
| PG01 | 24.87 (23.55–26.24) | 33.16 (30.36–39.61) | 0.97545 | 0.987 | 0.93 |
| PG02 | 24.18 (22.72–25.62) | 33.59 (30.79–38.93) | 1.4240 | 0.964 | 0.66 |
| PG03 | 1.83 (1.71–1.98) | 2.67 (2.41–3.11) | 0.8445 | 0.991 | 3.67 |
| PG04 | 17.68 (16.42–19.03) | 24.07 (22.10–26.90) | 0.1317 | 1.000 | 0.87 |
| PG05 | 0.97 (0.90–1.04) | 1.36 (1.24–1.56) | 0.3309 | 0.999 | 6.15 |
| PG06 | 16.35 (15.25–17.72) | 21.35 (19.44–24.42) | 0.0489 | 1.000 | 0.98 |
| 48 h | |||||
| PG01 | 24.25 (22.67–25.90) | 35.73 (32.49–41.29) | 3.4661 | 0.748 | 0.89 |
| PG02 | 23.71 (22.19–25.22) | 33.92 (31.04–38.98) | 1.8364 | 0.934 | 0.63 |
| PG03 | 1.49 (1.37–1.62) | 2.56 (2.28–2.99) | 1.9566 | 0.924 | 3.42 |
| PG04 | 17.33 (16.12–18.68) | 23.58 (21.62–26.67) | 0.1299 | 1.000 | 0.75 |
| PG05 | 0.84 (0.77–0.91) | 1.47 (1.31–1.73) | 6.5423 | 0.365 | 5.25 |
| PG06 | 15.42 (14.45–16.67) | 20.82 (18.87–24.14) | 0.1705 | 1.000 | 0.94 |
| Compounds | LC50 (95% Limits) | LC90 (95% Limits) | χ2 | p |
|---|---|---|---|---|
| 24 h | ||||
| Caryophyllene oxide | 39.65 (35.83–42.53) | 49.41 (46.31–53.36) | 0.011 | 1.00 |
| α-Humulene | 48.19 (44.33–52.29) | 87.64 (78.81–100.02) | 1.890 | 0.596 |
| (E)-β-Caryophyllene | 111.66 (105.55–118.0) | 160.10 (151.39–170.85) | 3.782 | 0.436 |
| α-Pinene | 12.94 (11.77–14.23) | 26.48 (23.13–31.61) | 3.0799 | 0.379 |
| Globulol | 11.13 (10.28–11.74) | 14.53 (13.62–16.27) | 0.1566 | 0.984 |
| (E)-Nerolidol | 36.22 (33.03–39.79) | 75.25 (65.81–89.34) | 9.1304 | 0.058 |
| Limonene | 17.66 (16.45–18.97) | 23.62 (22.03–25.73) | 0.784 | 0.941 |
| (E)-β-Caryophyllene (14.26%), α-pinene (13.28%), globulol (11.98%), caryophyllene oxide (8.34%), α-humulene (2.27%). (PG01) | 14.79 (13.79–15.95) | 22.28 (20.11–25.76) | 1.7426 | 0.883 |
| Limonene (26.5%), (E)-β-caryophyllene (20.59%), globulol (5.24%), caryophyllene oxide (3.27%), α-humulene (3.1%). (PG02) | 37.59 (34.75–40.31) | 49.53 (46.04–54.12) | 0.4941 | 0.992 |
| (E)-β-Caryophyllene (22.09%), (E)-nerolidol (13.97%), caryophyllene oxide (11.51%), globulol (6.36%), α-humulene (4.0%). (PG03) | 56.18 (53.24–60.83) | 73.41 (66.18–90.04) | 0.1527 | 1.000 |
| (E)-β-Caryophyllene (30.16%), globulol (10.97%), (E)-nerolidol (8.72%), caryophyllene oxide (5.76%), α-humulene (4.24%). (PG04). | 60.05 (56.44–65.99) | 76.49 (68.83–92.86) | 0.0367 | 1.000 |
| (E)-β-Caryophyllene (25.32%), limonene (21.23%), globulol (6.05%), α-humulene (3.62%), caryophyllene oxide (2.45%). (PG05) | 50.00 (47.11–53.07) | 69.60 (63.50–81.49) | 2.2110 | 0.819 |
| (E)-β-Caryophyllene (28.06%), globulol (6.07%), caryophyllene oxide (5.34%), α-humulene (4.76%). (PG06) | 78.62 (70.97–84.46) | 97.61 (91.03–105.55) | 0.0089 | 1.000 |
| 48 h | ||||
| Caryophyllene oxide | 37.92 (34.73–40.82) | 47.94 (44.58–52.34) | 0.015 | 1.000 |
| α-Humulene | 36.22 (33.15–39.51) | 70.58 (62.82–81.67) | 5.124 | 0.163 |
| (E)-β-Caryophyllene | 94.43 (88.37–100.84) | 145.91 (136.85–157.04) | 1.821 | 0.769 |
| α-Pinene | 11.56 (10.39–12.86) | 28.21 (24.10–34.62) | 7.4501 | 0.059 |
| Globulol | 10.20 (9.44–10.88) | 13.82 (12.87–15.21) | 0.1930 | 0.979 |
| (E)-Nerolidol | 33.19 (30.17–36.57) | 72.64 (63.20–86.67) | 8.9965 | 0.061 |
| Limonene | 17.43 (16.24–18.74) | 23.17 (21.58–25.28) | 0.664 | 0.956 |
| (E)-β-Caryophyllene (14.26%), α-pinene (13.28%), globulol (11.98%), caryophyllene oxide (8.34%), α-humulene (2.27%). (PG01) | 12.25 (11.32–13.25) | 20.46 (18.35–23.72) | 1.4036 | 0.924 |
| Limonene (26.5%), (E)-β-caryophyllene (20.59%), globulol (5.24%), caryophyllene oxide (3.27%), α-humulene (3.1%). (PG02) | 32.63 (30.43–35.10) | 45.92 (41.96–51.81) | 0.8873 | 0.971 |
| (E)-β-Caryophyllene (22.09%), (E)-nerolidol (13.97%), caryophyllene oxide (11.51%), globulol (6.36%), α-humulene 4.0%). (PG03) | 52.43 (49.28–56.02) | 75.11 (68.04–88.08) | 1.3948 | 0.925 |
| (E)-β-Caryophyllene (30.16%), globulol (10.97%), (E)-nerolidol (8.72%), caryophyllene oxide (5.76%), α-humulene (4.24%). (PG04) | 56.54 (53.00–60.78) | 81.69 (73.70–95.68) | 9.1397 | 0.104 |
| (E)-β-Caryophyllene (25.32%), limonene (21.23%), globulol (6.05%), α-humulene (3.62%), caryophyllene oxide (2.45%). (PG05) | 45.74 (42.72–48.42) | 62.88 (58.16–71.38) | 0.6529 | 0.985 |
| (E)-β-Caryophyllene (28.06%), globulol (6.07%), caryophyllene oxide (5.34%), α-humulene (4.76%). (PG06) | 74.41 (68.57–80.05) | 95.64 (88.64–105.11) | 0.0072 | 1.000 |
| Material | LC50 (95% Limits) | LC90 (95% Limits) | χ2 | p | SI |
|---|---|---|---|---|---|
| 24 h | |||||
| PG01 | 30.99 (28.35–33.76) | 60.43 (54.05–69.40) | 11.0698 | 0.271 | 0.8 |
| PG02 | 24.32 (20.04–26.80) | 53.86 (46.98–64.07) | 11.7142 | 0.164 | 0.7 |
| PG03 | 0.50 (0.46–0.55) | 1.05 (0.91–1.29) | 3.2586 | 0.860 | 13.4 |
| PG04 | 11.04 (10.23–11.87) | 17.24 (15.64–19.73) | 1.4640 | 0.984 | 1.4 |
| PG05 | 0.42 (0.39–0.46) | 0.82 (0.72–0.99) | 2.3287 | 0.939 | 14.2 |
| PG06 | 18.88 (17.20–20.71) | 40.81 (35.91–47.79) | 25.5436 | 0.001 | 0.8 |
| 48 h | |||||
| PG01 | 25.55 (23.23–28.01) | 54.23 (47.98–63.08) | 12.2525 | 0.199 | 0.8 |
| PG02 | 21.39 (19.71–23.18) | 36.20 (32.47–41.86) | 7.9069 | 0.095 | 0.7 |
| PG03 | 0.42 (0.38–0.46) | 0.87 (0.76–1.06) | 2.0098 | 0.959 | 12.1 |
| PG04 | 8.10 (7.49–8.67) | 12.98 (11.67–14.98) | 14.3258 | 0.046 | 1.6 |
| PG05 | 0.36 (0.33–0.39) | 0.69 (0.61–0.82) | 0.9844 | 0.995 | 12.3 |
| PG06 | 8.83 (8.07–9.74) | 17.94 (15.76–21.20) | 4.3245 | 0.827 | 1.6 |
| Material | LC50 (95% Limits) | LC90 (95% Limits) | χ2 | p | SI |
|---|---|---|---|---|---|
| 24 h | |||||
| PG01 | 23.53 (22.05–24.76) | 31.19 (28.90–36.16) | 0.4124 | 0.999 | 0.99 |
| PG02 | 24.72 (23.28–26.22) | 34.41 (31.44–40.16) | 1.9117 | 0.928 | 0.64 |
| PG03 | 1.59 (1.50–1.70) | 2.23 (2.01–2.65) | 0.1651 | 1.000 | 4.22 |
| PG04 | 14.25 (13.06–15.56) | 26.38 (23.31–31.07) | 4.2855 | 0.232 | 1.08 |
| PG05 | 1.42 (1.32–1.51) | 2.03 (1.86–2.34) | 1.4142 | 0.965 | 4.20 |
| PG06 | 18.16 (16.90–19.57) | 27.22 (25.22–29.83) | 3.0006 | 0.392 | 0.88 |
| 48 h | |||||
| PG01 | 21.99 (20.47–23.45) | 31.65 (29.1135.73) | 1.0574 | 0.983 | 0.96 |
| PG02 | 23.34 (21.74–24.96) | 34.98 (31.83–40.19) | 3.0652 | 0.801 | 0.64 |
| PG03 | 1.50 (1.41–1.61) | 2.24 (2.02–2.61) | 0.9116 | 0.989 | 3.4 |
| PG04 | 9.62 (8.84–10.46) | 16.71 (14.93–19.39) | 7.0871 | 0.069 | 1.35 |
| PG05 | 1.34 (1.24–1.44) | 2.07 (1.87–2.37) | 2.7200 | 0.843 | 3.29 |
| PG06 | 16.80 (15.62–18.12) | 25.25 (23.40–27.64) | 6.6641 | 0.083 | 0.86 |
| Compounds | LC50 (95% Limits) | LC90 (95% Limits) | χ2 | p |
|---|---|---|---|---|
| 24 h | ||||
| Caryophyllene oxide | 38.68 (35.84–41.44) | 53.28 (49.31–58.93) | 0.212 | 0.976 |
| α-Humulene | 31.49 (28.62–34.67) | 65.14 (56.73–78.08) | 8.186 | 0.042 |
| (E)-β-Caryophyllene | 30.11 (27.65–32.81) | 53.88 (47.80–63.20) | 1.865 | 0.601 |
| α-Pinene | 23.05 (21.25–24.99) | 39.37 (35.23–45.72) | 1.1294 | 0.890 |
| Globulol | 17.40 (16.15–18.76) | 25.57 (23.28–28.96) | 0.6607 | 0.882 |
| (E)-Nerolidol | 21.45 (19.94–22.89) | 30.57 (28.20–34.29) | 0.7489 | 0.862 |
| Limonene | 12.92 (12.20–13.75) | 17.96 (16.32–21.16) | 3.4336 | 0.329 |
| (E)-β-Caryophyllene (14.26%), α-pinene (13.28%), globulol (11.98%), caryophyllene oxide (8.34%), α-humulene (2.27%). (PG01) | 23.66 (21.67–25.83) | 43.98 (38.91–51.73) | 6.4225 | 0.093 |
| Limonene (26.5%), (E)-β-caryophyllene (20.59%), globulol (5.24%), caryophyllene oxide (3.27%), α-humulene (3.1%). (PG02) | 56.18 (53.24–60.83) | 73.41 (66.18–90.04) | 6.9076 | 0.075 |
| (E)-β-Caryophyllene (22.09%), (E)-nerolidol (13.97%), caryophyllene oxide (11.51%), globulol (6.36%), α-humulene 4.0%). (PG03) | 66.38 (61.19–73.82) | 80.74 (72.80–95.02) | 0.0018 | 1.000 |
| (E)-β-Caryophyllene (30.16%), globulol (10.97%), (E)-nerolidol (8.72%), caryophyllene oxide (5.76%), α-humulene (4.24%). (PG04) | 70.71 (63.33–78.95) | 83.46 (75.02–96.00) | 0.0001 | 1.000 |
| (E)-β-Caryophyllene (25.32%), limonene (21.23%), globulol (6.05%), α-humulene (3.62%), caryophyllene oxide (2.45%). (PG05) | 67.39 (61.85–75.02) | 81.39 (73.38–95.26) | 0.0010 | 1.000 |
| (E)-β-Caryophyllene (28.06%), globulol (6.07%), caryophyllene oxide (5.34%), α-humulene (4.76%). (PG06) | 69.34 (63.76–75.89) | 85.26 (77.72–96.64) | 0.0020 | 1.000 |
| 48 h | ||||
| Caryophyllene oxide | 33.95 (31.55–36.61) | 49.37 (44.93–56.02) | 2.136 | 0.545 |
| α-Humulene | 26.44 (24.0–29.13) | 55.80 (48.53–66.95) | 5.662 | 0.129 |
| β-Caryophyllene | 25.70 (23.46–28.17) | 50.26 (44.15–59.60) | 3.258 | 0.354 |
| α-Pinene | 22.91 (21.13–24.80) | 38.51 (34.53–44.62) | 10.5692 | 0.032 |
| Globulol | 13.97 (13.25–15.10) | 18.28 (16.49–22.39) | 6.3228 | 0.097 |
| (E)-Nerolidol | 19.18 (17.73–20.71) | 30.16 (27.32–34.41) | 2.0822 | 0.556 |
| Limonene | 11.83 (11.04–12.62) | 17.38 (15.85–20.00) | 2.5806 | 0.461 |
| (E)-β-Caryophyllene (14.26%), α-pinene (13.28%), globulol (11.98%), caryophyllene oxide (8.34%), α-humulene (2.27%). (PG01) | 23.01 (21.04–25.16) | 43.64 (38.52–51.44) | 4.4156 | 0.220 |
| Limonene (26.5%), (E)-β-caryophyllene (20.59%), globulol (5.24%), caryophyllene oxide (3.27%), α-humulene (3.1%). (PG02) | 52.43 (49.28–56.02) | 75.11 (68.04–88.08) | 6.0500 | 0.109 |
| (E)-β-Caryophyllene (22.09%), (E)-nerolidol (13.97%), caryophyllene oxide (11.51%), globulol (6.36%), α-humulene 4.0%). (PG03) | 62.08 (58.04–68.59) | 77.92 (70.14–93.73) | 0.0154 | 0.999 |
| (E)-β-Caryophyllene (30.16%), globulol (10.97%), (E)-nerolidol (8.72%), caryophyllene oxide (5.76%), α-humulene (4.24%). (PG04) | 66.38 (61.19–73.82) | 80.74 (72.80–95.02) | 0.0018 | 1.000 |
| (E)-β-Caryophyllene (25.32%), limonene (21.23%), globulol (6.05%), α-humulene (3.62%), caryophyllene oxide (2.45%). (PG05) | 64.17 (59.63–71.17) | 79.31 (71.46–94.42) | 0.0057 | 1.000 |
| (E)-β-Caryophyllene (28.06%), globulol (6.07%), caryophyllene oxide (5.34%), α-humulene (4.76%). (PG06). | 67.40 (62.41–73.67) | 84.20 (76.63–96.30) | 0.0057 | 1.000 |
| Material | LC50 (95% Limits) | LC90 (95% Limits) | χ2 | p | SI |
|---|---|---|---|---|---|
| 24 h | |||||
| PG01 | 27.61 (25.06–30.44) | 58.75 (51.09–70.40) | 7.8329 | 0.166 | 0.8 |
| PG02 | 23.64 (21.60–25.81) | 46.13 (41.07–53.34) | 7.3769 | 0.598 | 1.0 |
| PG03 | 4.27 (3.91–4.55) | 6.37 (5.77–7.27) | 0.9294 | 0.968 | 1.6 |
| PG04 | 21.33 (19.23–23.59) | 51.89 (45.25–61.37) | 9.3878 | 0.402 | 0.7 |
| PG05 | 4.38 (4.07–4.72) | 6.11 (5.59–6.86) | 0.2027 | 0.999 | 1.4 |
| PG06 | 21.90 (19.58–24.42) | 62.65 (53.78–75.48) | 15.4051 | 0.080 | 0.7 |
| Permethrin | 0.0024 (0.0022–0.0026) | 0.0037 (0.0034–0.0043) | 2.1866 | 0.335 | Nt |
| 48 h | |||||
| PG01 | 12.67 (11.56–13.89) | 24.90 (21.91–29.38) | 6.4116 | 0.268 | 1.7 |
| PG02 | 7.97 (7.39–8.61) | 12.33 (11.12–14.18) | 1.8322 | 0.872 | 1.9 |
| PG03 | 3.30 (3.05–4.57) | 5.42 (4.85–6.32) | 0.9017 | 0.970 | 1.5 |
| PG04 | 11.08 (10.23–11.97) | 18.17 (16.37–20.93) | 12.2851 | 0.198 | 1.2 |
| PG05 | 3.94 (3.68–4.25) | 5.63 (5.11–6.47) | 0.4118 | 0.995 | 1.1 |
| PG06 | 10.43 (9.51–11.41) | 20.19 (17.84–23.68) | 17.7924 | 0.038 | 1.2 |
| Permethrin | 0.0023 (0.0022–0.0025) | 0.0036 (0.0032–0.0041) | 2.1010 | 0.350 | Nt |
| Essential Oil | LC50 (95% Limits) | LC90 (95% Limits) | χ2 | p | SI |
|---|---|---|---|---|---|
| 48 h | |||||
| PG01 | 4.56 (3.65–5.69) | 9.17 (7.07–14.74) | 1.9734 | 0.741 | 4.6 |
| PG02 | 5.63 (4.55–6.95) | 10.54 (8.26–16.75) | 5.5028 | 0.239 | 2.7 |
| PG03 | 4.10 (3.39–4.99) | 6.65 (5.38–10.14) | 4.1057 | 0.392 | 1.2 |
| PG04 | 4.89 (3.89–6.14) | 10.24 (7.82–16.70) | 0.6372 | 0.959 | 2.7 |
| PG05 | 4.72 (3.77–5.91) | 9.70 (7.44–15.71) | 0.5504 | 0.968 | 0.9 |
| PG06 | 5.00 (4.08–5.85) | 7.05 (6.00–9.78) | 0.0768 | 0.999 | 2.9 |
| 72 h | |||||
| PG01 | 3.54 (3.00–4.30) | 5.27 (4.33–8.75) | 5.5430 | 0.236 | Nd |
| PG02 | 4.25 (3.43–5.27) | 8.12 (6.34–12.88) | 5.6605 | 0.226 | Nd |
| PG03 | 3.33 (2.74–4.04) | 5.54 (4.46–8.81) | 5.9707 | 0.201 | Nd |
| PG04 | 4.12 (3.33–5.07) | 7.56 (5.95–11.90) | 0.9965 | 0.910 | Nd |
| PG05 | 3.32 (2.79–4.00) | 5.04 (4.14–8.39) | 2.2865 | 0.587 | Nd |
| PG06 | 3.66 (3.11–4.46) | 6.37 (4.42–8.81) | 8.1325 | 0.087 | Nd |
| Compound | LC50 (95% Limits) | LC90 (95% Limits) | χ2 | p |
|---|---|---|---|---|
| 48 h | ||||
| Caryophyllene oxide | 5.78 (4.86–6.92) | 8.96 (7.38–13.42) | 0.50 | 0.921 [43] |
| α-Humulene | 7.24 (6.00–8.67) | 11.88 (9.71–17.50) | 0.62 | 0.887 [43] |
| (E)-β-Caryophyllene | 9.58 (7.79–11.72) | 18.08 (14.32–27.14) | 0.88 | 0.829 [43] |
| Limonene | 14.17 (12.08–17.23) | 20.88 (17.18–34.70) | 4.84 | 0.184 |
| α-Pinene | 18.98 (15.48–23.21) | 32.80 (26.18–51.34) | 1.20 | 0.549 |
| CuSO4 (positive control) | 0.66 (0.55–0.80) | 0.85 (0.72–1.17) | 0.00 | 0.998 |
| 72 h | ||||
| Caryophyllene oxide | 4.04 (3.43–4.96) | 5.58 (4.64–8.65) | 0.01 | 1.000 |
| α-Humulene | 5.68 (4.67–6.69) | 8.49 (7.10–13.40) | 0.44 | 0.931 |
| (E)-β-Caryophyllene | 7.93 (6.55–9.67) | 13.09 (10.54–20.32) | 0.81 | 0.846 |
| Limonene | 10.58 (8.70–12.66) | 16.81 (13.81–25.28) | 0.71 | 0.871 |
| α-Pinene | 18.32 (14.86–22.56) | 32.90 (25.95–52.62) | 1.67 | 0.433 |
| CuSO4 (positive control) | 0.58 (0.50–0.72) | 0.82 (0.68–1.29) | 0.07 | 0.968 |
| Essential Oil | LC50 (95% Limits) | LC90 (95% Limits) | χ2 | p | SI |
|---|---|---|---|---|---|
| 48 h | |||||
| PG01 | 7.71 (6.11–9.75) | 16.50 (12.43–28.10) | 1.4873 | 0.685 | 3.01 |
| PG02 | 3.52 (2.71–4.47) | 8.0 (5.98–13.91) | 1.5924 | 0.661 | 4.51 |
| PG03 | 3.85 (2.85–5.05) | 10.92 (7.74–20.94) | 3.8332 | 0.280 | 1.74 |
| PG04 | 4.77 (3.93–5.68) | 7.12 (5.95–10.24) | 0.1875 | 0.980 | 3.24 |
| PG05 | 5.41 (4.18–6.95) | 13.23 (9.68–23.55) | 3.3713 | 0.338 | 1.10 |
| PG06 | 5.07 (4.07–6.28) | 9.70 (7.56–15.58) | 3.7764 | 0.287 | 3.15 |
| CuSO4 (positive control) | 0.28 (0.23–0.33) | 0.43 (0.35–0.64) | 0.3618 | 0.948 | Nd |
| 72 h | |||||
| PG01 | 5.22 (4.03–6.69) | 12.63 (9.28–22.36) | 2.5880 | 0.460 | Nd |
| PG02 | 3.02 (2.27–3.86) | 7.19 (5.32–12.91) | 1.3858 | 0.709 | Nd |
| PG03 | 3.02 (2.27–3.86) | 7.17 (5.31–12.85) | 4.4832 | 0.214 | Nd |
| PG04 | 4.24 (3.56–5.12) | 6.18 (5.12–9.04) | 0.0981 | 0.992 | Nd |
| PG05 | 3.69 (2.97–4.55) | 6.81 (5.34–11.02) | 3.4468 | 0.328 | Nd |
| PG06 | 3.96 (3.22–4.87) | 7.03 (5.56–11.15) | 1.5521 | 0.670 | Nd |
| CuSO4 (positive control) | 0.27 (0.22–0.32) | 0.43 (0.35–0.65) | 0.5844 | 0.900 | Nd |
| Compound | LC50 (95% Limits) | LC90 (95% Limits) | χ2 | p |
|---|---|---|---|---|
| 48 h | ||||
| Caryophyllene oxide | 12.50 (10.21–15.29) | 22.12 (17.57–34.93) | 0.8787 | 0.928 |
| α-Humulene | 12.50 (10.21–15.29) | 22.12 (17.57–34.93) | 0.8782 | 0.928 |
| (E)-β-Caryophyllene | 13.38 (10.96–16.38) | 23.54 (18.70–37.21) | 0.3162 | 0.989 |
| Limonene | 22.56 (18.28–27.80) | 41.94 (32.94–66.34) | 0.8084 | 0.937 |
| α-Pinene | 16.48 (12.74–21.28) | 42.53 (30.90–74.26) | 6.5045 | 0.165 |
| CuSO4 (positive control) | 0.28 (0.23–0.33) | 0.43 (0.35–0.64) | 0.3618 | 0.948 |
| 72 h | ||||
| Caryophyllene oxide | 9.47 (7.66–11.65) | 17.34 (13.68–27.21) | 0.8169 | 0.936 |
| α-Humulene | 11.67 (9.52–14.25) | 20.55 (16.37–32.25) | 3.6023 | 0.463 |
| (E)-β-Caryophyllene | 10.94 (9.0–13.12) | 17.61 (14.41–26.84) | 1.1960 | 0.879 |
| Limonene | 21.06 (17.10–25.85) | 38.28 (30.26–59.81) | 0.4518 | 0.978 |
| α-Pinene | 10.45 (8.12–13.32) | 24.88 (18.46–42.40) | 2.8622 | 0.581 |
| CuSO4 (positive control) | 0.27 (0.22–0.32) | 0.43 (0.35–0.65) | 0.5844 | 0.900 |
| Material | LC50 (95% Limits) | LC90 (95% Limits) | χ2 | p |
|---|---|---|---|---|
| 24 h | ||||
| PG01 | 23.25 (21.22–25.39) | 39.50 (35.21–46.11) | 14.0122 | 0.122 |
| PG02 | 15.87 (14.49–17.40) | 26.88 (23.80–31.70) | 2.2395 | 0.987 |
| PG03 | 6.71 (6.21–7.26) | 10.05 (8.98–11.98) | 10.5384 | 0.309 |
| PG04 | 15.46 (14.00–17.07) | 28.92 (25.36–34.40) | 10.6390 | 0.301 |
| PG05 | 5.97 (5.56–6.34) | 8.20 (7.35–9.61) | 0.5427 | 1.000 |
| PG06 | 15.97 (14.66–17.44) | 25.20 (22.47–29.54) | 0.5132 | 1.000 |
| F | ||||
| PG01 | 21.05 (19.06–23.20) | 39.68 (34.96–46.78) | 17.4342 | 0.042 |
| PG02 | 14.94 (13.59–16.43) | 26.49 (23.34–31.43) | 3.1997 | 0.956 |
| PG03 | 5.10 (4.68–5.52) | 7.48 (6.80–8.56) | 0.6034 | 1.000 |
| PG04 | 13.02 (11.76–14.40) | 25.29 (22.06–30.29) | 12.9108 | 0.167 |
| PG05 | 4.41 (4.06–4.80) | 6.22 (5.64–7.11) | 0.1174 | 1.000 |
| PG06 | 14.50 (13.35–15.80) | 22.70 (201.21–26.84) | 0.7521 | 1.000 |
| Compound | 24 h LC50 (μg/mL) | Mosquito | Ref. |
|---|---|---|---|
| Myrcene | 27.9 | Aedes aegypti | [80] |
| 35.8 | Aedes aegypti | [101] | |
| 39.51 | Aedes aegypti | [102] | |
| 23.5 | Aedes albopictus | [80] | |
| 27.0 | Aedes albopictus | [101] | |
| 35.98 | Aedes albopictus | [102] | |
| 41.31 | Culex pipiens pallens | [102] | |
| 1,8-Cineole | 73.30 | Aedes aegypti | [102] |
| 73.50 | Aedes albopictus | [102] | |
| 72.88 | Culex pipiens pallens | [102] | |
| (Z)-β-ocimene | 28.35 | Aedes aegypti | [103] |
| 33.72 | Aedes albopictus | [103] | |
| 31.52 | Culex quinquefasciatus | [103] | |
| 37.13 | Culex tritaeniorhynchus | [103] | |
| Aromadendrene | >150 | Aedes aegypti | [102] |
| 129.21 | Aedes albopictus | [102] | |
| β-Selinene | 136.06 | Aedes aegypti | [104] |
| 151.74 | Aedes albopictus | [104] | |
| (Z)-γ-Bisabolene | 2.26 | Aedes aegypti | [105] |
| 4.50 | Aedes albopictus | [105] | |
| 2.47 | Culex quinquefasciatus | [105] | |
| 4.87 | Culex tritaeniorhynchus | [105] | |
| δ-Cadinene | 17.91 | Aedes aegypti | [106] |
| 19.50 | Culex quinquefasciatus | [106] | |
| Spathulenol | >100 | Aedes aegypti | [107] |
| α-Cadinol | 11.22 | Aedes albopictus | [108] |
| 12.28 | Culex tritaeniorhynchus | [108] | |
| epi-β-bisabolol | 15.83 | Aedes aegypti | [109] |
| 17.27 | Culex quinquefasciatus | [109] | |
| τ-muurolol + α-cadinol + α-bisabolol (16:21:46, %/%) | 2.98 | Aedes aegypti | [110] |
| τ-muurolol + α-cadinol + α-bisabolol (0:31:54, %/%) | 2.53 | Aedes aegypti | [110] |
| Vietnamese Cultivars 1,2 | Vietnamese Name | English Name | Collection Site (Cai Be District, Tien Giang Province) | Voucher Number |
|---|---|---|---|---|
| Se | Ổi sẻ đỏ | Pink Pearl Guava | (10°24′44″ N, 105°52′4″ E, morn. 10 m) | PG01 |
| Ruot trang | Ổi trắng thường | White flesh Guava | (10°24′51″ N, 105°51′59″ E, morn. 10 m) | PG02 |
| Ruot hong da lang | Ruột hồng da láng | Pink flesh smooth skin Guava | (10°24′49″ N, 105°51′57″ E, morn. 10 m) | PG03 |
| Ruot hong da san | Ruột hồng da sần | Pink flesh rough skin Guava | (10°19′54″ N, 105°54′28″ E, morn. 10 m) | PG04 |
| Taiwan Guava | Ổi Đài Loan (Ổi lê Đài Loan) | Taiwan Guava | (10°20′12″ N, 105°55′1″ E, morn. 10 m) | PG05 |
| Nu hoang | Ổi nữ hoàng | Queen Guava | (10°21′23″ N, 105°53′12″ E, morn. 10 m) | PG06 |
Disclaimer/Publisher’s Note: The statements, opinions and data contained in all publications are solely those of the individual author(s) and contributor(s) and not of MDPI and/or the editor(s). MDPI and/or the editor(s) disclaim responsibility for any injury to people or property resulting from any ideas, methods, instructions or products referred to in the content. |
© 2023 by the authors. Licensee MDPI, Basel, Switzerland. This article is an open access article distributed under the terms and conditions of the Creative Commons Attribution (CC BY) license (https://creativecommons.org/licenses/by/4.0/).
Share and Cite
Luu, H.V.L.; Nguyen, H.H.; Satyal, P.; Vo, V.H.; Ngo, G.H.; Pham, V.T.; Setzer, W.N. Chemical Composition, Larvicidal and Molluscicidal Activity of Essential Oils of Six Guava Cultivars Grown in Vietnam. Plants 2023, 12, 2888. https://doi.org/10.3390/plants12152888
Luu HVL, Nguyen HH, Satyal P, Vo VH, Ngo GH, Pham VT, Setzer WN. Chemical Composition, Larvicidal and Molluscicidal Activity of Essential Oils of Six Guava Cultivars Grown in Vietnam. Plants. 2023; 12(15):2888. https://doi.org/10.3390/plants12152888
Chicago/Turabian StyleLuu, Huynh Van Long, Huy Hung Nguyen, Prabodh Satyal, Van Hoa Vo, Gia Huy Ngo, Van The Pham, and William N. Setzer. 2023. "Chemical Composition, Larvicidal and Molluscicidal Activity of Essential Oils of Six Guava Cultivars Grown in Vietnam" Plants 12, no. 15: 2888. https://doi.org/10.3390/plants12152888
APA StyleLuu, H. V. L., Nguyen, H. H., Satyal, P., Vo, V. H., Ngo, G. H., Pham, V. T., & Setzer, W. N. (2023). Chemical Composition, Larvicidal and Molluscicidal Activity of Essential Oils of Six Guava Cultivars Grown in Vietnam. Plants, 12(15), 2888. https://doi.org/10.3390/plants12152888

