Catalase Gene Family in Durum Wheat: Genome-Wide Analysis and Expression Profiling in Response to Multiple Abiotic Stress Conditions
Abstract
1. Introduction
2. Results
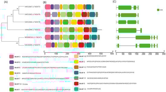
2.1. Identification, Alignment, Gene Structures, Distribution, and Conserved Motifs of CAT genes in Triticum durum
2.2. Identification of the 2D and 3D Structures of Catalases in Triticum durum
2.3. Phylogenetic Analysis of TdCATs
2.4. Identification of CaM Binding Domains
2.5. In Silico Localization of TdCAT Proteins
2.6. Gene Ontology (GO) Term Distribution of Triticum turgidum ssp. durum Catalase
2.7. In Silico Analysis of Cis-Elements
3. Discussion
4. Materials and Methods
4.1. Plant Materials, RNA Isolation and Data Sources
4.2. Identification and Characterization Analysis of TdCAT Genes
4.3. Phylogenetic Analysis of TdCAT Genes
4.4. Chromosomal Localization
4.5. Conserved Motifs, and Gene Structure of TdCAT Genes
4.6. The 2D and 3D Structures of Durum Wheat Catalase
4.7. Cis-Acting Element Analysis
4.8. RNA Extraction and Quantitative Real-Time Reverse Transcription PCR (QRT-PCR)
4.9. Statistical Analysis
5. Conclusions
Supplementary Materials
Author Contributions
Funding
Institutional Review Board Statement
Informed Consent Statement
Data Availability Statement
Acknowledgments
Conflicts of Interest
References
- Hirayama, T.; Shinozaki, K. Research on plant abiotic stress responses in the post-genome era: Past, present and future. Plant J. 2010, 61, 1041–1052. [Google Scholar] [CrossRef]
- Apel, K.; Hirt, H. Reactive oxygen species: Metabolism, oxidative stress, and signal transduction. Annu. Rev. Plant Biol. 2004, 55, 373–399. [Google Scholar] [CrossRef] [PubMed]
- Mittler, R.; Vanderauwera, S.; Gollery, M.; Van Breusegem, F. Reactive oxygen gene network of plants. Trends Plant Sci. 2004, 9, 490–498. [Google Scholar] [CrossRef] [PubMed]
- Malhan, D.; Bhatia, S.; Yadav, R.K. Genome wide gene expression analyses of Arabidopsis shoot stem cell niche cell populations. Plant Signal. Behav. 2015, 10, e1011937. [Google Scholar]
- Mhamdi, A.; Queval, G.; Chaouch, S.; Vanderauwera, S.; Van Breusegem, F.; Noctor, G. Catalase function in plants: A focus on Arabidopsis mutants as stress-mimic models. J. Exp. Bot. 2010, 61, 4197–4220. [Google Scholar] [CrossRef]
- Ghorbel, M.; Brini, F. Plant Catalases under Abiotic Stress: On Overview. In Catalase and Its Applications; Rutherford, K., Ed.; Nova Science Publishers: New York, NY, USA, 2022; ISBN 979-8-88697-421-8. [Google Scholar]
- Zou, J.-J.; Li, X.-D.; Ratnasekera, D.; Wang, C.; Liu, W.-X.; Song, L.-F.; Zhang, W.-Z.; Wu, W.-H. Arabidopsis CALCIUMDEPENDENT PROTEIN KINASE8 and CATALASE3 Function in Abscisic Acid-Mediated Signaling and H2O2 Homeostasis in Stomatal Guard Cells under Drought Stress. Plant Cell 2015, 27, 1445–1460. [Google Scholar] [CrossRef] [PubMed]
- Ma, L.; Zhang, H.; Sun, L.; Jiao, Y.; Zhang, G.; Miao, C.; Hao, F. NADPH oxidase AtrbohD and AtrbohF function in ROS-dependent regulation of Na+/K+ homeostasis in Arabidopsis under salt stress. J. Exp. Bot. 2012, 63, 305–317. [Google Scholar] [CrossRef]
- Schmidt, R.; Mieulet, D.; Hubberten, H.-M.; Obata, T.; Hoefgen, R.; Fernie, A.R.; Fisahn, J.; Segundo, B.S.; Guiderdoni, E.; Schippers, J.H.M.; et al. SALT-RESPONSIVE ERF1 Regulates Reactive Oxygen Species-Dependent Signaling during the Initial Response to Salt Stress in Rice. Plant Cell 2013, 25, 2115–2131. [Google Scholar] [CrossRef]
- Frugoli, J.A.; Zhong, H.H.; Nuccio, M.L.; McCourt, P.; McPeek, M.A.; Thomas, T.L.; McClung, C.R. Catalase Is Encoded by a Multigene Family in Arabidopsis thaliana (L.) Heynh. Plant Physiol. 1996, 112, 327–336. [Google Scholar] [CrossRef]
- Zhou, Y.-B.; Liu, C.; Tang, D.-Y.; Yan, L.; Wang, D.; Yang, Y.-Z.; Gui, J.-S.; Zhao, X.-Y.; Li, L.-G.; Tang, X.-D.; et al. The Receptor-Like Cytoplasmic Kinase STRK1 Phosphorylates and Activates CatC, Thereby Regulating H2O2 Homeostasis and Improving Salt Tolerance in Rice. Plant Cell 2018, 30, 1100–1118. [Google Scholar] [CrossRef]
- Alam, N.B.; Ghosh, A. Comprehensive analysis and transcript profiling of Arabidopsis thaliana and Oryza sativa catalase gene family suggests their specific roles in development and stress responses. Plant Physiol. Biochem. 2018, 123, 54–64. [Google Scholar] [CrossRef] [PubMed]
- Feki, K.; Kamoun, Y.; Mahmoud, R.B.; Farhat-Khemakhem, A.; Gargouri, A.; Brini, F. Multiple abiotic stress tolerance of the transformants yeast cells and the transgenic Arabidopsis plants expressing a novel durum wheat catalase. Plant Physiol. Biochem. 2015, 97, 420–431. [Google Scholar] [CrossRef] [PubMed]
- Ghorbel, M.; Besbes, M.; Haddaji, N.; Bouali, N.; Brini, F. Identification and Expression Profiling of Two Saudi Arabia Catalase Genes from Wheat and Barley in Response to Abiotic and Hormonal Stresses. Antioxidants 2022, 11, 2208. [Google Scholar] [CrossRef] [PubMed]
- Tounsi, S.; Kamoun, Y.; Feki, K.; Jemli, S.; Saïdi, M.N.; Ziadi, H.; Alcon, C.; Brini, F. Localization and expression analysis of a novel catalase from Triticum monococcum TmCAT1 involved in response to different environmental stresses. Plant Physiol. Biochem. 2019, 139, 366–378. [Google Scholar] [CrossRef]
- Ghorbel, M.; Feki, K.; Tounsi, S.; Haddaji, N.; Hanin, M.; Brini, F. The Activity of the Durum Wheat (Triticum durum L.) Catalase 1 (TdCAT1) Is Modulated by Calmodulin. Antioxidants 2022, 11, 1483. [Google Scholar] [CrossRef]
- Ghorbel, M.; Feki, K.; Tounsi, S.; Bouali, N.; Besbes, M.; Brini, F. The Putative Auto-Inhibitory Domain of Durum Wheat Catalase (TdCAT1) Positively Regulates Bacteria Cells in Response to Different Stress Conditions. Antioxidants 2022, 11, 1820. [Google Scholar] [CrossRef]
- USDA Foreign Agricultural Service. Grain and Feed Annual; GAIN Report No. TR5016; USDA Foreign Agricultural Service: Ankara, Turkey, 2015.
- Nagarajan, S. Quality characteristics of Indian wheat. In Future of Flour; Popper, L., Schäfer, W., Freund, W., Eds.; AgriMedia GmbH: Clenze, Germany, 2006; pp. 79–86. [Google Scholar]
- Le Lamer, O.; Rousselin, X. The durum wheat market. In Studies of FranceAgriMer; Bova, F., Ed.; FranceAgriMer: Montpellier, France, 2011; pp. 1–46. [Google Scholar]
- Bonjean, A.P.; Angus, W.J.; van Ginkel, M. The World Wheat Book: A History of Wheat Breeding; Lavoisier: Paris, France, 2016; Volume 3. [Google Scholar]
- Tidiane Sall, A.; Chiari, T.; Legesse, W.; Seid-Ahmed, K.; Ortiz, R.; Van Ginkel, M.; Bassi, F.M. Durum wheat (Triticum durum Desf.): Origin, cultivation and potential expansion in Sub-Saharan Africa. Agronomy 2019, 9, 263. [Google Scholar] [CrossRef]
- Vuosku, J.; Sutela, S.; Kestilä, J.; Jokela, A.; Sarjala, T.; Häggman, H. Expression of catalase and retinoblastoma-related protein genes associates with cell death processes in Scots pine zygotic embryogenesis. BMC Plant Biol. 2015, 15, 88. [Google Scholar] [CrossRef]
- Willekens, H.; Villarroel, R.; Van Montagu, M.; Inzé, D.; Van Camp, W. Molecular identification of catalases from Nicotiana plumbaginifolia (L.). FEBS Lett. 1994, 352, 79–83. [Google Scholar] [CrossRef]
- Esaka, M.; Yamada, N.; Kitabayashi, M.; Setoguchi, Y.; Tsugeki, R.; Kondo, M.; Nishimura, M. cDNA cloning and differential gene expression of three catalases in pumpkin. Plant Mol. Biol. 1997, 33, 141–155. [Google Scholar] [CrossRef]
- Hu, L.; Yang, Y.; Jiang, L.; Liu, S. The catalase gene family in cucumber: Genome-wide identification and organization. Genet. Mol. Biol. 2016, 39, 408–415. [Google Scholar] [CrossRef]
- Liu, Z.; Wang, D.; Tang, H.; Li, H.; Zhang, X.; Dong, S.; Zhang, L.; Yang, L. Identification and Analysis of the Catalase Gene Family Response to Abiotic Stress in Nicotiana tabacum L. Agronomy 2023, 13, 936. [Google Scholar] [CrossRef]
- Wang, W.; Cheng, Y.; Chen, D.; Liu, D.; Hu, M.; Dong, J.; Zhang, X.; Song, L.; Shen, F. The Catalase Gene Family in Cotton: Genome-Wide Characterization and Bioinformatics Analysis. Cells 2019, 8, 86. [Google Scholar] [CrossRef] [PubMed]
- Zhang, Y.; Zheng, L.; Yun, L.; Ji, L.; Li, G.; Ji, M.; Shi, Y.; Zheng, X. Catalase (CAT) Gene Family in Wheat (Triticum aestivum L.): Evolution, Expression Pattern and Function Analysis. Int. J. Mol. Sci. 2022, 23, 542. [Google Scholar] [CrossRef] [PubMed]
- Willekens, H.; Inzé, D.; Van Montagu, M.; Van Camp, W. Catalases in plants. Mol. Breed. 1995, 1, 207–228. [Google Scholar] [CrossRef]
- Hudson, K.A.; Hudson, M.E. A Classification of Basic Helix-Loop-Helix Transcription Factors of Soybean. Int. J. Genom. 2015, 2015, 603182. [Google Scholar] [CrossRef]
- Jiao, Q.S.; Niu, G.T.; Wang, F.F.; Dong, J.Y.; Chen, T.S.; Zhou, C.F.; Hong, Z. N-glycosylation regulates photosynthetic efficiency of Arabidopsis thaliana. Photosynthetica 2020, 58, 72–79. [Google Scholar] [CrossRef]
- Jiao, Q.; Chen, T.; Niu, G.; Zhang, H.; Zhou, C.; Hong, Z. N-glycosylation is involved in stomatal development by modulating the release of active abscisic acid and auxin in Arabidopsis. J. Exp. Bot. 2020, 71, 5865–5879. [Google Scholar] [CrossRef]
- Ang, L.H.; Chattopadhyay, S.; Wei, N.; Oyama, T.; Okada, K.; Batschauer, A.; Deng, X.W. Molecular Interaction between COP1 and HY5 Defines a Regulatory Switch for Light Control of Arabidopsis Development. Mol. Cell 1998, 1, 213–222. [Google Scholar] [CrossRef] [PubMed]
- Zribi, I.; Ghorbel, M.; Haddaji, N.; Besbes, M.; Brini, F. Genome-Wide Identification and Expression Profiling of Pathogenesis-Related Protein 1 (PR-1) Genes in Durum Wheat (Triticum durum Desf.). Plants 2023, 12, 1998. [Google Scholar] [CrossRef]
- Abudak, M.A.; Yildiz, S.; Filiz, E. Pathogenesis Related Protein-1 (PR-1) Genes in Tomato (Solanum lycopersicum L.): Bioinformatics Analyses and Expression Profiles in Response to Drought Stress. Genomics 2020, 112, 4089–4099. [Google Scholar] [CrossRef] [PubMed]
- Du, Y.-Y.; Wang, P.; Chen, J.; Song, C.-P. Comprehensive Functional Analysis of the Catalase Gene Family in Arabidopsis thaliana. J. Integr. Plant Biol. 2008, 50, 1318–1326. [Google Scholar] [CrossRef] [PubMed]
- Lam, B.C.H.; Blumwald, E. Domains as functional building blocks of plant proteins. Trends Plant Sci. 2002, 7, 544–549. [Google Scholar] [CrossRef]
- Wang, Y.; Tang, H.; DeBarry, J.D.; Tan, X.; Li, J.; Wang, X.; Lee, T.-H.; Jin, H.; Marler, B.; Guo, H.; et al. MCScanX: A toolkit for detection and evolutionary analysis of gene synteny and collinearity. Nucleic Acids Res. 2012, 40, e49. [Google Scholar] [CrossRef]
- Iwamoto, M.; Higo, H.; Higo, K. Differential diurnal expression of rice catalase genes: The 50-flanking region of CatA is not sufficient for circadian control. Plant Sci. 2000, 151, 39–46. [Google Scholar] [CrossRef]
- Lee, S.H.; An, C.S. Differential expression of three catalase genes in hot pepper (Capsicum annuum L.). Mol. Cells 2005, 20, 247–255. [Google Scholar]
- Chen, H.J.; Wu, S.D.; Huang, G.J.; Shen, C.Y.; Afiyanti, M.; Li, W.J.; Lin, Y.H. Expression of a cloned sweet potato catalase SPCAT1 alleviates ethephon-mediated leaf senescence and H2O2 elevation. J. Plant Physiol. 2012, 169, 86–97. [Google Scholar] [CrossRef]
- Matsumura, T.; Tabayashi, N.; Kamagata, Y.; Souma, C.; Saruyama, H. Wheat catalase expressed in transgenic rice can improve tolerance against low temperature stress. Physiol. Plant. 2002, 116, 317–327. [Google Scholar] [CrossRef]
- Polidoros, A.; Mylona, P.; Scandalios, J. Transgenic tobacco plants expressing the maize Cat2 gene have altered catalase levels that affect plant-pathogen interactions and resistance to oxidative stress. Transgenic Res. 2001, 10, 555–569. [Google Scholar] [CrossRef] [PubMed]
- Raza, A.; Su, W.; Gao, A.; Mehmood, S.; Hussain, M.; Nie, W.; Lv, Y.; Zou, X.; Zhang, X. Catalase (CAT) Gene Family in Rapeseed (Brassica napus L.): Genome-Wide Analysis, Identification, and Expression Pattern in Response to Multiple Hormones and Abiotic Stress Conditions. Int. J. Mol. Sci. 2021, 22, 4281. [Google Scholar] [CrossRef]
- Paysan-Lafosse, T.; Blum, M.; Chuguransky, S.; Grego, T.; Pinto, B.L.; Salazar, G.A.; Bileschi, M.L.; Bork, P.; Bridge, A.; Colwell, L.; et al. InterPro in 2022. Nucleic Acids Res. 2023, 51, D418–D427. [Google Scholar] [CrossRef]
- Lu, S.; Wang, J.; Chitsaz, F.; Derbyshire, M.K.; Geer, R.C.; Gonzales, N.R.; Gwadz, M.; Hurwitz, D.I.; Marchler, G.H.; Song, J.S.; et al. CDD/SPARCLE: The conserved domain database in 2020. Nucleic Acids Res. 2020, 48, D265–D268. [Google Scholar] [CrossRef] [PubMed]
- Marchler-Bauer, A.; Bo, Y.; Han, L.; He, J.; Lanczycki, C.J.; Chitsaz, F.; Derbyshire, M.K.; Geer, R.C.; Lu, S.; Bryant, S.H.; et al. CDD/SPARCLE: Functional classification of proteins via subfamily domain architectures. Nucleic Acids Res. 2017, 45, D200–D203. [Google Scholar] [CrossRef] [PubMed]
- Marchler-Bauer, A.; Derbyshire, M.K.; Gonzales, N.R.; Lu, S.; Chitsaz, F.; Geer, L.Y.; Geer, R.C.; He, J.; Gwadz, M.; Hurwitz, D.I.; et al. CDD: NCBI’s conserved domain database. Nucleic Acids Res. 2015, 43, D222–D226. [Google Scholar] [CrossRef]
- Potter, S.C.; Luciani, A.; Eddy, S.R.; Park, Y.; Lopez, R.; Finn, R.D. HMMER web server: 2018 update. Nucleic Acids Res. 2018, 46, W200–W204. [Google Scholar] [CrossRef] [PubMed]
- Edgar, R.C. MUSCLE: A multiple sequence alignment method with reduced time and space complexity. BMC Bioinform. 2004, 5, 113. [Google Scholar] [CrossRef]
- Jiangtao, C.; Yingzhen, K.; Qian, W.; Yuhe, S.; Daping, G.; Jing, L.V.; Guanshan, L. MapGene2Chrom, a tool to draw gene physical map based on Perl and SVG languages. Yi Chuan 2015, 37, 91–97. [Google Scholar]
- Chao, T.-F.; Joung, B.; Takahashi, Y.; Lim, T.W.; Choi, E.-K.; Chan, Y.-H.; Guo, Y.; Sriratanasathavorn, C.; Oh, S.; Okumura, K.; et al. 2021 Focused update consensus guidelines of the Asia Pacific Heart Rhythm Society on stroke prevention in atrial fibrillation: Executive summary. Thromb. Haemost. 2021, 122, 20–47. [Google Scholar] [CrossRef] [PubMed]
- Yap, K.L.; Kim, J.; Truong, K.; Sherman, M.; Yuan, T.; Ikura, M. Calmodulin target database. J. Struct. Funct. Genom. 2000, 1, 8–14. [Google Scholar] [CrossRef]
- Chen, C.; Chen, H.; Zhang, Y.; Thomas, H.R.; Frank, M.H.; He, Y.; Xia, R. TBtools: An Integrative Toolkit Developed for Interactive Analyses of Big Biological Data. Mol. Plant 2020, 13, 1194–1202. [Google Scholar] [CrossRef]
- Livak, K.J.; Schmittgen, T.D. Analysis of Relative Gene Expression Data Using Real-Time Quantitative PCR and the 2−ΔΔCT Method. Methods 2001, 25, 402–408. [Google Scholar] [CrossRef] [PubMed]











| Locus/Protein Id | Gene Identifier/ORF Names/Locus Tag | Chr | Strand | EMBL ID | Star/End | N° Exon | N° Intron | Orthologs | |
|---|---|---|---|---|---|---|---|---|---|
| TdCAT1-4B | WDD45561.1 | TRITD_4Bv1G185220 | Chr4B | - | LT934118.1 | 620612936…. | 6 | 5 | ObCATC (XP_006649332.1; 92,07%) |
| TaCAT-1 (NP_001392633.1; 99.8%) | |||||||||
| 620616162 | TcCAT-1 (XP_037426584.1; 99.52%) | ||||||||
| TmCAT- (QBZ38484.1; 98.37%) | |||||||||
| TdCAT2 | VAI41949.1 | TRITD_6Av1G007920 | Chr6A | + | LT934121.1 | 19325072…. | 3 | 2 | TcCAT2 (XP_037449913.1, 96.96%) |
| 19327064 | HvCAT-2 (XP_044952263.1, 96.56%) | ||||||||
| TaCAT-2 (XP_044407354.1; 96.56%) | |||||||||
| TdCAT3 | VAI53367.1 | TRITD_6Bv1G012280 | Chr6B | - | LT934122 | 33213343… | 4 | 3 | TcCAT-2 (XP_037454937.1; 88.06%) |
| 33215090 | AetCAT-2 (XP_020150180.1; 87.85%) | ||||||||
| TaCAT-2 (XP_044407354.1; 87.45%) | |||||||||
| TdCAT4 | VAI53359.1 | TRITD_6Bv1G012280 | Chr6B | - | LT934122 | 33213343… | 4 | 3 | TcCAT-2 (XP_037454937.1; 86.84%) |
| 33215090 | AetCAT-2 (XP_020150180.1; 87.04%) | ||||||||
| TaCAT-2 (XP_044410694.1; 86.64%) | |||||||||
| TdCAT5 | VAI10245.1 | TRITD_4Bv1G185220 | Chr4B | - | LT934118.1 | 620612936…. | 7 | 6 | TaCAT-1 (XP_044376890.1 86.60%) |
| 620616162 | TcCAT-1 (XP_037426584.1; 87%) | ||||||||
| AetCAT-1 (XP_020164896.1; 86.40%) | |||||||||
| TdCAT6 | VAI53365.1 | TRITD_6Bv1G012280 | Chr6B | - | LT934122 | 33213343… | 4 | 3 | TaCAT-1 (XP_044410694.1; 95.75%) |
| 33215090 | TcCAT-1 (XP_037454937.1; 95.95%) | ||||||||
| AetCAT-1 (XP_020150180.1; 95.75%) |
| Gene Name | Locus/Protein Id | Length | Molecular Weight (MW) | Isoelectric Point (pI) | N-Glycosylation Site |
|---|---|---|---|---|---|
| TdCAT1 | WDD45561.1 | 492 | 56,807.99 | 6.52 | Asn-247 |
| TdCAT2 | VAI41949.1 | 510 | 58,611.25 | 6.29 | Asn-247 |
| TdCAT3 | VAI53367.1 | 440 | 50,447.09 | 6.39 | Asn-247 |
| TdCAT4 | VAI53366.1 | 464 | 50,316.01 | 6.97 | Asn-198 |
| TdCAT5 | VAI10245.1 | 446 | 51,475.98 | 6.47 | Asn-201 |
| TdCAT6 | VAI53365.1 | 475 | 54,695.84 | 6.35 | Asn 228 |
| Gene Name | Aliphatic Index | Gravy | Total Number of Negatively Charged Residues (Asp + Glu): | Total Number of Positively Charged Residues (Arg + Lys): | % of Alpha Helix | % Beta Turns | % Extended Strands | % Random Coils |
|---|---|---|---|---|---|---|---|---|
| TdCAT-1 | 69.15 | −0.595 | 63 | 58 | 28.46 | 5.49 | 16.87 | 49.19 |
| TdCAT-2 | 69.35 | −0.483 | 69 | 62 | 26.4 | 5.69 | 15.29 | 52.55 |
| TdCAT-3 | 69.52 | −0.454 | 61 | 56 | 29.55 | 6.14 | 16.59 | 47.73 |
| TdCAT-4 | 68.15 | −0.552 | 60 | 59 | 27.79 | 5.24 | 13.21 | 53.76 |
| TdCAT-5 | 68.21 | −0.606 | 57 | 52 | 30.72 | 5.38 | 14.13 | 49.78 |
| TdCAT-6 | 66.86 | −0.518 | 65 | 59 | 27.16 | 4.00 | 14.32 | 54.53 |
| Gene Name | Number of Putative CaMBDs | Typical CaMBD | Position | IQ Motif | Position |
|---|---|---|---|---|---|
| TdCAT-1 | 4 | 3 | 48–79; 207–229 | 1 | 296–316 |
| 462–486 | |||||
| TdCAT-2 | 4 | 3 | 58–79; 214–229 | 1 | 296–316 |
| 341–315 | |||||
| TdCAT-3 | 3 | 2 | 59–77; 210–227 | 1 | 296–315 |
| TdCAT-4 | 3 | 2 | 59–77; 241–260 | 1 | 287–305 |
| TdCAT-5 | 4 | 3 | 66–87; 161–183 | 1 | 250–269 |
| 417–437 | |||||
| TdCAT-6 | 3 | 2 | 188–210; 322–342 | 1 | 277–296 |
| Gene Name | CELLO2GO Results | LocTRee | Wolf PSORT | Pannzer2 |
|---|---|---|---|---|
| TdCAT-1 | Peroxisomal | Peroxisomal | Peroxisomal | Peroxisomal |
| TdCAT-2 | Peroxisomal | mitochondrion | Cytoplasmic | Peroxisomal |
| TdCAT-3 | Peroxisomal | mitochondrion | Cytoplasmic | Peroxisomal |
| TdCAT-4 | Peroxisomal | Mitochondrion | Cytoplamsic | Peroxisomal |
| TdCAT-5 | Peroxisomal | Peroxisomal | Chloroplast | Peroxisomal |
| TdCAT-6 | Peroxisomal | Mitochondrion | Cytoplasm | Peroxisomal |
| Gene Name | Biological Process | Molecular Function |
|---|---|---|
| TdCAT-1 |
|
|
| TdCAT-2 |
|
|
| TdCAT-3 |
|
|
| TdCAT-4 |
|
|
| TdCAT-5 |
|
|
| TdCAT-6 |
|
|
Disclaimer/Publisher’s Note: The statements, opinions and data contained in all publications are solely those of the individual author(s) and contributor(s) and not of MDPI and/or the editor(s). MDPI and/or the editor(s) disclaim responsibility for any injury to people or property resulting from any ideas, methods, instructions or products referred to in the content. |
© 2023 by the authors. Licensee MDPI, Basel, Switzerland. This article is an open access article distributed under the terms and conditions of the Creative Commons Attribution (CC BY) license (https://creativecommons.org/licenses/by/4.0/).
Share and Cite
Ghorbel, M.; Zribi, I.; Besbes, M.; Bouali, N.; Brini, F. Catalase Gene Family in Durum Wheat: Genome-Wide Analysis and Expression Profiling in Response to Multiple Abiotic Stress Conditions. Plants 2023, 12, 2720. https://doi.org/10.3390/plants12142720
Ghorbel M, Zribi I, Besbes M, Bouali N, Brini F. Catalase Gene Family in Durum Wheat: Genome-Wide Analysis and Expression Profiling in Response to Multiple Abiotic Stress Conditions. Plants. 2023; 12(14):2720. https://doi.org/10.3390/plants12142720
Chicago/Turabian StyleGhorbel, Mouna, Ikram Zribi, Malek Besbes, Nouha Bouali, and Faiçal Brini. 2023. "Catalase Gene Family in Durum Wheat: Genome-Wide Analysis and Expression Profiling in Response to Multiple Abiotic Stress Conditions" Plants 12, no. 14: 2720. https://doi.org/10.3390/plants12142720
APA StyleGhorbel, M., Zribi, I., Besbes, M., Bouali, N., & Brini, F. (2023). Catalase Gene Family in Durum Wheat: Genome-Wide Analysis and Expression Profiling in Response to Multiple Abiotic Stress Conditions. Plants, 12(14), 2720. https://doi.org/10.3390/plants12142720

