Transcriptomic Profiling of Cold Stress-Induced Differentially Expressed Genes in Seedling Stage of Indica Rice
Abstract
1. Introduction
2. Results
2.1. Phenotyping of Contrasting Genotypes for Cold Stress Tolerance and Recovery
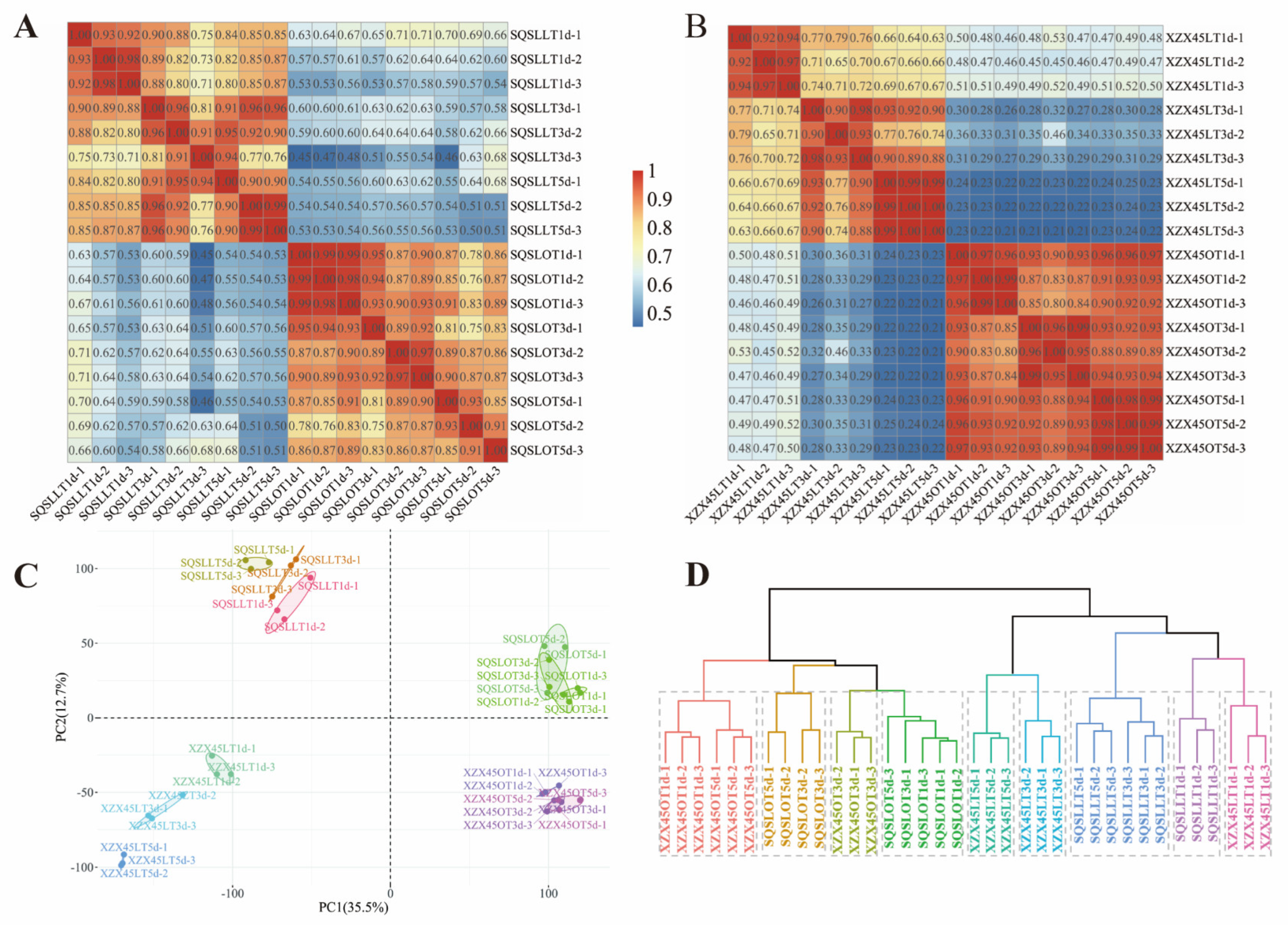
2.2. Transcriptome Sequencing and Differentially Expressed Genes in Response to Cold Stress
2.3. Role of Transcription Factors under Cold Stress
2.4. Gene Ontology and Pathway Enrichment Analysis of DEGs
2.5. Analysis of the DEGs in GO Category: “Response to Cold” (GO:0009409) in G3 Group
2.6. Validation by qRT-PCR
3. Discussion
4. Materials and Methods
4.1. Plant Materials and Cold Treatment
4.2. RNA Extraction and Sequencing
4.3. RNA-Seq Analysis
4.4. qRT-PCR Validation
5. Conclusions
Supplementary Materials
Author Contributions
Funding
Data Availability Statement
Conflicts of Interest
References
- Sasaki, T.; Burr, B. International Rice Genome Sequencing Project: The Effort to Completely Sequence the Rice Genome. Curr. Opin. Plant Biol. 2000, 3, 138–142. [Google Scholar] [CrossRef]
- Pandit, E.; Tasleem, S.; Barik, S.R.; Mohanty, D.P.; Nayak, D.K.; Mohanty, S.P.; Das, S.; Pradhan, S.K. Genome-Wide Association Mapping Reveals Multiple QTLs Governing Tolerance Response for Seedling Stage Chilling Stress in Indica Rice. Front. Plant Sci. 2017, 8, 552. [Google Scholar] [CrossRef] [PubMed]
- Mahmood-ur-Rahman; Ijaz, M.; Qamar, S.; Bukhari, S.A.; Malik, K. Abiotic Stress Signaling in Rice Crop. In Advances in Rice Research for Abiotic Stress Tolerance; Elsevier: Amsterdam, The Netherlands, 2019; pp. 551–569. [Google Scholar] [CrossRef]
- Sthapit, B.R.; Witcombe, J.R. Inheritance of Tolerance to Chilling Stress in Rice during Germination and Plumule Greening. Crop Sci. 1998, 38, 660–665. [Google Scholar] [CrossRef]
- Gourdji, S.M.; Sibley, A.M.; Lobell, D.B. Global Crop Exposure to Critical High Temperatures in the Reproductive Period: Historical Trends and Future Projections. Environ. Res. Lett. 2013, 8, 024041. [Google Scholar] [CrossRef]
- Zhang, J.; Li, X.-M.; Lin, H.-X.; Chong, K. Crop Improvement Through Temperature Resilience. Annu. Rev. Plant Biol. 2019, 70, 753–780. [Google Scholar] [CrossRef]
- Mickelbart, M.V.; Hasegawa, P.M.; Bailey-Serres, J. Genetic Mechanisms of Abiotic Stress Tolerance That Translate to Crop Yield Stability. Nat. Rev. Genet. 2015, 16, 237–251. [Google Scholar] [CrossRef]
- Qi, J.; Wang, J.; Gong, Z.; Zhou, J.-M. Apoplastic ROS Signaling in Plant Immunity. Curr. Opin. Plant Biol. 2017, 38, 92–100. [Google Scholar] [CrossRef] [PubMed]
- Kang, S.G.; Lee, K.E.; Singh, M.; Kumar, P.; Matin, M.N. Rice Lesion Mimic Mutants (LMM): The Current Understanding of Genetic Mutations in the Failure of ROS Scavenging during Lesion Formation. Plants 2021, 10, 1598. [Google Scholar] [CrossRef] [PubMed]
- Ito, Y.; Katsura, K.; Maruyama, K.; Taji, T.; Kobayashi, M.; Seki, M.; Shinozaki, K.; Yamaguchi-Shinozaki, K. Functional Analysis of Rice DREB1/CBF-Type Transcription Factors Involved in Cold-Responsive Gene Expression in Transgenic Rice. Plant Cell Physiol. 2006, 47, 141–153. [Google Scholar] [CrossRef]
- Cheng, C.; Yun, K.-Y.; Ressom, H.W.; Mohanty, B.; Bajic, V.B.; Jia, Y.; Yun, S.J.; de los Reyes, B.G. An Early Response Regulatory Cluster Induced by Low Temperature and Hydrogen Peroxide in Seedlings of Chilling-Tolerant Japonica Rice. BMC Genom. 2007, 8, 175–194. [Google Scholar] [CrossRef] [PubMed]
- Nakashima, K.; Ito, Y.; Yamaguchi-Shinozaki, K. Transcriptional Regulatory Networks in Response to Abiotic Stresses in Arabidopsis and Grasses. Plant Physiol. 2009, 149, 88–95. [Google Scholar] [CrossRef]
- Mittal, D.; Chakrabarti, S.; Sarkar, A.; Singh, A.; Grover, A. Heat Shock Factor Gene Family in Rice: Genomic Organization and Transcript Expression Profiling in Response to High Temperature, Low Temperature and Oxidative Stresses. Plant Physiol. Biochem. 2009, 47, 785–795. [Google Scholar] [CrossRef]
- Fang, Y.; Liao, K.; Du, H.; Xu, Y.; Song, H.; Li, X.; Xiong, L. A Stress-Responsive NAC Transcription Factor SNAC3 Confers Heat and Drought Tolerance through Modulation of Reactive Oxygen Species in Rice. EXBOTJ 2015, 66, 6803–6817. [Google Scholar] [CrossRef]
- Mao, D.; Xin, Y.; Tan, Y.; Hu, X.; Bai, J.; Liu, Z.; Yu, Y.; Li, L.; Peng, C.; Fan, T.; et al. Natural Variation in the HAN1 Gene Confers Chilling Tolerance in Rice and Allowed Adaptation to a Temperate Climate. Proc. Natl. Acad. Sci. USA 2019, 116, 3494–3501. [Google Scholar] [CrossRef] [PubMed]
- Wu, Z.; Chen, L.; Yu, Q.; Zhou, W.; Gou, X.; Li, J.; Hou, S. Multiple Transcriptional Factors Control Stomata Development in Rice. New Phytol. 2019, 223, 220–232. [Google Scholar] [CrossRef]
- Kant, P.; Gordon, M.; Kant, S.; Zolla, G.; Davydov, O.; Heimer, Y.M.; Chalifa-Caspi, V.; Shaked, R.; Barak, S. Functional-Genomics-Based Identification of Genes That Regulate Arabidopsis Responses to Multiple Abiotic Stresses. Plant Cell Environ. 2008, 31, 697–714. [Google Scholar] [CrossRef] [PubMed]
- Spitz, F.; Furlong, E.E.M. Transcription Factors: From Enhancer Binding to Developmental Control. Nat. Rev. Genet. 2012, 13, 613–626. [Google Scholar] [CrossRef] [PubMed]
- Ma, Y.; Dai, X.; Xu, Y.; Luo, W.; Zheng, X.; Zeng, D.; Pan, Y.; Lin, X.; Liu, H.; Zhang, D.; et al. COLD1 Confers Chilling Tolerance in Rice. Cell 2015, 160, 1209–1221. [Google Scholar] [CrossRef]
- Wang, Z.; Gerstein, M.; Snyder, M. RNA-Seq: A Revolutionary Tool for Transcriptomics. Nat. Rev. Genet. 2009, 10, 57–63. [Google Scholar] [CrossRef]
- Westermann, A.J.; Förstner, K.U.; Amman, F.; Barquist, L.; Chao, Y.; Schulte, L.N.; Müller, L.; Reinhardt, R.; Stadler, P.F.; Vogel, J. Dual RNA-Seq Unveils Noncoding RNA Functions in Host–Pathogen Interactions. Nature 2016, 529, 496–501. [Google Scholar] [CrossRef]
- Stark, R.; Grzelak, M.; Hadfield, J. RNA Sequencing: The Teenage Years. Nat. Rev. Genet. 2019, 20, 631–656. [Google Scholar] [CrossRef] [PubMed]
- Pradhan, S.K.; Pandit, E.; Nayak, D.K.; Behera, L.; Mohapatra, T. Genes, Pathways and Transcription Factors Involved in Seedling Stage Chilling Stress Tolerance in Indica Rice through RNA-Seq Analysis. BMC Plant Biol. 2019, 19, 352–370. [Google Scholar] [CrossRef]
- Guo, Z.; Cai, L.; Liu, C.; Huang, C.; Chen, Z.; Pan, G.; Guo, T. Global Analysis of Differentially Expressed Genes between Two Japonica Rice Varieties Induced by Low Temperature during the Booting Stage by RNA-Seq. R. Soc. Open Sci. 2020, 7, 192243. [Google Scholar] [CrossRef]
- Pan, Y.; Liang, H.; Gao, L.; Dai, G.; Chen, W.; Yang, X.; Qing, D.; Gao, J.; Wu, H.; Huang, J.; et al. Transcriptomic Profiling of Germinating Seeds under Cold Stress and Characterization of the Cold-Tolerant Gene LTG5 in Rice. BMC Plant Biol. 2020, 20, 1–17. [Google Scholar] [CrossRef] [PubMed]
- Miao, M.; Tan, H.; Liang, L.; Huang, H.; Chang, W.; Zhang, J.; Li, J.; Tang, Y.; Li, Z.; Lai, Y.; et al. Comparative Transcriptome Analysis of Cold-Tolerant and -Sensitive Asparagus Bean under Chilling Stress and Recovery. PeerJ 2022, 10, e13167. [Google Scholar] [CrossRef] [PubMed]
- Xie, H.; Zhu, M.; Yu, Y.; Zeng, X.; Tang, G.; Duan, Y.; Wang, J.; Yu, Y. Comparative Transcriptome Analysis of the Cold Resistance of the Sterile Rice Line 33S. PLoS ONE 2022, 17, e0261822. [Google Scholar] [CrossRef]
- Liao, Y.; Smyth, G.K.; Shi, W. FeatureCounts: An Efficient General Purpose Program for Assigning Sequence Reads to Genomic Features. Bioinformatics 2014, 30, 923–930. [Google Scholar] [CrossRef]
- Tian, F.; Yang, D.-C.; Meng, Y.-Q.; Jin, J.; Gao, G. PlantRegMap: Charting Functional Regulatory Maps in Plants. Nucleic Acids Res. 2020, 48, D1104–D1113. [Google Scholar] [CrossRef]
- Kanehisa, M.; Sato, Y.; Kawashima, M.; Furumichi, M.; Tanabe, M. KEGG as a Reference Resource for Gene and Protein Annotation. Nucleic Acids Res. 2016, 44, D457–D462. [Google Scholar] [CrossRef]
- Xie, G.; Kato, H.; Sasaki, K.; Imai, R. A Cold-Induced Thioredoxin h of Rice, OsTrx23, Negatively Regulates Kinase Activities of OsMPK3 and OsMPK6 in Vitro. FEBS Lett. 2009, 583, 2734–2738. [Google Scholar] [CrossRef]
- Park, H.C.; Kim, H.; Koo, S.C.; Park, H.J.; Cheong, M.S.; Hong, H.; Baek, D.; Chung, W.S.; Kim, D.H.; Bressan, R.A.; et al. Functional Characterization of the SIZ/PIAS-Type SUMO E3 Ligases, OsSIZ1 and OsSIZ2 in Rice. Plant Cell Environ. 2010, 33, 1923–1934. [Google Scholar] [CrossRef]
- Saito, K.; Miura, K.; Nagano, K.; Hayano-Saito, Y.; Araki, H.; Kato, A. Identification of Two Closely Linked Quantitative Trait Loci for Cold Tolerance on Chromosome 4 of Rice and Their Association with Anther Length. Theor. Appl. Genet. 2001, 103, 862–868. [Google Scholar] [CrossRef]
- Kovach, M.J.; Sweeney, M.T.; McCouch, S.R. New Insights into the History of Rice Domestication. Trends Genet. 2007, 23, 578–587. [Google Scholar] [CrossRef] [PubMed]
- Sang, T.; Ge, S. Genetics and Phylogenetics of Rice Domestication. Curr. Opin. Genet. Dev. 2007, 17, 533–538. [Google Scholar] [CrossRef] [PubMed]
- Kong, W.; Zhang, C.; Qiang, Y.; Zhong, H.; Zhao, G.; Li, Y. Integrated RNA-Seq Analysis and Meta-QTLs Mapping Provide Insights into Cold Stress Response in Rice Seedling Roots. Int. J. Mol. Sci. 2020, 21, 4615. [Google Scholar] [CrossRef]
- Xia, C.; Liang, G.; Chong, K.; Xu, Y. The COG1-OsSERL2 Complex Senses Cold to Trigger Signaling Network for Chilling Tolerance in Japonica Rice. Nat. Commun. 2023, 14, 3104. [Google Scholar] [CrossRef] [PubMed]
- Chen, R.; Deng, Y.; Ding, Y.; Guo, J.; Qiu, J.; Wang, B.; Wang, C.; Xie, Y.; Zhang, Z.; Chen, J.; et al. Rice Functional Genomics: Decades’ Efforts and Roads Ahead. Sci. China Life Sci. 2022, 65, 33–92. [Google Scholar] [CrossRef] [PubMed]
- Li, J.; Zhang, Z.; Chong, K.; Xu, Y. Chilling Tolerance in Rice: Past and Present. J. Plant Physiol. 2022, 268, 153576. [Google Scholar] [CrossRef]
- Jiang, J.; Ma, S.; Ye, N.; Jiang, M.; Cao, J.; Zhang, J. WRKY Transcription Factors in Plant Responses to Stresses. J. Integr. Plant Biol. 2017, 59, 86–101. [Google Scholar] [CrossRef]
- Nuruzzaman, M.; Manimekalai, R.; Sharoni, A.M.; Satoh, K.; Kondoh, H.; Ooka, H.; Kikuchi, S. Genome-Wide Analysis of NAC Transcription Factor Family in Rice. Gene 2010, 465, 30–44. [Google Scholar] [CrossRef]
- Jakoby, M.; Weisshaar, B.; Dröge-Laser, W.; Vicente-Carbajosa, J.; Tiedemann, J.; Kroj, T.; Parcy, F. BZIP Transcription Factors in Arabidopsis. Trends Plant Sci. 2002, 7, 106–111. [Google Scholar] [CrossRef]
- Zhang, L.-Y.; Bai, M.-Y.; Wu, J.; Zhu, J.-Y.; Wang, H.; Zhang, Z.; Wang, W.; Sun, Y.; Zhao, J.; Sun, X.; et al. Antagonistic HLH/BHLH Transcription Factors Mediate Brassinosteroid Regulation of Cell Elongation and Plant Development in Rice and Arabidopsis. Plant Cell 2009, 21, 3767–3780. [Google Scholar] [CrossRef] [PubMed]
- Nakano, T.; Suzuki, K.; Fujimura, T.; Shinshi, H. Genome-Wide Analysis of the ERF Gene Family in Arabidopsis and Rice. Plant Physiol. 2006, 140, 411–432. [Google Scholar] [CrossRef] [PubMed]
- Ambawat, S.; Sharma, P.; Yadav, N.R.; Yadav, R.C. MYB Transcription Factor Genes as Regulators for Plant Responses: An Overview. Physiol. Mol. Biol. Plants 2013, 19, 307–321. [Google Scholar] [CrossRef]
- Zhang, M.; Zhao, R.; Huang, K.; Huang, S.; Wang, H.; Wei, Z.; Li, Z.; Bian, M.; Jiang, W.; Wu, T.; et al. The OsWRKY63–OsWRKY76–OsDREB1B Module Regulates Chilling Tolerance in Rice. Plant J. 2022, 112, 383–398. [Google Scholar] [CrossRef] [PubMed]
- Chen, S.; Zhou, Y.; Chen, Y.; Gu, J. Fastp: An Ultra-Fast All-in-One FASTQ Preprocessor. Bioinformatics 2018, 34, i884–i890. [Google Scholar] [CrossRef] [PubMed]
- Kim, D.; Paggi, J.M.; Park, C.; Bennett, C.; Salzberg, S.L. Graph-Based Genome Alignment and Genotyping with HISAT2 and HISAT-Genotype. Nat. Biotechnol. 2019, 37, 907–915. [Google Scholar] [CrossRef] [PubMed]
- Love, M.I.; Huber, W.; Anders, S. Moderated Estimation of Fold Change and Dispersion for RNA-Seq Data with DESeq2. Genome Biol. 2014, 15, 550. [Google Scholar] [CrossRef]
- Wu, T.; Hu, E.; Xu, S.; Chen, M.; Guo, P.; Dai, Z.; Feng, T.; Zhou, L.; Tang, W.; Zhan, L.; et al. ClusterProfiler 4.0: A Universal Enrichment Tool for Interpreting Omics Data. Innovation 2021, 2, 100141. [Google Scholar] [CrossRef]






| Gene IDs | Gene Symbol | Description | Log2foldchange | |||||
|---|---|---|---|---|---|---|---|---|
| SQSL1d | SQSL3d | SQSL5d | XZX451d | XZX453d | XZX455d | |||
| Os04g0600800 | OsCOLD1 | Abscisic acid G-protein coupled receptor | 0.78 | 0.85 | 1 | 0.58 | 1.1 | 0.86 |
| Os01g0249200 | OsGLP1-1 | Cupin domain | −1.42 | −2.64 | −1.68 | −0.12 | −1.7 | −1.07 |
| Os01g0378100 | - | Peroxidase family | −3.85 | −6.52 | −4.81 | - | - | −0.8 |
| Os01g0857200 | - | UPP synthase family | −3.17 | −2.33 | −3.12 | −2.83 | 0.66 | −0.46 |
| Os02g0686100 | OsATL32 | E3 ubiquitin ligase | 1.93 | 2.92 | 2.15 | 1.98 | 2 | 0.31 |
| Os02g0781400 | - | GroES chaperonin family | −2.4 | −2.69 | −1.82 | −0.87 | −3.77 | −2.25 |
| Os03g0401300 | OsScS2 | Sucrose-UDP glucosyltransferase 2 | −1.11 | −4.84 | −4.98 | 0.01 | −5.09 | −4.16 |
| Os03g0452300 | - | Ribosomal protein S5 | −2.47 | −1.81 | −1.8 | −1.47 | −3.43 | −2.93 |
| Os03g0719100 | OsSIZ2 | SUMO E3-ligase | 1.11 | 1.05 | 1.25 | 0.93 | 0.9 | 0.68 |
| Os03g0785900 | OsGSTU1 | Glutathione transferase U1 | −2.1 | −3.36 | −4.88 | −1.58 | −4.83 | −4.04 |
| Os03g0825800 | OsRLCK120 | Receptor-like cytoplasmic kinase 120 | 1.77 | 1.59 | 1.26 | 1.45 | 1.44 | 0.01 |
| Os05g0459000 | OsDLN143 | Myb-like DNA-binding domain | 1.62 | 1.29 | 1.12 | 1.92 | 1.09 | 0.74 |
| Os05g0503300 | OsSiR | Nitrite/Sulfite reductase ferredoxin-like half domain | 1.6 | 1.33 | 1.41 | 1.33 | 1.06 | 0.48 |
| Os06g0164400 | OsbHLH108 | Helix-loop-helix DNA-binding domain | 2.64 | 1.73 | 1.14 | 2.34 | 1.37 | 0.74 |
| Os06g0474866 | - | Similar to Alpha-glucan water dikinase | 2.65 | 3.72 | 4.22 | 1.02 | 3.26 | 5.57 |
| Os06g0670000 | OsABA3 | Molybdenum cofactor sulfurase, ABA deficient 3 | 2.03 | 1.85 | 1.29 | 1.02 | 1.33 | 0.97 |
| Os07g0186000 | OsTRXh1 | Thioredoxin family | 1.6 | 2.68 | 2.13 | 1 | 4.97 | 4.88 |
| Os07g0630800 | - | Lactate/malate dehydrogenase | −5.77 | −6.8 | −6.01 | −4.56 | −1.4 | −0.16 |
| Os08g0151800 | OsMDAR5 | Pyridine nucleotide-disulfide oxidoreductase | −1.52 | −1.62 | −1.57 | −0.75 | −1.34 | −0.93 |
| Os08g0441500 | OsCCR20 | Cinnamoyl-CoA reductase | −2.11 | −1.34 | −2.27 | −2.36 | −0.56 | −2.8 |
| Os08g0499300 | OsWRKY30 | WRKY transcription factor 30 | −3.85 | −2.07 | −1.11 | −4.31 | −1.39 | 0.34 |
| Os09g0361500 | OsICS1 | Chorismate binding enzyme | −1.56 | −3.51 | −2.74 | 0.16 | −0.81 | −1.04 |
| Os09g0522000 | OsDREB1B | Dehydration-responsive element-binding protein 1B | 3.15 | 4.28 | 5.65 | 2.52 | 2.42 | 1.94 |
| Os11g0141000 | - | TAP42-like family | 1.03 | 1.55 | 1.48 | 1.1 | 1.31 | 0.85 |
| Os11g0454200 | OsRAB16B | Responsive to ABA gene 16B | 9.01 | 4.45 | 5.13 | 5.76 | 5.55 | 4.5 |
| Os11g0683500 | OsBGLU36 | Glycosyl hydrolase 1 family | −4.55 | −5.04 | −5.92 | −5.04 | −4.2 | −2.27 |
| Os12g0137500 | - | TAP42-like family | 1.1 | 1.63 | 1.43 | 0.94 | 2.2 | 1.75 |
Disclaimer/Publisher’s Note: The statements, opinions and data contained in all publications are solely those of the individual author(s) and contributor(s) and not of MDPI and/or the editor(s). MDPI and/or the editor(s) disclaim responsibility for any injury to people or property resulting from any ideas, methods, instructions or products referred to in the content. |
© 2023 by the authors. Licensee MDPI, Basel, Switzerland. This article is an open access article distributed under the terms and conditions of the Creative Commons Attribution (CC BY) license (https://creativecommons.org/licenses/by/4.0/).
Share and Cite
Yan, T.; Sun, M.; Su, R.; Wang, X.; Lu, X.; Xiao, Y.; Deng, H.; Liu, X.; Tang, W.; Zhang, G. Transcriptomic Profiling of Cold Stress-Induced Differentially Expressed Genes in Seedling Stage of Indica Rice. Plants 2023, 12, 2675. https://doi.org/10.3390/plants12142675
Yan T, Sun M, Su R, Wang X, Lu X, Xiao Y, Deng H, Liu X, Tang W, Zhang G. Transcriptomic Profiling of Cold Stress-Induced Differentially Expressed Genes in Seedling Stage of Indica Rice. Plants. 2023; 12(14):2675. https://doi.org/10.3390/plants12142675
Chicago/Turabian StyleYan, Tao, Meng Sun, Rui Su, Xiaozhong Wang, Xuedan Lu, Yunhua Xiao, Huabing Deng, Xiong Liu, Wenbang Tang, and Guilian Zhang. 2023. "Transcriptomic Profiling of Cold Stress-Induced Differentially Expressed Genes in Seedling Stage of Indica Rice" Plants 12, no. 14: 2675. https://doi.org/10.3390/plants12142675
APA StyleYan, T., Sun, M., Su, R., Wang, X., Lu, X., Xiao, Y., Deng, H., Liu, X., Tang, W., & Zhang, G. (2023). Transcriptomic Profiling of Cold Stress-Induced Differentially Expressed Genes in Seedling Stage of Indica Rice. Plants, 12(14), 2675. https://doi.org/10.3390/plants12142675

