Callus-Mediated High-Frequency Plant Regeneration, Phytochemical Profiling, Antioxidant Activity and Genetic Stability in Ruta chalepensis L.
Abstract
1. Introduction
2. Results
2.1. Callus Induction
2.2. Effect of Cytokinins on Shoot Bud Induction from Callus
2.3. Effect of Optimized Concentration of Cytokinins with Auxins for Shoot Regeneration
2.4. Phytochemical Screening
2.5. Antioxidant and Free Radical Scavenging Activity
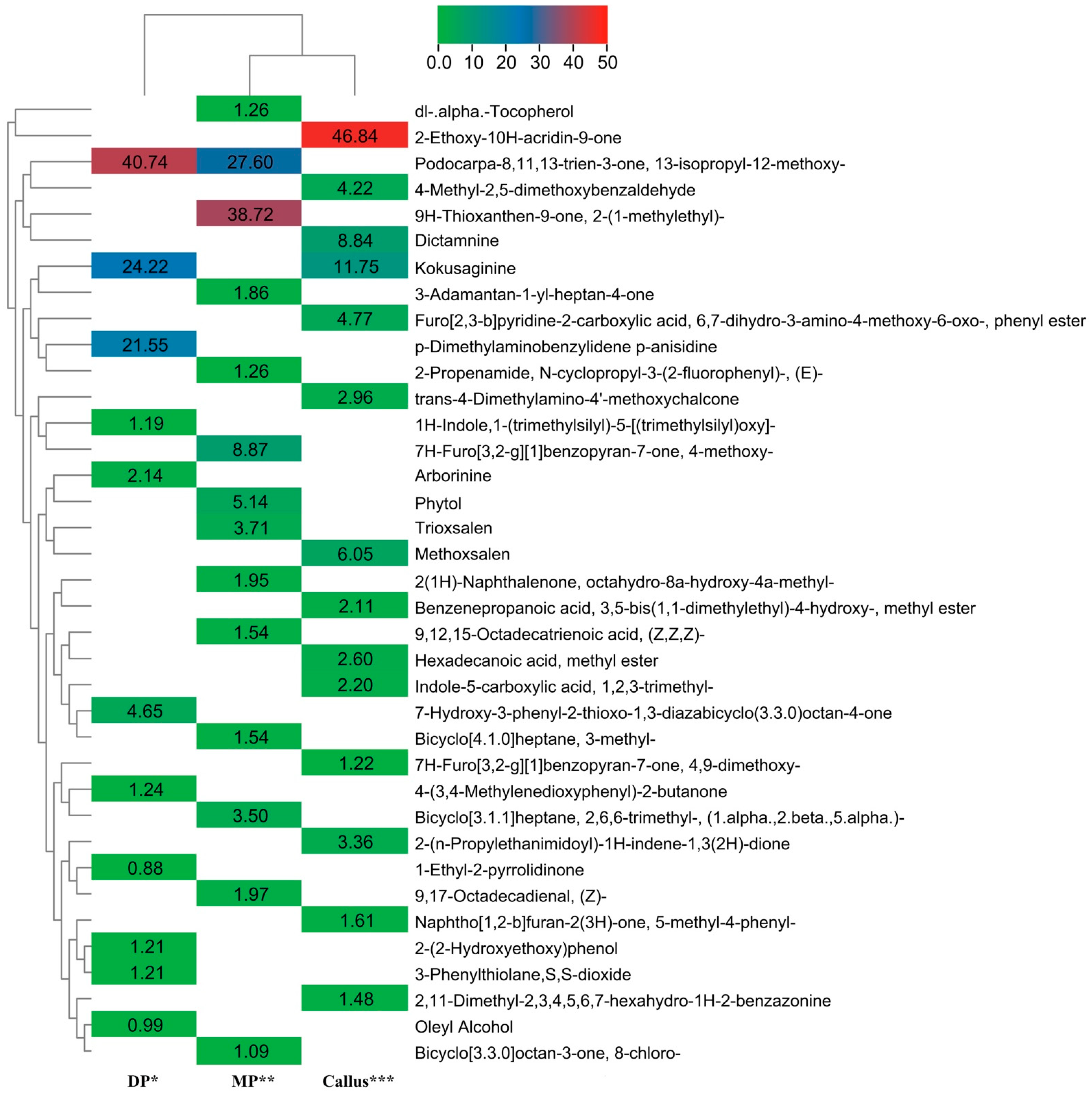
2.6. Gas Chromatography–Mass Spectrometry (GC–MS) Analysis of Extracts
2.7. Rutin and Hesperidin Quantitation
2.8. Genetic Fidelity Using ISSR Marker
3. Discussion
4. Materials and Methods
4.1. Plant Material and Surface Sterilization
4.2. Culture Conditions and Callus Induction
4.3. Shoot Multiplication
4.4. Rooting and Acclimatization
4.5. Phytochemical Analysis
4.5.1. Plant Material and Extract Preparation
4.5.2. Determination of Total Phenolics
4.5.3. Determination of Total Flavonoids
4.5.4. Determination of Total Tannins
4.5.5. Determination of Total Alkaloids
4.5.6. Determination of Antioxidant and Free Radical Scavenging Activity
4.6. Gas Chromatography–Mass Spectrometry (GC–MS)
4.7. High-Performance Liquid Chromatography (HPLC) Analysis
4.7.1. Rutin Quantification
4.7.2. Hesperidin Quantification
4.8. DNA Extraction and Amplification by ISSR Primers
4.9. Statistical Analysis
5. Conclusions
Author Contributions
Funding
Institutional Review Board Statement
Informed Consent Statement
Data Availability Statement
Conflicts of Interest
References
- Panche, A.N.; Diwan, A.D.; Chandra, S.R. Flavonoids: An overview. J. Nutr. Sci. 2016, 5, e47. [Google Scholar] [CrossRef] [PubMed]
- Maleki, S.J.; Crespo, J.F.; Cabanillas, B. Anti-inflammatory effects of flavonoids. Food Chem. 2019, 299, 125124. [Google Scholar] [CrossRef] [PubMed]
- Lani, R.; Hassandarvish, P.; Shu, M.-H.; Phoon, W.H.; Chu, J.J.H.; Higgs, S.; Vanlandingham, D.; Abu Bakar, S.; Zandi, K. Antiviral activity of selected flavonoids against Chikungunya virus. Antivir. Res. 2016, 133, 50–61. [Google Scholar] [CrossRef]
- Paz, J.E.W.; Contreras, C.R.; Munguía, A.R.; Aguilar, C.N.; Inungaray, M.L.C. Phenolic content and antibacterial activity of extracts of Hamelia patens obtained by different extraction methods. Braz. J. Microbiol. 2018, 49, 656–661. [Google Scholar] [CrossRef]
- Al-Majmaie, S.; Nahar, L.; Rahman, M.M.; Nath, S.; Saha, P.; Talukdar, A.D.; Sharples, G.P.; Sarker, S.D. Anti-MRSA Constituents from Ruta chalepensis (Rutaceae) Grown in Iraq, and In Silico Studies on Two of Most Active Compounds, Chalepensin and 6-Hydroxy-rutin 3’,7-Dimethyl ether. Molecules 2021, 26, 1114. [Google Scholar] [CrossRef] [PubMed]
- Martínez-Pérez, E.F.; Hernández-Terán, F.; Serrano-Gallardo, L.B. In vivo Effect of Ruta chalepensis Extract on Hepatic Cytochrome 3a1 in Rats. Afr. J. Tradit. Complement Altern. Med. 2017, 14, 62–68. [Google Scholar] [CrossRef][Green Version]
- Jaradat, N.; Adwan, L.; K’aibni, S.; Zaid, A.N.; Shtaya, M.J.Y.; Shraim, N.; Assali, M. Variability of Chemical Compositions and Antimicrobial and Antioxidant Activities of Ruta chalepensis Leaf Essential Oils from Three Palestinian Regions. BioMed Res. Int. 2017, 2017, 2672689. [Google Scholar] [CrossRef]
- Benchikh, Y.; Zaoui, A.; Derbal, R.; Bachir bey, M.; Louaileche, H. Optimisation of extraction conditions of phenolic compounds and antioxidant activity of Ruta chalepensis L. using response surface methodology. J. Food Meas. Charact. 2019, 13, 883–891. [Google Scholar] [CrossRef]
- Al-Majmaie, S.; Nahar, L.; Sharples, G.P.; Wadi, K.; Sarker, S.D. Isolation and antimicrobial activity of rutin and its derivatives from Ruta chalepensis (Rutaceae) growing in Iraq. Rec. Nat. Prod. 2019, 13, 64–70. [Google Scholar] [CrossRef]
- Kacem, M.; Kacem, I.; Simon, G.; Ben Mansour, A.; Chaabouni, S.; Elfeki, A.; Bouaziz, M. Phytochemicals and biological activities of Ruta chalepensis L. growing in Tunisia. Food Biosci. 2015, 12, 73–83. [Google Scholar] [CrossRef]
- Loizzo, M.R.; Falco, T.; Bonesi, M.; Sicari, V.; Tundis, R.; Bruno, M. Ruta chalepensis L. (Rutaceae) leaf extract: Chemical composition, antioxidant and hypoglicaemic activities. Nat. Prod. Res. 2018, 32, 521–528. [Google Scholar] [CrossRef] [PubMed]
- Abdel-Salam, E.M.; Faisal, M.; Alatar, A.A.; Qahtan, A.A.; Alam, P. Genome-wide transcriptome variation landscape in Ruta chalepensis organs revealed potential genes responsible for rutin biosynthesis. J. Biotechnol. 2021, 325, 43–56. [Google Scholar] [CrossRef]
- Chandran, H.; Meena, M.; Barupal, T.; Sharma, K. Plant tissue culture as a perpetual source for production of industrially important bioactive compounds. Biotechnol. Rep. 2020, 26, e00450. [Google Scholar] [CrossRef] [PubMed]
- Bose, B.; Kumaria, S.; Choudhury, H.; Tandon, P. Assessment of genetic homogeneity and analysis of phytomedicinal potential in micropropagated plants of Nardostachys jatamansi, a critically endangered, medicinal plant of alpine Himalayas. Plant Cell Tissue Organ. Cult. 2016, 124, 331–349. [Google Scholar] [CrossRef]
- Gupta, S.; Seal, T.; Mao, A.A.; Sarma, S. High frequency direct shoot organogenesis of leaf explants and a comparative evaluation of phytochemicals, antioxidant potential of wild vs. in vitro plant extracts of Lysimachia laxa. 3 Biotech 2017, 7, 274. [Google Scholar] [CrossRef] [PubMed]
- Rajput, S.; Agrawal, V. Micropropagation of Atropa acuminata Royle ex Lindl. (a critically endangered medicinal herb) through root callus and evaluation of genetic fidelity, enzymatic and non-enzymatic antioxidant activity of regenerants. Acta Physiol. Plant. 2020, 42, 160. [Google Scholar] [CrossRef]
- Dilkalal, A.; Annapurna, A.S.; Umesh, T.G. In vitro regeneration, antioxidant potential, and genetic fidelity analysis of Asystasia gangetica (L.) T.Anderson. Vitr. Cell. Dev. Biol. Plant 2021, 57, 447–459. [Google Scholar] [CrossRef]
- Ahmad, N.; Faisal, M.; Anis, M.; Aref, I. In vitro callus induction and plant regeneration from leaf explants of Ruta graveolens L. S. Afr. J. Bot. 2010, 76, 597–600. [Google Scholar] [CrossRef]
- Faisal, M.; Ahmad, N.; Anis, M.; Alatar, A.A.; Qahtan, A.A. Auxin-cytokinin synergism in vitro for producing genetically stable plants of Ruta graveolens using shoot tip meristems. Saudi J. Biol. Sci. 2018, 25, 273–277. [Google Scholar] [CrossRef]
- Qahtan, A.A.; Faisal, M.; Alatar, A.A.; Abdel-Salam, E.M. High-Frequency Plant Regeneration, Genetic Uniformity, and Flow Cytometric Analysis of Regenerants in Ruta chalepensis L. Plants 2021, 10, 2820. [Google Scholar] [CrossRef]
- Ali, M.; Mujib, A.; Tonk, D.; Zafar, N. Plant regeneration through somatic embryogenesis and genome size analysis of Coriandrum sativum L. Protoplasma 2017, 254, 343–352. [Google Scholar] [CrossRef] [PubMed]
- Osman, N.I.; Awal, A.; Sidik, N.J.; Abdullah, S. Callus induction and somatic embryogenesis from leaf and nodal explants of Lycium barbarum L. (Goji). Biotechnology 2013, 12, 36–45. [Google Scholar] [CrossRef][Green Version]
- Dangash, A.; Ram, M.; Niranjan, R.; Bharillya, A.; Misra, H.; Pandya, N.; Jain, C. In vitro selection and hormonal regulation in cell culture of Artemisia annua L. JSM Cell Dev. Biol. 2015, 3, 1013–1019. [Google Scholar]
- Hosseini, Z.; Ghasempour, H.R.; Kahrizi, D.; Akbari, L. In vitro callus induction and shoot regeneration in hollyhocks (Althaea digitata). Biol. Environ. Agric. Sci. 2017, 2, 34–40. [Google Scholar]
- Naaz, A.; Hussain, S.A.; Naz, R.; Anis, M.; Alatar, A.A. Successful plant regeneration system via de novo organogenesis in Syzygium cumini (L.) Skeels: An important medicinal tree. Agrofor. Syst. 2019, 93, 1285–1295. [Google Scholar] [CrossRef]
- Ashokhan, S.; Othman, R.; Abd Rahim, M.H.; Karsani, S.A.; Yaacob, J.S. Effect of plant growth regulators on coloured callus formation and accumulation of azadirachtin, an essential biopesticide in Azadirachta indica. Plants 2020, 9, 352. [Google Scholar] [CrossRef]
- Santos, M.; Ferreira, M.; Guimarães, M.; Lima, R.; Oliveira, C. Callogenesis in leaves of Kalanchoe pinnata Lam. by 2, 4-D and BA action. Rev. Bras. Plantas Med. 2014, 16, 760–764. [Google Scholar] [CrossRef][Green Version]
- Gupta, P.; Sharma, S.; Saxena, S. Callusing in Stevia rebaudiana (natural sweetener) for steviol glycoside production. Int. J. Agric. Biol. Sci. 2010, 1, 30–34. [Google Scholar] [CrossRef]
- Tang, Y.; Liu, J.; Liu, B.; Li, X.; Li, J.; Li, H. Endogenous hormone concentrations in explants and calluses of bitter melon (Momordica charantia L.). Interciencia 2010, 35, 680–683. [Google Scholar]
- Azad, M.A.K.; Amin, M.N. Regeneration of Asparagus officinalis L. through embryogenic callus. Plant Tissue Cult. Biotechnol. 2017, 27, 21–31. [Google Scholar] [CrossRef][Green Version]
- Yang, J.; Yang, D.; Lü, W.; Zhang, X.; Ma, M.; Liu, G.; Jiang, J.; Li, C. Somatic embryogenesis and plant regeneration in Betula platyphalla. J. For. Res. 2020, 3, 937–944. [Google Scholar] [CrossRef]
- Zhu, W.-T.; Du, J.-Z.; Sun, H.-B.; Jiang, S.-Y.; Chen, X.-J.; Sun, H.; Zhou, Y.; Wang, H.-L. In vitro propagation of an endemic and endangered medicinal plant Notopterygium incisum. Plant Cell Tissue Organ Cult. 2018, 135, 559–563. [Google Scholar] [CrossRef]
- Okello, D.; Yang, S.; Komakech, R.; Chung, Y.; Rahmat, E.; Gang, R.; Omujal, F.; Lamwaka, A.V.; Kang, Y. Indirect in vitro Regeneration of the Medicinal Plant, Aspilia africana, and Histological Assessment at Different Developmental Stages. Front. Plant Sci. 2021, 12, 797721. [Google Scholar] [CrossRef] [PubMed]
- Savita; Singh, B.; Virk, G.S.; Nagpal, A.K. An efficient plant regeneration protocol from callus cultures of Citrus jambhiri Lush. Physiol. Mol. Biol. Plants 2011, 17, 161–169. [Google Scholar] [CrossRef] [PubMed]
- Patricia, D.; Stephen, B.; John, A. Shoot organogenesis from leaf discs of the African ginger (Mondia whitei (Hook.f.) Skeels), an endangered medicinal plant. In Vitr. Cell. Dev. Biol. Plant. 2021, 57, 493–498. [Google Scholar] [CrossRef]
- Nowakowska, M.; Pavlović, Ž.; Nowicki, M.; Boggess, S.L.; Trigiano, R.N. In Vitro Propagation of an Endangered Helianthus verticillatus by Axillary Bud Proliferation. Plants 2020, 9, 712. [Google Scholar] [CrossRef] [PubMed]
- Wang, L.; Du, Y.; Rahman, M.M.; Tang, B.; Fan, L.-J.; Kilaru, A. Establishment of an efficient in vitro propagation system for Iris sanguinea. Sci. Rep. 2018, 8, 17100. [Google Scholar] [CrossRef]
- Fatima, N.; Ahmad, N.; Anis, M. Enhanced in vitro regeneration and change in photosynthetic pigments, biomass and proline content in Withania somnifera L. (Dunal) induced by copper and zinc ions. Plant Physiol. Biochem. 2011, 49, 1465–1471. [Google Scholar] [CrossRef]
- Swain, D.; Lenka, S.; Hota, T.; Rout, G.R. Micro-propagation of Hypericum gaitii Haines, an endangered medicinal plants: Assessment of genetic fidelity. Nucleus 2016, 59, 7–13. [Google Scholar] [CrossRef]
- Bakhtiar, Z.; Mirjalili, M.H.; Sonboli, A. In vitro callus induction and micropropagation of Thymus persicus (Lamiaceae), an endangered medicinal plant. Crop Breed. Appl. Biotechnol. 2016, 16, 48–54. [Google Scholar] [CrossRef]
- Bahadoran, Z.; Mirmiran, P.; Azizi, F. Dietary polyphenols as potential nutraceuticals in management of diabetes: A review. J. Diabetes Metab. Disord. 2013, 12, 43. [Google Scholar] [CrossRef] [PubMed]
- Mishra, M.K.; Pandey, S.; Misra, P.; Niranjan, A. In vitro propagation, genetic stability and alkaloids analysis of acclimatized plantlets of Thalictrum foliolosum. Plant Cell Tissue Organ. Cult. 2020, 142, 441–446. [Google Scholar] [CrossRef]
- Mamdouh, D.; Mahgoub, H.A.M.; Gabr, A.M.M.; Ewais, E.A.; Smetanska, I. Genetic stability, phenolic, flavonoid, ferulic acid contents, and antioxidant activity of micropropagated Lycium schweinfurthii plants. Plants 2021, 10, 2089. [Google Scholar] [CrossRef] [PubMed]
- Thiruvengadam, M.; Chung, I.-M. Phenolic compound production and biological activities from in vitro regenerated plants of gherkin (Cucumis anguria L.). Electron. J. Biotechnol. 2015, 18, 295–301. [Google Scholar] [CrossRef]
- Amoo, S.O.; Aremu, A.O.; Van Staden, J. In vitro plant regeneration, secondary metabolite production and antioxidant activity of micropropagated Aloe arborescens Mill. Plant Cell Tissue Organ Cult. 2012, 111, 345–358. [Google Scholar] [CrossRef]
- Halliwell, B. Free Radicals and Antioxidants: A Personal View. Nutr. Rev. 1994, 52, 253–265. [Google Scholar] [CrossRef]
- Halliwell, B. Oxidative stress and neurodegeneration: Where are we now? J. Neurochem. 2006, 97, 1634–1658. [Google Scholar] [CrossRef]
- Khlebnikov, A.I.; Schepetkin, I.A.; Domina, N.G.; Kirpotina, L.N.; Quinn, M.T. Improved quantitative structure–activity relationship models to predict antioxidant activity of flavonoids in chemical, enzymatic, and cellular systems. Bioorg. Med. Chem. 2007, 15, 1749–1770. [Google Scholar] [CrossRef]
- Middleton, E.; Kandaswami, C.; Theoharides, T.C. The Effects of Plant Flavonoids on Mammalian Cells:Implications for Inflammation, Heart Disease, and Cancer. Pharmacol. Rev. 2000, 52, 673–751. [Google Scholar]
- Nichols, J.A.; Katiyar, S.K. Skin photoprotection by natural polyphenols: Anti-inflammatory, antioxidant and DNA repair mechanisms. Arch. Dermatol. Res. 2010, 302, 71–83. [Google Scholar] [CrossRef]
- Carvalho, M.; Ferreira, P.J.; Mendes, V.S.; Silva, R.; Pereira, J.A.; Jerónimo, C.; Silva, B.M. Human cancer cell antiproliferative and antioxidant activities of Juglans regia L. Food Chem. Toxicol. 2010, 48, 441–447. [Google Scholar] [CrossRef]
- Cheikna, Z.; Savadogo, A.; Somda, M.K.; Koudou, J.; Traoré, A.S. In vitro evaluation of the antimicrobial and antioxidant properties of extracts from whole plant of Alternanthera pungens H.B. & K. and leaves of Combretum sericeum G. Don. Int. J. Phytomed. 2011, 3, 182–191. [Google Scholar]
- Halliwell, B. Are polyphenols antioxidants or pro-oxidants? What do we learn from cell culture and in vivo studies? Arch. Biochem. Biophys. 2008, 476, 107–112. [Google Scholar] [CrossRef] [PubMed]
- Diwan, R.; Shinde, A.; Malpathak, N. Phytochemical composition and antioxidant potential of Ruta graveolens L. in vitro culture lines. J. Bot. 2012, 2012, 685427. [Google Scholar] [CrossRef]
- Chavan, J.J.; Gaikwad, N.B.; Umdale, S.D.; Kshirsagar, P.R.; Bhat, K.V.; Yadav, S.R. Efficiency of direct and indirect shoot organogenesis, molecular profiling, secondary metabolite production and antioxidant activity of micropropagated Ceropegia santapaui. Plant Growth Regul. 2014, 72, 1–15. [Google Scholar] [CrossRef]
- Bhattacharyya, P.; Kumaria, S.; Job, N.; Tandon, P. Phyto-molecular profiling and assessment of antioxidant activity within micropropagated plants of Dendrobium thyrsiflorum: A threatened, medicinal orchid. Plant Cell Tissue Organ. Cult. 2015, 122, 535–550. [Google Scholar] [CrossRef]
- Akkari, H.; Ezzine, O.; Dhahri, S.; B’chir, F.; Rekik, M.; Hajaji, S.; Darghouth, M.A.; Jamâa, M.L.B.; Gharbi, M. Chemical composition, insecticidal and in vitro anthelmintic activities of Ruta chalepensis (Rutaceae) essential oil. Ind. Crops Prod. 2015, 74, 745–751. [Google Scholar] [CrossRef]
- Barbouchi, M.; Benzidia, B.; Choukrad, M.b. Chemical variability in essential oils isolated from roots, stems, leaves and flowers of three Ruta species growing in Morocco. J. King Saud Univ. Sci. 2021, 33, 101634. [Google Scholar] [CrossRef]
- Guerriero, G.; Berni, R.; Muñoz-Sanchez, J.A.; Apone, F.; Abdel-Salam, E.M.; Qahtan, A.A.; Alatar, A.A.; Cantini, C.; Cai, G.; Hausman, J.-F.; et al. Production of plant secondary metabolites: Examples, tips and suggestions for biotechnologists. Genes 2018, 9, 309. [Google Scholar] [CrossRef]
- López-Laredo, A.R.; Ramírez-Flores, F.D.; Sepúlveda-Jiménez, G.; Trejo-Tapia, G. Comparison of metabolite levels in callus of Tecoma stans (L.) Juss. ex Kunth. cultured in photoperiod and darkness. Vitr. Cell. Dev. Biol. Plant 2009, 45, 550–558. [Google Scholar] [CrossRef]
- Upadhyay, A.; Shahzad, A.; Ahmad, Z.; Alatar, A.A.; Guerriero, G.; Faisal, M. High frequency direct organogenesis, genetic homogeneity, chemical characterization and leaf ultra-structural study of regenerants in Diplocyclos palmatus (L.) C. Jeffrey. Agronomy 2021, 11, 2164. [Google Scholar] [CrossRef]
- Kar, P.; Chakraborty, A.K.; Bhattacharya, M.; Mishra, T.; Sen, A. Micropropagation, genetic fidelity assessment and phytochemical studies of Clerodendrum thomsoniae Balf. f. with special reference to its anti-stress properties. Res. Plant Biol. 2019, 9, 9–15. [Google Scholar] [CrossRef]
- Yadav, V.; Shahzad, A.; Ahmad, Z.; Sharma, S.; Parveen, S. Synthesis of nonembryonic synseeds in Hemidesmus indicus R. Br.: Short term conservation, evaluation of phytochemicals and genetic fidelity of the regenerants. Plant Cell Tissue Organ. Cult. 2019, 138, 363–376. [Google Scholar] [CrossRef]
- Hussain, S.A.; Ahmad, N.; Anis, M.; Hakeem, K.R. Development of an efficient micropropagation system for Tecoma stans (L.) Juss. ex Kunth using thidiazuron and effects on phytochemical constitution. In Vitr. Cell. Dev. Biol. Plant 2019, 55, 442–453. [Google Scholar] [CrossRef]
- Upadhyay, A.; Shahzad, A.; Ahmad, Z. In vitro propagation and assessment of genetic uniformity along with chemical characterization in Hildegardia populifolia (Roxb.) Schott & Endl.: A critically endangered medicinal tree. In Vitr. Cell. Dev. Biol. Plant 2020, 56, 803–816. [Google Scholar] [CrossRef]
- Guardia, T.; Rotelli, A.E.; Juarez, A.O.; Pelzer, L.E. Anti-inflammatory properties of plant flavonoids. Effects of rutin, quercetin and hesperidin on adjuvant arthritis in rat. Il Farm. 2001, 56, 683–687. [Google Scholar] [CrossRef]
- Kim, H.-Y.; Nam, S.-Y.; Hong, S.-W.; Kim, M.-J.; Jeong, H.-J.; Kim, H.-M. Protective effects of rutin through regulation of vascular endothelial growth factor in allergic rhinitis. Am. J. Rhinol. Allergy 2015, 29, e87–e94. [Google Scholar] [CrossRef]
- Imani, A.; Maleki, N.; Bohlouli, S.; Kouhsoltani, M.; Sharifi, S.; Maleki Dizaj, S. Molecular mechanisms of anticancer effect of rutin. Phytother. Res. 2021, 35, 2500–2513. [Google Scholar] [CrossRef]
- Gutiérrez-Venegas, G.; Gómez-Mora, J.A.; Meraz-Rodríguez, M.A.; Flores-Sánchez, M.A.; Ortiz-Miranda, L.F. Effect of flavonoids on antimicrobial activity of microorganisms present in dental plaque. Heliyon 2019, 5, e03013. [Google Scholar] [CrossRef]
- Cárdenas-Rodríguez, N.; González-Trujano, M.E.; Aguirre-Hernández, E.; Ruíz-García, M.; Sampieri, A.; Coballase-Urrutia, E.; Carmona-Aparicio, L. Anticonvulsant and antioxidant effects of Tilia americana var. Mexicana and flavonoids constituents in the pentylenetetrazole-induced seizures. Oxidative Med. Cell. Longev. 2014, 2014, 329172. [Google Scholar] [CrossRef]
- Sulaiman, G.M.; Waheeb, H.M.; Jabir, M.S.; Khazaal, S.H.; Dewir, Y.H.; Naidoo, Y. Hesperidin loaded on gold nanoparticles as a drug delivery system for a successful biocompatible, anti-cancer, anti-inflammatory and phagocytosis inducer model. Sci. Rep. 2020, 10, 9362. [Google Scholar] [CrossRef] [PubMed]
- Mahmoud, A.M.; Ashour, M.B.; Abdel-Moneim, A.; Ahmed, O.M. Hesperidin and naringin attenuate hyperglycemia-mediated oxidative stress and proinflammatory cytokine production in high fat fed/streptozotocin-induced type 2 diabetic rats. J. Diabetes Its Complicat. 2012, 26, 483–490. [Google Scholar] [CrossRef] [PubMed]
- Jeon, H.-J.; Seo, M.-J.; Choi, H.-S.; Lee, O.-H.; Lee, B.-Y. Gelidium elegans, an edible red seaweed, and hesperidin inhibit lipid accumulation and production of reactive oxygen species and reactive nitrogen species in 3T3-L1 and RAW264.7 cells. Phytother. Res. 2014, 28, 1701–1709. [Google Scholar] [CrossRef]
- Chen, C.-C.; Chang, H.-C.; Kuo, C.-L.; Agrawal, D.C.; Wu, C.-R.; Tsay, H.-S. In vitro propagation and analysis of secondary metabolites in Glossogyne tenuifolia (Hsiang-Ju)—A medicinal plant native to Taiwan. Bot. Stud. 2014, 55, 45. [Google Scholar] [CrossRef] [PubMed]
- Dreger, M.; Gryszczyńska, A.; Szalata, M.; Wielgus, K. Micropropagation and HPLC-DAD, UPLC MS/MS analysis of oenothein B and phenolic acids in shoot cultures and in regenerated plants of fireweed (Chamerion angustifolium (L.) Holub). Plant Cell Tissue Organ. Cult. 2020, 143, 653–663. [Google Scholar] [CrossRef]
- Lee, Y.; Lee, D.-E.; Lee, H.-S.; Kim, S.-K.; Lee, W.S.; Kim, S.-H.; Kim, M.-W. Influence of auxins, cytokinins, and nitrogen on production of rutin from callus and adventitious roots of the white mulberry tree (Morus alba L.). Plant Cell Tissue Organ Cult. 2011, 105, 9–19. [Google Scholar] [CrossRef]
- Lashin, I.; Mamdouh, D.; Ewais, E.A. Callus cultivation and determination of some flavonoids by HPLC from some species of cucumber. Int. J. Adv. Res. 2015, 3, 1440–1450. [Google Scholar]
- Larkin, P.J.; Scowcroft, W.R. Somaclonal variation—A novel source of variability from cell cultures for plant improvement. Theor. Appl. Genet. 1981, 60, 197–214. [Google Scholar] [CrossRef]
- Palombi, M.; Damiano, C. Comparison between RAPD and SSR molecular markers in detecting genetic variation in kiwifruit (Actinidia deliciosa A. Chev). Plant Cell Rep. 2002, 20, 1061–1066. [Google Scholar] [CrossRef]
- Faisal, M.; Alatar, A.A.; El-Sheikh, M.A.; Abdel-Salam, E.M.; Qahtan, A.A. Thidiazuron induced in vitro morphogenesis for sustainable supply of genetically true quality plantlets of Brahmi. Ind. Crops Prod. 2018, 118, 173–179. [Google Scholar] [CrossRef]
- Rohela, G.K.; Jogam, P.; Yaseen Mir, M.; Shabnam, A.A.; Shukla, P.; Abbagani, S.; Kamili, A.N. Indirect regeneration and genetic fidelity analysis of acclimated plantlets through SCoT and ISSR markers in Morus alba L. cv. Chinese white. Biotechnol. Rep. 2020, 25, e00417. [Google Scholar] [CrossRef] [PubMed]
- Rohela, G.K.; Jogam, P.; Bylla, P.; Reuben, C. Indirect regeneration and assessment of genetic fidelity of acclimated plantlets by SCoT, ISSR, and RAPD markers in Rauvolfia tetraphylla L.: An endangered medicinal plant. BioMed Res. Int. 2019, 2019, 3698742. [Google Scholar] [CrossRef] [PubMed]
- Abdolinejad, R.; Shekafandeh, A.; Jowkar, A.; Gharaghani, A.; Alemzadeh, A. Indirect regeneration of Ficus carica by the TCL technique and genetic fidelity evaluation of the regenerated plants using flow cytometry and ISSR. Plant Cell Tissue Organ Cult. (PCTOC) 2020, 143, 131–144. [Google Scholar] [CrossRef]
- Sirikonda, A.; Jogam, P.; Ellendula, R.; Kudikala, H.; Mood, K.; Allini, V.R. In vitro micropropagation and genetic fidelity assesment in Flemingia macrophylla (Willd.) Merr: An ethnomedicinal plant. Vegetos 2020, 33, 286–295. [Google Scholar] [CrossRef]
- Chirumamilla, P.; Gopu, C.; Jogam, P.; Taduri, S. Highly efficient rapid micropropagation and assessment of genetic fidelity of regenerants by ISSR and SCoT markers of Solanum khasianum Clarke. Plant Cell Tissue Organ. Cult. PCTOC 2021, 144, 397–407. [Google Scholar] [CrossRef]
- Sultana, K.W.; Das, S.; Chandra, I.; Roy, A. Efficient micropropagation of Thunbergia coccinea Wall. and genetic homogeneity assessment through RAPD and ISSR markers. Sci. Rep. 2022, 12, 1683. [Google Scholar] [CrossRef]
- Murashige, T.; Skoog, F. A Revised Medium for Rapid Growth and Bio Assays with Tobacco Tissue Cultures. Physiol. Plant. 1962, 15, 473–497. [Google Scholar] [CrossRef]
- Singleton, V.L.; Orthofer, R.; Lamuela-Raventós, R.M. Analysis of total phenols and other oxidation substrates and antioxidants by means of folin-ciocalteu reagent. In Methods in Enzymology; Academic Press: Cambridge, MA, USA, 1999; Volume 299, pp. 152–178. [Google Scholar]
- Ordoñez, A.A.L.; Gomez, J.D.; Vattuone, M.A.; lsla, M.I. Antioxidant activities of Sechium edule (Jacq.) Swartz extracts. Food Chem. 2006, 97, 452–458. [Google Scholar] [CrossRef]
- Chandran, K.C.; Indira, G. Quantitative estimation of total phenolic, flavonoids, tannin and chlorophyll content of leaves of Strobilanthes Kunthiana (Neelakurinji). J. Med. Plants Stud. 2016, 4, 282–286. [Google Scholar]
- Harborne, A. Phytochemical Methods a Guide to Modern Techniques of Plant Analysis; Springer Science & Business Media: Berlin/Heidelberg, Germany, 1998. [Google Scholar]
- Liyana-Pathirana, C.M.; Shahidi, F. Antioxidant activity of commercial soft and hard wheat (Triticum aestivum L.) as affected by gastric pH conditions. J. Agric. Food Chem. 2005, 53, 2433–2440. [Google Scholar] [CrossRef]
- Doyle, J.J.; Doyle, J.L. A rapid DNA isolation procedure for small quantities of fresh leaf tissue. Phytochem Bull. 1987, 19, 11–15. [Google Scholar]




| PGRs (μM) | Response % | FW (mg) | DW (mg) |
|---|---|---|---|
| 0.0 | 0.0 ± 0.0 | 0.0 ± 0.0 | 0.0 ± 0.0 |
| 1.0 µM 2,4-D | 71.23 ± 0.74 f | 92.11 ± 1.66 i | 9.66 ± 0.21 h |
| 2.5 µM 2,4-D | 79.61 ± 0.75 e | 192.15 ± 0.99 g | 18.82 ± 0.44 g |
| 5.0 µM 2,4-D | 91.23 ± 0.82 c | 285.35 ± 1.52 f | 26.12 ± 0.62 f |
| 10 µM 2,4-D | 94.46 ± 0.83 b | 391.15 ± 2.24 e | 37.45 ± 0.69 e |
| 20 µM 2,4-D | 79.20 ± 1.69 e | 178.12 ± 4.4 h | 16.43 ± 0.47 h |
| 10 µM 2,4-D + 1.0 µM BA | 97.82 ± 0.86 a | 672.52 ± 0.23 a | 68.61 ± 0.51 a |
| 10 µM 2,4-D + 2.5 µM BA | 95.66 ± 1.36 b | 484.03 ± 1.11 b | 49.24 ± 0.59 b |
| 10 µM 2,4-D + 1.0 µM Kin | 81.03 ± 0.89 e | 372.12 ± 1.94 d | 39.02 ± 0.99 d |
| 10 µM 2,4-D + 2.5 µM Kin | 84.65 ± 1.44 d | 429.76 ± 2.93 c | 45.14 ± 1.36 c |
| Cytokinins (μM) | Response % | Mean Number of Shoots | Mean Shoot Length (cm) | |
|---|---|---|---|---|
| BA | Kin | |||
| 0.0 | 0.0 | 0.0 ± 0.0 h | 0.0 ± 0.0 h | 0.0 ± 0.0 h |
| 1.0 | - | 73.26 ± 0.92 d | 21.83 ± 0.58 fg | 2.28 ± 0.09 ef |
| 2.5 | - | 79.43 ± 0.79 b | 25.07 ± 0.83 cd | 2.86 ± 0.12 c |
| 5.0 | - | 85.54 ± 0.58 a | 30.43 ± 0.51 a | 3.98 ± 0.11 a |
| 7.5 | - | 80.92 ± 0.65 b | 27.23 ± 0.58 b | 3.24 ± 0.11 b |
| 10.0 | - | 74.33 ± 0.98 cd | 23.84 ± 0.37 de | 2.42 ± 0.17 de |
| - | 1.0 | 66.03 ± 0.83 f | 17.86 ± 0.13 i | 2.04 ± 0.10 f |
| - | 2.5 | 75.04 ± 0.83 cd | 20.68 ± 0.67 gh | 2.71 ± 0.14 cd |
| - | 5.0 | 80.34 ± 0.59 b | 26.48 ± 0.74 bc | 3.58 ± 0.16 a |
| - | 7.5 | 75.76 ± 0.92 c | 23.24 ± 0.37 ef | 2.91 ± 0.14 c |
| - | 10.0 | 70.44 ± 0.42 e | 19.67 ± 0.92 h | 2.08 ± 0.17 f |
| BA | Kin | NAA | IAA | IBA | Response % | Mean Number of Shoots | Mean Shoot Length (cm) |
|---|---|---|---|---|---|---|---|
| 5.0 | - | 0.0 | - | - | 85.54 ± 0.58 d | 30.42 ± 0.51 jkl | 3.90 ± 0.11 bf |
| 5.0 | - | 0.5 | - | - | 90.22 ± 0.67 c | 41.23 ± 0.86 bc | 3.74 ± 0.11 defg |
| 5.0 | - | 1.0 | - | - | 98.44 ± 0.51 a | 54.63 ± 1.54 a | 4.54 ± 0.05 a |
| 5.0 | - | 1.5 | - | - | 92.48 ± 0.69 b | 42.84 ± 1.16 b | 4.26 ± 0.08 ab |
| 5.0 | - | 2.0 | - | - | 79.23 ± 0.62 ef | 28.47 ± 0.92 km | 3.58 ± 0.15 efh |
| 5.0 | - | - | 0.5 | - | 79.64 ± 0.51 ef | 33.42 ± 1.03 fi | 3.24 ± 0.18 hijk |
| 5.0 | - | - | 1.0 | - | 91.73 ± 0.71 bc | 43.67 ± 1.21 b | 4.32 ± 0.10 ab |
| 5.0 | - | - | 1.5 | - | 85.64 ± 0.62 d | 37.23 ± 1.24 de | 3.94 ± 0.27 be |
| 5.0 | - | - | 2.0 | - | 79.54 ± 0.69 ef | 27.81 ± 0.97 lm | 3.36 ± 0.18 ghij |
| 5.0 | - | - | - | 0.5 | 76.41 ± 0.89 gh | 30.25 ± 0.73 jkl | 3.04 ± 0.22 jl |
| 5.0 | - | - | - | 1.0 | 84.83 ± 0.66 d | 39.46 ± 0.51 cd | 4.04 ± 0.05 bd |
| 5.0 | - | - | - | 1.5 | 77.85 ± 0.86 fg | 31.81 ± 1.24 ghij | 2.96 ± 0.05 jl |
| 5.0 | - | - | - | 2.0 | 69.87 ± 0.86 ij | 26.81 ± 1.53 m | 2.78 ± 0.11 l |
| - | 5.0 | 0.5 | - | - | 79.67 ± 0.92 ef | 33.86 ± 0.86 fh | 3.57 ± 0.070 fi |
| - | 5.0 | 1.0 | - | - | 90.95 ± 0.71 c | 41.82 ± 1.28 bc | 4.37 ± 0.083 ab |
| - | 5.0 | 1.5 | - | - | 81.21 ± 0.86 e | 34.80 ± 1.16 ef | 3.94 ± 0.068 be |
| - | 5.0 | 2.0 | - | - | 75.57 ± 0.56 h | 30.83 ± 0.66 ikl | 3.48 ± 0.13 fi |
| - | 5.0 | - | 0.5 | - | 75.46 ± 0.47 h | 30.07 ± 0.83 jkl | 3.08 ± 0.12 il |
| - | 5.0 | - | 1.0 | - | 84.62 ± 0.68 d | 35.71 ± 0.70 ef | 4.18 ± 0.10 abc |
| - | 5.0 | - | 1.5 | - | 80.12 ± 0.63 e | 31.23 ± 0.58 hik | 3.84 ± 0.22 cdef |
| - | 5.0 | - | 2.0 | - | 70.76 ± 0.58 i | 28.68 ± 0.74 km | 3.12 ± 0.12 il |
| - | 5.0 | - | - | 0.5 | 70.36 ± 0.54 ij | 29.48 ± 0.67 jkm | 2.98 ± 0.14 jl |
| - | 5.0 | - | - | 1.0 | 81.29 ± 0.67 e | 34.61 ± 0.51 efg | 3.94 ± 0.12 be |
| - | 5.0 | - | - | 1.5 | 71.84 ± 1.04 i | 31.23 ± 0.66 hik | 2.94 ± 0.11 kl |
| - | 5.0 | - | - | 2.0 | 68.21 ± 1.10 j | 27.85 ± 1.16 lm | 2.74 ± 0.14 l |
| Phytochemicals | DP * | MP ** | Callus *** |
|---|---|---|---|
| Total polyphenols (mg GAE/g DW) | 94.75 ± 0.09 b | 143.92 ± 0.16 a | 53.11 ± 0.33 c |
| Flavonoids (mg QE/g DW) | 90.10 ± 0.57 b | 135.86 ± 0.87 a | 86.31 ± 0.61 c |
| Tannins (mg TAE/g DW) | 44.31 ± 1.07 b | 54.39 ± 0.09 a | 36.64 ± 0.85 c |
| Alkaloids % | 8.96 ± 0.16 b | 10.79 ± 0.21 a | 7.96 ± 0.23 c |
| Concentrations (µg/mL) | DPPH Radical Scavenging Activity (%) | ||
|---|---|---|---|
| DP * | MP ** | Callus *** | |
| 200 | 76.01 ± 0.11 e | 78.79 ± 0.03 e | 35.83 ± 0.16 d |
| 400 | 82.16 ± 0.02 c | 88.12 ± 0.02 b | 46.94 ± 0.05 e |
| 600 | 88.94 ± 0.09 a | 91.23 ± 0.12 a | 50.91 ± 0.14 c |
| 800 | 87.38 ± 0.27 b | 85.27 ± 0.02 c | 60.42 ± 0.22 b |
| 1000 | 80.41 ± 0.11 d | 82.33 ± 0.03 d | 72.91 ± 0.28 a |
| S. No. | RT * (min) | Name of Compound | Area % | Molecular Weight (g/mol) | Structural Formula | ||
|---|---|---|---|---|---|---|---|
| DP * | MP ** | Callus *** | |||||
| 1 | 9.303 | 1-Ethyl-2-pyrrolidinone | 0.88 | - | - | 113.084 | C6H11NO |
| 2 | 17.767 | 4-(3,4-Methylenedioxyphenyl)-2-butanone | 1.24 | - | - | 192.079 | C11H12O3 |
| 3 | 20.082 | 2-(2-Hydroxyethoxy)phenol | 1.21 | - | - | 154.063 | C8H10O3 |
| 4 | 20.762 | Oleyl Alcohol | 0.99 | - | - | 268.277 | C18H36O |
| 5 | 23.027 | 7-Hydroxy-3-phenyl-2-thioxo-1,3-diazabicyclo(3.3.0)octan-4-one | 4.65 | - | - | 248.062 | C12H12N2O2S |
| 6 | 24.444 | p-Dimethylaminobenzylidene p-anisidine | 21.55 | - | - | 254.142 | C16H18N2O |
| 7 | 26.894 | Kokusaginine | 24.22 | - | 11.75 | 259.084 | C14H13NO4 |
| 8 | 28.043 | 1H-Indole,1-(trimethylsilyl)-5-[(trimethylsilyl)oxy]- | 1.19 | - | - | 277.132 | C14H23NOSi2 |
| 9 | 28.437 | Podocarpa-8,11,13-trien-3-one, 13-isopropyl-12-methoxy- | 40.74 | 27.60 | - | 314.225 | C21H30O2 |
| 10 | 29.226 | 3-Phenylthiolane,S,S-dioxide | 1.21 | - | - | 196.056 | C10H12O2S |
| 11 | 30.878 | Arborinine | 2.14 | - | - | 285.100 | C16H15NO4 |
| 12 | 3.179 | 9,17-Octadecadienal, (Z)- | - | 1.97 | - | 264.245 | C18H32O |
| 13 | 20.762 | Bicyclo[3.1.1]heptane, 2,6,6-trimethyl-, (1.alpha.,2.beta.,5.alpha.)- | - | 3.50 | - | 138.141 | C10H18 |
| 14 | 21.047 | Bicyclo[3.3.0]octan-3-one, 8-chloro- | - | 1.09 | - | 158.05 | C8H11ClO |
| 15 | 21.257 | Bicyclo[4.1.0]heptane, 3-methyl- | - | 1.54 | - | 110.11 | C8H14 |
| 16 | 22.213 | 2-Propenamide, N-cyclopropyl-3-(2-fluorophenyl)-, (E)- | - | 1.26 | - | 205.09 | C12H12FNO |
| 17 | 23.043 | 3-Adamantan-1-yl-heptan-4-one | - | 1.86 | - | 248.214 | C17H28O |
| 18 | 23.471 | 7H-Furo[3,2-g][1]benzopyran-7-one, 4-methoxy- | - | 8.87 | - | 216.190 | C12H8O4 |
| 19 | 23.664 | Phytol | - | 5.14 | - | 296.308 | C20H40O |
| 20 | 24.025 | 9,12,15-Octadecatrienoic acid, (Z,Z,Z)- | - | 1.54 | - | 278.225 | C18H30O2 |
| 21 | 24.1 | 2(1H)-Naphthalenone, octahydro-8a-hydroxy-4a-methyl- | - | 1.95 | - | 182.131 | C11H18O2 |
| 22 | 24.436 | 9H-Thioxanthen-9-one, 2-(1-methylethyl)- | - | 38.72 | - | 254.077 | C16H14OS |
| 23 | 24.948 | Trioxsalen | - | 3.71 | - | 228.079 | C14H12O3 |
| 24 | 31.893 | dl-.alpha.-Tocopherol | - | 1.26 | - | 430.381 | C29H50O2 |
| 25 | 17.364 | 4-Methyl-2,5-dimethoxybenzaldehyde | - | - | 4.22 | 180.079 | C10H12O3 |
| 26 | 21.752 | Hexadecanoic acid, methyl ester | - | - | 2.60 | 270.256 | C17H34O2 |
| 27 | 21.995 | Benzenepropanoic acid, 3,5-bis(1,1-dimethylethyl)-4-hydroxy-, methyl ester | - | - | 2.11 | 292.204 | C18H28O3 |
| 28 | 22.238 | Dictamnine | - | - | 8.84 | 199.063 | C12H9NO2 |
| 29 | 23.664 | Methoxsalen | - | - | 6.05 | 216.192 | C12H8O4 |
| 30 | 24.444 | 2-Ethoxy-10H-acridin-9-one | - | - | 46.84 | 239.095 | C15H13NO2 |
| 31 | 25.015 | 2-(n-Propylethanimidoyl)-1H-indene-1,3(2H)-dione | - | - | 3.36 | 229.11 | C14H15NO2 |
| 32 | 25.199 | 7H-Furo[3,2-g][1]benzopyran-7-one, 4,9-dimethoxy- | - | - | 1.22 | 246.053 | C13H10O5 |
| 33 | 25.501 | Naphtho[1,2-b]furan-2(3H)-one, 5-methyl-4-phenyl- | - | - | 1.61 | 274.099 | C19H14O2 |
| 34 | 25.787 | 2,11-Dimethyl-2,3,4,5,6,7-hexahydro-1H-2-benzazonine | - | - | 1.48 | 203.167 | C14H21N |
| 35 | 26.558 | Indole-5-carboxylic acid, 1,2,3-trimethyl- | - | - | 2.20 | 203.095 | C12H13NO2 |
| 36 | 28.463 | Furo[2,3-b]pyridine-2-carboxylic acid, 6,7-dihydro-3-amino-4-methoxy-6-oxo-, phenyl ester | - | - | 4.77 | 300.075 | C15H12N2O5 |
| 37 | 29.243 | trans-4-Dimethylamino-4’-methoxychalcone | - | - | 2.96 | 281.142 | C18H19NO2 |
| Rutin (µg/mg DW) | Hesperidin (µg/mg DW) | |
|---|---|---|
| DP * | 31.03 ± 1.55 b | 91.44 ± 1.75 a |
| MP ** | 55.90 ± 2.04 a | 93.30 ± 1.48 a |
| Callus *** | 21.60 ± 0.97 c | 59.11 ± 1.22 b |
| Names of Primers | Sequence 5′–3′ | Ta (°C) * | No. of Bands |
|---|---|---|---|
| UBC-825 | ACA CAC ACA CAC ACA CT | 46 | 14 |
| UBC-827 | ACA CAC ACA CAC ACA CG | 50 | 16 |
| UBC-834 | AGA GAG AGA GAG AGA GYT | 50 | 09 |
| UBC-841 | GAG AGA GAG AGA GAG AYC | 50 | 14 |
| UBC-855 | ACA CAC ACA CAC ACA CYT | 50 | 15 |
| UBC-866 | CTC CTC CTC CTC CTC CTC | 55 | 13 |
| UBC-868 | GAA GAA GAA GAA GAA GAA | 46 | 12 |
| UBC-880 | GGG TGG GGT GGG GTG | 50 | 13 |
| UBC-889 | DBD ACA CAC ACA CAC ACA C | 46 | 15 |
| UBC-891 | HVH TGT GTG TGT GTG TG | 46 | 10 |
| Total no. of bands | 131 | ||
| Average no. of bands /primers | 13.1 |
Publisher’s Note: MDPI stays neutral with regard to jurisdictional claims in published maps and institutional affiliations. |
© 2022 by the authors. Licensee MDPI, Basel, Switzerland. This article is an open access article distributed under the terms and conditions of the Creative Commons Attribution (CC BY) license (https://creativecommons.org/licenses/by/4.0/).
Share and Cite
Qahtan, A.A.; Faisal, M.; Alatar, A.A.; Abdel-Salam, E.M. Callus-Mediated High-Frequency Plant Regeneration, Phytochemical Profiling, Antioxidant Activity and Genetic Stability in Ruta chalepensis L. Plants 2022, 11, 1614. https://doi.org/10.3390/plants11121614
Qahtan AA, Faisal M, Alatar AA, Abdel-Salam EM. Callus-Mediated High-Frequency Plant Regeneration, Phytochemical Profiling, Antioxidant Activity and Genetic Stability in Ruta chalepensis L. Plants. 2022; 11(12):1614. https://doi.org/10.3390/plants11121614
Chicago/Turabian StyleQahtan, Ahmed A., Mohammad Faisal, Abdulrahman A. Alatar, and Eslam M. Abdel-Salam. 2022. "Callus-Mediated High-Frequency Plant Regeneration, Phytochemical Profiling, Antioxidant Activity and Genetic Stability in Ruta chalepensis L." Plants 11, no. 12: 1614. https://doi.org/10.3390/plants11121614
APA StyleQahtan, A. A., Faisal, M., Alatar, A. A., & Abdel-Salam, E. M. (2022). Callus-Mediated High-Frequency Plant Regeneration, Phytochemical Profiling, Antioxidant Activity and Genetic Stability in Ruta chalepensis L. Plants, 11(12), 1614. https://doi.org/10.3390/plants11121614

