A Critical Review of the Current Global Ex Situ Conservation System for Plant Agrobiodiversity. II. Strengths and Weaknesses of the Current System and Recommendations for Its Improvement
Abstract
1. Introduction
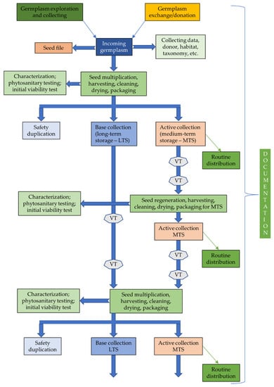
2. Brief Description and Critical Review of Key Routine Germplasm Conservation Activities
2.1. Exploration and Collecting
- Contacting scientists in the areas concerned, asking for “on the ground information” about aspects such as species distribution, genetic diversity, time of seed or material maturity, genetic erosion, and threat status;
- Whether or not there have been collecting missions conducted in the past, where the collected materials are being conserved (in situ and/or ex situ), and if the materials would be readily available;
- Which sampling strategy had been used to obtain a better idea if “re-collecting” of wanted genetic diversity would be justified, also from a long-term conservation perspective;
- Targeted gap analysis on geographical coverage of the collection as well as genetic diversity presence in the collection; and
- Possibly other specific considerations.
2.2. Processing
2.3. Seed Longevity
2.4. Seed Regeneration
2.5. Germplasm Exchange
2.6. Documentation
2.7. Research
3. Strengths and Weaknesses of the Current Active and Base Collection Concept
3.1. Active Collection
3.2. Base Collection
3.3. Other Collection Types
- Backup collections. Besides the base and active collections, we have referred in the above also to safety duplicate or security backup collections that are arranged based on black-box agreements between different gene banks. These backup collections can consist of subsamples of accessions from the base as well as the active collection. It is important to stress the importance that the storage conditions of the safety duplicates at the recipient gene bank should be the same or better than those at the “conservation” gene bank. Apart from these bilateral arrangements, the Svalbard Global Seed Vault serves as a global long-term seed storage facility to provide an additional security backup to germplasm stored in gene banks around the world. It is built into a permafrost mountain at Svalbard, and the storage temperature is maintained at −18 °C through an additional solar energy-based cooling system that counters the global rise of the earth temperature caused by climate change, which is also witnessed at Svalbard. The seed vault will only agree to receive seeds that are shared under the multilateral system (see above) or under Article 15 of the International Treaty or seeds that have originated in the country of the depositor. The black-box system entails that the depositor is the only one that can withdraw the seeds and open the boxes [73].
- Archive collections. The archive collection consists of germplasm accessions that are stored under optimal conditions at relatively low cost but that are not actively maintained. The gene bank does not have (anymore) the responsibility for conserving or distributing these accessions. The type of accessions or materials stored in the archive collection could include the following: a. black-box conservation of experimental materials that could have an IPR protection; b. in case a collection has to be disbanded and yet no other gene bank could be identified to accept that collection, the accessions should be temporarily stored in the archive; c. as per some examples mentioned before (e.g., possible duplicates; extra subsamples), in cases when the curator decides to discard accessions they could be archived instead; d. in case of a “forced” rationalization of the collection selected accessions might be removed from the collection, and they should be considered for archiving until a solution is found [66].
- Research collections. Research collections contain materials that stem from past research activities and have been kept by researchers or their institutes, sometimes over long periods of time. In addition, collections of plant breeding materials could have been stored or maintained by individual breeders, researchers, or institutes. Depending on the type of activities, some collections might contain very specific materials that are difficult to keep and/or to regenerate and might require specialized knowledge. Since the advent of molecular research, the increased importance of DNA materials can be observed but also of single-seed descendent collections of very uniform quality. Whereas the latter might not be important from a genetic diversity perspective, they might well contain important material for molecular and genomic research as they contain the diversity in a suitable form for such research.
- Structured collections. Another type of collection that stems from research activities on germplasm materials by structuring the collections on the basis of a specific characteristic or trait (e.g., core, mini-core, trait collections) or also to select the genetically unique accessions maintained by gene banks in a regional context (e.g., the AEGIS initiative in Europe) to form a virtual collection are examples of structured collections. They could be virtual or physical collections.
- Reference collections. Another type of collection that possibly falls somewhat outside the “direct conservation” related objective of a gene bank is the seed reference collection. The concept stems from the botanic garden world as part of the herbarium “system” that was adapted by gene banks to increase the security of the accessions by allowing the detection of possible mistakes, for instance, during regeneration by comparing the phenotypic features of the seeds of a given harvested accession with those stored in the reference collection and comparing the accession number(s).
- Non-seed collections. In ex situ conservation, other collection types have been created to maintain specific forms of plants, e.g., field gene bank collections in which accessions are being maintained of entire plants for practical reasons such as the need to maintain the genetic constitution of a vegetatively propagated crop (e.g., potato and many other root and tuber crops), or that the seeds are recalcitrant and cannot be dried without killing the seeds (e.g., avocado, cacao, many other especially tropical crops or species); when tissue cultures of plants are maintained in specially equipped rooms the term in vitro collection is used; in case such materials have been cryopreserved by placing them in liquid nitrogen the term cryo-collection is used [3].
3.4. Linking Conservation and Use
- The creation of core and mini-core collections facilitates germplasm screening and selection for breeding purposes (see Section 4.2). Similarly, the inclusion of specific breeding or discovery populations created through introgressions from the wild into cultivated backgrounds into the active collection will enhance germplasm use in plant breeding (see Section 4.2);
- Whenever possible, more uniform materials created from a diverse accession could (or possibly should) be kept as separate subsamples in the active collection for distribution purposes. Examples of such “more uniform” subsamples could be pure lines selected and created from genotypes of self-breeding landraces and single-seed descendent lines, prepared for sequence studies. However, such subsamples will always remain part of the active collection and will not become part of the base collection;
- Possibly the most critical factor that triggers the use of accessions by plant breeders is the availability of comprehensive data on the performance of the accession, on specific traits or characteristics obtained through characterization or evaluation activities, molecular and genomics data, as well as data from genotyping and phenotyping efforts. Thus, a gene bank should generate or facilitate the generation of such information and make the data readily available online as well as through publications. In addition, the availability of comprehensive passport data will be of relevance, for example, for the FIGS approach (see Section 4.2) to see if certain traits or characteristics that are environment-related have a specific and well-defined origin;
- One aspect that could reduce the “tension” between conservation and use is the economic rationalization of the conservation operation through optimizing the storage conditions for the active collection whenever possible. As already mentioned before, keeping the active collection under suboptimal conditions, i.e., triggering regeneration by loss of viability and not by depletion of the stock, is a real cost factor as well as a potential threat to the integrity of the genetic diversity of an accession.
4. New Developments That Facilitate More Effective and Efficient Conservation and Use of PGRFA
4.1. Role of Molecular Biology and Genomics in Promoting Long-Term Conservation
4.1.1. Redundancy in Crop Collections
4.1.2. Inferring Missing Passport Data
4.1.3. Predicting Seed Longevity
4.2. Role of Functional Genomics and Phenomics in Facilitating the Use of Plant Genetic Resources Conserved in Genebanks
4.3. Specialized Databases, Portals and Networks for Genomics and Phenomics Data Related to Plant Agrobiodiversity
- Genesys, a global platform on PGRFA with free online search engines, provides access to passport and characterization data on accessions conserved in gene banks worldwide [144];
- GRIN-Global [145], the global germplasm resource information network, provides a scalable version of the USDA-ARS Germplasm Resource Information Network (GRIN) that is suitable for use by any interested gene bank around the world;
- EURISCO [146], the European plant genetic resources search catalog, receives data from the European National Inventories (NI) and provides accession-level information of PGR conserved in European gene banks or other collections;
- The DivSeek network, founded in 2012, aims at catalyzing the advanced conservation, management, and traceability of PGRFA through a collaborative network of gene banks, breeders, plant and crop scientists, and database and computational experts [49]. To achieve the goal of value addition to germplasm conserved in gene banks, DivSeek has assembled three working groups that are focusing on genomics, phenomics, and policy;
- The Breeding API (BrAPI), an interface for exchanging plant phenotype and genotype data between crop breeding applications [147];
- The Research Data Alliance (RDA), which aims at enabling data sharing, exchange, and interoperability [148];
- The Global Open Data for Agriculture and Nutrition (GODAN) with the objective of making agricultural and nutritional data available, accessible, usable, and unrestricted [149];
- The Global Biodiversity Information Facility (GBIF) [150] was established in 2001 in Copenhagen, Denmark, based on a recommendation from the Organization for Economic Cooperation and Development (OECD) Global Science Forum as an international mechanism to promote standardization and aggregation of biodiversity data and (updated) information and make it accessible worldwide. As of 8 May 2021, GBIF had registered an amazing 1.7 billion occurrence records. However, despite this impressive number, only about 21% of preserved collections are digitally accessible via GBIF [151];
- The Global Genome Biodiversity Network (GGBN) [152], created in 2011 [153], links through its data portal globally distributed biodiversity databases of genomic samples, ensures easy access to DNA and/or tissue samples, and bridges the gap between biodiversity repositories, sequence databases and research results [154]. Within GGBN, a pilot project called GGI-Gardens focuses on the approximately A total of 460 vascular plant families [153]. Under CGBN, access is governed through standard material transfer agreements in compliance with regulations of the Convention on Biological Diversity [155], the Nagoya Protocol on Access and Benefit Sharing [156], and the Convention on International Trade in Endangered Species of Wild Flora and Fauna (CITES) [157];
- The International Nucleotide Sequence Database Collaboration (INSDC) [158], comprising the DNA DataBank of Japan (DDBJ), the European Nucleotide Archive (ENA), and GenBank at the National Center for Biotechnology Information (NCBI), an annotated collection of all publicly available DNA sequences. It is an archival database that rarely provides updates about specimen or locality data;
- The International Plant Phenotyping Network (IPPN) [159] represents plant phenotyping centers globally, runs multidisciplinary working groups, and facilitates the sharing of up-to-date information about new HTP infrastructures and methodologies for various crop phenotypes [41,160]. Several regional and national partners are associated with IPPN, two of which are mentioned below;
- The North American Plant Phenotyping Network (NAPPN) [161] brings together scientists in the evolving area of plant phenomics and is a regional partner of IPPN;
- EMPHASIS, also a regional partner of IPPN, enables researchers to use facilities, resources, and services for plant phenotyping across Europe [162].
4.4. The Political Dimension of Digital Sequence Information (DSI) Sharing
- (i)
- Narrow, covering DNA and RNA only;
- (ii)
- Intermediate, including DNA, RNA, and proteins;
- (iii)
- Intermediate, including DNA, RNA, proteins, and metabolites;
- (iv)
- Broad, including DNA, RNA, protein, metabolites, and traditional knowledge, ecological interactions, etc.
5. Strengths, Limitations and Opportunities of the Existing Regulatory Framework, the International Network of Ex Situ Base Collections and the Routine Genebank Operations for Genebanks to Effectively Participate in and Contribute to Regional or Global Long-Term Conservation Efforts
5.1. Regulatory Strategic Framework
5.1.1. The Global Strategy for Plant Conservation (GSPC)
5.1.2. Global Crop Conservation Strategies
5.2. Global Plan of Action (GPA) for the Conservation and Sustainable Use of PGRFA (GPAII)
5.3. International Treaty on Plant Genetic Resources for Food and Agriculture (ITPGRFA) and Its Multilateral System (MLS)
5.4. The FAO Commission on Genetic Resources for Food and Agriculture (CGRFA)
- WIEWS—World Information and Early Warning System on Plant Genetic Resources for Food and Agriculture (http://www.fao.org/wiews/en/) [197];
- CGIAR Genebank Platform (https://www.genebanks.org/the-platform/) [198];
- Multilateral System of the International Treaty (http://www.fao.org/plant-treaty/areas-of-work/the-multilateral-system/overview/en/) [191];
- Svalbard Global Seed Vault (https://www.seedvault.no/) [199];
- Global Safety Backup Cryopreservation Facility, still being developed (http://www.fao.org/3/CA1371EN/ca1371en.pdf) [200]. The Global Safety Backup Cryopreservation Facility is an initiative that has been developed by many key players in the field of cryopreservation and coordinated by the CGIAR gene banks, as a parallel to the SGSV in Norway, to provide a global security backup for cryopreserved accessions. This mechanism is awaiting political acceptance;
- The European Cooperative Program on Genetic Resources (ECPGR; https://www.ecpgr.cgiar.org/about/overview) [201];
- GRIN-Global (https://www.nal.usda.gov/grin-global) [145] is based on the plant database of the Germplasm Resources Information Network (GRIN).
5.5. International Network of Ex Situ Base Collections
5.6. Observations on Strengths and Weaknesses of Routine Genebank Operations, and Opportunities to Facilitate Cooperation between Genebanks at Large to Contribute to the Global System
5.6.1. Exploration and Collecting; Prioritization
- Whereas for most of the major food crops, a large part of the genetic diversity is represented in collections, for many other crops, especially many neglected and underutilized species, and CWR, comprehensive collections still do not exist, and considerable gaps (genetically as well as geographically) remain to be filled [188];
- Crop conservation strategies are possibly the most powerful tools to set priorities where to collect what as they typically provide a global account of existing collections, their diversity coverage (as far as known), reported threat status, etc. For details, see Section 5.1.2. For understandable reasons, there has been a strong focus on major food crops, in particular orthodox seed-producing crops. However, of the 10 new crop gene pools, several vegetables, and neglected and underutilized species have been included;
- About 55% of accessions that are being conserved in gene banks globally, and for which the country of origin is known, has originated in the country where the collection is maintained [188]. The lack of information on the other 45% of accessions is a serious limiting factor in planning as well as developing convincing crop strategies to guide collecting priority setting;
- Largely triggered by particularly the legal access and benefit-sharing issues, a significant shift from internationally organized toward national collecting missions has been observed since the mid-1990s. This has resulted in slower growth of new accessions that are globally being made available. Thus, increased technical and financial support to national and local programs will be indispensable to ensure that timely collecting will be undertaken;
- Priorities for collecting at the local and national level should be on local and threatened genetic resources, whenever possible, with support from national or international crop gene pool specialists to ensure the highest possible quality sampling and treatment of the genetic resources;
- Collaboration with partners from outside a given country can be critically important to obtain specific expertise (e.g., taxonomic knowledge of targeted taxa for collecting) in preparing and conducting this demanding and complex activity;
- Sharing collected materials with other gene banks can be important to ensure effective and efficient long-term conservation if specific expertise is required for the conservation, e.g., cryopreservation, need for specialized infrastructure, and possibly other aspects.
5.6.2. Conservation, General
- Of the total 7.4 million accessions, national government gene banks conserve about 6.6 million, 45% of which are held in only seven countries [188];
- Of the analyzed 6,998,760 accessions, 10% were CWR, 24% landraces, 11% breeding materials, 9% advanced cultivars and 46% others and/or no information available [188]. A more balanced overall representation of some germplasm types is desirable;
- Percentages of duplication within and between collections have been estimated to be high; only about 25%–30% (or between 1.9 and 2.2 million) are distinct [188];
- Many crops and important collections remain inadequately safely duplicated; for vegetatively propagated species and species with recalcitrant seeds, the situation is worse [188];
- With respect to the security of stored materials, there are two main areas of concern, i.e., the extent of safety duplication and regeneration backlogs [188];
- Whenever possible, locally occurring or cultivated and thus, likely adapted germplasm should be locally/nationally conserved, either in situ and/or on farms, and preferably a copy of the material be included in an international collection as well. It would be ideal if such locally adapted and ex situ conserved materials could be regenerated/multiplied under local conditions that would allow a high-quality performance with limited risks of losing genetic diversity due to constraining conditions in the field. Where possible and/or necessary, collaboration with national or regional, and ideally with international experts and gene banks, should be sought;
- Priority setting at the local and national level will logically be based on criteria that are best known at the national level, especially regarding the threat status of taxa occurring in nature or on-farm;
- Whereas local limitations for conservation can be manifold, reasons and needs for participation in global (and regional) conservation efforts might be important and justified in case-specific infrastructure is missing, specialized expertise is not available, or local capacity constraints for storage and/or management exist;
- Participation of countries, including their relevant local gene banks, in the global system through the respective national PGRFA program is strongly encouraged and recommended in order to add value to and increase the safety of the nationally conserved genetic resources. This can be achieved through international collaboration but also through more sustainable “bottom-up” approaches;
- As for exploration and collecting, global crop conservation strategies do provide an excellent tool for planning and participation in global (and regional) conservation activities.
5.6.3. Conservation—Linking in Situ and Ex Situ
- As already implied in a recent publication by Engels and Ebert [3], linking in situ (including on-farm) conservation with ex situ conservation might well be indispensable to combine the strengths of each of these approaches and to complement the efforts at the local level with those at the national and international levels. This would ensure that a maximum amount of genetic diversity is conserved in the most appropriate and effective way and that biological and cultural information is not lost inadvertently [188];
- As in situ and on-farm conservation is per definition an activity that can only take place “locally”, it is a given that the coordinating national PGRFA program should provide the link between such in situ conservation efforts and complementing national, regional, or global ex situ activities;
- The important aspect of enabling effective and efficient (long-term) conservation applies predominantly to the local situation, i.e., there where the genetic materials occur in nature or on-farm and where also ex situ conservation should be applied. However, such complementary effort could also be applicable to situations where materials are being conserved “only” ex situ (and possibly under very constraining conditions for the germplasm itself) but where, for instance, a permanent evolution/adaptation of this material to changing conditions would be important;
- There is one more reason to actively promote collaboration between in situ and ex situ conservation efforts, and this concerns the facilitation of germplasm use. While direct access to populations or landraces conserved in situ is difficult, after collecting such material and storing it in a gene bank, access to those accessions by users can be targeted and routinely provided;
- Whenever genetic diversity occurring locally is being collected for conservation and use elsewhere, adequate arrangements should be made to ensure that benefits deriving from the use of such resources will be shared, in whatever form, with the local communities;
- There could be strong justification to combine the two conservation approaches in case materials are predominantly conserved in nature or on-farm, and a “strategic representation” of the genetic diversity in the gene bank would be important to ensure easy and targeted access to materials;
- Direct and effective links between germplasm conserved ex situ using techniques such as in vitro storage or cryopreservation and the corresponding materials maintained on-farm (and/or in field gene banks) will be important in case genetic instability is critical and regular “refreshment” of the ex situ conserved materials is required;
- The establishment and operation of local “community gene banks” might well be considered to strengthen local conservation capacity and to facilitate collaboration with the national (and eventually international) level and thus, to empower/strengthen the ownership over the local resources by the local communities [206].
5.6.4. Germplasm Management, including Processing
- An important prerequisite for effective and efficient germplasm and gene bank management is the formulation of clear conservation and use objectives. Knowing why and what to conserve allows better planning and priority setting [14];
- Strong germplasm (and gene bank) management capacity is a prerequisite for efficient and effective long-term conservation. Many of the routine operations provide opportunities for increasing the longevity of conserved germplasm, of improving the quality of the management and thus of the materials, facilitating the use of the materials by adding value through characterization and evaluation, etc. Such improvements will make the gene banks more attractive to play a more prominent role in regional and global efforts, to access more easily additional funding through projects, etc., and thus, to become increasingly more attractive as a partner in collaborative research activities locally, nationally, and internationally;
- A well-coordinated national conservation effort [207] enables the country to be cost-efficient and effective with its national conservation activities, including in situ and ex situ, to make strategic decisions on assigning conservation responsibilities, strengthening the link between conservation and use, participating actively and effectively in regional and global initiatives, etc. [207];
- The CGIAR gene banks have a well-developed germplasm quality management system [208], basically following the Genebank Standards [5], the division of active and base collections with the most original sample concept [5,67] and other aspects such as risk management and user satisfaction [209] and thus, could well provide guidance to national and local management efforts.
5.6.5. Storage—Seed; Field; In Vitro; Others
- Of the reported more than 1750 gene banks worldwide, about 130 maintain more than 10,000 accessions each [188];
- Of the reported 3.6 million accessions (about half of the global total), maintained by 488 gene banks and germplasm collections, about 6% is conserved in field gene banks; almost 1% is conserved in in vitro collections, and 0.2% accessions are cryopreserved. Another 1.458 accessions are “conserved” as DNA [209]. For the CGIAR gene banks, most accessions are held and distributed as seed; just 23,862 (3.1%) are conserved as tissue in in vitro and 29,122 (3.8%) in field gene bank collections [16];
- In CGIAR gene banks, about 18,500 or 2.5% of the accessions are cryopreserved or safety duplicated as in vitro samples [198];
- Germplasm of crops listed in Annex 1 of the ITPGRFA is conserved in more than 1240 gene banks worldwide, and they add up to a total of about 4.6 million samples. Of these, about 51% is conserved in more than 800 gene banks of the Contracting Parties of the ITPGRFA, and 13% is stored in the collections of the CGIAR centers [188]. The fact that 96% of accessions are being kept as seeds in cold storage, it can be expected that the “global system” is being dominated by the conceptual thinking that relates to this type of genetic resources, possibly at the detriment of the non-seed conserved genetic resources or those with recalcitrant seeds;
- However, many of the gene banks do maintain germplasm falling in two or more categories and not seldom managing big numbers of different species, as for instance, botanic gardens do;
- A useful tool for planning and/or rationalizing gene bank operations and germplasm management practices is the published guide to effective management of germplasm collections [14];
- In cases that gene banks do not meet the aspired thresholds in conservation, such as the number of seeds per accession, seed viability, etc., it might be advantageous to seek advice and possibly assistance from experts, either in the national network or in the regional or certainly the global network. CGIAR centers are well geared toward providing such assistance, including capacity building;
- As human and infrastructural capacities for the more demanding conservation methodologies such as in vitro and cryopreservation are often missing in small or national gene banks, collaboration with other gene banks/countries that do possess such facilities will enable access to required knowledge and resources.
5.6.6. Safety Duplication
- The Crop Genebank Knowledge Base is a slightly outdated but still a very resourceful tool for most of the routine gene bank operations, including on the safety duplication for seed, clonal, and in vitro materials [210];
- It is estimated that more than one-third of the globally distinct accessions of 156 crop genera stored in gene banks as orthodox seeds are conserved in the Svalbard Global Seed Vault, with high coverage of Annex 1 crops and of those crops for which there is a CGIAR mandate. Cereals and food legumes together constitute 87% of the accessions in the Seed Vault [211];
- As per the CGIAR criterion for mitigation of risk of loss, seed accessions in long-term storage should be safely duplicated in two external locations, one of which is the SGSV; on this basis, 73% of the seed accessions have been adequately secured against risks of loss [16];
- The number of accessions stored at SGSV is 1,081,026 seed samples from 87 gene banks and 66 countries [199];
- The safety duplication of accessions is an essential step to increase the security of base collection materials as this germplasm is unique and forms part of a global inheritance. However, this should also apply to local and national germplasm collections to avoid possible losses;
- Safety duplication does not have to be in all instances under long-term storage conditions, in particular when germplasm is maintained in field gene bank collections. The duplication of the collection (or part thereof) at another location or another gene bank might be sufficient;
- Arrangements for safety duplication are best made with and through the respective national PGRFA program to ensure adequate coordination, conclude proper agreements and use the existing network of gene bank contacts.
5.6.7. Germplasm Health
- The Crop Genebank Knowledge Base provides very useful information on plant health testing [212];
- In 2018 and 2019, the germplasm health units (GHUs) of the CGIAR facilitated 3900 events of international germplasm transfers from gene banks and breeding programs, reaching >100 countries per year. In this process, GHUs tested 453,972 samples and eliminated 6% of those that were pest-affected [213];
- The CGIAR gene banks reported that during 2019, out of the 717,693 total accessions, 76,766 accessions were tested on their health status [213];
- Germplasm conserved as part of the international network of base collections, in fact, stored and distributed from the related active collections, should be free of pests and diseases when being distributed, in particular of quarantine pests and diseases [54];
- In addition, during regeneration/multiplication activities, regular inspection of the cultivated accessions in the field/greenhouse will be important to ensure the health status of materials that are conserved for long-term storage or maintained for distribution. For the latter, IBPGR created a series of technical guidelines for the safe movement of crops [214];
- Even for well-equipped and staffed gene banks, this specific routine operation on germplasm health continues to be a challenge, and collaboration with specialized institutions nationally or internationally might be required to handle germplasm in conformity with the rules and regulations of the International Plant Protection Convention (IPPC) and National Plant Protection Organizations (NPPOs) to avoid distributing harmful pests and diseases with germplasm samples;
- In the case of local conservation efforts, e.g., nature conservation, on-farm management, and community gene banks, proper links to the national PGRFA system that can provide germplasm health assistance will be important. Such contacts can also be useful to introduce, for instance, germplasm with resistance to locally occurring devastating diseases from elsewhere.
5.6.8. Distribution and Exchange
- The Crop Genebank Knowledge Base provides a section on germplasm distribution, including related biological as well as legal aspects [215];
- Relevant information on the transfer of germplasm of 18 crops/crop groups with respect to import and export requirements, guidelines for the detection and treatment of relevant pests and diseases, and best practices for seed and clonal germplasm materials can provide useful assistance [216];
- The total germplasm distribution remained steady over the period from 1996 to 2007 at about 100,000 accessions each year, and it peaked in 2004 [203];
- Over the last 10 years, the CGIAR gene banks have distributed more than 1.1 million PGRFA samples to recipients in 163 countries, or 23% of all PGRFA samples transferred following the rules of the MLS [47,217]. Over the first 10 years of operation under the MLS of the treaty, the CGIAR centers distributed almost 4 million samples of PGRFA with over 47,000 SMTAs. This represents 93% of the reported global distribution of germplasm under the multilateral system [16];
- The CGIAR breeding programs were the source of an additional 66% (approximately 3.3 million samples) of the PGRFA transferred through the MLS in addition to the above-mentioned 23%. The remaining 11% of materials exchanged were transferred by organizations and individuals outside the CGIAR [47];
- The CG gene banks reported 1238 external germplasm requests during 2019, and a total of 45,941 germplasm samples were distributed outside the CG, belonging to 38,099 accessions [218];
- Germplasm exchange and distribution have been important activities of gene banks and possibly the main source of acquisition of germplasm for many gene banks around the world (also recorded as donations). This has certainly been triggered by the fact that the first (oldest) gene banks were all outside the centers of crop diversity, and thus, germplasm collecting missions were typical to foreign countries, costly, and demanding. Consequently, interesting germplasm from the main crops was in many cases of interest to many other gene banks, and over time, such samples were globally distributed, resulting in a significant duplication, certainly from a global perspective;
- As described above, careful and detailed planning of new collecting missions, also with a clear understanding of what had already been collected in the past (also by other gene banks), is an important step to avoid unnecessary duplication. This also applies to the acquisition of germplasm from other gene banks. Consequently, this check should possibly be best performed at the national level;
- Since there are many steps involved in germplasm management that might jeopardize the genetic constitution or authenticity of the sampled populations or landraces, there is a growing recognition to a stronger focus on genetic diversity-related aspects of individual samples/accessions and to avoid steps that put this at risks;
- The above also requires better and comprehensive information to be provided along with the exchanged or distributed samples or accessions;
- As for some other routine gene bank operations, also the exchange and distribution of germplasm from a given country, especially when numerous gene banks and collections exist in the country, is best carried out in a coordinated manner by and through the national PGRFA programs, as they know the rules and procedures, know the collaborating institutions, etc.
5.6.9. Regeneration and Multiplication
- The Crop Genebank Knowledge Base provides a section on germplasm regeneration, why, and how it is being performed [219];
- Guidelines for the regeneration of 16 predominantly minor crop plants are an important tool and can be found at the Crop Genebank Knowledge Base [220];
- With respect to the security of stored materials at the global level, FAO identified two main areas of concern, i.e., the low extent of safety duplication and the large backlogs with respect to regeneration [188];
- Regeneration (and multiplication) is a complex, demanding, costly, and rather risky gene bank activity, certainly from a genetic diversity point of view. Consequently, significant backlogs have built up in many gene banks, with all the risks this might have of losing materials due to loss of viability. In particular, CWRs present many problems and challenges for their regeneration, as many are cross-pollinating, produce little seeds, and are highly shattering [184];
- One of the major constraints is that germplasm, in particular crop wild relatives, obtained from other gene banks outside the country might not be well-adapted (e.g., photoperiod and ecological requirements) to the growing conditions of the gene bank in question, and this can result in losses of genetic information or even of entire accessions and may need international collaboration [184];
- The CGIAR gene banks reported that during 2020 of the 721,574 accessions maintained, 11,414 were regenerated and 68,616 multiplied [221];
- Information reported and gathered on almost 900,000 accessions for the period 2012–2014 showed that 18% had been regenerated, whereas 38% needed regeneration. For about 40% of those that were due for regeneration, an adequate budget was reported not to be available [209];
- As regeneration requires solid knowledge of cultivating a given species, it might well have advantages to seek cooperation with institutions that possess such knowledge and experience. For instance, the Dutch gene bank CGN developed such collaboration with interested plant breeders in the country to regenerate accessions for the gene bank according to the gene bank standards. The breeder concerned was entitled to keep a subsample of the regenerated materials and expected to return the harvested produce along with any pertinent information to the gene bank. The World Vegetable Center followed the same procedure with Asian breeding companies [222];
- The Crop Trust offered countries assistance with the regeneration of germplasm accessions in the country, during the operation of a big global regeneration project, and expected materials of these accessions to be included in the collection of the respective center for long-term conservation with the intention that this material would be made available to users under an SMTA;
- Regeneration of germplasm materials provides several opportunities to complement gene bank functions such as gathering characterization data, increasing seed stock, and eliminating diseased plants in accessions [184].
5.6.10. Characterization and Evaluation
- The Crop Genebank Knowledge Base provides very useful and practical information on the characterization of germplasm materials [223];
- Characterization is regarded as a routine gene bank activity, typically using characteristics that are highly heritable. It is an essential activity that facilitates proper management of the materials and provides a solid information basis for its use. In contrast, evaluation is a step that requires specific knowledge of the conserved species, usually advanced facilities, and it needs proper experimental design to eliminate the generally high dependence of the evaluated traits on the environmental circumstances;
- Characterization produces valuable agronomic and breeding data and allows the identification of unwanted duplicates in the collection and thus, provides the basis for rationalizing the collection(s) by eliminating unnecessary duplicates [184];
- Collaboration of the gene bank with, for instance, plant breeders or specialized researchers is a common approach to get accessions evaluated. However, it seems advisable for the gene banks to make clear agreements with the plant breeders as their willingness to return evaluation results seems to be limited;
- The extent of characterization of collections held by CGIAR centers and World Vegetable Center (a total of 585,193 accessions were analyzed) is 77%, varying from 17% to 88%, depending on the crop [188]. Please note that these percentages vary greatly from one species or crop group to another;
- The average extent of characterization and evaluation of national collections in 40 reporting countries for the main crop groups is 64% of almost 320,000 accessions, 63% of the 410,000 cereal accessions were morphologically characterized, and 65% of the 48,000 vegetable accessions [188];
- When characterizing local germplasm materials, it is important to use characters and traits that are of interest to the local communities and, whenever possible, to use descriptors agreed among gene banks and to engage the local community in this activity.
5.6.11. Documentation
- Proper gene bank documentation and information management are essential pre-conditions for any gene bank to be effectively linked with any larger conservation system, to share germplasm and related information, and to be able to effectively and efficiently conserve PGRFA;
- Many attempts have been made since the 1970s to develop gene bank information management systems to ensure connectivity and the easy exchange of information between gene banks and users. The advances of the Internet, the recent development of management systems such as GRIN-Global [145] have greatly improved the myriad of approaches by individual gene banks or national PGRFA programs;
- Greater standardization of data and information management systems is needed [188] to facilitate their exchange, analysis, and thus their use in setting priorities, facilitating monitoring, and allowing the creation of a more effective and efficient global conservation system;
- Unfortunately, information management in many gene banks remains weak, and thus, this situation does not support effective and efficient participation in coordinated national or international conservation efforts;
- Of the accessions maintained in CGIAR gene banks, 87% have passport or characterization data accessible online [16]. This figure is much higher than the average percentage of passport and characterization data of gene banks at large;
- Well-organized and comprehensive information management in a gene bank is the basis for efficient and effective conservation; for orchestrating the active and base collections efficiently; to monitor the viability of stored accessions timely and efficiently (and thus, among others, avoiding unnecessary regeneration efforts); providing a sound and solid foundation for decision-making; enables targeted rationalization of collections and conservation practices; is a prerequisite for local, national, regional and global collaboration and cooperation; facilitates targeted use of conserved germplasm material, etc.;
- As for conservation activities, especially those that are integrated into a bigger “system” or network, the availability and curation of high quality and comprehensive data at all levels is an indispensable prerequisite for effective and efficient collaboration, as has been mentioned already in Section 4.3.
5.6.12. Research
- Whereas research can be regarded to steadily improve and strengthen gene bank operations, it is not an essential requirement per se to conserve germplasm efficiently and effectively. However, as already mentioned above, several routine conservation operations require at least some applied research activities to identify, for instance, the optimum SMC of seeds of less well-known species, to adjust conservation procedures to locally prevailing conditions, etc.;
- In general, a gene bank that fosters the culture of research, of interacting with researchers to understand local genetic resources better, to seek solutions of farmers to improve sustainable production, etc. will play a more important role in local and national PGRFA conservation and sustainable use and thus contribute to sustainable development, to better incomes for farmers and to protect the environment;
- Active researchers in gene banks are also more attractive to others that seek collaboration, increase the willingness of governments to support routine and new activities, etc.;
- Whereas applied research might not require collaboration, more advanced research activities certainly do, as the infrastructure might be lacking, the right expertise has not yet been built, or for other reasons. In addition, research on important contextual aspects of the germplasm in question might further add value to the germplasm. Examples could be on gathering specific traditional uses of collected landraces, agronomic information obtained from local farmers, and others.
5.6.13. Collaboration and Networking
- As conservation of PGRFA is still a relatively new science, as conservation operations are frequently localized, not widely recognized as critical, and in general rather complex by nature, collaboration offers solutions for problems that can hardly be resolved in isolation. Such need for collaboration applies at all levels and offers opportunities to learn new aspects, to share strengths and overcome weaknesses, etc. For aspects related to international collaboration, see also Section 6;
- Greater efforts are needed to build a truly rational global system of ex situ collections. This requires particularly strengthened regional and international trust and cooperation [188], and, as observed by the authors, this has significantly decreased in most of the regions over the past 10 years or so (among others triggered by the disengagement of regional and/or crop networks coordinated for several decennia by Bioversity International and others);
- To improve the management of collections and to facilitate increased use of the germplasm collections as part of a network, documentation, characterization, and evaluation need to be strengthened and harmonized, and the data need to be made more accessible [188];
- As plant genetic resources for food and agriculture are global for many of the cultivated crop species and, to a much lower extent for the related wild species, it is obvious that some sort of coordination from a global perspective is indispensable to achieve effective and efficient rational conservation of PGRFA and to facilitate their sustainable use. Thus, it is advantageous for all involved in conservation activities to seek collaboration with others, certainly at the national, depending on the scope and objectives of the conservation and use activities at the regional level, and whenever possible through the national program with the international efforts;
- Participation in regional or global PGRFA networks has proven to be advantageous to all involved from a contributing, receiving, and capacity-building perspective;
- Rationalization of collections is best performed at the regional/international level, requires comprehensive data and information about the local accessions/collections, and is an important step toward more cost-efficient and effective PGRFA activities;
- Active engagement of the lower in the next higher level in PGRFA activities through networking is a key prerequisite to enable and strengthen collaboration. One or more focal points for key areas might be one way to organize such participation effectively;
- Active and inclusive engagement of individual partners and participatory approaches seem to be pre-conditions to facilitate open, transparent, and motivating participation in conservation activities.
5.6.14. Human Resources, Infrastructure, and Financial Resources
- Many countries do not have the adequate human capacity, funds, or facilities to carry out the necessary work to the required standards. Many valuable collections are in jeopardy as their storage and management are suboptimal [188];
- In view of the afore-mentioned point, also, in this case, cooperation with other gene banks and institutions involved in the conservation and sustainable use of PGRFA locally or nationally is a possible solution to strengthen human capacity, to share facilities, etc.
- Many countries lack the resources needed to maintain adequate levels of the viability of the materials conserved [188], thus resulting in frequent regeneration cycles with the related difficulties of geneflow, loss of materials due to weather, and other conditions, at a high cost, and others. Thus, networking at the different levels is an important step in overcoming problems, constraints and in building capacity;
- Capacity building is at the core of the CGIAR centers’ work. CGIAR research programs support about 1000 students in their BS, MSc, and Ph.D. degrees annually [16];
- Training and education at schools, high school, and university in PGRFA conservation and use are important premises to build a sufficiently strong force of human capacity, as well as to create a broad awareness;
- A comprehensive overview of strengthening institutions and organizations and building capacity for the conservation and use of agricultural biodiversity was compiled in 2017 [224];
- In order to participate effectively in local, national, or international networking, a country needs a minimum level of conservation expertise;
- Additional resources for ex situ conservation need to be mobilized. Greater efforts are required to raise awareness among policymakers and the general public on the importance of PGRFA and the need to conserve it [188];
- In case farmers and other members of a community actively engage in conservation (and use) activities, it seems to be beneficial to place the local activities in a broader context and to explain the basic principles of evolution, genetic diversity, breeding and improvement, genetic erosion and of conservation activities in general.
5.6.15. Linking Conservation and Use
- Stronger links are needed between the managers of collections and those whose primary interest lies in using the resources, especially for plant breeding [188];
- An aspect of strengthening the link between conservation and use is the provision of adequate and comprehensive information on the germplasm materials, either conserved in situ, on-farm, and/or ex situ in genebanks;
- Typically, access to the materials is easier when conserved ex situ involving healthy and vigorous seeds or propagules and in adequate sample size for the user (albeit that this size is always small, such as research materials but hopefully sufficiently large to represent the genetic diversity the accession entails);
- Yet, at another level, users also expect to receive materials that can be easily used. In case the requesting user would like to have an adequate representation of the diversity present in the collection, the gene bank might want to create a core or mini-core collection to facilitate the use. Such subsets of a collection might also be “constructed” of accessions that possess a specific trait. An alternative approach for heterogeneous accessions that possess a defined trait at the accession level could be to split such accessions into either pure lines or in single-seed descents and to keep such “pure” lines separate, evaluate such materials for individual traits, and offer those with the wanted trait to users. This practice could work for self-pollinating species and be a real service to users;
- Constraints in using conserved germplasm in gene banks include accession-level data existence and accessibility, quality and status of the material, policy and legal obstacles, and awareness/education/ outreach [184];
- Priorities outlined in the crop strategies to enhance user relationships with collections include refinement of collections for breeders (use of marker-assisted selection technologies, creation of advanced core and mini-core collections, pre-breeding, further work on identifying diseases and resistance), and strengthening or creating new relationships with other users [184]. Further aspects have been mentioned in Section 3.4.
5.6.16. Genebank Standards
- Another important operational element of this international network of base collections is the Genebank Standards, a formally endorsed set of standards for routine gene bank operations for the conservation of orthodox seeds, non-orthodox seeds, and vegetatively propagated plants by the FAO Commission [5]. They do provide the foundation for worldwide collaboration between gene banks, as in fact is being demonstrated by the gene banks of the CGIAR using the CGIAR Quality Management System [208]) and the European gene banks using AQUAS, the Quality Management for AEGIS [225].
5.6.17. International Information Sources on Conserved PGRFA
6. Suggested Measures to Achieve a More Rational, Effective, and Efficient Conservation System
- Many crop gene pools are not adequately represented in gene banks, especially those of neglected and underutilized species as well as of crop wild relatives, and/or the genetic diversity of crops is inadequately represented in the gene bank collections. Given the ongoing and accelerating threat of genetic erosion, there is a need to systematically collect henceforth neglected genetic resources, following priorities yet to be established;
- In general, there is a lack of long-term storage and supporting facilities. Gene bank management practices are weak, and severe regeneration backlogs have been reported;
- Many gene banks have weak information management systems in place with concomitant poor coverage of basic information on the germplasm conserved;
- Many gene banks do not have or use advanced genotyping and phenotyping technologies and do not collaborate with other gene banks having such facilities;
- Many gene banks have only weak or no linkages with the breeding community and other germplasm users;
- There are many unwanted duplicates within and between collections that do not need to be included in a long-term base collection system;
- Over the past two or three decennia, a decrease in regional and global coordination, as well as cooperation between gene banks, has been observed;
- The international distribution of germplasm materials included in the MLS as well as of breeding materials is primarily performed by centers of the CGIAR and AIRCA who have the technical expertise and resources to conduct adequate germplasm health testing and to eliminate pathogens that fall under quarantine restrictions. Unfortunately, most national gene banks do not have the facilities and expertise to fulfill the increasingly demanding requirements for the safe distribution of germplasm;
- The current legal and policy framework restricts rather than facilitates collecting, conservation, and distribution/exchange of threatened plant agrobiodiversity;
- The oversight and management of the global conservation system are weak, and there is no strong, active participation of many countries in the system.
- Filling genetic and geographic gaps in current collections. While genetic diversity of major food crops is generally well represented in collections, underutilized crops and wild food plants, as well as CWR, are clearly underrepresented, and considerable gaps (both genetically and geographically) do exist. Many of the underutilized crops, wild food plants, as well as CWR, still play a critical role in achieving food security of the people in developing countries, especially in rural areas. Existing crop conservation strategies are powerful tools to set priorities where and what to collect as they typically provide a global account of existing collections, their diversity coverage (as far as known), reported threat status, etc. (for details, see Section 5.1.2). However, those crop conservation strategies are currently only existing for major crop gene pools and for only a few underutilized food crops.
- Determining unique accessions of germplasm collections at the global level. The total number of PGRFA accessions conserved in approximately 1750 gene banks or germplasm collections is about 7.4 million [188], yet only about two million of those are estimated to be unique [205]. With the current advances in genomics and phenomics, we envision genetic curation across international, regional, and national gene banks around the world to identify unique accessions across all crop collections or crop gene pools (see also Singh et al. [87]) and the European AEGIS approach [231]. Each unique accession would receive a globally unique ID, and duplicate accessions within and between collections could be removed, based on the decision of the holding gene bank, from long-term conservation in the respective base collections and could serve for germplasm exchange and user-oriented research. With such global curation, ex situ long-term conservation of crop collections and their wild relatives will become more effective and efficient.
- International collaborations. Intensifying existing international collaborations among institutes maintaining agricultural crop collections and forging new collaborations with the botanic gardens’ community offer important opportunities for a more rational, effective, and efficient long-term conservation system of plant genetic resources, their sustainable use, including the exploration of useful traits to strengthen breeding programs around the globe, thus, enhancing food and nutrition security of a growing population under the challenges of climate change. Intensification of collaboration with the private plant breeding sector would be yet another step to achieve this.Based on several case studies, Pearce et al. [232] highlight a number of key benefits of such collaborations, such as (i) synergy by bringing together collaborative teams with complementary skills and expertise; (ii) cost efficiency by sharing technologies and gaining access to local knowledge and other local resources; (iii) enhanced confidence for sharing and aggregating of resources such es accessions and specimens and associated information kept in globally dispersed collections; (iv) long-term positive change that brings about impact and leverage beyond the specific objectives of the collaboration; and (v) transfer of knowledge and technologies lead to building local expertise and strengthens national research capacity for plant diversity studies and conservation efforts. Furthermore, setting and applying standards, potentially extending plant breeding to “orphan crops”, and facilitating better coordination of activities would be other significant benefits that enable the emergence of a more rational and effective global system.
- Investment in research. Conserving and delivering germplasm resources “in the right way” requires investment in conservation research and user-oriented supportive research and optimization of routine processes, which may include automation. Research investment should be directed toward seed longevity studies and viability testing intervals of orthodox, intermediate, and recalcitrant seed species and of crop wild relatives as well as cryopreservation, as both areas are of critical importance to improving efficiency and effectiveness of ex situ conservation protocols and gene bank management [42]. Other examples of (applied) research activities are listed in Section 5.6.12.
- With a focus on facilitating germplasm use, targeted investments in characterization (highly heritable descriptors that are also used by breeders), evaluation (including “smart” phenotyping and genotyping) will be required, and collaborations among gene banks need to be forged as investments in corresponding equipment and expertise are significant and should be shared for effective use. To enable gene discovery studies, it is essential to phenotype the pure lines (derived from single-seed descent) that have been used for GBS. The resulting data needs to be professionally managed and packaged for easy use by breeders and other researchers [42].
- Digital quality information on accessions. A better accession-level description of the genetic diversity of crop collections maintained in gene banks (including genomic, phenomic, and ecological data) and easy access for users to quality data on conserved germplasm and associated metadata is critical to meet evolving challenges in crop diversity conservation and to facilitate more efficient use of those resources in breeding and research [42,76,233,234].Access to detailed digital information associated with each accession is increasingly becoming as important for breeders and researchers as to the physical material itself, although this is currently proving to be a very contentious issue [53]; see also respective references in Section 4.4).According to Sackville Hamilton [42], forward-looking gene banks should envision “a digital catalogue of the functional genetic variants existing in each accession, linked to the corresponding information on genomes outside the gene bank. This will enable DNA-based decisions on conservation and, in conjunction with knowledge of gene function and associated phenotypic data, on use”.
- Legal and policy framework. The current legal and policy framework has evolved “spontaneously” along with the global conservation system. Since the entrance into force of the CBD, and the recognition of national sovereignty with respect to biodiversity, its conservation, and sustainable use, a strong focus was given to issues related to a property right, as well as access and benefit-sharing. With the establishment of the International Treaty, the MLS was intended to play a central role with respect to ABS arrangements of germplasm that had been placed into the global system, restricted to materials under governmental control and in the public domain, thus largely confined to the species listed in Annex 1. From a PGRFA perspective, it would make more sense to aim at the coverage of all PGRFA and to avoid any exceptions.Whereas many countries are members of the FAO Commission on PGRFA as well as the International Treaty, the active participation of many countries in the debates in the Commission and Governing Body is limited, as is the level of implementation of the agreed actions. Furthermore, the lack of trust (possibly caused by Western dominance), impressive bureaucracy, the lack of clear assignments of responsibilities, and the lack of shared benefits deriving from the use of the genetic resources provided by the diversity-rich countries are some of the main impediments for a conducive legal and policy framework that need to be addressed to achieve an inclusive and effectively functioning global system.Oversight and management. The co-existence of the FAO Commission on PGRFA and the treaty as oversight and policy- and legislation-setting bodies are sometimes difficult to understand and lead easily to non-transparent operations. With the understandable focus on member states, many actively engaged entities in the management, conservation, and use of PGRFA feel not to be represented at “the table”, and this leads to distrust and tensions, both at the national as well as international level. Furthermore, the perceived non-committal role of the private sector makes it difficult for countries to freely share their resources and to arrive at an effective, inclusive, and rational oversight of any global PGRFA initiative and the global conservation and use system.
- For each crop gene pool, or where meaningful a set of related gene pools, a virtual global base collection is created and coordinated by a carefully selected lead gene bank to ensure that the identified unique base collection accessions (whenever possible also the “most original samples (MOS)” that for any accession could be identified) are stored under optimal conditions for the long-term. Such a virtual global base collection facilitates cost-efficient conservation operations through strategic coordination; it requires the coordination of a global crop gene pool network, that among other responsibilities, develops and keeps the global crop conservation strategy up to date; the coordinating gene bank should have the facilities and personnel to manage the virtual base collection under agreed quality standards, including the management of the MOS accessions, where necessary through the support to the gene banks that physically hold base collection accessions; each gene bank conserving accessions of the global base collection will also manage the associated active collection samples/subsamples for regeneration and arrangements for safety duplication, and backup storage at the SGSV as well as for distribution; all activities will be conducted in close consultation and agreement with the lead coordination gene bank;
- It would make logical and practical sense that current CGIAR gene banks that do hold global base collections for their “mandate crops” would continue these “assignment(s)”, including the operation of their active collections;
- Regeneration of the base collection accessions will be carried out by the gene banks that physically curate the agreed “base collection accessions” when the viability has dropped below the agreed viability threshold or the stock below the minimum stock size; if cultivation conditions for to-be-regenerated accessions are better at one of the other gene banks of a given accession, they could be asked to regenerate;
- The gene bank holding base collection accessions take in principle responsibility for the regeneration of those accessions and use the samples of a given accession from the active collection for at most four regeneration cycles before turning to the MOS subsample from the corresponding base collection accession; the gene bank holding base and active collection accessions are also responsible for regenerating the MOS subsamples, in close consultation with the coordinating lead base collection gene bank;
- Characterization and evaluation activities are coordinated by the lead base collection gene bank and in principle implemented by those gene banks holding physical base collection accessions; obviously, characterization will be combined with the regeneration of the accessions, whenever possible; each gene bank holding base collection accessions will coordinate research activities on their accessions, whenever relevant with additional accessions, in close agreement with the coordination gene bank;
- The coordinating lead base collection gene bank, in close consultation with all the operational gene banks holding physical base collection accessions, looks after human resources training and capacity-building activities; the lead base collection gene bank represents the base collection for a given crop gene pool (or as a “general” responsibility, with other lead crop base collection gene banks) in the network, and triggers policy and legal framework related activities;
- The base and active collection gene banks will conduct the distribution of those accessions they hold physically, if applicable upon request from the coordinating lead base collection gene bank, as the latter manages the global conservation as well as the global user databases for that crop and is the proposed recipient of such requests from users. The base and active collection gene banks are responsible for the germplasm health aspects of those accessions they are physically managing;
- It is foreseen that the “services” that gene banks provide for the management of the assigned base collection accessions will be paid for through the coordinating lead base collection gene bank from a to-be-formed global base collection fund, similar to the arrangements the Global Crop Diversity Trust has made with the CGIAR and a few additional gene banks;
- Countries/gene banks that participate in the global crop conservation network, e.g., through the inclusion and management of unique accessions of the base collection, and/or agree to conserve materials of the crop gene pool in situ or on-farm, or provide other “services” to the network, are entitled to participate in the sharing of benefits (e.g., monetary, non-monetary, membership in global and regional networks) that are derived from the network activities;
- All germplasm materials that are included in the global base collection network are “automatically” part of the MLS of the International Treaty and thus, in the public domain and freely available to all users without restrictions, as set out in the yet to be adjusted standard material transfer agreement with the stakeholder community of the group of global base collection networks. The International Treaty will be recognized as the global policy setting mechanism, but for all PGRFA; and
- A lean international organization, e.g., the Governing Body of the International Treaty, should assume responsibility for the global coordination, facilitation, and oversight over the various global base collection networks.
7. Conclusions and Recommendations
- Filling genetic and geographic gaps in current ex situ collections through continued collecting of threatened genetic diversity with the aim of reaching an adequate representation of crop gene pools in ex situ collections, especially of neglected, currently underutilized species and crop wild relatives;
- Determining unique accessions of germplasm collections in base collections at the global level and removing the many duplicates within and among gene banks from the base collections. Identified duplicates could be used for research and germplasm distribution, rather than resorting to the base collection accessions;
- Intensifying existing international collaborations among gene banks maintaining agricultural crop collections, and forging new collaborations with the botanic gardens’ community offer important opportunities as well as stronger linkages with the plant science research community at large;
- The private sector, in particular the plant breeding community, is highly dependent on genetic resources and genetic diversity, and thus, their involvement in the conservation and sustainable use activities is desirable. Furthermore, plant breeders have specific knowledge of “their” crops and have the required expertise for regenerating and evaluating gene bank materials; hence, it could serve as a key link between long-term conservation and sustainable use. At the same time, it is obvious that adequate benefit-sharing arrangements, in the broadest possible sense, will be required to allow and strengthen this collaboration;
- More investment in conservation research and user-oriented supportive research, as well as optimization of routine gene bank processes, will help with conserving and delivering germplasm resources of high quality and in the right form as required by the users;
- A better accession-level description of the genetic diversity of crop collections maintained in gene banks (including genomic, phenomic, and ecological data) and easy access for users to quality data on conserved germplasm and associated metadata is critical to meet evolving challenges in crop diversity conservation and to facilitate more efficient use of those resources in breeding and research;
- The legal and policy framework clearly requires improvements, ideally by including all PGRFA in the MLS of the International Treaty and reaching a more equitable sharing of benefits derived from germplasm use, benefiting those who most need them and most often are the custodians of the rich agrobiodiversity on which people around the globe rely to satisfy food and nutrition security;
- A model for a functional and efficient global network of base and active collections and a lean international organization is proposed that assumes responsibilities for the global coordination, facilitation, and oversight over the various global crop gene pool base collection networks. This model should build on the existing gene banks of the CGIAR, the World Vegetable Center, and ICBA, as well as on a handful of strong national gene banks that form the core of the current global system on plant genetic resources for food and agriculture (PGRFA);
- The political oversight over the proposed global model network of base collections should remain with FAO and the Governing Body of the International Treaty.
Author Contributions
Funding
Institutional Review Board Statement
Informed Consent Statement
Data Availability Statement
Conflicts of Interest
References
- Antonelli, A.; Fry, C.; Smith, R.J.; Simmonds, M.S.J.; Kersey, P.J.; Pritchard, H.W.; Abbo, M.S.; Acedo, C.; Acedo, C.; Adams, J.; et al. State of the World’s Plants and Fungi; Research Report; Sfumato Foundation; Royal Botanic Gardens (Kew): Richmond, UK, 2020; p. hal-02957519. [Google Scholar]
- CBD. UN Biodiversity Convention Partners with Slow Food International in Celebrating the International Day for Biological Diversity. 22 May 2019. Available online: https://www.cbd.int/doc/press/2019/pr-2019–05–22-idb-en.pdf (accessed on 5 July 2021).
- Engels, J.M.M.; Ebert, A.W. A Critical Review of the Current Global Ex Situ Conservation System for Plant Agrobiodiversity. I. History of the Development of the Global System in the Context of the Political/Legal Framework and its Major Conservation Components. Plants 2021, 10, 1557. [Google Scholar] [CrossRef]
- Coe, M.T.; Evans, K.M.; Gasic, K.; Main, D. Plant breeding capacity in US public institutions. Crop Sci. 2020, 60, 2373–2385. [Google Scholar] [CrossRef]
- FAO. Genebank Standards for Plant Genetic Resources for Food and Agriculture; Revised edition; FAO: Rome, Italy, 2014; 168p, Available online: http://www.fao.org/3/i3704e/i3704e.pdf (accessed on 29 April 2021).
- Hay, F.R.; Sershen, N. New Technologies to Improve the Ex Situ Conservation of Plant Genetic Resources; Burleigh Dodds Series in Agricultural Science; Burleigh Dodds Science Publishing Limited: Cambridge, UK, 2021; pp. 1–32. [Google Scholar] [CrossRef]
- Visser, L.; Engels, J.M.M. Context of genebank management. In A Guide to Effective Management of Germplasm Collections; IPGRI Handbooks of Genebanks No. 6; Engels, J.M.M., Visser, L., Eds.; IPGRI: Rome, Italy, 2003; pp. 8–19. [Google Scholar]
- Definitions. Exploration. Available online: https://www.definitions.net/definition/exploration (accessed on 27 July 2021).
- Marshall, D.R.; Brown, A.H.D. Optimum sampling strategies in genetic conservation. In Crop Genetic Resources for Today and Tomorrow; Frankel, O.H., Hawkes, J.G., Eds.; Cambridge University Press: Cambridge, UK, 1975; pp. 53–80. [Google Scholar]
- Brown, A.H.D.; Marshall, D.R. A basic sampling strategy: Theory and practice. In Collecting Plant Genetic Diversity: Technical Guidelines; Guarino, L., Rao, V.R., Reid, R., Eds.; CAB International: Wallingford, UK, 1995; pp. 75–91. Available online: https://cropgenebank.sgrp.cgiar.org/images/file/procedures/collecting1995/Chapter5.pdf (accessed on 10 September 2021).
- Guarino, L.; Ramanatha Rao, V.; Goldberg, E. (Eds.) Collecting Plant Genetic Diversity: Technical Guidelines. 2011 Update; Bioversity International: Rome, Italy, 2011; ISBN 978-92-9043-922-6. Available online: https://www.bioversityinternational.org/e-library/publications/detail/collecting-plant-genetic-diversity-technical-guidelines-2011-update/ (accessed on 10 September 2021).
- Engels, J.M.M. Chapter 3: An introduction to plant germplasm exploration and collecting: Planning, methods and procedures, follow-up. In Collecting Plant Genetic Diversity: Technical Guidelines. 2011 Update; Guarino, L., Ramanatha Rao, V., Goldberg, E., Eds.; Bioversity International: Rome, Italy, 2011; p. 6. ISBN 978-92-9043-922-6. Available online: https://www.bioversityinternational.org/e-library/publications/detail/collecting-plant-genetic-diversity-technical-guidelines-2011-update/ (accessed on 10 September 2021).
- Hoban, S.; Volk, G.; Routson, K.J.; Walters, C.; Richards, C. Sampling Wild Species to Conserve Genetic Diversity. In North American Crop Wild Relatives; Greene, S., Williams, K., Khoury, C., Kantar, M., Marek, L., Eds.; Springer Nature Switzerland AG: Cham, Switzerland, 2018; Volume 1, pp. 209–228. [Google Scholar] [CrossRef]
- Hoban, S. New guidance for ex situ gene conservation: Sampling realistic population systems and accounting for collection attrition. Biol. Conserv. 2019, 235, 199–208. [Google Scholar] [CrossRef]
- Engels, J.M.M.; (Bioversity International, Rome, Italy). Personal communication, 2021.
- Engels, J.M.M.; Visser, L. Genebank management procedures. In A Guide to Effective Management of Germplasm Collections; IPGRI Handbooks for Genebanks No. 6; Engels, J.M.M., Visser, L., Eds.; IPGRI: Rome, Italy, 2003; pp. 60–79. ISBN 92-9043-582-8. Available online: https://www.researchgate.net/publication/235929868 (accessed on 29 July 2021).
- Brink, M.; Van Hintum, T. Genebank operation in the arena of access and benefit-sharing policies. Front. Plant Sci. 2020, 10, 1712. [Google Scholar] [CrossRef] [PubMed]
- López Noriega, I.; Halewood, M.; Abberton, M.; Amri, A.; Angarawai, I.I.; Anglin, N.; Blümmel, M.; Bouman, B.; Campos, H.; Costich, D.; et al. CGIAR operations under the plant treaty framework. Crop Sci. 2019, 59, 819–832. [Google Scholar] [CrossRef]
- Kameswara Rao, N.; Dulloo, M.E.; Engels, J.M.M. A review of factors that influence the production of quality seed for long-term conservation in genebanks. Genet. Resour. Crop Evol. 2017, 64, 1061–1074. [Google Scholar] [CrossRef]
- Crop Genebank Knowledge Base. Sample Processing. 2021. Available online: https://cropgenebank.sgrp.cgiar.org/index.php/procedures-mainmenu-242/sample-processing-mainmenu-196 (accessed on 15 July 2021).
- Whitehouse, K.J.; Hay, F.R.; Ellis, R.H. Increases in the longevity of desiccation-phase developing rice seeds: Response to high temperature drying depends on harvest moisture content. Ann. Bot. 2015, 116, 247–259. [Google Scholar] [CrossRef]
- Whitehouse, K.J.; Hay, F.R.; Ellis, R.H. Improvement in rice seed storage longevity from high-temperature drying is a consistent positive function of harvest moisture content above a critical value. Seed Sci. Res. 2018, 28, 332–339. [Google Scholar] [CrossRef]
- Timple, S.E.; Hay, F.R. High-temperature drying of seeds of wild Oryza species intended for long-term storage. Seed Sci. Technol. 2018, 46, 107–112. [Google Scholar] [CrossRef]
- Walters, C.; Kameswara Rao, N.; Hu, X. Optimizing seed water content to improve longevity in ex situ genebanks. Seed Sci. Res. 1998, 8, 15–22. [Google Scholar]
- Walters, C.; Engels, J.M.M. The effects of storing seeds under extremely dry conditions. Seed Sci. Res. 1998, 8, 3–8. [Google Scholar]
- Walters, C. Orthodoxy, recalcitrance and in-between: Describing variation in seed storage characteristics using threshold responses to water loss. Planta 2015, 242, 397–406. [Google Scholar] [CrossRef]
- Ellis, R.H.; Roberts, E.H. Improved equations for the prediction of seed longevity. Ann. Bot. 1980, 45, 13–30. [Google Scholar] [CrossRef]
- Hay, F.R.; Mead, A.; Manger, K.; Wilson, F.J. One-step analysis of seed storage data and the longevity of Arabidopsis thaliana seeds. J. Exp. Bot. 2003, 54, 993–1011. [Google Scholar] [CrossRef]
- Probert, R.J.; Daws, M.I.; Hay, F.R. Ecological correlates of ex situ seed longevity: A comparative study on 195 species. Ann. Bot. 2009, 104, 57–69. [Google Scholar] [CrossRef] [PubMed]
- Royal Botanic Gardens Kew. Seed Information Database—SID. 2021. Available online: https://data.kew.org/sid/ (accessed on 15 July 2021).
- Hay, F.R.; Whitehouse, K.J.; Ellis, R.H.; Hamilton, N.R.S.; Lusty, C.; Ndjiondjop, M.N.; Tia, D.; Wenzl, P.; Santos, L.G.; Yazbek, M.; et al. CGIAR genebank viability data reveal inconsistencies in seed collection management. Glob. Food Secur. 2021, 30, 100557. [Google Scholar] [CrossRef]
- Walters, C.; Wheeler, L.M.; Grotenhuis, J.M. Longevity of seeds stored in a genebank: Species characteristics. Seed Sci. Res. 2005, 15, 1–20. [Google Scholar] [CrossRef]
- Solberg, S.Ø.; Yndgaard, F.; Andreasen, C.; Von Bothmer, R.; Loskutov, I.G.; Asdal, Å. Long-term storage and longevity of orthodox seeds: A systematic review. Front. Plant Sci. 2020, 11, 1007. [Google Scholar] [CrossRef]
- Pritchard, H.W. Diversity in seed longevity amongst biodiverse seeds. Seed Sci. Res. 2020, 30, 75–80. [Google Scholar] [CrossRef]
- Ellis, R.H. Temporal patterns of seed quality development, decline, and timing of maximum quality during seed development and maturation. Seed Sci. Res. 2019, 29, 135–142. [Google Scholar] [CrossRef]
- Van Treuren, R.; Bas, N.; Kodde, J.; Groot, S.P.; Kik, C. Rapid loss of seed viability in ex situ conserved wheat and barley at 4 C as compared to −20 C storage. Conserv. Physiol. 2018, 6, coy033. [Google Scholar] [CrossRef] [PubMed]
- Guzzon, F.; Gianella, M.; Velazquez Juarez, J.A.; Sanchez Cano, C.; Costich, D.E. Seed longevity of maize conserved under germplasm bank conditions for up to 60 years. Ann. Bot. 2021, 127, 775–785. [Google Scholar] [CrossRef] [PubMed]
- Ellis, R.H.; Hong, T.D.; Astley, D.; Pinnegar, A.E.; Kraak, H.L. Survival of dry and ultra-dry seeds of carrot, groundnut, lettuce, oilseed rape, and onion during five years’ hermetic storage at low temperatures. Seed Sci. Technol. 1996, 24, 347–358. [Google Scholar]
- Solberg, S.O.; Yndgaard, F.; Palmè, A. Morphological and phenological consequences of ex situ conservation of natural populations of red clover (Trifolium pratense L.). Plant Genet. Resour. 2015, 15, 97–108. [Google Scholar] [CrossRef]
- Hansen, M.A.E.; Hay, F.R.; Carstensen, J.M. A virtual seed file: The use of multispectral image analysis in the management of genebank seed accessions. Plant Genet. Resour. 2016, 14, 238–241. [Google Scholar] [CrossRef]
- Nguyen, G.N.; Norton, S.L. Genebank phenomics: A strategic approach to enhance value and utilization of crop germplasm. Plants 2020, 9, 817. [Google Scholar] [CrossRef]
- Sackville Hamilton, R. Scope and Roles of the CGIAR Genebanks: 2030 Vision. Background Paper No. 4 Prepared for the 2020 System Level Review of Genebank Costs and Operations (GCO); CGIAR and The Global Crop Diversity Trust: Bonn, Germany, 2020; 22p, Available online: https://www.genebanks.org/wp-content/uploads/2020/09/Session-2_CGIAR-genebanks-2030-vision.pdf (accessed on 10 June 2021).
- ElMasry, G.; Mandour, N.; Al-Rejaie, S.; Belin, E.; Rousseau, D. Recent applications of multispectral imaging in seed phenotyping and quality monitoring—An overview. Sensors 2019, 19, 1090. [Google Scholar] [CrossRef]
- Feng, L.; Zhu, S.; Liu, F.; He, Y.; Bao, Y.; Zhang, C. Hyperspectral imaging for seed quality and safety inspection: A review. Plant Methods 2019, 15, 91. [Google Scholar] [CrossRef]
- Khoury, C.K.; Achicanoy, H.A.; Bjorkman, A.D.; Navarro-Racines, C.; Guarino, L.; FloresPalacios, X.; Engels, J.M.M.; Wiersema, J.H.; Dempewolf, H.; Ramírez-Villegas, J.; et al. Where Our Food Crops Come from: A New Estimation of Countries’ Interdependence in Plant Genetic Resources; CIAT Policy Brief No. 25; Centro Internacional de Agricultura Tropical (CIAT): Cali, Colombia, 2015; 4p. [Google Scholar]
- Louafi, S.; Welch, E. Improving the global exchange of germplasm for crop breeding. In Plant Genetic Resources; Dulloo, M.E., Ed.; Burleigh Dodds Science Publishing: Cambridge, UK, 2021; pp. 81–100. [Google Scholar]
- Halewood, M.; Jamora, N.; Noriega, I.L.; Anglin, N.L.; Wenzl, P.; Payne, T.; Ndjiondjop, M.N.; Guarino, L.; Kumar, P.; Yazbek, M.; et al. Germplasm acquisition and distribution by CGIAR genebanks. Plants 2020, 9, 1296. [Google Scholar] [CrossRef]
- Louafi, S.; Manzella, D. International treaty: Heterogeneity and equity in global resources management. In The Commons, Plant Breeding and Agricultural Research: Challenges for Food Security and Agrobiodiversity; Girard, F., Frison, C., Eds.; EarthScan: Routledge: London, UK, 2018; pp. 255–271. [Google Scholar]
- DivSeek International Network Inc. Strategic Plan. Available online: https://divseekintl.org/strategic-plan/ (accessed on 4 June 2021).
- Galluzzi, G.; Seyoum, A.; Halewood, M.; López Noriega, I.; Welch, E.W. The Role of Genetic Resources in Breeding for Climate Change: The Case of Public Breeding Programmes in Eighteen Developing Countries. Plants 2020, 9, 1129. [Google Scholar] [CrossRef]
- Ebert, A.W.; Karihaloo, J.L.; Ferreira, M.E., IX. Opportunities, limitations and needs for DNA banks. In DNA Banks—Providing Novel Options for Genebanks? Topical Reviews in Agricultural Biodiversity; De Vicente, M.C., Andersson, M.S., Eds.; International Plant Genetic Resources Institute: Rome, Italy, 2006; pp. 61–68. [Google Scholar]
- Andersson, M.S. Feasibility Study for DNA Storage and Use: DNA Banks—Providing Novel Options for Genebanks? A Worldwide Survey; IPGRI Report No. 6900/D10A; International Plant Genetic Resources Institute (IPGRI): Rome, Italy, 2004; 38p. [Google Scholar]
- Halewood, M.; Chiurugwi, T.; Hamilton, R.S.; Kurtz, B.; Marden, E.; Welch, E.W.; Michiels, F.; Mozafari, J.; Sabran, M.; Patron, N.J.; et al. Plant genetic resources for food and agriculture: Opportunities and challenges emerging from the science and information technology revolution. New Phytol. 2018, 217, 1407–1419. [Google Scholar] [CrossRef]
- Kumar, P.L.; Cuvero, M.; Kreuze, J.F.; Muller, G.; Kulkarni, G.; Kumar, S.G.; Massart, S.; Mezzelema, M.; Alakonya, A.; Muchugi, A.; et al. Phytosanitary Interventions for Safe Global Germplasm Exchange and Prevention of Transboundary Pest Spread: The Role of CGIAR Germplasm Health Units. Plants 2021, 10, 328. [Google Scholar] [CrossRef] [PubMed]
- Weise, S.; Lohwasser, U.; Oppermann, M. Document or Lose It—On the Importance of Information Management for Genetic Resources Conservation in Genebanks. Plants 2020, 9, 1050. [Google Scholar] [CrossRef]
- Brink, M.; van Hintum, T. Practical consequences of digital sequence information (DSI) definitions and access and benefit-sharing scenarios from a plant genebank’s perspective. Plants People Planet 2021, 1–10. [Google Scholar] [CrossRef]
- Alercia, A.; Diulgheroff, S.; Mackay, M. FAO/Bioversity Multi-Crop Passport Descriptors, V.2.1 [MCPD V.2.1]—December 2015; Bioversity International: Rome, Italy, 2015; 11p, Available online: https://hdl.handle.net/10568/69166 (accessed on 10 September 2021).
- Byrne, P.F.; Volk, G.M.; Gardner, C.; Gore, M.A.; Simon, P.W.; Smith, S. Sustaining the future of plant breeding: The critical role of the USDA-ARS National Plant Germplasm System. Crop Sci. 2018, 58, 451–468. [Google Scholar] [CrossRef]
- NCBI GeneBank. GenBank Overview. 2021. Available online: https://www.ncbi.nlm.nih.gov/genbank/ (accessed on 15 July 2021).
- Alercia, A.; López, F.M.; Sackville Hamilton, N.R.; Marsella, M. Digital Object Identifiers for Food Crops: Descriptors and Guidelines of the Global Information System; FAO: Rome, Italy, 2018; 45p. [Google Scholar]
- CGIAR Genebank Platform. DOIs: A New Era for Germplasm Labelling. 2021. Available online: https://www.genebanks.org/news-activities/news/dois/ (accessed on 20 May 2021).
- CGIAR Genebank Platform. CGIAR Centers’ Use of Digital Object Identifiers (DOIs): A Submission to the Advisory Committee on the Global Information System. 2019. Available online: https://cgspace.cgiar.org/bitstream/handle/10568/102457/CGIAR%20report%20regarding%20use%20of%20DOIs.pdf?sequence=1 (accessed on 22 June 2021).
- Ellis, R.H.; Hong, T.D.; Roberts, E.H. Logarithmic relationship between moisture content and longevity in sesame seeds. Ann. Bot. 1986, 57, 499–503. [Google Scholar] [CrossRef]
- Dulloo, M.E.; Engels, J.M.M.; Walters, C.; Hill, L.; Hu, X.; Lu, X.; Chen, X.; Xin, P.; Kameswara Rao, N.; Upadhyaya, H.D.; et al. Presentation on the Global Seed Experiment Regarding Ultra-Dry Seed Technology. 2015. Available online: https://www.researchgate.net/publication/279687146_Presentation_on_the_Global_seed_experiment_regarding_ultra-dry_seed_technology/stats (accessed on 26 May 2021). [CrossRef]
- Sastry, D.V.S.S.R.; Upadhyaya, H.D.; Gowda, C.L.L. Survival of groundnut seeds under different storage conditions. J. SAT Agric. Res. 2007, 5, 1–3. [Google Scholar]
- Sackville Hamilton, R.; Engels, J.M.M.; Van Hintum, T. Considerations for improved conservation and utilization concepts and strategies. In A Guide to Effective Management of Germplasm Collections; IPGRI Handbooks of Genebanks No. 6; Engels, J.M.M., Visser, L., Eds.; IPGRI: Rome, Italy, 2003; pp. 43–59. Available online: https://www.researchgate.net/publication/235929868 (accessed on 10 September 2021).
- Engels, J.M.M. Plant genetic resources management and conservation strategies: Problems and progress. Acta Hortic. 2003, 623, 179–192. [Google Scholar] [CrossRef]
- Reed, B.M.; Engelmann, F.; Dulloo, M.E.; Engels, J.M.M. Technical Guidelines for the Management of Field and In Vitro Germplasm Collections; IPGRI Handbooks for Genebanks No. 7; International Plant Genetic Resources Institute: Rome, Italy, 2004. [Google Scholar]
- Schreinemachers, P.; Ebert, A.W.; Wu, M.H. Costing the ex situ conservation of plant genetic resources at AVRDC–The World Vegetable Center. Genet. Resour. Crop Evol. 2014, 61, 757–773. [Google Scholar] [CrossRef]
- Thormann, I.; Engels, J.M.M.; Halewood, M. Are the old International Board for Plant Genetic Resources (IBPGR) base collections available through the Plant Treaty’s Multilateral System of Access and Benefit Sharing? A Review. Genet. Res. Crop Evol. 2019, 66, 291–310. [Google Scholar] [CrossRef]
- Engels, J.M.M.; Maggioni, L. Managing germplasm in a virtual European genebank (AEGIS) through networking. In Theorien der Lebendsammlung: Pflanzen, Mikroben und Tiere als Biofakte in Genbanken; (Lebenswissenschaften im Dialog, Band 25); Karafyllis, N.C., Ed.; Verlag Karl Alber: Freiburg, Germany, 2018; pp. 169–197. [Google Scholar]
- Van Treuren, R.; de Groot, E.C.; van Hintum, T.J. Preservation of seed viability during 25 years of storage under standard genebank conditions. Genet. Resour. Crop Evol. 2013, 60, 1407–1421. [Google Scholar] [CrossRef]
- Asdal, A.; Guarino, L. The Svalbard Global Seed Vault: 10 Years—1 million samples. Biopreserv. Biobank. 2018, 16, 391–392. [Google Scholar] [CrossRef]
- Engels, J.M.M.; (Bioversity International, New Delhi, National Capital Territory, India). Personal communication, 1991.
- Van Treuren, R.; van Hintum, T.J. Next-generation genebanking: Plant genetic resources management and utilization in the sequencing era. Plant Genet. Resour. 2014, 12, 298. [Google Scholar] [CrossRef]
- Wambugu, P.W.; Ndjiondjop, M.N.; Henry, R.J. Role of genomics in promoting the utilization of plant genetic resources in genebanks. Brief. Funct. Genom. 2018, 17, 198–206. [Google Scholar] [CrossRef]
- McCouch, S.R.; McNally, K.L.; Wang, W.; Sackville Hamilton, R. Genomics of gene banks: A case study in rice. Am. J. Bot. 2012, 99, 407–423. [Google Scholar] [CrossRef] [PubMed]
- Kilian, B.; Graner, A. NGS technologies for analyzing germplasm diversity in genebanks. Brief. Funct. Genom. 2012, 11, 38–50. [Google Scholar] [CrossRef]
- Poland, J.A.; Rife, T.W. Genotyping-by-sequencing for plant breeding and genetics. Plant Genome 2012, 5, 92–102. [Google Scholar] [CrossRef]
- Van Treuren, R.; van Hintum, T.J. Marker-assisted reduction of redundancy in germplasm collections: Genetic and economic aspects. Acta Hortic. 2003, 623, 139–150. [Google Scholar] [CrossRef]
- Mace, E.; Mathur, P.N.; Izquierdo, L.; Hunter, D.; Taylor, M.B.; Singh, D.; DeLacy, I.H.; Jackson, G.V.H.; Godwin, I.D. Rationalization of taro germplasm collections in the Pacific Island region using simple sequence repeat (SSR) markers. Plant Genet. Resour. 2006, 4, 210–220. [Google Scholar] [CrossRef]
- Upadhyay, A.; Aher, L.B.; Shinde, M.P.; Mundankar, K.Y.; Datre, A.; Karibasappa, G.S. Microsatellite analysis to rationalize grape germplasm in India and development of a molecular database. Plant Genet. Resour. 2013, 11, 225–233. [Google Scholar] [CrossRef]
- Van Treuren, R.; de Groot, E.C.; Boukema, I.W.; van de Wiel, C.C.M.; van Hintum, T.J.L. Marker-assisted reduction of redundancy in a genebank collection of cultivated lettuce. Plant Genet. Resour. Charact. Util. 2010, 8, 95–105. [Google Scholar] [CrossRef]
- Sochor, M.; Jemelková, M.; Doležalová, I. Phenotyping and SSR markers as a tool for identification of duplicates in lettuce germplasm. Czech J. Genet. Plant Breed. 2019, 55, 110–119. [Google Scholar] [CrossRef]
- Palmé, A.E.; Hagenblad, J.; Solberg, S.Ø.; Aloisi, K.; Artemyeva, A. SNP Markers and Evaluation of Duplicate Holdings of Brassica oleracea in Two European Genebanks. Plants 2020, 9, 925. [Google Scholar] [CrossRef]
- Anglin, N.L.; Amri, A.; Kehel, Z.; Ellis, D. A case of need: Linking traits to genebank accessions. Biopreservation Biobanking 2018, 16, 337–349. [Google Scholar] [CrossRef] [PubMed]
- Singh, N.; Wu, S.; Raupp, W.J.; Sehgal, S.; Arora, S.; Tiwari, V.; Vikram, P.; Singh, S.; Chhuneja, P.; Gill, B.S.; et al. Efficient curation of genebanks using next generation sequencing reveals substantial duplication of germplasm accessions. Sci. Rep. 2019, 9, 650. [Google Scholar] [CrossRef] [PubMed]
- Meyer, R. Encouraging metadata curation in the Diversity Seek initiative. Nat. Plants 2015, 1, 15099. [Google Scholar] [CrossRef] [PubMed]
- Waterworth, W.M.; Masnavi, G.; Bhardwaj, R.M.; Jiang, Q.; Bray, C.M.; West, C.E. A plant DNA ligase is an important determinant of seed longevity. Plant J. 2010, 63, 848–860. [Google Scholar] [CrossRef] [PubMed]
- Dona, M.; Balestrazzi, A.; Mondoni, A.; Rossi, G.; Ventura, L.; Buttafava, A.; Macavei, A.; Sabatini, M.E.; Valassi, A.; Cabonera, D. DNA profiling, telomere analysis and antioxidant properties as tools for monitoring ex situ seed longevity. Ann. Bot. 2013, 111, 987–998. [Google Scholar] [CrossRef] [PubMed]
- Sano, N.; Rajjou, L.; North, H.M.; Debeaujon, I.; Marion-Poll, A.; Seo, M. Staying alive: Molecular aspects of seed longevity. Plant Cell Physiol. 2016, 57, 660–674. [Google Scholar] [CrossRef]
- Lee, J.S.; Velasco-Punzalan, M.; Pacleb, M.; Valdez, R.; Kretzschmar, T.; McNally, K.L.; Ismail, A.M.; Cruz, P.C.S.; Sackville Hamilton, N.R.; Hay, F.R. Variation in seed longevity among diverse Indica rice varieties. Ann. Bot. 2019, 124, 447–460. [Google Scholar] [CrossRef]
- Righetti, K.; Vu, J.L.; Pelletier, S.; Vu, B.L.; Glaab, E.; Lalanne, D.; Pasha, A.; Patel, R.V.; Provart, N.J.; Verdier, J.; et al. Inference of longevity-related genes from a robust coexpression network of seed maturation identifies regulators linking seed storability to biotic defense-related pathways. Plant Cell 2015, 27, 2692–2708. [Google Scholar] [CrossRef]
- Fleming, M.B.; Hill, L.M.; Walters, C. The kinetics of ageing in dry-stored seeds: A comparison of viability loss and RNA degradation in unique legacy seed collections. Ann. Bot. 2019, 123, 1133–1146. [Google Scholar] [CrossRef]
- Waterworth, W.; Bray, C.; West, C. The importance of safeguarding genome integrity in germination and seed longevity. J. Exp. Bot. 2015, 66, 3549–3558. [Google Scholar] [CrossRef]
- Frankel, O.H. Genetic perspective of germplasm conservation. In Genetic Manipulations: Impact on Man and Society; Arber, W., Limensee, K., Peacock, W.J., Stralinger, P., Eds.; Cambridge University Press: Cambridge, UK, 1984; pp. 161–170. [Google Scholar]
- Van Hintum, T.h.J.L.; Brown, A.H.D.; Spillane, C.; Hodgkin, T. Core Collections of Plant Genetic Resources; IPGRI Technical Bulletin No. 3; International Plant Genetic Resources Institute: Rome, Italy, 2000. [Google Scholar]
- Upadhyaya, H.D.; Ortiz, R. A mini core subset for capturing diversity and promoting utilization of chickpea genetic resources in crop improvement. Theor. Appl. Genet. 2001, 102, 1292–1298. [Google Scholar] [CrossRef]
- Upadhyaya, H.D.; Yadav, D.; Dronavalli, N.; Gowda, C.L.L.; Singh, S. Mini core germplasm collections for infusing genetic diversity in plant breeding programs. Electron. J. Plant Breed. 2010, 1, 1294–1309. [Google Scholar]
- Schafleitner, R.; Nair, R.M.; Rathore, A.; Wang, Y.W.; Lin, C.Y.; Chu, S.H.; Lin, P.Y.; Chang, J.C.; Ebert, A.W. The AVRDC—The World Vegetable Center mungbean (Vigna radiata) core and mini core collections. BMC Genom. 2015, 16, 344. [Google Scholar] [CrossRef] [PubMed]
- Rao, E.S.; Kadirvel, P.; Symonds, R.C.; Geethanjali, S.; Ebert, A.W. Using SSR markers to map genetic diversity and population structure of Solanum pimpinellifolium for development of a core collection. Plant Genet. Resour. 2012, 10, 38. [Google Scholar] [CrossRef]
- Bari, A.; Street, K.; Mackay, M.; Endresen, D.T.F.; De Pauw, E.; Amri, A. Focused identification of germplasm strategy (FIGS) detects wheat stem rust resistance linked to environmental variables. Genet. Resour. Crop Evol. 2012, 59, 1465–1481. [Google Scholar] [CrossRef]
- Khazaei, H.; Street, K.; Bari, A.; Mackay, M.; Stoddard, F.L. The FIGS (focused identification of germplasm strategy) approach identifies traits related to drought adaptation in Vicia faba genetic resources. PLoS ONE 2013, 8, e63107. [Google Scholar] [CrossRef] [PubMed]
- Hollingsworth, P.M.; Li, D.Z.; van der Bank, M.; Twyford, A.D. Telling plant species apart with DNA: From barcodes to genomes. Philos. Trans. R. Soc. B Biol. Sci. 2016, 371, 20150338. [Google Scholar] [CrossRef]
- Gugerli, F.; Parducci, L.; Petit, R.J. Ancient plant DNA: Review and prospects. New Phytol. 2005, 166, 409–418. [Google Scholar] [CrossRef]
- Zhang, G.J.; Dong, R.; Lan, L.N.; Li, S.F.; Gao, W.J.; Niu, H.X. Nuclear integrants of organellar DNA contribute to genome structure and evolution in plants. Int. J. Mol. Sci. 2020, 21, 707. [Google Scholar] [CrossRef]
- Hawkins, R.D.; Hon, G.C.; Ren, B. Next-generation genomics: An integrative approach. Nat. Rev. Genet. 2010, 11, 476–486. [Google Scholar] [CrossRef]
- Poland, J.; Endelman, J.; Dawson, J.; Rutkoski, J.; Wu, S.; Manes, Y.; Dreisigacker, S.; Crossa, J.; Sánchez-Villeda, H.; Sorrells, M.; et al. Genomic selection in wheat breeding using genotyping-by-sequencing. Plant Genome 2012, 5, 103–113. [Google Scholar] [CrossRef]
- Spindel, J.; Iwata, H. Genomic Selection in Rice Breeding. In Rice Genomics, Genetics and Breeding; Sasaki, T., Ashikari, M., Eds.; Springer: Singapore, 2018; pp. 473–496. [Google Scholar] [CrossRef]
- Spindel, J.; Begum, H.; Akdemir, D.; Virk, P.; Collard, B.; Redoña, E.; Atlin, G.; Jannink, J.-L.; McCouch, S.R. Genomic Selection and Association Mapping in Rice (Oryza sativa): Effect of Trait Genetic Architecture, Training Population Composition, Marker Number and Statistical Model on Accuracy of Rice Genomic Selection in Elite, Tropical Rice Breeding Lines. PLoS Genet. 2015, 11, e1004982. [Google Scholar] [CrossRef]
- Wang, X.; Xu, Y.; Hu, Z.; Xu, C. Genomic selection methods for crop improvement: Current status and prospects. Crop J. 2018, 6, 330–340. [Google Scholar] [CrossRef]
- Prohens, J.; Gramazio, P.; Plazas, M.; Dempewolf, H.; Kilian, B.; Díez, M.J.; Fita, A.; Herraiz, F.J.; Rodríguez-Burruezo, A.; Soler, S.; et al. Introgressiomics: A new approach for using crop wild relatives in breeding for adaptation to climate change. Euphytica 2017, 213, 158. [Google Scholar] [CrossRef]
- Song, Q.; Yan, L.; Quigley, C.; Jordan, B.D.; Fickus, E.; Schroeder, S.; Song, B.H.; Charles, A.Y.Q.; Hyten, D.; Nelson, R.; et al. Genetic characterization of the soybean nested association mapping population. Plant Genome 2017, 10, 1–14. [Google Scholar] [CrossRef]
- Furbank, R.T.; Tester, M. Phenomics–technologies to relieve the phenotyping bottleneck. Trends Plant Sci. 2011, 16, 635–644. [Google Scholar] [CrossRef] [PubMed]
- Nielsen, N.H.; Jahoor, A.; Jensen, J.D.; Orabi, J.; Cericola, F.; Edriss, V.; Jensen, J. Genomic prediction of seed quality traits using advanced barley breeding lines. PLoS ONE 2016, 11, e0164494. [Google Scholar] [CrossRef]
- Ćwiek-Kupczyńska, H.; Altmann, T.; Arend, D.; Arnaud, E.; Chen, D.; Cornut, G.; Fiorani, F.; Frohmberg, W.; Junker, A.; Klukas, C.; et al. Measures for interoperability of phenotypic data: Minimum information requirements and formatting. Plant Methods 2016, 12, 44. [Google Scholar] [CrossRef] [PubMed]
- Reynolds, D.; Baret, F.; Welcker, C.; Bostrom, A.; Ball, J.; Cellini, F.; Lorence, A.; Chawade, A.; Khafif, M.; Noshita, K.; et al. What is cost-efficient phenotyping? Optimizing costs for different scenarios. Plant Sci. 2019, 282, 14–22. [Google Scholar] [CrossRef] [PubMed]
- Xu, Y. Envirotyping for deciphering environmental impacts on crop plants. Theor. Appl. Genet. 2016, 129, 653–673. [Google Scholar] [CrossRef]
- Crossa, J.; Jarquín, D.; Franco, J.; Pérez-Rodríguez, P.; Burgueño, J.; Saint-Pierre, C.; Vikram, P.; Sansaloni, C.; Petroli, C.; Akdemir, D.; et al. Genomic prediction of gene bank wheat landraces. G3 Genes Genom. Genet. 2016, 6, 1819–1834. [Google Scholar] [CrossRef] [PubMed]
- Gorjanc, G.; Jenko, J.; Hearne, S.J.; Hickey, J.M. Initiating maize pre-breeding programs using genomic selection to harness polygenic variation from landrace populations. BMC Genom. 2016, 17, 30. [Google Scholar] [CrossRef]
- Bustos-Korts, D.; Boer, M.P.; Malosetti, M.; Chapman, S.; Chenu, K.; Zheng, B.; Van Eeuwijk, F.A. Combining crop growth modeling and statistical genetic modeling to evaluate phenotyping strategies. Front. Plant Sci. 2019, 10. [Google Scholar] [CrossRef] [PubMed]
- Oldham, P.; Hall, S.; Burton, G. Synthetic Biology: Mapping the Scientific Landscape. PLoS ONE 2012, 7, e34368. [Google Scholar] [CrossRef]
- Keiper, F.; Atanassova, A. Regulation of Synthetic Biology: Developments Under the Convention on Biological Diversity and Its Protocols. Front. Bioeng. Biotechnol. 2020, 8, 310. [Google Scholar] [CrossRef] [PubMed]
- Jiang, F.; Doudna, J.A. CRISPR–Cas9 structures and mechanisms. Ann. Rev. Biophys. 2017, 46, 505–529. [Google Scholar] [CrossRef] [PubMed]
- Legros, M.; Xu, C.; Morrison, A.; Scott, T.W.; Lloyd, A.L.; Gould, F. Modeling the dynamics of a non-limited and a self-limited gene drive system in structured Aedes aegypti populations. PLoS ONE 2013, 8, e83354. [Google Scholar] [CrossRef][Green Version]
- Zsögön, A.; Čermák, T.; Naves, E.R.; Notini, M.M.; Edel, K.H.; Weinl, S.; Freschi, L.; Voytas, D.; Kudla, J.; Peres, L.E.P. De novo domestication of wild tomato using genome editing. Nat. Biotechnol. 2018, 36, 1211–1216. [Google Scholar] [CrossRef] [PubMed]
- Borrelli, V.M.; Brambilla, V.; Rogowsky, P.; Marocco, A.; Lanubile, A. The enhancement of plant disease resistance using CRISPR/Cas9 technology. Front. Plant Sci. 2018, 9, 1245. [Google Scholar] [CrossRef] [PubMed]
- Yin, K.; Gao, C.; Qiu, J.L. Progress and prospects in plant genome editing. Nat. Plants 2017, 3, 1–6. [Google Scholar] [CrossRef] [PubMed]
- Bortesi, L.; Fischer, R. The CRISPR/Cas9 system for plant genome editing and beyond. Biotechnol. Adv. 2015, 33, 41–52. [Google Scholar] [CrossRef]
- Zhu, H.; Li, C.; Gao, C. Applications of CRISPR–Cas in agriculture and plant biotechnology. Nat. Rev. Mol. Cell Biol. 2020, 21, 661–677. [Google Scholar] [CrossRef]
- Santillán Martínez, M.I.; Bracuto, V.; Koseoglou, E.; Appiano, M.; Jacobsen, E.; Visser, R.G.; Wolters, A.M.A.; Bai, Y. CRISPR/Cas9-targeted mutagenesis of the tomato susceptibility gene PMR4 for resistance against powdery mildew. BMC Plant Biol. 2020, 20, 284. [Google Scholar] [CrossRef]
- Wang, Y.; Cheng, X.; Shan, Q.; Zhang, Y.; Liu, J.; Gao, C.; Qiu, J.L. Simultaneous editing of three homoeoalleles in hexaploid bread wheat confers heritable resistance to powdery mildew. Nat. Biotechnol. 2014, 32, 947–951. [Google Scholar] [CrossRef] [PubMed]
- Baltes, N.J.; Hummel, A.W.; Konecna, E.; Cegan, R.; Bruns, A.N.; Bisaro, D.M.; Voytas, D.F. Conferring resistance to geminiviruses with the CRISPR–Cas prokaryotic immune system. Nat. Plants 2015, 1, 1–4. [Google Scholar] [CrossRef]
- Ji, X.; Zhang, H.; Zhang, Y.; Wang, Y.; Gao, C. Establishing a CRISPR–Cas-like immune system conferring DNA virus resistance in plants. Nat. Plants 2015, 1, 15144. [Google Scholar] [CrossRef]
- Ebert, A.W. Potential of underutilized traditional vegetables and legume crops to contribute to food and nutritional security, income and more sustainable production systems. Sustainability 2014, 6, 319–335. [Google Scholar] [CrossRef]
- Borelli, T.; Hunter, D.; Powell, B.; Ulian, T.; Mattana, E.; Termote, C.; Pawera, L.; Beltrame, D.; Penafiel, D.; Tan, A.; et al. Born to Eat Wild: An Integrated Conservation Approach to Secure Wild Food Plants for Food Security and Nutrition. Plants 2020, 9, 1299. [Google Scholar] [CrossRef] [PubMed]
- Rao, E.S.; Kadirvel, P.; Symonds, R.C.; Geethanjali, S.; Thontadarya, R.N.; Ebert, A.W. Variations in DREB1A and VP1.1 Genes Show Association with Salt Tolerance Traits in Wild Tomato (Solanum pimpinellifolium). PLoS ONE 2015, 10, e0132535. [Google Scholar] [CrossRef] [PubMed]
- Li, T.; Yang, X.; Yu, Y.; Si, X.; Zhai, X.; Zhang, H.; Dong, W.; Gao, C.; Xu, C. 2018. Domestication of wild tomato is accelerated by genome editing. Nat. Biotechnol. 2018, 36, 1160–1163. [Google Scholar] [CrossRef] [PubMed]
- Lemmon, Z.H.; Reem, N.T.; Dalrymple, J.; Soyk, S.; Swartwood, K.E.; Rodriguez-Leal, D.; Van Eck, J.; Lippman, Z.B. Rapid improvement of domestication traits in an orphan crop by genome editing. Nat. Plants 2018, 4, 766–770. [Google Scholar] [CrossRef] [PubMed]
- Gao, C. The future of CRISPR technologies in agriculture. Nat. Rev. Mol. Cell Biol. 2018, 19, 275–276. [Google Scholar] [CrossRef]
- Oldham, P. Digital Sequence Information—Technical Aspects. 2020. Available online: https://ec.europa.eu/environment/nature/biodiversity/international/abs/pdf/Final_Report_technical_aspects_of_DSI.pdf (accessed on 8 May 2021).
- Wang, C.; Hu, S.; Gardner, C.; Lübberstedt, T. Emerging avenues for utilization of exotic germplasm. Trends Plant Sci. 2017, 22, 624–637. [Google Scholar] [CrossRef]
- Walters, C.; Hanner, R. Platforms for DNA Banking. In Issues in Genetic Resources DNA Banks—Providing Novel Options for Genebanks? de Vicente, M.C., Andersson, M.S., Eds.; International Plant Genetic Resources Institute: Rome, Italy, 2006; pp. 25–35. [Google Scholar]
- Genesys. Online platform for PGRFA. 2021. Available online: https://www.genesys-pgr.org/ (accessed on 13 July 2021).
- USDA. GRIN Global. 2021. Available online: https://www.nal.usda.gov/grin-global (accessed on 13 July 2021).
- ECPGR. EURISCO Catalogue. Available online: https://www.ecpgr.cgiar.org/resources/germplasm-databases/eurisco-catalogue/ (accessed on 2 August 2021).
- BrAPI. BrAPI V1.3. Available online: https://brapi.docs.apiary.io/#introduction/url-structure (accessed on 2 August 2021).
- Research Data Alliance (RDA). About RDA. Available online: https://www.rd-alliance.org/about-rda (accessed on 2 August 2021).
- Global Open Data. Harnessing Open Data to Achieve Global Food Security. Available online: https://www.godan.info/ (accessed on 2 August 2021).
- GBIF. Free and Open Access to Biodiversity Data. 2021. Available online: https://www.gbif.org/ (accessed on 13 July 2021).
- Paton, A.; Antonelli, A.; Carine, M.; Forzza, R.C.; Davies, N.; Demissew, S.; Dröge, G.; Fulcher, T.; Grall, A.; Holstein, N.; et al. Plant and fungal collections: Current status, future perspectives. Plants People Planet 2020, 2, 499–514. [Google Scholar] [CrossRef]
- Global Genome Biodiversity Network (GGBN). Portal. Available online: https://www.ggbn.org/ggbn_portal/ (accessed on 2 August 2020).
- Seberg, O.; Droege, G.; Barker, K.; Coddington, J.A.; Funk, V.; Gostel, M.; Petersen, G.; Smith, P.P. Global Genome Biodiversity Network: Saving a blueprint of the Tree of Life–a botanical perspective. Ann. Bot. 2016, 118, 393–399. [Google Scholar] [CrossRef]
- Droege, G.; Barker, K.; Astrin, J.J.; Bartels, P.; Butler, C.; Cantrill, D.; Coddington, J.; Forest, F.; Gemeinholzer, B.; Hobern, D.; et al. The global genome biodiversity network (GGBN) data portal. Nucleic Acids Res. 2014, 42, D607–D612. [Google Scholar] [CrossRef]
- CBD. Information about the Secretariat. Available online: https://www.cbd.int/ (accessed on 2 August 2021).
- CBD. The Nagoya Protocol on Access and Benefit-Sharing. Available online: https://www.cbd.int/abs/ (accessed on 2 August 2021).
- CITES. What Is CITES? Available online: https://cites.org/eng/disc/what.php (accessed on 2 August 2021).
- International Nucleotide Sequence Database Collaboration (INSDC). About INSDC. Available online: https://www.insdc.org/ (accessed on 2 August 2021).
- IPPN. Plant Phenotyping for a Sustainable Future. Available online: https://www.plant-phenotyping.org/IPPN_home (accessed on 2 August 2021).
- Pieruschka, R.; Schurr, U. Plant phenotyping: Past, present, and future. Plant Phenomics 2019, 2019, 7507131. [Google Scholar] [CrossRef]
- NAPPN. North American Plant Phenotyping Network. Available online: https://nappn.plant-phenotyping.org/# (accessed on 2 August 2021).
- EMPHASIS. About. Available online: https://emphasis.plant-phenotyping.eu/ (accessed on 2 August 2021).
- IRIC. International Rice Informatics Network. Available online: http://iric.irri.org/ (accessed on 2 August 2021).
- CIMMYT. International Wheat Improvement Network (IWIN). Available online: https://www.cimmyt.org/funder_partner/international-wheat-improvement-network-iwin/ (accessed on 2 August 2021).
- World Vegetable Center. APSA-WorldVeg Vegetable Breeding Consortium. Available online: https://avrdc.org/apsa-worldveg-vegetable-breeding-consortium/ (accessed on 2 August 2021).
- AnnoSys. AnnoSys—Online Annotation of Biodiversity Data. Available online: https://annosys.bgbm.fu-berlin.de/AnnoSys/AnnoSys (accessed on 2 August 2021).
- Holetschek, J.; Dröge, G.; Güntsch, A.; Berendsohn, W.G. The ABCD of primary biodiversity data access. Plant Biosyst. Int. J. Deal. All Aspects Plant Biol. 2012, 146, 771–779. [Google Scholar] [CrossRef]
- TDWG. Darwin Core. Available online: https://dwc.tdwg.org/ (accessed on 2 August 2021).
- Suhrbier, L.; Kusber, W.H.; Tschöpe, O.; Güntsch, A.; Berendsohn, W.G. AnnoSys—implementation of a generic annotation system for schema-based data using the example of biodiversity collection data. Database 2017, 2017, 1–20. [Google Scholar] [CrossRef]
- Gilliot, P.A.; Gorochowski, T.E. Sequencing enabling design and learning in synthetic biology. Curr. Opin. Chem. Biol. 2020, 58, 54–62. [Google Scholar] [CrossRef]
- Rhoden, F.; Scholz, A.H. The international political process around Digital Sequence Information under the Convention on Biological Diversity and the 2018–2020 intersessional period. Plants People Planet 2021, 00, 1–10. [Google Scholar] [CrossRef]
- Kharb, D. The legal conundrum over regulation of access and benefit sharing obligations in digital sequence information over genetic resources-assessing Indian position. J. World Intellect. Prop. 2021, 24, 152–166. [Google Scholar] [CrossRef]
- Lawson, C.; Humphries, F.; Rourke, M. The future of information under the CBD, Nagoya Protocol, Plant Treaty, and PIP Framework. J. World Intellect. Prop. 2019, 22, 103–119. [Google Scholar] [CrossRef]
- Rabone, M.; Harden-Davies, H.; Collins, J.E.; Zajderman, S.; Appeltans, W.; Droege, G.; Brandt, A.; Pardo-Lopez, L.; Dahlgren, T.G.; Glover, A.G.; et al. Access to marine genetic resources (MGR): Raising awareness of best-practice through a new agreement for biodiversity beyond national jurisdiction (BBNJ). Front. Mar. Sci. 2019, 6, 520. [Google Scholar] [CrossRef]
- Laird, S.; Wynberg, R.; Rourke, M.; Humphries, F.; Muller, M.R.; Lawson, C. Rethink the expansion of access and benefit sharing. Science 2020, 367, 1200–1202. [Google Scholar] [CrossRef]
- Houssen, W.; Sara, R.; Jaspers, M. Digital sequence information on genetic resources: Concept, scope and current use. In Proceedings of the Convention on Biological Diversity, Montreal, QC, Canada, 17–20 March 2020; 52pAvailable online: https://www.cbd.int/doc/c/fef9/2f90/70f037ccc5da885dfb293e88/dsi-ahteg-2020–01–03-en.pdf (accessed on 31 May 2021).
- FAO. Norway Contributes to International Treaty; FAO: Rome, Italy, 2020; Available online: http://www.fao.org/plant-treaty/news/news-detail/en/c/1296008/ (accessed on 1 June 2021).
- Scholz, A.; Upneet, H.; Freitag, J.; Cancio, I.; dos Santos Ribeiro, C.; Haringhuizen, G.; Oldham, P.; Saxena, D.; Seitz, C.; Thiele, T.; et al. Finding Compromise on ABS & DSI in the CBD: Requirements & Policy Ideas from a Scientific Perspective; Leibniz Institute DSMZ-German Collection of Microorganisms and Cell Cultures GmbH: Braunschweig, Germany, 2020. [Google Scholar] [CrossRef]
- Cochrane, G.; Karsch-Mizrachi, I.; Takagi, T. International Nucleotide Sequence Database Collaboration. The international nucleotide sequence database collaboration. Nucleic Acids Res. 2016, 44, D48–D50. [Google Scholar] [CrossRef]
- Gollin, D. Conserving genetic resources for agriculture: Economic implications of emerging science. Food Secur. 2020, 12, 919–927. [Google Scholar] [CrossRef]
- FAO. Resolution 8/83 International Undertaking on Plant Genetic Resources; FAO: Rome, Italy, 1983; 8p, Available online: http://www.fao.org/wiews-archive/docs/Resolution_8_83.pdf (accessed on 24 April 2021).
- CBD. Aichi Biodiversity Targets. 18 September 2020. Available online: https://www.cbd.int/sp/targets/ (accessed on 12 July 2021).
- FAO. Strategic Plan for the Commission on Genetic Resources for Food and Agriculture (2019–2027). 2021. Available online: http://www.fao.org/3/ca8345en/ca8345en.pdf (accessed on 12 July 2021).
- Khoury, C.; Laliberté, B.; Guarino, L. Trends in ex situ conservation of plant genetic resources: A review of global crop and regional conservation strategies. Genet. Res. Crop Evol. 2010, 57, 625–639. [Google Scholar] [CrossRef]
- Crop Trust. Global Crop Conservation Strategies. Breathing New Life into Global Crop Conservation Strategies. 2021. Available online: https://www.croptrust.org/project/conservation-strategies/ (accessed on 12 July 2021).
- FAO. The State of the World’s Plant Genetic Resources for Food and Agriculture; FAO: Rome, Italy, 1997; Available online: http://www.fao.org/3/w7324e/w7324e.pdf (accessed on 12 July 2021).
- FAO. Second Global Plan of Action for Plant Genetic Resources for Food and Agriculture; FAO: Rome, Italy, 2011. [Google Scholar]
- FAO. The Second Report on the State of the World’s Plant Genetic Resources; FAO: Rome, Italy, 2010; Available online: http://www.fao.org/docrep/013/i1500e/i1500e.pdf (accessed on 12 July 2021).
- FAO. WIEWS Reporting Tool for the Second Global Plan of Action for PGRFA. 2021. Available online: http://www.fao.org/pgrfa/ (accessed on 12 July 2021).
- FAO. Commission on Genetic Resources for Food and Agriculture. Country Reports. 2021. Available online: http://www.fao.org/cgrfa/topics/biodiversity/countryreports/en/ (accessed on 12 July 2021).
- FAO. International Treaty for Plant Genetic Resources. The Multilateral System. 2021. Available online: http://www.fao.org/plant-treaty/areas-of-work/the-multilateral-system/overview/en/ (accessed on 12 July 2021).
- Gullotta, G.; (Bioversity International, Rome, Italy). Personal communication, 2021.
- Díez, M.J.; De la Rosa, L.; Martín, I.; Guasch, L.; Cartea, M.E.; Mallor, C.; Casals, J.; Simó, J.; Rivera, A.; Anastasio, G.; et al. Plant genebanks: Present situation and proposals for their improvement. The case of the Spanish Network. Front. Plant Sci. 2018, 9, 1794. [Google Scholar] [CrossRef]
- FAO; Commission on Genetic Resources for Food and Agriculture. Conserving Biodiversity for Food and Agriculture and Promoting Its Use in Support of Global Food Security and Sustainable Development, for Present and Future Generations. 2021. Available online: http://www.fao.org/cgrfa/en/ (accessed on 13 July 2021).
- FAO. Members of the Commission on Genetic Resources for Food and Agriculture. 2021. Available online: http://www.fao.org/3/I8638EN/i8638en.pdf (accessed on 13 July 2021).
- Hodgkin, T.; Demers, N.; Frison, E. The evolving global system of conservation and use of plant genetic resources for food and agriculture. What is it and where does the Treaty fit in? In Crop Genetic Resources as a Global Commons, 1st ed.; Halewood, M., Lopez Noriega, I., Louafi, S., Eds.; Routledge: London, UK, 2012; 24p. [Google Scholar] [CrossRef]
- FAO. WIEWS—World Information and Early Warning System on Plant Genetic Resources for Food and Agriculture. 2021. Available online: http://www.fao.org/wiews/en/ (accessed on 13 July 2021).
- CGIAR Genebank Platform. The Genebank Platform. 2021. Available online: https://www.genebanks.org/the-platform/ (accessed on 13 July 2021).
- Svalbard Global Seed Vault. Safeguarding Seeds for the Future. 2021. Available online: https://www.seedvault.no/ (accessed on 3 August 2021).
- FAO. Global Safety Back-up Cryopreservation Facility. 31 August 2018. Available online: http://www.fao.org/3/CA1371EN/ca1371en.pdf (accessed on 13 July 2021).
- ECPGR. Overview. 2021. Available online: https://www.ecpgr.cgiar.org/about/overview (accessed on 13 July 2021).
- African Orphan Crops Consortium. Healthy and Prosperous Africa through Nutritious Local African Crops and Trees. 2021. Available online: http://africanorphancrops.org/ (accessed on 13 July 2021).
- AGRA. Our Story. 2021. Available online: https://agra.org/our-story/ (accessed on 13 July 2021).
- FAO. Ninth Meeting of the Ad Hoc Open-Ended Working Group to Enhance the Functioning of the Multilateral System. October 2019. Available online: http://www.fao.org/3/nb653en/nb653en.pdf (accessed on 13 July 2021).
- Fu, Y.-B. The vulnerability of plant genetic resources conserved ex situ. Crop Sci. 2017, 57, 2314–2328. [Google Scholar] [CrossRef]
- Vernooy, R.; Akhter, F.; Alonzo, S.; Mokoena, L.M.; Mushita, A.; Otieno, G.; Shrestha, P. Strengthening Smallholder Farmers’ Capacity to Adapt to Climate Change: Roles of Community Seedbanks. In Handbook of Climate Change Management; Leal Filho, W., Ed.; Springer Nature Switzerland AG: Cham, Switzerland, 2021; 22p. [Google Scholar] [CrossRef]
- Spillane, C.; Engels, J.M.M.; Fassil, H.; Withers, L.; Cooper, D. Strengthening National Programmes for Plant Genetic Resources for Food and Agriculture: Planning and Coordination; Issues in Genetic Resources No. 8; IPGRI: Rome, Italy, 1999; 51p. [Google Scholar]
- CGIAR Genebank Platform. Quality Management. 2021. Available online: https://www.genebanks.org/the-platform/quality-management/ (accessed on 13 July 2021).
- FAO. Assessment of the Implementation of the Second Global Plan of Action for Plant Genetic Resources for Food and Agriculture 2012–2014; CGRFA-16/17/Inf.17.2; FAO: Rome, Italy, 2016; Available online: http://www.fao.org/3/a-mr796e.pdf (accessed on 3 August 2021).
- Crop Genebank Knowledge Base. Safety Duplication. 2021. Available online: https://cropgenebank.sgrp.cgiar.org/index.php/procedures-mainmenu-242/safety-duplication-mainmenu-207 (accessed on 13 July 2021).
- Westengen, O.T.; Jeppson, S.; Guarino, L. Global ex-situ crop diversity conservation and the Svalbard Global Seed Vault: Assessing the current status. PLoS ONE 2013, 8, e64146. [Google Scholar] [CrossRef]
- Crop Genebank Knowledge Base. Health Diagnosis. 2021. Available online: https://cropgenebank.sgrp.cgiar.org/index.php/procedures-mainmenu-243/germplasm-testing-mainmenu-197/health-diagnosis-mainmenu-183 (accessed on 13 July 2021).
- CGIAR Genebank Platform. Germplasm Health. 2021. Available online: https://www.genebanks.org/the-platform/germplasm-health/ (accessed on 13 July 2021).
- Frison, E.A.; Putter, C.A.J. FAO/IBPGR Technical Guidelines for the Safe Movement of Germplasm. In Proceedings of the 5th International Congress of Plant Pathology, Kyoto, Japan, 20–27 August 1988; p. 279. [Google Scholar]
- Crop Genebank Knowledge Base. Distribution. 2021. Available online: https://cropgenebank.sgrp.cgiar.org/index.php/procedures-mainmenu-243/distribution-mainmenu-208 (accessed on 13 July 2021).
- Crop Genebank Knowledge Base. Safe Transfer of Germplasm (STOG). 2021. Available online: https://cropgenebank.sgrp.cgiar.org/index.php/management-mainmenu-433/stogs-mainmenu-238 (accessed on 13 July 2021).
- Crop Trust. Welcome to the Genebank Online Reporting Tool. 2021. Available online: https://grants.croptrust.org/ (accessed on 13 July 2021).
- CGIAR Genebank Platform. Distribution of Samples Within and Outside the CGIAR. 2021. Available online: https://www.genebanks.org/resources/genebanks-in-numbers/distribution/ (accessed on 13 July 2021).
- Crop Genebank Knowledge Base. Regeneration. 2021. Available online: https://cropgenebank.sgrp.cgiar.org/index.php/procedures-mainmenu-243/regeneration-mainmenu-206 (accessed on 13 July 2021).
- Crop Genebank Knowledge Base. Introduction for the Regeneration Guidelines of Crops. 2021. Available online: https://cropgenebank.sgrp.cgiar.org/index.php/crops-mainmenu-367/other-crops-regeneration-guidelines-mainmenu-290 (accessed on 13 July 2021).
- CGIAR Genebank Platform. Genebank Operations. 2021. Available online: https://www.genebanks.org/resources/genebanks-in-numbers/genebank-operations-data/ (accessed on 13 July 2021).
- Ebert, A.W.; (Formerly World Vegetable Center, Shanhua, Tainan City, Taiwan). Personal communication, 2015.
- Crop Genebank Knowledge Base. Characterization. 2021. Available online: https://cropgenebank.sgrp.cgiar.org/index.php/procedures-mainmenu-243/characterization-mainmenu-205 (accessed on 13 July 2021).
- Engels, J.; Rudebjer, P. Strengthening Institutions and Organizations, and Building Capacity for the Conservation and Use of Agricultural Biodiversity. In Routledge Handbook of Agricultural Biodiversity, 1st ed.; Hunter, D., Guarino, L., Spillane, C., McKeown, P.C., Eds.; Routledge: London, UK, 2017; pp. 627–645. [Google Scholar]
- ECPGR. AQUAS: Quality System for AEGIS. 2021. Available online: https://www.ecpgr.cgiar.org/aegis/aquas/overview (accessed on 13 July 2021).
- Crop Genebank Knowledge Base. Quality Management. 2021. Available online: https://cropgenebank.sgrp.cgiar.org/index.php/management-mainmenu-433/quality-management-mainmenu-357 (accessed on 13 July 2021).
- FAO. WIEWS—World Information and Early Warning System on Plant Genetic Resources for Food and Agriculture. Ex Situ (SDG 2.5.1)—Overview. 2021. Available online: http://www.fao.org/wiews/data/ex-situ-sdg-251/overview/en/ (accessed on 13 July 2021).
- FAO. Global Information System for PGRFA. 2021. Available online: https://ssl.fao.org/glis/ (accessed on 13 July 2021).
- ECPGR. EURISCO. 2021. Available online: https://eurisco.ipk-gatersleben.de/apex/f?p=103:1:::::: (accessed on 13 July 2021).
- Kew. Our Collections. 2021. Available online: https://www.kew.org/science/collections-and-resources/collections (accessed on 13 July 2021).
- ECPGR. AEGIS—A European Genebank Integrated System. Available online: https://www.ecpgr.cgiar.org/aegis (accessed on 3 August 2021).
- Pearce, T.R.; Antonelli, A.; Brearley, F.Q.; Couch, C.; Campostrini Forzza, R.; Gonçalves, S.C.; Magassouba, S.; Morim, M.P.; Mueller, G.M.; Nic Lughadha, E.; et al. International collaboration between collections-based institutes for halting biodiversity loss and unlocking the useful properties of plants and fungi. Plants People Planet 2020, 2, 515–534. [Google Scholar] [CrossRef]
- Bramel, P.; Krishnan, S. Systematic assessment for conservation and utilisation of crop genetic resources. In Sustaining Global Food Security: The Nexus of Science and Policy; Zeigler, R., Ed.; CSIRO Publishing: Clayton, Australia, 2019; pp. 3–14. [Google Scholar]
- Smale, M.; Jamora, N.; Guarino, L. Valuing plant genetic resources in genebanks: Past, present and future. In Plant Genetic Resources; Dulloo, M.E., Ed.; Burleigh Dodds Science Publishing: Cambridge, UK, 2021; pp. 35–53. [Google Scholar] [CrossRef]

| Research Activities | Description |
|---|---|
| Determine genetic diversity of an accession | In-depth characterization of accessions using internationally agreed descriptor lists, making use of advanced molecular, genomic, and phenotyping tools. |
| Optimal management of gene bank accessions | Determine adequate, minimum numbers of individuals per accession for viability testing, regeneration, characterization, evaluation, and other gene bank activities with the aim of preserving the original genetic diversity. |
| Elucidate flower biology of crop species, when not known | Full understanding of the flower biology of a given species helps to avoid cross-pollination during regeneration and to maximize high-quality seed production for subsequent long-term storage. |
| Optimize seed production procedures | Genebanks conserving a wide range of different species (e.g., The World Vegetable Center) may need to conduct research to gain insight in crop-specific knowledge for optimizing seed production procedures to improve initial seed quality and, consequently, seed longevity. |
| Optimize seed drying procedures | The FAO Genebank Standards include clear and specific recommendations on all routine gene bank operations, including seed drying. However, rice accessions, for example, require modified drying procedures to enhance seed longevity (see Section 2.2). |
| Determine optimum seed moisture content (SMC) | Research has shown that SMC levels aiming at maximizing seed longevity differ among species. Thus, gene banks should consider conducting their own research to determine the species-specific optimum. |
| Optimize species- and accession-specific seed viability monitoring | Optimizing the schedule and procedures of routine viability monitoring of long-term stored accessions provides an early warning for deteriorating accessions and helps to rationalize the number of seeds used per test. Comparing the physiological response and storage behavior of seed lots produced in different crop seasons and/or environments improves our understanding of seed longevity. Weekly scoring of germination during a viability monitoring test helps to obtain information on seed vigor and how vigor declines as seeds age. |
| Predicting seed longevity | Conducting studies on the integrity of DNA and RNA in seeds under long-term storage helps to predict species- and accession-specific seed longevity. |
| Optimizing the genetic diversity representation of populations | Extending the knowledge of genetic parameters that allow optimizing the genetic diversity representation of populations of a given species will improve germplasm collecting and the establishment of truly representative collections. |
| Publishing research results | Publishing research results on the above-described topics in scientific journals would benefit staff from other gene banks and would boost the reputation of the gene bank itself. |
| Topic | Description |
|---|---|
| Refrigeration issues | The cost of refrigeration, the unreliable electricity supply, and/or lack of adequate maintenance and repair opportunities of the cooling equipment may hamper adequate long-term conservation. |
| Overly large active collections | Many gene banks try to maintain overly large active collections (e.g., too many samples and subsamples of the same accession that stem from different regeneration cycles); the anticipated use of the materials is frequently over-estimated, and due to “sub-optimal” storage conditions for such accessions, avoidable higher regeneration frequencies are the consequence of keeping seed viability at the desired level. |
| Rationalizing collections | Improved germplasm management technologies, such as the use of barcodes, molecular tools, and digitalized information management, including early warning systems, can facilitate more effective and efficient gene bank management and allow to rationalize collections, e.g., sorting out genetic duplicates, removing accessions from the active collection that are never requested or used but are included in the base collection. |
| Accession management | Regenerated materials of a given accession are kept in the active collection under medium-term storage conditions. In case the regenerated subsamples do not suffice for further distribution or use, one could continue to use a regenerated subsample for a maximum of four regeneration cycles (and possibly consider regenerating more materials in case of high demands) before returning to the primary MOS from the base collection for the next regeneration cycle. |
| Optimizing seed management and storage procedures | Genebanks should carefully consider under which conditions to store the active collection. Lower seed moisture content and lower storage temperatures would result in much-prolonged storage periods with less total operational costs and increased (genetic) security due to reduced regeneration frequencies. Certainly, accessions that have low distribution numbers due to a lack of accession-level data could best be maintained under the same storage conditions as the base collection to avoid more frequent regeneration cycles triggered by a drop in seed viability. Maintaining those materials under long-term storage (base collection) conditions, materials would still be available for distribution, and costly regeneration cycles could be reduced [36]. |
| New conservation technologies | Because of the rapid development of in vitro gene bank conservation techniques and the wider availability of cryopreservation protocols [68], germplasm materials previously conserved under more threatening conditions in field gene banks can now also be maintained as tissue in in vitro collections, thus increasing the security of the material, and/or be cryopreserved, and thus adding a long-term cryopreservation perspective. |
| Complementary conservation approaches | The increased availability and use of complementary conservation approaches and methods increase the overall security of accessions and allow to opt for the most effective combination of methods, both from a management as well as an economic perspective. |
| Topic | Description |
|---|---|
| Poor representation of genetic diversity of natural populations and landraces in gene bank accessions | Original collecting often resulted in accessions that represented only a fraction of the prevailing genetic diversity of a population or landrace. In case sampling was performed of natural populations, one could consider lumping samples/accessions of the same population into one. In the case of landraces, one could consider lumping the samples collected from the same field. |
| Accession duplicates | In case one or more genetic duplicates of a given accession are identified in the collection, duplicates could be lumped into one accession. However, if an identified duplicate accession is phenotypical of special interest and has substantial research/evaluation data, it might be justified to keep that one separate. |
| Rationalizing base collections | When two or more subsamples of the same accession are found in the base collection (possibly from different regeneration years), the gene bank may opt to identify the most original sample (MOS) among them and to proceed with that subsample while moving the remaining subsamples to the active or the archive collection (see Section 3.3). |
| Reducing seed viability testing | A practice that is being recommended at the Center for Genetic Resources, the Netherlands (CGN) to rationalize routine gene bank operations is the decision to delay the first germination monitoring tests to 25 years after regeneration [72] or to the time when the samples of the active collection are undergoing the first regeneration cycle, and the origin of seed lots start to diverge between active and base collection (see Figure 1). |
| Base collection concept for vegetatively propagated materials | Whereas we have focused in the above completely on orthodox seed-producing species, it is understood that the concept of base collections might not apply to vegetatively propagated materials directly, commonly maintained in field gene banks due to the lack of available in vitro and cryopreservation options. In cases where in vitro techniques and cryopreservation protocols are available, the concept of base collections might apply as well. In all other cases, suitable maintenance in the field and adequate safety duplication might be the only option. |
Publisher’s Note: MDPI stays neutral with regard to jurisdictional claims in published maps and institutional affiliations. |
© 2021 by the authors. Licensee MDPI, Basel, Switzerland. This article is an open access article distributed under the terms and conditions of the Creative Commons Attribution (CC BY) license (https://creativecommons.org/licenses/by/4.0/).
Share and Cite
Engels, J.M.M.; Ebert, A.W. A Critical Review of the Current Global Ex Situ Conservation System for Plant Agrobiodiversity. II. Strengths and Weaknesses of the Current System and Recommendations for Its Improvement. Plants 2021, 10, 1904. https://doi.org/10.3390/plants10091904
Engels JMM, Ebert AW. A Critical Review of the Current Global Ex Situ Conservation System for Plant Agrobiodiversity. II. Strengths and Weaknesses of the Current System and Recommendations for Its Improvement. Plants. 2021; 10(9):1904. https://doi.org/10.3390/plants10091904
Chicago/Turabian StyleEngels, Johannes M. M., and Andreas W. Ebert. 2021. "A Critical Review of the Current Global Ex Situ Conservation System for Plant Agrobiodiversity. II. Strengths and Weaknesses of the Current System and Recommendations for Its Improvement" Plants 10, no. 9: 1904. https://doi.org/10.3390/plants10091904
APA StyleEngels, J. M. M., & Ebert, A. W. (2021). A Critical Review of the Current Global Ex Situ Conservation System for Plant Agrobiodiversity. II. Strengths and Weaknesses of the Current System and Recommendations for Its Improvement. Plants, 10(9), 1904. https://doi.org/10.3390/plants10091904
