A Review of Geospatial Semantic Information Modeling and Elicitation Approaches
Abstract
1. Introduction
2. Semantic Information Formalization
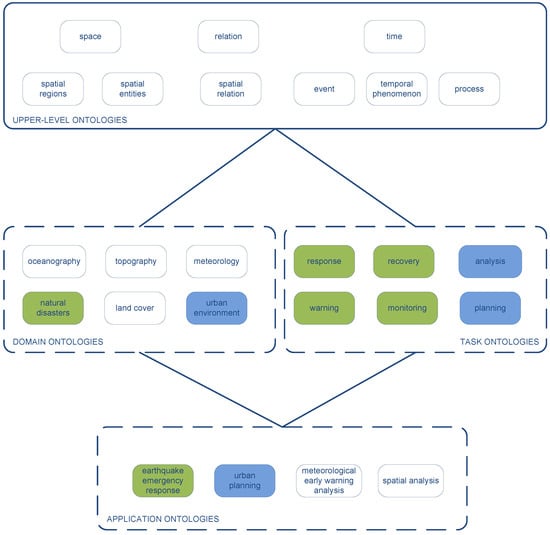
2.1. Upper-Level Ontologies
2.2. Domain, Task, and Application Ontologies
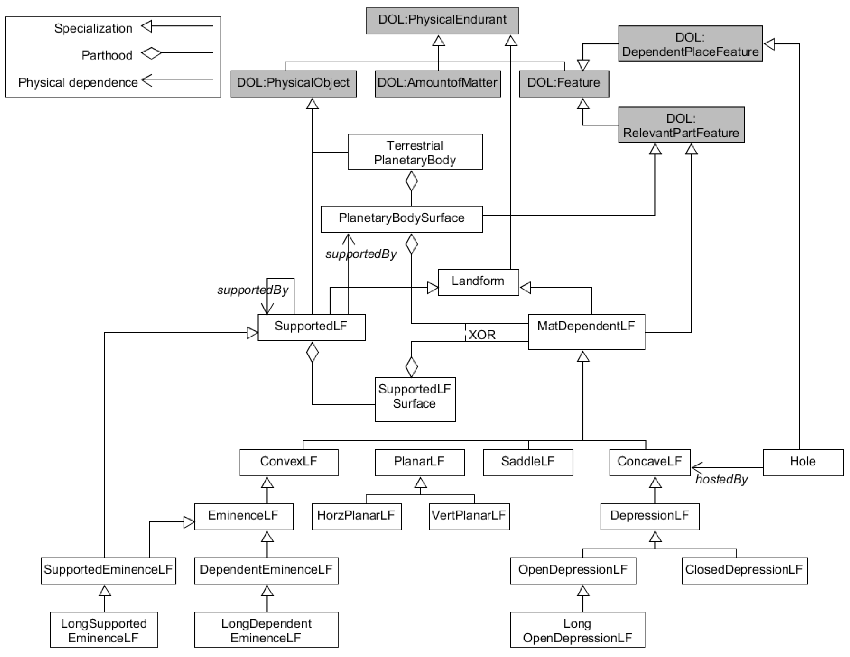
2.3. Ontology Design Patterns and Lightweight Ontologies
2.4. Bottom-Up Ontological Approaches
2.5. Modeling vs. Encoding
3. Semantic Information Elicitation
3.1. Geospatial Semantic Information Extraction and Enrichment
3.2. Semantic Search and Knowledge Discovery
4. Conclusions and Future Challenges
Author Contributions
Funding
Conflicts of Interest
References
- Kuhn, W. Geospatial Semantics: Why, of What, and How? In Proceedings of the Journal on Data Semantics III; Spaccapietra, S., Zimányi, E., Eds.; Springer: Berlin/Heidelberg, Germany, 2005; pp. 1–24. [Google Scholar]
- Couclelis, H. Unpacking the “I” in GIS: Information, Ontology, and the Geographic World. In The Philosophy of GIS; Springer Geography; Tambassi, T., Ed.; Springer: Cham, Switzerland, 2019; pp. 3–24. ISBN 978-3-030-16829-2. [Google Scholar]
- Janowicz, K.; Scheider, S.; Pehle, T.; Hart, G. Geospatial semantics and linked spatiotemporal data: Past, present, and future. Semant. Web 2012, 3, 321–332. [Google Scholar] [CrossRef]
- Kuhn, W. Cognitive and Linguistic Ideas in Geographic Information Semantics. In Cognitive and Linguistic Aspects of Geographic Space: New Perspectives on Geographic Information Research; Lecture Notes in Geoinformation and Cartography; Raubal, M., Mark, D.M., Frank, A.U., Eds.; Springer: Berlin/Heidelberg, Germany, 2013; pp. 159–174. ISBN 978-3-642-34359-9. [Google Scholar]
- Kuhn, W. Semantic Engineering. In Research Trends in Geographic Information Science; Lecture Notes in Geoinformation and Cartography; Navratil, G., Ed.; Springer: Berlin/Heidelberg, Germany, 2009; pp. 63–76. ISBN 978-3-540-88244-2. [Google Scholar]
- Kuhn, W. Core concepts of spatial information for transdisciplinary research. Int. J. Geogr. Inf. Sci. 2012, 26, 2267–2276. [Google Scholar] [CrossRef]
- Hu, Y. Geospatial Semantics. In Comprehensive Geographic Information Systems; Elsevier: Amsterdam, The Netherlands, 2018; pp. 80–94. ISBN 978-0-12-804793-4. [Google Scholar]
- Adams, B.; Janowicz, K. Constructing geo-ontologies by reification of observation data. In Proceedings of the 19th ACM SIGSPATIAL International Conference on Advances in Geographic Information Systems—GIS’11, Chicago, IL, USA, 1–4 November 2011; p. 309. [Google Scholar]
- Janowicz, K.; Hitzler, P. The Digital Earth as Knowledge Engine. Semant. Web Interoper. Usability Appl. 2012, 3, 213–221. [Google Scholar] [CrossRef]
- Shadbolt, N.; Smart, P.R. Knowledge Elicitation: Methods, Tools and Techniques. In Evaluation of Human Work; Wilson, J.R., Sharples, S., Eds.; CRC Press: Boca Raton, FL, USA, 2015; pp. 163–200. ISBN 978-0-415-26757-1. [Google Scholar]
- Kavouras, M.; Kokla, M. Theories of Geographic Concepts: Ontological Approaches to Semantic Integration; CRC Press: Boca Raton, FL, USA, 2008; ISBN 978-0-429-12928-5. [Google Scholar]
- Liu, Y.; Li, L.; Shen, H.; Yang, H.; Luo, F. A Co-Citation and Cluster Analysis of Scientometrics of Geographic Information Ontology. ISPRS Int. J. Geo-Inf. 2018, 7, 120. [Google Scholar] [CrossRef]
- Huang, H.; Chen, J.; Li, Z.; Gong, F.; Chen, N. Ontology-Guided Image Interpretation for GEOBIA of High Spatial Resolution Remote Sense Imagery: A Coastal Area Case Study. ISPRS Int. J. Geo-Inf. 2017, 6, 105. [Google Scholar] [CrossRef]
- Rajbhandari, S.; Aryal, J.; Osborn, J.; Musk, R.; Lucieer, A. Benchmarking the Applicability of Ontology in Geographic Object-Based Image Analysis. ISPRS Int. J. Geo-Inf. 2017, 6, 386. [Google Scholar] [CrossRef]
- Argyridis, A.; Argialas, D. Fuzzy ontology-based foreshore identification from digital terrain models and very high-resolution airborne imagery through GEOBIA multi-scale analysis. Int. J. Geogr. Inf. Sci. 2019, 33, 2153–2169. [Google Scholar] [CrossRef]
- Wang, W.; Stewart, K. Spatiotemporal and semantic information extraction from Web news reports about natural hazards. Comput. Environ. Urban Syst. 2015, 50, 30–40. [Google Scholar] [CrossRef]
- Huang, Y. Conceptually categorizing geographic features from text based on latent semantic analysis and ontologies. Ann. GIS 2016, 22, 113–127. [Google Scholar] [CrossRef][Green Version]
- Hong, J.-H.; Kuo, C.-L. A semi-automatic lightweight ontology bridging for the semantic integration of cross-domain geospatial information. Int. J. Geogr. Inf. Sci. 2015, 29, 2223–2247. [Google Scholar] [CrossRef]
- Krisnadhi, A. Ontology Design Patterns for Data Integration: The GeoLink Experience. In Ontology Engineering with Ontology Design Patterns: Foundations and Applications; IOS Press: Amsterdam, The Netherlands, 2016; pp. 267–278. [Google Scholar]
- Krisnadhi, A.; Hu, Y.; Janowicz, K.; Hitzler, P.; Arko, R.; Carbotte, S.; Chandler, C.; Cheatham, M.; Fils, D.; Finin, T.; et al. The GeoLink Modular Oceanography Ontology. In The Semantic Web—ISWC 2015; Arenas, M., Corcho, O., Simperl, E., Strohmaier, M., d’Aquin, M., Srinivas, K., Groth, P., Dumontier, M., Heflin, J., Thirunarayan, K., et al., Eds.; Springer: Cham, Switzerland, 2015; Volume 9367, pp. 301–309. ISBN 978-3-319-25009-0. [Google Scholar]
- Hu, Y.; Janowicz, K. Enriching top-down geo-ontologies using bottom-up knowledge mined from Linked Data. In Advancing Geographic Information Science: The Past and Next Twenty Years; Onsrud, H., Kuhn, W., Eds.; GSDI Association Press: Needham, MA, USA, 2016; pp. 183–198. ISBN 978-0-9852444-4-6. [Google Scholar]
- Lemmens, R.; Falquet, G.; De Sabbata, S.; Jiang, B.; Bucher, B. Querying VGI by semantic enrichment. In European Handbook of Crowdsourced Geographic Information; Capineri, C., Haklay, M., Huang, H., Antoniou, V., Kettunen, J., Ostermann, F., Purves, R., Eds.; Ubiquity Press: London, UK, 2016; ISBN 978-1-909188-79-2. [Google Scholar]
- Yue, P.; Guo, X.; Zhang, M.; Jiang, L.; Zhai, X. Linked Data and SDI: The case on Web geoprocessing workflows. ISPRS J. Photogramm. Remote Sens. 2016, 114, 245–257. [Google Scholar] [CrossRef]
- Jiang, L.; Yue, P.; Kuhn, W.; Zhang, C.; Yu, C.; Guo, X. Advancing interoperability of geospatial data provenance on the web: Gap analysis and strategies. Comput. Geosci. 2018, 117, 21–31. [Google Scholar] [CrossRef]
- Stock, K.; Yousaf, J. Context-aware automated interpretation of elaborate natural language descriptions of location through learning from empirical data. Int. J. Geogr. Inf. Sci. 2018, 32, 1087–1116. [Google Scholar] [CrossRef]
- Xing, X.-F.; Mostafavi, M.-A.; Chavoshi, S. A Knowledge Base for Automatic Feature Recognition from Point Clouds in an Urban Scene. ISPRS Int. J. Geo-Inf. 2018, 7, 28. [Google Scholar] [CrossRef]
- Wang, J.; Worboys, M. Ontologies and representation spaces for sketch map interpretation. Int. J. Geogr. Inf. Sci. 2017, 31, 1697–1721. [Google Scholar] [CrossRef]
- Gruber, T. Every Ontology Is a Treaty. Interview at http://www.sigsemis.org from Miltiadis Lytras on 2004-11-22. Available online: http://lists.w3.org/Archives/Public/www-annotation/2004JulDec/0032.html (accessed on 24 October 2019).
- Guarino, N. Formal ontology in information systems: Proceedings of the first international conference (FOIS’98), June 6-8, Trento, Italy. In Frontiers in Artificial Intelligence and Applications; Guarino, N., Ed.; IOS Press: Amsterdam, The Netherlands, 1998; pp. 3–15. ISBN 978-90-5199-399-8. [Google Scholar]
- Casati, R.; Varzi, A.C. Spatial Entities. In Spatial and Temporal Reasoning; Stock, O., Ed.; Springer: Dordrecht, The Netherlands, 1997; ISBN 978-0-7923-4716-3. [Google Scholar]
- Casati, R.; Smith, B.; Varzi, A.C. Ontological tools for geographic representation. In Formal Ontology in Information Systems: Proceedings of the First International Conference (FOIS’98), June 6-8, Trento, Italy; Frontiers in artificial intelligence and applications; Guarino, N., Ed.; IOS Press: Amsterdam, The Netherlands, 1998; pp. 77–85. ISBN 978-90-5199-399-8. [Google Scholar]
- Muller, P. Space-time as a primitive for space and motion. In Formal Ontology in Information Systems: PROCEEDINGS of the First International Conference (FOIS’98), June 6-8, Trento, Italy; Frontiers in artificial intelligence and applications; Guarino, N., Ed.; IOS Press: Amsterdam, The Netherlands, 1998; pp. 63–76. ISBN 978-90-5199-399-8. [Google Scholar]
- Grenon, P. The formal Ontology of Spatio-Temporal Reality and its Formalization. In Foundations and Applications of Spatio-Temporal Reasoning (FATSR); AAAI Spring Symposium Technical Reports Series; AAAI Press: Menlo Park, CA, USA, 2003; pp. 27–34. [Google Scholar]
- Grenon, P.; Smith, B. SNAP and SPAN: Towards Dynamic Spatial Ontology. Spat. Cogn. Comput. 2004, 4, 69–104. [Google Scholar] [CrossRef]
- Masolo, C.; Borgo, S.; Gangemi, A.; Guarino, N.; Oltramari, A. WonderWeb Deliverable D18 Ontology Library (final); Technical report No. 2001-33052; WonderWeb Ontology Infrastructure for the Semantic Web: Manchester, UK, 2003. [Google Scholar]
- Herre, H.; Heller, B.; Burek, P.; Hoehndorf, R.; Loebe, F.; Michalek, H. General Formal Ontology (GFO): A Foundational Ontology Integrating Objects and Processes. Part I: Basic Principles; Research Group Ontologies in Medicine (Onto-Med): Leipzig, Germany, 2006. [Google Scholar]
- Bateman, J.A.; Hois, J.; Ross, R.; Tenbrink, T. A linguistic ontology of space for natural language processing. Artif. Intell. 2010, 174, 1027–1071. [Google Scholar] [CrossRef]
- Niles, I.; Pease, A. Towards a standard upper ontology. In Proceedings of the International Conference on Formal Ontology in Information Systems—FOIS’01, Ogunquit, ME, USA, 17–19 October 2001; Volume 2001, pp. 2–9. [Google Scholar]
- Fellbaum, C. WordNet: An Electronic Lexical Database; MIT Press: Cambridge, UK, 1998; ISBN 978-0-262-27255-1. [Google Scholar]
- Herre, H. Formal Ontology-A New Discipline Between Philosophy, Formal Logic, and Artificial Intelligence. In Kybernetik, Logik, Semiotik Philosophische Sichtweisen; Trafo Wissenschaftsverlag: Berlin, Germany, 2016; pp. 375–389. ISBN 978-3-86464-095-7. [Google Scholar]
- Guarino, N. Formal ontology, conceptual analysis and knowledge representation. Int. J. Hum.-Comput. Stud. 1995, 43, 625–640. [Google Scholar] [CrossRef]
- Varzi, A. Mereology. In The Stanford Encyclopedia of Philosophy; Zalta, E.N., Ed.; Metaphysics Research Lab: Stanford, CA, USA, 2019. [Google Scholar]
- Casati, R.; Varzi, A. Parts and Places; The MIT Press: Cambridge, MA, USA, 2003. [Google Scholar]
- Baumann, R.; Loebe, F.; Herre, H. Towards an Ontology of Space for GFO. In Proceedings of the Formal Ontology in Information Systems; IOS Press: Amsterdam, The Netherlands, 2016; Volume 283, pp. 53–66. [Google Scholar]
- Schmidtke, H.R. Granular Mereogeometry. In Proceedings of the Formal Ontology in Information Systems—Proceedings of the 9th International Conference (FOIS 2016), Annecy, France, 6–9 July 2016. [Google Scholar]
- Hahmann, T. On Decomposition Operations in a Theory of Multidimensional Qualitative Space; Frontiers in Artificial Intelligence and Applications; IOS Press: Amsterdam, The Netherlands, 2018; Volume 306, pp. 173–186. [Google Scholar]
- Galton, A. The Treatment of Time in Upper Ontologies. In Proceedings of the 10th International Conference on Formal Ontology in Information Systems, Cape Town, South Africa, 17–21 September 2018; pp. 33–46. [Google Scholar]
- Galton, A. Outline of a Formal Theory of Processes and Events, and Why GIScience Needs One. In Proceedings of the International Conference on Spatial Information Theory, Santa Fee, NM, USA, 12–16 October 2015; Fabrikant, S.I., Raubal, M., Bertolotto, M., Davies, C., Freundschuh, S., Bell, S., Eds.; Springer: Cham, Switzerland, 2015; pp. 3–22. [Google Scholar]
- Hanzal, T.; Svátek, V.; Vacura, M. Event Categories on the Semantic Web and Their Relationship/Object Distinction. Front. Artif. Intell. Appl. 2016, 283, 183–196. [Google Scholar]
- Van Hage, W.R.; Malaisé, V.; Segers, R.H.; Hollink, L.; Schreiber, G. Design and Use of the Simple Event Model (SEM); Social Science Research Network: Rochester, NY, USA, 2011. [Google Scholar]
- Svatek, V.; Homola, M.; Kluka, J.; Vacura, M. Metamodeling-Based Coherence Checking of OWL Vocabulary Background Models. In Proceedings of the 10th International Workshop on OWL: Experiences and Directions (OWLED 2013), Montpellier, France, 26–27 May 2013. [Google Scholar]
- Muñoz, L.S.; Grüninger, M. Mapping and Verification of the Time Ontology in SUMO; Frontiers in Artificial Intelligence and Applications; IOS Press: Amsterdam, The Netherlands, 2016; Volume 283, pp. 109–122. [Google Scholar]
- Chui, C.; Grüninger, M. Merging the DOLCE and PSL Upper Ontologies. In Proceedings of the International Conference on Knowledge Engineering and Ontology Development, Rome, Italy, 21–24 October 2014; pp. 16–26. [Google Scholar]
- Raskin, R.; Pan, M. Semantic web for earth and environmental terminology (SWEET). In Proceedings of the Workshop on Semantic Web Technologies for Searching and Retrieving Scientific Data, Sanibel Island, FL, USA, 20 October 2003. [Google Scholar]
- Ahlqvist, O.; Varanka, D.; Fritz, S.; Janowicz, K. Land Use and Land Cover Semantics: Principles, Best Practices, and Prospects; CRC Press: Boca Raton, FL, USA, 2017; ISBN 978-1-138-74799-9. [Google Scholar]
- Álvarez, L.G.; Bennett, B. Classification, Individuation and Demarcation of Forests: Formalising the Multi-Faceted Semantics of Geographic Terms. In Proceedings of the 13th International Conference on Spatial Information Theory (COSIT 2017), L’Aquila, Italy, 4–8 September 2017; Clementini, E., Donnelly, M., Yuan, M., Kray, C., Fogliaroni, P., Ballatore, A., Eds.; Schloss Dagstuhl–Leibniz-Zentrum fuer Informatik: Dagstuhl, Germany, 2017; Volume 86, pp. 8:1–8:15. [Google Scholar]
- Ballatore, A. Prolegomena for an Ontology of Place. In Advancing Geographic Information Science; GSDI Association Press: Santa Barbara, CA, USA, 2016. [Google Scholar]
- Calafiore, A.; Boella, G.; Borgo, S.; Guarino, N. Urban Artefacts and Their Social Roles: Towards an Ontology of Social Practices; Dagstuhl Publishing: Dagstuhl, Germany, 2017; p. 13. [Google Scholar]
- Garbacz, P.; Ławrynowicz, A.; Bogumił, S. Identity Criteria for Localities; Frontiers in Artificial Intelligence and Applications; IOS Press: Amsterdam, The Netherlands, 2018; Volume 306, pp. 47–54. [Google Scholar]
- Gharebaghi, A.; Mostafavi, M.A. A New Ontological Perspective for Integration of Social and Physical Environments: Disability and Rehabilitation Context. ISPRS Ann. Photogramm. Remote Sens. Spat. Inf. Sci. 2016, III–2, 137–142. [Google Scholar] [CrossRef]
- Stephen, S.; Hahmann, T. An Ontological Framework for Characterizing Hydrological Flow Processes. In Proceedings of the 13th International Conference on Spatial Information Theory (COSIT 2017), L’Aquila, Italy, 4–8 September 2017; p. 14. [Google Scholar]
- Yan, J.; Guilbert, E.; Saux, E. An Ontology of the Submarine Relief for Analysis and Representation on Nautical Charts. Cartogr. J. 2015, 52, 58–66. [Google Scholar] [CrossRef]
- Grenoble, L.A.; McMahan, H.; Petrussen, A.K. An Ontology of Landscape and Seascape in Greenland: The Linguistic Encoding of Land in Kalaallisut. Int. J. Am. Linguist. 2019, 85, 1–43. [Google Scholar] [CrossRef]
- Sinha, G.; Arundel, S.T.; Hahmann, T.; Usery, E.L.; Stewart, K.; Mark, D.M. The Landform Reference Ontology (LFRO): A Foundation for Exploring Linguistic and Geospatial Conceptualization of Landforms; Dagstuhl Publishing: Dagstuhl, Germany, 2018; p. 7. [Google Scholar]
- Guilbert, E.; Moulin, B.; Cortés Murcia, A. A Conceptual Model for the Representation of Landforms Using Ontology Design Patterns. ISPRS Ann. Photogramm. Remote Sens. Spat. Inf. Sci. 2016, III–2, 15–22. [Google Scholar] [CrossRef]
- Guilbert, E.; Moulin, B. Towards a Common Framework for the Identification of Landforms on Terrain Models. ISPRS Int. J. Geo-Inf. 2017, 6, 12. [Google Scholar] [CrossRef]
- Arvor, D.; Belgiu, M.; Falomir, Z.; Mougenot, I.; Durieux, L. Ontologies to interpret remote sensing images: Why do we need them? GISci. Remote Sens. 2019, 56, 911–939. [Google Scholar] [CrossRef]
- Zhuang, C.; Xie, Z.; Ma, K.; Guo, M.; Wu, L. A Task-Oriented Knowledge Base for Geospatial Problem-Solving. ISPRS Int. J. Geo-Inf. 2018, 7, 423. [Google Scholar] [CrossRef]
- Hofer, B.; Mäs, S.; Brauner, J.; Bernard, L. Towards a knowledge base to support geoprocessing workflow development. Int. J. Geogr. Inf. Sci. 2017, 31, 694–716. [Google Scholar] [CrossRef]
- Rospocher, M. An ontology for personalized environmental decision support. In Proceedings of the 8th International Conference on Formal Ontology in Information Systems (FOIS 2014), Rio de Janeiro, Brazil, 22–25 September 2014. [Google Scholar]
- Linyao, Q.; Zhiqiang, D.; Qing, Z. A Task-Oriented Disaster Information Correlation Method. ISPRS Ann. Photogramm. Remote Sens. Spat. Inf. Sci. 2015, II-4/W2, 169–176. [Google Scholar] [CrossRef]
- Zhong, S.; Fang, Z.; Zhu, M.; Huang, Q. A geo-ontology-based approach to decision-making in emergency management of meteorological disasters. Nat. Hazards 2017, 89, 531–554. [Google Scholar] [CrossRef]
- Touya, G.; Bucher, B.; Falquet, G.; Jaara, K.; Steiniger, S. Modelling Geographic Relationships in Automated Environments. In Abstracting Geographic Information in a Data Rich World: Methodologies and Applications of Map Generalisation; Lecture Notes in Geoinformation and Cartography; Burghardt, D., Duchêne, C., Mackaness, W., Eds.; Springer: Cham, Switzerland, 2014; pp. 53–82. ISBN 978-3-319-00203-3. [Google Scholar]
- Gould, N.; Mackaness, W. From taxonomies to ontologies: Formalizing generalization knowledge for on-demand mapping. Cartogr. Geogr. Inf. Sci. 2016, 43, 208–222. [Google Scholar] [CrossRef]
- Yan, J.; Guilbert, E.; Saux, E. An ontology-driven multi-agent system for nautical chart generalization. Cartogr. Geogr. Inf. Sci. 2017, 44, 201–215. [Google Scholar] [CrossRef]
- Varanka, D.E.; Usery, E.L. The map as knowledge base. Int. J. Cartogr. 2018, 4, 201–223. [Google Scholar] [CrossRef]
- Huang, W.; Harrie, L. Towards knowledge-based geovisualisation using Semantic Web technologies: A knowledge representation approach coupling ontologies and rules. Int. J. Digit. Earth 2019. [Google Scholar] [CrossRef]
- Hahmann, T.; Usery, E.L. What is in a Contour Map? In Proceedings of the Spatial Information Theory, Santa Fe, NM, USA, 12–16 October 2015; Fabrikant, S.I., Raubal, M., Bertolotto, M., Davies, C., Freundschuh, S., Bell, S., Eds.; Springer: Cham, Switzerland, 2015; pp. 375–399. [Google Scholar]
- Davies, J. Lightweight Ontologies. In Theory and Applications of Ontology: Computer Applications; Poli, R., Healy, M., Kameas, A., Eds.; Springer: Dordrecht, The Netherlands, 2010; pp. 197–229. ISBN 978-90-481-8846-8. [Google Scholar]
- Gandon, F. A survey of the first 20 years of research on semantic Web and linked data. Ingénierie Systèmes Inf. 2018, 23, 11–38. [Google Scholar] [CrossRef]
- Giunchiglia, F.; Zaihrayeu, I. Lightweight Ontologies. In Encyclopedia of Database Systems; Springer reference; Liu, L., Özsu, M.T., Eds.; Springer: New York, NY, USA, 2009; ISBN 978-0-387-35544-3. [Google Scholar]
- Hasan, R.; Farazi, F.; Bursi, O.S.; Reza, M.S. A Faceted Lightweight Ontology for Earthquake Engineering Research Projects and Experiments. In Experimental Research in Earthquake Engineering: EU-SERIES Concluding Workshop; Geotechnical, Geological and Earthquake Engineering; Taucer, F., Apostolska, R., Eds.; Springer: Cham, Switzerland, 2015; pp. 11–19. ISBN 978-3-319-10136-1. [Google Scholar]
- Kuai, X.; Li, L.; Luo, H.; Hang, S.; Zhang, Z.; Liu, Y. Geospatial Information Categories Mapping in a Cross-lingual Environment: A Case Study of “Surface Water” Categories in Chinese and American Topographic Maps. ISPRS Int. J. Geo-Inf. 2016, 5, 90. [Google Scholar] [CrossRef]
- Kordjamshidi, P.; Moens, M.-F. Global Machine Learning for Spatial Ontology Population. J. Web Semant. 2015, 30, 3–21. [Google Scholar] [CrossRef]
- Gangemi, A.; Presutti, V. Ontology Design Patterns. In Handbook on Ontologies; Staab, S., Studer, R., Eds.; Springer: Berlin/Heidelberg, Germany, 2009; pp. 221–243. ISBN 978-3-540-70999-2. [Google Scholar]
- Calafiore, A.; Boella, G.; van der Torre, L. From Georeferenced Data to Socio-Spatial Knowledge. Ontology Design Patterns to Discover Domain-Specific Knowledge from Crowdsourced Data. In Proceedings of the Knowledge Engineering and Knowledge Management, Nancy, France, 12–16 November 2018; Faron Zucker, C., Ghidini, C., Napoli, A., Toussaint, Y., Eds.; Springer Nature Switzerland AG: Cham, Switzerland, 2018; pp. 34–49. [Google Scholar]
- Sinha, G.; Mark, D.; Kolas, D.; Varanka, D.; Romero, B.E.; Feng, C.-C.; Usery, E.L.; Liebermann, J.; Sorokine, A. An Ontology Design Pattern for Surface Water Features. In Proceedings of the 8th International Conference on Geographic Information Science, Vienna, Austria, 24–26 September 2014; Duckham, M., Pebesma, E., Stewart, K., Frank, A.U., Eds.; Springer: Cham, Switzerland, 2014; pp. 187–203. [Google Scholar]
- Janowicz, K.; Haller, A.; Cox, S.J.D.; Le Phuoc, D.; Lefrançois, M. SOSA: A lightweight ontology for sensors, observations, samples, and actuators. J. Web Semant. 2019, 56, 1–10. [Google Scholar] [CrossRef]
- Bennett, B.; Cialone, C. Corpus Guided Sense Cluster Analysis: A methodology for ontology development (with examples from the spatial domain). In Proceedings of the 8th International Conference on Formal Ontology in Information Systems, Rio de Janeiro, Brazil, 22–25 September 2014; Frontiers in Artificial Intelligence and Applications. IOS Press: Amsterdam, The Netherlands, 2014; Volume 267, pp. 213–226. [Google Scholar]
- Zhu, R.; Hu, Y.; Janowicz, K.; McKenzie, G. Spatial signatures for geographic feature types: Examining gazetteer ontologies using spatial statistics. Trans. GIS 2016, 20, 333–355. [Google Scholar] [CrossRef]
- Auer, S.; Bizer, C.; Kobilarov, G.; Lehmann, J.; Cyganiak, R.; Ives, Z. DBpedia: A Nucleus for a Web of Open Data. In The Semantic Web; Aberer, K., Choi, K.-S., Noy, N., Allemang, D., Lee, K.-I., Nixon, L., Golbeck, J., Mika, P., Maynard, D., Mizoguchi, R., et al., Eds.; Springer: Berlin/Heidelberg, Germany, 2007; Volume 4825, pp. 722–735. ISBN 978-3-540-76297-3. [Google Scholar]
- GeoNames. Available online: http://www.geonames.org (accessed on 24 October 2019).
- Getty Thesaurus of Geographic Names (Getty Research Institute). Available online: http://www.getty.edu/research/tools/vocabularies/tgn/index.html (accessed on 28 January 2020).
- Kokla, M.; Papadias, V.; Tomai, E. Enrichment and Population of a Geospatial Ontology for Semantic Information Extraction. ISPRS Int. Arch. Photogramm. Remote Sens. Spat. Inf. Sci. 2018, XLII–4, 309–314. [Google Scholar] [CrossRef]
- Kuhn, W. Modeling vs encoding for the Semantic Web. Semant. Web 2010, 1, 11–15. [Google Scholar] [CrossRef]
- Mark, D.; Smith, B. A science of topography: From qualitative ontology to digital representations. In Geographic Information Science and Mountain Geomorphology; Bishop, M.P., Shroder, J.F., Eds.; Praxis publishing: Chichester, UK, 2004; pp. 75–100. [Google Scholar]
- Karkaletsis, V.; Fragkou, P.; Petasis, G.; Iosif, E. Ontology Based Information Extraction from Text. In Knowledge-Driven Multimedia Information Extraction and Ontology Evolution: Bridging the Semantic Gap; Lecture Notes in Computer Science; Paliouras, G., Spyropoulos, C.D., Tsatsaronis, G., Eds.; Springer: Berlin/Heidelberg, Germany, 2011; pp. 89–109. ISBN 978-3-642-20795-2. [Google Scholar]
- Wimalasuriya, D.C.; Dou, D. Ontology-based information extraction: An introduction and a survey of current approaches. J. Inf. Sci. 2010, 36, 306–323. [Google Scholar] [CrossRef]
- Hu, Y. Geo-text data and data-driven geospatial semantics. Geogr. Compass 2018, 12, e12404. [Google Scholar] [CrossRef]
- Mark, D.M.; Smith, B.; Tversky, B. Ontology and Geographic Objects: An Empirical Study of Cognitive Categorization. In Proceedings of the Spatial Information Theory. Cognitive and Computational Foundations of Geographic Information Science, Stade, Germany, 25–29 August 1999; Freksa, C., Mark, D.M., Eds.; Springer: Berlin/Heidelberg, Germany, 1999; pp. 283–298. [Google Scholar]
- Smith, B.; Mark, D.M. Geographical categories: An ontological investigation. Int. J. Geogr. Inf. Sci. 2001, 15, 591–612. [Google Scholar] [CrossRef]
- Giannakopoulou, L.; Kavouras, M.; Kokla, M.; Mark, D. From Compasses and Maps to Mountains and Territories: Experimental Results on Geographic Cognitive Categorization. In Cognitive and Linguistic Aspects of Geographic Space: New Perspectives on Geographic Information Research; Lecture Notes in Geoinformation and Cartography; Raubal, M., Mark, D.M., Frank, A.U., Eds.; Springer: Berlin/Heidelberg, Germany, 2013; pp. 63–81. ISBN 978-3-642-34359-9. [Google Scholar]
- Montello, D.R.; Friedman, A.; Phillips, D.W. Vague cognitive regions in geography and geographic information science. Int. J. Geogr. Inf. Sci. 2014, 28, 1802–1820. [Google Scholar] [CrossRef]
- Scheider, S.; Ostermann, F.O.; Adams, B. Why good data analysts need to be critical synthesists. Determining the role of semantics in data analysis. Future Gener. Comput. Syst. 2017, 72, 11–22. [Google Scholar] [CrossRef]
- Martinez-Rodriguez, J.L.; Hogan, A.; Lopez-Arevalo, I. Information extraction meets the Semantic Web: A survey. Semant. Web 2018, 11, 1–81. [Google Scholar] [CrossRef]
- Ghosh, S.; Gunning, D. Natural Language Processing Fundamentals: Build Intelligent Applications that Can Interpret the Human Language to Deliver Impactful Results; Packt Publishing: Birmingham, UK, 2019; ISBN 978-1-78995-404-3. [Google Scholar]
- Blei, D.M.; Lafferty, J.D.; Lafferty, J.D. Topic Models. Available online: https://www.taylorfrancis.com/ (accessed on 31 December 2019).
- Allahyari, M.; Pouriyeh, S.A.; Assefi, M.; Safaei, S.; Trippe, E.D.; Gutierrez, J.B.; Kochut, K.J. A Brief Survey of Text Mining: Classification, Clustering and Extraction Techniques. arXiv 2017, arXiv:1707.02919. [Google Scholar]
- Hearst, M.A. Automatic Acquisition of Hyponyms from Large Text Corpora. In Proceedings of the 14th Conference on Computational Linguistics, COLING’92, Nantes, France, 23−28 August 1992; Association for Computational Linguistics: Stroudsburg, PA, USA, 1992; Volume 2. [Google Scholar]
- Navigli, R. Word sense disambiguation: A survey. ACM Comput. Surv. CSUR 2009, 41, 1–69. [Google Scholar] [CrossRef]
- Richter, L.; Geiß, J.; Spitz, A.; Gertz, M. HeidelPlace: An Extensible Framework for Geoparsing. In Proceedings of the 2017 Conference on Empirical Methods in Natural Language Processing: System Demonstrations, Copenhagen, Denmark, 9–11 September 2017; pp. 85–90. [Google Scholar]
- Gritta, M.; Pilehvar, M.T.; Limsopatham, N.; Collier, N. What’s missing in geographical parsing? Lang. Resour. Eval. 2018, 52, 603–623. [Google Scholar] [CrossRef]
- Monteiro, B.R.; Davis, C.A.; Fonseca, F. A survey on the geographic scope of textual documents. Comput. Geosci. 2016, 96, 23–34. [Google Scholar] [CrossRef]
- Hahn, J.; Fogliaroni, P.; Frank, A.U.; Navratil, G. A Computational Model for Context and Spatial Concepts. In Proceedings of the Geospatial Data in a Changing World, Helsinki, Finland, 14–17 June 2016; Sarjakoski, T., Santos, M.Y., Sarjakoski, L.T., Eds.; Springer: Cham, Swizerland, 2016; pp. 3–19. [Google Scholar]
- Derungs, C.; Purves, R.S. Mining nearness relations from an n-grams Web corpus in geographical space. Spat. Cogn. Comput. 2016, 16, 301–322. [Google Scholar] [CrossRef]
- Wallgrün, J.O.; Klippel, A.; Baldwin, T. Building a corpus of spatial relational expressions extracted from web documents. In Proceedings of the 8th Workshop on Geographic Information Retrieval—GIR’14, Dallas, TX, USA, 4–7 November 2014; pp. 1–8. [Google Scholar]
- Mirrezaei, S.I.; Martins, B.; Cruz, I.F. A distantly supervised method for extracting spatio-temporal information from text. In Proceedings of the 24th ACM SIGSPATIAL International Conference on Advances in Geographic Information Systems—GIS’16, Burlingame, CA, USA, 31 October–3 November 2016; pp. 1–4. [Google Scholar]
- Dittrich, A.; Vasardani, M.; Winter, S.; Baldwin, T.; Liu, F. A Classification Schema for Fast Disambiguation of Spatial Prepositions. In Proceedings of the 6th ACM SIGSPATIAL International Workshop on GeoStreaming—IWGS’15, Bellevue, WA, USA, 3–6 November 2015; pp. 78–86. [Google Scholar]
- Radke, M.; Das, P.; Stock, K.; Jones, C.B. Detecting the Geospatialness of Prepositions from Natural Language Text. In Proceedings of the 14th International Conference on Spatial Information Theory (COSIT 2019), Regensburg, Germany, 9–13 September 2019; Timpf, S., Schlieder, C., Kattenbeck, M., Ludwig, B., Stewart, K., Eds.; Schloss Dagstuhl–Leibniz-Zentrum fuer Informatik: Dagstuhl, Germany, 2019; Volume 142, pp. 11:1–11:8. [Google Scholar]
- Kordjamshidi, P.; Van Otterlo, M.; Moens, M.F. Spatial role labeling. ACM Trans. Speech Lang. Process. TSLP 2011, 8, 1–36. [Google Scholar] [CrossRef]
- Abraham, S.; Mäs, S.; Bernard, L. Extraction of spatio-temporal data about historical events from text documents. Trans. GIS 2018, 22, 677–696. [Google Scholar] [CrossRef]
- General Architecture for Text Engineering (GATE). Available online: https://gate.ac.uk/ (accessed on 24 October 2019).
- Ballatore, A.; Adams, B. Extracting Place Emotions from Travel Blogs. In Proceedings of the AGILE 2015: Geographic Information Science as an Enabler of Smarter Cities and Communities, Lecture Notes in Geoinformation and Cartography, Lisboa, Portugal, 9–12 June 2015; Bacao, F., Santos, M.Y., Painho, M., Eds.; Springer: Cham, Switzerland, 2015; pp. 1–5. [Google Scholar]
- Strapparava, C.; Valitutti, A. Wordnet-affect: An affective extension of wordnet. In Proceedings of the 4th International Conference on Language Resources and Evaluation, Lisbon, Portugal, 26–28 May 2004; European Language Resources Association (ELRA): Paris, France, 2004; pp. 1083–1086. [Google Scholar]
- Egorova, E.; Moncla, L.; Gaio, M.; Claramunt, C.; Purves, R.S. Fictive motion extraction and classification. Int. J. Geogr. Inf. Sci. 2018, 32, 2247–2271. [Google Scholar] [CrossRef]
- Derungs, C.; Purves, R.S. From text to landscape: Locating, identifying and mapping the use of landscape features in a Swiss Alpine corpus. Int. J. Geogr. Inf. Sci. 2014, 28, 1272–1293. [Google Scholar] [CrossRef]
- Wartmann, F.M.; Acheson, E.; Purves, R.S. Describing and comparing landscapes using tags, texts, and free lists: An interdisciplinary approach. Int. J. Geogr. Inf. Sci. 2018, 32, 1572–1592. [Google Scholar] [CrossRef]
- Cooper, D.C.; Gregory, I.N.; Hardie, A. Spatializing and Analyzing Digital Texts: Corpora, GIS, and Places. In Deep Maps and Spatial Narratives; Bodenhamer, D.J., Corrigan, J., Harris, T.M., Eds.; Indiana University Press: Bloomington, IN, USA, 2015; ISBN 978-0-253-01555-6. [Google Scholar]
- Bruggmann, A.; Fabrikant, S.I. How to visualize the geography of Swiss history. In Proceedings of the 17th Agile International Conference on Geographic Information Science Connecting a Digital Europe through Location and Place, Castellón, Spain, 3–6 June 2014; Huerta, J.J., Schade, S., Granel, C., Eds.; Springer: Cham, Switzerland, 2014. [Google Scholar]
- Bruggmann, A.; Fabrikant, S.I. Spatializing time in a history text corpus. In Proceedings of the GIScience 2014: Eighth International Conference on Geographic Information Science, Vienna, Austria, 24–26 September 2014. [Google Scholar]
- Salvini, M.M.; Fabrikant, S.I. Spatialization of user-generated content to uncover the multirelational world city network. Environ. Plan. B Plan. Des. 2016, 43, 228–248. [Google Scholar] [CrossRef]
- Pernelle, N. Semantic Enrichment of Data: Annotation and Data Linking. Habilitation Thesis, Université Paris Sud, Orsay, France, 2016. [Google Scholar]
- Hu, Y.; Janowicz, K.; Prasad, S.; Gao, S. Enabling Semantic Search and Knowledge Discovery for ArcGIS Online: A Linked-Data-Driven Approach. In AGILE 2015: Geographic Information Science as an Enabler of Smarter Cities and Communities; Lecture Notes in Geoinformation and Cartography; Bacao, F., Santos, M.Y., Painho, M., Eds.; Springer: Cham, Switzerland, 2015; pp. 107–124. ISBN 978-3-319-16787-9. [Google Scholar]
- Ennis, A.; Nugent, C.; Morrow, P.; Chen, L.; Ioannidis, G.; Stan, A.; Rachev, P. A Geospatial Semantic Enrichment and Query Service for Geotagged Photographs. Sensors 2015, 15, 17470–17482. [Google Scholar] [CrossRef]
- Tardy, C.; Falquet, G.; Moccozet, L. Semantic enrichment of places with VGI sources: A knowledge based approach. In Proceedings of the 10th Workshop on Geographic Information Retrieval—GIR’16, Burlingame, CA, USA, 31 October 2016; pp. 1–2. [Google Scholar]
- Manguinhas, H.; Freire, N.; Isaac, A.; Stiller, J.; Charles, V.; Soroa, A.; Simon, R.; Alexiev, V. Exploring Comparative Evaluation of Semantic Enrichment Tools for Cultural Heritage Metadata. In Proceedings of the Research and Advanced Technology for Digital Libraries, Hannover, Germany, 5–9 September 2016; Fuhr, N., Kovács, L., Risse, T., Nejdl, W., Eds.; Springer: Cham, Switzerland, 2016; pp. 266–278. [Google Scholar]
- Nixon, L.; Bauer, M.; Bara, C. Connected Media Experiences: Web Based Interactive Video Using Linked Data. In Proceedings of the 22nd International Conference on World Wide Web, Rio de Janeiro, Brazil, 13–17 May 2013; pp. 309–312. [Google Scholar]
- Romero, S.; Becker, K. Improving the classification of events in tweets using semantic enrichment. In Proceedings of the International Conference on Web Intelligence—WI’17, Leipzig, Germany, 23–26 August 2017; pp. 581–588. [Google Scholar]
- Ilarri, S.; Stojanovic, D.; Ray, C. Semantic management of moving objects: A vision towards smart mobility. Expert Syst. Appl. 2015, 42, 1418–1435. [Google Scholar] [CrossRef]
- Fileto, R.; May, C.; Renso, C.; Pelekis, N.; Klein, D.; Theodoridis, Y. The Baquara2 knowledge-based framework for semantic enrichment and analysis of movement data. Data Knowl. Eng. 2015, 98, 104–122. [Google Scholar] [CrossRef]
- Vechtomova, O. Query Expansion for Information Retrieval. In Encyclopedia of Database Systems; Liu, L., Özsu, M.T., Eds.; Springer: Boston, MA, USA, 2009; pp. 2254–2257. ISBN 978-0-387-39940-9. [Google Scholar]
- Purves, R.; Jones, C. Geographic Information Retrieval. SIGSPATIAL Spec. 2011, 3, 2–4. [Google Scholar] [CrossRef]
- Purves, R.S.; Clough, P.; Jones, C.B.; Hall, M.H.; Murdock, V. Geographic Information Retrieval: Progress and Challenges in Spatial Search of Text. Found. Trends Inf. Retr. 2018, 12, 164–318. [Google Scholar] [CrossRef]
- Meštrović, A.; Calì, A. An Ontology-Based Approach to Information Retrieval. In Proceedings of the Semantic Keyword-Based Search on Structured Data Sources, Gdańsk, Poland, 11–12 September 2017; Calì, A., Gorgan, D., Ugarte, M., Eds.; Springer: Cham, Switzerland, 2017; pp. 150–156. [Google Scholar]
- Munir, K.; Sheraz Anjum, M. The use of ontologies for effective knowledge modelling and information retrieval. Appl. Comput. Inform. 2018, 14, 116–126. [Google Scholar] [CrossRef]
- Subarani, D. Concept Based Information Retrieval from Text Documents. IOSR J. Comput. Eng. 2012, 2, 38–48. [Google Scholar] [CrossRef]
- De Andrade, F.G.; de Souza Baptista, C.; Davis, C.A. Improving geographic information retrieval in spatial data infrastructures. GeoInformatica 2014, 18, 793–818. [Google Scholar] [CrossRef]
- Nys, G.-A.; Kasprzyk, J.-P.; Hallot, P.; Billen, R. A Semantic Retrieval System in Remote Sensing Web Platforms. ISPRS Int. Arch. Photogramm. Remote Sens. Spat. Inf. Sci. 2019, XLII-2/W13, 1593–1599. [Google Scholar] [CrossRef]
- Zaila, Y.L.; Montesi, D. Geographic information extraction, disambiguation and ranking techniques. In Proceedings of the 9th Workshop on Geographic Information Retrieval—GIR’15, Paris, France, 26–27 November 2015; pp. 1–7. [Google Scholar]
- Mendes, P.N.; Jakob, M.; García-Silva, A.; Bizer, C. DBpedia spotlight: Shedding light on the web of documents. In Proceedings of the 7th International Conference on Semantic Systems—I-Semantics’11, Graz, Austria, 7–9 September 2011; pp. 1–8. [Google Scholar]
- Butuc, M.G. Semantically enriching content using OpenCalais. EDITIA 2009, 9, 77–88. [Google Scholar]
- Han, L.; Kashyap, A.L.; Finin, T.; Mayfield, J.; Weese, J. UMBC_EBIQUITY-CORE: Semantic Textual Similarity Systems. In Second Joint Conference on Lexical and Computational Semantics (*SEM): Proceedings of the Main Conference and the Shared Task: Semantic Textual Similarity, Atlanta, GA, USA, 13–14 June 2013. [Google Scholar]
- Jiang, Y.; Li, Y.; Yang, C.; Liu, K.; Armstrong, E.M.; Huang, T.; Moroni, D.F.; Finch, C.J. A comprehensive methodology for discovering semantic relationships among geospatial vocabularies using oceanographic data discovery as an example. Int. J. Geogr. Inf. Sci. 2017, 31, 2310–2328. [Google Scholar] [CrossRef]
- Li, W.; Bhatia, V.; Cao, K. Intelligent polar cyberinfrastructure: Enabling semantic search in geospatial metadata catalogue to support polar data discovery. Earth Sci. Inform. 2015, 8, 111–123. [Google Scholar] [CrossRef]
- Adams, B.; McKenzie, G.; Gahegan, M. Frankenplace: Interactive Thematic Mapping for Ad Hoc Exploratory Search. In Proceedings of the 24th International Conference on World Wide Web—WWW’15, Florence, Italy, 18–22 May 2015; pp. 12–22. [Google Scholar]
- Vockner, B.; Mittlböck, M. Geo-Enrichment and Semantic Enhancement of Metadata Sets to Augment Discovery in Geoportals. ISPRS Int. J. Geo-Inf. 2014, 3, 345–367. [Google Scholar] [CrossRef]
- Laurini, R. Geographic Ontologies, Gazetteers and Multilingualism. Future Internet 2015, 7, 1–23. [Google Scholar] [CrossRef]
- Adams, B. Finding similar places using the observation-to-generalization place model. J. Geogr. Syst. 2015, 17, 137–156. [Google Scholar] [CrossRef]
- Kim, J.; Vasardani, M.; Winter, S. Similarity matching for integrating spatial information extracted from place descriptions. Int. J. Geogr. Inf. Sci. 2017, 31, 56–80. [Google Scholar] [CrossRef]
- Khan, A.; Vasardani, M.; Winter, S. Extracting Spatial Information from Place Descriptions. In Proceedings of the First ACM SIGSPATIAL International Workshop on Computational Models of Place—COMP’13, Orlando, FL, USA, 5–8 November 2013; pp. 62–69. [Google Scholar]
- Liu, F.; Vasardani, M.; Baldwin, T. Automatic Identification of Locative Expressions from Social Media Text: A Comparative Analysis. In Proceedings of the 4th International Workshop on Location and the Web, Shanghai, China, 3–7 November 2014; pp. 9–16. [Google Scholar]
- Chen, Z.; Yang, Y. Semantic relatedness algorithm for keyword sets of geographic metadata. Cartogr. Geogr. Inf. Sci. 2020, 47, 125–140. [Google Scholar] [CrossRef]
- Hu, Y.; Ye, X.; Shaw, S.-L. Extracting and analyzing semantic relatedness between cities using news articles. Int. J. Geogr. Inf. Sci. 2017, 31, 2427–2451. [Google Scholar] [CrossRef]
- Ballatore, A.; Bertolotto, M.; Wilson, D.C. An evaluative baseline for geo-semantic relatedness and similarity. GeoInformatica 2014, 18, 747–767. [Google Scholar] [CrossRef]
- Rebele, T.; Suchanek, F.; Hoffart, J.; Biega, J.; Kuzey, E.; Weikum, G. YAGO: A Multilingual Knowledge Base from Wikipedia, Wordnet, and Geonames. In Proceedings of the 15th International Semantic Web Conference ISWC 2016, Kobe, Japan, 17–21 October 2016; Groth, P., Simperl, E., Gray, A., Sabou, M., Krötzsch, M., Lecue, F., Flöck, F., Gil, Y., Eds.; Springer: Cham, Switzerland, 2016; Volume 9982, pp. 177–185, ISBN 978-3-319-46546-3. [Google Scholar]
- Navigli, R.; Ponzetto, S.P. BabelNet: The automatic construction, evaluation and application of a wide-coverage multilingual semantic network. Artif. Intell. 2012, 193, 217–250. [Google Scholar] [CrossRef]








| Modeling | Encoding |
|---|---|
| Hydrology: Stephen and Hahmann 2017 [61] | Hydrology: Kuai et al. 2016 [83] |
| Forest: Álvarez and Bennett 2017 [56] | Oceanography: Krisnadhi et al. 2015 [20] |
| Landforms: Grenoble et al. 2019 [63], Sinha et al. 2018 [64], Guilbert et al. 2016 [65], Guilbert and Moulin 2017 [66] | Natural disasters: Linyao et al. 2015 [71], Zhong et al. 2017 [72] |
| Urban environment and place: Ballatore 2016 [57], Calafiore et al. 2017 [58], Garbacz et al. 2018 [59], Calafiore et al. 2018 [86] | Social and Physical environment: Gharebaghi and Mostafavi 2016 [60] |
| Cartography: Hahmann and Usery 2015 [78] | Cartography: Yan et al. 2015 [62], Touya et al. 2014 [73], Gould and Mackaness 2016 [74], Yan et al. 2017 [75], Varanka and Usery 2018 [76] |
| GEOBIA: Rajbhandari et al. 2017 [14], Arvor et al. 2019 [67] | |
| Sensors: Janowicz et al. 2019 [88] | |
| Semantic integration: Hong and Kuo 2015 [18] | |
| Ontology enrichment: Hu and Janowicz [21] |
© 2020 by the authors. Licensee MDPI, Basel, Switzerland. This article is an open access article distributed under the terms and conditions of the Creative Commons Attribution (CC BY) license (http://creativecommons.org/licenses/by/4.0/).
Share and Cite
Kokla, M.; Guilbert, E. A Review of Geospatial Semantic Information Modeling and Elicitation Approaches. ISPRS Int. J. Geo-Inf. 2020, 9, 146. https://doi.org/10.3390/ijgi9030146
Kokla M, Guilbert E. A Review of Geospatial Semantic Information Modeling and Elicitation Approaches. ISPRS International Journal of Geo-Information. 2020; 9(3):146. https://doi.org/10.3390/ijgi9030146
Chicago/Turabian StyleKokla, Margarita, and Eric Guilbert. 2020. "A Review of Geospatial Semantic Information Modeling and Elicitation Approaches" ISPRS International Journal of Geo-Information 9, no. 3: 146. https://doi.org/10.3390/ijgi9030146
APA StyleKokla, M., & Guilbert, E. (2020). A Review of Geospatial Semantic Information Modeling and Elicitation Approaches. ISPRS International Journal of Geo-Information, 9(3), 146. https://doi.org/10.3390/ijgi9030146

