Next Article in Journal
A Simple Semantic-Based Data Storage Layout for Querying Point Clouds
Previous Article in Journal
RETRACTED: Spatiotemporal Analysis of Tourists and Residents in Shanghai Based on Location-Based Social Network’s Data from Weibo
 
 
Font Type:
Arial Georgia Verdana
Font Size:
Aa Aa Aa
Line Spacing:
Column Width:
Background:
Article

Determination of a Hazard Compensations Based on Land Administration Data

1
State Geodetic Administration, Gruška 20, 10000 Zagreb, Croatia
2
Faculty of Geodesy, University of Zagreb, 10000 Zagreb, Croatia
*
Author to whom correspondence should be addressed.
ISPRS Int. J. Geo-Inf. 2020, 9(2), 71; https://doi.org/10.3390/ijgi9020071
Submission received: 9 December 2019 / Revised: 3 January 2020 / Accepted: 19 January 2020 / Published: 21 January 2020

Abstract

During the summer period, fire hazards represent an especially real threat not only for vegetation and animals, but also for material resources and human lives. In the Republic of Croatia, the most affected areas are those in the coastal region, which are characterised by a very dry environment and strong winds that are conducive to the rapid spread of wildfire. Although the prevention of wildfire is an utmost imperative, many countries are still missing a good and reliable fire management system for both fire monitoring and prevention and post-disaster management. The aim of this paper is to show the utilisation of open source GIS, web-based technologies, and open data in the case of natural disasters, and to define the concept of advanced national system of compensation determination. Such a system could be utilised to identify land parcels for which compensations for damage and losses after fire devastation have to be determined and could be used by compensation agencies, insurance companies, or state administration. The island of Hvar, which has suffered from fire hazards, was used as a case study for a quick and relevant calculation of the compensation based on land administration data. Sentinel satellite images and official digital orthophoto maps (DOMs) of the affected area before and after the fire devastation were obtained and analysed together with the data on cadastral parcels and land owners. Research was conducted by using both sets of imagery data, showing that Sentinel satellite images are more than adequate for fulfilling the task of the determination of hazard compensation.

1. Introduction

The concept of disaster management represents a special area of management. It is an essential part of functioning civil institutions as risk and crisis management are an essential part of daily human life. Additionally, the importance of crisis management is based on the fact that many countries around the world have set up distinct government agencies (for example, the U.S. federal agency for crisis management/Federal Emergency Management Agency) [1], and some of them even have separate ministries (Russian Federation) [2], with the aim of emerging and integrating the national capacity for effective risk and crisis management.
A disaster can be defined in numerous ways, however, all of them are related to natural and human caused events that result in the loss of life, injury, or other health impacts, property damage, loss of livelihoods and services, social and economic disruption, or environmental damage.
Even though the prevention of disasters is an utmost imperative, many countries are still missing a good and reliable fire management system for fire monitoring, prevention, and post-disaster management. The post-fire environmental footprint is expected at varying scales in space and in time and demands the development of multi-scale monitoring approaches. Integration of the multi-resource information with a multi-scale model, characterised by scale-specific assessment tools and methods, has proven to be successful for the identification of micro-topographical processes affecting the post-fire area at various scales in space and in time [3]. The recent development of geodetic surveying sensors and methods including remote sensing, together with the development of information technologies and data distribution capabilities, allows for the improvement of official spatial data registers. These include the use of existing land administration infrastructure (LAI) [4] and their improvements [5], in order to enable the risk management of crisis situations (i.e., managing the risk from natural disasters such as earthquakes, wildfires, floods, droughts, and landslides). In the context of this research, the preparation phase of disaster management was approached with a GIS (geographic information system) based MCDA (multi-criteria decision analysis) (G-MCDA) vision [6].
Many nations lack a coherent national approach to land administration infrastructure. Instead, land information and processes are frequently disaggregated across states, provinces, cantons, counties, or municipalities. The growing body of land administration theory often assumes or prescribes the need for national systems [7]. Land administration systems often use spatial data infrastructures, which use data models to gather and store spatial information. The ISO approved land administration domain model (LADM) [8] provides such an underlying data model. Currently, developed pro-poor land administration tools are using this standard [9].
Some empirical studies support the notion that land administration infrastructure is a critical, public good infrastructure. The wider economic, social, and environmental benefits of effective land administration infrastructure are indisputable [10]. The issue of spatial information infrastructures is recognised as an increasingly important component for achieving sustainable development in both developed and developing countries. The land administration infrastructure is embedded in the cultural and judicial setting of the individual country/jurisdiction, and contains dynamic relations between humankind and the land [11].
Statistics prove that the number of disasters, especially weather-related, have increased during the past decades [12], which has led to high demands on participants in disaster management processes. To meet these requirements, the provision of geospatial data, as part of the information base, plays a key role [7]. The Geospatial Consortium, Infrastructure for Spatial Information in the European Community (INSPIRE) [13], or the Global Monitoring for Environment and Security (GMES) are increasingly facilitating the exchange of geographic information and services. Nevertheless, the emergency response sectors and/or other local organisations often maintain much of the spatial information only for themselves. Sometimes, it is unclear whether two emergency sectors possess the same information; maps and plans maintained by the police brigade might not be available for ambulances or the fire department. This tendency is very strong in the case of spatial information. The different sectors used to have individual information systems for the management of information that could not communicate with each other and, therefore, were unable to share information [14].
The public sector is one of the most data-intensive sectors. It holds huge amounts of data, known as public sector information (PSI). Open public data are PSI that can be readily and widely accessible and re-used, sometimes under non-restrictive conditions. Public sector information, sometimes known as government data, refers to all the information that public bodies produce, collect, or pay for. The examples are geographical information, statistical data, weather data, data from publicly funded research projects, and digitised books from libraries. In 2003, the European Commission set up a legal framework to allow for the re-use of public sector information through the PSI Directive [15]. This Directive is built around two pillars of the internal market: transparency and fair competition. It focuses on the economic aspects of the re-use of information by establishing a minimum set of rules governing the re-use, and the practical means of facilitating re-use, of existing information held by public sector bodies. The research presented in this paper also follows the paradigm of the open data and PSI initiative. The aim of the paper is to show the utilisation of open source GIS, web-based technologies, and open data in the case of natural disasters, and to define the concept of an advanced national system of compensation determination. These could be used to identify dangerous locations where wildfires repeatedly occur, together with other relevant data, to provide the possibility of the better monitoring and prediction of the wildfires. It could also be used for the identification of affected cadastral parcels and the calculation of compensation for the land owners. With the focus of this paper on the latter, it can be used by compensation agencies, private insurance companies, or the state. This was achieved by using the Sentinel-2 satellite images [16], digital orthophoto maps, cadastral data, and established DEMLAS platform [17] (resulting from the recently finalised scientific project “Development of Multipurpose Land Administration System” [18]).
Fire hazards, especially during the summer period, represent a real threat for both vegetation and animals as well as material goods and human lives. Wildfires in the Republic of Croatia in 2017 caused numerous devastations both on forests and agricultural land. They mostly occurred in Dalmatia including the island of Hvar, which is characterised by a very dry environment and strong winds that are conducive to the rapid spread of wildfire. Hvar has particular significance for this paper as it was also a test field for the previously mentioned DEMLAS project. A wildfire that broke out on August 21, 2017 on the island of Hvar and reached Cape Kabal, torched the bushes and also some cultivated land in that area. Although the affected area and the resulting damage were not extremely large, the mentioned location, according to the above-mentioned reasons, was selected as the test field for proving the concept for compensation determination.
The rest of this paper is organised as follows. Section 2 gives an overview of the test area geolocation indicators. Section 3 describes the methodology and Section 4 describes data gathering. Section 5 discusses the systems of compensation. Section 6 represents the results of data analysis. Section 7 presents the discussion and paper ends with our conclusions in Section 8.

2. Test Field

The test field chosen for this research, Cape Kabal on the island of Hvar, is located in the north-western part of the island with the geographic coordinates: 43°13′00″ N, 16°32′00″ E. According to cadastral unit partition, Kabal belongs to the cadastral municipality of Stari Grad. Given its geographic location and its affiliation to Mediterranean countries, the risk of wildfires in the Croatian coastal zone and on the islands is emphasised, especially in the summer months, which are characterised by extreme meteorological conditions (high temperature and very dry air, strong and specific wind, lightning strikes).
Wildfires that spread out in forests and agricultural areas for food production result in severe economic damage that is very difficult to recover from, high revitalisation costs, and other indirect and immediate losses. Wildfires in forests and agricultural land are characterised by the following facts [19]:
  • the vulnerability of agricultural crops (olive groves, vineyards, etc.) is especially emphasised during dry periods;
  • direct and indirect material damage, halts in production, need for soil recovery;
  • highly inaccessible terrain for firefighting equipment; and
  • once cultivated land, now no longer maintained, produces an environment with plenty of evergreen trees and shrubs that are very suitable for starting fires.
Approximately 75% of wildfires in the Republic of Croatia occur in Mediterranean forests. About 90% of the total fire devastated area refers to karstic areas, which are typical for a coastal zone.

3. Methodology

A paradigm of the advanced national system of compensation in the cases of natural disasters can be represented by a simple use case diagram (Figure 1). As shown, such a system should include three parties: (1) The land owner/user who requests compensation; (2) the paying agency or insurance company who provides the compensation means; and (3) the geoinformation expert who collects all the required data and produces the compensation report.
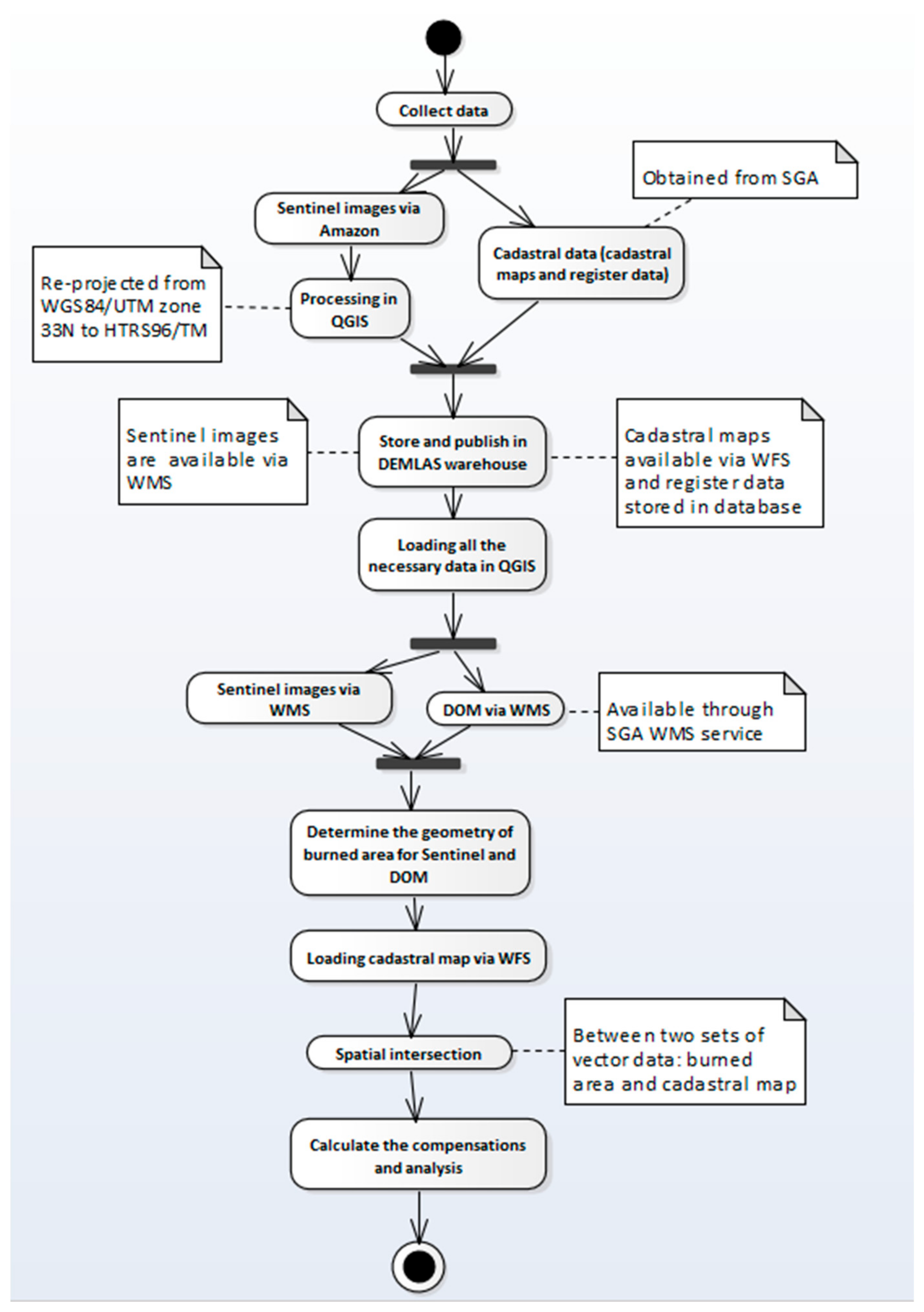
For data gathering and calculation of the compensation, we utilised the data infrastructure established during the DEMLAS project. DEMLAS represents a prototype of the Multipurpose Land Administration System in Croatia. DEMLAS data storage can be accessed by the web interface (Figure 2) that allows for searching, viewing, browsing, and downloading the available data [20]. It is also possible to upload new data, but only with an authorized account. Data storage was developed within the DEMLAS project as cyberinfrastructure for research in the field of land administration [21]. It is based on the open data concepts, which implies that the available data can be freely used, reused, and shared by anyone without restriction, although with the obligation of specifying the author’s name and further sharing of the data under equal conditions [20]. Another concept embedded into the DEMLAS data storage is the availability of data through web services. The Open Geospatial Consortium (OGC) has defined several Open Web Services for accessing geospatial data that we found useful in this project. Those are the two basic service sets: the Web Feature Services (WFS) and the Web Map Services (WMS). The WFS is concerned with direct access to data, while the WMS is concerned with transforming the data into a map (image) and providing it only in such forms. Within our research, we simulated the land administration system (LAS), providing users with all necessary data that is organised and available in a suitable form for procuring and further processing. That being said, our main focus was to exploit the available DEMLAS WMS and WFS services. All the new input data required for the calculation of compensations was prepared and stored in the DEMLAS storage accordingly. After storing and linking the data, it became possible to combine it with other existing spatial data (cadastral map, spatial planning maps, habitat maps, land cover, land use, etc.). The activity diagram shows the used methodology (Figure 2). Users can search for the required (meta)data through a DEMLAS web interface and the search result(s) can be downloaded locally to the computer as a file or loaded into their software of choice via a WMS or WFS service.
Great care has also been assigned for the metadata. Each dataset has been stored with additional information that facilitates the comprehension of DEMLAS storage data. It provides users with relevant information such as the data type, creator of the data, date when the data were created or submitted, WMS and WFS service information, etc.

4. Data Gathering

To be able to answer who has to be compensated and in what amount, we needed several data sets: cadastral data with cadastral parcels, data regarding land owners, and some data that would depict the fire devastated area. For the latter, we decided to use the State Geodetic Administration’s (SGA) most recent official digital orthophoto map (DOM) after we discovered, via the DEMLAS web interface, the information about its availability through the SGA WMS service. As it has been properly described by the metadata in DEMLAS storage, we found that it was convenient to use it as the cycle of aerial photogrammetric surveying commenced immediately in the period after the fire broke out, so the burned area is visible in the map. The official DOM from the previous surveying cycle was also available so that the two could be compared. As the official DOM is generally not applicable for this task due to the lengthy time gap between the surveying cycles, we also wanted to explore other options. The idea was to create a substitutional DOM from Sentinel-2 L1C satellite images (which are free of charge with full and open access to data), compare the results, and conclude which set of image data is more suitable and will give better results, keeping in mind the aspect of availability.
The Sentinel-2 satellite image showing the fire devastated area before the wildfire broke out on 21 August, 2017 on the island of Hvar was located on the Sentinel web site [22]. Figure 3 shows the Sentinel images and DOM for Cape Kabal before the fire. These images represent the initial set of images used for the analysis.
The Sentinel-2 satellite image showing the fire devastated area on 31 August, 2017 was also located on the Sentinel web site. Figure 4 shows the Sentinel images and DOM for Cape Kabal after the fire.
The Sentinel-2 mission is a land monitoring constellation of two satellites (Sentinel-2A and Sentinel-2B) that provide high resolution images. The mission provides global coverage of the Earth’s land surface every 10 days with one satellite (and five days with two satellites) and provides high-resolution images applicable for this use case. The satellite carries a multispectral imager with a swath of 290 km. The spatial resolution of Sentinel-2 is dependent on the particular spectral band [23]. The imager provides a versatile set of 13 spectral bands spanning from the visible and near infrared to the shortwave infrared, featuring four spectral bands (B2, B3, B4, and B8) at 10 m, six bands (B5, B6, B7, B8b, B11, and B12) at 20 m, and three bands (B1, B9, and B10) at a 60 m spatial resolution. In order to obtain the multispectral image of Cape Kabal, spectral bands of the Sentinel images were processed. Spectral bands suitable for the fire devastated areas and used for further data processing in this research were B2, B3, B4, B8, B11, and B12.
The digital orthophoto maps from 2016 and 2017 were published by the State Geodetic Administration via WMS. DOMs published by the SGA have a spatial resolution of 0.5 m with an absolute spatial accuracy of 1 m. It must be noted that the DOM published by the SGA is usually procured on a yearly basis [24].
The cadastral data, which includes cadastral maps and register data for the cadastral municipality of Stari Grad, were initially obtained from the State Geodetic Administration for the purposes of the DEMLAS project. Initially, cadastral maps were provided in a shapefile format and register data in textual files. Afterwards, both were stored in the DEMLAS database according to the DEMLAS specifications. Cadastral maps were made available via the DEMLAS storage services using WMS and WFS. For the purpose of analysis, which is further described in this paper, the WFS service of cadastral maps for the cadastral municipality of Stari Grad and register data stored in the database were used. WFS is free to use for everyone, but the register data stored in the DEMLAS database requires authorization due to the protection of personal data. It should also be noted that the registered land parcel areas in cadastre are in square meters rounded to an integer, therefore, the calculated areas for compensation should also have the same precision. A spatial reference system assigned with Sentinel images is WGS 84/UTM zone 33N. As the DOM and cadastral map spatial reference system is different (HTRS96/TM), to be able to combine (overlay) all datasets, the Sentinel images had to be re-projected.
Further analysis of the collected data was performed in the GIS environment (Quantum GIS). By using the appropriate spatial functionalities, we managed to determine the burned area of each land use type segment of the cadastral parcel, which was the main input data for the compensation calculation. This was done by using both official DOM and Sentinel images. The burned area data from both sources were compared and the results are presented in the following sections. Calculations of the compensations were conducted according to the methodology for damage assessment in the case of natural disasters [25] and prices specified in the rulebook on the methodology for determining the market price for the sale of agricultural land [26]. The market price for the sale of state-owned agricultural land is the value that establishes the starting price with the convenience factors and the regulated factor of the state-owned agricultural land. The purpose of damage assessment is to determine the type and magnitude of damage in local government units on the assets and other goods, by time and causes, and by the owners and users of goods as well as the suffering and loss of the population.

5. Systems of Compensations

The systems of damage compensation rely on the support of the state, local government, or commercial products of insurance companies. In all cases, the role of land registers is of the most significance as it is necessary to verify the true owners or proprietors of damaged properties. The most common form of insurance against the damage of agricultural crops is monetary compensation paid by insurers or, in case of large scale natural disasters, by the state or local government. The model of compensation by the state or local government can be monetary, but also in the raw material for crops. In some countries (e.g., the Republic of Austria), according to their constitution, losses resulting from natural hazards do not fall under national jurisdiction. Thus, any responsibility for potential aids to repair damage to assets of individuals, companies, and legal entities resulting from natural hazards is generally assigned to the regional level [27].
The system of real property insurance for various damage is less developed than other systems of insurance such as the system of insurance for motor vehicles (compulsory insurance) or life insurance. As far as real properties are concerned, in most cases, houses and flats are insured although, in some cases, farmers also want to insure their crops against potential damage caused by natural disasters by paying agricultural and crop insurance to be eligible for damage compensation.
In the Republic of Croatia, a natural disaster can be classified as an earthquake, storm, wind, fire, flood, drought, hail, frost, snowdrift, avalanche, ice on watercourse, landslide, epidemic, plant disease, soil pollution, water pollution, air pollution, and other disasters [28].
According to the methodology for damage assessment in the case of natural disasters, damage can be determined for the following categories: buildings, equipment, land, long-term crops, forests, livestock, working assets, and other assets and goods. The damage is expressed as the monetary value necessary to bring the damaged or destroyed property into a state that preceded a natural disaster, or as a value needed to obtain such goods in quantity and quality, which existed prior to the natural disaster. Damage assessment is conducted for settlements, municipalities, cities, counties, or the whole territory of the Republic of Croatia. The smallest assessment unit for natural persons is the household and for non-natural persons, the full non-natural person. For buildings, the smallest damage assessment unit is one structural unit (e.g., building) regardless of the number of flats, owners, users, and households. Costs related to the damage assessment in the case of natural disasters are associated with the territorial unit in which they appeared. Compensation values for devastated land is calculated by determining the damage category and affected area in hectares and multiplying it with the corresponding prices.
The final report on natural disaster (used to obtain compensation) has the following content: type and description of the natural disaster; the names of settlements and cities/municipalities affected by the disaster (basic characteristics of disaster, size of affected area); data on influence on public life and economy; data on human casualties (died, injured, ill, evacuated); property insurance data (data from insurance companies); costs of eliminating direct consequences of natural disaster; damage assessment due to natural disaster; data on received aid from the country and abroad; evaluation of self-help in eliminating the consequences; organisation of mitigation and removal of disaster consequences; data on the productivity of damaged agricultural crops and long-term crops; and the budget of the city/municipality and county in the previous year.
The first issue facing people with damaged or destroyed properties during wildfires is the unreliable ownership documentation, non-registered buildings, and non-registered actual land use in official registers. This is not a general, but more sporadic situation that has to be taken into consideration. The other issue is the time needed to obtain compensation after the damage is determined. The reason for this very often lies in local land administration institutions lacking the capacity to promptly process and make decisions regarding compensation. Increasing the capacity of land institutions responsible for damage determination in high-risk disaster areas would bring improvements, however, in countries such as Croatia, the lack of financial resources is often an obstacle. The examination of destroyed areas, locating, and measuring as well as ownership verification is very demanding and a time-consuming task. Therefore, a well-designed system of compensation based on official land register data could significantly accelerate the decision-making process for the compensation claims of beneficiaries by determining the scale of the disaster, recognising and establishing the rights, and calculating the level of compensation.

6. Analysis and Results

After establishing the methodology and preparing all the necessary data to determine the fire compensations in our case study, the further analysis was straightforward. Georeferenced Sentinel images and DOM were loaded into QGIS via the WMS service to determine the geometry of the burned area of Cape Kabal. We decided to manually read the coordinates of the burned polygon vertices as we found that the desired methodology for the determination of the burned area boundary was actually the choice of a geoinformation expert who is collecting data. Furthermore, one of the reasons for the manual read of the coordinates lies in the fact that the burned area was relatively small and a potential error in automatic interpretation could have a negative impact on the conclusions derived from the calculation results. After determining the burned area, the cadastral map was loaded into QGIS via the WFS service so it could be used for geometry data analysis. Using the spatial intersection between two sets of vector data, the burned area and cadastral map, the new set of data was produced. The resulting data of spatial intersection were cadastral parcels affected by wildfire, which were further used to calculate the compensation according to the methodology for damage assessment in the case of natural disasters. The determination of the burned area, spatial intersection with the cadastral map, and resulting new set of data for both the Sentinel image and DOM are shown in Figure 5.
The affected cadastral parcels were later grouped by land use types using the Group Stats plugin available in QGIS and their areas were calculated using the QGIS geometry data tools. Aggregated results per land use types are shown in Table 1.
Four types of land were affected by the fire and those were arable land, orchards, olive groves, and vineyards. Using two different sources of data (Sentinel images and DOM), similar results were obtained. The most affected areas were orchards and least affected was arable land. To be able to calculate the compensations for the burned area, additional parameters were required:
  • unit price [HRK/ha], and
  • damage (0.0 ≤ D ≤ 1.0).
The unit price is specified in the rulebook on the methodology for determining the market price for the sale of agricultural land, which varies in terms of counties, cadastral municipalities, and cadastral land use types. For the cadastral municipality of Stari Grad and the land use types discovered in the burned area, the unit price is 14,586.00 HRK/ha. Parameter damage (D) refers to the value determined by the expert commission during the inspection of the devastated area and can take a value in a range of 0.0–1.0. Since the exact value was not available for our case study scenario. we estimated the fire devastation level as the highest and used the maximum value of 1.0. According to all specified parameters, the compensation for particular cadastral parcels per land use types were calculated. Aggregated results with the compensation values per land use types are shown in Table 2.
Table 2 also shows the differences in the compensation values regarding the source of burned area geometry data (Sentinel satellite images or DOM). Column A represents four land use types for which the same compensation price was determined, and it amounted to 14,586 HRK/ha, as stated in column B. Column C represents the total area of burned cadastral parcels per land use type derived from the Sentinel images and C’ represents the same, but from the DOM. Damage parameter D, stated in column D, was appointed by the maximum value for the devastation caused by wildfire. Columns E and E’ represent the compensation values calculated from two different sources of data. Since the values for columns B and D were the same for all land use types in this study, the values of compensations E and E’ depend only on the calculated area of the burned area, so the quality and reliability of the data source is very important. Areas derived from the DOM data were slightly higher than the data derived from the Sentinel images so the compensations were also higher. Since the areas of parcels in cadastre were registered in square meters rounded to an integer, the determined areas were also calculated with a precision in square meters.
A total of 24 land users were identified in the areas affected by the fire and for each user, the total affected area of each land use type was determined and compensation per land use type was calculated. This data represent the core data for the compensation reports later used for payments. Aggregated data per users are partially shown in Table 3.
Since the DOM is produced once per year for half of the state territory for the purpose of incentives in agriculture, its frequency of production is too low and inadequate for the determination of compensations. Therefore, in this paper, we tried to substitute the DOM with Sentinel satellite images, which are very intensively updated. There was no significant difference in the costs of determining the compensations because both the DOM and Sentinel images are free of charge while the cost of personnel and technology for both methods is the same.

7. Discussion

This research has raised certain questions that need to be discussed before conducting further investigations on this topic. First are the cost-benefit and risk concerns involved with a system of compensation determination based on land administration infrastructure data. Such a system could be operational only where the national land administration system is reliable and all of its components are coherent and well linked. Currently, in the Republic of Croatia, this process is done manually, which is time consuming. Automatisation of the process would significantly shorten the time needed for the owner to be compensated, which is the most welcomed benefit of such an approach. The risks involved with it are mostly related to the accuracy of the results. Even though the results were proven to be generally acceptable, there are sporadic examples of falsely determined compensations, mostly caused by an incorrect interpretation of the Sentinel or DOM image of the burned area. Even if the land administration infrastructure data become more reliable, this will always remain a loose chain in the process. Our research showed that both sets of data provided similar results, with a difference in the determination of the area of 10% (Table 4). The resulting difference was caused by the reduced quality of satellite data as their resolution and accuracy were lower than the airborne data. However, in some situations, a lower resolution does not affect or only has a small impact on the results. In our case, most vineyards were located in the middle of the burned polygon (far inside the burned area). As we obtained only the burned area polygon ring, which was then intersected with the cadastral map data (cadastral parcels) from the Sentinel and DOM images, the results for the burned vineyards area were almost the same with the Sentinel and DOM determined polygon ring. Therefore, in some situations and applications, the resolution is not significant, so satellite data can be used. The more frequent availability of satellite data ensures a faster response to the consequences of the hazard, which is the main benefit of the approach with Sentinel images.
For smaller areas affected by wildfire or higher accuracy demands, drone aero-photogrammetric measurements could be taken into consideration to provide more precise input data, although this kind of approach would exclude the possibility of having a fully automated system of compensation in the future.
Additionally, another possible source of land use type data instead of the cadastre should be considered. ARKOD is a national system for the identification of agricultural parcels (i.e., register of the agricultural land use in the Republic of Croatia). In some areas, it provides more reliable data on land use types and land users. This fact is caused by farmers who regularly report changes within the process of the annual application for agricultural subsidies, which requires up-to-date data. Therefore, in areas where people apply for subsidies to a greater extent, ARKOD could be used as a substitute or supplement for cadastral data. Our research, which was based exclusively on cadastral land use data, gave us results (Figure 6) that are possibly less accurate than if they were supplemented by ARKOD data.
If a country has a reliable system of mass valuation in place, it could be utilised for such a use case scenario as presented in this paper. The Republic of Croatia is still lacking an adequate system of mass valuation, therefore, in our research, we used the rulebook on the methodology for determining the market price for the sale of agricultural land as a source of the initial land value data. A more suitable technologically advanced system of mass valuation that could consider all relevant dynamic parameters for the determination of the land values would be more beneficial to utilise for the system of compensation than any static rulebook. In further research, the proposed prototype should also be tested according to Edition II of LADM [29], which is currently under preparation, and it is expected that a new LADM package will include valuation data.

8. Conclusions

Fire devastations such are wildfires are a worldwide issue. In the Republic of Croatia, it is continuously occurring in karstic areas of coastal zone during the summer periods. Several reasons are contributing to this fact. Remote areas that are not suitable for tourism and at the same time not profitable anymore for agriculture or livestock farming because of rocky terrain, are in most cases abandoned or neglected. As a result, wide areas overgrown with vegetation such as shrubs and evergreen trees, which are very suitable as fuel for the wildfires during the dry periods, are constantly increasing. Another issue is human irresponsibility with regard to following the rules of how one should behave in such an environment. After the wildfire is extinguished, the community is faced with yet another situation that lacks the capacity of public authorities to promptly deal with the situation and make decisions about compensation determination.
This paper shows one way of dealing with this issue. Available GIS and web technologies provide us with plenty of possibilities for being more efficient. Our case study scenario confirmed that the calculation of compensations can be done in a fast and transparent manner with public sector data that can be obtained for free, or where the state already owns it as an integral part of a national land administration infrastructure.
Land administration infrastructure (LAI) has already been demonstrated to be an adequate source of data for many tasks. However, it should be better organised, its components coherent, and well connected. In recent years, much effort has been commenced through scientific activities, but also through practical implementations to bring LAI to this higher functioning level. This is still an ongoing process and once it comes to its end, it will open new possibilities for building a comprehensive and fully functional system of compensation determination as a true support for post-disaster management. Further research should also be conducted regarding the most transparent and efficient methodology to use the LAI data. This paper shows one way of using the LAI data for the calculation of the compensation after a fire hazard, but thorough research on the process of determining calculations would be a great start for the further process of optimisation and possibly automation, with a goal of developing an advanced system that could be used for wider territorial areas.
The research presented in this paper confirms that the described use case can be implemented in the Republic of Croatia, but that it is also feasible for any other country with a functional land administration infrastructure.

Author Contributions

Conceptualisation, Nikola Vučić and Miodrag Roić; Data curation, Mario Mađer, Doris Pivac, and Josip Križanović; Formal analysis, Doris Pivac and Josip Križanović; Investigation, Nikola Vučić and Mario Mađer; Methodology, Nikola Vučić, Mario Mađer, and Miodrag Roić; Project administration, Nikola Vučić; Resources, Miodrag Roić; Supervision, Miodrag Roić; Writing—original draft, Nikola Vučić and Mario Mađer; Writing—review & editing, Nikola Vučić and Mario Mađer. All authors have read and agreed to the published version of the manuscript.

Funding

This research was partially funded by Croatian Science Foundation under project HRZZ-IP-11-2013-7714 (DEMLAS).

Acknowledgments

This work was partially supported by the Croatian Science Foundation under project HRZZ-IP-11-2013-7714.

Conflicts of Interest

The authors declare no conflict of interest.

References

  1. Federal Emergency Management Agency|USAGov. Available online: https://www.usa.gov/federal-agencies/federal-emergency-management-agency (accessed on 3 May 2019).
  2. EMERCOM of Russia. Available online: http://en.mchs.ru/ (accessed on 3 May 2019).
  3. Brook, A.; Polinova, M.; Kopel, D.; Malkinson, D.; Wittenberg, L.; Roberts, D.; Shtober-Zisu, N. Remote sensing techniques to assess post-fire effects at the hillslope and sub-basin scales via multi-scale model. In Proceedings of the International Archives of the Photogrammetry, Remote Sensing and Spatial Information Sciences, Hannover, Germany, 6–9 June 2017; pp. 135–141. [Google Scholar]
  4. Bennett, R.; Tambuwala, N.; Rajabifard, A.; Wallace, J.; Williamson, I. On recognizing land administration as critical, public good infrastructure. Land Use Policy 2013, 30, 84–93. [Google Scholar] [CrossRef]
  5. Unger, E.-M.; Zevenbergen, J.; Bennett, R.; Lemmen, C. Application of LADM for disaster prone areas and communities. Land Use Policy 2019, 80, 118–126. [Google Scholar] [CrossRef]
  6. Yalcin, M.; Kilić, F.; Erdogan, S. Determination of susceptible areas for flooding with geographic information system based multi criteria decision analysis method: Example of Istanbul European Site. In Proceedings of the Geo-Information for Disaster Management—Best Practices, Enschede, The Netherlands, 13–14 December 2012; p. 125. [Google Scholar]
  7. Bennett, R.; Rajabifard, A.; Williamson, I.; Wallace, J. On the need for national land administration infrastructures. Land Use Policy 2012, 29, 208–219. [Google Scholar] [CrossRef]
  8. Lemmen, C.; van Oosterom, P.; Bennett, R. The Land Administration Domain Model. Land Use Policy 2015, 49, 535–545. [Google Scholar] [CrossRef]
  9. Unger, E.-M.; Zevenbergen, J.; Bennett, R. On the need for pro-poor land administration in disaster risk management. Surv. Rev. 2017, 49, 437–448. [Google Scholar] [CrossRef]
  10. Enemark, S. Land administration infrastructures for sustainable development. Prop. Manag. 2001, 19, 366–383. [Google Scholar] [CrossRef][Green Version]
  11. Fleischhauer, S.; Behr, F.-J.; Rawiel, P. Concept and implementation of an architecture for the immediate provision of geodata in disaster management. ISPRS Int. Arch. Photogramm. Remote Sens. Spat. Inf. Sci. 2017, 42, 73–78. [Google Scholar] [CrossRef]
  12. Bakšić, N.; Vučetić, M.; Španjol, Ž. Potencijalna opasnost od požara otvorenog prostora u Republici Hrvatskoj (eng. A potential risk of fire on open space in the Republic of Croatia). Vatrog. i Upravlj. požarima 2015, 5, 30–40. [Google Scholar]
  13. European Parliament. Establishing an Infrastructure for Spatial Information in the European Community (INSPIRE); European Parliament: Bruxelles, Belgium, 2014; Available online: http://inspire.ec.europa.eu/events/conferences/inspire_2014/page/overview (accessed on 5 May 2019).
  14. Zlatanova, S.; Ghawana, T.; Kaur, A.; Neuvel, J.M.M. Integrated flood disaster management and spatial information: Case studies of Netherlands and India. ISPRS Int. Arch. Photogramm. Remote Sens. Spat. Inf. Sci. 2014, 40, 147–154. [Google Scholar] [CrossRef]
  15. European Parliament. The Directive on the Re-Use of Public Sector Information; European Parliament: Bruxelles, Belgium, 2013; Available online: https://eur-lex.europa.eu/LexUriServ/LexUriServ.do?uri=OJ:L:2013:175:0001:0008:EN:PDF (accessed on 5 May 2019).
  16. Homepage|Copernicus. Available online: https://www.copernicus.eu/en (accessed on 3 May 2019).
  17. DEMLAS Platform. Available online: https://demlas.geof.unizg.hr/warehouse/portal/#c=16.7583:43.143699999999995:10 (accessed on 3 May 2019).
  18. Roić, M.; Vranić, S.; Kliment, T.; Stančić, B.; Tomić, H. Development of Multipurpose Land Administration Warehouse. In Proceedings of the FIG Working Week 2017: “Surveying the World”, Helsinki, Finland, 29 May–2 June 2017; International Federation of Surveyors, FIG: Helsinki, Finland, 2017; p. 12. [Google Scholar]
  19. Državna uprava za zaštitu i spašavanje. Available online: https://duzs.hr/ (accessed on 8 December 2018).
  20. Divjak, D.; Tutić, D.; Roić, M. Open science in the project Development of multipurpose land administration system—DEMLAS. In Proceedings of the Spatial Registers for Tomorrow, Opatija, Croatia, 19–22 October 2017; pp. 78–83. [Google Scholar]
  21. Roić, M. Land Administration Data to Support Development and Research. In Proceedings of the FIG Working Week 2019 Geospatial Information for a Smarter Life and Environmental Resilience, Hanoi, Vietnam, 22–26 April 2019; International Federation of Surveyors: Hanoi, Vietnam, 2019; p. 10. [Google Scholar]
  22. Sentinel on AWS. Available online: https://registry.opendata.aws/sentinel-2/ (accessed on 1 February 2018).
  23. ESA SENTINEL-2 User Handbook; European Space Agency: Paris, France; Available online: https://sentinel.esa.int/web/sentinel/user-guides/sentinel-2-msi (accessed on 10 February 2018).
  24. State Geodetic Administration. Specifikacije Proizvoda za Izradu Digitalnih Ortofotokarata za Mjerila 1:1000 (DOF1), 1:2000 (DOF2) i 1:5000 (DOF5) (eng. Specification for Production of Digital Orthophoto Maps in Scales 1:1000 (DOM1), 1:2000 (DOM2) and 1:5000 (DOM5)); State Geodetic Administration: Zagreb, Croatia, 2014. [Google Scholar]
  25. Croatian Government. Metodologija za Procjenu štete od Elementarnih Nepogoda (eng. Methodology for Damage Assessment in Case of Natural Disasters); Croatian Government: Zagreb, Croatia, 1998.
  26. Ministry of Agriculture. Pravilnik o Metodologiji Utvrđivanja Tržišne Cijene za Prodaju Poljoprivrednog Zemljišta u Vlasništvu Republike Hrvatske Izravnom Pogodbom (eng. Rulebook on the Methodology for Determining the Market Price for the Sale of Agricultural Land Owned by the Republic Croatia; Ministry of Agriculture: Zagreb, Croatia, 2013.
  27. Holub, M.; Fuchs, S. Mitigating mountain hazards in Austria—Legislation, risk transfer, and awareness building. Nat. Hazards Earth Syst. Sci. 2009, 9, 523–537. [Google Scholar] [CrossRef]
  28. Croatian Parliament. Zakon o Ublažavanju i Uklanjanju Posljedica Prirodnih Nepogoda (eng. Law on Reduction and the Elimination Effects of Natural Disasters); Croatian Parliament: Zagreb, Croatia, 2019.
  29. Lemmen, C.; van Oosterom, P.; Kalantari, M. Towards a New Working Item Proposal for Edition II of LADM. In Proceedings of the 7th International FIG Workshop on the Land Administration Domain Model, Zagreb, Croatia, 12–13 April 2018; p. 24. [Google Scholar]
Figure 1. Paradigm of the system of compensations.
Figure 1. Paradigm of the system of compensations.
Ijgi 09 00071 g001
Figure 2. Methodology of hazard compensations.
Figure 2. Methodology of hazard compensations.
Ijgi 09 00071 g002
Figure 3. Case study area of Cape Kabal (source: Amazon S3 and SGA Geoportal): (a) Sentinel image from 1 August 2017; (b) Digital orthophoto image from 2016.
Figure 3. Case study area of Cape Kabal (source: Amazon S3 and SGA Geoportal): (a) Sentinel image from 1 August 2017; (b) Digital orthophoto image from 2016.
Ijgi 09 00071 g003
Figure 4. Case study area of Cape Kabal (source: Amazon S3 and SGA Geoportal): (a) Sentinel image from 31 August 2017; (b) Digital orthophoto image from 2017.
Figure 4. Case study area of Cape Kabal (source: Amazon S3 and SGA Geoportal): (a) Sentinel image from 31 August 2017; (b) Digital orthophoto image from 2017.
Ijgi 09 00071 g004
Figure 5. Resulting intersection of the burned area and cadastral parcels. Image showing the resulting intersection obtained from the Sentinel satellite images and from a digital orthophoto map (DOM).
Figure 5. Resulting intersection of the burned area and cadastral parcels. Image showing the resulting intersection obtained from the Sentinel satellite images and from a digital orthophoto map (DOM).
Ijgi 09 00071 g005
Figure 6. Burned area by land use. Results obtained using the Sentinel satellite images and digital orthophoto map.
Figure 6. Burned area by land use. Results obtained using the Sentinel satellite images and digital orthophoto map.
Ijgi 09 00071 g006
Table 1. Burned area by land use type.
Table 1. Burned area by land use type.
Burned Area by Land Use TypeArea [ha]
Sentinel
Percentage of Burned
Land Use in
Total Area—Sentinel
Area [ha]
DOM 2017
Percentage of Burned
Land Use in
Total Area—DOM 2017
arable land5.119.28%6.8111.00%
orchards19.5535.53%20.9933.91%
olive groves17.0531.00%19.1130.88%
vineyards13.3124.19%14.9824.21%
TOTAL55.02100.00%61.89100.00%
Table 2. Compensation by land use type according to the rulebook on the methodology for determining the market price for the sale of agricultural land owned [26].
Table 2. Compensation by land use type according to the rulebook on the methodology for determining the market price for the sale of agricultural land owned [26].
Land Use TypeUnit Price [HRK/ha]Area [ha] SentinelArea [ha] DOM 2017Damage
0 ≤ D ≤ 1.0
Compensation [HRK]Compensation [HRK]Differences [HRK]
ABCC’DE = B∙C∙DE’ = B∙C’∙DF
arable land14,5865.116.811.074,534.4699,330.6624,796.20
orchards14,58619.5520.991.0285,156.30306,160.1421,003.84
olive groves14,58617.0519.111.0248,691.30278,738.4630,047.16
vineyards14,58613.3114.981.0194,139.66218,498.2824,358.62
TOTAL 55.0261.89 802,521.72902,727.54100,205.82
Table 3. Compensation by land users according to the rulebook on the methodology for determining the market price for the sale of agricultural land owned [26].
Table 3. Compensation by land users according to the rulebook on the methodology for determining the market price for the sale of agricultural land owned [26].
Land User IDUnit Price [HRK/ha]Area [ha] SentinelArea [ha] DOM 2017Damage
0 ≤ D ≤ 1.0
Compensation [HRK]
Sentinel
Compensation [HRK]
DOM 2017
Differences [HRK]
ABCC’DE = B∙C∙DE’ = B∙C’∙DF
114,58623.6425.201.0344,813.04367,567.2022,754.16
214,58618.0620.891.0263,423.16304,701.5441,278.38
2414,5860.050.141.0729.302042.041312.74
TOTAL 55.0261.89 802,521.72902,727.54100,205.82
Table 4. Totals of the burned area.
Table 4. Totals of the burned area.
SentinelDOM 2017Difference
Number of (partially) burned cadastral parcels61610
Burned area [ha]55.0261.896.87

Share and Cite

MDPI and ACS Style

Vučić, N.; Mađer, M.; Pivac, D.; Roić, M.; Križanović, J. Determination of a Hazard Compensations Based on Land Administration Data. ISPRS Int. J. Geo-Inf. 2020, 9, 71. https://doi.org/10.3390/ijgi9020071

AMA Style

Vučić N, Mađer M, Pivac D, Roić M, Križanović J. Determination of a Hazard Compensations Based on Land Administration Data. ISPRS International Journal of Geo-Information. 2020; 9(2):71. https://doi.org/10.3390/ijgi9020071

Chicago/Turabian Style

Vučić, Nikola, Mario Mađer, Doris Pivac, Miodrag Roić, and Josip Križanović. 2020. "Determination of a Hazard Compensations Based on Land Administration Data" ISPRS International Journal of Geo-Information 9, no. 2: 71. https://doi.org/10.3390/ijgi9020071

APA Style

Vučić, N., Mađer, M., Pivac, D., Roić, M., & Križanović, J. (2020). Determination of a Hazard Compensations Based on Land Administration Data. ISPRS International Journal of Geo-Information, 9(2), 71. https://doi.org/10.3390/ijgi9020071

Note that from the first issue of 2016, this journal uses article numbers instead of page numbers. See further details here.

Article Metrics

Back to TopTop