Base Point Split Algorithm for Generating Polygon Skeleton Lines on the Example of Lakes
Abstract
1. Introduction
- Chordal axis transform [4];
2. Methods and Materials
2.1. The First Research Task—Characterization of the Bpsplit Algorithm
2.1.1. Method of Selecting TIN Edges which Touch Two Different Boundary Segments in the BPSplit Algorithm
2.1.2. Generation of a Skeleton Based on Segments of a Complex Polygon, Base Points and Midpoints of the Selected TIN Edges
2.1.3. A Comparison of BPSplit and Splitarea Algorithms
2.1.4. Skeleton Adjustment with the BPSplit Algorithm
2.1.5. Summary of the BPSplit Algorithm
2.2. Methodology Associated with the Second Research Task—Polygons with Holes
- To automate the process, each hole boundary (island boundary) can be assigned an ID corresponding to the nearest segment of the external polygon boundary (based on hole centroids). TIN edges between holes and the external boundary lines will be disregarded in the process of selecting TIN edges. The edges of the modified polygon will be located between holes, on the polygon’s centerline (Figure 13a).
- The ID of a selected segment of the external polygon boundary can be assigned to the boundary lines of the selected holes (islands). TIN edges between the selected holes are not considered. TIN edges between the selected holes and the selected segments of the external boundary are not considered either (Figure 13c).
3. Validation of the Algorithm on Large Data Sets
3.1. The Application of the BPSplit Algorithm to Different Sets of Base Points in a Selected Object
- A set of base points representing river inflows and outflows in lakes was created.
- The set of base points was used to divide the boundaries of complex polygons.
- TIN edges were generated inside complex polygons based on polygon vertices and base points.
- TIN edges that touch different segments of complex polygon boundaries, but do not touch base points, were selected.
- The midpoints of the selected TIN edges were generated.
- Complex polygons were divided into segments.
- Skeleton edges were generated between the midpoints of the selected TIN edges, and between the midpoints of TIN edges and base points.
3.1.1. Generation of a Skeleton of a Hydrographic Network Based on Lakes and One River
3.1.2. Generation of a Skeleton of a Hydrographic Network Based on Lakes, One River and Three Streams
3.1.3. Generation of a Skeleton for Navigation in the Largest Lake with a Diverse Shore Line
3.2. The Results Generated by the BPSplit Algorithm on a Lake with Numerous Islands
3.3. Modification of a Skeleton Representing a Polygon with Many Holes—Validation of the Solution Proposed in the Second Research Task
3.3.1. Modification of the Base Skeleton to Generate a Skeleton between Islands in the Center of the Lake by Assigning the ID of the Nearest Segment of the Polygon Boundary to Island Boundaries
3.3.2. Modification of the Lake Skeleton to Obtain a Skeleton that Is Not Located between Islands When Island Boundaries Are Assigned an Identical ID
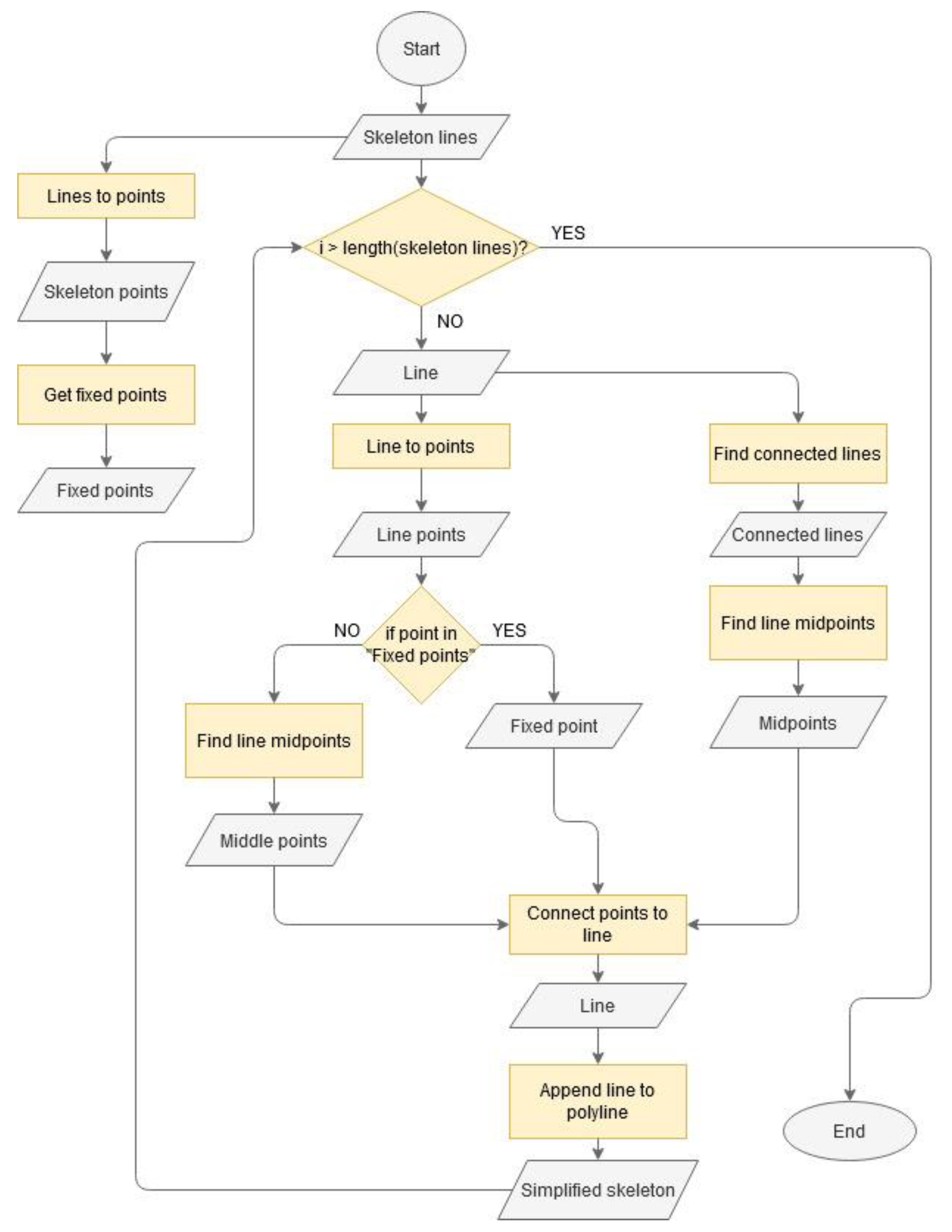
3.3.3. Skeleton Generalization (Smoothing)—Validation of the Third Research Task
4. Conclusions
Author Contributions
Funding
Acknowledgments
Conflicts of Interest
References
- Lee, D.T. Medial Axis Transformation of a Planar Shape. IEEE Trans. Pattern Anal. Mach. Intell. 1982, 4, 363–369. [Google Scholar] [CrossRef] [PubMed]
- Chin, F.; Snoeyink, J.; Wang, C.A. Finding the Medial Axis of a Simple Polygon in Linear Time. In International Symposium on Algorithms and Computation; Springer: Berlin/Heidelberg, Germany, 1995. [Google Scholar]
- Karimipour, F.; Ghandehari, M.; LeDoux, H. Watershed delineation from the medial axis of river networks. Comput. Geosci. 2013, 59, 132–147. [Google Scholar] [CrossRef]
- Prasad, L. Morphological Analysis of Shapes. CNLS Newsl. 1997, 139, 1–18. Available online: http://citeseerx.ist.psu.edu/viewdoc/summary?doi=10.1.1.57.3204 (accessed on 12 November 2020).
- Eppstein, D.; Erickson, J. Raising Roofs, Crashing Cycles, and Playing Pool: Applications of a Data Structure for Finding Pairwise Interactions. Discret. Comput. Geom. 1999, 22, 569–592. [Google Scholar] [CrossRef]
- Gold, C. Spatial modeling: Voronoi diagrams. In International Encyclopedia of Geography: People, the Earth, Environment and Technology; Richardson, D., Castree, N., Goodchild, M.F., Kobayashi, A., Liu, W., Marston, R.A., Eds.; Wiley: Hoboken, NJ, USA, 2017. [Google Scholar]
- Li, C.; Yin, Y.; Wu, P.; Wu, W. Pattern recognition and correction method for skeleton lines at small patch boundaries. Trans. GIS 2020. [Google Scholar] [CrossRef]
- Li, C.; Dai, Z.; Yin, Y.; Wu, P. A method for the extraction of partition lines from long and narrow patches that account for structural features. Trans. GIS 2019, 23, 349–364. [Google Scholar] [CrossRef]
- Ai, T.; Ke, S.; Yang, M.; Li, J. Envelope generation and simplification of polylines using Delaunay triangulation. Int. J. Geogr. Inf. Sci. 2016, 31, 297–319. [Google Scholar] [CrossRef]
- Meijers, M.; Savino, S.; Van Oosterom, P. SPLITAREA: An algorithm for weighted splitting of faces in the context of a planar partition. Int. J. Geogr. Inf. Sci. 2016, 30, 1522–1551. [Google Scholar] [CrossRef]
- Meijers, M. Variable-Scale Geo-Information; Nederlandse Commissie voor Geodesie, Netherlands Geodetic Commission: Delft, The Netherland, 2011; p. 236. [Google Scholar]
- Aigner, W.; Aurenhammer, F.; Jüttler, B. On triangulation axes of polygons. Inf. Process. Lett. 2015, 115, 45–51. [Google Scholar] [CrossRef]
- Wang, Z.; Yan, H. An algorithm for extracting main skeleton lines of polygons based on main extension directions. In Proceedings of the 2011 International Conference on Electronics, Communications and Control (ICECC), Ningbo, China, 9–11 September 2011; pp. 125–127. [Google Scholar] [CrossRef]
- Lewandowicz, E.; Flisek, P. A Method for Generating the Centerline of an Elongated Polygon on the Example of a Watercourse. ISPRS Int. J. Geo-Inf. 2020, 9, 304. [Google Scholar] [CrossRef]
- Li, C.; Yin, Y.; Wu, P.; Liu, X.; Guo, P. Improved Jitter Elimination and Topology Correction Method for the Split Line of Narrow and Long Patches. ISPRS Int. J. Geo-Inf. 2018, 7, 402. [Google Scholar] [CrossRef]
- Wang, T. Extraction of optimal skeleton of polygon based on hierarchical analysis. Int. Arch. Photogramm. Remote Sens. Spat. Inf. Sci. 2009, 28, 272–276. [Google Scholar]
- Giesen, J.; Miklos, B.; Pauly, M. Medial axis approximation of planar shapes from union of balls: A simpler and more robust algorithm. In Proceedings of the Canadian Conference Computational Geometry, Ottawa, ON, Ontario, 20–22 August 2007; pp. 105–108. [Google Scholar]
- Giesen, J.; Miklos, B.; Pauly, M.; Wormser, C. The scale axis transform. In Proceedings of the 25th Annual Symposium on Computational Geometry, Aarhus, Denmark, 8–10 June 2009; pp. 106–115. [Google Scholar] [CrossRef]
- Haunert, J.H.; Sester, M. Using the straight skeleton for generalization in a multiple representation environment. In Proceedings of the ICA Workshop on Generalization and Multiple Representation, Leicester, UK, 20–21 August 2004. [Google Scholar]
- Szombara, S. Comparison of methods used in cartography for the skeletonisation of areal objects. Geoinf. Pol. 2015, 14, 85–94. [Google Scholar]
- ESRI 2020, ArcGIS. Available online: https://www.esri.pl/ (accessed on 12 November 2020).
- ESRI. Tool: Creates Centerlines from Polygon Features. 2020. Available online: https://pro.arcgis.com/en/pro-app/tool-reference/topographic-production/polygon-to-centerline.htm (accessed on 12 November 2020).
- Douglas, D.H.; Peucker, T.K. Algorithms for the reduction of the number of points required to represent a digitized line or its caricature. Cartogr. Int. J. Geogr. Inf. Geovis. 1973, 10, 112–122. [Google Scholar] [CrossRef]
- Li, Z.L.; Openshaw, S. Algorithms for automated line generalization based on a natural principle of objective generalization. Int. J. Geogr. Inf. Syst. 1992, 6, 373–389. [Google Scholar] [CrossRef]
- Qian, H.; Zhang, M.; Wu, F. A New Simplification Approach Based on the Oblique-Dividing-Curve Method for Contour Lines. ISPRS Int. J. Geo-Inf. 2016, 5, 153. [Google Scholar] [CrossRef]
- Shi, W.; Cheung, C. Performance Evaluation of Line Simplification Algorithms for Vector Generalization. Cartogr. J. 2006, 43, 27–44. [Google Scholar] [CrossRef]
- Kozioł, K. Znaczenie punktów stałych obiektu w procesie upraszczania (The importance of fixed points in the simplification proces). Archiwum Fotogrametrii, Kartografii i Teledetekcji 2012, 23, 169–177. [Google Scholar]





























| Classical Algorithm: Splitarea [10] | Proposed Algorithm: BPSplit | |
|---|---|---|
| (1) | Triangulation | Segmentation of polygon boundaries with the use of base points |
| (2) | Selection of internal triangles | Triangulation |
| (3) | Skeleton generation | Selection of internal triangles |
| (4) | Generation of connectors | Selection of TIN edges based on segments of the polygon boundary |
| (5) | Edge labeling and skeleton pruning | Generation of the final skeleton |
| (6) | Generation of the final skeleton | Skeleton smoothing |
Publisher’s Note: MDPI stays neutral with regard to jurisdictional claims in published maps and institutional affiliations. |
© 2020 by the authors. Licensee MDPI, Basel, Switzerland. This article is an open access article distributed under the terms and conditions of the Creative Commons Attribution (CC BY) license (http://creativecommons.org/licenses/by/4.0/).
Share and Cite
Lewandowicz, E.; Flisek, P. Base Point Split Algorithm for Generating Polygon Skeleton Lines on the Example of Lakes. ISPRS Int. J. Geo-Inf. 2020, 9, 680. https://doi.org/10.3390/ijgi9110680
Lewandowicz E, Flisek P. Base Point Split Algorithm for Generating Polygon Skeleton Lines on the Example of Lakes. ISPRS International Journal of Geo-Information. 2020; 9(11):680. https://doi.org/10.3390/ijgi9110680
Chicago/Turabian StyleLewandowicz, Elżbieta, and Paweł Flisek. 2020. "Base Point Split Algorithm for Generating Polygon Skeleton Lines on the Example of Lakes" ISPRS International Journal of Geo-Information 9, no. 11: 680. https://doi.org/10.3390/ijgi9110680
APA StyleLewandowicz, E., & Flisek, P. (2020). Base Point Split Algorithm for Generating Polygon Skeleton Lines on the Example of Lakes. ISPRS International Journal of Geo-Information, 9(11), 680. https://doi.org/10.3390/ijgi9110680

