Geo-DMP: A DTN-Based Mobile Prototype for Geospatial Data Retrieval
Abstract
1. Introduction
2. Literature Review
2.1. Bridging DTN with HTTP-Based Services
2.2. Named Content Retrieval
2.3. Map-Based Region Partitioning for Content Dissemination
3. Geo-DMP Mobile System
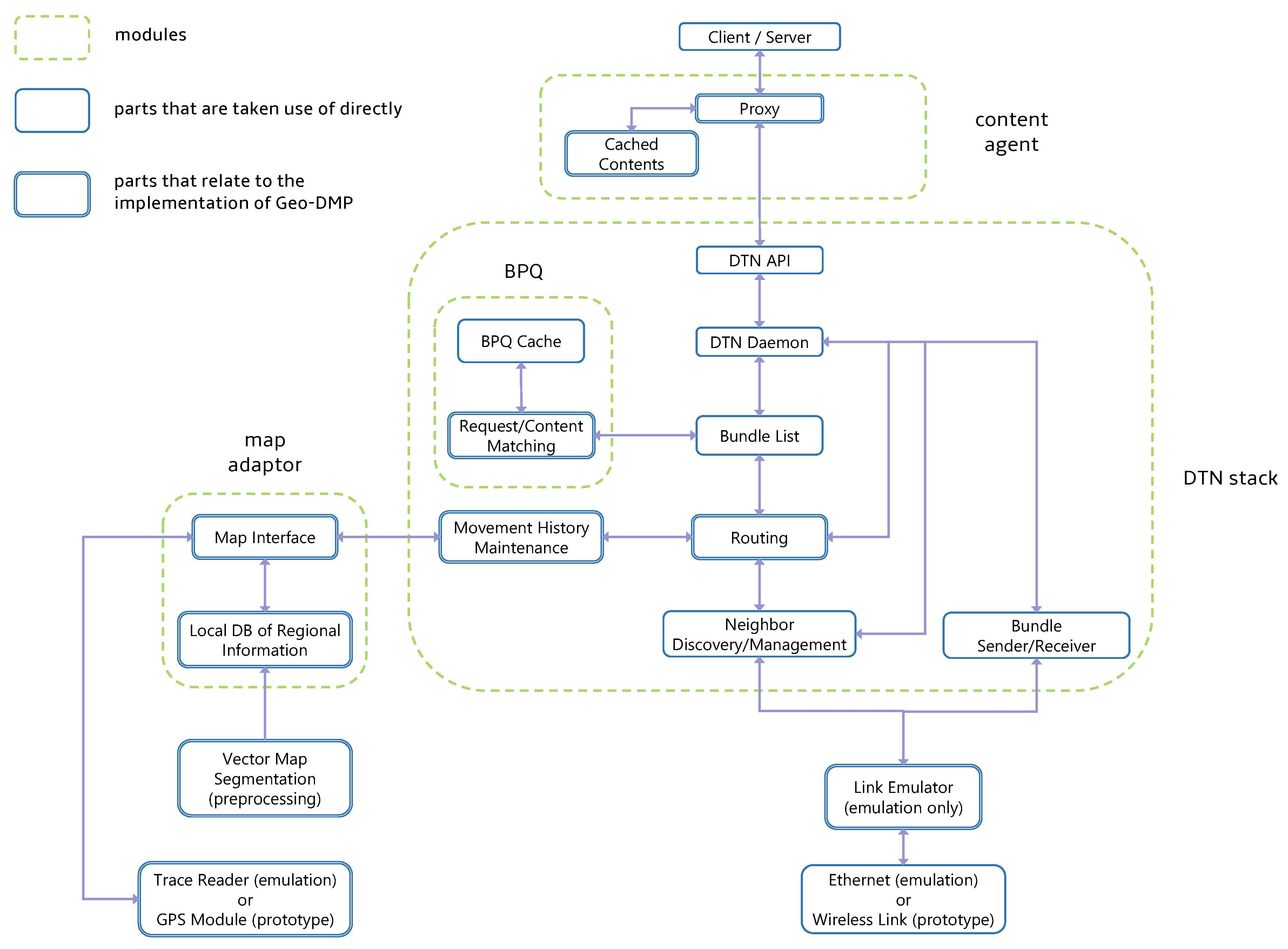
3.1. System Framework
3.2. The Workflow of Geo-DMP
3.2.1. On the Perspective of Transformations between HTTP Messages and DTN Bundles
3.2.2. On the Perspective of Handling Incoming BPQ-Enabled Bundles
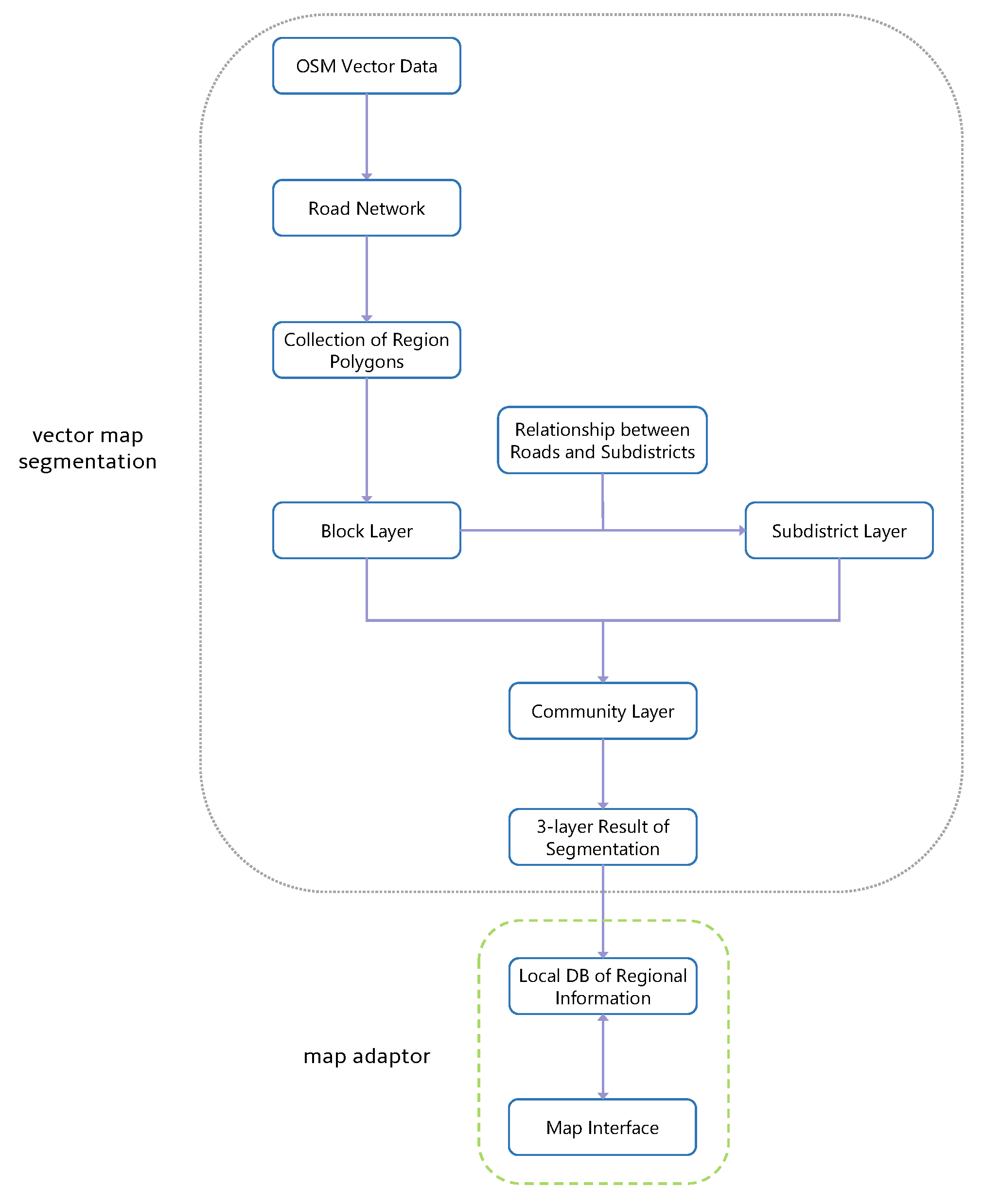
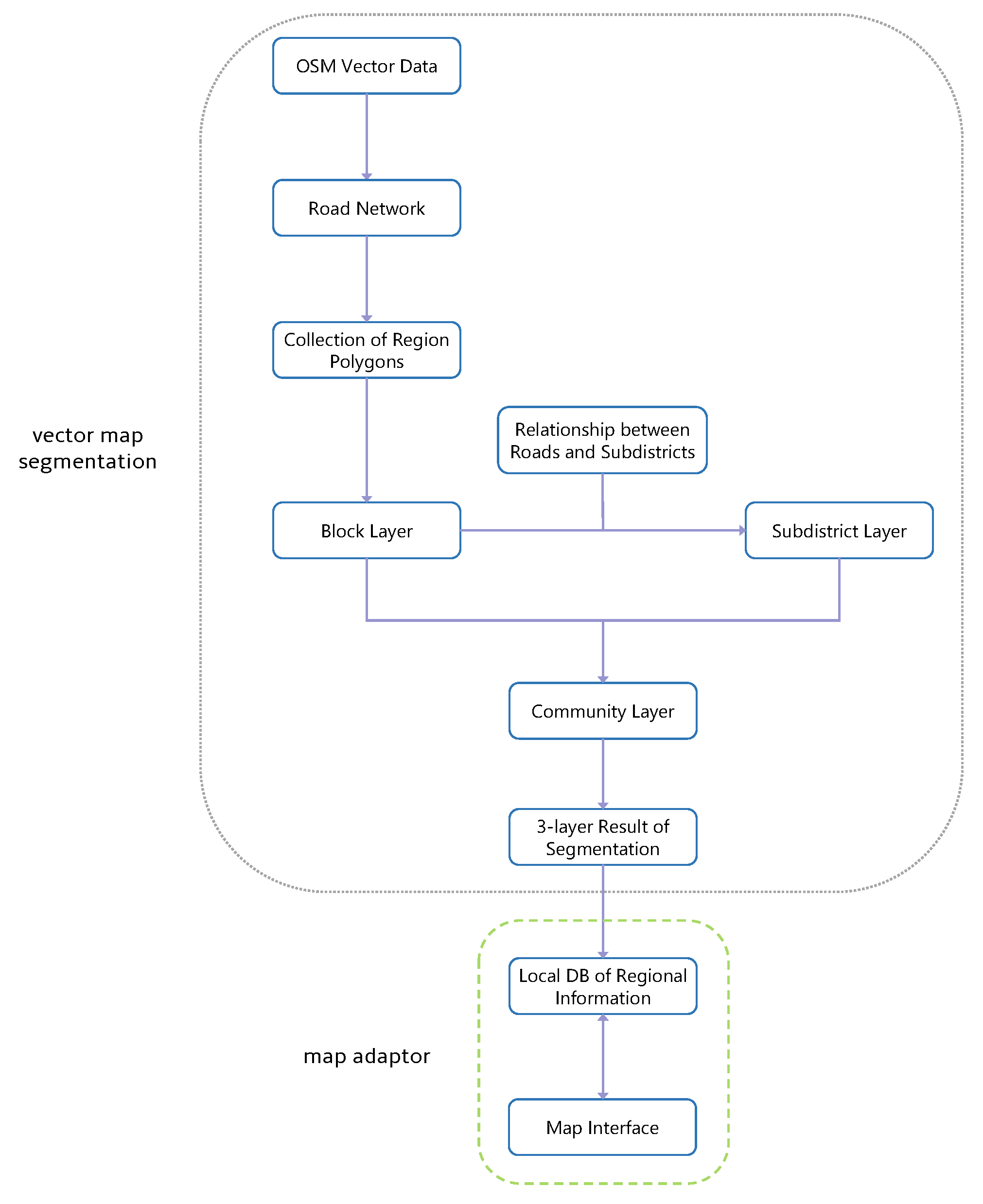
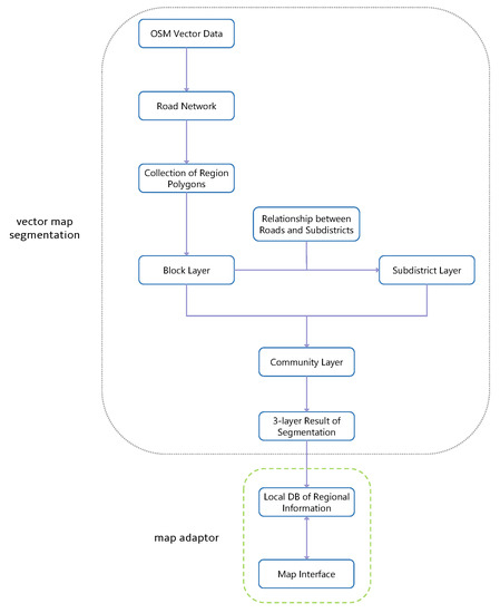
3.3. The Development of the Map Adaptor Module
3.4. The Routing Scheme Based on Map Segmentation and Movement History
- We use realistic administrative regions originated from map segmentation instead of simple square regions to characterize the movement of nodes.
- The emphasis of routing design is transited from EID-based (identifier of nodes) to region-based as we do not intend to contact certain nodes, but to expect to acquire demanded contents along the path to certain locations.
- Besides regular bundles, we also support BPQ-enabled request and response bundles to achieve bi-directional, name-based, and on-demand content retrieval.
| Algorithm 1 The routing scheme based on map segmentation and movement history |
|
4. Experimental Validation and Evaluation
4.1. Emulation Platform
4.2. Validation in Simple Scenarios
4.2.1. Validation of Delay-Tolerant Multi-Hop Content Retrieval
- Before 30 s: Initially, Node 1 generates a series of query bundles whose source regions are those where it resides, namely , , and , and target regions are those where Node 4 resides, namely , , and .
- About 200 s: Shortly after that, when Node 2 passes by Node 1, according to the routing strategy, because Node 2 comes from while Node 1 falls outside all target regions, these queries are transferred to Node 2.
- About 400 s: Then Node 2 moves to point C and meets Node 3 there. As Node 3 has been to which is the target region on a deeper level than , the only target region visited by Node 2, so Node 3 succeeds Node 2 to become the carrier of the queries.
- About 600 s: Node 3 continues to carry the queries until it reaches and delivers them to Node 4. When corresponding response bundles are generated at Node 4, since neither of Node 3 and Node 4 has visited any of their target regions, i.e., , , and , they compare the minimum distance between their history regions and . As can be observed from Figure 15, for Node 3 this value is the distance between and . It is shorter than that of Node 4, which is the distance between and . As a result, Node 3 obtains all contents from Node 4 and turns around to point C.
- About 800 s: When Node 3 gets in touch with Node 2 again at point C, because Node 2 has moved across while Node 3 has no chances to any of the target regions of response bundles, the contents are forwarded to Node 2.
- About 1000 s: Finally, on Node 2’s path returning to B, the responses are successfully delivered to Node 1.
- About 200 s: Firstly, Node 2 takes all query bundles from Node 1.
- About 400 s: Node 2 and Node 3 come together at point C. Node 3 matches some queries from Node 2 with its local cached contents and gives the responses back to Node 2, then it carries the unfulfilled queries towards the RSU. Node 2 goes back to point B with those response bundles.
- About 600 s: Node 2 brings the first batch of responses back to Node 1. Almost at the same time, Node 3 gets the rest of the requested contents from Node 4.
- About 800 s: Node 2 and Node 3 meet at point C again. At this time the rest of the responses are unloaded from Node 3 to Node 2.
- About 1000 s: Finally, the second batch of responses are delivered to Node 1.
4.2.2. Validation of Delay-Tolerant Client Visualization
4.3. Experiments in Comprehensive Scenarios
4.3.1. Without Intermediate Cached Contents
4.3.2. With Intermediate Cached Contents
5. Conclusions and Outlook
Author Contributions
Funding
Conflicts of Interest
References
- ICT Facts and Figures 2017, International Telecommunication Union. Available online: https://www.itu.int/en/ITU-D/Statistics/Pages/facts/default.aspx (accessed on 15 May 2019).
- Line, T.; Jain, J.; Lyons, G. The role of ICTs in everyday mobile lives. J. Transp. Geogr. 2011, 19, 1490–1499. [Google Scholar] [CrossRef]
- Huang, H.; Gartner, G.; Krisp, J.M.; Raubal, M.; de Weghe, N.V. Location based services: Ongoing evolution and research agenda. J. Locat. Based Serv. 2018, 12, 63–93. [Google Scholar] [CrossRef]
- Pucher, J.; Peng, Z.R.; Mittal, N.; Zhu, Y.; Korattyswaroopam, N. Urban Transport Trends and Policies in China and India: Impacts of Rapid Economic Growth. Transp. Rev. 2007, 27, 379–410. [Google Scholar] [CrossRef]
- Wang, H.; He, Q.; Liu, X.; Zhuang, Y.; Hong, S. Global urbanization research from 1991 to 2009: A systematic research review. Landsc. Urban Plan. 2012, 104, 299–309. [Google Scholar] [CrossRef]
- See, L.; Mooney, P.; Foody, G.; Bastin, L.; Comber, A.; Estima, J.; Fritz, S.; Kerle, N.; Jiang, B.; Laakso, M.; et al. Crowdsourcing, Citizen Science or Volunteered Geographic Information? The Current State of Crowdsourced Geographic Information. ISPRS Int. J. Geo-Inf. 2016, 5, 55. [Google Scholar] [CrossRef]
- Wilson, M.; Graham, M. Neogeography and Volunteered Geographic Information: A Conversation with Michael Goodchild and Andrew Turner. Environ. Plan. A Econ. Space 2013, 45, 10–18. [Google Scholar] [CrossRef]
- Hahmann, S.; Burghardt, D. How much information is geospatially referenced? Networks and cognition. Int. J. Geogr. Inf. Sci. 2013, 27, 1171–1189. [Google Scholar] [CrossRef]
- Arribas-Bel, D. Accidental, open and everywhere: Emerging data sources for the understanding of cities. Appl. Geogr. 2014, 49, 45–53. [Google Scholar] [CrossRef]
- Liu, Z.; Jiang, S.; Zhou, P.; Li, M. A Participatory Urban Traffic Monitoring System: The Power of Bus Riders. IEEE Trans. Intell. Transp. Syst. 2017, 18, 2851–2864. [Google Scholar] [CrossRef]
- Turner, M.; Dowsland, S.; Mazel, A.; Giesen, M. Rock art CARE: A cross-platform mobile application for crowdsourcing heritage conservation data for the safeguarding of open-air rock art. J. Cult. Herit. Manag. Sustain. Dev. 2018, 8, 420–433. [Google Scholar] [CrossRef]
- Muller, C.; Chapman, L.; Johnston, S.; Kidd, C.; Illingworth, S.; Foody, G.; Overeem, A.; Leigh, R. Crowdsourcing for climate and atmospheric sciences: Current status and future potential. Int. J. Climatol. 2015, 35, 3185–3203. [Google Scholar] [CrossRef]
- Radicchi, A.; Henckel, D.; Memmel, M. Citizens as smart, active sensors for a quiet and just city. The case of the “open source soundscapes” approach to identify, assess and plan “everyday quiet areas” in cities. Noise Mapp. 2018, 5, 1–20. [Google Scholar] [CrossRef]
- Davis, G.L.; Robbin, A. Network Disaster Response Effectiveness: The Case of ICTs and Hurricane Katrina. J. Homel. Secur. Emerg. Manag. 2015, 12, 437–467. [Google Scholar] [CrossRef]
- Yamamura, H.; Kaneda, K.; Mizobata, Y. Communication Problems After the Great East Japan Earthquake of 2011. Disaster Med. Public Health Prep. 2014, 8, 293–296. [Google Scholar] [CrossRef]
- Castagno, P.; Mancuso, V.; Sereno, M.; Marsan, M.A. Why your smartphone doesn’t work in very crowded environments. In Proceedings of the 2017 IEEE 18th International Symposium on A World of Wireless, Mobile and Multimedia Networks (WoWMoM), Macau, China, 12–15 June 2017; pp. 1–9. [Google Scholar]
- Shafiq, M.Z.; Ji, L.; Liu, A.X.; Pang, J.; Venkataraman, S.; Wang, J. A First Look at Cellular Network Performance During Crowded Events. In Proceedings of the ACM SIGMETRICS/International Conference on Measurement and Modeling of Computer Systems (SIGMETRICS ’13), Pittsburgh, PA, USA, 17–21 June 2013; pp. 17–28. [Google Scholar]
- Monthly Earnings. CEIC. Available online: https://www.ceicdata.com/en/indicator/monthly-earnings (accessed on 15 May 2019).
- Worldwide Mobile Data Pricing: The Cost of 1GB of Mobile Data in 230 Countries. Available online: https://www.cable.co.uk/mobiles/worldwide-data-pricing/ (accessed on 15 May 2019).
- Ding, J.; Li, Y.; Zhang, P.; Jin, D. Time Dependent Pricing for Large-scale Mobile Networks of Urban Environment: Feasibility and Adaptability. IEEE Trans. Serv. Comput. 2017. [Google Scholar] [CrossRef]
- Mahadevan, L.; Kaleta, J.P. Free Wi-Fi: To Buy or Not to Buy. J. Comput. Inf. Syst. 2018. [Google Scholar] [CrossRef]
- Zhang, L.; Zhao, L.; Wang, Z.; Liu, J. WiFi Networks in Metropolises: From Access Point and User Perspectives. IEEE Commun. Mag. 2017, 55, 42–48. [Google Scholar] [CrossRef]
- Berezin, M.E.; Rousseau, F.; Duda, A. Citywide Mobile Internet Access Using Dense Urban WiFi Coverage. In Proceedings of the First Workshop on Urban Networking (UrbaNe ’12), Nice, France, 10 December 2012; pp. 31–36. [Google Scholar]
- Ha, S.; Sen, S.; Joe-Wong, C.; Im, Y.; Chiang, M. TUBE: Time-dependent Pricing for Mobile Data. In Proceedings of the ACM SIGCOMM 2012 Conference on Applications, Technologies, Architectures, and Protocols for Computer Communication (SIGCOMM ’12), Helsinki, Finland, 13–17 August 2012; pp. 247–258. [Google Scholar]
- Mehmeti, F.; Spyropoulos, T. Performance Modeling, Analysis, and Optimization of Delayed Mobile Data Offloading for Mobile Users. IEEE/ACM Trans. Netw. 2017, 25, 550–564. [Google Scholar] [CrossRef]
- Gandotra, P.; Jha, R.K.; Jain, S. A survey on device-to-device (D2D) communication: Architecture and security issues. J. Netw. Comput. Appl. 2017, 78, 9–29. [Google Scholar] [CrossRef]
- Khabbaz, M.J.; Assi, C.M.; Fawaz, W.F. Disruption-Tolerant Networking: A Comprehensive Survey on Recent Developments and Persisting Challenges. IEEE Commun. Surv. Tutor. 2012, 14, 607–640. [Google Scholar] [CrossRef]
- Rost, M.; Cramer, H.; Holmquist, L.E. Mobile exploration of geotagged photographs. Pers. Ubiquitous Comput. 2012, 16, 665–676. [Google Scholar] [CrossRef]
- Gorbil, G. No way out: Emergency evacuation with no internet access. In Proceedings of the 2015 IEEE International Conference on Pervasive Computing and Communication Workshops (PerCom Workshops), St. Louis, MO, USA, 23–27 March 2015; pp. 505–511. [Google Scholar]
- Gokulakrishnan, P.; Ganeshkumar, P. Road Accident Prevention with Instant Emergency Warning Message Dissemination in Vehicular Ad-Hoc Network. PLoS ONE 2015, 10, e0143383. [Google Scholar]
- Martuscelli, G.; Boukerche, A.; Foschini, L.; Bellavista, P. V2V protocols for traffic congestion discovery along routes of interest in VANETs: A quantitative study. Wirel. Commun. Mob. Comput. 2016, 16, 2907–2923. [Google Scholar] [CrossRef]
- Li, C.; Lu, H.; Xiang, Y.; Liu, Z.; Yang, W.; Liu, R. Bringing Geospatial Data Closer to Mobile Users: A Caching Approach Based on Vector Tiles for Wireless Multihop Scenarios. Mob. Inf. Syst. 2018, 2018, 5186495. [Google Scholar] [CrossRef]
- Kärkkäinen, T.; Pitkänen, M.; Ott, J. Applications in Delay-Tolerant and Opportunistic Networks. In Mobile Ad Hoc Networking: Cutting Edge Directions, 2nd ed.; Basagni, S., Conti, M., Giordano, S., Stojmenovic, I., Eds.; John Wiley & Sons: Hoboken, NJ, USA, 2013; pp. 315–359. [Google Scholar]
- Popa, L.; Ghodsi, A.; Stoica, I. HTTP As the Narrow Waist of the Future Internet. In Proceedings of the 9th ACM SIGCOMM Workshop on Hot Topics in Networks, Monterey, CA, USA, 20–21 October 2010. [Google Scholar]
- Ott, J.; Kutscher, D. Bundling the Web: HTTP over DTN. In Proceedings of the Workshop on Networking in Public Transport (WNEPT) in conjunction with QShine 2006, Waterloo, ON, Canada, 7–9 August 2006. [Google Scholar]
- Sankaran, K.; Chan, M.C.; Peh, L.S. Dynamic framework for building highly-localized mobile web DTN applications. Comput. Commun. 2016, 73, 56–65. [Google Scholar] [CrossRef]
- Pitkänen, M.; Kärkkäinen, T.; Ott, J. Opportunistic web access via WLAN hotspots. In Proceedings of the 2010 IEEE International Conference on Pervasive Computing and Communications (PerCom), Mannheim, Germany, 29 March–2 April 2010; pp. 20–30. [Google Scholar]
- Nagy, M.; Kärkkäinen, T.; Ott, J. Enhancing Opportunistic Networks with Legacy Nodes. In Proceedings of the 9th ACM MobiCom Workshop on Challenged Networks (CHANTS ’14), Maui, HI, USA, 7 September 2014; pp. 1–6. [Google Scholar]
- Helgason, Ó.; Kouyoumdjieva, S.T.; Pajević, L.; Yavuz, E.A.; Karlsson, G. A middleware for opportunistic content distribution. Comput. Netw. 2016, 107, 178–193. [Google Scholar] [CrossRef]
- Zhuang, H.; Ntareme, H.; Ou, Z.; Pehrson, B. A Service Adaptation Middleware for Delay Tolerant Network based on HTTP Simple Queue Service. In Proceedings of the 6th USENIX/ACM Workshop on Networked Systems for Developing Regions (NSDR ’12), Boston, MA, USA, 15 June 2012. [Google Scholar]
- Srinivasan, V.; Julien, C. MadApp: A Middleware for Opportunistic Data in Mobile Web Applications. In Proceedings of the 2014 IEEE 15th International Conference on Mobile Data Management, Brisbane, QLD, Australia, 14–18 July 2014; pp. 172–177. [Google Scholar]
- Surging High-Speed Internet Access, More Devices and More Content Combine to Drive Media Consumption Upwards. PricewaterhouseCoopers. 2016. Available online: https://www.pwc.com/gx/en/entertainment-media/publications/assets/internet-access-outlook-article-december-2016.pdf (accessed on 31 March 2019).
- Ericsson Mobility Report. Ericsson. 2018. Available online: https://www.ericsson.com/assets/local/mobility-report/documents/2018/ericsson-mobility-report-june-2018.pdf (accessed on 31 March 2019).
- Oguz, F.; Koehler, W. URL decay at year 20: A research note. J. Assoc. Inf. Sci. Technol. 2016, 67, 477–479. [Google Scholar] [CrossRef]
- Jones, S.M.; de Sompel, H.V.; Shankar, H.; Klein, M.; Tobin, R.; Grover, C. Scholarly Context Adrift: Three out of Four URI References Lead to Changed Content. PLoS ONE 2016, 11, e167475. [Google Scholar] [CrossRef]
- Zhang, Y.; Ansari, N. On Protocol-Independent Data Redundancy Elimination. IEEE Commun. Surv. Tutor. 2014, 16, 455–472. [Google Scholar] [CrossRef]
- Agyapong, P.K.; Sirbu, M. Economic incentives in information-centric networking: Implications for protocol design and public policy. IEEE Commun. Mag. 2012, 50, 18–26. [Google Scholar] [CrossRef]
- Choffnes, D.R.; Bustamante, F.E. Taming the Torrent: A Practical Approach to Reducing Cross-isp Traffic in Peer-to-peer Systems. In Proceedings of the ACM SIGCOMM 2008 Conference on Data Communication (SIGCOMM ’08), Seattle, WA, USA, 17–22 August 2008; pp. 363–374. [Google Scholar]
- Morelli, A.; Tortonesi, M.; Stefanelli, C.; Suri, N. Information-Centric Networking in next-generation communications scenarios. J. Netw. Comput. Appl. 2017, 80, 232–250. [Google Scholar] [CrossRef]
- Sarros, C.A.; Diamantopoulos, S.; Rene, S.; Psaras, I.; Lertsinsrubtavee, A.; Molina-Jimenez, C.; Mendes, P.; Sofia, R.; Sathiaseelan, A.; Pavlou, G.; et al. Connecting the Edges: A Universal, Mobile-Centric, and Opportunistic Communications Architecture. IEEE Commun. Mag. 2018, 56, 136–143. [Google Scholar] [CrossRef]
- Anastasiades, C.; Schmid, T.; Weber, J.; Braun, T. Information-centric content retrieval for delay-tolerant networks. Comput. Netw. 2016, 107, 194–207. [Google Scholar] [CrossRef]
- Islam, H.M.A.; Chatzopoulos, D.; Lagutin, D.; Hui, P.; Ylä-Jääski, A. Boosting the Performance of Content Centric Networking Using Delay Tolerant Networking Mechanisms. IEEE Access 2017, 5, 23858–23870. [Google Scholar] [CrossRef]
- Trossen, D.; Sathiaseelan, A.; Ott, J. Towards an information centric network architecture for universal internet access. ACM SIGCOMM Comput. Commun. Rev. 2016, 46, 44–49. [Google Scholar] [CrossRef]
- Farrell, S.; Lindgren, A.; Lynch, A.; Kutscher, D. Bundle Protocol Query Extension Block. 2012. Available online: https://tools.ietf.org/pdf/draft-irtf-dtnrg-bpq-00.pdf (accessed on 20 June 2019).
- Pentikousis, K.; Ohlman, B.; Corujo, D.; Boggia, G.; Tyson, G.; Davies, E.; Molinaro, A.; Eum, S. Information-Centric Networking: Baseline Scenarios. 2015. Available online: https://tools.ietf.org/pdf/rfc7476.pdf (accessed on 20 June 2019).
- Kurnikov, A.; Kärkkäinen, T.; Ott, J. Data to the People. In Proceedings of the 8th ACM MobiCom Workshop on Challenged Networks (CHANTS ’13), Miami, FL, USA, 30 September 2013; pp. 49–50. [Google Scholar]
- Tyson, G.; Bigham, J.; Bodanese, E. Towards an information-centric delay-tolerant network. In Proceedings of the 2013 IEEE Conference on Computer Communications Workshops (INFOCOM WKSHPS), Turin, Italy, 14–19 April 2013; pp. 387–392. [Google Scholar]
- Pérez-Sánchez, S.; Cabero, J.M.; Urteaga, I. DTN Routing Optimised by Human Routines: The HURRy Protocol. In Proceedings of the 13th International Conference (WWIC 2015) on Wired/Wireless Internet Communications, Malaga, Spain, 25–27 May 2015; pp. 299–312. [Google Scholar]
- Islam, H.M.; Lukyanenko, A.; Tarkoma, S.; Yla-Jaaski, A. Towards disruption tolerant ICN. In Proceedings of the 2015 IEEE Symposium on Computers and Communication (ISCC), Larnaca, Cyprus, 6–9 July 2015; pp. 212–219. [Google Scholar]
- Zhang, L.; Afanasyev, A.; Burke, J.; Jacobson, V.; Crowley, P.; Papadopoulos, C.; Wang, L.; Zhang, B. Named Data Networking. ACM SIGCOMM Comput. Commun. Rev. 2014, 44, 66–73. [Google Scholar] [CrossRef]
- Petz, A.; Lindgren, A.; Hui, P.; Julien, C. MADServer: A Server Architecture for Mobile Advanced Delivery. In Proceedings of the Seventh ACM International Workshop on Challenged Networks (CHANTS ’12), Istanbul, Turkey, 22–26 August 2012; pp. 17–22. [Google Scholar]
- Toole, J.L.; Herrera-Yaque, C.; Schneider, C.M.; González, M.C. Coupling human mobility and social ties. J. R. Soc. Interface 2015, 12, 1–9. [Google Scholar] [CrossRef]
- Oliveira, E.M.R.; Viana, A.C.; Sarraute, C.; Brea, J.; Alvarez-Hamelin, I. On the regularity of human mobility. Pervasive Mob. Comput. 2016, 33, 73–90. [Google Scholar] [CrossRef]
- Wei, K.; Liang, X.; Xu, K. A Survey of Social-Aware Routing Protocols in Delay Tolerant Networks: Applications, Taxonomy and Design-Related Issues. IEEE Commun. Surv. Tutor. 2014, 16, 556–578. [Google Scholar]
- Wang, T.; Cao, Y.; Zhou, Y.; Li, P. A Survey on Geographic Routing Protocols in Delay/Disruption Tolerant Networks. Int. J. Distrib. Sens. Netw. 2016, 12, 1–12. [Google Scholar] [CrossRef]
- Wen, H.; Ren, F.; Liu, J.; Lin, C.; Li, P.; Fang, Y. A Storage-Friendly Routing Scheme in Intermittently Connected Mobile Network. IEEE Trans. Veh. Technol. 2011, 60, 1138–1149. [Google Scholar] [CrossRef]
- Yamada, A.; Ishihara, S. Data Exchange Strategies for Aggregating Geographical Distribution of Demands for Location-Dependent Information Using Soft-State Sketches in VANETs. In Proceedings of the 2017 IEEE 31st International Conference on Advanced Information Networking and Applications (AINA), Taipei, Taiwan, 27–29 March 2017; pp. 728–736. [Google Scholar]
- He, X.; Yang, G.; Zhang, H. DRANS: Daily Routine Analysis for Node Searching in delay tolerant networks. Int. J. Distrib. Sens. Netw. 2017, 13, 1–15. [Google Scholar] [CrossRef]
- Furutani, T.; Kawamoto, Y.; Nishiyama, H.; Kato, N. Proposal and Performance Evaluation of Information Diffusion Technique with Novel Virtual-Cell-Based Wi-Fi Direct. IEEE Trans. Emerg. Top. Comput. 2019. [Google Scholar] [CrossRef]
- Chen, K.; Shen, H. Greedyflow: Distributed greedy packet routing between landmarks in DTNs. Ad Hoc Netw. 2019, 83, 168–181. [Google Scholar] [CrossRef]
- Choi, C.S.; Baccelli, F.; de Veciana, G. Densification Leveraging Mobility: An IoT Architecture Based on Mesh Networking and Vehicles. In Proceedings of the Eighteenth ACM International Symposium on Mobile Ad Hoc Networking and Computing (Mobihoc ’18), Los Angeles, CA, USA, 26–29 June 2018; pp. 71–80. [Google Scholar]
- Zhang, L.; Yu, B.; Pan, J. GeoMobCon: A Mobility-Contact-Aware Geocast Scheme for Urban VANETs. IEEE Trans. Veh. Technol. 2016, 65, 6715–6730. [Google Scholar] [CrossRef]
- Anwar, T.; Liu, C.; Vu, H.L.; Leckie, C. Partitioning road networks using density peak graphs: Efficiency vs. accuracy. Inf. Syst. 2017, 64, 22–40. [Google Scholar] [CrossRef]
- Liu, X.; Ai, T.; Liu, Y. Road density analysis based on skeleton partitioning for road generalization. Geo-Spat. Inf. Sci. 2009, 12, 110–116. [Google Scholar] [CrossRef]
- Lai, C.; Wang, L.; Chen, J.; Meng, X.; Zeitouni, K. Effective Density Queries for Moving Objects in Road Networks. In Proceedings of the Joint 9th Asia-Pacific Web Conference (APWeb 2007) and 8th International Conference, on Web-Age Information Management (WAIM 2007), Huang Shan, China, 16–18 June 2007; pp. 200–211. [Google Scholar]
- Li, R.; Tong, D. Constructing human activity spaces: A new approach incorporating complex urban activity-travel. J. Transp. Geogr. 2016, 56, 23–35. [Google Scholar] [CrossRef]
- Marco, A.D.; Marco, M.D. Conceptualization and measurement of the neighborhood in rural settings: A systematic review of the literature. J. Community Psychol. 2010, 38, 99–114. [Google Scholar] [CrossRef]
- Hipp, J.R.; Faris, R.W.; Boessen, A. Measuring ‘neighborhood’: Constructing network neighborhoods. Soc. Netw. 2012, 34, 128–140. [Google Scholar] [CrossRef]
- Weden, M.M.; Peterson, C.E.; Miles, J.N.; Shih, R.A. Evaluating Linearly Interpolated Intercensal Estimates of Demographic and Socioeconomic Characteristics of U.S. Counties and Census Tracts 2001–2009. Popul. Res. Policy Rev. 2015, 34, 541–559. [Google Scholar] [CrossRef] [PubMed]
- Elnakat, A.; Gomez, J.D.; Booth, N. A zip code study of socioeconomic, demographic, and household gendered influence on the residential energy sector. Energy Rep. 2016, 2, 21–27. [Google Scholar] [CrossRef]
- Tompson, L.; Johnson, S.; Ashby, M.; Perkins, C.; Edwards, P. UK open source crime data: Accuracy and possibilities for research. Cartogr. Geogr. Inf. Sci. 2015, 42, 97–111. [Google Scholar] [CrossRef]
- Krieger, N.; Chen, J.T.; Waterman, P.D.; Soobader, M.J.; Subramanian, S.V.; Carson, R. Geocoding and Monitoring of US Socioeconomic Inequalities in Mortality and Cancer Incidence: Does the Choice of Area-based Measure and Geographic Level Matter?: The Public Health Disparities Geocoding Project. Am. J. Epidemiol. 2002, 156, 471–482. [Google Scholar] [CrossRef] [PubMed]
- Thomas, A.J.; Eberly, L.E.; Smith, G.D.; Neaton, J.D. ZIP-Code-based versus Tract-based Income Measures as Long-Term Risk-adjusted Mortality Predictors. Am. J. Epidemiol. 2006, 164, 586–590. [Google Scholar] [CrossRef] [PubMed]
- Yang, Z.; Song, T.; Chahine, T. Spatial representations and policy implications of industrial co-agglomerations, a case study of Beijing. Habitat Int. 2016, 55, 32–45. [Google Scholar] [CrossRef]
- Wang, X.; Zhou, Z.; Zhao, Y.; Zhang, X.; Xing, K.; Xiao, F.; Yang, Z.; Liu, Y. Improving Urban Crowd Flow Prediction on Flexible Region Partition. IEEE Trans. Mob. Comput. 2019. [Google Scholar] [CrossRef]
- Ren, Y.; Cheng, T.; Zhang, Y. Deep spatio-temporal residual neural networks for road-network-based data modeling. Int. J. Geogr. Inf. Sci. 2019, 33, 1894–1912. [Google Scholar] [CrossRef]
- Rosser, G.; Davies, T.; Bowers, K.J.; Johnson, S.D.; Cheng, T. Predictive Crime Mapping: Arbitrary Grids or Street Networks? J. Quant. Criminol. 2017, 33, 569–594. [Google Scholar] [CrossRef]
- Rajaei, A.; Chalmers, D.; Wakeman, I.; Parisis, G. Efficient Geocasting in Opportunistic Networks. Comput. Commun. 2018, 127, 105–121. [Google Scholar] [CrossRef]
- Lu, S.; Liu, Y. Geoopp: Geocasting for opportunistic networks. In Proceedings of the 2014 IEEE Wireless Communications and Networking Conference (WCNC), Istanbul, Turkey, 6–9 April 2014; pp. 2582–2587. [Google Scholar]
- Yuan, N.J.; Zheng, Y.; Xie, X.; Wang, Y.; Zheng, K.; Xiong, H. Discovering Urban Functional Zones Using Latent Activity Trajectories. IEEE Trans. Knowl. Data Eng. 2015, 27, 712–725. [Google Scholar] [CrossRef]
- Gonzalez, H.; Han, J.; Li, X.; Myslinska, M.; Sondag, J.P. Adaptive Fastest Path Computation on a Road Network: A Traffic Mining Approach. In Proceedings of the 33rd International Conference on Very Large Data Bases (VLDB ’07), Vienna, Austria, 23–27 September 2007; pp. 794–805. [Google Scholar]
- Anyproxy—A Fully Configurable http/https Proxy in NodeJS. Available online: https://github.com/alibaba/anyproxy (accessed on 15 September 2018).
- DTN2—DTN Reference Implementation. Available online: https://github.com/delay-tolerant-networking (accessed on 15 September 2018).
- Cerf, V.; Burleigh, S.; Durst, R.; Fall, K.; Hooke, A.; Scott, K.; Torgerson, L.; Weiss, H. Delay-Tolerant Networking Architecture. 2007. Available online: https://tools.ietf.org/html/rfc4838 (accessed on 6 May 2019).
- Scott, K.; Burleigh, S. Bundle Protocol Specification. 2007. Available online: https://tools.ietf.org/html/rfc5050 (accessed on 6 May 2019).
- Ramadas, M.; Burleigh, S.; Farrell, S. Licklider Transmission Protocol—Specification. 2008. Available online: https://tools.ietf.org/html/rfc5326 (accessed on 6 May 2019).
- Kusenbach, M. A Hierarchy of Urban Communities: Observations on the Nested Character of Place. City Community 2008, 7, 225–249. [Google Scholar] [CrossRef]
- OpenStreetMap Data Extracts. Available online: http://download.geofabrik.de/ (accessed on 15 September 2018).
- PostgreSQL—The World’s Most Advanced Open Source Relational Database. Available online: https://www.postgresql.org/ (accessed on 15 September 2018).
- PostGIS—Spatial and Geographic objects for PostgreSQL. Available online: https://postgis.net/ (accessed on 15 September 2018).
- OpenStreetMap City Blocks as GeoJSON Polygons. Available online: https://peteris.rocks/blog/openstreetmap-city-blocks-as-geojson-polygons/ (accessed on 17 May 2018).
- Shapely—Manipulation and Analysis of Geometric Objects in the Cartesian Plane. Available online: https://github.com/Toblerity/Shapely (accessed on 6 May 2019).
- QGIS—A Free and Open Source Geographic Information System. Available online: https://qgis.org/en/site/ (accessed on 15 September 2018).
- The Gazetteer of Haidian. Available online: http://www.xzqh.org/html/list/397.html (accessed on 2 November 2018). (In Chinese).
- Wu, J.; Lu, H.; Xiang, Y. Measurement and comparison of Sub-1GHz and IEEE 802.11p in vehicular networks. In Proceedings of the 2017 IEEE Symposium on Computers and Communications (ISCC), Heraklion, Greece, 3–6 July 2017; pp. 1063–1066. [Google Scholar]
- The Administrative Division Codes for Statistic Use, Haidian Distrct, Beijing. Available online: http://www.stats.gov.cn/tjsj/tjbz/tjyqhdmhcxhfdm/2018/11/01/110108.html (accessed on 2 November 2018). (In Chinese)
- SQLite. Available online: https://www.sqlite.org/index.html (accessed on 15 September 2018).
- SpatiaLite. Available online: https://www.gaia-gis.it/fossil/libspatialite/index (accessed on 15 September 2018).
- Wang, W.; Lu, H.; Xiang, Y.; Cai, B.; Wu, J.; Gao, R. AAaS: Area approaching and spray-and-wait routing scheme for DTN in Android. In Proceedings of the 2016 18th International Conference on Advanced Communication Technology (ICACT), Pyeongchang, Korea, 31 January–3 February 2016; pp. 510–516. [Google Scholar]
- Suo, K.; Zhao, Y.; Chen, W.; Rao, J. An Analysis and Empirical Study of Container Networks. In Proceedings of the IEEE INFOCOM 2018—IEEE Conference on Computer Communications, Honolulu, HI, USA, 15–19 April 2018; pp. 189–197. [Google Scholar]
- Siby, S.; Galati, A.; Bourchas, T.; Olivares, M.; Gross, T.R.; Mangold, S. METhoD: A Framework for the Emulation of a Delay Tolerant Network Scenario for Media-Content Distribution in Under-Served Regions. In Proceedings of the 2015 24th International Conference on Computer Communication and Networks (ICCCN), Las Vegas, NV, USA, 3–6 August 2015; pp. 1–9. [Google Scholar]
- Li, Y.; Hui, P.; Jin, D.; Chen, S. Delay-tolerant network protocol testing and evaluation. IEEE Commun. Mag. 2015, 53, 258–266. [Google Scholar] [CrossRef]
- Sánchez-Carmona, A.; Guidec, F.; Launay, P.; Mahéo, Y.; Robles, S. Filling in the missing link between simulation and application in opportunistic networking. J. Syst. Softw. 2018, 142, 57–72. [Google Scholar] [CrossRef]
- Kiess, W.; Mauve, M. A survey on real-world implementations of mobile ad-hoc networks. Ad Hoc Netw. 2007, 5, 324–339. [Google Scholar] [CrossRef]
- ParallelSSH. Available online: https://parallel-ssh.org/ (accessed on 19 November 2018).
- Yuan, J.; Zheng, Y.; Xie, X.; Sun, G. Driving with Knowledge from the Physical World. In Proceedings of the 17th ACM SIGKDD International Conference on Knowledge Discovery and Data Mining (KDD ’11), San Diego, CA, USA, 21–24 August 2011; pp. 316–324. [Google Scholar]

























| Layer | Number of Regions | Area Size (km) |
|---|---|---|
| subdistricts | 29 | 10.238 ± 10.97 |
| communities | 155 | 1.965 ± 1.002 |
| blocks | 435 | 0.708 ± 0.882 |
| Node | Node 1 | Node 2 | Node 3 | Node 4 | |
|---|---|---|---|---|---|
| Time | |||||
| 0–30 s | Stationary at A | Stationary at C | Stationary at C | Stationary at E | |
| 30–230 s | Stationary at A | Moving from C towards B | Moving from C towards D | Stationary at E | |
| 230–430 s | Stationary at A | Moving from B towards C | Moving from D towards C | Stationary at E | |
| 430–630 s | Stationary at A | Moving from C towards B | Moving from C towards D | Stationary at E | |
| 630–830 s | Stationary at A | Moving from B towards C | Moving from D towards C | Stationary at E | |
| 830–1030 s | Stationary at A | Moving from C towards B | Moving from C towards D | Stationary at E | |
| Batches | Return Time | Route |
|---|---|---|
| #1 | about 10 min | Query: Response: |
| #2 | about 65 min | Query: Response: |
| #3 | about 115 min | Query: Response: |
| Communication Range | With Movement Knowledge at the Initial State | |
|---|---|---|
| Case A | 300 m | No |
| Case B | 300 m | Yes |
| Case C | 600 m | No |
| Case D | 600 m | Yes |
© 2019 by the authors. Licensee MDPI, Basel, Switzerland. This article is an open access article distributed under the terms and conditions of the Creative Commons Attribution (CC BY) license (http://creativecommons.org/licenses/by/4.0/).
Share and Cite
Li, C.; Lu, H.; Xiang, Y.; Gao, R. Geo-DMP: A DTN-Based Mobile Prototype for Geospatial Data Retrieval. ISPRS Int. J. Geo-Inf. 2020, 9, 8. https://doi.org/10.3390/ijgi9010008
Li C, Lu H, Xiang Y, Gao R. Geo-DMP: A DTN-Based Mobile Prototype for Geospatial Data Retrieval. ISPRS International Journal of Geo-Information. 2020; 9(1):8. https://doi.org/10.3390/ijgi9010008
Chicago/Turabian StyleLi, Chao, Huimei Lu, Yong Xiang, and Rui Gao. 2020. "Geo-DMP: A DTN-Based Mobile Prototype for Geospatial Data Retrieval" ISPRS International Journal of Geo-Information 9, no. 1: 8. https://doi.org/10.3390/ijgi9010008
APA StyleLi, C., Lu, H., Xiang, Y., & Gao, R. (2020). Geo-DMP: A DTN-Based Mobile Prototype for Geospatial Data Retrieval. ISPRS International Journal of Geo-Information, 9(1), 8. https://doi.org/10.3390/ijgi9010008

