An Agent-based Model Simulation of Human Mobility Based on Mobile Phone Data: How Commuting Relates to Congestion
Abstract
1. Introduction
2. Materials and Methods
2.1. Mobile Phone Data Processing
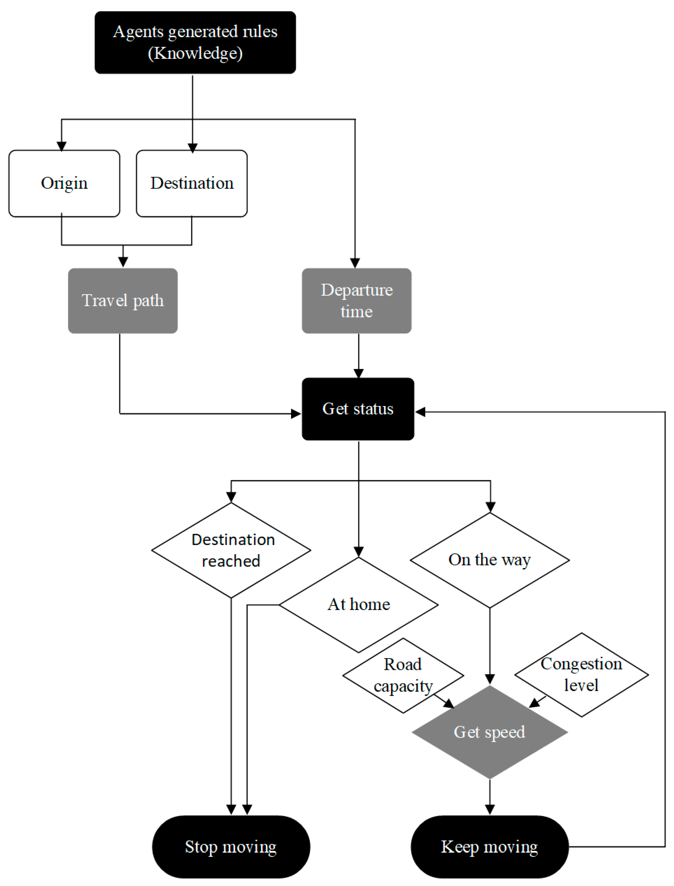
2.2. Agent-Based Model
2.3. Model Hypothesis and Parameter Setting
3. Case Study
3.1. Data Acquisition and Processing
3.2. Model Simulation and Result Verification
4. Discussion
5. Conclusions
Author Contributions
Funding
Acknowledgments
Conflicts of Interest
References
- Vickrey, W.S. Congestion Theory and Transport Investment. Am. Econ. Rev. 1969, 59, 251–260. [Google Scholar]
- Zhou, J.; Murphy, E.; Long, Y. Commuting efficiency in the Beijing metropolitan area: An exploration combining smartcard and travel survey data. J. Transp. Geogr. 2014, 41, 175–183. [Google Scholar] [CrossRef]
- Scott, D.M.; Kanaroglou, P.S.; Anderson, W.P. Impacts of commuting efficiency on congestion and emissions: Case of the Hamilton CMA, Canada. Transp. Res. Part D Transp. Environ. 1997, 2, 245–257. [Google Scholar] [CrossRef]
- Friedman, M.S.; Powell, K.E.; Hutwagner, L.; Graham, L.M.; Teague, W.G. Impact of changes in transportation and commuting behaviors during the 1996 Summer Olympic Games in Atlanta on air quality and childhood asthma. Jama J. Am. Med. Assoc. 2001, 285, 897–905. [Google Scholar] [CrossRef] [PubMed]
- Brueckner, J.K. Urban Sprawl: Diagnosis and Remedies. Int. Reg. Sci. Rev. 2000, 23, 160–171. [Google Scholar] [CrossRef]
- Arnott, R.; De Palma, A.; Lindsey, R. A structural model of peak-period congestion—A traffic bottleneck with elastic demand. Am. Econ. Rev. 1993, 83, 161–179. [Google Scholar]
- Anas, A.; Xu, R. Congestion, land use, and job dispersion: A general equilibrium model. J. Urban Econ. 1999, 45, 451–473. [Google Scholar] [CrossRef]
- Gonzales, E.J.; Daganzo, C.F. Morning commute with competing modes and distributed demand: User equilibrium, system optimum, and pricing. Transp. Res. Part B Methodol. 2012, 46, 1519–1534. [Google Scholar] [CrossRef]
- Chatman, D.G. Does TOD Need the T? On the Importance of Factors Other Than Rail Access. J. Am. Plan. Assoc. 2013, 79, 17–31. [Google Scholar] [CrossRef]
- Salon, D. Neighborhoods, cars, and commuting in New York City: A discrete choice approach. Transp. Res. Part A Policy Pract. 2009, 43, 180–196. [Google Scholar] [CrossRef]
- Fosgerau, M.; Kim, J.; Ranjan, A. Vickrey meets Alonso: Commute scheduling and congestion in a monocentric city. J. Urban Econ. 2018, 105, 40–53. [Google Scholar] [CrossRef]
- Song, C.M.; Koren, T.; Wang, P.; Barabasi, A.L. Modelling the scaling properties of human mobility. Nat. Phys. 2010, 6, 818–823. [Google Scholar] [CrossRef]
- Ratti, C.; Frenchman, D.; Pulselli, R.M.; Williams, S. Mobile Landscapes: Using Location Data from Cell Phones for Urban Analysis. Environ. Plan. B Plan. Des. 2006, 33, 727–748. [Google Scholar] [CrossRef]
- Wesolowski, A.; Eagle, N.; Tatem, A.J.; Smith, D.L.; Noor, A.M.; Snow, R.W.; Buckee, C.O. Quantifying the Impact of Human Mobility on Malaria. Science 2012, 338, 267–270. [Google Scholar] [CrossRef] [PubMed]
- Bengtsson, L.; Lu, X.; Thorson, A.; Garfield, R.; Von Schreeb, J. Improved Response to Disasters and Outbreaks by Tracking Population Movements with Mobile Phone Network Data: A Post-Earthquake Geospatial Study in Haiti. PLoS Med. 2011, 8, 8. [Google Scholar] [CrossRef] [PubMed]
- Calabrese, F.; Colonna, M.; Lovisolo, P.; Parata, D.; Ratti, C. Real-Time Urban Monitoring Using Cell Phones: A Case Study in Rome. Ieee Trans. Intell. Transp. Syst. 2011, 12, 141–151. [Google Scholar] [CrossRef]
- Aasa, A. Application of mobile phone location data in mapping of commuting patterns and functional regionalization: A pilot study of Estonia. J. Maps 2013, 9, 10–15. [Google Scholar]
- Kung, K.S.; Greco, K.; Sobolevsky, S.; Ratti, C. Exploring Universal Patterns in Human Home-Work Commuting from Mobile Phone Data. PLoS ONE 2014, 9, e96180. [Google Scholar] [CrossRef] [PubMed]
- Tu, W.; Cao, J.; Yue, Y.; Shaw, S.L.; Zhou, M.; Wang, Z.; Chang, X.; Xu, Y.; Li, Q. Coupling mobile phone and social media data: A new approach to understanding urban functions and diurnal patterns. Int. J. Geogr. Inf. Sci. 2017, 31, 2331–2358. [Google Scholar] [CrossRef]
- Yue, Y.; Zhuang, Y.; Yeh, A.G.; Xie, J.Y.; Ma, C.L.; Li, Q.Q. Measurements of POI-based mixed use and their relationships with neighbourhood vibrancy. Int. J. Geogr. Inf. Syst. 2017, 31, 658–675. [Google Scholar] [CrossRef]
- Doyle, J.; Hung, P.; Farrell, R.; McLoone, S. Population Mobility Dynamics Estimated from Mobile Telephony Data. J. Urban Technol. 2014, 21, 109–132. [Google Scholar] [CrossRef]
- Pei, T.; Sobolevsky, S.; Ratti, C.; Shaw, S.L.; Li, T.; Zhou, C. A new insight into land use classification based on aggregated mobile phone data. Int. J. Geogr. Inf. Sci. 2014, 28, 1988–2007. [Google Scholar] [CrossRef]
- Pei, T.; Sobolevsky, S.; Ratti, C.; Shaw, S.L.; Li, T.; Zhou, C. Development of origin-destination matrices using mobile phone call data. Transp. Res. Part C Emerg. Technol. 2014, 40, 63–74. [Google Scholar]
- Calabrese, G.F.; Lorenzo, D.; Liu, L.; Ratti, C. Estimating origin-destination flows using mobile phone location data. IEEE Pervasive Comput. 2011, 10, 264–323. [Google Scholar] [CrossRef]
- Alexander, L.; Jiang, S.; Murga, M.; González, M.C. Origin–destination trips by purpose and time of day inferred from mobile phone data. Transp. Res. Part C Emerg. Technol. 2015, 58, 240–250. [Google Scholar] [CrossRef]
- Yue, Y.; Lan, T.; Yeh, A.G.; Li, Q.Q. Zooming into individuals to understand the collective: A review of trajectory-based travel behaviour studies. Travel Behav. Soc. 2014, 1, 69–78. [Google Scholar] [CrossRef]
- Çolak, S.; Lima, A.; González, M.C. Understanding congested travel in urban areas. Nat. Commun. 2016, 7, 10793. [Google Scholar] [CrossRef]
- Yao, Y.; Hong, Y.; Wu, D.; Zhang, Y.; Guan, Q. Estimating the effects of "community opening" policy on alleviating traffic congestion in large Chinese cities by integrating ant colony optimization and complex network analyses. Comput. Environ. Urban Syst. 2018, 70, 163–174. [Google Scholar] [CrossRef]
- Nguyen, Q.T.; Bouju, A.; Estraillier, P. Multi-agent Architecture with Space-time Components for the Simulation of Urban Transportation Systems. Procedia Soc. Behav. Sci. 2012, 54, 365–374. [Google Scholar] [CrossRef]
- Doniec, A.; Mandiau, R.; Piechowiak, S.; Espié, S. A behavioral multi-agent model for road traffic simulation. Eng. Appl. Artif. Intell. 2008, 21, 1443–1454. [Google Scholar] [CrossRef]
- Ciari, F.; Balmer, M.; Axhausen, K.W. A new mode choice model for a multi-agent transport simulation. In Proceedings of the 8th Swiss Transport Research Conference, Ascona, Switzerland, 6–8 October 2008. [Google Scholar]
- Knapen, L.; Keren, D.; Cho, S.; Bellemans, T.; Janssens, D.; Wets, G. Analysis of the Co-routing Problem in Agent-based Carpooling Simulation. In Ant 2012 And Mobiwis 2012; Shakshuki, E., Younas, M., Eds.; Elsevier Science Bv: Amsterdam, The Netherlands, 2012; pp. 821–826. [Google Scholar]
- Kaddoura, I.; Kickhöfer, B.; Neumann, A.; Tirachini, A. Optimal Public Transport Pricing: Towards an Agent-based Marginal Social Cost Approach. J. Transp. Econ. Policy 2016, 49, 200–218. [Google Scholar]
- Dimitrov, S.; Ceder, A.; Chowdhury, S.; Monot, M. Modeling the interaction between buses, passengers and cars on a bus route using a multi-agent system. Transp. Plan. Technol. 2017, 40, 592–610. [Google Scholar] [CrossRef]
- Liu, J.; Kockelman, K.M.; Boesch, P.M.; Ciari, F. Tracking a system of shared autonomous vehicles across the Austin, Texas network using agent-based simulation. Transportation 2017, 44, 1261–1278. [Google Scholar] [CrossRef]
- Lu, M.; Hsu, S.C. Spatial Agent-based model for environmental assessment of passenger transportation. J. Urban Plan. Dev. 2017, 143, 04017016. [Google Scholar] [CrossRef]
- Bellemans, T.; Bothe, S.; Cho, S.; Giannotti, F.; Janssens, D.; Knapen, L.; Körner, C.; May, M.; Nanni, M.; Pedreschi, D.; et al. An Agent-Based Model to Evaluate Carpooling at Large Manufacturing Plants. In Ant 2012 And Mobiwis 2012; Shakshuki, E., Younas, M., Eds.; Elsevier Science Bv: Amsterdam, The Netherlands, 2012; pp. 1221–1227. [Google Scholar]
- Calabrese, F.; Ferrari, L.; Blondel, V.D. Urban Sensing Using Mobile Phone Network Data: A Survey of Research. Acm Comput. Surv. 2014, 47, 25. [Google Scholar] [CrossRef]
- Batty, M.; Axhausen, K.W.; Giannotti, F.; Pozdnoukhov, A.; Bazzani, A.; Wachowicz, M.; Ouzounis, G.; Portugali, Y. Smart cities of the future. Eur. Phys. J. Spec. Top. 2012, 214, 481–518. [Google Scholar] [CrossRef]
- Wu, H.; Liu, L.; Yu, Y.; Peng, Z. Evaluation and Planning of Urban Green Space Distribution Based on Mobile Phone Data and Two-Step Floating Catchment Area Method. Sustainability 2018, 10, 214. [Google Scholar] [CrossRef]
- Song, C.; Qu, Z.; Blumm, N.; Barabási, A.L. Limits of Predictability in Human Mobility. Science 2010, 327, 1018–1021. [Google Scholar] [CrossRef]
- Yang, C.; Zhang, Y.; Ukkusuri, S.V.; Zhu, R. Mobility Pattern Identification Based on Mobile Phone Data. In Transportation Analytics in the Era of Big Data; Ukkusuri, S.V., Yang, C., Eds.; Springer International Publishing: Basel, Switzerland, 2012; pp. 217–232. [Google Scholar]
- Levy, S.; Martens, K.; Van Der Heijden, R. Agent-based models and self-organisation: : Addressing common criticisms and the role of agent-based modelling in urban planning. Town Plan. Rev. 2016, 87, 321–338. [Google Scholar] [CrossRef]
- Malleson, N. Extending RepastCity. 2012. Available online: https://code.google.com/p/repastcity/wiki/ExtendingRepastCity3 (accessed on 23 July 2019).
- Malleson, N. RepastCity-Model Structure. 2012. Available online: https://code.google.com/p/repastcity/wiki/RC3ModelStructure (accessed on 23 July 2019).
- Malleson, N. RepastCity-A Demo Virtual City. 2012. Available online: https://code.google.com/p/repastcity/wiki/RepastCity3 (accessed on 23 July 2019).
- Kopf, J.; Ishimaru, J.M.; Nee, J.; Hallenbeck, M.E. Central Puget Sound Freeway Network Usage and Performance, 2003 Update. Highway Traffic Control. 2005. Available online: http://www.highwaytraffic.com.au/#!/ (accessed on 23 July 2019).
- Widyantoro, D.H.; Munajat, M.E. Fuzzy traffic congestion model based on speed and density of vehicle. In Proceedings of the 2014 International Conference of Advanced Informatics: Concept, Theory and Application, Bandung, Indonesia, 20–21 August 2014. [Google Scholar]
- Gaode Map. Traffic Report on Major Cities in China 2017. 2018. Available online: http://cn-hangzhou.oss-pub.aliyun-inc.com/download-report/download/yearly_report/2017/ (accessed on 23 July 2019).









| User ID | Time of Phone Call | Base Station ID |
|---|---|---|
| 10000001 | 2016-03-09-9.11.49.000000 | 287305843 |
| 10000002 | 2016-03-09-9.15.24.000000 | 5760859194 |
| 10000003 | 2016-03-09-9.15.18.000000 | 2872636812 |
| 10000004 | 2016-03-09-9.15.49.000000 | 2893525929 |
| 10000005 | 2016-03-09-9.24.13.000000 | 2871037354 |
| User ID | Base Station ID at 7:00 | Base Station ID at 8:00 | Base Station ID at 9:00 | Base Station ID at 10:00 | Base Station ID at 11:00 |
|---|---|---|---|---|---|
| 10000001 | 2897825643 | 2870117513 | 2870117513 | 2870140338 | 2897825643 |
| 10000002 | 2871865415 | 2871865415 | 2871865415 | 2871865415 | 2871865415 |
| 10000003 | 2870124605 | 2870125269 | 2893463025 | 2893410062 | 2893463025 |
| 10000004 | 2896212261 | 2870140337 | 2870129511 | 2870129511 | 2870129511 |
| 10000005 | 2897112172 | 2897112173 | 2897112172 | 2897155404 | 0 |
| 10000006 | 2896857636 | 2896840168 | 2896829356 | 2873044533 | 2896851574 |
| 10000007 | 2919549932 | 2919543433 | 2919549932 | 2919549932 | 2919440084 |
| Departure Lot No. | Destination Lot No. | Departure at 6:00 | Departure at 7:00 | Departure at 8:00 | Departure at 9:00 |
|---|---|---|---|---|---|
| 1 | 3 | 20 | 10 | 10 | 0 |
| 1 | 4 | 20 | 20 | 20 | 0 |
| 1 | 9 | 10 | 0 | 0 | 0 |
| 1 | 14 | 0 | 10 | 0 | 0 |
© 2019 by the authors. Licensee MDPI, Basel, Switzerland. This article is an open access article distributed under the terms and conditions of the Creative Commons Attribution (CC BY) license (http://creativecommons.org/licenses/by/4.0/).
Share and Cite
Wu, H.; Liu, L.; Yu, Y.; Peng, Z.; Jiao, H.; Niu, Q. An Agent-based Model Simulation of Human Mobility Based on Mobile Phone Data: How Commuting Relates to Congestion. ISPRS Int. J. Geo-Inf. 2019, 8, 313. https://doi.org/10.3390/ijgi8070313
Wu H, Liu L, Yu Y, Peng Z, Jiao H, Niu Q. An Agent-based Model Simulation of Human Mobility Based on Mobile Phone Data: How Commuting Relates to Congestion. ISPRS International Journal of Geo-Information. 2019; 8(7):313. https://doi.org/10.3390/ijgi8070313
Chicago/Turabian StyleWu, Hao, Lingbo Liu, Yang Yu, Zhenghong Peng, Hongzan Jiao, and Qiang Niu. 2019. "An Agent-based Model Simulation of Human Mobility Based on Mobile Phone Data: How Commuting Relates to Congestion" ISPRS International Journal of Geo-Information 8, no. 7: 313. https://doi.org/10.3390/ijgi8070313
APA StyleWu, H., Liu, L., Yu, Y., Peng, Z., Jiao, H., & Niu, Q. (2019). An Agent-based Model Simulation of Human Mobility Based on Mobile Phone Data: How Commuting Relates to Congestion. ISPRS International Journal of Geo-Information, 8(7), 313. https://doi.org/10.3390/ijgi8070313

