Abstract
Geographic information metadata provides a detailed description of geographic information resources. Well before digital data emerged, metadata were shown in the margins of paper maps to inform the reader of the name of the map, the scale, the orientation of the magnetic North, the projection used, the coordinate systems, the legend, and so on. Metadata were used to communicate practical information for the proper use of maps. When geographic information entered the digital era with geographic information systems, metadata was also collected digitally to describe datasets and the dataset collections for various purposes. Initially, metadata were collected and saved in digital files by data producers for their own specific needs. The sharing of geographic datasets that required producers to provide metadata with the dataset to guide proper use of the dataset—map scale, data sources, extent, datum, coordinate reference system, etc. Because of issues with sharing and no common understanding of metadata requirements, the need for metadata standardization was recognized by the geographic information community worldwide. The ISO technical committee 211 was created in 1994 with the scope of standardization in the field of digital geographic information to support interoperability. In the early years of the committee, standardization of metadata was initiated for different purposes, which culminated in the ISO 19115:2003 standard. Now, there are many ISO Geographic information standards that covers the various aspect of geographic information metadata. This paper traces an illustration of the development and evolution of the requirements and international standardization activities of geographic information metadata standards, profiles and resources, and how these attest to facilitating the discovery, evaluation, and appropriate use of geographic information in various contexts.
1. Introduction
Geographic information metadata (GI-metadata) are data describing geographic information resources [1,2]. Well before the era of digital information, GI-metadata were shown on printed maps to describe, for instance, the scale of the map, the data sources used for map compilation, the extent of the map, the datum, and the coordinate reference system. Index maps were also available to describe map series. In the same way, GI-metadata were also needed with the emergence of digital geographic information in the 1960s. At the beginning, metadata may have been compiled by mapping organizations in the form of reports to keep records of data set production and inventory for management purposes by mapping organizations among others. Now with the Internet, the Web, and the Semantic Web, GI-metadata have become an underpinning resource for the discovery, the retrieval and the appropriate use of geographic information resources. They are essential for enabling collaboration between users of geographic information that interact together towards a common end, as well as for sharing and exchanging information, i.e., interoperability.
In 2005, the International Cartographic Association—Commission on SDI and Standards (formerly the Commission on Spatial Data Standards) compiled a comprehensive review of GI-metadata activities happening in Europe, North America, Asia/Pacific, Latin America, Africa/Middle East, and the ISO community. They also assessed major national and international GI-metadata standards in the world [3]. This review demonstrated the many different flavors and variations of GI-metadata and, therefore, the need for international standardization of GI-metadata.
The ISO Technical Committee 211 (ISO/TC 211) has been very active since its inception in the development of international standards for GI-metadata and their implementation in spatial data infrastructures (SDI) [1,4,56,7,8,9,10,11]. International standards for GI-metadata include topics such as application schema description, methodology for feature cataloguing, metadata describing various types of geographic information resources (data, dataset, web services, etc.), ontology, encoding rules and implementation schemas (XML and others), sensors (imagery, internet of things, etc.), preservation of digital data and metadata, and so on. Although geographic information metadata is fundamental for the discovery, access, understanding and proper use of geographic information, standardization is essential to use them across applications and systems, i.e., GI-metadata interoperability is required.
This paper aims to provide insight into the development and evolution of the needs, requirements and international standardization activities of GI-metadata standards. Fundamental international GI-metadata standards and ISO/TC 211 resources supporting their implementation are presented. Relationships between standards are mapped, important characteristics are highlighted, and use cases demonstrate how international GI-metadata standards are applied to for the discovery, evaluation, and appropriate use of geographic information under various circumstances and conditions.
The next section of this paper provides background and an overview of early GI-metadata standards. Section 3 depicts fundamental ISO GI-metadata standards and resources in support of their implementation, pointing out prominent features of each. Section 4 demonstrates how ISO GI-metadata standards are applied through profiles, use cases, the use of ISO/TC 211 resources, and software and applications. Before the concluding remarks, the challenges of implementing ISO GI-metadata standards are discussed with reference to recent research to address these challenges.
2. Background and Overview
2.1. Geographic Information Metadata
Humans have always required some form of “metadata” when communicating; the context in which spoken words, a written statement, or even a gesture is made is required before it can be accurately understood [12]. Prior to the advent of digital geographic information, printed maps contained a variety of “metadata” in the margins, providing the context for the map. Topographic maps typically contained the name of the map; it’s purpose, scale, sources, and date; details about the spatial reference system used; relationship to adjoining maps; and definitions of symbols used, just to name some of the information found in the margins. In the 1960s through the 1980s, as the use of digital geographic information grew, this “marginalia” was ignored. Then, typically, the user of the geographic information was the one that digitized it and, therefore, hopefully understood its context. As more and more geographic information became available and users became more distant from the producers, it became apparent that some form of metadata was required. In many mapping agencies, there would be a report written describing the production process and sources used to produce the data. In addition, records were created to keep track of the inventory of digital datasets, which included basic information on the datasets and where they are stored. The information provided could have been ad-hoc and differ from group to group and organization to organization. Many times, these reports were filed away in agency files, never to be seen by the users of the information.
In the United States, during the development of the National Spatial Data Infrastructure (NSDI) in the early 1990s, the need for a standardized set of GI-metadata elements became readily apparent. This led to the development by the Federal Geographic Data Committee (FGDC) of the “Content Standard for Digital Geospatial Metadata” (CSDGM) [13] and a presidential executive order [14] that all data produced by the federal government shall be documented with metadata using the CSDGM standard. This metadata standard defined over 300 elements of metadata, of which approximately 30 were mandatory. These covered all aspects of metadata from the information needed to find, access, evaluate, and use geographic data including information about the coordinate reference system used, the structure of the information, feature and attribute definitions, and lineage.
In the late 1980s and early 1990s, it became clear in Europe that there was a need for some specific standardization within the geospatial domain. So, in 1991, it was decided to initiate a technical committee (TC) on geographic information within the European Committee for Standardization (CEN, i.e., “Comité Européen de Normalisation”) with the name “CEN/TC 287–Geographic information”. From 1991 until 1999, eight experimental standards and four technical reports were developed. These documents were used later as input to the international standardization activities led by ISO/TC 211 [15]. One of these experimental standards covered GI-metadata. This standard focused on providing metadata elements at the dataset level for the description of the dataset content, representation, geometric and temporal extent, spatial reference, quality, and dataset administrative information. It also defined a set of minimum metadata elements needed for the description of a geographic dataset [16]. This document was then used as input for the development of ISO 19115:2003.
In 1995, the Australia–New Zealand Land Information Council (ANZLIC) Metadata Working Group published the ANZLIC Metadata Guidelines [17] as one of its key strategies to maximize community access to land and geographic information. These guidelines defined the mandatory metadata elements for a national directory system for land and geographic information for the purpose of data discovery. The guidelines were widely adopted throughout Australia and New Zealand. In 2006 ANZLIC developed the ANZLIC Metadata Profile, an Australian/New Zealand Profile of AS/NZS ISO 19115-2005, Geographic information–Metadata (implemented using ISO/TS 19139:2007, Geographic information–Metadata–XML schema implementation) as well as an updated ANZLIC Metadata Profile Guidelines which replaced the ANZLIC Metadata Guidelines. In 2015 Standards Australia and Standards New Zealand approved the use of AS/NZS ISO 19115-1:2015 (the AS/NZS published version of ISO 19115-1:2014). In 2016, the Australia New Zealand Metadata Working Group published the Metadata Guidelines Standard to enable a more general audience to understand and implement key elements of the standard and they are now developing a metadata validator for the standard.
In Canada, two GI-metadata standards were published by the Canadian General Standard Board (CGSB) of Canada in the mid-1990s. The Geomatic Data Set Cataloguing Rules—CAN/CGSB-171.2-94 [18] was the first metadata standard and was published in 1994. It was intended specifically for map librarians to support the identification and localization of maps in a library. The second standard was the Directory Information Describing Digital Geo-Referenced Data Sets—CAN/CGSB-171.3-95 [19] which was published in 1995. It was intended for the geographic data producers mostly to keep detailed records of datasets for their future use and maintenance. One major requirement in Canada for the metadata standard was to maintain GI-metadata in both English and French, as the country is bilingual. For some reasons, such as (1) the publication of CSDGM in 1994 by the FGDC in the US, (2) the need for compatibility with the US in many cases, and (3) the development of a new international standard on geographic information metadata by ISO/TC 211 among others, CAN/CGSB-171.3-95 was not widely implemented. However, it served as Canadian requirements in the development of the ISO/TC 211 work for the development of ISO 19115:2003 and then to the development of a North American Profile of ISO 19115:2003 which is detailed in Section 3.1.1.
The readers are referred to [3] for an in-depth review of national, regional, and international GI-metadata standards. With the existence of many national, regional, and special information community metadata standards, differences in terminology, structure, and purpose between these standards led to a lack of global interoperability. This incompatibility was one of the drivers that led to the development of the original ISO geographic information metadata standard. However, this ISO standard was built on the experience gained in the development and use of these other standards, which were invaluable in its development.
2.2. International Metadata Standardization Activities—A Review
There are mainly three organizations involved in international standardization activities for geospatial information. Firstly, ISO/TC 211, Geographic information/Geomatics, is a technical committee of the International Organization for Standardization (ISO). It was established in 1994 and works towards a structured set of standards for information concerning objects or phenomena that are directly or indirectly associated with a location relative to the Earth. Secondly, the Open Geospatial Consortium (OGC) is an international not for profit standards organization. The focus of OGC work is to define, document, and test implementation standards for use with geospatial content and services. ISO/TC 211 standards and OGC standards complement each other: ISO standards are typically at a higher level of abstraction, while OGC standards are closer to the actual implementations. Thirdly, the International Hydrographic Organization (IHO) is an intergovernmental consultative and technical organization established in 1921 to support safety of navigation and the protection of the marine environment. Its main focus is on uniformity in nautical charts and documents (i.e., standardization). The IHO standards are now based on the ISO 19100 suite of standards. Members of the international standards organizations represent government, industry, research, and academia, and develop standards through consensus.
The work on international geospatial metadata standards has its origins in ISO/TC 211 (initiated in 1994). In 1995, six working groups were formed to develop 20 initial standards to cover the basic needs for the interoperability of geographic information. Working Group 3 (WG 3) was established to develop geospatial data management standards and included three project teams to develop standards on metadata, data quality, and feature cataloguing methodology. Metadata elements from the existing national and community metadata standards served as input for the development of these three standards. Project experts representing countries from around the world, including experienced users of existing national and community specific metadata standards, participated in the project teams. They provided input as to what worked, what did not work, and what was important. The teams represented both the producer and user communities, so that the metadata requirements and experiences of both communities were incorporated into the ISO GI-metadata standards.
The OGC and the IHO are also concerned with metadata for geospatial information and use ISO/TC 211 metadata standards as the foundation for their metadata standards. The OGC has endorsed the ISO/TC 211 metadata standards as its metadata abstract specification [20] and one metadata domain working group follows the most recent relevant activities and standards. Similarly, the IHO standards make use of the ISO/TC 211 metadata elements, as necessary. Readers are referred to the Standards wiki by the International Cartographic Association (https://wiki.icaci.org/index.php?title=Standards), which provides further insight into the collaboration between the three organizations and their standards for geospatial information.
An interesting geospatial metadata development outside these three organizations is the SpatioTemporal Asset Catalog (STAC) [21], an open specification that has its origins in 14 different organizations working together with the aim of increasing the interoperability of searching for satellite imagery. STAC is based on JSON and RESTful and aims to specify an API by providing common metadata and API mechanics to search and access geospatial data. The goal is to turn the specification into an international standard, e.g., through the OGC. Interestingly though, the STAC specification does not (explicitly) refer to any existing (geospatial) metadata standards.
Apart from the above standardization activities focused on geospatial metadata, there are the more general metadata standardization activities on Dublin Core metadata. The Dublin Core metadata provides cross domain resource descriptions and is not limited to specific resources. The core metadata elements were defined by the Online Computer Library Center, a library consortium meeting in Dublin, Ohio. The standardization activities on the Dublin Core metadata resulted also in ISO standards. The most current ISO standards are:
- ISO 15836-1 Information and documentation—The Dublin Core metadata element set—Part 1: Core elements
- ISO/DIS 15836-2 Information and documentation—The Dublin Core metadata element set—Part 2: DCMI Properties and classes
3. ISO Geographic Information Metadata Standards
3.1. Description of International Geographic Information Metadata Standards
The development of the Dublin Core and the ISO 19115 Geographic metadata standard began in the mid-1990s at about the same time in two different information communities. The Dublin Core focuses on a simple set of metadata elements providing common semantics for web metadata defined by 15 terms covering broad categories of metadata. It was designed to be used alongside other metadata standards that offer more domain-specific semantics. ISO 19115 was developed in the geospatial community and provides a broader set of metadata, with many metadata elements specifically focused on geospatial data. Through an awareness of the work of the separate standards groups, developers were able to ensure that every element in the Dublin Core has a comparable metadata element in the ISO 19115 standards so one set of metadata can serve utilities that use either standard.
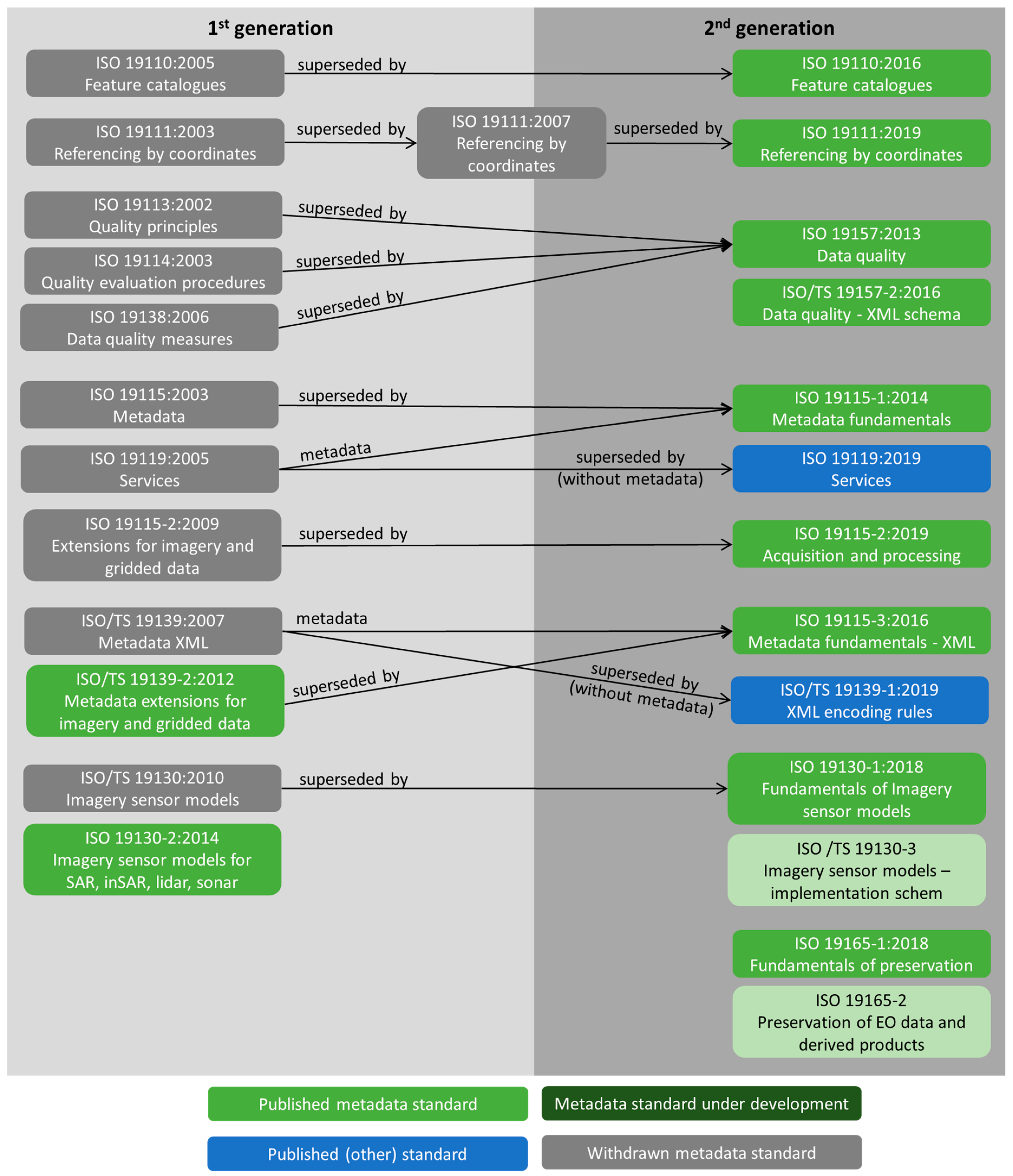
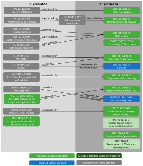
GI-metadata can be defined in various context to support different purposes. Table 1 lists and Figure 1 depicts the ISO GI-metadata standards that have been developed since the inception of ISO/TC 211. It shows a brief description of the standard and its purpose, the year of publication, its generation, and its status. Basically, there are two generations of the standards. The first generation corresponds to the first understanding of the multiple aspects. Their implementation and use demonstrated issues that required changes and adaptations to suit better the needs of practitioners of GI-metadata.
Table 1.
Overview of ISO geographic information metadata standards.
Figure 1.
Diagram of the evolution of ISO metadata standards.
The following subsections provide a closer description of the most fundamental ISO GI-metadata standards listed in Table 1.
3.1.1. ISO 19115:2003, Geographic Information—Metadata
The standardization project 19115 is one of the first that started with the creation of the ISO/TC 211 structure in 1994. Its aim was to cover all the metadata elements for the whole ISO geographic information standards (also called the ISO 19100 series). However, its scope did not include imagery until 2001 (time when the ISO 19115-2 project started) nor geographic information service metadata. ISO 19115 was meant essentially for the description of geographic datasets and dataset series.
The initial ISO 19115 standard was based on ISO/IEC 11179 [22] that addresses the specification and standardization of data elements. It also followed existing works on metadata (e.g., Dublin Core and FGCD), with the intent to make the standard a superset of existing metadata standards in the field of geographic information [23].
ISO 19115:2003 is the first generation of the ISO GI-metadata standards. It was built with a core level of metadata elements to allow one to answer the basic questions, what? where? when? and who? For example, the core level of metadata elements can answer question such as where is the data located? Table 2 lists the core level of metadata elements as depicted in the second generation of the standard.
Table 2.
Discovery metadata for geographic resources.
Until the publication of ISO 19139, there were no implementation standards for ISO 19115:2003, and, consequently, many incompatible metadata instances were produced. However, this did not prevent the ISO 19139 standard from becoming the metadata reference in geographic information. Many countries implemented it, and when the INSPIRE Directive was enforced in 2007, it was made mandatory to use it within the European Union community.
Its success came not only from encompassing existing initiatives but also from its extensibility, allowing nations or organizations to make their own profile easily by adding any class or attribute to the model.
In 2014, the standard was revised into ISO 19115-1, which is detailed in the next section.
Although, ISO 19115:2003 has been withdrawn from the ISO catalogues since the publication of ISO 19115-1, its resources (UML schemas, XML schemas, ontologies, etc.) are still available, and the standard is still and widely used and implemented.
3.1.2. ISO 19115-1:2014, Geographic Information—Metadata—Part 1: Fundamentals
ISO 19115-1 constitutes the second generation of the ISO GI-metadata standard. It basically introduces new metadata elements, integrates the ones from ISO 19119:2005, and moves all quality elements in a separate standard (i.e., ISO 19157, Geographic information—Data Quality). It is the current version of the ISO metadata standard for describing both datasets and services. The core level of metadata elements of the ISO 19115:2003 has been renamed “Discovery metadata for geographic resources.” Table 2 lists the discovery metadata elements.
In this new version of the ISO GI-metadata standard, a vocabulary shift can be observed from “dataset” to “resource.” Resource is recognized as a more general term to address any kind of geographic information such as vector and grid data and any kind of access, distribution, transformation mechanism including encoding, services, and Web services.
Figure 2 illustrates the high-level metadata structure of the standard in a UML model, where MD_Metadata aggregates 12 specific classes that are, themselves, described in UML in specific packages within the standard or in other standards and are summarized in Table 3.
Figure 2.
ISO 19115-1 high level metadata structure.
Table 3.
Summary of the ISO 19115-1 high level metadata classes.
The main difference between the two generations is the new references to data quality from ISO 19157 (DQ_DataQuality) and to lineage information (LI_Lineage) which were previously part of the data quality package of ISO 19115.
In addition, this version has brought in the cultural and linguistic capability that was previously defined in ISO 19139. With this capability, texts that documents metadata elements in one or more languages different from the default metadata language can be represented using the LocalisedCharacterString or the PT_FreeText type to replace the more basic CharacterString type, as shown in Figure 3.
Figure 3.
ISO 19115-1 structure to support cultural and linguistic capability.
There are several other modifications in this version. For instance, it is now possible to specify a scope to almost all metadata elements. Furthermore, some classes have been reworked, such as CI_ResponsibleParty to CI_Responsiblity to distinguish organization and individual. Some others have been simplified and reuse classes from other standards; that is the case for the description of coordinate reference systems that now consists of an identifier of a coordinate reference system recorded in a register such as EPSG Geodetic Parameter Registry (https://www.epsg-registry.org/). In addition, there are codelists that have been extended and metadata elements that have been made mandatory to facilitate interoperability.
Note: One should know that the ISO 19109 allows using any ISO 19115-1 elements down to a feature or an attribute to capture metadata information at the feature and attribute level. This property is not very well known and is rarely implemented.
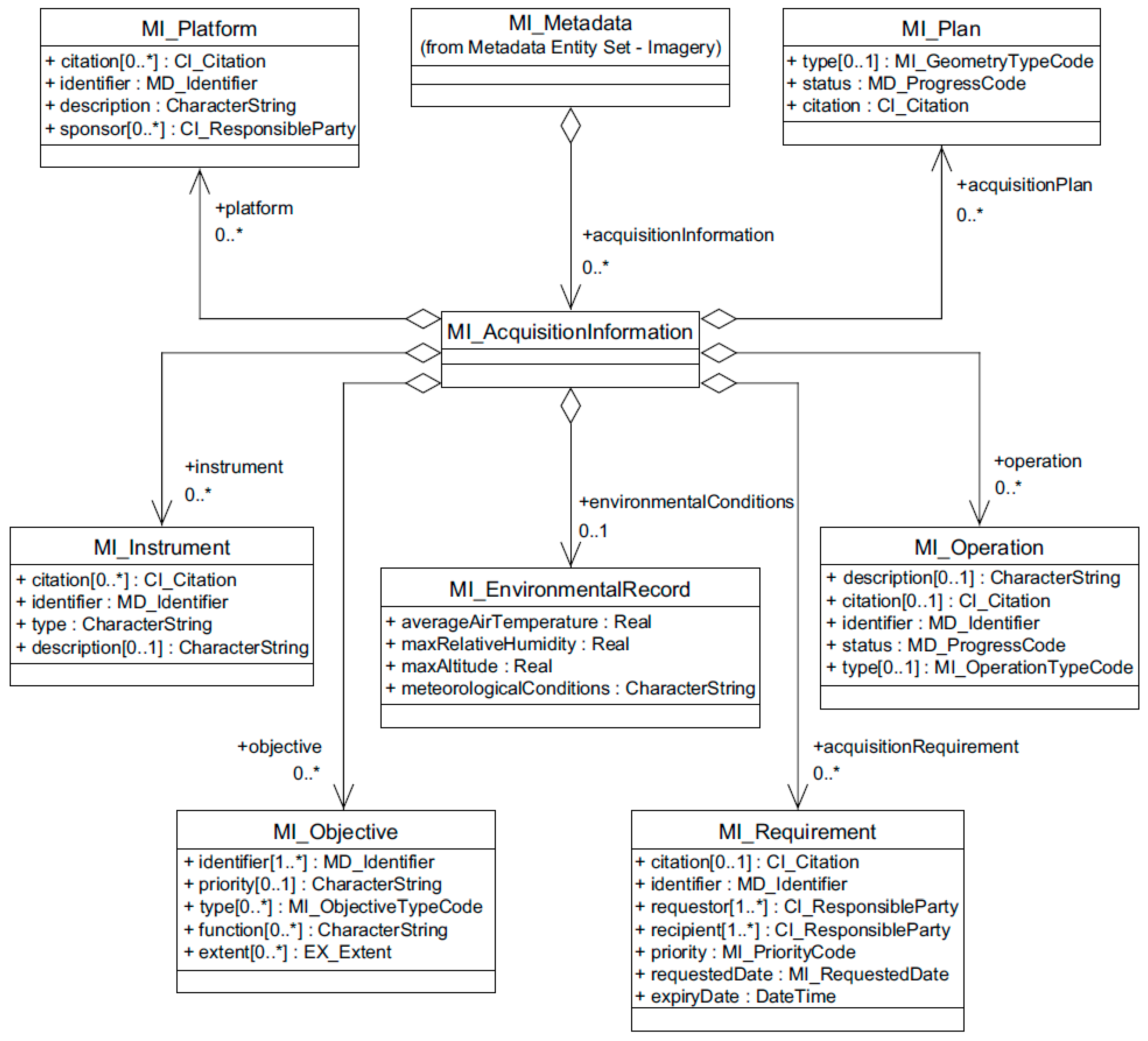
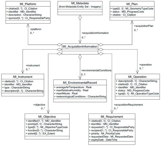
3.1.3. ISO 19115-2:2019, Geographic Information-Metadata-Part 2: Extensions for Acquisition and Processing
The first edition of ISO 19115-2 published in 2009 was named “Extensions for imagery and gridded data.” When revised recently (2019), it was renamed “Extensions for acquisition and processing” to address other processes such as lidar, topographic surveys, spatial analysis, and so on. In addition to extend ISO 19115-1:2014, this 2019 edition also defines quality elements based on ISO 19157:2013 and provides an XML implementation complying with ISO 19115-3.
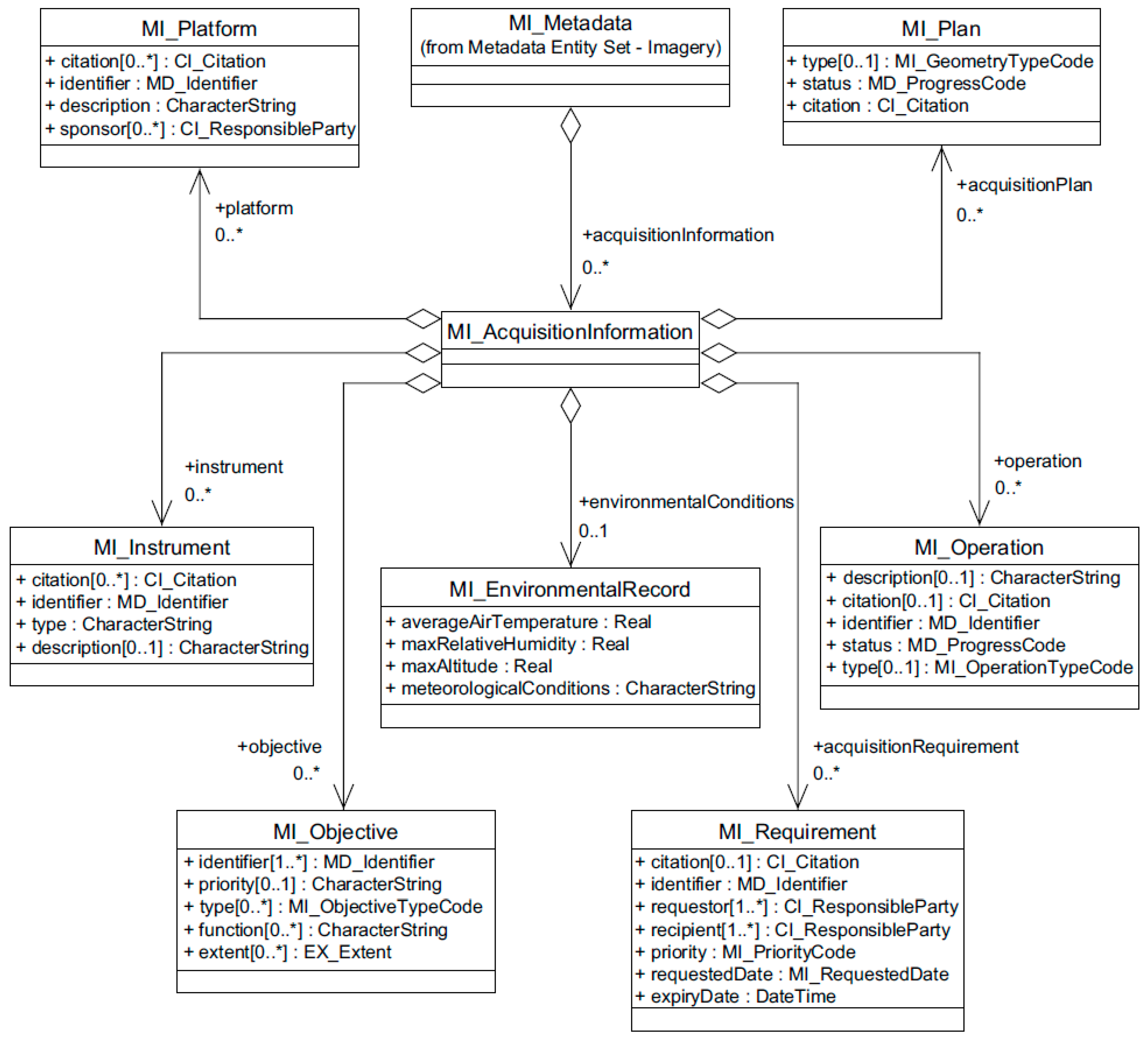
Figure 4 illustrates the high-level structure of the extension for the description of acquisition and processing. The main class MI_AcquisitionInformation aggregates seven other classes: MI_EnvironmentalRecord, MI_Instrument, MI_Objective, MI_Operation, MI_Plan, MI_Platform, and MI_Requirement. These classes are summarized in Table 4.
Figure 4.
ISO 19115-2 structure for acquisition and processing.
Table 4.
Summary of the classes of ISO 19115-2 structure for acquisition and processing.
These extensions allow one to describe all elements of the acquisition process, from the planning of the operation to the details of the operation, including details about the sensor, the platform on which the sensor is fixed, the object to be captured, and the environmental conditions of the mission.
The other aspect of this standard is the transformation process description, i.e., all the steps from the raw data to the product data. This information is partly covered in the class LI_Lineage in ISO 19115-1, but ISO 19115-2 defines more detailed classes to describe the sources (LE_Source) and process steps (LE_ProcessStep). The resolution is added to the source (LE_NominalResolution) and a process report is added to the process steps (LE_ProcessStepReport) as well as the description of the algorithm (LE_Processing and LE_Algorithm). You are referred to ISO 19115-2 [12] to get all the details about the description of transformation processes.
An extension is also provided for the georectified elements of georeferenceable imagery in order to reference the control points to be used to convert the local X;Y coordinate of the image into Lat;Long coordinates in a given CRS (MI_GCP and MI_GCPCollection). The quality of the rectification is then provided using an ISO 19157 quality report.
3.1.4. ISO 19115-3:2016, Geographic Information—Metadata—Part 3: XML Schema Implementation for Fundamental Concepts
ISO 19115-1 and ISO 19115-2 define conceptual models for GI-metadata content that are encoding-agnostic. ISO 19115-3 is the current standard addressing the XML implementation for ISO 19115-1 and 19115-2. Essentially, it defines XML encodings enabling automated validation and interchange of GI-metadata. It supersedes the part of ISO 19139:2007 that handled the XML implementation of ISO 19115:2003.
The ISO 19115-3 approach is modular and defines at least one namespace per package (see Figure 2), unlike the previous XML implementation in ISO 19139, where there was one main namespace (e.g., gmd = http://www.isotc211.org/2005/gmd). This new approach facilitates the reuse of elements from the different packages into specific instances.
ISO 19115-3 defines conformance classes for six metadata instance document types while implementing progressively more capabilities for resource description and their relationships to enhance GI-metadata interoperability. These classes are summarized in Table 5.
Table 5.
Conformance classes for metadata instance document types.
Schematron rules have also been defined for automated validation of ISO 19115-1 and ISO 19115-2 XML instance documents. These rules and the schemas are available at http://standards.iso.org/iso/19115/-3/).
It is necessary to assure backwards compatibility because of the important amount of GI-metadata produced in compliance with the former ISO 19139 standard. Backwards compatibility has been achieved by using different namespaces for the schemas (not modifying the well-known gmd or gco schemas) and by providing a mapping with the ISO 19139 schemas. Resources for backwards compatibility are available at https://standards.iso.org/iso/19115/resources.
3.1.5. ISO 19110:2016, Geographic Information-Methodology for Feature Cataloguing
Individuals and organizations dealing with geographic information make abstractions of the real world so it can be handled in modern information systems. Thus, geographers identify and abstract geographic features of interest for their Universe of Discourse. Geographic features are real-world phenomena associated with a location relative to the Earth. Because individuals from different disciplines view and understand the world and geographic features very differently, they typically describe them using metadata. For example, a logging company may view and define trees very differently than a landscape architect; similarly, a trucking company may view and define roads differently than a city planner. Accordingly, individuals and organizations describe geographic features by defining feature types using application schemas, data models, and feature and feature attribute catalogs.
Feature types are classifications of geographic features grouped into classes with common characteristics. An application schema or a data model identifies a feature type with a name and a definition, along with its attributes and relationships with other feature types using graphical and/or machine-readable methods. A feature catalogue describes these elements in a human readable form.
A feature catalogue consists of a collection of one-to-many precisely defined feature types, each with a unique name and definition in the catalogue. ISO 19110 defines a methodology for cataloging feature types. It defines how a classification of feature types is organized into a feature catalogue. A feature catalogue provides metadata about geographic data using natural language definitions and descriptions of feature types, feature attributes, operations, and associations. Figure 5 depicts the basic ISO 19110 structure in UML. Each feature type is characterized by zero or more property types, which can be a feature operation, a feature attribute, or an association role. In a feature catalogue, a feature association is described as a feature type and has roles described by association roles. An example of a feature catalog can be found at https://inspire.ec.europa.eu/data-model/approved/r4618-ir/fc/.
Figure 5.
ISO 19110 feature catalogue UML model.
The ISO XML implementation for ISO 19110 is available on the ISO standards portal at http://standards.iso.org/iso/19110.
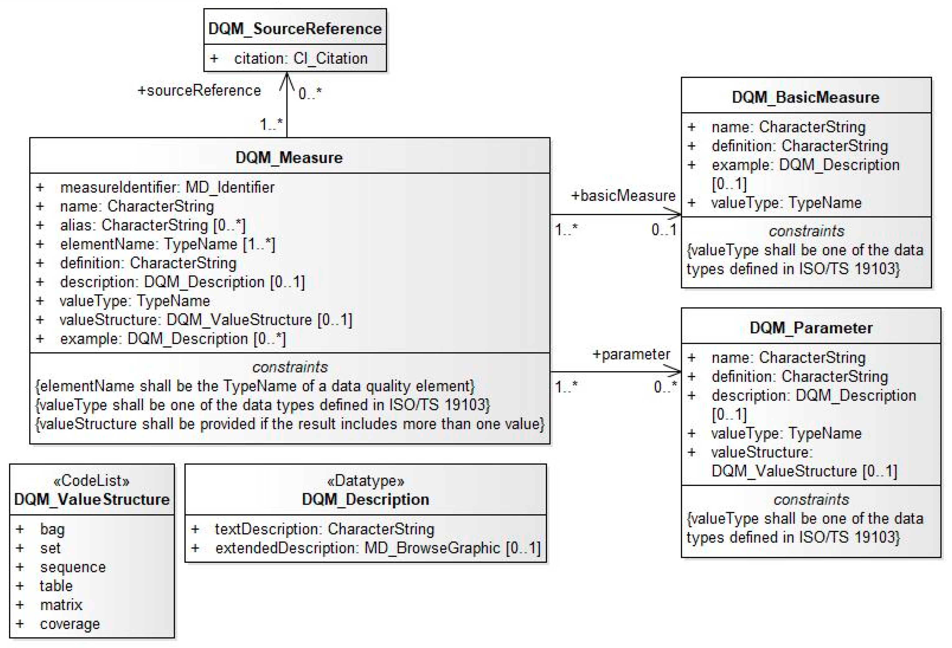
3.1.6. ISO 19157:2013, Geographic Information-Data Quality
Geospatial data quality is defined as the characteristic of a geospatial resource that allows it to satisfy stated and implied needs. Data producers provide data quality information to state how well a dataset represents the real world as defined by a data product specification. Users can then evaluate the data quality information to determine a dataset’s fitness for use. In 2013, ISO 19157 replaced ISO 19113:2002, Geographic information-Quality principles, ISO 19114:2003, Geographic information—Quality evaluation procedures, and ISO 19138:2006, Geographic information—Data quality measures. First, ISO 19157 defines principles for describing the quality of geographic information and specifies metadata elements for reporting it by:
- defining components for describing data quality;
- specifying the components and content structure of a register for data quality measures;
- describing procedures for evaluating the quality of geographic information; and,
- establishing principles for reporting data quality.
In ISO 19157, data quality is described using six quantitative data quality elements (illustrated in UML in Figure 6) that are completeness, logical consistency, positional accuracy, temporal accuracy, thematic accuracy, and usability (see Table 6). They are further classified into sub-elements. All these elements and sub-elements are used to express how well data adheres to the criteria defined in a data product specification. These elements are reported by values, which are typically results of tests and/or measurements, and evaluations of the difference between data and the Universe of Discourse from which it was observed.
Figure 6.
ISO 19157 quantitative data quality elements.
Table 6.
ISO 19157 quantitative data quality element and sub-element description.
These data quality metadata elements are reported as metadata in accordance with ISO 19115-1.
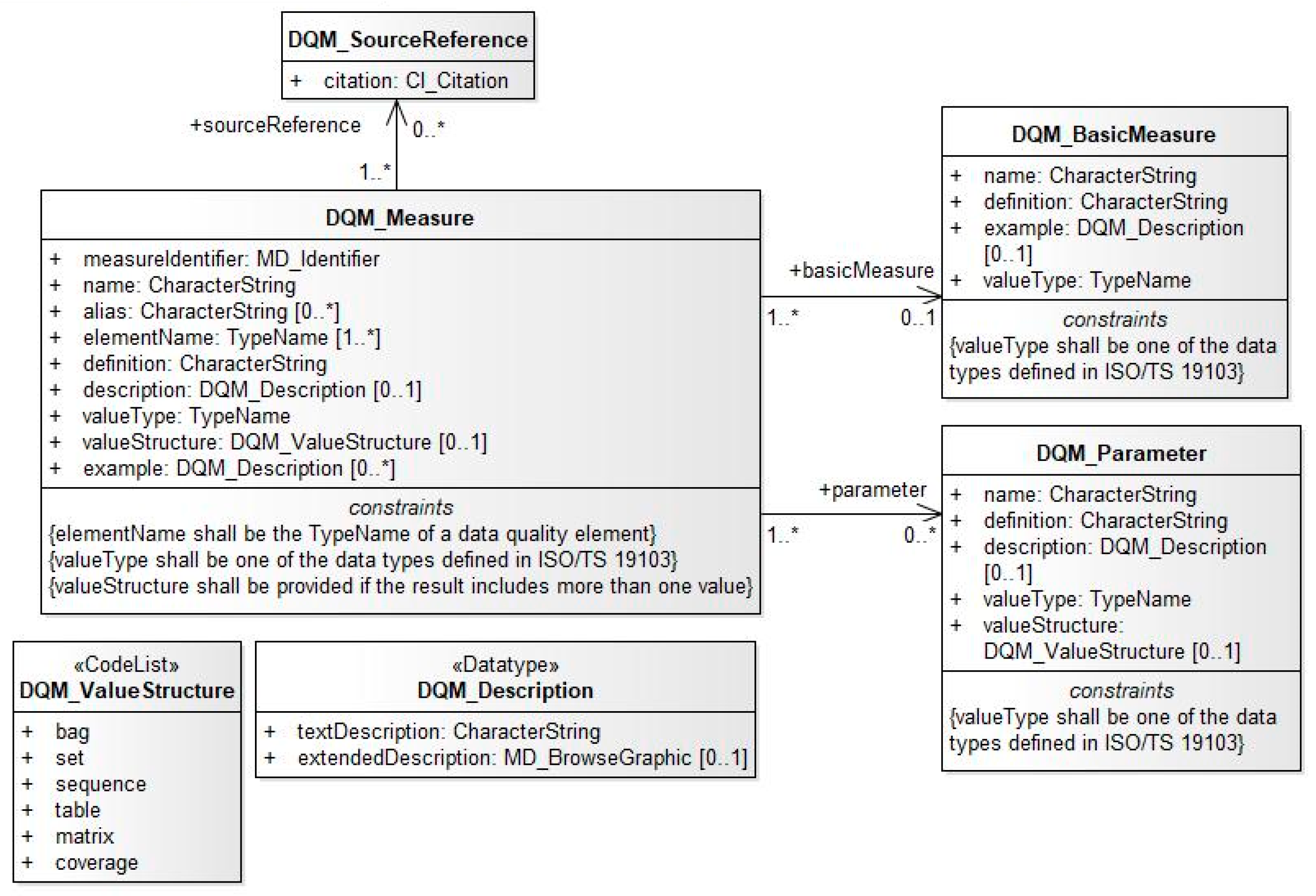
Secondly, ISO 19157 standardizes the components and structures to report data quality. It also guides producers in the selection of the right measures to report dataset metadata. Finally, it ensures that users have relevant and comparable measures to select the appropriate dataset for their purposes. Therefore, it defines a set of commonly used data quality measures that are intended to be maintained in a register. In addition, multiple measures are defined for each data quality sub-element to support different types of data. Figure 7 shows the classes and attributes in UML to describe the components of data quality measures.
Figure 7.
ISO 19157 Components of a data quality measure.
ISO 19157 introduces the concept of two main categories of data quality basic measures: counting and uncertainty. Counting data quality measures are based on counting errors, while uncertainty is based on the concept of modeling the error of measurements with statistical methods. It lists 81 data quality measures. Table 7 gives an example of a counting data quality measure whereas Table 8 gives an example of an uncertainty quality measure.
Table 7.
Standardized data quality measure—number of missing connections due to undershoots.
Table 8.
Standardized data quality measure—bias of positions.
When recorded in a register, data quality measures are assigned to an identifier. When referring to such an identifier of a given register, you get access to the full description of that measure.
Essentially, two evaluation methods are defined: direct and indirect. The direct evaluation methods determine data quality by comparing the data to external or internal reference information. The indirect evaluation methods determine data quality by using other metadata about the data, such as lineage. Figure 8 illustrates the ISO 19157 description of data quality evaluation methods in UML.
Figure 8.
UML description of data quality evaluation methods.
3.1.7. ISO 19157-2:2016, Geographic Information—Data Quality—Part 2: XML Schema Implementation
ISO 19157-2: 2016 Geographic information—Data quality—Part 2: XML schema implementation specifies a rule-based XML encoding of ISO 19157:2014 Data quality. Like ISO 19115-1, ISO 19157 is a content standard specifying the data quality elements, data quality measures, processes and methods for determining data quality. ISO 19157-2 sets the implementation to encode in XML the information for machine to machine transfer. The XML schemas are included in three namespaces and are available on the ISO standards portal at http://standards.iso.org/iso/19157/-2.
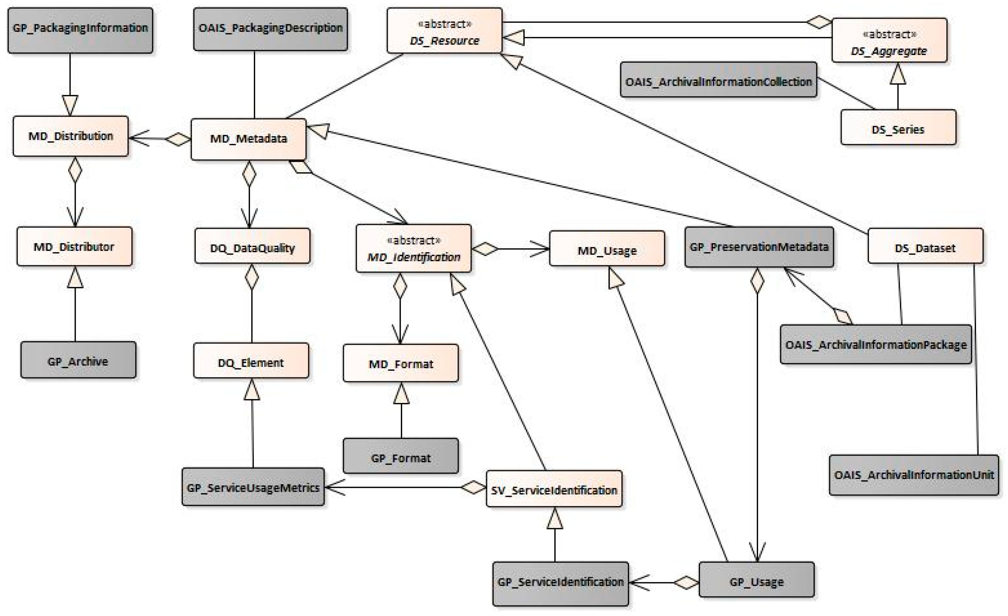
3.1.8. ISO 19165-1:2018, Geographic Information—Preservation of Digital Data and Metadata—Part 1: Fundamentals
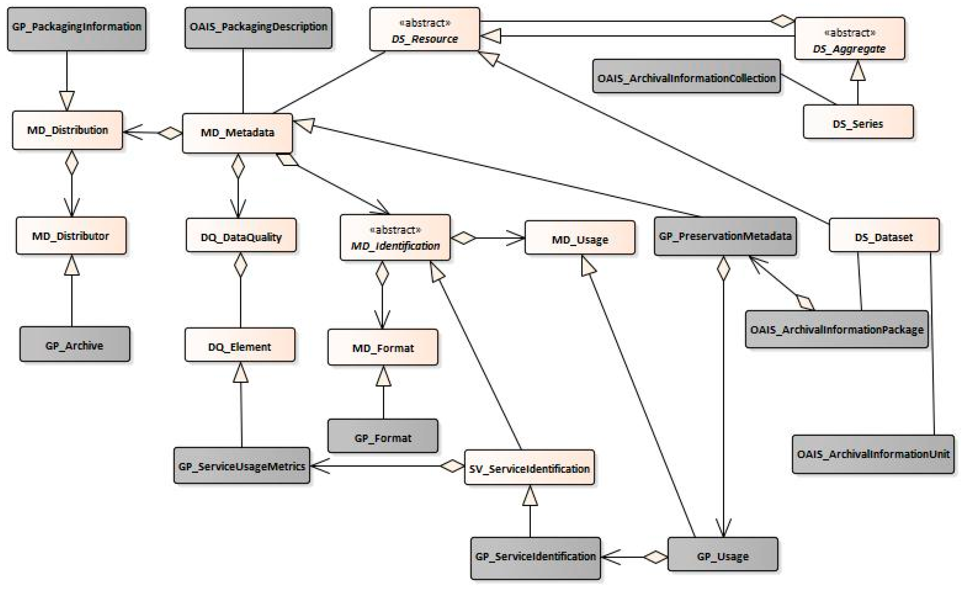
ISO 19165-1 extends ISO 19115-1 to provide the necessary metadata elements for the preservation of digital data on a short-term basis (i.e., 1 to 10 years) and on a long-term basis (i.e., 100 years or more). Figure 9 illustrates in UML the specialization of ISO 19115-1 for preservation purposes, where ISO 19115-1 classes are in white and 19165-1 classes are grey shaded.
Figure 9.
Specialization of 19115-1 for preservation of geographic information and metadata (Source 19165-1).
With the ever-increasing growth of information, it can be necessary to select what is needed or not needed among the information for future generations. In that sense, the structure of geographic information is very fortunate, since it often consists of several layers. Even though the layers often are interdependent, they have different types of importance for the dataset and thus need preservation. Which layers must be preserved and which are less important should be determined with close cooperation between archival and geographic information domains and IT infrastructure experts. These experts have requirements that must be balanced against each other.
When it comes to the preservation of geospatial data and metadata, functional requirements have to be fulfilled. These requirements are enumerated in Table 9.
Table 9.
Functional requirements for preservation of geospatial data and metadata.
It is important to note that ISO 19165-1 does not provide any description on how the data and supporting data are physically stored. This issue is left to implementers of the standard.
3.1.9. ISO 19165-2, Geographic Information—Preservation of Digital Data and Metadata—Part 2: Content Specifications for Earth Observation Data and Derived Digital Products
ISO 19165-2 is currently under development and a committee draft (CD) has been submitted recently to ISO/TC 211 for comments and ballot. As such, the standard will evolve until completion and its content may change accordingly. It will be an extension of ISO 19165-1 with a special focus on long-term preservation of digital geospatial data collected by spaceborne, airborne, or in situ instruments. Essentially, ISO 19165-2 intends to cover mission stages with focus on the mission itself and the data needed for data long-term preservation.
3.2. Resources Supporting Implementations
ISO Geographic information standards define contents by the way of conceptual models in UML but also implementation standards mainly for XML and Ontologies in OWL.
ISO/TC 211 has recognized the importance to create, maintain and provide access to resources to support their use and implementation. Maintenance groups have been established over the years for this purpose [24]. A Harmonized Model Maintenance Group (HMMG) was created in 2002 to ensure that UML models in ISO/TC 211 projects and standards are integrated together (see resolution 236 [25]). The ISO/TC 211 Harmonized Model rapidly became an essential resource for the development of ISO geographic information standards, and for their understanding, use, and implementation of standards.
Subsequently, as XML became more and more importantly used for implementation standards in ISO/TC 211, the technical committee approved the establishment of the XML Maintenance Group (XMG) in 2009 for the purpose of maintenance and Web access of XML resources (e.g., XML schemas, namespaces, etc.) (see resolution 482 [25]). At the beginning, XML resources were derived manually from the HM. As the UML modelling technology progressed, XML schemas were more and more derived automatically from the HM. Such resources were first available on the ISO and the ISO/TC 211 web sites which created confusion about where to find the official versions of XML schemas.
In 2006, the technical committee resolved to investigate ontologies and the Semantic Web, and to identify how they can benefit from the ISO geographic information standardization objectives, i.e., the sharing and interoperability of geographic information. A preliminary work project was then established, and the project team recognized the following values of ontologies and the Semantic Web to further geographic information interoperability:
- Interoperability across domains;
- Expose ISO/TC211 standards to other communities that are not aware of the spatial domain;
- Automatic machine reasoning and inference;
- From information description to knowledge description;
- Focus on online access of information and knowledge (as opposed to offline access);
- Interrelate similar/different concepts (such as different keywords for similar concepts in metadata);
- Associate (similar/different) concepts between domains.
As a result, the ISO/TC 211 reference model was revised in 2014 to include the notions of ontology and the Semantic Web as part of geographic information interoperability. In 2015, derivation rules were developed to create geographic information ontologies in OWL from ISO/TC 211 UML models and application schemas. As the work on ontologies in OWL for geographic information progressed and the derivation of OWL ontologies were identified in the ISO 19150-1 technical specification, ISO/TC 211 established a group for the maintenance of ontologies (GOM) (see resolution 589; [25]). GOM is responsible for deriving ontologies in OWL from the HM and to make them accessible on the Web. The group decided at the very beginning to derive OWL ontologies automatically from the harmonized model. A series of Jscripts were developed within the software Enterprise Architect for this purpose. As the derivation of ontologies was going on, a number of inconsistencies were found in the HM and then fixed. Consequently, the HM became robust and a crucial resource in ISO/TC 211. GOM has created the first GitHub repository with the goal to publish ISO/TC 211 ontologies (https://github.com/ISO-TC211/GOM). All of this made the initial ISO/TC 211 contribution to support geographic information on the Semantic Web and to build the Geospatial Semantic Web [26], i.e., geospatial data on the Web.
Following the GOM experience with GitHub, the other maintenance groups then adhered to the ISO/TC 211 GitHub repository for publishing their resources on the Web (see https://github.com/ISO-TC211). Although distinct, these three maintenance groups now work side by side to ensure that all ISO/TC 211 resources are consistent and not contradictory.
Recently, the initial ISO/TC 211 Web site “http://www.isotc211.org“ has been reshuffled specifically for publishing official ISO/TC 211 resources to support implementation of ISO geographic information standards [27]. First, all UML conceptual models of ISO geographic information standards are made available either in graphics or in an Enterprise Architect Project file. For instance, Figure 2 is also available at https://www.isotc211.org/hmmg/HTML/ConceptualModels/EARoot/EA1/EA12/EA2/EA15/EA4463.htm. As such, implementers can get the complete structure and content of ISO geographic information standards and, more specifically, for the purpose of this paper, the metadata standards. Second, a number of XML resources are available under XML schemas. In addition to XML schemas mainly for metadata purposes, one can find schematron rules for metadata validation and XSL transforms to migrate, for instance, metadata from the ISO 19115:2003 XML document to the ISO 19115-1:2014 XML document. Third, OWL ontologies are made available to support the availability of geographic information on the Semantic Web. OWL ontologies are accessible for most of the ISO geographic information standards and namely for the standards covering metadata.
4. Applying International Geographic Metadata Standards
4.1. Profiles
Generally speaking, an ISO standard defines international rules that apply to all use cases, whereas a profile adds additional rules to a set of standards used in a specific context. A profile is needed when a community wants to impose a set of practices while still being able to exchange their data with other communities using the base standards. This is the reason why the most important feature of a profile is to remain compliant with its base standards. As such, ISO 19106, Geographic information—Profiles [28], sets the rules for the definition of profiles based on ISO geographic information standards. It defines a profile as follows:
An ISO geographic information profile is a subset of one or several of the ISO geographic information standards. For example, there may be a profile from ISO 19115 developed to serve a particular application area such as cadastral mapping. The profile would consist of a choice of the metadata elements available in ISO 19115. ISO 19115 would serve as a base standard for the development of the profile.
An ISO 19106 compliant profile can be of two types:
- A pure subset of ISO standards (also known as a class 1 profile);
- An extended profile where non-ISO standard are added (also known as a class 2 profile).
A profile must follow certain rules in order to be compliant to the set of base standards to which it refers, like being more restrictive and not conflicting with existing definitions or rules.
Many profiles of ISO 19115 have been defined for different purposes (land use, transportation, oceanography, meteorology, defence, etc.) by various organizations (multinational or national, authoritative, community of interests). The following sections presents three important profiles of ISO 19115.
4.1.1. The North American Profile
It is back to 2005 when a working group was formed by geographic information metadata experts from Canada and the United States under the umbrella of a memorandum of understanding (MoU) between the American National Standards Institute (ANSI) and the Standards Council of Canada (SCC) to initiate work on the development of a North American profile of ISO 19115:2003. At that time, the geographic information metadata standard in Canada was the Directory Information Describing Digital Geo-referenced Data Sets [19] and the Content Standard for Digital Geographic Metadata for the United States [13]. The two standards were first incompatible and, second, not aligned with the ISO geographic information metadata standard ISO 19115: 2003 [7]. These experts quickly recognized the need to have common geographic information metadata standard to facilitate the sharing and use of geographic information metadata in North America and worldwide. As a result, it was decided to develop a North American Profile of ISO 19115:2003 (usually called NAP-Metadata). The developed profile addressed all the requirements expressed in the above Canadian and United States geographic information standards but was a pure profile [28] of ISO 19115:2003. In addition, the profile needed to address multilingual requirements because of the multiplicity of languages used in North America (e.g., English and French in Canada).
A requirement analysis based on past experiences and a metadata element cross-table of existing standards with ISO 19115:2003 set the table for the development of the North American Profile of ISO 19115:2003. Existing ISO 19115:2003 mandatory metadata elements were identified; other optional elements were necessarily promoted as a result of this analysis; finally, optional elements were selected to complete the list of metadata elements that fit with the requirements expressed in existing metadata standards (Figure 10). In addition to this selection of metadata elements, a number of codelists were added to the ones defined in ISO 19115:2003 and some ISO 19115:2003 codelists were also extended.
Figure 10.
North American Profile (NAP)-Metadata high level metadata content.
Geographic information resources also include Web resources, such as Web map server interfaces [29,30], Web feature services [29,31], Catalog services for the Web (CSW) [32], etc. Such resources can also be described with metadata. ISO 19119, Geographic information—Services [33], defines metadata elements for geographic information services. Spatial data infrastructures in North America also include such services. For this reason, geographic information service metadata are also covered in NAP-Metadata (see Service Identification in Figure 10).
NAP-Metadata was designed to be simple to use and to provide as much detail as possible to help users implement it. It makes use of very simple diagrams to illustrate the whole structure of metadata elements. However, UML diagrams are also provided in annex for those who wish to get a more detailed description of the structure. Further, NAP-Metadata include best practices for all metadata elements to ease the data entry of metadata values.
NAP-Metadata has the capability of handling multiple languages for metadata entries. For this purpose, NAP-Metadata XML encoding was based on ISO/TS 19139, Geographic information—Metadata—XML schema implementation [11]. ISO/TS 19139 allows the definition and use of multiple languages in an XML instance document using the PT_Locale element for the definition of language and the PT_FreeText_PropertyType for the XML representation of a free-text value in more than one language (Figure 11). In addition, a multi-lingual register (compliant with ISO 19135, Geographic information—Procedures for item registration) was also set up to describe all NAP-Metadata elements, codelists, and codelist values in both English and French languages [34]. Consequently, a NAP-Metadata XML instance document can refer to the NAP metadata register for codelist and codelist value representations by using their respective language’s neutral identifiers.
Figure 11.
NAP-Metadata capabilities for handling multiple languages.
Geographic information metadata are collected by the Government of Canada in compliance with NAP_Metadata, as required by its Standard on Geospatial Data policies (http://www.tbs-sct.gc.ca/pol/doc-eng.aspx?id=16553). At the beginning, each Government Canada Department defined a specific NAP-Metadata implementation for its own purpose. In 2015, approximately, there was an initiative led by the Federal Committee on Geomatics and Earth Observations (FCGEO) in the Government of Canada called the Federal Geospatial Platform (FGP) in order to manage geospatial information assets in a more efficient and coordinated way by using a common “platform” of technical infrastructure, policies, standards and governance. One of the activities within this initiative was to align the multiple implementations of NAP-Metadata and, as a result, the initiative derived a sub profile called Harmonized NAP (HNAP).
ISO 19115:2003 was revised in 2014 and replaced by ISO 19115-1, Geographic information—Metadata—Part 1: Fundamentals. Now, geographic information metadata implementation such as NAP-Metadata needs to be revised and aligned with ISO 19115-1 and related ISO standards.
4.1.2. The DGIWG Profile
The Defence Geospatial Information Working Group (DGIWG) works in Geographic information standardization within the defence community, with a strong focus on NATO and Partnership for Peace (PfP) requirements. DGIWG is a membership driven organization where only NATO and PfP nations can be members (see www.dgiwg.org). For many years, one of the sub-groups within DGIWG has been dealing with defence related metadata, in strong cooperation with other DGIWG sub-groups, and has provided input to ISO/TC 211 through a liaison agreement. It has always been clear in the defence geospatial community that the ISO/TC 211 metadata standard (ISO 19115) would require to be profiled. It was also understood that ISO 19115 needed extensions to address special metadata elements for specific requirements regarding for example accessibility or security constraints.
The first version of the DGIWG metadata standard was a profile of ISO 19115, ISO 19115-1, ISO 19115-2, and ISO 19119. Other ISO geographic information standards (developed by ISO/TC 211) were also included as normative reference. The DGIWG metadata profile was known as the DGIWG Metadata Foundation or DMF, version 1.0.0. To develop the profile, all ISO GI-metadata elements were assessed whether they were needed or not. As a result, many metadata elements were included in the profile. The elements were then divided in eight metadata classes [35]:
- Core: Minimum set of metadata elements to be implemented by any metadata catalogue
- Common: Additional set of metadata elements for a more complete description of any type of resource supported by DMF. It extends DMF/Core.
- Services: Extension of DMF/Core for service metadata that can be used together with DMF/Common (i.e., it is possible to use DMF/Services on top of DMF/Core if DMF/Common elements are not needed or on top of DMF/Common for an extensive profile).
- Data: extension of DMF/Common for data related resources (i.e., dataset, series, and tile).
- Data+: Extension of DMF/Data for the implementation of coverage quality results and other metadata elements introduced in ISO 19115-2 but with some applications for any geospatial products.
- Sensor: Extension of DMF/Data for sensors.
- Defence: Extension of DMF/Common for NATO and more generally military oriented needs (particularly for security). It is needed to handle metadata to be exchanged with NATO in conformance with a NATO specific metadata profile of DGIWG 2014.
- Specific: Extension of the ISO metadata standards for high level military implementation of the DMF metadata elements.
The metadata elements were also organized by their main role (i.e., whether their primary need was for data management or some kind of direct use). One or more of the following viewpoints were assigned to each element [35]:
- Discovery (D): The most important metadata elements, i.e., the metadata elements involved when a user needs to discover existing resources;
- Evaluation (E): The metadata elements needed to understand whether the discovered resources meet the user requirements;
- Use (U): The metadata elements needed to access and use the resource;
- Management (M): The metadata elements needed to manage the existing resources.
It was assumed that these two types of groupings would make the use of DMF easier. The rationale for this assumption was that when someone wants to build an application, he/she could immediately see what kind of element he/she should focus on. Table 10 gives an example of DMF classification.
Table 10.
Example of Defence Geospatial Information Working Group metadata foundation (DMF) classification [35].
The version 2.0.0 of DMF took into consideration some addition from ISO 19115-3, but the structure and the basic content did not change. This being said, more focus has been placed on the ISO 19115-1 content as opposed to the ISO 19115 content.
Because DMF has a primary focus on the defence domain, it contains some defence specific elements or elements with some defence related purposes. Only three elements became defence specific, which includes addition or modification of codelists in order to support defence interests, which are:
- Metadata Releasability Addressee
- Resource Releasability
- Resource Data Level
As can be seen, the first and the second are related to access to data. The last is related to resolution of the geospatial information (e.g., resolution of imagery or equivalent scale on paper maps).
Because the global security situation evolves, it is always a possibility that the defence community will come forward with some new requirements regarding security constraints on the data and metadata. These new requirements will, of course, have an impact on the future versions of the DMF. In addition, dynamic sensor data will be more and more active and may have an important influence on the geographic information domain and will, therefore, have an impact on DMF as well.
4.1.3. The INSPIRE Profile
INSPIRE is a European Directive that, aims to promote a European spatial data infrastructure in Europe [36]. It provides laws for managing and sharing authoritative data, focused on three topics: metadata, services, and data interoperability which are covered by specific regulations [37,38,39]. In order to implement them by the member states, the Joint Research Council (JRC) issued technical guidelines regarding each of these regulations. For the third one on data interoperability, several guidelines were elaborated, each one covering a specific INSPIRE theme. It also specifies that international standards be used. For GI-metadata, the experts selected the ISO Geographic information standards because they were recognized standards in the community.
GI-metadata can be found at different levels in the INSPIRE framework. Important GI-metadata documents regarding metadata are the INSPIRE Metadata Implementing Rules [40] and the Implementing Rules on interoperability [39], which constitutes a profile of ISO 19115 and ISO 19119. Other important documents are the thematic data specifications, for example the hydrographic specification [41], that can also be considered ISO 19115 and ISO 19119 profiles. These profiles have important differences (Table 11) compared with the base standards but remain compatible (as mentioned before).
Table 11.
Differences of the INSPIRE profiles with the ISO 19115 base standard.
Some interoperability issues remain. Most of them are from the semantic point of view. For example, the topic category identifying a dataset uses the ISO 19115 codelist and no specific rules have been set for INSPIRE, which results in a difficulty for implementers in choosing the right category and therefore in interoperability issues.
Another issue is the evolution of the INSPIRE profile, which is slower that ISO geographic information base standards; this slowness results in an increasing gap that can lead to incoherencies. For instance, INSPIRE is still using ISO 19115:2003 which has been withdrawn from the ISO references.
4.2. Use Cases of Geographic Information Metadata Implementation
There are at least two approaches for GI-metadata implementation. The first approach will be driven by producers’ needs and the second will be driven by the users’ needs. Sometimes, the availability of metadata is of mutual interest for both the users and producers.
The producers’ needs driven approach can be divided into three groups. The first group is where some legal requirements are imposed on the data producer, i.e., the requirement for metadata that is laid down in the INSPIRE Directive [36]. In the second group, the data producers themselves, for one reason or another, can see some advantages in displaying the data they produce. In the third group, the data producers see a need for producing metadata to support their internal processes. In this last case, since they already have the metadata, why not display them and make the world aware of what the data producers actually produce?
In the European Union, member states have to produce and publish metadata for many public data related to the environment. In the INSPIRE Directive, it is clearly stated that when implementing the directive, it should, whenever possible, be based on international standards. In the case of metadata, one of the obvious choices was to use a profile based on EN ISO 19115:2003 Geographic information—Metadata. One of the Directive requirements is that the Member States within the European Union must provide access to the data through a geo-portal that includes the metadata. Therefore, this is a use case supported by a legal entity.
Nowadays, data producers use the Web to make the people aware of their data products on their official website. To do so, they display metadata to describe their products and content to stimulate the market.
In the users’ needs driven approach, metadata are first needed for data discovery to identify and access suitable data to perform their business. Second, metadata are needed to assess if discovered data can fulfill their needs.
The data finding task can, in many cases, be performed by the way of metadata portals. INSPIRE [36] requires each nation within the European Union to set up a metadata portal with this task. The metadata in the portal are often described as metadata for discovery. With these metadata in hand, the next action for the user is to assess the metadata (and data) in detail for fitness for use. Finally, the metadata should ultimately be able to support the use of data. Users need an incredible amount of metadata, which should be provided by data producers, for each step.
4.3. Software or Applications
4.3.1. Esri
Esri [43] has always understood the benefits of capturing, storing, and providing metadata about geographic information. Prior to the use of the term “metadata,” Esri encouraged users to collect and store information about what we now call “provenance,” coordinate reference system parameters, feature type descriptions, and other relevant information about geographic data files. In fact, Esri still encourages the use of “Item Description” for basic metadata about geospatial data files, especially for those users not inclined to use standardized metadata. Esri was one of the first GIS companies to implement the FGDC Content Standard for Digital Geospatial Metadata. Esri fully implemented this standard automating the collection of metadata fields, which are intrinsic in the data.
ArcGIS Desktop, ArcGIS Pro, ArcGIS Enterprise, and ArcGIS Online all support specific tailored GUI menus and auto-collection of intrinsic metadata to ease the collection of metadata plus read/write from/to for the following metadata standards:
- -
- FGDC,
- -
- ISO 19115 + 19139,
- -
- ISO 19115 + 19139 + GML3.2,
- -
- North American Profile of 19115/19119 + 19139,
- -
- INSPIRE Metadata Profile,
- -
- Esri Item Description, and
- -
- Profiles, such as the SDSFIE-M using the metadata toolkit.
As of the Summer of 2019, ArcGIS Pro imports and exports the latest ISO 19110, 19115-3, and 19157-2 XML files.
Geoportal Server is a standards-based, open source product that enables discovery and use of geospatial resources including data and services. The Geoportal Server allows one to catalog the locations and descriptions of an organization’s geospatial resources in a central repository called a geoportal, which can be published to the Internet or the intranet. Visitors to the geoportal can search and access these resources to use with their projects. If one grants them permission, visitors can also register geospatial resources with the geoportal. Geoportals provide an enterprise-level view of geospatial resources regardless of their type or location. Resources are registered with a geoportal using metadata, which describes the location, age, quality, and other characteristics of the resources. With access to this information about resources, an organization can make decisions based on the best resources available. With the Geoportal Server one can:
- Improve the efficiency and effectiveness of geospatial activities within the enterprise and across organizations,
- Support collaboration and cooperation among departments and organizations by facilitating the sharing of geospatial resources regardless of the GIS platform,
- Gain an enterprise-level awareness of disparate geospatial data, Web services, and activities,
- Leverage existing geospatial resources so the organization does not duplicate those resources or the effort to create them,
- Ensure the use of approved, high-quality datasets, and
- Reduce the time users spend trying to find relevant, usable geospatial resources.
Geoportal Server 1.x—http://gptogc.esri.com/geoportal and Geoportal Server 2.x—http://geoss.esri.com/geoportal2 support:
- -
- Dublin Core (http://dublincore.org/documents/dces/), which corresponds to ISO 15836:2009,
- -
- FGDC (with profiles such as the BLM Profile),
- -
- ISO 19115/19115-2/19119/19157 + 19139,
- -
- INSPIRE Metadata Profile,
- -
- UK Gemini Profile R1r2 and R2r2 of INSPIRE Profile of ISO (…),
- -
- North American Profile of ISO 19115/19119+10139,
- -
- SDSFIE-M profile of 19115/19119 + 19139,
- -
- -
- NATO Geospatial Metadata Profile NGMP (https://github.com/Esri/geoportal-server/tree/master/geoportal/profiles/metadata/iso/ngmp),
- -
- W3C DCAT,
- -
- OGC CSW Service metadata, and
- -
- ArcGIS Metadata (and its styles).
Geoportal server supports REST, GeoRSS, OpenSearch, CSW, ATOM GeoJSON, KML, and HTML to expose content from the catalog service to external clients. It facilitates discovery of GIS resources with the customizable geoportal web interface and synchronizes content from other catalogs and portals.
4.3.2. GeoNetwork
GeoNetwork is an open-source metadata cataloguing tool (OSGeo project), which allows editing, searching, and validating of metadata. It is part of the Open Source Geospatial Foundation (OSGeo, http://www.osgeo.org), which provides a suite of open, free, and sustainable tools. Support for this tool is provided by voluntary members of the community.
The GeoNetwork project started in 2001 and was developed by the Food and Agriculture Organization of the United Nations (UN-FAO), in order to archive and publish the geographic datasets produced within the organization [44]. It was based, from the start, on the ISO 19115 draft standard.
GeoNetwork 3.6 is the current version of the tool and complies with the most recent ISO GI-metadata standards. This version comprises a fuzzy search engine, statistics capabilities, API based on OGC CSW, DCAT, and allows one to create custom metadata profiles (for example, GeoSolution created a profile based on DGIWG DMF 2.0, https://github.com/metadata101/iso19139.dgiwg).
Many implementers have chosen this solution because (1) it is open source, (2) it allows creating GI-metadata compliant with ISO 19139 and ISO 19115-3 formats, and (3) it allows sharing metadata using built-in APIs that use OGC web services [45]. Some examples of data portals using GeoNetwork include the Dutch National Georegistry, the Swiss Geographic Catalogue, and the Norwegian catalogue (geoNorge).
GeoNetwork resources are available on the GeoNetwork website (https://geonetwork-opensource.org) and on GitHub (https://github.com/geonetwork/).
4.3.3. Catalogue Web Service
Catalogue Web Service (CSW) is an OGC standard that supports the ability to publish and search collections of descriptive information (metadata records) for geospatial data, services, and related information. Metadata in catalogues represent resource characteristics that can be queried and presented for evaluation and further processing by both humans and software. Catalogue services are required to support the discovery and binding to registered information resources within an information community. The latest version is 3.0 [32].
The main features of this standard are the notions of queryables and returnables.
A queryable is a metadata element that can be requested by a CSW service. This standard defines the Core queryable that is the set of mandatory elements that a CSW service must handle. The aim is to ensure query interoperability among catalogues and cross-profile discovery. The Core queryable is listed in Table 12.
Table 12.
OGC CSW Core queryable.
A returnable is a metadata element that is returned by a CSW service. This standard defines also the Core returnable that is the set of mandatory elements that a CSW service must return to provide minimum information to users. The Core returnable are listed in Table 13.
Table 13.
OGC CSW Core returnable.
The purpose of CSW is to provide web services for accessing metadata, and, therefore, it defines some operations:
- GetCapabilities: This operation is common for all OGC webservices and allows one to get information on the CSW service (version, operations, formats, etc.).
- GetDomain: Retrieves information about the valid values of one or more named metadata properties.
- GetRecords: Retrieves metadata about several elements
- GetRecordById: Retrieves metadata about one specific element.
- Harvest: Requests the Catalogue Service to retrieve resource metadata from a specified location, often on a regular basis—this behaviour reflects a ‘pull’ style of publication.
- Transaction: performs a specified set of “insert”, “update”, and “delete” actions on metadata items stored by a Catalogue Service implementation—this enables a “push” style of publication
These operations can be implemented using different protocols (HTTP, SOAP, KVP).
Here is an example of a CSW request retrieving all metadata from a particular element of the French Hydrographic Office (Shom):
https://services.data.shom.fr/geonetwork/srv/eng/csw?service=CSW&request=GetRecordById&elementSetName=full&version=2.0.2&id=urn:SDN:CDI::2117147
The result of this request is an XML document with the returnables supported by this particular implementation:
<?xml version=“1.0” encoding=“UTF-8”?> <csw:GetRecordByIdResponse xmlns:csw=“http://www.opengis.net/cat/csw/2.0.2”> <csw:Record xmlns:dc=“http://purl.org/dc/elements/1.1/” xmlns:geonet=“http://www.fao.org/geonetwork” xmlns:ows=“http://www.opengis.net/ows” xmlns:dct=“http://purl.org/dc/terms/”> <dc:identifier>urn:SDN:CDI::2117147</dc:identifier> <dc:date>2014-03-26</dc:date> <dc:title>S201209300-2</dc:title> <dc:type>dataset</dc:type> <dc:subject>Oceanographic geographical features</dc:subject> <dc:subject>Bathymetry and Elevation</dc:subject> <dc:subject>multi-beam echosounders</dc:subject> <dc:subject>research vessel</dc:subject> <dc:subject>oceans</dc:subject> <dc:format>Ocean Data View ASCII input</dc:format> <dct:modified>2013-02-04</dct:modified> <dc:creator>Shom</dc:creator> <dct:abstract>Suite au message de la vedette des douanes de Brest « Kermorvan » (cité en référence a) et figurant en annexe V du RAP2012-121), un levé bathymétrique a été réalisé dans l’objectif de statuer sur les anomalies constatées sur la valeur de deux sondes de la CM7095. - levé bathymétrique 1b - 171 sondes/soundings</dct:abstract> <dc:description>Suite au message de la vedette des douanes de Brest « Kermorvan » (cité en référence a) et figurant en annexe V du RAP2012-121), un levé bathymétrique a été réalisé dans l’objectif de statuer sur les anomalies constatées sur la valeur de deux sondes de la CM7095. - levé bathymétrique 1b - 171 sondes/soundings</dc:description> <dc:rights>otherRestrictions</dc:rights> <dc:language>eng</dc:language> <dc:source>The data centres apply standard data quality control procedures on all data that the centres manage. Ask the data centre for details.</dc:source> <dc:format>Ocean Data View ASCII input</dc:format> <ows:BoundingBox crs=“urn:ogc:def:crs:EPSG:6.6:4326”> <ows:LowerCorner>-3.88585 48.6959</ows:LowerCorner> <ows:UpperCorner>-3.89569 48.70609</ows:UpperCorner> </ows:BoundingBox> <dc:URI protocol=“HTTP-DOWNLOAD”>http://www.sdn-taskmanager.org/</dc:URI> </csw:Record> </csw:GetRecordByIdResponse>
The OGC has published several extensions and profiles. The ISO profile (OGC document #07-045r1) describes an implementation of the returnables based on ISO 19139 and is also required in the implementation of the INSPIRE Directive.
4.3.4. Data Catalog Vocabulary
Data Catalog Vocabulary (DCAT) is a methodology that was developed to ensure interoperability between various data catalogs published on the Web. In many ways, DCAT is a very open method since it has no requirements regarding formats in which catalogs should be published, i.e., catalogs can be published in XML, RDF, or xlsx (https://www.w3.org/TR/vocab-dcat/).
DCAT has been extended for the purpose of geographic information with the application profile called the GeoDCAT AP. The purpose of this extension is to enable the description of geospatial datasets, series, and services in compliance with ISO 19115:2003 and also to fulfill the INSPIRE Directive’s requirements (https://joinup.ec.europa.eu/release/geodcat-ap-working-drafts/last-updated-2-sep-2018). The underlying objective with the extension was to make the search of geospatial datasets, series, and services possible on general data portals and thereby make it easier to share data and information across a wider range of sectors and domains.
4.3.5. GeoNode
GeoNode is another open-source tool (OSGeo Project) that supports the development of SDI, among others. For this purpose, it includes components for the creation and management of GI-metadata for the documentation and discovery of geographic information and geographic Web services. Using this platform, users can browse and retrieve geographic information available in the SDI. Geographic information, as well as its associated metadata, is downloadable. Various formats are supported for both. Especially for the case of GI-metadata, metadata of data layer can be downloaded in compliance with ATOM, DIF, Dublin Core, EbRim, FGDC, and ISO/TC 211 [46]. More information is available on GeoNode at http://geonode.org/
4.3.6. French INSPIRE SDI
In order to enforce the INSPIRE Directive in France, The French ministry of ecology has set up a Spatial Data Infrastructure (SDI) based on ISO and OGC standards.
The French INSPIRE SDI is composed of two main systems, the Géocatalogue and the Géoportail [47] (https://www.geoportail.gouv.fr). The Géoportail is a web interface for viewing and accessing spatial information from public authorities, operated by the Institut Géographique National (IGN) of France, whereas the Géocatalogue is the catalogue presenting the different data and services concerned by the INSPIRE Directive and is operated by the French Geological Survey [48].
The Géocatalogue was developed by the BRGM using an n-tier architecture based on a PostgresSQL database, java APIs, and a Solr search engine [49].
It is populated by continuously harvesting member administration catalogues (IGN, local authorities, etc.) which mainly used Geonetwork, which provides a built-in INSPIRE compliant metadata editor and cataloguing service.
The Géocatalogue implements the INSPIRE profile of ISO 19115:2003. It is possible to view the metadata information within the website in HTML, XML, or PDF format, or to request the catalogue using a CSW 2.0.2 end point. An on-line metadata validator is also available and allows validating an XML file against the ISO 19139 schema.
5. Discussion
In this paper, we provide a review of the development and evolution of metadata standards for geospatial information. While metadata for maps have been around for centuries, the advent of digital geographic information brought new challenges and opportunities. The importance of metadata standards is confirmed by the fact that internationally (and in many countries) this was one of the first standards to be developed for digital geospatial information. The need and usefulness of metadata standards are further illustrated by the many profiles and implementations of metadata standards. ISO/TC 211 was built on existing metadata standards and initiatives, but is also extensible, so that nations or organizations can develop profiles (specializations and/or extensions of a standard) for their own specific needs.
The review further shows that apart from the ‘basic’ metadata elements, such as those included in Dublin Core, today, GI-metadata standards cover a vast variety of specialized metadata elements, describing, for example, lineage, imagery, quality, preservation, services, and quality assurance. Metadata (and other) standards need to constantly evolve and expand in response to changing user requirements and technological advances. Recent developments provide advanced features, such as cultural and linguistic adaptability. In the face of constant change, it is also important to consider backward compatibility and to ensure long term preservation of data and metadata. These are addressed in various ways in the GI-metadata standards.
ISO compliant metadata is essential for discovery of geospatial data and its appropriate use. Yet, metadata collection is often neglected, amongst others, because of a poor understanding of how GI-metadata is created and how it is used by geospatial data users, limited benefits of current metadata catalogues, and minimal use of GI-metadata by search engines [50]. Furthermore, the ever-increasing rate at which geospatial data is collected calls for automatic metadata collection.
Giuliani et al. [51] proposed an approach that facilitates metadata creation by embedding this task in daily data management workflows, thus ensuring that data and metadata are permanently up-to-date. Such approaches significantly reduce the barriers to the production of standards compliant metadata. Kalantari et al. [50] propose an approach to create metadata automatically for volunteered geospatial information (VGI) by implicit and explicit involvement and interaction of users. Ennis et al. [52] describe an automated approach for creating semantic geospatial metadata for photographs, which can facilitate photograph search and discovery.
Others have explored ways of assessing and improving the quality of metadata, e.g., by assessing metadata for standards compliance [53] and by making users aware of the quality of geospatial metadata during the collection of VGI [54]. An analysis of the metadata elements collected through these different automation approaches will help to identify metadata elements that can be collected automatically. Such information would be useful for anyone developing an ISO 19115 profile that requires no (or at least minimal) human intervention.
Once the metadata is available, the next challenge lies in making it discoverable. GI-metadata are often available through geoportals that are known primarily in geoinformation communities. Additionally, the information in a geoportal is not readily available for indexing by web crawlers. Researchers have proposed various ways of overcoming this challenge. One approach is to enhance web crawler functionality so that it can discover geospatial metadata in geoportals [55,56] or enhance a search engine’s capabilities for assessing the fitness of use of geospatial datasets [57]. Another approach is to include geospatial metadata in HTML pages, which are readily accessible by web crawlers [58,59]. Such pages could be automatically generated, as Fugazza et. al. [60] have done. In addition to ‘traditional’ metadata that are processable by traditional geospatial catalogs, semantics-aware RDF representations were generated and could be queried as part of the Semantic Web. For these approaches, it is necessary to map ISO 19115 and its profiles to other metadata standards, such as Dublin Core. A variety of such mappings have been done [61]. ISO/TC 211 has also recognized the need to support the Web of data (i.e., the Semantic Web) [26]. OWL ontologies have been derived for the ISO GI-metadata standards (and others) and are accessible by anyone in the geographic information community (http://def.isotc211.org/), enabling them to describe, share, and give access to geographic information resources on the Semantic Web.
6. Concluding Remarks
This paper sheds light on the history and evolution of GI-metadata standards that were developed to address challenges brought about by the advent of digital geographic information, which led to a much wider use of information. The fundamental aspects of these standards are presented and their relationships to each other are mapped. A selection of profiles, use cases, software, and applications demonstrates how GI-metadata standards facilitate the discovery, evaluation, and appropriate use of geographic information. Apart from ‘basic’ metadata elements, such as the title, abstract, author, and keywords, GI-metadata standards cover a vast variety of specialized aspects of geographical information, such as elements for describing the lineage and quality of geographic information, and elements applicable to imagery, preservation, services, and quality assurance. Recent GI-metadata standards introduced cultural and linguistic adaptability, which is essential for today’s global use of geographic information.
ISO geographic information standards are increasingly modularized, and ISO/TC 211 is more and more adapted to delivering suitable solutions, as such, further developments in geographic information standards can also address more specific aspects with special metadata properties and still be connected with the fundamental standards. Currently, there are standardization activities at ISO/TC 211 on transportation, ubiquitous geographic information, land administration, addressing, land cover and land use, coverages, services, etc., all of which may require special attention for metadata. New technologies will also challenge ISO/TC 211 to deliver not only standards but also resources to make standards applicable and implementable in various contexts (e.g., JSON, JSON-LD). Consequently, ISO geographic information standards and, especially, metadata standards will continue to evolve and expand in response to changing user requirements and technological advances. Apart from the challenges to produce GI-metadata, there is also room for improvement in the discoverability and evaluation of GI-metadata and current research investigates these challenges.
Author Contributions
Conceptualization, methodology, validation, formal analysis, investigation, resources, writing—original draft preparation, J.B., S.C., D.D., S.G., and J.H.; writing—review and editing, visualization, supervision, project administration, J.B.
Funding
This research received no external funding.
Acknowledgments
The authors want to acknowledge the contribution of the many international experts who contributed in the development of ISO geographic information metadata standards over the years. Without their background, expertise, and involvement, it would have been impossible to develop these ISO standards.
Conflicts of Interest
The authors declare no conflict of interest.
References
- ISO/TC 211. ISO19115-1:2014 Geographic Information—Metadata—Part 1: Fundamentals; International Organization for Standardization: Geneva, Switzerland, 2014; p. 167. [Google Scholar]
- Brodeur, J. ISO 19115 + other GIS: Geographic Information—Metadata. In Proceedings of the 10th Annual Open Forum for Metadata Registries, New York, NY, USA, 9–11 July 2007. [Google Scholar]
- Moellering, H.; Aalders, H.; Crane, A. (Eds.) World Spatial Metadata Standards; Elsevier Ltd.: London, UK, 2005; p. 689. [Google Scholar]
- ISO/TC 211. Geographic Information/Geomatics. Available online: https://committee.iso.org/home/tc211 (accessed on 1 June 2006).
- ISO/TC 211. ISO19113:2002 Geographic Information—Quality Principles; International Organization for Standardization: Geneva, Switzerland, 2002; p. 29. [Google Scholar]
- ISO/TC 211. ISO19115:2003 Geographic Information—Metadata; International Organization for Standardization: Geneva, Switzerland, 2003; p. 140. [Google Scholar]
- ISO/TC 211. ISO19114:2003 Geographic Information—Quality Evaluation Procedure; International Organization for Standardization: Geneva, Switzerland, 2003; p. 63. [Google Scholar]
- ISO/TC 211. ISO19119:2005 Geographic Information—Services; International Organization for Standardization: Geneva, Switzerland, 2005; p. 74. [Google Scholar]
- ISO/TC 211. ISO/TS19138:2006 Geographic Information—Data Quality Measures; International Organization for Standardization: Geneva, Switzerland, 2006. [Google Scholar]
- ISO/TC 211. ISO/TS19139:2007 Geographic Information—Metadata—XML Schema Implementation; International Organization for Standardization: Geneva, Switzerland, 2007; p. 111. [Google Scholar]
- ISO/TC 211. ISO19115-2:2009 Geographic Information—Metadata—Part 2: Extensions for Imagery and Gridded Data; International Organization for Standardization: Geneva, Switzerland, 2009.
- Danko, D.M. Geospatial Metadata. In Springer Handbook of Geographic Information, 1st ed.; Kresse, W., Danko, D.M., Eds.; Springer: Berlin/Heidelberg, Germany, 2012; pp. 359–391. [Google Scholar]
- FGDC. FGDC-STD-001-1998—Content Standard for Digital Geographic Metadata; Federal Geographic Data Committee: Washington, DC, USA, 1998; p. 78.
- Federal Register. Coordinating Geographic Data Acquisition and Access: The National Spatial Data Infrastructure; Executive Order 12906 of April 11, 1994; Presidential Documents, Wednesday, 13 April 1994; Office of the Federal Register: Washington, DC, USA, 1994; Volume 59. [Google Scholar]
- Aalders, H.J.; Salgé, F.; Martynenko, A.I. European Efforts in the Field of Geographic Metadata and Related SDI Activities. In World Spatial Metadata Standards; Moellering, H., Aalders, H.J., Crane, A., Eds.; Elsevier: Amsterdam, The Netherlands, 2005; pp. 31–62. [Google Scholar]
- CEN. prENV 12657:1998, Geographic Information—Data Description—Metadata; European Committee for Standardization: Brussels, Belgium, 1998. [Google Scholar]
- ANZLIC. ANZLIC Working Group on Metadata: Core Metadata Elements; Australia and New Zealand Land Information Council: Sydney, Australia, 1995.
- CGSB. CAN/CGSB-171.2-94 Geomatic Data Sets Cataloguing Rules; Canadian General Standards Board: Ottawa, ON, Canada, 1994.
- CGSB. CAN/CGSB-171.3-95 Directory Information Describing Digital Geo-Referenced Data Sets; Canadian General Standards Board: Ottawa, ON, Canada, 1995.
- Open Geospatial Consortium Inc. Topic 11: Metadata (OGC 11-111r1). In The OpenGIS Abstract Specification, version 4; Open GIS Consortium Inc.: Wayland, MA, USA, 2016. [Google Scholar]
- STAC. SpatioTemporal Asset Catalogs. Available online: https://stacspec.org/ (accessed on 17 May 2019).
- ISO/IEC. ISO/IEC 11179-1:2004, Information Technology—Metadata Registries (MDR)—Part 1: Framework; International Organization for Standardization: Geneva, Switzerland, 2004. [Google Scholar]
- Kresse, W.; Fadaie, K. ISO Standards for Geographic Information; Springer: Berlin/Heidelberg, Germany, 2004; p. 323. [Google Scholar]
- ISO/TC 211. ISO/TC 211 Geographic Information/Geomatics—Organization. Available online: https://committee.iso.org/sites/tc211/home/about/organisation.html (accessed on 30 April 2019).
- ISO/TC 211. ISO/TC 211 Geographic Information/Geomatics—Resolutions. Available online: https://committee.iso.org/sites/tc211/home/resolutions.html (accessed on 30 April 2019).
- Brodeur, J. Geosemantic interoperability and the Geospatial Semantic Web. In Springer Handbook of Geographic Information; Kresse, W., Danko, D., Eds.; Springer: Berlin/Heidelberg, Germany, 2012; pp. 589–611. [Google Scholar]
- ISO/TC 211. Geographic Technology Standard Models & Schemas. Available online: https://www.isotc211.org/ (accessed on 30 April 2019).
- ISO/TC 211. ISO19106:2004 Geographic Information—Profiles; International Organization for Standardization: Geneva, Switzerland, 2004; p. 32. [Google Scholar]
- ISO/TC 211. Geographic Information—Web Map Server Interface; International Organization for Standardization: Geneva, Switzerland, 2005; p. 103. [Google Scholar]
- Open Geospatial Consortium Inc. OpenGIS Web Map Service (WMS) Implementation Specification—1.3.0. In OpenGIS Implementation Specification; OpenGIS Consortium Inc.: Wayland, MA, USA, 2006; p. 85. [Google Scholar]
- Open Geospatial Consortium Inc. OGC® Web Feature Service 2.0 Interface Standard—With Corrigendum—2.0.2. In OpenGIS Implementation Specification; OpenGIS Consortium Inc.: Wayland, MA, USA, 2014; p. 254. [Google Scholar]
- Open Geospatial Consortium Inc. OGC Catalogue Services 3.0—General Model; Open Geospatial Consortium Inc.: Wayland, MA, USA, 2016. [Google Scholar]
- ISO/TC 211. ISO19119:2016 Geographic Information—Services; International Organization for Standardization: Geneva, Switzerland, 2016; p. 103. [Google Scholar]
- Brodeur, J.; Danko, D. NAP—Metadata: Content, Structure, and Register. In Proceedings of the IPY GeoNorth 2007: First International Circumpolar Conference on Geospatial Sciences and Applications, Yellowknife, NT, Canada, 20–24 August 2007. [Google Scholar]
- DGIWG. DGIWG 114: DGIWG Metadata Foundation; DGIWG: Northwood, UK, 2014. [Google Scholar]
- European Parliament—Council of the European Union. Directive 2007/2/EC of the European Parliament and of the Council of 14 March 2007 establishing an Infrastructure for Spatial Information in the European Community (INSPIRE). Off. J. Eur. Union 2007, L108. [Google Scholar]
- European Commission. COMMISSION REGULATION (EC) No 1205/2008 of 3 December 2008 Implementing Directive 2007/2/EC of the European Parliament and of the Council as Regards Metadata; The Publications Office of the European Union: Luxembourg, 2008; Volume L 326. [Google Scholar]
- European Commission. COMMISSION REGULATION (EC) No 976/2009 of 19 October 2009 Implementing Directive 2007/2/EC of the European Parliament and of the Council as Regards the Network Services; The Publications Office of the European Union: Luxembourg, 2009; Volume L 274. [Google Scholar]
- European Commission. COMMISSION REGULATION (EU) No 1089/2010 of 23 November 2010 Implementing Directive 2007/2/EC of the European Parliament and of the Council as Regards Interoperability of Spatial Data Sets and Services; The Publications Office of the European Union: Luxembourg, 2010; Volume L 323. [Google Scholar]
- European Commission Joint Research Centre. INSPIRE Metadata Implementing Rules: Technical Guidelines Based on EN ISO 19115 and EN ISO 19119; European Commission Joint Research Centre: Ispra, Italy, 2013. [Google Scholar]
- European Commission Joint Research Centre. D2.8.I.8 Data Specification on Hydrography—Technical Guidelines; European Commission Joint Research Centre: Ispra, Italy, 2014. [Google Scholar]
- EIONET. GEMET—INSPIRE Spatial Data Themes. Available online: https://www.eionet.europa.eu/gemet/en/inspire-themes/ (accessed on Day 30 April 2019).
- Esri. Esri’s Open Vision—Open Standards. Available online: https://www.esri.com/en-us/arcgis/open-vision/standards/open-standards (accessed on 30 April 2019).
- GeoNetwork. GeoNetwork User Manual, Release 2.10.4-0; GeoNetwork: Saint-Pierre-de-Genebroz, France, 2019. [Google Scholar]
- Open Source Geospatial Foundation. GeoNetwork oppensource. Available online: https://geonetwork-opensource.org/ (accessed on 30 April 2019).
- GeoNode. GeoNode’s Documentation. Available online: http://docs.geonode.org/en/master/# (accessed on 18 May 2019).
- IGN. Géoportail. Available online: https://www.geoportail.gouv.fr/ (accessed on 30 April 2019).
- BRGM. Géocatalogue. Available online: http://www.geocatalogue.fr/ (accessed on 30 April 2019).
- Vilmus, T.; Taffoureau, E.; Cailleau, C. Géocatalogue et GéoSource Rapport d’activités 2016; BRGM: Orleans, France, 2016; p. 59.
- Kalantari, M.; Rajabifard, A.; Olfat, H.; Williamson, I. Geospatial Metadata 2.0—An approach for Volunteered Geographic Information. Comput. Environ. Urban Syst. 2014, 48, 35–48. [Google Scholar] [CrossRef]
- Giuliani, G.; Guigoz, Y.; Lacroix, P.; Ray, N.; Lehmann, A. Facilitating the production of ISO-compliant metadata of geospatial datasets. Int. J. Appl. Earth Obs. Geoinf. 2016, 44, 239–243. [Google Scholar] [CrossRef]
- Ennis, A.; Nugent, C.; Morrow, P.; Chen, L.; Ioannidis, G.; Stan, A.; Rachev, P. A Geospatial Semantic Enrichment and Query Service for Geotagged Photographs. Sensors 2015, 15, 17470–17482. [Google Scholar] [CrossRef] [PubMed]
- Renteria-Agualimpia, W.J.; López-Pellicer, F.; Lacasta, J.; Zarazaga-Soria, F.J.; Muro-Medrano, P.R. Identifying Hidden Geospatial Resources in Catalogues. In Proceedings of the WIMS ‘13: Proceedings of the 3rd International Conference on Web Intelligence, Mining and Semantics, Madrid, Spain, 12–14 June 2013. [Google Scholar]
- Aissi, S.; Sboui, T. Towards Evaluating Geospatial Metadata Quality in the Context of VGI. Procedia Comput. Sci. 2017, 109C, 686–691. [Google Scholar] [CrossRef]
- Hou, D.; Chen, J.; Wu, H. Discovering Land Cover Web Map Services from the Deep Web with JavaScript Invocation Rules. ISPRS Int. J. Geo-Inf. 2016, 5, 105. [Google Scholar] [CrossRef]
- Huang, C.; Chang, H. GeoWeb Crawler: An Extensible and Scalable Web Crawling Framework for Discovering Geospatial Web Resources. ISPRS Int. J. Geo-Inf. 2016, 5, 136. [Google Scholar] [CrossRef]
- Ivánová, I.; Morales, J.; de By, R.A.; Beshe, T.S.; Gebresilassie, M.A. Searching for spatial data resources by fitness for use. J. Spat. Sci. 2013, 58, 15–28. [Google Scholar] [CrossRef]
- Katumba, S.; Coetzee, S. Employing search engine optimization (SEO) techniques for improving the discovery of geospatial resources on the Web. ISPRS Int. J. Geo-Inf. 2017, 6, 284. [Google Scholar] [CrossRef]
- Zhang, J.; Dimitroff, A. Internet search engines’ response to metadata Dublin Core implementation. J. Inf. Sci. 2004, 30, 310–320. [Google Scholar] [CrossRef]
- Fugazza, C.; Pepe, M.; Oggioni, A.; Tagliolato, P.; Carrara, P. Raising Semantics-Awareness in Geospatial Metadata Management. ISPRS Int. J. Geo-Inf. 2018, 7, 370. [Google Scholar] [CrossRef]
- Nogueras-Iso, J.; Zarazaga-Soria, F.J.; Lacasta, J.; Bejar, R.B.; Muro-Medrano, P.R. Metadata standard interoperability: Application in the geographic information domain. Comput. Environ. Urban Syst. 2004, 28, 611–634. [Google Scholar] [CrossRef]
© 2019 by the authors. Licensee MDPI, Basel, Switzerland. This article is an open access article distributed under the terms and conditions of the Creative Commons Attribution (CC BY) license (http://creativecommons.org/licenses/by/4.0/).











